小孩打预防针时间表
- 格式:pdf
- 大小:102.85 KB
- 文档页数:4
婴儿的疫苗接种时间表和注意事项疫苗是保护婴儿免受疾病侵害的重要手段。
因为婴儿的免疫系统尚未完全发育,所以接种疫苗能够让他们建立起对各种疾病的抵抗力。
本文将介绍婴儿的疫苗接种时间表和注意事项,确保婴儿的健康成长。
一、接种计划婴儿疫苗接种计划一般按照婴儿的年龄进行分阶段,以确保及时接种并获得最佳的免疫效果。
以下是美国疾病控制与预防中心(CDC)推荐的婴儿疫苗接种时间表,供参考:1. 出生后立即接种- 乙肝疫苗(HepB):第一剂在婴儿出生后24小时内接种。
2. 2个月龄- 百白破、白破和破伤风(DTaP)疫苗:第一剂。
- 脊髓灰质炎(IPV)疫苗:第一剂。
- 流行性脑脊髓膜炎(Hib)疫苗:第一剂。
- 肺炎球菌(PCV13)疫苗:第一剂。
- 乙肝疫苗(HepB):如果婴儿没有在出生时接种,这是第二剂。
3. 4个月龄- DTaP疫苗:第二剂。
- IPV疫苗:第二剂。
- Hib疫苗:第二剂。
- PCV13疫苗:第二剂。
4. 6个月龄- DTaP疫苗:第三剂。
- IPV疫苗:第三剂。
- Hib疫苗:第三剂。
- PCV13疫苗:第三剂。
- 乙肝疫苗(HepB):第三剂。
5. 6-18个月龄- 百白破、白破和破伤风(DTaP)疫苗:第四剂。
- 脊髓灰质炎(IPV)疫苗:第四剂。
- 流行性脑脊髓膜炎(Hib)疫苗:第三或第四剂。
- 肺炎球菌(PCV13)疫苗:第三或第四剂。
- 麻疹、腮腺炎和风疹(MMR)疫苗:第一剂。
6. 12-15个月龄- 百白破、白破和破伤风(DTaP)疫苗:第五剂。
- 脊髓灰质炎(IPV)疫苗:第三剂。
- 麻疹、腮腺炎和风疹(MMR)疫苗:第二剂。
7. 15-18个月龄- 肺炎球菌(PCV13)疫苗:第四剂。
8. 4-6岁- 百白破、白破和破伤风(DTaP)疫苗:第五剂。
- 脊髓灰质炎(IPV)疫苗:第四剂。
- 麻疹、腮腺炎和风疹(MMR)疫苗:第二剂。
9. 11-12岁- 百白破、白破和破伤风(Tdap)疫苗:为了补强白喉、破伤风和百日咳的免疫力。
国家二类疫苗接种表包括以下几种:麻腮风疫苗:接种的时间是1岁半到2周岁之间,4年后可以接种一针加强针。
口服轮状病毒疫苗:接种的时间为2月龄至5周岁之间均可。
流感嗜血杆菌疫苗:接种的时间为2月龄时初次接种,然后4、6、18月龄时各接种一针。
水痘疫苗:适合接种的时间为1周岁以上、12周岁以下。
A+C流脑疫苗:接种的时间为3周岁接种第一针、6周岁和9周岁各接种一针加强针。
需要注意的是,二类疫苗虽然是自费的,但它们对于保护孩子的健康同等重要。
如流感疫苗、水痘疫苗、手足口疫苗、轮状毒疫苗等也是建议接种的二类疫苗。
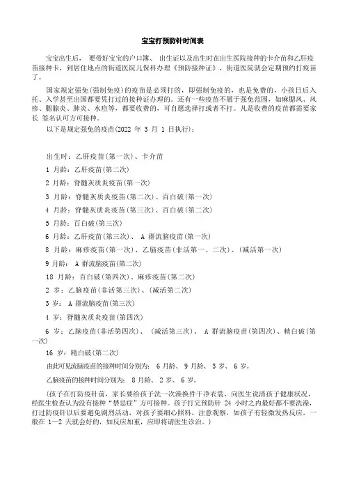
宝宝出生后,要带好宝宝的户口簿、出生证以及出生时在出生医院接种的卡介苗和乙肝疫苗接种卡,到居住地点的街道医院儿保科办理《预防接种证》,街道医院就会定期预约打疫苗了。
国家规定强免(强制免疫)的疫苗是必须打的,即强制免疫的,也是免费的,小孩日后入托、入学甚至出国都要凭打过的接种证办理的。
还有一些疫苗不属于强免范围,如麻腮风、风疹、腮腺炎、肺炎、水痘等,都要收费的,可自愿选择打或者不打。
凡是收费的疫苗都需要家长签名认可方可接种。
以下是规定强免的疫苗(2022 年 3 月 1 日执行):出生时:乙肝疫苗(第一次)、卡介苗1 月龄:乙肝疫苗(第二次)2 月龄:脊髓灰质炎疫苗(第一次)3 月龄:脊髓灰质炎疫苗(第二次)、百白破(第一次)4 月龄:脊髓灰质炎疫苗(第三次)、百白破(第二次)5 月龄:百白破(第三次)6 月龄:乙肝疫苗(第三次)、 A 群流脑疫苗(第一次)8 月龄:麻疹疫苗(第一次)、乙脑疫苗(非活第一、二次)、(减活第一次)9 月龄: A 群流脑疫苗(第二次)18 月龄:百白破(第四次)、麻疹疫苗(第二次)2 岁:乙脑疫苗(非活第三次)、(减活第二次)3 岁: A 群流脑疫苗(第三次)4 岁:脊髓灰质炎疫苗(第四次)6 岁:乙脑疫苗(非活第四次)、 (减活第三次)、 A 群流脑疫苗(第四次)、精白破(第一次)16 岁:精白破(第二次)由此可见流脑疫苗的接种时间分别为: 6 月龄、 9 月龄、 3 岁、 6 岁。
乙脑疫苗的接种时间分别为: 8 月龄、 2 岁、 6 岁。
(孩子在打防疫针前,家长要给孩子洗一次澡换件干净衣裳,向医生说清孩子健康状况,经医生检查认为没有接种“禁忌症”方可接种。
孩子打完预防针 24 小时之内最好都不要洗澡,打过防疫针以后要避免剧烈活动,对孩子要细心照料,注意观察,如孩子有轻微发热反应,一般在 1—2 天就会好的,如反应加重,应即将请医生诊治。
)我国计划免疫疫苗包括卡介苗、脊髓灰质炎疫苗、百白破三联疫苗、麻疹疫苗和乙肝疫苗。
护理学中的儿童疫苗接种时间表及注意事项儿童的健康成长对于每个家庭都至关重要。
在护理学中,儿童疫苗接种是预防儿童患上许多传染性疾病的重要措施之一。
然而,疫苗接种的时间表和注意事项往往令人感到困惑。
本文将为您介绍护理学中的儿童疫苗接种时间表及注意事项,以帮助您更好地保护孩子的健康。
一、疫苗接种时间表儿童疫苗接种时间表是根据婴儿和儿童免疫系统的发育情况和疾病的传播特点制定的。
下面是一份常见的儿童疫苗接种时间表供参考:1. 出生后婴儿出生后,应立即接种乙肝疫苗。
这是为了预防乙型肝炎的传播,该病毒易于通过婴儿出生时或之后接触到感染者的血液、体液而传播。
2. 2 个月龄在婴儿满 2 个月大时,应接种疾病风险较高的疫苗,包括白喉、百日咳、破伤风、脑膜炎球菌和肺炎等。
3. 4 个月龄儿童满 4 个月大时,应接种第二剂百日咳、破伤风、脑膜炎球菌和肺炎等疫苗。
同时,还要接种口服脊髓灰质炎疫苗,以预防该病毒引起的疾病。
4. 6 个月龄在儿童满 6 个月大时,应接种第三剂百日咳、破伤风、脑膜炎球菌和肺炎等疫苗。
5. 12 个月龄儿童满 12 个月大时,应接种麻疹、腮腺炎和德国麻疹疫苗。
这些疫苗可有效预防这些常见的儿童传染病。
6. 15 个月龄在儿童满 15 个月大时,应接种第二剂麻疹、腮腺炎和德国麻疹疫苗。
同时,还应接种水痘疫苗,以预防水痘的发生。
7. 18 个月龄儿童满 18 个月大时,应接种百日咳、破伤风、脑膜炎球菌和肺炎等疫苗。
8. 4-6 岁在这个年龄段,儿童应补种脊髓灰质炎疫苗和百日咳疫苗。
此外,如果孩子尚未接种流感疫苗,也应考虑接种流感病毒疫苗。
二、注意事项儿童疫苗接种不仅仅是根据时间表来决定,还需要谨慎考虑一些个人因素和注意事项,以确保安全和有效性。
1. 儿童健康状况在进行疫苗接种之前,务必检查儿童的健康状况。
如果儿童患有高烧或其他急性疾病,应推迟接种时间,以避免对儿童造成过大的负担。
2. 过敏史在进行疫苗接种之前,了解儿童是否有过敏史非常重要。
儿童疫苗接种时间表儿童疫苗接种时间表是怎么样呢?本文是整理的儿童疫苗接种时间表资料,仅供参考。
计划内疫苗是国家规定纳入计划免疫,是从宝宝出生后必须进行接种的疫苗,属于疫苗注射表:一类疫苗出生24小时内可注射乙型肝疫苗出生24小时后可注射卡介苗出生满一个月可以注射乙型肝炎疫苗出生后满二个月可注射脊髓灰质炎糖丸活疫苗,出生后满三个月可注射脊髓灰质炎糖丸活疫苗,白喉,破伤风,百日咳混合疫苗,卡介苗【试验后决定是否复种】出生四个月可注射脊髓灰质炎糖丸活疫苗,白喉,破伤风,百日咳混合疫苗,出生后五个月可注射白喉,破伤风,百日咳混合疫苗,出生后满六个月可注射乙型肝炎疫苗出生后满八个月可注射麻疹疫苗生后1.5-2岁可注射白喉,破伤风,百日咳混合疫苗3岁:A群流脑苗(加强) 4岁:脊灰疫苗(加强) 6岁:百白破疫苗(加强<白破二联>)、乙脑疫苗、A群流脑苗(加强) 在注射疫苗时应注意:要在孩子身体状况好的时候进行接种前要先测体温,若有发烧要推迟接种、未完全恢复健康前暂缓注射,但应在病好后及时补接种。
接种后,当天不要洗澡,也不能让孩子太疲劳。
属过敏体质者,应向医生反应极个别孩子可能会高烧,可请医生看看,给予对证治疗以下情况是不能在期间注射疫苗:如孩子正在发烧,患有急性传染病、哮喘、风疹、湿疹等疾病或有心脏病、肾炎及肝炎等疾病时,暂时不要打预防针。
孩子腹泻时不要吃小儿麻痹糖丸,等病好后两周才能补吃。
有“羊癫疯”病史及药物过敏史的儿童不要进行预防接种。
疫苗反应:疫苗虽经灭活或减毒处理,但毕竟是一种蛋白或具抗原性的其他物质,对人体仍有一定的刺激作用而引起的。
其实这也是人体的一种自我保护就象感冒发热一样是机体在抵御细菌或病毒。
正常反应:局部反应如轻度肿胀和疼痛。
百白破疫苗接种后,宝宝屁股上出现硬结就是吸附制剂接种后常见的现象。
接种疫苗后的全身反应有发热和周身不适,一般发热在38.5 ℃以下,持续1 ~2 天均属正常反应。
疫苗接种时间表宝宝从出生后至12岁,都要进行疫苗接种。
疫苗接种,是将疫苗制剂接种到人或动物体内的技术,使接受方获得抵抗某一特定或与疫苗相似病原的免疫力,借由免疫系统对外来物的辨认,进行抗体的筛选和制造,以产生对抗该病原或相似病原的抗体,进而使受注射者对该疾病具有较强的抵抗能力。
疫苗接种的种类很多,包括乙肝疫苗、卡介苗、脊髓灰质炎糖丸、百白破疫苗等。
按照疫苗接种时间表,具体疫苗接种时间为:1、一类疫苗出生24小时内:乙肝疫苗—第一针;卡介苗—初种;1月龄:乙肝疫苗—第二针;2月龄:脊髓灰质炎糖丸—第一针;3月龄:脊髓灰质炎糖丸—第二针;百白破疫苗—第一针;4月龄:脊髓灰质炎糖丸—第三针;百白破疫苗—第二针;6月龄:百白破疫苗—第三针;乙肝疫苗—第三针;A群流脑疫苗第一针;8月龄:麻疹疫苗—第一针;9月龄:A群流脑疫苗—第二针;1岁:乙脑疫苗—初种;1.5至2岁:百白破疫苗—加强;脊髓灰质炎糖丸—部分加强;乙脑疫苗—加强;甲肝疫苗;3岁:A群流脑疫苗—第三针(也可用A+C群流脑疫苗)4岁:脊髓灰质炎疫苗—加强针;6岁:麻疹疫苗—加强针;白破二联疫苗—加强针;乙脑疫苗—第三针;A群流脑疫苗—第四针;12岁:卡介苗—加强针。
新生儿从出生到18个月龄之内,是接种疫苗的“密集期”,在这期间,家长平均每隔一个月就要带自己的孩子去相关单位接种一次疫苗。
6周岁之前,儿童需要注射的计划免疫疫苗有24次之多。
2、二类疫苗A+C群流脑疫苗:3周岁注射1针次,6、9周岁各加强一针。
无细胞百白破疫苗:可替代全细胞百白破疫苗,接种程序同全细胞百白破疫苗。
麻腮风疫苗:1.5-2周岁注射一针,基础免疫后4年加强1针。
甲肝减毒活疫苗或甲肝灭活疫苗:甲肝减毒活疫苗接种时间是2岁时注射1针,4年后加强1针。
灭活疫苗1-16岁接种2针,间隔6个月,16岁以上接种1针。
水痘疫苗:1-12岁接种1针次。
B型流感嗜血杆菌苗:2、4、6月龄各注射一次,12月龄以上接种一针即可。
儿童疫苗接种【2 】时光表
年纪接种疫苗可预防的传染病
乙型肝炎疫苗(1) 乙型病毒性肝炎
出生24小时内
卡介苗结核病
1月龄乙型肝炎疫苗(2) 乙型病毒性肝炎
2月龄脊髓灰质炎糖丸(1) 脊髓灰质炎(小儿麻木)
脊髓灰质炎糖丸(2) 脊髓灰质炎(小儿麻木)3月龄
百白破疫苗(1) 百日咳.白喉.破感冒
脊髓灰质炎糖丸(3) 脊髓灰质炎(小儿麻木)4月龄
百白破疫苗(2) 百日咳.白喉.破感冒5月龄百白破疫苗(3) 百日咳.白喉.破感冒
6月龄乙型肝炎疫苗(3) 乙型病毒性肝炎
8月龄麻疹疫苗麻疹
百白破疫苗(增强)百日咳.白喉.破感冒
1.5-2岁
脊髓灰质炎糖丸(部分)脊髓灰质炎(小儿麻木)4岁脊髓灰质炎疫苗(增强)脊髓灰质炎(小儿麻木)
麻疹疫苗(增强)麻疹
7岁
白破二联疫苗(增强)白喉.破感冒
12岁卡介苗(增强,农村)结核病
注:括号中的数字是表示接种针(剂)次
筹划内疫苗(一类疫苗)
筹划内疫苗是国度划定纳入筹划免疫,是从宝宝出生后必须进行接种的疫苗,属于免费疫苗.
筹划外疫苗(二类疫苗)
除国度划定宝宝必须接种的疫苗外,其他须要接种的疫苗都属于推举疫苗,也就是筹划外疫苗,这些疫苗都是本着自费.自愿的原则,家长可以有选择性的给宝宝接种.。
2023年国家儿童免疫规划疫苗接种时间
表
一、出生后24小时内
1. 乙肝疫苗第一针
2. 脊髓灰质炎疫苗第一针
二、1个月内
1. 乙肝疫苗第二针
2. 脊髓灰质炎疫苗第二针
三、2个月内
1. 脊髓灰质炎疫苗第三针
2. 五联疫苗或六联疫苗第一针(含百白破、Hib、肺炎球菌、白喉、破伤风和乙型流感嗜血杆菌)
四、3个月内
1. 五联疫苗或六联疫苗第二针(含百白破、Hib、肺炎球菌、白喉、破伤风和乙型流感嗜血杆菌)
2. 脊髓灰质炎疫苗第四针
五、4个月内
1. 乙肝疫苗第三针
2. 脊髓灰质炎疫苗第五针
六、6个月内
1. 肺炎球菌疫苗第二针
七、8个月内
1. 麻疹风疹(MR)疫苗第一针
2. 百白破疫苗第二针
八、1岁内
1. 麻疹风疹(MR)疫苗第二针
2. 甲型肝炎疫苗第一针
九、1岁半内
1. 乙脑疫苗第一针
2. 流脑疫苗第一针
十、2岁内
1. 乙脑疫苗第二针
2. 流脑疫苗第二针
十一、4岁内
1. 百白破疫苗第三针
十二、6岁内
1. 麻疹风疹(MR)疫苗第三针
2. 甲型肝炎疫苗第二针
请家长按照以上时间表带孩子进行疫苗接种,如有特殊情况,
请咨询当地医生或社区卫生服务中心。
同时,要密切关注我国卫生
部门发布的疫苗接种相关信息,以便及时了解疫苗品种、接种禁忌
等相关内容。
确保孩子健康成长,共同构建无疾病侵害的美好未来!。
宝宝打预防针时间表出生时:乙肝疫苗(第一次)、卡介苗1月龄:乙肝疫苗(第二次)2月龄:脊髓灰质炎疫苗(第一次)3月龄:脊髓灰质炎疫苗(第二次)、百白破(第一次)4月龄:脊髓灰质炎疫苗(第三次)、百白破(第二次)5月龄:百白破(第三次)6月龄:乙肝疫苗(第三次)、A群流脑疫苗(第一次)8月龄:麻疹疫苗(第一次)、乙脑疫苗(非活第一、二次)、(减活第一次)9月龄:A群流脑疫苗(第二次)18月龄:百白破(第四次)、麻疹疫苗(第二次)2岁:乙脑疫苗(非活第三次)、(减活第二次)3岁:A群流脑疫苗(第三次)4岁:脊髓灰质炎疫苗(第四次)6岁:乙脑疫苗(非活第四次)、(减活第三次)、A群流脑疫苗(第四次)、精白破(第一次)16岁:精白破(第二次)关于宝宝打预防针的注意事项(转帖)我国计划免疫疫苗包括卡介苗、脊髓灰质炎疫苗、百白破三联疫苗、麻疹疫苗和乙肝疫苗。
接种这些疫苗,都是免费的。
卡介苗——出生第一针接种卡介苗,可以增强宝宝对于结核病的抵抗力,预防严重结核病和结核性脑膜炎的发生。
目前我国采用的是减毒活疫苗,安全有效。
宝宝在出生后,就要及时接种卡介苗。
禁忌:当新生儿患有高烧、严重急性症状、免疫不全、出生时伴有严重先天性疾病、低体重、严重湿疹以及可疑的结核病时,不应接种。
注意事项:接种后在接种部位有红色结节,伴有痛痒感,结节会变成脓包或溃烂。
此类现象属疫苗的正常反应,一般2-3个月自行愈合。
如果宝宝出生时没接种,可在2个月内到当地结核病防治所卡介苗门诊或者疾病预防控制中心的计划免疫门诊补种。
脊髓灰质炎疫苗——可以吃的疫苗脊髓灰质炎疫苗,简称脊灰糖丸,是一种减毒活疫苗,它是白色颗粒状糖丸。
宝宝出生后按计划服用糖丸,可有效地预防脊髓灰质炎(即小儿麻痹症)。
注意事项:1、婴儿服用糖丸时,可用冷开水溶解后送服。
这个疫苗是活病毒制品,如果用热开水溶解,活疫苗会因温度过高而失去活性,吃了也没有作用,在宝宝体内不会产生抗体。
小孩打预防针接种时间表预防接种的时间程序表一、一类疫苗:出生24小时内:乙肝第一剂 0月龄:卡介苗1月龄:乙肝第二剂 2月龄:口服脊灰疫苗3月龄:口服脊灰疫苗白百破第一剂 4月龄:口服脊灰疫苗白百破第二剂5月龄:白百破第三剂 6月龄:乙肝第三剂流脑第一剂8月龄:麻疹第一剂乙脑第一剂 9月龄:流脑第二剂18月龄:白百破第四剂麻疹第二剂 2岁:乙脑第二剂3岁:流脑第三剂 4岁:口服脊灰疫苗6岁:流脑第四剂乙脑第三剂白破第一剂16岁:白破第二剂二类自费疫苗:流脑A+C:2岁以上儿童和成人接种无细胞白百破:接种时间同免费百白破乙肝:儿童和成年人中易感人群接种,没有具体的年龄规定麻风腮:18个月代替麻疹接种甲肝:一般1岁以后接种甲乙肝:16岁以上儿童接种水痘:1岁以后接种流感:6个月-3岁儿童接种儿童流感接种二针,3岁以上儿童接种成人剂型流感肺炎:2岁以上儿童和成人接种 HIB:2月龄以上可接种轮状病毒:2个月-3岁婴幼儿二、各类疫苗介绍乙肝疫苗:预防乙型肝炎脊灰疫苗:预防小儿麻痹症白百破:预防白喉、百日咳、破伤风流脑:预防流行性脑膜炎麻疹:预防麻疹乙脑:预防乙型脑炎卡介苗:预防肺结核流脑A+C:预防A型C型流脑麻风腮:预防麻疹、风疹、腮腺炎甲肝:预防甲型肝炎流感:预防流行性感冒水痘:预防水痘肺炎:预防90%的肺炎 HIB:预防B 型流感嗜血杆菌引起的脑膜炎和肺炎轮状病毒:预防轮状病毒引起的夏秋季腹泻。
三、注意事项1.乙肝第一剂和卡介苗都在产院接种,低体重儿童需体重大于5斤才能接种2.口服糖丸前半小时不宜喂奶,以防孩子吐奶时将疫苗一同吐出。
服完后半小时内不宜热饮。
3.白百破有无细胞和全细胞之分,全细胞是免费的,但接种后付反应可能较大,接种了全细胞可改接种自费的无细胞,但反过来不可以。
4.麻疹疫苗第二剂可以用麻风腮疫苗代替。
但鸡蛋过敏者不宜接种,可以等孩子大一些试试吃鸡蛋是否仍过敏后接种。
5.流脑疫苗免费的是接种A群疫苗,可用A+C代替。
预防接种的时间程序表一、一类疫苗:出生24小时内:乙肝第一剂0月龄:卡介苗1月龄:乙肝第二剂2月龄:口服脊灰疫苗3月龄:口服脊灰疫苗白百破第一剂4月龄:口服脊灰疫苗白百破第二剂5月龄:白百破第三剂6月龄:乙肝第三剂流脑第一剂8月龄:麻疹第一剂乙脑第一剂9月龄:流脑第二剂18月龄:白百破第四剂麻疹第二剂2岁:乙脑第二剂3岁:流脑第三剂4岁:口服脊灰疫苗6岁:流脑第四剂乙脑第三剂白破第一剂16岁:白破第二剂二类自费疫苗:流脑A+C:2岁以上儿童和成人接种无细胞白百破:接种时间同免费百白破乙肝:儿童和成年人中易感人群接种,没有具体的年龄规定麻风腮:18个月代替麻疹接种甲肝:一般1岁以后接种甲乙肝:16岁以上儿童接种水痘:1岁以后接种流感:6个月-3岁儿童接种儿童流感接种二针,3岁以上儿童接种成人剂型流感肺炎:2岁以上儿童和成人接种HIB:2月龄以上可接种轮状病毒:2个月-3岁婴幼儿二、各类疫苗介绍乙肝疫苗:预防乙型肝炎脊灰疫苗:预防小儿麻痹症白百破:预防白喉、百日咳、破伤风流脑:预防流行性脑膜炎麻疹:预防麻疹乙脑:预防乙型脑炎卡介苗:预防肺结核流脑A+C:预防A型C型流脑麻风腮:预防麻疹、风疹、腮腺炎甲肝:预防甲型肝炎流感:预防流行性感冒水痘:预防水痘肺炎:预防90%的肺炎HIB:预防B 型流感嗜血杆菌引起的脑膜炎和肺炎轮状病毒:预防轮状病毒引起的夏秋季腹泻。
三、注意事项1.乙肝第一剂和卡介苗都在产院接种,低体重儿童需体重大于5斤才能接种2.口服糖丸前半小时不宜喂奶,以防孩子吐奶时将疫苗一同吐出。
服完后半小时内不宜热饮。
3.白百破有无细胞和全细胞之分,全细胞是免费的,但接种后付反应可能较大,接种了全细胞可改接种自费的无细胞,但反过来不可以。
4.麻疹疫苗第二剂可以用麻风腮疫苗代替。
但鸡蛋过敏者不宜接种,可以等孩子大一些试试吃鸡蛋是否仍过敏后接种。
5.流脑疫苗免费的是接种A群疫苗,可用A+C代替。
因为前几年上海曾发过C 群流脑病例。
2023年版国家儿童免疫计划疫苗接种表根据2023年版国家儿童免疫计划,以下是儿童在不同年龄段应接种的疫苗及接种时间表:出生时- BCG疫苗:用于预防结核病,应在出生后24小时内接种。
- 乙肝疫苗(第一剂):用于预防乙型肝炎,应在出生后24小时内接种。
1个月龄- 乙肝疫苗(第二剂):用于预防乙型肝炎,应在出生后1个月内接种。
2个月龄- 百白破疫苗(第一剂):用于预防百日咳、白喉和破伤风,应在2个月龄时接种。
- 脊髓灰质炎疫苗(第一剂):用于预防脊髓灰质炎,应在2个月龄时接种。
- A群流脑疫苗(第一剂):用于预防A群流行性脑脊髓膜炎,应在2个月龄时接种。
3个月龄- 百白破疫苗(第二剂):用于预防百日咳、白喉和破伤风,应在3个月龄时接种。
- 脊髓灰质炎疫苗(第二剂):用于预防脊髓灰质炎,应在3个月龄时接种。
- A群流脑疫苗(第二剂):用于预防A群流行性脑脊髓膜炎,应在3个月龄时接种。
4个月龄- 百白破疫苗(第三剂):用于预防百日咳、白喉和破伤风,应在4个月龄时接种。
- 脊髓灰质炎疫苗(第三剂):用于预防脊髓灰质炎,应在4个月龄时接种。
- A群流脑疫苗(第三剂):用于预防A群流行性脑脊髓膜炎,应在4个月龄时接种。
6个月龄- 乙肝疫苗(第三剂):用于预防乙型肝炎,应在6个月龄时接种。
8个月龄- A群流脑疫苗(第四剂):用于预防A群流行性脑脊髓膜炎,应在8个月龄时接种。
12个月龄- 麻疹疫苗(第一剂):用于预防麻疹,应在12个月龄时接种。
18个月龄- 白破疫苗(第四剂):用于预防白喉和破伤风,应在18个月龄时接种。
4岁- 麻疹疫苗(第二剂):用于预防麻疹,应在4岁时接种。
5岁- A群流脑疫苗(第五剂):用于预防A群流行性脑脊髓膜炎,应在5岁时接种。
6岁- 脊髓灰质炎疫苗(加强剂):用于增强脊髓灰质炎免疫力,应在6岁时接种。
请注意,以上疫苗接种表仅供参考,具体接种计划应根据当地卫生部门的指导和推荐进行。
及时接种疫苗是保护儿童健康的重要措施,家长应定期咨询医生以确保儿童按时接种所需疫苗。
常见疫苗种类及接种时间表随着科技的进步和医疗水平的提高,疫苗的种类也越来越多。
疫苗的接种可以有效预防一系列传染性疾病的发生,保护个人和社区的健康。
本文将介绍一些常见的疫苗种类,并提供接种时间表作为参考。
一、儿童疫苗种类及接种时间表儿童疫苗是保护儿童免受传染病侵害的重要措施。
以下是一些常见儿童疫苗种类及接种时间表:1. 百白破疫苗:接种于2、4、6、18个月龄时,以及4-6岁时进行加强针接种。
2. B型流感嗜血杆菌疫苗:接种于出生后的2、4、6个月时,最后一剂接种于12-15个月。
3. 麻疹-腮腺炎-风疹(MMR)疫苗:接种于12-15个月时,第二剂接种于4-6岁时。
4. 水痘疫苗:接种于12-15个月以及4-6岁时。
5. 肺炎球菌疫苗:接种于2、4、6个月时,以及12-15个月时。
二、成人疫苗种类及接种时间表成人疫苗同样重要,它们可以预防成人在工作、学习和生活中接触到的多种传染病。
以下是一些常见的成人疫苗种类及接种时间表:1. 流感疫苗:每年接种一次,最好在秋季开始流感季之前接种。
2. 百白破疫苗:成人可以每10年接种一次,或者在怀孕期间再次接种。
3. 风疹疫苗:对于未接种过或只接种过一剂的成人,建议接种两剂。
4. 乙肝疫苗:建议儿童期开始接种,并可在成人时进行补种。
5. 结核病疫苗:对于高风险人群,如医务工作者和结核病疫情高发地区居民,建议接种。
三、旅行疫苗种类及接种时间表旅行疫苗主要是为人们在前往一些风险地区旅行时提供保护。
以下是一些常见的旅行疫苗种类及接种时间表:1. 黄热病疫苗:前往热带地区旅行前10天接种。
2. 脑膜炎球菌疫苗:前往脑膜炎流行地区旅行前接种。
3. 疟疾疫苗:根据旅行目的地确定接种时间,因为不同地区的疟疾流行情况有所不同。
四、接种时的注意事项无论是儿童疫苗、成人疫苗还是旅行疫苗,接种时都需要注意以下事项:1. 详细询问医生:在接种之前,应向医生了解疫苗的种类、接种时机以及可能的副作用。
宝宝打预防针时间表
出生时:乙肝疫苗(第一次)、卡介苗
1月龄:乙肝疫苗(第二次)
2月龄:脊髓灰质炎疫苗(第一次)
3月龄:脊髓灰质炎疫苗(第二次)、百白破(第一次)
4月龄:脊髓灰质炎疫苗(第三次)、百白破(第二次)
5月龄:百白破(第三次)
6月龄:乙肝疫苗(第三次)、A群流脑疫苗(第一次)
8月龄:麻疹疫苗(第一次)、乙脑疫苗(非活第一、二次)、(减活第一次)
9月龄:A群流脑疫苗(第二次)
18月龄:百白破(第四次)、麻疹疫苗(第二次)
2岁:乙脑疫苗(非活第三次)、(减活第二次)
3岁:A群流脑疫苗(第三次)
4岁:脊髓灰质炎疫苗(第四次)
6岁:乙脑疫苗(非活第四次)、(减活第三次)、A群流脑疫苗(第四次)、精白破(第一次)
16岁:精白破(第二次)
由此可见流脑疫苗的接种时间分别为:6月龄、9月龄、3岁、6岁。
乙脑疫苗的接种时间分别为:8月龄、2岁、6岁。
孩子在打防疫针前,家长要给孩子洗一次澡换件干净衣裳,向医生说清孩子健康状况,经医生检查认为没有接种“禁忌症”方可接种。
孩子打完预防针24小时之内最好都不要洗澡,打过防疫针以后要避免剧烈活动,对孩子要细心照料,注意观察,如孩子有轻微发热反应,一般在1—2天就会好的,如反应加重,应立即请医生诊治。
1、一类疫苗
出生时:卡介苗、乙肝疫苗(基础)
一个月:乙肝疫苗(基础)
两个月:脊灰疫苗(基础)
三个月:脊灰疫苗、百白破疫苗(基础)
四个月:脊灰疫苗、百白破疫苗(基础)
五个月:百白破疫苗(基础)
六个月:乙肝疫苗、A群流脑苗(基础)
八个月:麻疹疫苗、乙脑疫苗(基础)
九个月:A群流脑苗(基础)
1.5-2岁:百白破疫苗、麻疹疫苗、乙脑疫苗(加强)
3岁:A群流脑苗(加强)
4岁:脊灰疫苗(加强)
6岁:百白破疫苗(加强)、乙脑疫苗、A群流脑苗(加强)
2、二类疫苗
(1)A+C群流脑疫苗:3周岁注射1针次,6、9周岁各加强一针。
(2)无细胞百白破疫苗:可替代全细胞百白破疫苗,接种程序同全细胞百白破疫苗。
(3)麻腮风疫苗:1.5-2周岁注射一针,基础免疫后4年加强1针。
(4)甲肝减毒活疫苗或甲肝灭活疫苗:甲肝减毒活疫苗接种时间是2岁时注射1针,4年后加强1针;灭活疫苗1-16岁接种2针,间隔6个月,16岁以上接种1针。
(5)水痘疫苗:1-12岁接种1针次。
(6)B型流感嗜血杆菌苗:2、4、6月龄各注射一次,12月龄以上接种一针即可。
(7)流行性感冒疫苗:1-3周岁每年注射2针,间隔1个月。
3周岁以上每年接种1次。
3、接种疫苗的禁忌
疫苗接种禁忌预防接种的原理,就是通过接种抗原刺激机体,使宝宝体内产生特异性抗体来对付细菌、病毒。
但是,有些时候,宝宝身体出现了某些特殊情况,就不适合接种,我们称这种情况为禁忌证。
每种疫苗所含抗原不同,禁忌证也会不同。
禁忌证一般分两大类,一类是暂时禁忌证;另一类是绝对禁忌证。
早产儿、难产儿,正在发热或患一般疾病的急性期儿童就属于暂时禁忌证。
这些宝宝可以在疾病康复后补种。
但是,如果你的宝宝具有免疫功能缺陷、或是严重过敏体质,就属于绝对禁忌证,接种疫苗可能发生异常反应,甚至危及生命,所以绝对不可接种疫苗。
(1)卡介苗禁忌:
早产的宝宝、低出生体重的宝宝(出生体重小于2500克)、难产的宝宝应该慎种。
正在发热、腹泻、严重皮肤病的宝宝应缓种。
结核病,急性传染病,心、肾疾患,免疫功能不全的宝宝禁种。
(2)脊髓灰质炎三价混合疫苗禁忌:
服苗前一周有腹泻的宝宝,或一天腹泻超过4次者,发热、急性病的宝宝,应该暂缓接种。
有免疫缺陷症的宝宝,正在使用免疫抑制剂(如激素)的宝宝禁用。
对牛奶过敏的宝宝可服液体疫苗。
(3)百白破疫苗禁忌:
发热、急性病或慢性病急性发作期的宝宝应缓种。
中枢神经系统疾病(如癫痫),有抽风史的宝宝,严重过敏体质的宝宝禁用。
(4)麻疹疫苗禁忌:
患过麻疹的宝宝不必接种。
正在发热或有活动性结核的宝宝,有过敏史(特别是对鸡蛋过敏)的宝宝禁用。
注射丙种球蛋白的宝宝,间隔一个月后才可接种。
(5)乙型脑炎疫苗禁忌:
发热、急性病或慢性病急性发作期的宝宝应缓种。
有脑或神经系统疾患,过敏体质的宝宝禁种。
(6)流行性脑脊髓膜炎疫苗禁忌:
脑及神经系统疾患(癫痫、癔症、脑炎后遗症、抽搐等),过敏体质,严重心、肾疾病,活动性结核病的宝宝禁用。
发热、急性疾病的宝宝可缓种。
(7)乙肝疫苗禁忌:
肝炎,发热,急性感染,慢性严重疾病,过敏体质的宝宝禁用。
(8)甲肝疫苗禁忌:
发热、急性病或慢性病发作期的宝宝应缓种。
免疫缺陷,正在接受免疫抑制剂治疗的宝宝,过敏体质的宝宝禁用。
有些家长明知宝宝有接种禁忌证,但仍心存侥幸,接种前不向医务人员说明情况,这样
接种疫苗是十分危险的。
比如一个宝宝就因为在发热的时候,给宝宝接种了乙型肝炎疫苗,最后导致宝宝出现了严重的器官畸形,所以希望家长们在宝宝疫苗接种的问题上要慎之又慎,万一出了问题对的宝宝可就是百分之百的损失,到时候就追悔莫及了。
4、接种疫苗后的不良反应处理
接种疫苗后的不良反应可分为一般反应和异常反应,身体可表现为全身反应或者局部反应。
通常孩子接种疫苗后会出现一般反应,属于正常反应,可以恢复,在时间上呈一过性。
异常反应发生的概率极低,甚至是特别罕见的,但要格外重视,一旦出现需要特别处理和严重的要及时救治。
如接种了含有吸附剂的百白破疫苗、乙肝疫苗疫苗后,局部可出现硬结,硬结如果小而轻微,会自然逐渐吸收。
如果大而硬,要进行局部热敷,一般是在打完针的第二天,即针孔闭合后,每天热敷3-4次,每次15-20分钟即可,提醒小月龄儿童的家长要注意热敷温度适中,不要以大人的温感测定。
也有的孩子会出现发热,当体温未超过38.5℃时可以不干预,给孩子多喝水即可以,如果体温超过38.5℃,需要服一次退热药,但要注意是儿童专用的不含有阿司匹林成分的退热药,一般服一次就好了。
如果孩子服完退热药体温下降了,等药效过了之后又发热,甚至持续不退,一定要注意这种情况通常不是接种打疫苗引起的,应该是偶合感染了疾病,家长应及时带孩子就医,不要耽误孩子的病情。
儿科专家强调,接种疫苗的时间、接种者的身体条件、有何禁忌症等,都对疫苗的功效以及接种后可能产生的不适反应有着影响,因此,接种疫苗前一定要仔细了解自己的身体情况是否适合接种,特别是年轻父母,要了解宝宝对即将接种的疫苗是否有禁忌症,否则很可能不仅没有达到预防疾病的作用,反而会引发其他问题。
1、患有皮炎、化脓性皮肤病、严重湿疹的小儿不宜接种,等待病愈后方可进行接种;
2、体温超过37.5℃,有腋下或淋巴结肿大的小儿不宜接种,应查明病因治愈后再接种;
3、患有严重心、肝、肾疾病和活动型结核病的小儿不宜接种;
4、神经系统包括脑、发育不正常,有脑炎后遗症、癫痫病的小儿不宜接种;
5、严重营养不良、严重佝偻病、先天性免疫缺陷的小儿不宜接种;
6、有哮喘、荨麻疹等过敏体质的小儿不宜接种;
7、如果小儿每天大便次数超过4次,须待恢复两周后,才可服用脊灰疫苗;
8、最近注射过多价免疫球蛋白的小儿,6周内不应该接种麻疹疫苗;
9、感冒、轻度低热等一般性疾病视情况可暂缓接种;
10、空腹饥饿时不宜预防接种。