技术支持PPPoE常见问题解答
- 格式:pdf
- 大小:674.30 KB
- 文档页数:18
中国有线电视 2004(08)C HINA C ABLE TELEVISION网络建设PPPOE宽带接入技术及常见故障分析!毕庆富(镇江广电网络技术中心,江苏镇江212004)摘∀要:提出宽带接入网需要实现的基本功能,通过对比分析3种宽带接入方式,认为PPPOE+VLAN是一种适合广电网络的宽带运营方式。
关键词:宽带接入;授权;计费中图分类号:TN943.6∀∀文献标识码:B∀∀文章编号:1007-7022(2004)08-0041-03PPPOE Broadband Access Technonogy and Ordinary Failure Analyze!BI Qing fu(Zhenjiang Broadcasting TV Network Technical Centre,Jiangsu Zhenjiang212004,China) Abstract:This paper mainly describe the basic functions of the broadband networks.By comparing with the three main broadband access modes,we get the conclusion that PPPOE+VLAN is the properly running mode for broad casting networks.Key words:broadband access;authorition;accounting∀∀与载噪比指标的分配公式完全相同。
当希望把三次非线性失真指标分配给系统各个部分或各个不同设备时,只需把(19)式中第二项的系数15改为20即可,即:(CM)i=CM-20lg q i∀(i=1,2,3##)(21) (IM3)i=IM3-20lg q i∀(i=1,2,3##)(22) (C/C TB)i=C/C TB-20lg q i∀(i=1,2,3##)(23)下面举例说明非线性失真指标的分配规律。
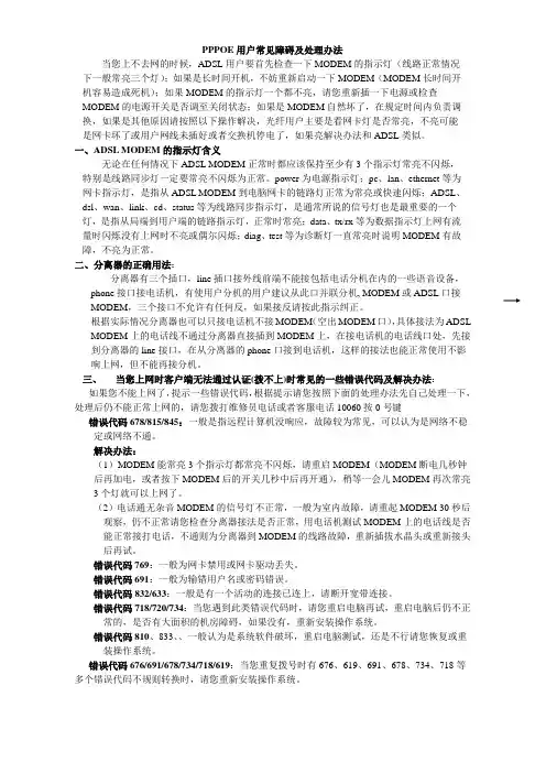
PPPoE接入环境下常见的错误代码及处理方法(一)PPPoE接入环境下常见的错误代码:1、错误代码6192、错误代码6333、错误代码6764、错误代码6785、错误代码6916、错误代码7187、错误代码720 8、错误代码7349、错误代码769 10、错误代码81011、错误代码813 (VISTA) 12、错误代码814 (VISTA) 13、错误代码815 (VISTA) 14、错误代码83215、错误代码8451、M灯正常的情况下,可能会出现的错误代码。
原因及解决方法错误代码由于系统问题引起错误代码810 错误代码720 错误代码833重起M和电脑可解决的错误代码676 错误代码718 错误代码734需断开多余连接错误代码832(XP系统)错误代码813(VISTA系统)错误代码633客户未通过认证的错误代码691 错误代码6192、M灯是否正常的情况下,可能会出现的错误代码。
错误代码M灯是否正常的情况下,可能会出现的错误代码错误代码678(XP系统)错误代码815(VISTA系统)错误代码769(XP系统)错误代码814(VISTA系统)错误代码845(二)、PPPoE接入环境下常见错误代码处理方法。
1、M灯正常的情况下,可能会出现的错误代码。
A、由于系统问题引起⒈错误代码810提示:无法找到拨号设备,请检查网卡或网线是否正常。
原因:可能由于系统中的拨号设备被损坏所致。
处理方法:1.请客户重起电脑后再次登陆客户端,查看是否正常。
2.如错误代码改变,请根据相应错误代码处理故障。
3.如仍是此错误代码可能属于客户系统故障,建议客户联系电脑售后检查。
4.如客户不认同此情况属于电脑问题,可报故障处理.⒉错误代码720提示:由于您的计算机与远程计算机请求而中断,服务器可能出现错误。
原因:可能是由于网络协议损坏所致。
处理方法:1.请客户重起电脑后再次登陆客户端检查是否正常。
2.如错误代码改变,请根据相应错误代码处理故障。
常见错误:
错误678,拨入方计算机没有应答,无法完成拨号网路连接。
局端问题,检查网线和网卡是否正常。
错误691
问题:输入的用户名和密码不对,无法建立连接
原因:用户名和密码错误,或用户欠费。
解决:使用正确的用户名和密码
错误718
问题:验证用户名时远程计算机超时没有响应,断开连接
原因:adsl isp服务器故障
错误720
问题:拨号网络无法协调网络中服务器的协议设置
原因:adsl isp服务器故障,非正常关机造成网络协议出错
解决:删除所有网络组件重新安装网络。
错误734
问题:ppp连接控制协议中止
原因:adsl isp服务器故障,非正常关机造成网络协议出错
解决:删除所有网络组件重新安装网络。
错误738
问题:服务器不能分配ip地址
原因:adsl isp服务器故障,adsl用户太多超过isp所能提供的ip地址
出现错误720的原因主要是XP自动更新后,TCP/IP协议出错,本地回环无法PING通,拨号出现错误720提示。
有如下三种
1、“控制面板”-“添加删除程序”,勾选“显示更新”,将此两个补丁卸载后重起计算机试试。
KB893066和KB890923
2、把“C:\WINDOWS\system32\drivers”目录下的“TCPIP.SYS.ORIGINAL”文件改回“TCPIP.SYS”,然后重新启动系统就行了,如果没有就到其他机子上拷一个过来。
3、实在不行只有重做系统了,最简单有效也最麻烦的办法。
帮助—PPPoE拨号常见故障排除用户名或密码错误1、确认上网帐号和上网密码填写正确填写上网帐号和上网密码时注意区分字母大小写、区分相似的字母和数字(例如字母"o"与数字"0"、字母"l"与数字"1")、带后缀的上网帐号应注意填写完整 (例如上网帐号为"dial@163.gd",不能只填写"dial") 。
如果确认上网帐号和密码填写正确但路由器拨号仍然提示该错误,请将计算机与宽带(ADSL MODEM)直接连接,在计算机上拨号测试(注意:拨号时请在宽带连接中重新填写上网帐号和密码):■计算机拨号也不成功,请联系宽带服务商确认您的上网帐号和密码;■计算机能拨号成功,请参考其他提示信息。
>>>点击此处重新输入上网帐号和密码2、克隆MAC地址宽带服务商在安装宽带时可能会将上网帐号和计算机的网卡绑定,使得只有这台被绑定的计算机才能拨号上网。
解决办法:通过宽带连接拨号上网的计算机来管理路由器,进入路由器管理界面→"网络参数"→"MAC地址克隆",点击"克隆MAC地址",保存设置后重启路由器重新拨号。
>>>点击此处克隆本计算机MAC地址3、采用特殊拨号模式拨号若计算机直接拨号的软件不是操作系统自带的"宽带连接",而是宽带服务商提供的软件,请尝试在"网络参数"→"WAN口设置"→"拨号模式"中选择"自动选择拨号模式"。
>>>点击此处设置"自动选择拨号模式"4、尝试多次连接如果前一次拨号没有正常断开,服务商暂时没有释放之前的连接,请等待几分钟后再尝试。
路由器pppoe连接不上怎么办新一代互联网络在高性能、高可扩展性、高可用性和易部署性等方面提出了更高的要求,使得路由器结构越来越复杂,我们需要掌握的相关知识也越来越多,那么你知道路由器pppoe连接不上怎么办吗?下面是店铺整理的一些关于路由器pppoe连接不上的相关资料,供你参考。
路由器pppoe连接不上的解决方法一、正确连接路由器无线路由器pppoe连接不上1、电话线上网:请准备2根较短的网线,一根网线用来连接ADSL Modem (猫)与路由器的WAN接口;另一根网线用来连接路由器上LAN (1/2/3/4)接口中的任意一个与计算机。
2、光钎上网:请准备2根网线,一根网线用来连接光猫与路由器的WAN接口;另一根网线用来连接路由器上LAN(1/2/3/4)接口中的任意一个与计算机。
3、网线入户上网:请准备1根网线,先把宽带运营商提供的入户网线插在路由器的WAN接口;再把自己准备的网线,一头连接计算机,另一头连接到路由器上LAN(1/2/3/4)接口中的任意一个。
注意问题:(1)、要保证连接猫(光猫)与路由器之间的网线,是正常可以使用的;如果这根网线有问题,也会使得路由器上pppoe拨号连接失败。
(2)、按照上诉方式完成路由器的安装后,电脑暂时就不能上网了,当路由器完成上网设置后,电脑自动就可以上网了,不需要使用电脑上的“宽带连接”来拨号上网了。
(3)、很多新手用户,经常问到这样连接后,电脑都没网了,怎么设置路由器呢?设置路由器的时候是不需要电脑能够上网的,只要用网线连接电脑与路由器的LAN口就可以设置的,请各位新手用户了解,(4)、无线路由器安装成功后,设备上的SYS指示灯会闪烁,WAN 接口会常亮或者闪烁,1/2/3/4口中与电脑相连的端口常亮或闪烁。
如果相应的指示灯未亮或者闪烁,请检查电源是否插上、接口是否连接正确、网线是否有问题。
路由器pppoe连接不上的解决方法二、PPPoE设置问题根据我的经验来看,不少用户在设置路由器PPPoE拨号上网时,会把宽带帐号、宽带密码弄错,导致路由器PPPoE拨号失败。
pppoe错误是什么意思 pppoe错误怎么解决最近有网友反应无线路由器上设置PPPoE拨号上网后,发现PPPoE连接不上,显示pppoe错误是什么意思呢?pppoe错误怎么解决呢?接下来详细为大家介绍:pppoe错误怎么解决无线路由器设置PPPoE拨号后,PPPoE拨号连接不上,不能够上网,原因比较多;有可能是路由器连接不正确、路由器设置不正确、宽带运营商限制等原因引起的。
一、正确连接路由器1、电话线上网:请准备2根较短的网线,一根网线用来连接ADSL Mode m(猫)与路由器的WAN接口;另一根网线用来连接路由器上LAN(1/2/3/4)接口中的任意一个与计算机。
2、光钎上网:请准备2根网线,一根网线用来连接光猫与路由器的WAN 接口;另一根网线用来连接路由器上LAN(1/2/3/4)接口中的任意一个与计算机。
3、网线入户上网:请准备1根网线,先把宽带运营商提供的入户网线插在路由器的WAN接口;再把自己准备的网线,一头连接计算机,另一头连接到路由器上LAN(1/2/3/4)接口中的任意一个。
注意问题:(1)、要保证连接猫(光猫)与路由器之间的网线,是正常可以使用的;如果这根网线有问题,也会使得路由器上pppoe拨号连接失败。
(2)、按照上诉方式完成路由器的安装后,电脑暂时就不能上网了,当路由器完成上网设置后,电脑自动就可以上网了,不需要使用电脑上的“宽带连接”来拨号上网了。
(3)、很多新手用户,经常问到这样连接后,电脑都没网了,怎么设置路由器呢?设置路由器的时候是不需要电脑能够上网的,只要用网线连接电脑与路由器的LAN口就可以设置的,请各位新手用户了解。
(4)、无线路由器安装成功后,设备上的SYS指示灯会闪烁,WAN接口会常亮或者闪烁,1/2/3/4口中与电脑相连的端口常亮或闪烁。
如果相应的指示灯未亮或者闪烁,请检查电源是否插上、接口是否连接正确、网线是否有问题。
二、PPPoE设置问题根据我的经验来看,不少用户在设置路由器PPPoE拨号上网时,会把宽带帐号、宽带密码弄错,导致路由器PPPoE拨号失败。
PPPOE用户常见障碍及处理办法当您上不去网的时候,ADSL用户要首先检查一下MODEM的指示灯(线路正常情况下一般常亮三个灯);如果是长时间开机,不妨重新启动一下MODEM(MODEM长时间开机容易造成死机);如果MODEM的指示灯一个都不亮,请您重新插一下电源或检查MODEM的电源开关是否调至关闭状态;如果是MODEM自然坏了,在规定时间内负责调换,如果是其他原因请按照以下操作解决,光纤用户主要是看网卡灯是否常亮,不亮可能是网卡坏了或用户网线未插好或者交换机停电了,如果亮解决办法和ADSL类似。
一、ADSL MODEM的指示灯含义无论在任何情况下ADSL MODEM正常时都应该保持至少有3个指示灯常亮不闪烁,特别是线路同步灯一定要常亮不闪烁为正常。
power为电源指示灯;pc、lan、ethernet等为网卡指示灯,是指从ADSL MODEM到电脑网卡的链路灯正常为常亮或快速闪烁;ADSL、dsl、wan、link、cd、status等为线路同步指示灯,是通常所说的信号灯也是最重要的一个灯,是指从局端到用户端的链路指示灯,正常时常亮;data、tx/rx等为数据指示灯上网有流量时闪烁没有上网时不亮或偶尔闪烁;diag、test等为诊断灯一直常亮时说明MODEM有故障,不亮为正常。
二、分离器的正确用法:分离器有三个插口,line插口接外线前端不能接包括电话分机在内的一些语音设备,phone接口接电话机,有使用户分机的用户建议从此口并联分机, MODEM或ADSL口接MODEM,三个接口不允许有任何反,如果接反请按此指示纠正。
根据实际情况分离器也可以只接电话机不接MODEM(空出MODEM口),具体接法为ADSL MODEM上的电话线不通过分离器直接插到MODEM上,在接电话机的电话线口处,先接到分离器的line接口,在从分离器的phone口接到电话机,这样的接法也能正常使用不影响上网,但不能再接分机。
PPPoE拨号断连问题解决办法在使用宽带上网中,许多用户可能会遇到PPPoE拨号断连的问题。
这种问题导致网络无法连接,给用户的上网体验带来了极大的困扰。
为了帮助用户解决这一问题,本文将介绍几种常见的PPPoE拨号断连问题解决办法。
一、确认账号与密码是否正确在进行PPPoE拨号时,首先要确保输入的账号和密码是正确的。
有时候,用户输入错误的账号和密码,或者账号和密码发生了变化,都会导致拨号断连。
因此,在遇到这种情况时,可以尝试重新输入账号和密码,并确保其正确无误。
二、检查PPPoE拨号方式除了账号和密码的问题外,拨号方式也可能导致拨号断连。
通常,PPPoE的拨号方式有两种:连续拨号和手动拨号。
连续拨号方式是指在电脑开机后,自动进行PPPoE拨号。
手动拨号方式则需要用户手动启动拨号。
如果用户使用的是连续拨号方式,可以尝试切换至手动拨号方式,或者反之。
三、检查线路和设备连接拨号断连问题也可能与线路和设备连接有关。
用户应该仔细检查网络线路连接是否牢固,并确保连接正常。
此外,还应检查网络设备(如路由器、调制解调器等)是否工作正常,没有出现故障。
四、检查防火墙和杀毒软件设置有时候,防火墙或杀毒软件的设置可能会导致拨号断连。
这些软件会对网络连接进行监控和管理,如果设置不当,可能会阻止PPPoE拨号的正常进行。
用户可以尝试暂时关闭防火墙和杀毒软件,然后再次进行拨号,看是否能够解决问题。
五、升级或更换网络设备固件如果以上方法都无效,还可以考虑升级或更换网络设备的固件。
设备固件是指设备上的软件程序,通过更新固件,可以修复一些已知的问题和BUG,从而解决拨号断连等网络连接问题。
用户可以查找相关设备的官方网站,下载最新的固件版本,并按照官方提供的操作指南进行升级。
六、咨询运营商或技术支持如果用户尝试了以上方法仍然无法解决PPPoE拨号断连问题,可以咨询网络运营商或相关的技术支持团队寻求帮助。
运营商或技术支持团队有更深入的了解和丰富的经验,他们可能为用户提供更专业的解决方案。
PPPOE宽带接入技术常见问题及其对策分析作者:钟卫民来源:《硅谷》2009年第03期[摘要]详细论述PPPOE接入技术原理以及PPPOE与固定IP、DHCP接入方式的对比,另外分析常见的一些错误。
通过阐述希望能对大家详细的了解PPPOE接入技术以及灵活使用PPPOE技术有所帮助。
[关键词]PPPOE固定IP DHCPPPPOE+VLAN工作流程会话中图分类号:TP3文献标识码:A文章编号:1671-7597(2009)0210040-01一、引言PPPOE协议的工作流程包含发现和会话两个阶段,发现阶段是无状态的,目的是获得PPPOE终结端(在局端的ADSL设备上)的以太网MAC地址,并建立一个唯一的PPPOESESSION_ID。
发现阶段结束后,就进入标准的PPP会话阶段。
二、PPPOE协议会话的发现和会话两个阶段具体进程如下在发现阶段中用户主机以广播方式寻找所连接的所有接入集线器(或交换机),并获得其以太网MAC地址。
然后选择需要连接的主机,并确定所要建立的PPP会话识别标号。
发现阶段有四个步骤,当此阶段完成,通信的两端都知道PPPOESESSIO_ID和对端的以太网地址,他们一起唯一定义PPPOE会话。
这四个步骤如下:1、主机广播一个发起分组(PADI),分组的目的地址为以太网的广播地址OXffffffffff,CODE(代码)字段值为Ox09,SESSRONJD(会话ID)字段值为OxXXXX。
PADI必须至少包含一个服务名称类型的标(标签类型字段值为伍0101),向接入集中器提出所要求提供的服务。
2、接入集中器收到在服务范围内的PADI包分组,发送PPpOE有效发现提供包(PADO)分组,以应请求。
3、主机在可能收到的多个PADO分组中选择一个合适的PADO分组,然后向所选择的接入集发送PPPOE有效发现请求分组(PADR)。
其中CODE字段为Oxl9,SESSION-ID字段值仍为Ox65)。
PPPOE拨不上号排障(英文日志)第一篇:PPPOE拨不上号排障(英文日志)PPPOE拨不上号的排障方法若您设置了PPPOE,在路由器界面运行状态查看WAN口状态IP 地址全为0,一直连接不上时,请点击左边最后一个选项“系统工具”——系统日志,按照下面的方法来排查:如果界面如上图,先将日志类型选择PPP,日志等级选择ERROR,然后再和下面的内容对比:(若界面中没有日志等级,直接与下面的进行对比即可)1、Failed to authenticate ourselves to peer可能的原因:(1)、帐号或密码错误:请点击网络参数——WAN口设置,将上网帐号、上网口令删除,重新输入您自己宽带连接的用户名密码(区分大小写,若有后缀需加上),保存,连接。
(2)、ISP绑定了电脑网卡的MAC地址,解决方法是:点击路由器左边菜单“网络参数”——MAC地址克隆——克隆MAC地址,看到上下两个MAC地址的数字一样后,点击保存;系统工具——重启路由器。
(该操作必须使用单机可以上网的电脑有线连接路由器操作)(3)、接入方式为非标准的PPPoE:如湖南星空极速、河南宽带我世界等。
则可能需要升级路由器并选择对应的特殊拨号模式才可以。
如果您不属于第三种情况,也已经克隆了MAC地址,请联系ISP 以确认帐号或密码的正确性。
2、Time out waiting for PADO packets请检查路由器WAN端口的指示灯:(1)、WAN指示灯不亮:请确认接线是否正确(比如忘记接线或将电话线直接接到WAN口都是错误的)、应该将MODEM出来的网线接到路由器的WAN口,若您的线路是网线入户没有MODEM,则将上网的网线直接接入到路由器WAN口。
接线正确WAN口仍不亮的话,请更换一根WAN口的网线。
(2)、WAN指示灯亮:点击路由器左边菜单“网络参数”——MAC地址克隆——克隆MAC地址,看到上下两个MAC地址的数字一样后,点击保存;系统工具——重启路由器。
pppoe常见错误解析一、代码解析1、状态:错误代码691错误原因:登入失败。
解决方法:请通过BOSS系统判查各状态。
如一切正常,但仍然为该提示,则需要受理由技术支持进行远程判断(可能是IP地址池满载的关系)2. 状态:错误代码619错误原因::一般由于频繁断线短时间内重复拨号导致解决办法:只需要隔几秒钟再拨号一般就能解决,也可重启电脑再拨!(或许会出现新的提示)3、状态:错误代码733错误原因:端口占用解决方法:用户重启PC,可恢复正常。
如重启后再次出现该提示,请受理由技术判断。
4、状态:错误代码633错误原因:在同一台电脑上已经拨号成功,再建立拨号解决办法:让用户检查电脑是否已连接上PPPOE或检查自己是否已经可以上网。
5、状态:错误代码678错误原因: 网络故障可能性较高1.本地连接问题(包括网卡,线路,楼道或机房设备)2.用户端有路由器,但未在路由里设置而错误的在PC上进行设置3.服务器过忙解决方法:A.让用户检查网线是否插紧B.询问用户是否使用路由但未在路由器中设置PPPOE连接6、状态:错误代码692错误原因:可能是由于拨号上网过程中用户端网线松动导致解决办法:将网线插好,恢复本地连接正常状态即可解决7、状态:错误代码734错误原因:ppp链路控制协议(ppp lcp)被远程服务器请求中断解决办法:删除原来创建的宽带连接,重新建立宽带连接即可8、状态:错误代码797/769错误原因: 网卡被禁用或网卡驱动问题解决方法:启用网卡。
如启用后依然为该提示,则建议用户重装网卡驱动错误原因:VISTA系统,无法在计算机上建立宽带连接解决方法:A.因为远程服务器未响应,这可能是由于此连接的“服务名称”字段值无效所致。
B.打开控制面板.打开允许程序通过windows防火墙。
点高级。
还原所有连接默认值。
关闭所有程序。
重新启动系统。
C.网络线路不通等,基本等同于“错误代码678”,需由技术进行判断10、状态:错误代码720,并提示“不支持ppp 协议”错误原因::原因:由于用户端xp系统更新或者ppp控制协议问题导致解决办法:将C:\WINDOWS\system32\drivers”目录下的“TCPIP.SYS.ORIGINAL”文件改回“TCPIP.SYS或者将tcp/ip协议删除重新安装,再不行,就建议重新安装操作系统(有时691和720交替出现,就重做系统吧)11、状态:错误代码676错误原因:服务器线路繁忙解决方法:重启反复重练PPPOE认证,如短时间内无法连接。
PPPoE拨号连接异常原因排查步骤PPPoE(Point-to-Point Protocol over Ethernet)是一种广泛应用于宽带接入网络的拨号连接方式。
然而,有时候我们可能会遇到PPPoE拨号连接异常的情况,导致无法正常上网。
本文将介绍一些常见的PPPoE拨号连接异常原因,并提供相应的排查步骤,以帮助解决这些问题。
一、物理连接问题1. 确保网络电缆正常连接。
检查网络电缆是否牢固连接于电脑和路由器或调制解调器的网络接口。
如果有松动或者断裂,请重新插拔并确保连接稳固。
2. 检查网络设备的电源和灯状态。
确认调制解调器或路由器的电源状态正常,并观察网络设备上的灯光指示器。
如果有任何异常指示灯或者指示灯不亮,请参考设备说明书查找相关解决办法。
二、账号和密码问题1. 确认输入的账号和密码正确。
有时候我们可能会输入错误的PPPoE账号和密码,导致无法成功拨号。
请仔细检查输入的账号和密码,确保正确无误。
2. 重置PPPoE账号密码。
如果你不确定账号和密码是否正确,可以联系你的宽带运营商,重置PPPoE账号和密码,并咨询相关设置和配置。
三、IP地址和DNS设置问题1. 检查IP地址是否设置为自动获取。
在电脑或路由器的网络设置中,确认是否选择了自动获取IP地址的选项。
如果选择了手动设置IP地址,确保IP地址、子网掩码、默认网关等参数设置正确。
2. 检查DNS服务器设置。
确认DNS服务器设置是否正确。
你可以尝试使用其他可靠的公共DNS服务器,如谷歌DNS(8.8.8.8和8.8.4.4)或者阿里DNS(223.5.5.5和223.6.6.6)。
四、防火墙和安全软件问题1. 检查防火墙设置。
有时候防火墙设置过于严格会导致PPPoE连接异常。
可以尝试关闭防火墙或者修改防火墙规则,允许PPPoE连接通过。
2. 临时停用安全软件。
有时候安全软件的设置也会影响到PPPoE连接。
临时停用安全软件并尝试重新拨号,如果可以正常连接,那么说明是安全软件引起的问题。
PPOE常见错误及解决方法宽带错误代码及基本解决方法Error 602 The port is already open问题:拨号网络网络由于设备安装错误或正在使用,不能进行连接原因:RasPPPoE没有完全和正确的安装解决:卸载干净任何PPPoE软件,重新安装Error 605 Cannot set port information问题:拨号网络网络由于设备安装错误不能设定使用端口原因:RasPPPoE没有完全和正确的安装解决:卸载干净任何PPPoE软件,重新安装Error 606 The port is not connected问题:拨号网络网络不能连接所需的设备端口原因:RasPPPoE没有完全和正确的安装,连接线故障,ADSL MODEM故障解决:卸载干净任何PPPoE软件,重新安装,检查网线和 ADSL MODEMError 608 The device does not exist问题:拨号网络网络连接的设备不存在原因:RasPPPoE没有完全和正确的安装解决:卸载干净任何PPPoE软件,重新安装Error 609 The device type does not exist问题:拨号网络网络连接的设备其种类不能确定原因:RasPPPoE没有完全和正确的安装解决:卸载干净任何PPPoE软件,重新安装Error 611 The route is not available/612 The route is not allocated 问题:拨号网络网络连接路由不正确原因:RasPPPoE没有完全和正确的安装,ISP服务器故障解决:卸载干净任何PPPoE软件,重新安装,致电ISP询问Error 617 The port or device is already disconnecting问题:拨号网络网络连接的设备已经断开原因:RasPPPoE没有完全和正确的安装,ISP服务器故障,连接线,ADSL MODEM 故障解决:卸载干净任何PPPoE软件,重新安装,致电1000号询问,检查网线和 ADSL MODEMError 619 问题:与ISP服务器不能建立连接原因:ADSL ISP服务器故障,ADSL电话线故障解决:检查ADSL信号灯是否能正确同步。
光猫使用教程常见错误代码的解析与处理方法光猫作为一种常见的网络设备,扮演着连接电信网络和用户终端设备之间的关键角色。
在使用光猫的过程中,可能会遇到各种错误代码。
本文将为您解析并介绍光猫使用教程中常见的错误代码以及相应的处理方法,以帮助您更好地解决问题。
一、PPPoE错误代码1. 错误代码:678解析与处理方法:该错误代码通常表示光猫无法建立与宽带服务器的连接。
解决方法包括检查光猫及电脑网络线是否连接正常,拨号连接设置是否正确,重启光猫和电脑等。
2. 错误代码:691解析与处理方法:该错误代码通常表示认证失败,用户名或密码错误。
解决方法为检查输入的用户名和密码是否正确,或联系您的网络服务提供商重新设置。
二、WAN口错误代码1. 错误代码:651解析与处理方法:该错误代码通常表示光猫无法建立与路由器的连接。
解决方法包括检查光猫和路由器的连接线是否插紧,确认路由器是否正常工作,重启光猫和路由器等。
2. 错误代码:718解析与处理方法:该错误代码通常表示远程计算机拒绝连接。
解决方法为检查路由器拨号连接设置是否正确,确认目标计算机是否允许远程连接,或联系网络服务提供商协助解决。
三、光猫状态指示灯错误代码1. 错误代码:LAN口指示灯不亮/不稳定解析与处理方法:该错误代码通常表示局域网连接问题。
解决方法包括检查光猫与电脑的连接线是否正确插入,确认电脑的网卡是否正常工作,重启光猫和电脑等。
2. 错误代码:WAN口指示灯不亮/不稳定解析与处理方法:该错误代码通常表示WAN口连接问题。
解决方法包括检查光猫与路由器的连接线是否插紧,确认路由器的设置是否正确,重启光猫和路由器等。
四、其他常见错误代码1. 错误代码:DNS错误解析与处理方法:该错误代码通常表示DNS解析问题。
解决方法包括检查光猫的DNS设置是否正确,尝试更换DNS服务器地址,或联系网络服务提供商获取更准确的DNS服务器地址。
2. 错误代码:IP冲突解析与处理方法:该错误代码通常表示在当前局域网中存在了相同的IP地址。