重庆市旅游产业发展的SWOT分析
- 格式:docx
- 大小:37.99 KB
- 文档页数:3
重庆市铜梁区发展乡村体验旅游的SWOT分析SWOT分析是指对一个项目、企业或者地区进行评估的一种方法,其中S代表strengths(优势),W代表weaknesses(劣势),O代表opportunities(机会),T代表threats(威胁)。
下面是对重庆市铜梁区发展乡村体验旅游的SWOT分析。
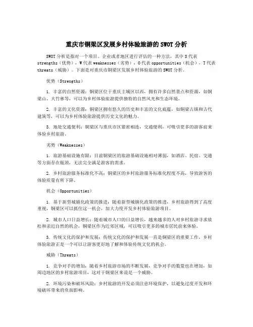
优势(Strengths)1. 丰富的自然资源:铜梁区位于重庆主城区以西,拥有许多自然景点和资源,如铜梁山、大竹林等,可以为乡村体验旅游提供独特的自然风光和生态环境。
2. 丰富的文化资源:铜梁区拥有悠久的历史和丰富的文化底蕴,如铜梁古镇和古代建筑等,可以为乡村体验旅游提供历史文化的魅力。
3. 地处交通便利:铜梁区与重庆市区紧密相连,交通便利,可吸引更多的游客前来体验乡村旅游。
劣势(Weaknesses)1. 旅游基础设施有限:目前铜梁区的旅游基础设施相对薄弱,如酒店、民宿、交通等方面存在瓶颈,无法完全满足游客的需求。
2. 乡村旅游服务标准化不高:铜梁区的乡村旅游服务标准化程度不高,导致游客的体验质量有所下降。
机会(Opportunities)1. 基于新型城镇化政策的推进:随着新型城镇化政策的推进,乡村旅游得到了高度重视,铜梁区可以抓住这一机会,加大力度开发乡村体验旅游项目。
2. 城市人口日益增长:随着城市人口的日益增长,越来越多的人对乡村旅游寻求放松和亲近自然的机会,铜梁区作为近郊区域,可以吸引更多的城市居民前来体验。
3. 传统文化的保护和发展:传统文化的保护和发展一直是铜梁区的重要工作,乡村体验旅游正是一个可以让游客更好地了解和体验传统文化的机会。
威胁(Threats)1. 竞争对手的增加:随着乡村旅游市场的不断发展,竞争对手的数量也在增加,如周边地区的乡村旅游项目,这对于铜梁区来说是一个威胁。
2. 环境污染和破坏风险:乡村旅游的开发必须注意环境保护,以避免过度开发和环境破坏带来的负面影响。
重庆市铜梁区发展乡村体验旅游具有丰富的自然资源和文化资源的优势,但也面临旅游基础设施有限和乡村旅游服务标准化不高的劣势。
重庆市铜梁区发展乡村体验旅游的SWOT分析重庆市铜梁区是重庆市的一个行政区域,地处重庆市中部偏西,是典型的重庆山城区。
随着乡村旅游的兴起,铜梁区也逐渐开始发展乡村体验旅游。
本文将对重庆市铜梁区发展乡村体验旅游进行SWOT分析,以期为该区域的旅游发展提供一些有益的思考。
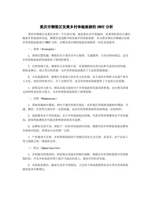
一、优势(Strengths)1. 地理位置优越:铜梁区位于重庆市中心地带,交通便利,与市区相对接近,这为乡村体验旅游的发展提供了便利的条件。
2. 自然资源丰富:铜梁区山水资源丰富,有着独特的自然风光和丰富的自然资源,例如金佛山、南江等自然景观,为乡村体验旅游提供了丰富的资源基础。
3. 文化底蕴深厚:铜梁区有着悠久的历史文化传统,有丰富的非物质文化遗产和乡土文化,如民间传统节日、手工艺制作等,这为乡村体验旅游提供了丰富的文化资源。
4. 政策支持力度大:国家及地方政府对于乡村旅游的发展高度重视,出台相关政策支持和资金扶持力度大,为乡村体验旅游提供了政策保障。
二、劣势(Weaknesses)1. 基础设施相对薄弱:相对于城市和景区地区,农村地区的基础设施相对薄弱,交通、餐饮、住宿等方面存在一定的短板,这对乡村体验旅游的发展构成一定的制约。
2. 旅游服务水平有待提高:由于乡村旅游起步较晚,风景区管理和服务水平有待提高,游客体验感较差可能会影响游客的再次选择。
3. 品牌知名度不高:相较于一些知名的旅游目的地,铜梁区的乡村体验旅游品牌知名度相对较低,需要加大宣传推广力度。
4. 产业链尚不完善:乡村体验旅游的产业链还没有完全完善,农家乐、农产品加工等方面缺乏统一规划和支持。
三、机会(Opportunities)1. 乡村振兴政策扶持:国家提出实施乡村振兴战略,铜梁区乡村体验旅游可受到政策扶持,开发乡村旅游有利于提升当地农民收入,推动乡村经济发展。
2. 市场需求增长:随着生活水平的提高,人们对于休闲度假和农家乐等乡村体验旅游的需求不断增长。
3. 生态环境保护意识增强:人们对于环境保护和生态旅游的重视不断增强,乡村体验旅游可以满足人们对于清新自然环境的追求。
重庆红色旅游的SWOT分析及发展对策[摘要] 红色旅游是我国旅游活动中的一个重要类别,有着丰富红色旅游资源的重庆近年来红色旅游发展迅速。
当前,如何推动重庆红色旅游向纵深发展,是值得思考的一个课题。
本文运用SWOT分析法对重庆红色旅游进行了分析,并在此基础上提出了重庆红色旅游的发展对策。
[关键词] 重庆红色旅游SWOT分析法对策红色旅游是我国近年来兴起的一种新型主题旅游,它是指以革命纪念地、纪念物及其所承载的革命精神为吸引物,组织接待旅游者进行参观游览,实现学习革命精神,接受革命传统教育和振奋精神、放松身心、增加阅历的旅游活动。
把红色人文景观和绿色自然景观相结合、革命传统教育与旅游产业发展相结合的红色旅游正逐渐成为人们旅行游览的亮点。
红色旅游在促进当地经济发展的同时,还能加强革命教育、弘扬民族精神,因此发展红色旅游具有重大意义。
重庆拥有丰富的红色旅游资源,具有很大的发展潜力和优势。
但就目前发展状况而言,与井冈山等我国其他知名红色旅游城市相比较,重庆尚有一定的差距。
当前,如何规避不足、发挥优势,是重庆红色旅游急需解决的问题。
SWOT分析是被现代企业广为应用的一种”机会—风险”分析方法,通过对重庆红色旅游现状的分析,我们可以从中找出对重庆红色旅游发展的有利的、值得发扬的因素,以及不利的、要避开的东西,发现存在的问题,找出解决办法,并明确以后的发展方向。
一、SWOT分析法上世纪80年代初,美国旧金山大学的管理学教授韦里克提出了SWOT分析法。
这种方法也叫自我诊断法,是一种能够较客观而准确地分析和研究一个团体或一个个体现实情况的方法。
SWOT分析实际上是将对自身内外部条件各方面内容进行综合和概括,进而分析评价自身的优势(Strengths)、劣势(Weaknesses)、机遇(Opportunities)和威胁(Threats)。
通过SWOT分析,可以帮助我们把资源和行动聚集在自己的强项和有最多机会的地方。
重庆市铜梁区发展乡村体验旅游的SWOT分析重庆市铜梁区是一个山水相间、历史悠久的地方,拥有得天独厚的自然资源和人文景观,适宜发展乡村旅游。
以下是对其发展乡村体验旅游进行SWOT分析:一、优势(Strengths):1. 自然资源丰富:铜梁区地处川渝地区,拥有得天独厚的自然资源,包括山川、河流和农田等,为开展乡村体验旅游提供了良好的基础。
2. 人文景观独特:铜梁区有悠久的历史文化底蕴,拥有众多的历史遗迹和人文景点,如石刻、古村落等,可以为游客提供独特的体验。
3. 交通便利:铜梁区地理位置优越,距离重庆市中心较近,交通便利,方便游客前往,为乡村体验旅游提供了便捷的条件。
4. 地方政府支持:铜梁区政府十分重视发展乡村旅游,出台了一系列支持政策和措施,为乡村体验旅游的发展创造了良好的政策环境。
二、劣势(Weaknesses):1. 旅游设施不完善:目前,铜梁区的旅游设施还相对简陋,缺乏与乡村体验旅游相匹配的高质量设施,无法满足游客的需求。
2. 旅游宣传不足:铜梁区在乡村体验旅游的宣传力度不足,缺乏对外宣传推广的有效手段,导致游客对该地区乡村旅游的认知度较低。
3. 农民意识和服务意识有待提高:在推动乡村旅游发展的过程中,农民的意识和服务意识还需要进一步提高,以便更好地满足游客的需求。
三、机会(Opportunities):1. 乡村旅游热潮:目前,乡村旅游已经成为全国热潮,大量游客愿意选择走进乡村,寻找原生态的体验,这为铜梁区发展乡村体验旅游提供了机遇。
2. 政策支持:重庆市政府高度重视乡村旅游的发展,出台了相关的政策和措施支持乡村旅游业的发展,为铜梁区发展乡村体验旅游提供了机会。
3. 大力推动农旅融合发展:铜梁区可以利用农田和农村资源,发展农业观光、农家乐等农旅融合项目,提供更多的乡村体验旅游产品,满足游客需求。
四、威胁(Threats):1. 竞争压力:随着乡村旅游的兴盛,铜梁区面临来自周边地区的竞争压力,需要与周边市县建立合作关系,进行差异化发展,以保持竞争力。
重庆都市旅游的SWOT 和pest分析旅游学院旅游管理专业2009级唐菊指导教师杨国胜摘要:旅游行业的快速发展, 促进了都市旅游的兴盛. 作为最年轻的直辖市重庆具有发展都市旅游的丰富资源, 为此, 运用SWOT- PEST 方法分析了重庆都市旅游的现状, 根据实际提出了抓住机遇, 发挥优势; 突出特色。
关键词:重庆;都市旅游;swot分析;pest分析都市旅游业的发展是城市国际化、现代化的一个重要标志,对城市的经济、环境、资源以及可持续发展具有很大的推动作用,因而受到世界各国的普遍重视,成为旅游发展的新潮流。
在中国的多数大中型城市中,都市旅游正在迅速崛起,逐渐成为影响城市社会经济发展战略选择与城市发展定位的重要因素。
根据福布斯2008年“中国大陆最适合发展旅游业的城市”排行,在西部最适合发展旅游业的城市中,重庆位居第三,仅次于西安和桂林,与北京并肩排到全国的第16位。
2008年,重庆接待海内外旅游者达到1.O1亿人次,同比增长1/4左右;旅游总收入达561.5亿元,同比增长1/4左右。
其旅游总收入和总人数增幅仅次于天津市,列全国第二位 ]。
重庆旅游业能取得这样的成就,与重庆都市旅游的发展密切相关。
1 、SWOT 分析与PEST分析简介20世纪50年代以来,SWOT分析法逐渐成为战略规划研究中较为成熟的分析方法。
哈佛大学商学院的企业战略决策教授安德鲁斯(K.Andrens)在上世纪60年代提出来要根据企业自身的既定内在条件进行分析,找出企业的优势、劣势及核心竞争力之所在,这是SWOT分析在企业中的运用。
在国外旅游研究中,英国的克里·戈弗雷(Kerry Godfrey)和杰基·克拉克(Jakie Clarke)就较早的把SWOT分析应用在旅游规划中。
他们认为,旅游地的综合竞争能力分析是旅游地开发和战略经营管理中的一个关键问题,在制定区域旅游发展规划或区域旅游发展战略时,SWOT分析法对于了解区域旅游发展的各项影响因素而言,确为一种切实可行的研究方法。
重庆市铜梁区发展乡村体验旅游的SWOT分析SWOT分析是指对一个事物的优势(Strengths)、劣势(Weaknesses)、机会(Opportunities)和威胁(Threats)进行综合评估和分析。
下面是对重庆市铜梁区发展乡村体验旅游的SWOT分析。
一、优势(Strengths)1.独特的自然景观:铜梁区拥有美丽的自然环境和风景名胜,如白果峡、森林公园等,为发展乡村体验旅游提供了良好的基础。
2.丰富的民俗文化:铜梁区有着悠久的历史和独特的民俗文化,如龙舞、花灯、泥塑等,可以吸引游客来体验乡村的传统文化。
3.便捷的交通条件:铜梁区位于重庆市腹地,交通便利,离市区较近,有高速公路和铁路连接,方便游客前往。
4.多样化的农业资源:铜梁区有着丰富的农田资源,农产品品质好,发展农家乐、采摘园等项目,能够提供丰富的乡村体验活动。
5.政府支持力度大:铜梁区政府对乡村体验旅游发展给予了积极的支持,提供了政策和资金支持,有利于推动乡村旅游的发展。
二、劣势(Weaknesses)1.基础设施相对薄弱:铜梁区的基础设施相对薄弱,尤其是乡村地区,交通、住宿、餐饮等方面还需要进一步完善和提升。
2.乡村旅游意识较弱:当地农民对乡村旅游的认识和意识较为薄弱,需要加强宣传和教育,提高他们对乡村旅游的重视和支持程度。
3.缺乏专业的管理团队:铜梁区乡村体验旅游的管理团队相对不完善,对乡村旅游的运营和管理经验较少,需要加强专业队伍建设。
三、机会(Opportunities)1.重庆市旅游发展支持:作为重庆市的一个区,铜梁区可以享受到市级旅游发展政策的支持和倾斜,为乡村体验旅游的发展提供了机会。
2.重庆市乡村振兴战略:铜梁区可以充分利用重庆市乡村振兴战略的机遇,加大投入和力度,推动乡村旅游的发展,实现农村经济的转型升级。
3.人民生活水平提高:随着人民生活水平的提高,人们对休闲娱乐和旅游的需求也在增加,乡村体验旅游有着广阔的市场需求。
重庆女性旅游的SWOT分析及其发展对策1. 引言随着经济的发展和文化交流的不断增加,旅游业成为了一个重要的经济支柱。
女性旅游作为一个新兴的市场,受到了广大女性游客的喜爱。
重庆作为中国西南地区的重要旅游城市,拥有独特而丰富的旅游资源,尤其受到了越来越多女性游客的关注和青睐。
本文将对重庆女性旅游市场进行SWOT分析,并提出相应的发展对策,以期为重庆女性旅游市场的发展提供参考。
2. SWOT分析2.1. 优势重庆拥有以下优势,为发展女性旅游市场提供了良好的基础:•丰富的自然景观:重庆位于长江上游地区,山清水秀,拥有众多自然景区和名山大川。
女性游客可以在这里感受到大自然的纯粹与美丽。
•独特的文化遗产:重庆是一个历史悠久的城市,拥有丰富的历史和文化遗产。
女性游客可以在这里了解到中国传统文化的魅力。
•美食文化:重庆被誉为中国美食之都,拥有丰富多样的美食。
女性游客可以品尝到正宗的火锅和其他地方特色美食。
2.2. 劣势然而,重庆女性旅游市场还面临一些劣势:•安全问题:女性游客在旅行过程中比男性更注重安全问题,而重庆在一些旅游热点区域的安全问题尚待解决。
•服务质量不稳定:重庆旅游市场的服务质量相对较低,旅游从业人员的专业素养和服务意识有待提升。
•缺乏有针对性的产品和服务:对于女性游客的特殊需求,市场上缺乏针对性的产品和服务。
2.3. 机会重庆女性旅游市场还存在一些机会,有利于其发展:•女性游客数量增长:随着社会的进步和女性地位的提高,越来越多的女性选择独自或女性团体旅行。
这为重庆女性旅游市场提供了巨大机会。
•多样化的旅游需求:女性游客的旅游需求多种多样,包括购物、美食、体验和休闲等方面。
如果能满足这些多样化的需求,将吸引更多女性游客。
•网络营销的发展:随着互联网的普及和社交媒体的兴起,网络营销成为了推广旅游产品的有效方式。
适应网络时代的营销策略将带来更多的机会。
2.4. 威胁重庆女性旅游市场也面临一些威胁,可能影响其发展:•竞争对手的崛起:随着女性旅游市场的兴起,各家旅行社和企业纷纷进入这个市场。
重庆商务旅游SWOT分析随着中国经济的发展和国际影响力的增强,加之丰富的和深具吸引力的旅游资源,专家预测到2020 年中国将可能取代美国成为世界第一大商务旅游目的地。
重庆,作为中国中西部唯一的直辖市,在发展商务旅游方面既具有广阔的市场,又具备良好的发展条件。
一、重庆商务旅游SWOT分析1、商务旅游发展的优势①优越的区域地位——直辖市和新特区。
该新区的设立成为重庆经济社会发展的加速器,同时也凸显了重庆在区域乃至国际上的地位●2007 年,国家发改委下发《国家发展改革委关于批准重庆市和成都市设立全国统筹城乡综合配套改革试验区的通知》,重庆、成都成为国家西部大开发战略下的新特区。
●2008 年,国务院批准重庆两路寸滩保税港区为中国首个内陆保税港区,这是迄今为止,中国唯一具有“空港+水港”双功能的保税港区。
●2009 年,国务院以国发3号文件形式发布《关于推进重庆市统筹城乡改革和发展的若干意见》,确定把重庆建成为长江上游地区综合交通枢纽和国际贸易区、内陆出口商品加工基地和扩大开放的先行区、国家主要的现代制造业基地、长江上游地区金融中心,并明确了允许“先行先试权”,健全改革试验推进机制。
②经济发展稳健,活力强,增速快。
经济发展方面,重庆近几年一直保持了高速增长,年产值逐年增多,并注意增强发展的稳定性。
●2006 年重庆国民生产总值3486.2 亿元,比上年增12.2%。
●2007 年全市国民生产总值突破4000 亿元,达到4112 亿元,比上年增长15.6%,创直辖以来最高增幅。
●2008 年重庆国民生产总值5097 亿元,增长14.3%,增速列全国第5 位,西部地区第3 位。
③日益改善的城市基础设施和宜居环境。
良好的基础设施和宜居环境是开展商务旅游的前提和基础。
在政府的高度重视下,加之多渠道的融资方式,近几年重庆的城市基础设施建设相比直辖前有了很大变化。
特别是通过“宜居重庆”、“畅通重庆”、“森林重庆”、“平安重庆”和“健康重庆”的建设,使重庆的整体环境有了更进一步提升。
重庆市铜梁区发展乡村体验旅游的SWOT分析一、优势(Strengths):1. 丰富的自然资源:铜梁区地处重庆市西部,拥有丰富的自然资源,包括峡谷、溶洞、瀑布等景观资源,为乡村体验旅游提供了良好的自然条件。
2. 世界级的文化遗产:铜梁区内拥有多处世界级的文化遗产,如白帝城、合川古城等,这些丰富的文化资源能够吸引大量游客,为乡村体验旅游提供了独特的文化元素。
3. 便捷的交通网络:铜梁区交通便利,距离重庆市区较近,交通网络完善,有高速公路、铁路等多种交通方式可选择,方便游客前往。
4. 创新的旅游产品:铜梁区在乡村体验旅游方面进行了创新,推出了多种有特色的旅游产品,如农家乐、民宿、采摘园等,丰富了游客的旅游体验。
二、劣势(Weaknesses):1. 旅游设施相对落后:铜梁区的乡村体验旅游仍存在一些设施相对落后的问题,如公共厕所、停车场等设施不完善,影响了游客的旅游体验。
2. 缺乏专业的旅游人才:铜梁区的旅游从业人员相对不足,缺乏专业的旅游人才,导致服务质量不高,无法满足游客的需求。
3. 乡村环境保护不到位:在乡村体验旅游的过程中,铜梁区存在一些环境保护不到位的问题,如乱倒垃圾、乱建设等,影响了地方形象和旅游体验。
4. 宣传推广力度不够:铜梁区在乡村体验旅游的宣传推广方面还存在一些不足,宣传手段单一,宣传力度不够大,导致知名度和影响力相对较低。
三、机会(Opportunities):1. 政策支持力度加大:随着乡村振兴战略的提出和相关政策的出台,乡村旅游得到了国家和地方政府的大力支持,为铜梁区发展乡村体验旅游提供了机遇。
2. 旅游消费升级趋势:随着人们生活水平的提高和旅游消费观念的升级,越来越多的游客喜欢体验特色独特的旅游产品,乡村体验旅游与之相符合,具有较高的发展潜力。
3. 城市人口流动和休闲需求增加:随着城市化进程的不断推进,越来越多的城市人口开始寻求离开城市放松休闲的机会,乡村体验旅游成为满足他们需求的一种选择。
重庆生态旅游发展SWOT分析重庆,这座拥有丰富自然和人文资源的城市,正面临着旅游业与经济发展的重要机遇。
然而,这些机遇并非只有利好,也伴随着一些挑战。
本文将探讨重庆旅游业和经济发展在迎接未来发展时所面临的机遇和挑战,并提出相应的建议。
首先,重庆的自然风光和人文景观是其旅游业的主要卖点。
例如,武隆天生三桥的壮丽、洪崖洞的古朴、磁器口古镇的宁静,每处景致都独特而引人入胜。
随着科技的发展,如虚拟现实技术、人工智能等新技术的应用,将为游客带来更便捷、个性化的服务体验。
这无疑是对重庆旅游业的巨大推动,使其在国内和国际旅游市场中的竞争力得到提升。
然而,机遇并非只有一面。
随着国内和国际旅游市场的扩大,竞争也日趋激烈。
重庆需要不断创新,提供更多、更好的旅游产品和服务以吸引更多的游客。
同时,环境保护问题也需要引起重视。
旅游资源的过度开发和污染将严重影响重庆旅游业的可持续发展。
因此,政府和旅游从业者需要采取有效措施,保护旅游资源,实现旅游业的绿色发展。
对于经济发展,重庆也有其优势和不足。
作为西南地区的重要城市,重庆拥有完善的工业体系和基础设施建设,这是其经济发展的坚实基础。
然而,重庆市的产业结构仍需进一步平衡,重工业和传统产业仍占较大比重,轻工业和高新技术产业的发展尚待加强。
此外,城市规划和交通建设难度较大,给城市发展带来了一定的局限性。
重庆还面临着人口老龄化问题,这对于经济的可持续发展和社会的长期稳定都是一个挑战。
为了促进重庆经济的更好发展,政府应加强政策引导和支持力度,— 1 —促进产业结构的调整和升级,加快发展新兴产业和现代服务业。
同时,也需要加强对自然资源和环境的保护。
此外,还需要加强城市规划和交通建设,优化城市空间布局,提高城市的宜居性和吸引力。
总的来说,重庆的旅游业和经济发展都充满了机遇,但也面临着挑战。
对于政府和相关部门来说,他们需要认真研究和处理这些机遇和挑战,通过制定有效的政策和战略来推动重庆的发展。
重庆市铜梁区发展乡村体验旅游的SWOT分析重庆市铜梁区位于重庆市中部,是一座充满活力和潜力的城市。
随着经济的快速发展和城市化的进程,乡村体验旅游成为了当地旅游业的新的增长点。
本文将对重庆市铜梁区发展乡村体验旅游进行SWOT分析,以期找出发展中的优势和机遇,解决问题和抓住挑战。
一、优势1.自然资源丰富铜梁区地处长江和嘉陵江交汇处,拥有丰富的自然资源。
如神奇的石门山、清澈的涪江水、原生态的森林等,为乡村体验旅游提供了丰富多样的体验内容。
2. 文化底蕴深厚铜梁区有着悠久的历史和丰富的文化底蕴,如鲁家村、黄杨古镇等历史文化古村落。
这些传统的建筑、民俗活动等,为乡村体验旅游提供了丰富的文化资源。
3.地理位置优越铜梁区地理位置优越,距离重庆市中心较近,交通便利。
这些都为乡村体验旅游的发展提供了便利条件。
二、劣势1. 旅游基础设施不完善虽然铜梁区有着丰富的自然资源和文化资源,但相关的旅游基础设施却还不够完善,比如交通不便、住宿设施等不足。
2. 客源市场较小铜梁区的人口相对较少,周边的消费水平也不高,这导致了铜梁区的客源市场相对较小。
3. 服务水平有待提高目前铜梁区的乡村体验旅游服务水平有待提高,比如旅游接待、餐饮、导游等方面存在一定的短板,影响了游客的体验感受。
三、机会1. 乡村振兴战略政策支持国家提出了乡村振兴战略,政策上对于乡村旅游发展给予了大力支持,为铜梁区乡村体验旅游的发展提供了政策机会。
2. 市场需求增长随着人民生活水平的提高和人们对休闲度假的需求增长,乡村体验旅游市场需求也将逐渐扩大,为铜梁区乡村体验旅游的发展提供了市场机遇。
3. 旅游业创新发展随着科技的进步和旅游业的发展,乡村体验旅游的形式也在不断创新,比如农家乐、乡村民宿等,为铜梁区乡村体验旅游的发展提供了新的发展机遇。
四、挑战1. 整体规划和管理能力不足铜梁区乡村体验旅游的整体规划和管理能力还不足,导致了资源的浪费和重复建设,需要加强整体规划和管理。
基于SWOT方法的重庆旅游业发展现状及对策分析重庆工商大学贸易经济 10级2班刘飞池摘要:自1978年实行改革开放以来,中国旅游业随着国民经济的腾飞而得到飞速发展。
近年来,重庆市委市政府高度重视旅游业的发展,2011年10月29日,重庆市人民政府办公厅下达关于印发重庆市旅游业发展“十二五”规划的通知,这表明重庆旅游业有了前进的行动纲领。
重庆作为西部唯一的直辖市,其旅游业的发展日益成熟,但在竞争日趋激烈的旅游市场,发展后劲明显不足。
本文通过对SWOT分析方法的运用,对重庆市旅游业发展现状进行全面系统的分析,从而提出有效的对策建议,希望为实现重庆旅游业的可持续发展提供参考。
SWOT分析就是对事物的内部优势(strength)和劣势(weakness)、外部环境的机会(opportunity)与威胁(threat)进行综合分析,在此基础上对战略战术方案进行系统评价,并通过灵活匹配内部条件和外部环境,提出企业可以采取的策略。
关键词:重庆旅游业对策Abstract:Since the reforming and opening up in 1978, Chinese tourism industry get rapid development with the development of the national economy. In recent years, the Chongqing municipal party committee and municipal government attach great importance to the development of tourism industry, on October 29, 2011, general office of the Chongqing municipal people's government issued on the 12th five-year plan issued by the Chongqing tourism development, it shows that Chongqing tourism industry have an action plan for the forward. As the only municipality directly under the central government in the west, the development of its tourism industry is increasing, but there is still some insufficient in the increasingly competitive market. This article uses the SWOT to analyze the Chongqing tourism to provide reference for its sustainable development. SWOT analysis is making a comprehensive analysis through the enterprise internal condition (advantages and disadvantages)and external environment (opportunities and threats).Through the strategic plan of the enterprise to make the systemic evaluation. And based on matching internal condition and external environment, then you can put forward the strategies of the enterprise. Key words:Chongqing Tourism measures一、引言随着社会经济的不断发展,人们物质生活水平的不断提高,从而带动了精神文化需求的不断增长,而旅游业也成为丰富人民精神文化生活的重要角色。
成都与重庆文化旅游产业swot成都与重庆作为中国西南地区的两个重要城市,都拥有丰富的文化旅游资源。
本文将从SWOT分析的角度,对成都与重庆的文化旅游产业进行评估。
一、成都文化旅游产业SWOT分析1. 优势(Strengths)成都作为中国历史文化名城之一,拥有悠久的历史和丰富的文化资源。
著名的文化遗产包括宽窄巷子、锦里古街等,吸引了大量的游客。
此外,成都还以美食文化而闻名,成为国内外游客品尝川菜和火锅的热门目的地。
2. 劣势(Weaknesses)成都的文化旅游产业发展相对较晚,与一些国内其他旅游城市相比,文化旅游设施和配套服务还有待提升。
此外,成都的交通出行相对不便,尤其是对于外地游客来说,缺乏便捷的交通枢纽。
3. 机会(Opportunities)成都拥有丰富的自然资源,如青城山、都江堰等,可以进一步开发成为文化与生态旅游相结合的目的地。
此外,成都还可以通过加强与其他城市的合作,共同开展文化旅游活动,拓展市场。
例如,与重庆合作推出“成渝双城”旅游线路,吸引更多游客。
成都作为一个热门旅游目的地,面临着旅游资源过度开发的问题。
过度开发可能会导致景区环境破坏、文化遗产保护不力等问题。
此外,成都还要面对其他国内外旅游城市的竞争,需要不断提升自身的吸引力和竞争力。
二、重庆文化旅游产业SWOT分析1. 优势(Strengths)重庆是中国的直辖市之一,拥有丰富的历史文化遗产。
重庆的山水风光和特色建筑如洪崖洞、解放碑等吸引了大量游客。
此外,重庆作为火锅的发源地,以及川剧等传统艺术的重要承载地,也成为文化旅游的热门目的地。
2. 劣势(Weaknesses)重庆的交通网络仍然有待完善,尤其是到达山区和偏远景点的交通相对不便。
此外,重庆的旅游服务水平还有提升空间,需要加强人才培养和服务意识。
3. 机会(Opportunities)重庆作为长江经济带的核心城市,可以借助长江航运资源,发展长江游轮旅游,提供独特的旅游体验。
旅游业SWOT分析旅游业是指在旅游活动中涉及到的所有经济活动的总和,包括旅游景点、旅游酒店、旅游交通、旅游餐饮等。
随着人们生活水平的提高和旅游需求的增加,旅游业得到了快速发展。
本文将对旅游业进行SWoT分析,详细说明其内部的优势、劣势以及外部的机会和威胁。
一、优势(Strengths)1.市场需求增长随着人们生活水平的提高,旅游需求不断增加。
这种趋势为旅游业提供了广阔的市场前景。
例如,近年来国内外旅游人数逐年增长,旅游消费逐年提升,为旅游业带来了巨大的商机。
2.旅游产业链的完善旅游业已经形成了完整的产业链,包括旅游景点、旅游酒店、旅游交通、旅游餐饮等。
这种产业链的完善使得旅游业的运营更加高效,为游客提供了更好的旅游体验。
例如,旅游景点的开发与建设,旅游酒店的规范化管理,旅游交通的优化等,都为游客提供了更加便捷、舒适的旅游服务。
3.科技支持创新随着科技的发展,旅游业也在不断创新。
例如,互联网的普及使得在线旅游预订成为可能,为旅游业带来了新的销售渠道。
同时,人工智能、大数据等技术的应用也使得旅游业的运营更加智能化,提高了效率和服务质量。
例如,智能导游、智能酒店等产品的推出,为游客提供了更加便捷、舒适的旅游服务。
二、劣势(Weaknesses)1.旅游品牌的塑造尽管旅游业发展迅速,但很多旅游景点的品牌形象并不突出。
这使得游客难以区分各个景点之间的差异,不利于吸引更多的游客。
例如,一些旅游景点缺乏独特的文化内涵和特色,难以在激烈的市场竞争中脱颖而出。
2.资金来源旅游业的发展需要大量的资金投入。
然而,目前很多旅游景点的资金来源主要依靠政府投入,缺乏市场化的运作模式。
这使得景点的维护和发展受到限制,难以提升服务质量。
例如,一些旅游景点由于资金不足,设施老化,无法满足游客的需求。
3.游客体验尽管旅游业在不断发展,但很多游客的旅游体验并未得到提升。
这主要是由于一些旅游景点在开发过程中缺乏规划,导致环境污染、过度商业化等问题。
旅游行业的SWOT分析1. 行业新加入者的威胁:新加入者会带来生产能力的扩大,带来对市场占有率的要求,但它取决于进入行业的障碍和原有行业的反击程度。
2. 现有竞争者的竞争程度:包括目前竞争者采用的价格战,广告战,增加对消费者的服务和质量等。
3. 替代产品的威胁:包括那些与本行业产品有同样功能的其它产品。
4. 购买商讨价还价的能力:购买商要求降低价格,提高产品的服务和质量,这取决于购买商的实力是否强大。
5. 供应商讨价还价的能力:供应商的威胁手段一是提高供应价格,二是降低供应产品或者服务的质量,如果供应商的势力强大,这些手段就较容易实现。
一、目前的旅游业特征描述旅游业具有“无烟产业”和“永远的朝阳产业”的美称,它已经和石油业、汽车业并列为世界三大产业。
改革开放以来,随着旅游市场规模的扩大,我国的旅游业有了非常迅速的发展,旅行社的数量不断增多,他们之间在竞争的同时也开展了广泛的合作,从而推动我国旅游业不断前进。
但是比较而言,我国国内旅游业发展的水平在广度和深度上都远远不能适应经济发展和人民生活水平提高的需要。
随着市场经济的深入发展和人民收入水平的进一步提高,人们对旅游消费的需求将进一步上升,国内旅游业在国民经济中的地位和作用也会越来越重要。
二、行业竞争态势分析1. 经济环境影响旅游业发展的经济因素包括旅游业的总体发展趋势,国民的人均收入,交通状况等旅游业发展水平。
我国自改革开放以来经济发展形式良好,国民生产总值大幅度增长,人们生活水平不段提高,旅游业发展具有美好的发展前景。
根据马斯洛的需求层次理论,当人们的生活水平达到一定程度时,他们会将自己的收入投入到满足更高层次需求的领域上去,作为满足人们目前需求的旅游业,无疑具有广阔的发展空间。
而我国政府目前的经济政策也在大力鼓励旅游经济的发展。
我国目前的交通状况以及旅游景点等基础设施的建设状况也在日趋完善,这为人们的出行提供了极大的方便。
2.政治环境我国始终走和平发展之路,长期以来政局稳定,这为旅游业的发展提供了良好的外部环境。
重庆市旅游产业发展的SWOT分析
随着经济的不断发展和人们生活质量的不断提升,旅游业的重要性也越来越受到人们的关注。
作为我国西南地区的重要城市,重庆市在旅游业方面有着广阔的发展前景。
本文将从SWOT分析的角度出发,探讨重庆市旅游产业的优势、劣势、机会和威胁。
一、优势
1.自然资源优势
重庆市拥有中华鱼类王国之称的长江、茂密原始森林、珍稀野生动物、奇峰险峭的山地风光、壮丽的三峡景色等得天独厚的自然风光,这为重庆市旅游业的发展提供了丰富的资源。
2.历史人文优势
重庆市作为中国著名的山水城市,有着数千年的历史文化积淀,文化遗产极为丰富。
著名的三峡文化、巴文化、渝文化等,为重庆市旅游业的发展带来了广泛的历史文化资源。
3.政策优势
我国经济快速发展,政府对旅游业的重视程度也不断提高。
随着重庆市旅游产业的蓬勃发展,政府将采取更优惠的政策支持和区域发展政策,为重庆市旅游业长期稳定的发展提供有利条件和政策支持。
二、劣势
1.旅游基础设施薄弱
重庆市旅游基础设施建设相对滞后,目前市内大城市酒店、旅游服务标准相对
偏低。
有些著名旅游景区由于交通不便等原因,定位不够准确,难以吸引更多的游客。
2.旅游管理体制不完善
由于旅游业的发展快速,重庆市相关旅游管理部门还未健全,对旅游管理人员
的社会素质、业务技能还需要进一步提高,以保障市旅游产业的长期健康稳定发展。
3.旅游品牌影响力不足
在国内外旅游市场上,重庆市知名度相比北京、上海、广州等城市还比较低,
旅游品牌形象还未得到有效的塑造和推广。
迫切需要加强旅游品牌影响力,提高重庆市旅游产业的竞争力。
三、机会
1.重庆市经济发展迅速
重庆市经济发展快速,人均收入逐年提高,这为重庆市旅游业的发展提供了广
阔的市场基础。
同时,本地居民收入增加,旅游消费水平逐年提高,这也为重庆市旅游业的发展带来了广阔的机遇。
2.资源优势明显
随着重庆市城市建设和基础设施建设不断完善与加强,重庆市旅游产业的发展
环境不断优化,助力重庆市旅游业更快地发展出潜在的优势,资源优势得到明显的展示。
3.旅游市场开发良好
作为大型经济南北走廊的重要支点城市,重庆市在旅游市场上显示出越来越大
的吸引力。
同时,国内外的旅游市场已经逐渐成熟,重庆市旅游业的推广与开发能够更加迅速与充分地开拓市场。
四、威胁
1.旅游行业政策变动不定
国家和地方对旅游业的扶持政策频繁调整,可能给重庆市旅游产业发展带来不利影响。
在政策变动的市场环境中,需要行业管理部门提高对行业调控的前瞻性和灵活性。
2.恶劣天气和自然环境破坏
由于重庆市有时候会出现严重的气象灾害,如滑坡、泥石流等自然灾害,这可能破坏旅游资源的状况,对重庆市旅游业的发展造成威胁。
3.市场竞争越来越激烈
我国旅游市场竞争日趋激烈,许多地方城市抢占市场份额的竞争中,重庆市面临巨大压力。
在这个市场竞争中,需要从资源、品牌、服务等方面全方位提高重庆市旅游业的竞争力。
结语
SWOT分析是一种很好的方法来分析重庆市旅游产业的优势、劣势、机会和威胁。
通过对这些要素的分析,我们可以得到一些有价值的结论:重庆市旅游产业在自然和历史文化方面的优势很明显,但在保护资源,提高服务质量,培养品牌和市场激烈竞争方面存在问题。
在未来的发展中,需要行业从基层、中层、高层各方面持续加大投入,增强顶层设计和规划,不断提高服务质量和市场竞争力,从而推动重庆市旅游产业更快、更好的发展!。