必修一历史第5课教案
- 格式:doc
- 大小:41.00 KB
- 文档页数:4
指导思想:以一本必修为主,联系其它两本必修和本必修涉及的选修内容,以人教版为主综合岳麓版、人民版,在联系中加深理解。
【学习目标】考纲:雅典民主政治。
3.情感态度价值观:雅典民主政治为近代社会提供了制度范例。
【重难点】雅典民主政治评价。
【预习案】记忆理解基本史实,岳麓版、人民版、选修可记可不记。
1.地理环境。
三面环海;多岛;山岭和河流分割成相对孤立的山谷和海岛。
2.城邦制度。
前8-前6世纪,城市国家,包括城邦周围村落,小国寡民、独立自主。
公民,男子、祖籍本城、财产、自备武器服兵役,直接参与城邦政治。
3.梭伦改革。
背景,贵族专横,工商业阶层不满,债务奴隶制,矛盾尖锐,前6世纪初梭伦当选。
内容,把公民分为四个等级,公民大会,建立四百人议事会、公民陪审法庭,废除债奴制。
评价,动摇贵族特权,保障公民民主权利,奠定雅典民主政治基础。
4.克利斯提尼改革。
时间,前6世纪末。
内容,建立十个地区部落,设立五百人议事会轮流执政,建立十将军委员会,扩大公民大会权力,实行陶片放逐法。
评价,铲除贵族特权,公民参政权空前扩大,雅典民主政治确立。
5.伯里克利改革。
时间,前5世纪。
内容,公民可担任一切公职,扩大五百人议事会职能,陪审法庭成为最高司法与监察机关,发放担任公职津贴。
评价,雅典民主政治顶峰。
6.地图阅读。
在《古代希腊城邦分布示意图》找出雅典、斯巴达。
7.如何评价雅典民主政治?1】性质。
希腊奴隶社会的民主政治。
2】特点。
人民主权(主权在民);轮番而治;权力制约;法律至上;公民意识;小国寡民。
3】积极。
为人类提供了一种集体管理的新形式,创造出法制基础上的差额选举制、任期制、议会制、比例代表制等民主运作方式,为近代民主政治积累了经验。
决策通过多数人认真讨论使失误减少。
公职人员选举产生对社会负责处于群众监督之下,减少了以权谋私的可能性。
促进了雅典政治、经济、文化的繁荣。
4】消极。
是男性公民的民主(广大妇女、奴隶、外邦移民无权利);直接民主过于泛滥,有时沦为社会不公、腐败、动乱的暴力机器。
第5课《中国古代官员的选拔与管理》教学设计教学指导思想与理论依据任务引领、合作探究模式是一种感受性学习方式,基于课程标准的高中历史课堂教学设计要求教师运用一定的现代教育理论,对教学资源及教学活动进行系统分析和规划,给出任务,分组讨论合作并共同给出结论,学生小组合作实验并共同得出结论。
这样设计既让学生牢固地掌握了知识,更重要的是让学生体验到获得知识的方法及过程,最终形成科学探究的能力。
教学背景分析1 .课标要求了解中国古代官员选拔方式的更迭过程和不同阶段的特征,知道中央集权制下古代中国的官员考核和监察制度。
2 .教材分析(1)课文内容:本课主要讲述了中国古代的选官制度、考核制度以及监察制度,即对官员的选拔与管理,它们是国家制度的重要组成部分,也是社会治理的必要前提,古代中国时间跨度极大,不同时期有不同的国情,选拔与管理官员的方式也各异,这节课就要了解古代中国官员的选拔与管理,并清除其对后世人类政治文明产生了巨大影响。
(2)单元结构:本课是统编版选择性必修一《国家制度与社会治理》第二单元“官员的选拔与管理”中的第一课《中国古代官员的选拔与管理》,中国古代历史上的官员选拔与管理经历了漫长的发展阶段,积累了丰富经验,为人类政治文明作出了重要贡献。
要注意第一课和之后几课的联系。
3 .学情分析(1)从学生自身来看:本课授课对象是高中二年级学生,在高一已经对中国古代史有了整体的学习,对本课所学有一定的了解,然而本课的知识性理论性较高,学生学习可能会兴致缺缺,因此要采取丰富的教学形式,运用图片、漫画、材料等直观形式,注重创设情境与构建逻辑框架,以启发教学。
(2)从学习情况来看:对于新教材的学习本就处于探索阶段,而且受疫情影响,对中国古代知识的学习,效率并不高,因此要丰富教学内容,更要引导学生进行深度学习,挖掘基本史实背后的深意。
教学立意1.课魂:从客观动态的视角看中国古代官员的选拔与管理2.线索:中国古代选官制度、考核制度与监察制度的演变教学目标1.通过理解分析古代选官制度演变原因以及影响,引导学生在唯物史观的指导下理解经济基础与上层建筑之间的关系。
第5课古代希腊民主政治【课标要求】了解希腊自然环境和希腊城邦制度对希腊文明的影响,认识西方民主政治产生的历史条件。
知道雅典民主政治的主要内容,认识民主政治对人类文明发展的重要意义。
【概念补充】1、城邦(1)含义:面积狭小,人口不多,一般以城市为中心,包括周围若干村落。
(2)特征:小国寡民和独立自主。
(3)性质:具有共同血缘和地域的公民团体。
2、公民(1)公民资格:凡父母祖籍均属本城邦、拥有一定财产、能自备武装服兵役的成年男子。
(2)公民权利:直接参与城邦政治、追求民主权利。
3、陶片放逐法由雅典政治家克利斯提尼于公元前510年左右创立。
雅典公民可以在陶片上写上那些不受欢迎人的名字,并通过投票表决将企图威胁雅典民主制度的政治人物予以政治放逐。
4、古代雅典的主要民主机构古代雅典的主要民主机构5、古希腊历史发展线索(1)爱琴文明时代:公元前20—12世纪,爱琴文化包括克里特文明(公元前20—17世纪)和迈锡尼文明(公元前12—8世纪),属于城邦文明。
(2)荷马时代(又称黑暗时代):公元前11—9世纪,这一时期开始使用铁器,属于军事民主制文明。
(3)复兴时代(又称“古风时代”或城邦形成时代):公元前8—6世纪,这一时期是希腊城邦形成的时期。
(4)古典时代:公元前5—4世纪前期,这是希腊奴隶制城邦的极盛时期。
(5)马其顿统治时代:公元前4世纪末—公元前2世纪中期,希腊奴隶制城邦衰落,处于马其顿统治之下,最后为罗马所灭。
6、古希腊的政体形式君主制:君主个人专制,形式上保留公民大会,公民权基本没有。
僭主制:非法手段取得个人独裁,公民在公民大会中拥有一定权力,实质上的个人专制。
寡头制:极少数贵族集体统治,公民大会居于次要地位,公民权力极少。
贵族制:由少数贵族通过贵族会议掌握最高权力,公民大会的权力有所扩大公民权有所上升。
民主制:公民大会为最高权力机关,公民掌权。
7、雅典民主开创了差额选举制、任期制、议会制、比例代表制等民主运作方式。
欲为官者为五十石之官;斩二首者爵二级,欲为官者为百石之官。
官爵之迁与斩首之功相称也。
”设问:根据材料并结合所学知识,分析春秋战国时期选官制度变化的背景?铁制工具的使用,使社会生产力得以提高,私学兴盛,士人阶层兴起。
诸侯国君为了在争霸战争中称雄,认识到人才的重要性,他们通过礼贤礼士、奖励军功等方式选拔人才。
3.秦朝:“以法为教”、“以吏为师”引入材料辅助说明:故明主之国无书简之文,以法为教; 无先王之语,以吏为师。
——《韩非子·五蠹》先秦法家主张的专以国家政策、法令为教育内容的制度。
“百姓”和“一般官吏”都向“法官、法吏”学习法律,加强普法教育;“法吏”也担负起宣讲法律、执行君王旨意的使命。
4.汉朝:察举制出示察举制的内容:察举制是中国古代选拔官吏的一种制度,它的确立时间是汉武帝元光元年(公元前134年)。
它的主要特征是由地方长官在辖区内随时考察、选取人才并推荐给上级或中央,经过试用考核再任命官职。
出示察举制的内容:一、取士包括德行、学问、法令、谋略四个方面的内容。
二、察举人才的标准有新规定,凡儒家以外的各家均不得举,开创了以儒术取士的标准。
三、察举分常科和特科两类。
设问:根据所学及察举制的内容分析察举制的影响?作用:推动儒家思想成为汉代选拔官吏的标准,扩大了官吏来源,为汉统治提供官吏人才;开创中国古代用考试选拔官吏的先例。
局限:容易任人唯亲;操纵在世家大族手中;难以选拔到真正的人才。
根据所学知识分析问题并作答。
根据概念概括秦朝的选官制度实质为:向官吏学习律令而为官学生根据察举制的内容归纳、概括其过程分析和解读材料,并结合所学内容概括察举制的意义。
识,学会提取材料信息,概括及分析问题能力,培养史料实证和历史解释能力利用材料说明概念,培养学生历史实证素养培养学生归纳、概括问题的能力结合材料,联系课内外知识,学会提取材料信息,概括及分析问题能力,培养历史解释能力介绍察举制有代表性的常科与特科,强调德才并举,注意立德树人中国历史上真正意义上系统完整的选官制度是从两汉的察举制度开始的。
历史必修一第5课教案【篇一:高中历史岳麓版必修一《第5课爱琴文明与古希腊城邦制度》教案】第5课爱琴文明与古希腊城邦制度一、教材分析(一)学科与年级:历史学科和高一年级(中学)(二)岳麓版教材:《政治文明历程必修Ⅰ》第五课爱琴文明与古希腊城邦制度1课时(三)学习内容:爱琴文明――克里特文明与迈锡尼文明;城邦的概念与特征航海业与殖民;城邦的多种政体:贵族制、民主制、君主制、寡头制与僭主制(四)本节课的地位:讲述古希腊创建并出现了人类近现代几乎所有的国家政体形式,这是希腊文明对人类政治制度建设的一大贡献。
学习本课,能上连中国古代中央集权制度,下连近代西方资产阶级政体,对政治制度有一种整体的、全局的把握。
【点评】本课教学内容在世界古代政治文明发展史上具有承上启下的重要地位,在选材方面具有典型意义。
二、教学目标分析(一)基础知识1.识记爱琴文明――包括克里特文明和迈锡尼文明,说出文明的特征。
2.理解城邦的概念与特征。
分析航海业与殖民的关系。
3.列出城邦的多种政体:贵族制、民主制、君主制、寡头制与僭主制(二)能力与方法1.认识地理环境对古希腊城邦形成的客观作用和对海洋文明的独特影响。
2.理解城邦的性质(国家形态)和公民政治及多种政体(贵族制、民主制)。
(三)情感态度与价值观1.古希腊创建并出现了人类近现代几乎所有的国家政体形式,这是希腊文明对人类政治制度建设的一大贡献。
2.古希腊的文化,是人类文明的重要遗产。
3.海洋文明与农耕文明,体现人类文明的多样化。
【点评】张老师能够根据课标及教材的要求,设计三维教学目标,教学目标的语言表述即简洁又精确,具有较强的操作性。
三、学习者特征分析1.高一年的学生对本节课的内容是相当的陌生,对古希腊城邦的政体更是一无所知,要帮助同学熟悉这段历史,一定要借助地图和一些神话传说,激发学生的学习热情,然后探究地理环境对古希腊政治体制的影响。
2.学生有一定的合作学习能力,可以引导他们组织小组讨论,不同的地理环境对人类文明的影响。
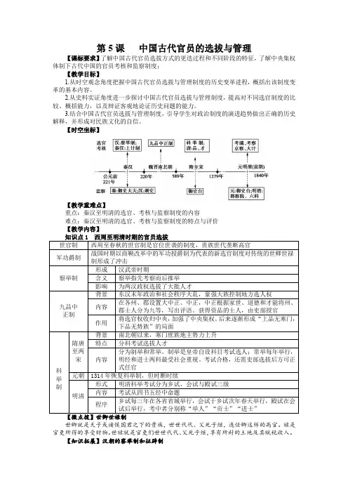
第5课中国古代官员的选拔与管理【课标要求】了解中国古代官员选拔方式的更迭过程和不同阶段的特征,了解中央集权体制下古代中国的官员考核和监察制度;【教学目标】1.从时空观念角度把握中国古代官员选拔与管理制度的历史变革进程,概括出该制度变革的基本内容。
2.从史料实证角度进一步探讨中国古代官员选拔与管理制度,提高对不同选官制度的比较、概括能力,以及辩证客观地论证历史问题的能力。
3.结合中国古代官员选拔与管理制度,引导学生对政治制度的演进趋势做出正确的历史解释,并形成对民族文化的自信。
【时空坐标】【教学重难点】重点:秦汉至明清的选官、考核与监察制度的内容难点:秦汉至明清的选官、考核与监察制度的特点与评价【教学内容】世官制西周至春秋的世官制是官位世袭的制度,贵族世代垄断高官军功爵制战国时期以商鞅改革中的军功授爵制为代表的新选官制度对传统的世卿世禄制形成了冲击察举制形成汉武帝时期含义察举指先考察而后推举影响为两汉政权选拔了大批人才九品中正制背景东汉末年政治和社会秩序大乱,豪强大族控制地方选人权内容在各州、郡设置大中正、中正,中正根据家世、道德和才能将州、郡士人分为九等,写出评语。
获得资品的士人,由吏部授官作用将选官权收归中央,加强了中央集权。
后来逐渐形成“上品无寒门,下品无势族”的局面科举制隋唐至两宋背景南北朝以来,寒门庶族地主势力上升特点分科考试选拔人才内容分为制举和常举。
制举是皇帝自设科目考试选人;常举每年举行,明经和进士两科最受社会重视。
考试合格,还需吏部选拔后方可正式任官元朝1314年恢复科举制,但时断时续明清形式明清科举考试分为乡试、会试与殿试三级内容考试从四书五经中命题程序乡试每三年在各省省城举行,会试于乡试次年春天举行,殿试在会试后举行,考中者分别称“举人”“贡士”“进士”世卿就是天子或诸侯国君之下的贵族,世世代代、父死子继,连任卿这样的高官。
禄是官吏所得的享受财物。
世禄就是官吏们世世代代、父死子继,享有所封的土地及其赋税收入。
第5课古代希腊民主政治导学案课标要求(1)了解希腊自然地理环境和希腊城邦制度对希腊文明的影响,认识西方民主政治产生的历史条件。
(2)知道雅典民主政治的主要内容,认识民主政治对人类文明发展的重要意义。
教学目标(1)知识与能力目标:理解希腊地理自然环境和城邦制度对希腊文明的影响;知道梭伦改革和克利斯提尼改革的内容;了解伯利克里时代的民主政治;认识希腊民主政治的意义与局限。
(2)过程与方法目标:学会使用对比法和图表法学习历史。
(3)情感态度价值观目标:认识希腊民主的意义与局限。
重难点重点:希腊地理自然环境和城邦制度对希腊文明的影响;梭伦改革的内容;克利斯提尼改革;希腊民主政治的意义与局限.难点:希腊地理自然环境和城邦制度对希腊文明的影响;希腊民主政治的意义与局限.一、古代希腊雅典民主政治产生的条件探究一:古代希腊的地理环境有什么特点?地理环境对古代希腊民主政治的形成有何影响?二、古代雅典民主政治的形成与发展三、雅典民主政治的特点及评价探究二:根据下列材料概括雅典民主政治的特点材料一:在一次公共演说中,雅典政治家伯利克里对民主政体的这种本质特征做了经典阐述:我们的制度被称作民主制度,那是千真万确的,因为政权不是在少数人手里,而是在多数人手里。
就法律而言,一切人在解决他们私人纠纷方面都是平等的。
就人的价值而言,无论何人以何种方式显露头角,优于他人担任一些荣耀的公职,那不是因为他属于特殊的阶级,而是由于他个人的才能。
——伯利克里材料二:为了让更多的公民有机会参与政治生活和国家管理,雅典绝大多数官职均任期短暂,一般一年一任,且不得连选连任。
当执政官退任之后,便成为被统治者,形成轮番而治的局面。
据统计,雅典大多数公民在一生中至少有一次当议事会议员的机会,出任审判员的机会更多。
探究三:如何评价古代雅典民主政治?(1)雅典民主政治的进步性阅读下列材料:评价古希腊,不应看它哪些没做到,而应看它做了些什么。
如果这条标准可以确立,那么古希腊的贡献及其历史意义也就极其明显而突出了。
第5课古代希腊民主政治【教材分析】本课内容在《课程标准》中的要求是“知道雅典民主政治的主要内容,认识民主政治对人类文明发展的重要意义。
”本课主要介绍古代雅典政治民主化进程中,各个阶段的民主内容;讲述了雅典民主政治全面繁荣时期,民主政治的内容及特点,对雅典民主政治利弊得失的评价。
【学生分析】学生对政治文明的内涵还不甚明了,对古代西方的历史更是陌生,加上本课涉及内容繁多,知识深奥难懂,从高一学生的认知水平出发,达到课标要求确有难度。
教师应力求将知识化繁为简,化难为易,以灵活多变的教学形式将知识深入浅出地传授给学生。
【教学目标】(1)知识与能力目标了解希腊自然地理环境,知道希腊城邦制度。
理解希腊自然地理环境、城邦制度和民主政治的内在联系,形成以联系的眼光看问题的能力。
知道希腊民主政治制度的发展历程及主要内容,培养学生从宏观上考察历史问题、概括历史内容的能力;理解希腊民主政治对人类文明发展的意义及自身存在的局限,尝试运用史论结合方法分析历史问题,形成史论结合的历史思维能力。
(2)过程与方法目标通过演示法展示希腊地理示意图,读图分析希腊自然地理环境特征。
通过中西对比,让学生明白自然地理环境对政治制度的影响,从而更好的理解希腊自然地理环境、城邦制度及民主政治的关系。
通过学生自学,教师引导其概括总结雅典民主政治发展的大致历程,培养学生的阅读能力和概括能力,同时让学生学会用联系的、发展的眼光看问题。
以问题的形式引导学生进行思考,从而深入了解认识雅典的民主政治,并对其做出客观的评价。
展示现代社会各国有关民主政治的图片,以具体形象且熟悉的例子来引导学生认识雅典民主政治对现代民主政治所产生的深远影响。
(3)情感态度价值观目标通过本课学习让学生体会民主政治的发展经历了漫长的道路,要学生树立初步的民主观念、珍爱民主,敢于追求民主,真正理解民主并在学习生活中宣传民主思想、行使自己的民主权利,为社会主义民主政治建设贡献力量。
第5课爱琴文明与古代希腊城邦制度【课程标准】(1)了解希腊自然地理环境和希腊城邦制度对希腊文明的影响,认识西方民主政治产生的历史条件。
【世界古代史:体系构架、阶段特征、中外同时空】东西方在前8---前3世纪都进入了文明的辉煌时期。
经济:奴隶制经济繁荣;商品经济十分发达,对外贸易非常活跃。
政治:古希腊民主政治发展;思想:人文精神起源(智者学派、苏格拉底等)。
政治:奴隶社会瓦解,封建社会形成;社会大动荡、大变革;诸侯争霸,王室衰微宗法分封制逐步瓦解,专制主义中央集权制度初步形成分裂逐步走向统一;各民族逐步融合,为统一奠定基础经济:铁器牛耕井田制逐步瓦解,封建土地所有制逐步建立;小农经济产生;工商食官制度被打破;重农抑商思文:百家争鸣;天文、历法、医学、等科学技术和文艺有了发展【课前预习案】【知识梳理】一、古希腊城邦1.兴起:2.代表:以斯巴达和雅典为代表。
3.含义:。
城邦居民的主体是拥有政治参与权的男性公民集体。
4.地理环境(1)特征:。
(2)影响①。
②。
③。
二、古希腊城邦政体1.城邦特征:。
2.城邦政体:(1)划分标准:。
(2)政体种类:。
3.公民政治1(1)公民含义:。
(2)影响:1、著名历史学家夏曾佑认为:“中国之有周人,犹泰西(泛指西方国家)之有希腊。
”他这样说的依据是()A.周和希腊政治制度相同 B.周和希腊分别奠定中西文化基础C.东、西方文化同时形成 D.当时东、西方文化交流非常频繁2、《剑桥古代史》中描述:希腊人“不仅可以享受阿提卡的橄榄油和葡萄酒,而且可以食用黑海的谷物和干鱼,品尝腓尼基的椰枣和西西里的干酪。
”这种饮食特点形成的主要原因是()A.人文主义思潮兴盛 B.工商业和海外贸易发达C.政治环境民主宽松 D.古希腊近海多山少平原3、城邦一词来自英译“city—states”。
该词是希腊文中“po1is”一词的翻译,有学者认为这种译法并不严密。
因为“po1is”最重要的含义是精神上的而非物质上的。
高中历史必修1导学案(人民版)编号:编写人:审核人:使用时间:【专题二学习导读】1、把握两条线索:一是列强通过一次次侵略战争,强加给清政府一系列不平等条约,拥有独立主权的中国逐步沦为受外国支配的半殖民地半封建国家;二是中国军民为维护国家主权,顽强抗击侵略并最终将侵略者赶出中国,中国重新获得独立。
2、注意联系世界形势,加深对外来侵略和中国人民反抗的认识。
3、注意将各次侵略战争联系起来,通过比较明确列强对中国的侵略是如何一步步加深的。
第5课列强入侵与民族危机【学习目标】课程标准:列举1840—1900年间西方列强的侵华史实。
【重点】列举历次列强侵华战争、条约、政策的史实。
【难点】列强侵华给中华民族生存带来的危害性的分析。
【使用说明&学法指导】1、读课程标准,带着学习目标、重点、难点预习课文,2、认真完成基础知识梳理,3、在“我的疑惑”处填上自己不懂的知识点,在“我的收获”处填写自己对本课自主学习的知识及方法收获。
课前预习案一、问题导学①什么叫片面最惠国待遇和领事裁判权?②什么是半殖民地半封建社会?二、知识梳理(一)国门洞开1、鸦片战争⑴原因:根本原因直接原因⑵过程:时间起止⑶结果:签订中国近代历史上的第一个不平等条约条约内容:割地赔款开口岸协定关税⑷影响:①社会性质变化②主要矛盾变化③革命任务变化④经济结构变化⑤中国思想领域的变化。
鸦片战争是中国历史的转折点,使中国开始沦为半殖民地半封建社会,是中国近代史的开端。
从此中国进入旧民主主义革命时期。
2、第二次鸦片战争1)根本原因:为进一步打开中国市场,扩大侵略权益。
2)经过:(了解一下)3)结果:签订一系列不平等条约,被割让150多万平方公里土地4)影响:政治上:①中国丧失大片领土和主权;②中外反动势力开始公开勾结;经济上:①外国侵略势力扩张到沿海各省,并伸向内地,中国经济日益卷入世界资本主义市场。
②中国洋务运动兴起,民族资本主义产生总之,第二次鸦片战争使中国社会殖民地半封建化的程度加深了。
第5课、中国古代官员的选拔与管理【课程标准】1、了解中国古代官员选拔方式的更迭过程和不同阶段的特征2、知道中央集权体制下古代中国的官员考核和监察制度【知识梳理】一、中国古代官员的选拔一选官制度的演变1、西周至春秋:世官制(世卿世禄制)(1)方式:世袭(2)标准:血缘亲疏(3))结果:①贵族世代垄断高官②春秋战国时期随着分封制、宗法制被破坏而遭到破坏。
2、春秋战国:举荐与军功爵制(荐举功劳制)(1)背景:尚贤思想兴起,各国争霸图强。
(2)标准:才能或军功,鼓励荐举有才能的人为官,或依据军功大小授予官职。
(3)结果:废除了贵族的世袭特权,一定程度上促进了社会阶层的流动。
3、秦代:“以法为教” “以吏为师”制度(1)含义:向官吏学习律令而为官。
(2)实质:摒弃诸子学说,专任法家思想。
(3)影响:形成了思想文化上的专制,造成了严重的倒退。
4、汉代:察举制(1)含义:察举指先考察而后推举,重点考察被举者在乡里的舆论评价和为官能力,然后推荐为官或提拔任用。
(2)标准:品行(主要)、才学、孝廉。
(3)形式:察举分常科和特科。
常科为岁举,有人数规定,有具体标准,如孝廉茂才(秀才)等。
特科有具体标准但无固定时间,如贤良方正、贤良文学、明经等。
(4)评价:①作用:察举制是一种比较完备的选官制度,为两汉政权选拔了大批人才。
②局限:东汉后期,选官权操纵在世家大族手中、难以选拔到真正的人才。
5、魏晋南北朝时期:九品中正制(1)背景:汉末政治与社会秩序大乱,豪强大族控制了地方选人权。
(2)推行:220年,魏王曹丕(3)途径:中正定品、吏部授官在各州、郡设置大中正、中正,由本籍在中央任高官的人担任,中正根据家世、道德和才能评定州、郡士人的资品,分为九等,写出评语,称为“状”。
获得资品的士人,由吏部授官。
(4)标准:家世、道德、才能一家世。
随着门阀士族势力的发展,中正选人只看家世,不看道德才能,(5)评价:①意义:将选官权收归中央,加强了中央集权。