经济生活题库18:公司的经营
- 格式:doc
- 大小:28.23 KB
- 文档页数:12
经济生活题库18:公司的经营经济生活题库十八:公司的经营一、单项选择题市场经济经过数百年的孕育和发展.逐步形成了公司制这种重要的企业形式。
据此回答10~13题.公司作为企业的一种重要形式,它的基本特征是(C)A实行自主经营.独立核算B实行股份合作制c由法定数额的股东所组成的,以营利为目的的企业法人D以营利为目的,从事生产经营活动的经济组织依据我国法律规定,由2人以上50人以下的股东共同出资.股东可以用货币出资,也可以用实物、技术或土地使用权作出价出资而设立的是( C )A私营经济 B股份有限公司c有限责任公司 D股份合作制企业我国法定公司形式有股份有限公司和有限责任公司,股份有限公司最基本的特征是( D )A是企业法人 B股份可以转让c股东对公司承担有限责任 D向社会公开发行股票筹集资金马克思说:"假如必须等待积累去使某个资本增长到能够修建铁路的程度.那么恐怕直到今天世界上还没有铁路,但是,通过股份公司转瞬间就把这件事完成了。
"这说明( B )A.股份制是企业生产力发展水平的标志B股份制是促进生产力发展的有效的资本组织形式c.没有股份制也就没有现代工业的发展D.我国企业都应该实行股份制改造一些国有大型企业的厂长和总经理,面对千变万化的市场有一套共同的创新理念,"以变应变,识时而动"。
他们还深有感触地说: "企业做得再大,它也是一条鱼。
好的环境和市场是水,鱼必须活在水中。
"这表明CA周有企业应自发地适应市场 B,国有企业要提高竞争能力,只能靠创新理念c企业生产必须面向市场,及时调整生产结构 D只要有好的生产环境,企业就能在市场中生存华源集团2004年度股东会6月14日存上海虹桥迎宾馆举行。
会议审议并通过了周副董事长所作的董事会工作报告,同意2004年度利润分配方案;会议审|义并通过了王监事长所作的监事会工作报告;会议审议并通过了关于更换董事、监事的议案和关于集团增资扩股的议案。
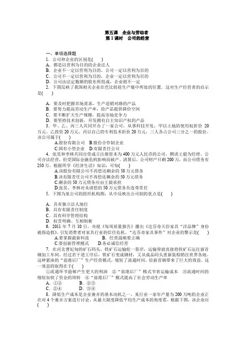
第五课企业与劳动者第1课时公司的经营一、单项选择题1.公司和企业的区别是()A.都是以营利为目的的企业法人B.企业不一定以营利为目的,公司一定以营利为目的C.公司不一定以营利为目的,企业一定以营利为目的D.公司由法定数额的股东所组成,企业则不一定2.下图反映了我国相关企业在芭比娃娃生产链中所处的位置。
这对生产经营者的启示是()A.要及时把握市场需求,生产适销对路的产品B.要努力提高劳动生产率,给产品提供降价空间C.要不断扩大生产规模,提高市场竞争力D.要坚持技术创新,开发拥有自主知识产权的产品3.甲、乙、丙三人共同开办了一家公司,从事科技开发。
甲以土地的使用权折价20万元、乙投资20万元、丙以自己的专利技术折价20万元,三人各占公司三分之一的股份。
该公司属于()A.股份有限公司B.股份合作制企业C.国有小型企业D.有限责任公司4.张昊和李林共同出资成立注册资本为400万元人民币的公司,聘请王毅为经理。
公司合法经营,但受国际金融危机影响而破产。
清算后,公司财产只剩200万,而公司债务有250万。
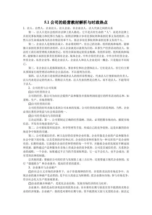
根据所学《经济生活》知识,可知()A.该股份有限公司不再偿还剩余的50万元债务B.该有限责任公司不再偿还剩余的50万元债务C.剩余的50万元债务应由王毅承担D.张昊、李林对未清偿的50万元债务负连带责任5.下图为某公司的组织机构图,从中反映出公司制的优点是()A.具有独立法人地位B.具有有限责任制度C.具有科学管理结构D.权责明确、互相制衡6.2011年7月10日,央视《每周质量报告》播出《达芬奇天价家具“洋品牌”身份被指造假》,引发消费者对家具行业的信任危机。
“达芬奇家具事件”对企业的警示是()A.要掌握最新科技B.经营战略要正确C.要创新管理模式D.务必诚信经营7.在河北曹妃甸的矿石码头,铁矿石运输轮一靠岸,运输带就直接将铁矿石运往新首钢加工车间。
经过若干道工序后,铁矿石变成钢材,又从成品码头重新装船销往世界各地。
第九讲公司的经营测试内容测试要求十一年考情1。
我国法定的公司形式A2. 企业经营成功的主要因素B2017(选),2014、2016(简)1。
我国法定的公司形式2。
企业经营成功的主要因素(1) 制定正确的,顺应时代发展的潮流,抓住机遇,加快发展.(2)提高,依靠技术进步、科学管理等手段,形成价格、质量、服务、品牌效应等综合竞争优势。
(3) 诚信经营,树立良好的信誉和.企业的信誉和形象是企业的一种,企业是否诚信经营,关系到企业成败。
1. 企业经营的直接目的(根本目的)是利润,企业采取的各种措施是手段、途径.2。
经营成功的原因或发展的措施。
(1) 经营战略:多用“市场谋划"“长远考虑”“品牌战略”等词语。
(2) 自主创新:多用“技术进步"“科学管理”“自主研发”“高科技产品”“创新”“自主品牌”等词语。
(3) 信誉形象:多用“诚信”“售后服务"“个性化服务”“参加社会公益”等词语.(4) 此外,还要根据试题材料,总结公司成功经营的因素。
①面向市场,遵循价值规律,生产适销对路的高质量产品,满足消费者需求.②守法经营,公平竞争,诚信守约;承担社会责任,讲求社会效益.③落实科学发展观,转变企业经济发展方式,节约能源资源和保护生态环境。
④顺应经济全球化,参与国际分工,有效整合产业链,创建跨国公司和国际知名品牌,坚持“引进来”和“走出去"相结合,提高参与经济全球化水平。
3。
商品的基本属性与企业生产的联系4。
出现企业的兼并、破产、联合是价值规律(或市场配置资源)作用的结果。
企业要运用好兼并、破产、联合.【例1】(2018届无锡一模)2016年10月22日,圆通速递完成借壳上市,成为A股市场上第一只快递股.下列不符合该类公司特点的是( )①股份转让须征得其他股东同意②公司按出资比例行使表决权③公司资本必须划分为等额股份④股东数量没有上限,有下限A。
①② B. ①④ C. ②③ D. ②④冲A(2018届南师附中模拟)作为境外上市的中国企业,2016年腾讯股价一路上涨,跻身全球市值最高的企业前十之列。
公司的经营一、选择题1、我国的公民经济系统由数以百万计的不一样形式的公司构成。
在市场经济条件下, 公司是最重要的市场主体。
以下对于公司的说法正确的选项是()①公司是市场经济活动的主要参加者②公司是以盈余为目的的经济组织③公司的组织形式就是公司制④公司主假如以公益作为自己发展的最高追求A. ①②B. ①③C.②③D.②④2、公司是以营利为目的而从事生产经营活动, 向社会供给商品或服务的经济组织。
以下属于公司的是()①中国人民银行②中国红十字会③宝钢公司④招商银行A. ①②B. ②③C.③④D.①③④3、 2018 年, 某上市国产汽车公司在新能源上连续发力, 不停推出新品。
以下相关该公司说法正确的选项是()①股东以其认缴的出资额为限对公司肩负责任②股东不可以证明公司财产独立于自己财产的, 应付公司债务肩负连带责任③股东以认购的股份为限对公司肩负责任④公司的组织机构较为健全和完美A. ①②B. ②③C.③④D.①④4、据报导 , 华意压缩机股份有限公司与加西贝拉压缩机公司在南昌签署合作协议,“华意压缩”投资 1.4 亿元 , 以 53%的股份控股浙江加西贝拉, 强强联合组建中国最大规模的压缩机企业。
这说明华意公司作为股份有限公司, 最基本的特点是()1A.能够向社会公然募股集资B.是上市交易股票的公司C.属于中小公司D.对自己的债务肩负有限责任5、“红豆生南国此物最相思。
”红豆公司有限公司是我国南方有名的民营公司。
作为有名遐迩的民营公司, 红豆公司有着严实的组织形式和完美的组织构造。
你以为以下选项属于红豆公司有限公司最高决议机构的是:()A. 经理B. 董事长C.股东会或股东大会D.监事会6、2018 年 4 月 19 日 , 新华网载文重申, 只有富裕爱心的财产才是真实存心义的财产, 只有积极肩负社会责任的公司才是最有竞争力和生命力的公司。
以下推导切合资料看法的是()①公司肩负社会责任→回报社会作为经营的直接目的→花费者相信公司产品②公司讲究社会效益→将“爱心”作为公司竞争的中心→产品获得市场的认同③公司讲究社会效益→建立公司负责任的形象和信用→壮大公司的无形财产④公司肩负社会责任→推进可连续发展和保护生态环境→博得社会的认同A. ①②B. ①③C.②④D.③④7、2017 年 8 月 28 日 , 中国国电公司公司与神华公司有限责任公司归并重组为国家能源投资公司有限责任公司。
5.1公司的经营教材解析与时政热点1.法人、自然人、企业法人、法人企业、非企业法人、法人代表之间的关系第一,法人只是社会组织在法律上的人格化,它不是具有生命的“人”,而是在法律上具有民事权利能力和民事行为能力,依照法律独立享有民事权利和承担民事义务的组织。
自然人以生命或血缘为其存在特征的单个人,依法享有民事权利和承担民事义务的个人。
第二,企业法人是指依法成立,有必要的财产,有自己的名称、组织机构和场所,能够独立承担民事责任的经济组织。
法人企业就是以盈利为目的,从事生产经营活动的法人。
依法经工商行政管理机关核准登记,有符合国家规定的资金数额,有组织章程、组织机构和场所,能够独立承担民事责任的国有企业、集体企业、中外合资经营企业、中外合作经营企业、外资企业、私营企业等,都是企业法人。
企业法人和法人企业是同一概念,只是提法不同而已。
第三,非企业法人是指国家机关、事业单位和社会团体法人。
它们是法人,但它们主要从事国家行政管理活动和社会公益活动,不以盈利为目的。
第四,法人代表只是依照法律或者法人的组织章程规定,代表法人行使职权的负责人,法人代表是法定的代表人,简称法人代表。
法人代表仍然是自然人,而不是法人,不能等同于法人。
2.公司经营与公司发展(1)公司经营的含义公司的经营,指公司为向社会提供产品和服务并获取利润而进行的所有活动的总和,如采购、生产、市场营销等。
(2)公司经营的目的公司经营的好坏直接关系到公司未来的发展,公司经营的直接目的是利润。
当然,企业必须注重经济效益与社会效益的统一。
(3)公司经营成功与否的因素①决定因素:第一,公司要制定正确的经营战略。
因此,必须把握市场动向,捕捉市场信息,开发有市场前景的产品。
第二,公司要依靠科技进步、科学管理等手段,形成自己的竞争优势。
这是在激烈的市场竞争中取胜的关键。
第三,公司要诚信经营,树立良好的信誉和企业形象。
企业形象是企业的产品和服务在社会中留下的印象,以及受到的评价和认同。
经济生活题库18:公司的经营经济生活题库十八:公司的经营一、单项选择题市场经济经过数百年的孕育和发展.逐步形成了公司制这种重要的企业形式。
据此回答10~13题.公司作为企业的一种重要形式,它的基本特征是(C)A实行自主经营.独立核算B实行股份合作制c由法定数额的股东所组成的,以营利为目的的企业法人D以营利为目的,从事生产经营活动的经济组织依据我国法律规定,由2人以上50人以下的股东共同出资.股东可以用货币出资,也可以用实物、技术或土地使用权作出价出资而设立的是( C )A私营经济 B股份有限公司c有限责任公司 D股份合作制企业我国法定公司形式有股份有限公司和有限责任公司,股份有限公司最基本的特征是( D )A是企业法人 B股份可以转让c股东对公司承担有限责任 D向社会公开发行股票筹集资金马克思说:"假如必须等待积累去使某个资本增长到能够修建铁路的程度.那么恐怕直到今天世界上还没有铁路,但是,通过股份公司转瞬间就把这件事完成了。
"这说明( B )A.股份制是企业生产力发展水平的标志B股份制是促进生产力发展的有效的资本组织形式c.没有股份制也就没有现代工业的发展D.我国企业都应该实行股份制改造一些国有大型企业的厂长和总经理,面对千变万化的市场有一套共同的创新理念,"以变应变,识时而动"。
他们还深有感触地说: "企业做得再大,它也是一条鱼。
好的环境和市场是水,鱼必须活在水中。
"这表明CA周有企业应自发地适应市场 B,国有企业要提高竞争能力,只能靠创新理念c企业生产必须面向市场,及时调整生产结构 D只要有好的生产环境,企业就能在市场中生存华源集团2004年度股东会6月14日存上海虹桥迎宾馆举行。
会议审议并通过了周副董事长所作的董事会工作报告,同意2004年度利润分配方案;会议审|义并通过了王监事长所作的监事会工作报告;会议审议并通过了关于更换董事、监事的议案和关于集团增资扩股的议案。
这说明在股份制企业A监事会负责处理公司重大经营事务DB董事会负责处理公司重大经营管理事宜,对经理层负责c.总经理负责公司的日常经营管理,对监事会负责D.股东大会是该公司的最高权力机构,董事会和监事会对股东大会负责国美电器销售中心证实:国美已经在全国十几个城市设有分公司.因此国美将改变原有的销售管理模式,不南总部直接管理,而实现片区化管理.即总部和等分公司的采购和销售系统都分别成立以产品类别为主的7个事业部。
国美这样做是因为CA企业是以赢利为目的的B调整区域经济结构可以促进企业发展c运用科学的管理手段和管理方法.可以扩大企业获利D公司要诚信经营.树立良好的信誉和企业形象某股份有限公司中,10家国有经济的股份占55%,10家集体经济的股份占15%,5家外资企业的股份占15%,5家私营企业的股份占10%,100人的个人股份占5%,并建立了股东代表大会、董事会、监事会和经理层,职权分明,运转协调。
据此回答下列两题该企业的特点是CA.该企业还没有建立现代企业制度 B.该企业发行的股票可上市交易C.该企业是一个国有控股企业 D.该企业属于公有制经济从材料中可以看出AA.股份制作为公有制的实现形式有利于扩大公资本的支配范围B.股份制有利于实现政企分开C.股份制是我国国有企业改革的方向和目标D.股份制具有公有性,要大胆利用我国国有大中型企业的改革,要按照现代企业制度的要求实行公司制改革。
公司制是现代企业最主要、最典型的组织形式,公司经营的目的是为了CA.推动社会经济发展 B.满足人民日益增长的物质和文化需要 C.获取利润 D.向社会筹集资金半个世纪以来最热的夏季考验着中国经济最繁荣的区域之一――珠江三角洲,但广东的供电企业未雨绸缪,已和西部企业合谋共同发展之道,用“西电东送”解决了广东的缺电问题。
这说明CA.企业要依靠技术进步、科学管理等手段,形成自己的竞争优势B.必须通过产品和服务在市场上形成本企业的竞争优势C.企业要制定正确的经营战略D.企业兼并能增强市场竞争力、获取更大经济效益北京的一位企业家告诉员工:“不要光看到钱,那只是一种有形的东西,而企业形象的扩大,信誉的提高,那才是我们真正的财富。
”这表明BA.企业的信誉和形象是企业经营成败的惟一决定因素 B.企业的信誉和形象是企业的一种无形资产C.企业的经营目的不是盈利 D.企业一切活动全是为了树立形象李东生是TCL的总经理,他大胆地提出先建市场后建工厂的策略,这种反向思维使中国最后一个拿到彩电生产许可证的行业新军,TCLl0年间销售额大增,由1.5亿元增长到10亿元,一举跃上彩电业前三名。
“先建市场后建工厂”表明①战略定位准确为企业插上腾飞的翅膀②企业的产品、服务在市场上形成竞争优势关系企业成败③企业必须在占领市场的前提下从事生产④企业必须根据市场需要组织生产CA.①②③ B.②③④ C.①②④ D.①③④企业通过新闻媒体宣传自己的产品是正常的,但个别企业的广告却言过其实,夸大了产品的性能,虚构出产品的作用,引诱消费者盲目购买。
结果不仅不能以其自身的使用价值征服消费者,反而因为弄虚作假被消费者鄙弃。
这说明BA.企业对产品的宣传力度能够体现品牌效应 B.诚信经营才能树立良好的信誉和企业形象C.激烈的市场竞争促使企业不惜一切谋取利益 D.产品只要有了知名度,就能保证企业有经济效益上题的材料告诉我们AA.企业要宣传自己的产品,更要以产品的质量去实现其价值B.只要重视产品质量,就能实现价值C.媒体宣传是企业产品成功的支柱D.宣传自己的产品是市场竞争的制胜手段浙江信联股份有限公司于2003年3月6日召开三届八次董事会及三届四次监事会,会议审议通过如下决议:决定吴立平不再担任公司总经理职务,聘任王文为公司总经理。
材料说明BA.监事会负责处理公司重大经营事务 B.董事会聘任总经理C.总经理负责公司的日常经营 D.董事会是该公司的最高权力机构国美电器销售中心证实:国美已经在全国十几个城市设有分公司,因此国美将改变原有的销售管理模式,不由总部直接管理,而实现片区化管理,即总部和各分公司的采购和销售系统都分别成立以产品类别为主的7个事业部。
国美这样做是因为CA.企业是以盈利为目的的B.调整区域经济结构可以促进企业发展C.运用科学的管理手段和管理方法,可以扩大企业获利D.公司要诚信经营,树立良好的信誉和企业形象公司制是现代企业制度主要的典型的组织形式。
公司制企业C①是公有制经济的实现形式②以发行股票为特征③依法设立,由法定数额的股东所组成④在我国有股份有限公司和有限责任公司两种形式A.①② B.②③ C.③④ D.①④前不久,深圳飞亚达(集团)股份有限公司获得了中国名牌产品称号,成为中国钟表行业惟一拥有中国钟表之王、中国驰名商标和中国名牌产品三大头衔的“三冠王”。
飞亚达表连续7年位居全国同类商品销售第一,并以中高档表的身份成功进入美国、加拿大市场,与国际名牌展开竞争。
据此回答52-53题。
飞亚达自1991年起,先后多次引进瑞士、日本等国外先进设备,并把计算机辅助设计、制造手段运用于产品设计和开发,制造工艺达到世界先进水平。
这表明,飞亚达成功的重要原因之一是AA.提高产品的科技含量 B.依靠国外技术C.拥有名牌身份 D.进入国际市场飞亚达力争在产品开发上与国际品牌“同步成长”。
他们每年召开一次外销产品订货会,产品几乎每4-6个月就有一次更新。
这说明,企业的发展应该DA.通过展卖扩大市场 B.广泛开展国际合作C.与国际品牌“同步成长” D.根据市场需要开发新产品2005年6月,中国银行股份有限公司股份制改革取得重大进展。
中国交通银行也在香港联交所挂牌,实现了在香港业务的整体上市。
据此回答下列三题。
BD中国银行由国有独资商业银行整体改制为国家控股的股份制商业银行,这意味着它的____发生了变化。
A.所有制性质 B.所有制实现形式 C.业务范围 D.经营机制股份有限公司和有限责任公司是两种法定的公司形式,它们的区别是ADA.前者可以向社会公开募股集资,后者不向社会公众发行股票B.前者的股东负有限责任,后者的股东承担所有责任C.前者的股东有最高人数限制,后者则没有最高人数限制D.前者的全部资本分为等额股份,后者的资本不划分为等额股份中国交通银行实现了在香港业务的整体上市。
下列对上市公司与其他公司关系的理解,正确的是BA.上市公司就是有限责任公司 B.上市公司都是股份有限公司C.上市公司不再是以营利为目的的企业法人 D.上市公司是现代企业主要的典型的组织形式股份有限公司的最高权力机构是BA 监事会B 股东大会C 董事会D 职工代表大会股份有限公司和有限责任公司最主要的区别是DA.前者的股东负有限责任,后者的股东均负无限责任B.前者的设立程序较为复杂,后者的设立程序比较简单C.前者的股东有最高人数限制,后者的股东没有最高人数限制D.前者的全部资本分为等额股份,后者的资本不分为等额股份利润是公司经营的目的。
一个公司能否经营成功,取决于很多因素,主要是A①要诚信经营,树立良好的信誉和企业形象②制定正确的经营战略③加强企业的兼并与破产,实现企业重组④依靠技术进步、科学管理等手段,形成自己的竞争优势A、①②④B、②③④C、②④D、①②③④随着市场经济的发展,一方面是一些企业被兼并甚至破产,一方面是一些企业不断壮大成为大公司大集团,这从根本上说是CA 产业结构调整的结果B 国家宏观调控的结果C 价值规律发生作用的结果D 自由竞争的结果二、不定项选择题中国制造业的许多企业在对外贸易中自相残杀,低价竞争,形成“出口数量上升,经济效益下降”的不利局面,制约了中国产品走向国际市场。
要避免企业“经济效益下降”的不利局面,就应BCDA.消除市场竞争B.提高企业生产效率C.采用科学的管理方式 D.提高产品科技含量广州珠江钢琴厂通过技术改造,产品质量大大提高。
为了做大做强,珠江钢琴厂兼并了几个效益不好的塑料厂,他们加强科学管理和开发掌握了独特技术,经过努力,成为全球产量最多的钢琴厂。
这一事实表明BDA.企业兼并必然把劣势企业转化为优势企业B.企业兼并有利于实现以优带劣的调整C.企业兼并是劣势企业扭亏为盈的根本途径D.企业兼并可以扩大优势企业的规模,增强优势企业实力珠江钢琴厂请来德国著名音响专家指导技术改造,坚持质量第一,品牌为重,使所生产的珠江钢琴成为国内外知名品牌。
这说明ABA.树立企业产品良好的信誉和形象关系企业成败B.企业要成功最终必须通过产品和服务在市场上形成竞争优势C.诚信经营关系企业成败D.请外国专家指导技术改造是企业树立优势的关键广东某市的一些企业曾一度背上“假、冒、骗”的恶名,导致各地拒绝销售该市生产的商品,失去市场的该市痛定思痛,决心用诚信塑造“信用城市”。