初中英语语法名词篇
- 格式:doc
- 大小:85.00 KB
- 文档页数:8
名词一、普通名词和专有名词1.普通名词普通名词是指非特定的人、事物或地点的名称或一个抽象概念的名称。
按意义可分为个体名词、集体名词、物质名词和抽象名词。
按可数不可数可以分为可数名词和不可数名词。
一般来说,个体名词和集体名词属于可数名词,物质名词和抽象名词属于不可数名词。
Tips:有些抽象名词可数,如:an idea2.专有名词专有名词指特定的人、事物、机构、地点名称或月份、节假日等名称。
专有名词首字母要大写。
二、可数名词和不可数名词1.可数名词●可数名词指可以用数量表示的人、事物、地点或动物的名称;可数名词具有单数和复数形式,可以用数字等修饰a Chinese teacher 一个中文老师six Chinese teachers 六个中文老师单数可数名词是用来指一个人、一只动物、一个地点或一件事物的名词。
复数可数名词则指●复数名词的构成Tips:fish有两种复数形式:指鱼的数量,单数和复数同形(a fish一条鱼、three fish三条鱼、lots of fish许多鱼);如果强调鱼的种类,复数加-es或用同形fish(different species of fishes/different species of fish不同种类的鱼)。
fish还可以是不可数名词,意思是鱼肉,无复数形式。
2.不可数名词不可数名词不可以用数量来表示,即不可以用数字等修饰;不可数名词都是单数名词,没有复数形式。
●一些常见的不可数名词money/tea/rice/rain/news/traffic/water/weather/work/advice/bread/butter/cheese/coffee/milk /knowledge/oil/snow/information/hair/bread3.名词作主语时,谓语动词用单数形式还是复数形式可数名词可以与动词单数形式或复数形式连用;不可数名词后面只能接动词单数形式。
初中英语名词用法3篇初中一年级英语学习的内容都属于英语中基本内容,也是比较简单的内容。
在初中一年级学习英语时首先需要进入状态。
下面是小编给大家带来的初中英语名词用法,欢迎大家阅读参考,我们一起来看看吧!初中英语知识点:名词是词性的一种,也是实词的一种,是指待人、物、事、时、地、情感、概念等实体或抽象事物的词。
名词可以独立成句。
在短语或句子中通常可以用代词来替代。
专有名词(ProperNouns)和普通名词(CommonNouns),普通名词又可分为不可数名词和可数名词两大类。
名词分类:一、按意义分类1.专有名词表示具体的人,事物,地点,团体或机构的专有名称(第一个字母要大写)。
例:China(中国)、Asia(亚洲) Beijing(北京)、the People’s Republic of China(中华人民共和国)。
专有名词如果是含有普通名词的短语,则必须使用定冠词the。
如:the Great Wall(长城)。
姓氏名如果采用复数形式,则表示该姓氏一家人(复数含义)。
如:the Greens( 格林一家人)。
2.普通名词表示某些人,某类事物,某种物质或抽象概念的名称。
例如:teacher 老师、tea 茶、 reform 改革。
普通名词又可进一步分为五类:①个体名词(Individual Nouns):表示单个的人和事物。
(car 汽车 room 房间 fan 风扇photo 照片)②集体名词(Collective Nouns):表示一群人或一些事物的名称。
( people 人们 family 家庭 army 军队 government政府 group 集团 )③复合名词:两个或两个以上名词连在一起构成的名词(boy-friend男友 passer-by过路人 brother-in-law内兄)④物质名词(Material Nouns):表示物质或不具备确定形状和大小的个体的物质。
( fire 火 steel 钢 air 空气 water 水 milk牛奶 )⑤抽象名词(Abstract Nouns):表示动作,状态,品质或其他抽象概念。
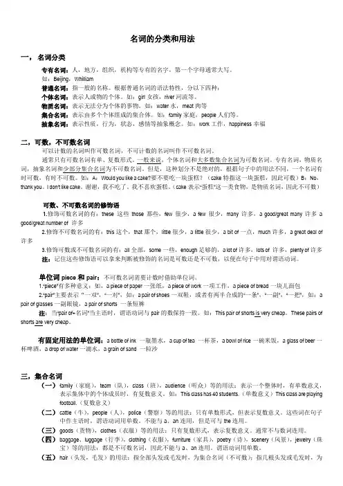
名词的分类和用法一,名词分类专有名词:人,地方,组织,机构等专有的名字,第一个字母通常大写。
如:Beijing,Whilliam普通名词:指一般的名称。
根据普通名词的语法特性,分以下四种:个体名词:表示人或物的个体。
如:girl女孩,river河流等。
物质名词:表示无法分为个体的事物。
如:water水,meat肉等集合名词:表示由多个个体组成的集合体。
如:family家庭,people人们等。
抽象名词:表示性质,行为,状态,感情等抽象概念。
如:work工作,happiness幸福二,可数,不可数名词可以计数的名词叫作可数名词,不可计数的名词叫作不可数名词。
通常只有可数名词有单、复数形式。
一般来说,个体名词和大多数集合名词为可数名词。
专有名词,物质名词,抽象名词和少部分集合名词为不可数名词。
但是,这种划分不是绝对的,根据句子中的用法不同,一个名词有时可数,有时不可数。
如:A:Would you like a cake?要不要吃一块蛋糕?(cake特指这一块蛋糕,因此可数)B:No,thank you。
I don‟t like cake。
谢谢,我不吃了。
我不喜欢蛋糕。
(cake表示“蛋糕”这一类食物,是物质名词,因此不可数)可数、不可数名词的修饰语1.修饰可数名词的有:these 这些those那些,few很少,a few很少,many许多,a good/great many许多a good/great number of 许多2.修饰不可数名词的有:this这个,that那个,little很少,a little很少,a bit of一点,much许多,a great deal of 许多3.修饰可数或不可数名词的有:all全部,some一些,enough足够的,a lot of许多,lots of 许多,plenty of许多注:记住这些修饰语可以拿来判断被修饰的名词是可数还是不可数,以便在句子中用对谓语动词。
初中英语语法大全:名词一名词的定义:表示人、事物或抽象概念的名称的词。
二名词的分类:名词可以分为专有名词(Proper Nouns)和普通名词 (Common Nouns),专有名词是某个(些)人,地方,机构等专有的名称,如Beijing,China等。
普通名词是一类人或东西或是一个抽象概念的名词,如:book,sadness等。
普通名词又可分为下面四类:1)个体名词(Individual Nouns):表示某类人或东西中的个体,如:gun。
2)集体名词(Collective Nouns):表示若干个个体组成的集合体,如:family。
3)物质名词(Material Nouns):表示无法分为个体的实物,如:air。
4)抽象名词(Abstract Nouns):表示动作、状态、品质、感情等抽象概念,如:work。
注意专有名词一般第一个字母要大写。
专有名词前一般不加冠词。
名词的种类注意物质名词与抽象名词一般无法用数目来计算,称为不可数名词。
不可数名词前不能加冠词a或an来表示量。
(三)名词的数1.可数名词有单数和复数两种形式:1.单数英语中,如果我们要表示一本书、一只鸟、一棵树等概念时,要用名词的单数形式,表示名词的单数,要在名词前加冠词a或an。
This is a desk . 这是一张书桌。
There is an orange on the table . 桌上有一个橘子。
an orange 一个橘子 an new orange (×)→a new orange (○)一个新橘子a desk a old desk (×)→ an old desk (○)一张旧课桌a和an的使用区别a加在以辅音开头的名词前,如a book,a pen。
an加在以元音开头的名词前,如an egg,an apple。
注意有时a,an后面紧接的不是单数名词,而是a (an) +形容词+单数名词的形式。
初中英语语法讲解第一讲名词·考点一:名词的分类名词可以分为专有名词、普通名词和复合名词三类:1、专有名词是人名,地名、江河湖海名、书名、歌曲名你,机构名,节日名或者某一事物所特有的名称。
如Einstein、Beijing、the yellow river、CCTV、September、Tuesday、the spring festival等。
2、普通名词是一类人或东西或是一个抽象概念的名词。
普通名词又可分为下面四类:(1)个体名词:表示单个人或单个事物。
如:gun、kid 、book。
(2)集体名词:表示一群人或一些事物组成的集合体。
如:family。
(3)物质名词:表示无法分为个体的物质、材料、食品、饮料、液体、气体、金属等名称的名词,如:pork、wood、bread、water、air。
(4)抽象名词:表示动作、状态、品质、感情等抽象概念及学科、疾病。
如:work 。
Hunger、honesty 、love、Chinese、success、HIV。
3、复合名词指有两个或两个以上的词构成的名词。
主要由名词、动词、副词、形容词以及介词组合而来。
如:head master(校长)、rain fall(降雨量)、black board(黑板)·考点二:名词的复数形式引入概念:可数名词和不可数名词:能具体计数的名词都是可数名词,不能具体计数的名词都是不可数名词。
个体名词和集体名词一般都可以用数目来计算,而物质名词和抽象名词一般无法用数目计算。
专有名词往往只指一个人或者物,没有必要用具体数值计数,故一般也视为不可数名词。
1、可数名词的数(1)规则变化(先给出词,提问,之后给出结论,再练习)(2)不规则变化2、不可数名词的数由于是不可数故没有词性变化表示方法:数词或者冠词+量词+of+不可数名词,(量词可以是单数也可是复数)a glass of water \two cups of tea\ a piece of paper(常见的不可数名词:air beef bread coffee food fruit hair ice money meat milk music orange paper rice salt sand silk snow time water weather wind wood wool fire news information fun blood等)3、复合名词的数(1)中间有连字符或间隔的复合名词,将中心词变为复数,如:sisterinlaw→sistersinlaw(嫂子)passer-by →passers-by(路人)练习:looker-on→lookers-on(2)中间无连字符或间隔的复合名词,直接按照变为复数,如:housewife-housewivesbookshelf-bookshelves(3)特殊情况:复合词中第一个词为是man或woman,则将复合词中两个词都变为复数,如:man worker →men workerswoman teacher →women teachers4、特殊情况(强调积累和练习!!)(1)有些不可数名词有复数形式,表示不同的类别时,可以用复数。
第一章名词大家好,我是名词家族(Nouns)中的一员,来认识一下我们一家人吧,让我们成为朋友(friends)吧。
driver mouse flowerhouse可数名词police牛肉beef水water不可数名词友谊friendship小玉Xiaoyu专有名词巴黎pairs同学们,观察以上集合,我们能够看出,名词就是表示人,事物,地点或抽象概念的名称。
名词又可分为专有名词与普通名词。
专有名词表示个别的人、地、物、团体、机构等的专用名称,如:Beijing, Tom, the People’s Republic of China(中华人民共和国)。
而普通名词是指许多人或事物的共有名称。
如:pupil, family, man, foot.普通名词又分为可数名词和不可数名词。
可数名词是可以用简单的数词进行计量的名词,如:box, child, orange;又可分为集体名词与个体名词。
不可数名词是不可以用简单的数词进行计量的名词。
如:water, news, oil, population, information .好了,我们先了解这么多,你会很快对我家的每一位成员熟悉的。
加油!试一下,把上面图中的单词填在适当的空格中,相信你一定能填正确。
专有名词普通名词国名地名人名,团体机构名称可数名词不可数名词个体名词集体名词抽象名词物质名词第一节可数名词找一找:小朋友,快来读一读下面的例句,找一找,你能发现什么吗?1. There are lots of tomatoes in the basket on the table.桌子上的篮子里有很多的西红柿。
2.Adeer has four legs.鹿有四条腿。
3. The monkeys are very fat. 这些猴子很肥。
4. Her two brothers are both policemen. 她的两个哥哥都是警察。
5. The boy often brushes his teeth before he goes to bed.这个男孩经常睡觉前刷牙。
中考英语语法令狐采学(名词篇)语法总述:词类、句子成分和构词法:1、词类:名词、形容词、代词、数词、冠词、动词、副词、介词、连词、感叹词。
1、名词(n.):表示人、事物、地点或抽象概念的名称。
如:boy, morning, ball, class, orange, clock,合成名词:8-year-olds, groun-ups, passers-by, e-mail,2、代词(pron.):主要用来代替名词。
如:who, she, you, it .3、形容词(adj..):表示人或事物的性质或特征。
如:good, right, white, orange, ugly, sweet, far,合成形容词:8-year-old, hard-working,4、数词(num.):表示数量或事物的顺序。
基数词:one, two, three, hundred,序数词:first, second, third,量词:a piece of, two bottles of, three basket of, four bowls of, five cups of,six pairs of,5、动词(v.):表示动作或状态。
系词:am, is,are,半系词:look, sound, feel, get, become, keep, stay, taste, smell, turn,实意动词:have, see , think, beat, walk,助动词:辅助动词构成否定、疑问等语气,辅助东西构成时态语态等。
如:be,do,does,did,will,can,should,may,6、副词(adv.):修饰动词、形容词或其他副词,说明时间、地点、程度等。
如:now, here, often, quietly, slowly, home, upstairs, hard, very, really, 7、冠词(art..):用在名词前,帮助说明名词。
初中英语语法(名词)1.名词可以分为:可数名词和不可数名词2.可数名词复数结构:1.一般在名词后面加-s : boat-boats2.以辅音字母+y 结尾的名词,将y 变成i加-es : story-stories3.以-s, - x, -ch, -sh,结尾的名词,在此为加-es : bus- buses4.以- f, -fe 结尾的大多数名词,将f, fe 改成v , + -es : knife - knives5.以o 结尾的,有生命的加+-es ,无生命的加+ -s , 除(hippo-hippos)外6.不规则复数变化:goose-geese (鹅)ox-oxen (牛)German-Germans(德国人)7.单复数同行:要牢记:sheep-sheep(羊)fish -fish(鱼)deer-deer (鹿)Chinese -Chinese(中国人)Japanese- Japanese(日本人)3.不可数的名词数量的表示:A piece of news(一则新闻) a piece of advice(一则建议) a piece ofchalk(一支粉笔) a piece of information(一条消息)A bowl of noodles(一碗面条)A drop of water (一滴水)A carton of milk (一盒牛奶) a carton of yogurt (一盒酸奶)A bar of soap (一块肥皂) a bar of chocolate (一块巧克力)A tin of jam (一罐果酱)A cake of soap (一块肥皂)A tube of toothpaste (一管牙膏)4. 有些名词同时是可数名词和不可数名词:glass 玻璃(不可数)two glasses (两个玻璃杯)可数的a cup of coffee 一杯咖啡(不可数)Three coffees, please. 三杯咖啡。
初中名词语法知识点一、名词的分类。
1. 专有名词。
- 表示特定的人、地方、组织、机构等的名称。
例如:China(中国),Tom(汤姆),the Great Wall(长城)。
专有名词的首字母通常大写。
2. 普通名词。
- 可数名词。
- 个体名词:表示单个的人或事物。
如:book(书),student(学生)。
- 集体名词:表示一群人或事物的集合体。
例如:family(家庭),class(班级)。
- 不可数名词。
- 物质名词:表示无法分为个体的物质。
像water(水),air(空气),paper (纸,作“纸张”讲时为不可数)。
- 抽象名词:表示抽象概念的词。
例如:love(爱),happiness(幸福)。
二、名词的数。
1. 可数名词复数的规则变化。
- 一般在词尾加 -s。
如:book - books,pen - pens。
- 以s,x,sh,ch结尾的词加 -es。
例如:bus - buses,box - boxes,brush - brushes,watch - watches。
- 以辅音字母+y结尾的词,变y为i,再加 -es。
如:baby - babies,city - cities。
- 以f或fe结尾的词,多数变f或fe为v,再加 -es。
例如:leaf - leaves,knife - knives。
但也有一些直接加 -s的,如:roof - roofs。
2. 可数名词复数的不规则变化。
- 改变元音字母。
如:man - men,woman - women,foot - feet,tooth - teeth。
- 单复数同形。
如:fish(表示鱼的种类时可加 -es),sheep,deer等。
- 表示“某国人”的复数形式:- 单复数同形:Chinese(中国人),Japanese(日本人)。
- 词尾加 -s:American - Americans,German - Germans。
- 把 -man变为 -men:Englishman - Englishmen,Frenchman - Frenchmen。
初中英语语法之名词一、名词的分类:名词分为专有名词和普通名词。
1、专有名词:个人,地方,机构等专有名称,如:China, Shanghai, Li lei等。
专有名词的首字母通常要大写。
具体说来,它包括人名、地名、月份、星期、节日、书名、电影名以及某些抽象名词等。
如:Jim 吉姆 China 中国 July 七Friday 星期五Christmas 圣诞节English 英语2、普通名词:指表示一类人或东西或抽象概念的名词。
1)个体名词:某类人或东西中的个体,如fighter, gun, country,cup, desk, student等。
一般可数,有单复数形式。
2)集体名词:若干个体组成的集合体,如family, team, police, class等。
一般可数,有单复数形式3)物质名词:无法分为个体的实物,如cotton,tea, air等。
一般不可数,没有单复数之分。
4)抽象名词:动作, 状态, 品质, 感情等抽象概念. 如health, happiness,love, work, life等。
一般不可数,没有单复数之分。
二、名词的数:可数名词都有单数和复数之分;不可数名词没有复数形式。
【重点】1、规则的可数名词的复数变化规则:1)一般情况加–s :books,mouths,houses,girls等。
2)以s,sh,ch,x结尾的加–es:classes,boxes,matches等。
3)辅音字母+ y结尾的变y为ies:cities,countries,parties,factories等。
4)以o 结尾的词+es:heroes,Negroes,tomatoes,potatoes等。
以o 结尾+s:radios,zoos,bamboos,pianos,kilos,photos等。
5)以f,fe 结尾的多数+es:leaves,lives,wives,knives,halves,wolves等。
初中英语语法——名词【复习要点】英语名词可以分为两大类:普通名词和专有名词。
学习英语名词,通常要掌握名词的数(单数、复数)、格(主要是所有格)等几个语法概念。
一、普通名词:普通名词根据其意义又可以分为四种:个体名词、集体名词、物质名词和抽象名词。
1、个体名词:个体名词可以指具体的人或物,也可以指一类人或物。
例如:desk 课桌,book 书,student 学生,bird 鸟,house 房子。
个体名词有单数和复数之分。
我们在使用个体名词时,不能“拿来就用”,而应当考虑到与限定其词义的各种限定词连用。
例如:Have you found the [your] child? 你找到[你的]孩子了吗?There are many [some / about ten / no] birds in the tree. 树上有许多[有一些/有大约10只/没有]鸟。
2、集体名词:集体名词是指由个体组成的集合体,使用时视为复数名词。
family 家庭,team 团队,police 警方,people 人民。
例如:There are a lot of people on the playground. 操场上有许多人。
The police have caught the head of the gang. 警察抓住了团伙的头目。
有时,一个名词可以用作个体名词,也可用作集体名词,视具体情况而定。
例如: His family is not poor any more. 他家再也不穷了。
I hope your family are quite well. 我希望你的家人身体都很好。
3、物质名词:物质名词是指那些不能分成个体的物质,例如:water 水,bread 面包,metal 金属,cotton 棉花,silk (蚕)丝,rain 雨,air 空气。
使用物质名词,不可以和数词、不定冠词等表示可数概念的限定词连用,也不可能有复数形式。
初中中考英语语法(名词篇)语法总述:名词篇:名词的种类:英语名词可分专有名词和普通名词两大类:1、专有名词是个别的人、地、物、团体、机构等的专用名称。
专有名词中实词的第一个字母要大写。
如:Jilin, Tom, China,(1)零冠词,如Yale University,Beijing Railway Station,是由专有名词+普通名词组成,往往为并列关系。
(2)定冠词,如the United States,the Great Wall,由形容词+普通名词组成。
(3) 姓氏名如果采用复数形式,则表示该姓氏一家人(复数含义),如:the Greens( 格林一家人)。
2、普通名词是许多人或事物的共有名称。
普通名词又可进一步分为四类1) 个体名称: 表示单个的人和事物。
house 马car 汽车room 房间apple 苹果fun 风扇picture 照片2) 集体名称: 表示一群人或一些事物的名称。
people 人们 family 家庭 army 军队government 政府 group 集团3) 物质名词:表示物质或不具备确定形状和大小的个体的物质。
fire 火 steel 钢air 空气water 水milk 牛奶4)抽象名词:表示动作,状态,品质或其他抽象概念。
labour 劳动health 健康life 生活friendship友情patience耐力3. 普通名词又分为可数名词和不可数名词。
可数名词是可以用简单的数词进行计数的名词,如: box, child, orange;不可数名词是不可以用简单的数词进行计数的名词。
如:water, news, oil, population, information .4、英语可数名词的单复数:英语可数名词有单数和复数两种形式。
1. 规则名词的复数形式:2. 不规则名词复数:英语里有些名词的复数形式是不规则的,现归纳如下:5、名词所有格:名词在句中表示所属关系的语法形式叫做名词所有格,相当于物主代词,在句中作定语、宾语或主语。
所有格分三种:一是名词词尾加’s构成,二是由介词of加名词构成。
前者多表示有生命的东西,后者多表示无生命的东西。
三是双重所有格。
1. ’s所有格的构成:复数名词一般在末尾加’the teachers’ room, the twins’ mother, Childern’s Day,不规则复数名词后加’s the children’s toys, women’s rights,以s结尾的人名所有格加’s或者’Dickens’ novels, the Smiths’ house, the students' books,Teachers' Day, a girls' dormitory(宿舍)表示各自的所有关系时,各名词末尾均须加’s Japan’s and America’s problems, Jane’s and Mary’s bikes表示共有的所有关系时在最后一词末加’s Japan and Ameri ca’s problems, Jane and Mary’s father, Lucy and Lily’s bedroom名词所有格所修饰的词,如果前面已经提到过,往往可以省略,以免重复。
Whose pen is this It's Tom's. 这是谁的钢笔是汤姆的。
The bike is not mine, but Tom’s. 这辆自行车不是我的,是Tom的。
2. of所有格的用法:a. 用于无生命的东西:the legs of the chair, the cover of the book, a map of the world ,the windows of the room , the title of the filmb. 用于有生命的东西,尤其是名词较长时:the classrooms of the first-year students, the story of a hero某些of所有格和’s所有格可以互换:son of a poor peasant=a poor peasant’s son一个贫农的儿子3. 双重所有格在意义上与"one of..."相似:1of+名词所有格/名词性物主代词”a friend of my father’s(我父亲的一位朋友) =one of my father’s friends,a friend of mine(我的一位朋友)=one of my friendsof前面的名词被a/an, some, several, no, few, another, all, many等表数量的词修饰时,表示“某整体中的一部分”,强调部分与整体的关系名词专项练习( ) 1. She was very happy. She ____ in the maths test.A. makes a few mistakeB. made a few mistakesC. made few mistakesD. makes few mistake( ) 2. We need some more____. Can you go and get some, please?A. potatoB. potatosC. potatoesD. potatoe( ) 3. _____are used for cutting things.A. KnifeB. KnivesC. KnifeD. Knives( ) 4. What big____ the tiger has!A. toothB. teethC. tooths . toothes( ) 5. Please remember to give the horse some tree___.A. leafsB. leavesC. leafD. leave( ) 6 .-Can we have some ___?-Yes, please.A. bananaB. oranges D. pear( ) 7. On the table there are five____.A. tomatosB. piece of tomatoesC. tomatoesD. tomato( ) 1. They got much ___ from those new books.A. ideasB. photosC. informationD. stories( ) 2. He gave us____ on how to keep fit.A. some advicesB. some adviceC. an adviceD. a advice( ) 3. When we saw his face, we knew___ was bad.A. some newsB. a newsC. the news P. news( ) 4 .What___ lovely weather it is!A. /B. theC. anD. a3.( ) 1. -Would you like___tea?-No, thanks. I have drunk two____.A. any, bottles of orangeB. some, bottles of orangeC. many, bottles of orangesD. few, bottle of oranges( ) 2 .He is hungry. Give him ___ to eat.A. two breadsB. two piece of breadC. two pieces of breadD. two pieces of breads( ) 3 .I would like to have___.A. two glasses of milkB. two glass of milk IC. two glasses of milksD. two glass of milks( ) 4 .Can you give me ____?A. a teaB. some cup of teaC. a cup teaD. a cup of tea( ) 5. Please give me ___ paper. A. one B. a piece C. a D. a piece of( ) 6 .John bought___for himself yesterday.A. two pairs of shoesB. two pair of shoeC. two pair of shoesD. two pairs shoes4( ) 1 .-How many ____ have you got on your farm?-I've got five.A. sheepsB. sheepC. pigD. chicken( ) 2 .Some ___ came to our school for a visit that day.A. GermansB. GermenC. GermanyD. Germanies( ) 3. In the picture there are many____ and two______.A. sheep; foxes C. sheeps; foxesB. sheeps; fox D. sheep;foxs ( ) 4. A group of______ will visit the museum tomorrow.A. HungarianB. AustralianC. JapaneseD. American5( ) 1. This table is made of___.A. many glassB. glassesC. some glassesD. glass( ) 2. -What would you like to have for lunch, sir?-I'd like____. !A. chickenB. a chickenC. chickensD. the chicken ( ) 3. Children should make____ for old people in a bus.A. roomB. a roomC. roomsD. the room填空foot—— mouse—— German ——Frenchman—— Canadian—— knife——roof—— Russian—— bus——watch—— blouse—— baby——holiday—— tomato—— photo——radio—— life—— sheep——man doctor——。