钢结构基本原理习题
- 格式:doc
- 大小:245.50 KB
- 文档页数:19
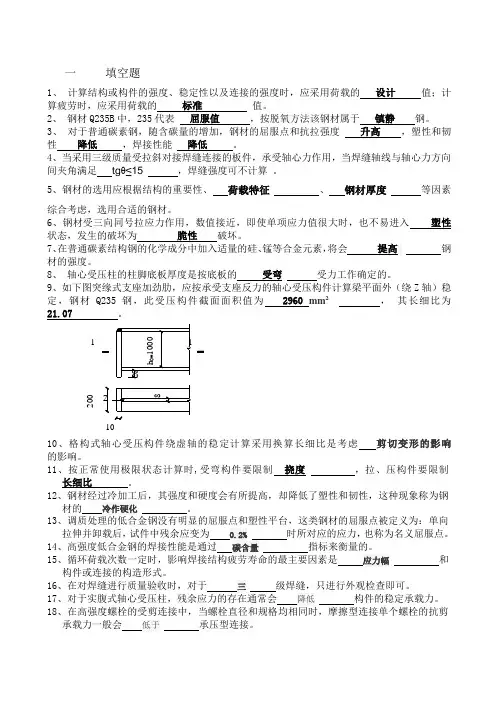
第二章2.1 如图2-34所示钢材在单向拉伸状态下的应力-应变曲线,请写出弹性阶段和非弹性阶段的σε-关系式。
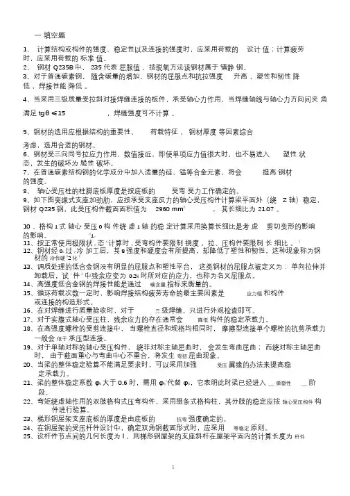
图2-34 σε-图(a )理想弹性-塑性(b )理想弹性强化解:(1)弹性阶段:tan E σεαε==⋅非弹性阶段:y f σ=(应力不随应变的增大而变化) (2)弹性阶段:tan E σεαε==⋅ 非弹性阶段:'()tan '()tan y y y y f f f E f Eσεαεα=+-=+-2.2如图2-35所示的钢材在单向拉伸状态下的σε-曲线,试验时分别在A 、B 、C 卸载至零,则在三种情况下,卸载前应变ε、卸载后残余应变c ε及可恢复的弹性应变y ε各是多少?2235/y f N mm = 2270/c N mm σ= 0.025F ε= 522.0610/E N mm =⨯2'1000/E N mm =图2-35 理想化的σε-图解:(1)A 点:卸载前应变:52350.001142.0610y f Eε===⨯卸载后残余应变:0c ε=可恢复弹性应变:0.00114y c εεε=-=tgα'=E'f y 0f y 0tgα=E σf yCσF卸载前应变:0.025F εε== 卸载后残余应变:0.02386y c f Eεε=-=可恢复弹性应变:0.00114y c εεε=-=(3)C 点: 卸载前应变:0.0250.0350.06'c yF f E σεε-=-=+=卸载后残余应变:0.05869cc Eσεε=-=可恢复弹性应变:0.00131y c εεε=-=2.3试述钢材在单轴反复应力作用下,钢材的σε-曲线、钢材疲劳强度与反复应力大小和作用时间之间的关系。
答:钢材σε-曲线与反复应力大小和作用时间关系:当构件反复力y f σ≤时,即材料处于弹性阶段时,反复应力作用下钢材材性无变化,不存在残余变形,钢材σε-曲线基本无变化;当y f σ>时,即材料处于弹塑性阶段,反复应力会引起残余变形,但若加载-卸载连续进行,钢材σε-曲线也基本无变化;若加载-卸载具有一定时间间隔,会使钢材屈服点、极限强度提高,而塑性韧性降低(时效现象)。
一 填空题1、 计算结构或构件的强度、稳定性以及连接的强度时,应采用荷载的 设计 值;计算疲劳时,应采用荷载的 标准 值。
2、 钢材Q235B 中,235代表 屈服值 ,按脱氧方法该钢材属于 镇静 钢。
3、 对于普通碳素钢,随含碳量的增加,钢材的屈服点和抗拉强度 升高 ,塑性和韧性 降低 ,焊接性能 降低 。
4、当采用三级质量受拉斜对接焊缝连接的板件,承受轴心力作用,当焊缝轴线与轴心力方向间夹角满足 tg θ≤15 ,焊缝强度可不计算 。
5、钢材的选用应根据结构的重要性、 荷载特征 、 钢材厚度 等因素综合考虑,选用合适的钢材。
6、钢材受三向同号拉应力作用,数值接近,即使单项应力值很大时,也不易进入 塑性 状态,发生的破坏为 脆性 破坏。
7、在普通碳素结构钢的化学成分中加入适量的硅、锰等合金元素,将会 提高 钢材的强度。
8、 轴心受压柱的柱脚底板厚度是按底板的 受弯 受力工作确定的。
9、如下图突缘式支座加劲肋,应按承受支座反力的轴心受压构件计算梁平面外(绕Z 轴)稳定,钢材Q235钢,此受压构件截面面积值为 2960 mm 2 , 其长细比为 21.07 。
10、格构式轴心受压构件绕虚轴的稳定计算采用换算长细比是考虑 剪切变形的影响 的影响。
11、按正常使用极限状态计算时,受弯构件要限制 挠度 ,拉、压构件要限制长细比 。
12、钢材经过冷加工后,其强度和硬度会有所提高,却降低了塑性和韧性,这种现象称为钢材的 冷作硬化 。
13、调质处理的低合金钢没有明显的屈服点和塑性平台,这类钢材的屈服点被定义为:单向拉伸并卸载后,试件中残余应变为 0.2% 时所对应的应力,也称为名义屈服点。
14、高强度低合金钢的焊接性能是通过 碳含量 指标来衡量的。
15、循环荷载次数一定时,影响焊接结构疲劳寿命的最主要因素是 应力幅 和构件或连接的构造形式。
16、在对焊缝进行质量验收时,对于 三 级焊缝,只进行外观检查即可。
钢结构基本原理(沈祖炎)课后习题答案完全版钢结构基本原理(沈祖炎)课后习题答案完全版第⼆章2.1 如图2-34所⽰钢材在单向拉伸状态下的应⼒-应变曲线,请写出弹性阶段和⾮弹性阶段的σε-关系式。
图2-34 σε-图(a )理想弹性-塑性(b )理想弹性强化解:(1)弹性阶段:tan E σεαε==?⾮弹性阶段:y f σ=(应⼒不随应变的增⼤⽽变化)(2)弹性阶段:tan E σεαε==?⾮弹性阶段:'()tan '()tan y yy y f f f E f E σεαεα=+-=+-2.2如图2-35所⽰的钢材在单向拉伸状态下的σε-曲线,试验时分别在A 、B 、C 卸载⾄零,则在三种情况下,卸载前应变ε、卸载后残余应变cε及可恢复的弹性应变yε各是多少?2235/y f N mm = 2270/c N mm σ= 0.025F ε=522.0610/E N mm =?2'1000/E N mm =tgα'=E'f y 0f ytgα=E答:钢材σε-曲线与反复应⼒⼤⼩和作⽤时间关系:当构件反复⼒yf σ≤时,即材料处于弹性阶段时,反复应⼒作⽤下钢材材性⽆变化,不存在残余变形,钢材σε-曲线基本⽆变化;当yf σ>时,即材料处于弹塑性阶段,反复应⼒会引起残余变形,但若加载-卸载连续进⾏,钢材σε-曲线也基本⽆变化;若加载-卸载具有⼀定时间间隔,会使钢材屈服点、极限强度提⾼,⽽塑性韧性降低(时效现象)。
钢材σε-曲线会相对更⾼⽽更短。
另外,载⼀定作⽤⼒下,作⽤时间越快,钢材强度会提⾼、⽽变形能⼒减弱,钢材σε-曲线也会更⾼⽽更短。
钢材疲劳强度与反复⼒⼤⼩和作⽤时间关系:反复应⼒⼤⼩对钢材疲劳强度的影响以应⼒⽐或应⼒幅(焊接结构)来量度。
⼀般来说,应⼒⽐或应⼒幅越⼤,疲劳强度越低;⽽作⽤时间越长(指次数多),疲劳强度也越低。
2.4试述导致钢材发⽣脆性破坏的各种原因。
2.1 如图2-34所示钢材在单向拉伸状态下的应力-应变曲线,请写出弹性阶段和非弹性阶段的σε-关系式。
tgα'=E'f y 0f y 0tgα=E 图2-34 σε-图(a )理想弹性-塑性(b )理想弹性强化解:(1)弹性阶段:tan E σεαε==⋅非弹性阶段:y f σ=(应力不随应变的增大而变化) (2)弹性阶段:tan E σεαε==⋅ 非弹性阶段:'()tan '()tan y y y y f f f E f Eσεαεα=+-=+-2.2如图2-35所示的钢材在单向拉伸状态下的σε-曲线,试验时分别在A 、B 、C 卸载至零,则在三种情况下,卸载前应变ε、卸载后残余应变c ε及可恢复的弹性应变y ε各是多少?2235/y f N mm = 2270/c N mm σ= 0.025F ε= 522.0610/E N mm =⨯2'1000/E N mm =f yσ图2-35 理想化的σε-图解:(1)A 点:卸载前应变:52350.001142.0610y f Eε===⨯卸载后残余应变:0c ε=可恢复弹性应变:0.00114y c εεε=-=(2)B 点:卸载前应变:0.025F εε==卸载后残余应变:0.02386y c f Eεε=-=可恢复弹性应变:0.00114y c εεε=-=(3)C 点: 卸载前应变:0.0250.0350.06'c yF f E σεε-=-=+=卸载后残余应变:0.05869cc Eσεε=-=可恢复弹性应变:0.00131y c εεε=-=2.3试述钢材在单轴反复应力作用下,钢材的σε-曲线、钢材疲劳强度与反复应力大小和作用时间之间的关系。
答:钢材σε-曲线与反复应力大小和作用时间关系:当构件反复力y f σ≤时,即材料处于弹性阶段时,反复应力作用下钢材材性无变化,不存在残余变形,钢材σε-曲线基本无变化;当y f σ>时,即材料处于弹塑性阶段,反复应力会引起残余变形,但若加载-卸载连续进行,钢材σε-曲线也基本无变化;若加载-卸载具有一定时间间隔,会使钢材屈服点、极限强度提高,而塑性韧性降低(时效现象)。
《钢结构基本原理》习题三答案《钢结构基本原理》习题三答案一、单项选择题(本大题共30小题,每小题1分,共30分)1.钢结构中的主要有害元素是(C)。
A、碳磷硅B、硫磷锰C、硫氧氮D、碳锰矾2.钢材的性能因温度而变化,在负温范围内钢材的塑性和韧性(B)。
A、不变B、降低C、升高D、前者增大,后者减小3.钢材的力学性能指标,最基本、最主要的是(C)时的力学性能指标。
A、承受剪切B、承受弯曲C、单向拉伸D、两向和三向受力4.产生焊接残余应力的主要因素之一是( C )。
A、钢材的塑性太低B、钢材的弹性模量太大C、焊接时热量分布不均匀D、焊缝的厚度太小5.在低温工作的钢结构选择钢材除强度、塑性、冷弯性能指标外,还需(C)指标。
A、低温屈服强度B、低温抗拉强度C、低温冲击韧性D、疲劳强度6.钢材脆性破坏同构件(C)无关。
A、应力集中B、低温影响C、残余应力D、弹性模量7.与轴压杆稳定承载力无关的因素是(D)。
A、杆端的约束状况B、残余应力C、构件的初始偏心D、钢材中有益金属元素的含量8.焊接残余应力不影响构件的(B)。
A、整体稳定B、静力强度C、刚度D、局部稳定9.钢材经历了应变硬化应变强化之后(A)。
A、强度提高B、塑性提高C、冷弯性能提高D、可焊性提高10.处于低温下的焊接结构应选用(C)。
A、耐腐蚀的钢材B、含磷的钢材C、韧性好的钢材D、强度高的钢材11、以下关于应力集中的说法中正确的是B。
A、应力集中降低了钢材的屈服强度B、应力集中产生同号应力场,使塑性变形受到限制C、应力集中产生异号应力场,使钢材变脆D、应力集中可以提高构件的疲劳强度12.Q235与Q345两种不同强度的钢材进行手工焊接时,焊条应采用( C)A.E55型B.E50型C.E43型D.H10MnSi13.在搭接连接中,为了减小焊接残余应力,其搭接长度不得小于较薄焊件厚度的( A)A.5倍B.10倍C.15倍D.20倍14.大跨度结构常采用钢结构的主要原因是钢结构(B)A.密封性B.自重轻C.制造工厂化D.便于拆装15.理想轴心受压构件失稳时,只发生弯曲变形,杆件的截面只绕一个主轴旋转,杆的纵轴由直线变为曲线,这时发生的是(D )。
钢结构基本原理题库选择题1、钢材的抗剪设计强度 与有关,一般而言 =( A )。
A :; B :; C :; D : 2. 规范对钢材的分组是根据钢材的( D )确定的。
A : 钢种;B :钢号;C :横戴面积的大小;D :厚度与直径 3. 钢材在复杂应力状态下的屈服条件是由(D)等于单向拉伸时的屈服点决定的。
A : 最大主拉应力; B :最大剪应力 ; C :最大主压应力; D :极限强度折算应力4. 某构件发生了脆性破坏,经检查发现在破坏时构件内存在下列问题,但可以肯定其中(D )对该破坏无直接影响。
A : 钢材的屈服点过低;B :构件的荷载增加速度过快 ;C :存在冷加工硬化 ;D :构件有构造原因引起的应力集中5. 应力集中愈严重,钢材也就变得愈脆,这是因为(B)A :应力集中降低了材料的屈服点 ;B :应力集中产生同号应力场,使塑性变形受到约束 ;C :应力集中处的应力比平均应力高 ;D :应力集中降低了钢材的抗拉强度6. 某元素严重降低钢材的塑、韧性,特别是在温度较低时促使钢材变脆。
该元素是(B)。
A :硫 ;B :磷 ;C :碳;D :锰7. 最易产生脆性破坏的应力状态是(B)。
A :单向压应力状态 ;B :三向拉应力状态 ;C :二向拉一向压的应力状态;D :单向拉应力状态8. 进行疲劳验算时,计算部分的设计应力幅应按(A)A :标准荷载计算 ;B :设计荷载计算 ;C :考虑动力系数的标准荷载计算 ;D :考虑动力系数的设计荷载计算9.轴心受压杆件应该满足一定的刚度要求,即(C )。
A .B .C .D . 10.格构式轴心压杆中的缀条应该按照(B )计算。
A .轴心受拉构件B . 轴心受压构件C . 受弯构件D . 偏心受力构件11.《钢结构设计规范》(GB50017-2003)中,确定轴心受压构件的整体稳定系数的柱子曲线有(D )条。
v f f v f 3f 3f n N f A ≤N f Aϕ≤[]λλ≤b b t t ⎡⎤≤⎢⎥⎣⎦A.1 B. 2 C. 3 D. 412.单轴对称的轴心受压构件绕对称轴的失稳形式为(B),计算时采用考虑扭转效应的换算长细比。
钢结构基本原理钢结构基本原理钢结构基本原理⼀、单项选择题1.N/φA≦f 的物理意义是()。
A.构件截⾯平均应⼒不超过钢材抗压强度设计值B.构件截⾯最⼤应⼒不超过构件欧拉临界应⼒设计值C.构件截⾯平均应⼒不超过构件欧拉临界应⼒设计值D.轴⼼压⼒设计值不超过构件稳定极限承载⼒设计值2.⼒的钢板⽤摩擦型⾼强度螺栓连接,接触⾯摩擦系数是 0.5,栓杆中的预拉⼒为 155KN,栓杆的受剪⾯是⼀个,钢板上作⽤的外拉⼒为 180KN,该连接所需螺栓个数为()。
A. 1 个B. 2 个C. 3 个D. 4 个3. 钢框架柱的计算长度与下列哪个因素⽆关()。
A.框架在荷载作⽤下侧移的⼤⼩B.框架柱与基础的连接情况C.荷载的⼤⼩D. 框架梁柱线刚度⽐的⼤⼩4.钢材的设计强度是根据()确定的。
A ⽐例极限 B 弹性极限 C 屈服强度 D 极限强度5. 在下列因素中,()对压杆的弹性屈曲承载⼒影响不⼤。
A 压杆的残余应⼒分布B 构件的初始⼏何形状偏差C 材料的屈服点变化D 荷载的偏⼼⼤⼩6. 梁整体失稳的⽅式是()。
A弯曲失稳 B扭转失稳 C剪切失稳 D弯扭失稳7.对于⾓焊缝,下列廉洁正确的是()。
A.正⾯⾓焊缝的承载⼒⾼B.正⾯⾓焊缝的塑性好C.侧⾯⾓焊缝的承载⼒⾼D.凹形⾓焊缝应⼒集中严重8.由⼆槽钢组成的格构式轴压缀条柱,为提⾼虚轴⽅向的稳定承载⼒应()。
A.加⼤槽钢强度 B.减⼩缀条截⾯积C.加⼤槽钢间距 D.增⼤缀条与分肢的夹⾓9. 格构式轴压构件绕虚轴的稳定计算采⽤了⼤于的换算长细⽐是考虑()。
A格构构件的整体稳定承载⼒⾼于同截⾯的实腹构件 B考虑强度降低的影响C考虑单肢失稳对构件承载⼒的影响 D考虑剪切变形的影响10. 摩擦型⾼强度螺栓连接与承压型⾼强度螺栓连接()。
A没有本质差别 B施⼯⽅法不同 C承载⼒计算⽅法不同 D 材料不同11.在承担静⼒荷载时,正⾯⾓焊缝强度⽐侧⾯⾓焊缝强度()。
24.构式柱中缀材的主要作⽤是()。
一 填空题1、 计算结构或构件的强度、稳定性以及连接的强度时,应采用荷载的 设计 值;计算疲劳时,应采用荷载的 标准 值。
2、 钢材Q235B 中,235代表 屈服值 ,按脱氧方法该钢材属于 镇静 钢。
3、 对于普通碳素钢,随含碳量的增加,钢材的屈服点和抗拉强度 升高 ,塑性和韧性 降低 ,焊接性能 降低 。
4、当采用三级质量受拉斜对接焊缝连接的板件,承受轴心力作用,当焊缝轴线与轴心力方向间夹角满足 tg θ≤15 ,焊缝强度可不计算 。
5、钢材的选用应根据结构的重要性、 荷载特征 、 钢材厚度 等因素综合考虑,选用合适的钢材。
6、钢材受三向同号拉应力作用,数值接近,即使单项应力值很大时,也不易进入 塑性 状态,发生的破坏为 脆性 破坏。
7、在普通碳素结构钢的化学成分中加入适量的硅、锰等合金元素,将会 提高 钢材的强度。
8、 轴心受压柱的柱脚底板厚度是按底板的 受弯 受力工作确定的。
9、如下图突缘式支座加劲肋,应按承受支座反力的轴心受压构件计算梁平面外(绕Z 轴)稳定,钢材Q235钢,此受压构件截面面积值为 2960 mm 2 , 其长细比为 21.07 。
10、格构式轴心受压构件绕虚轴的稳定计算采用换算长细比是考虑 剪切变形的影响 的影响。
11、按正常使用极限状态计算时,受弯构件要限制 挠度 ,拉、压构件要限制 长细比 。
12、钢材经过冷加工后,其强度和硬度会有所提高,却降低了塑性和韧性,这种现象称为钢材的冷作硬化 。
13、调质处理的低合金钢没有明显的屈服点和塑性平台,这类钢材的屈服点被定义为:单向拉伸并卸载后,试件中残余应变为 0.2% 时所对应的应力,也称为名义屈服点。
14、高强度低合金钢的焊接性能是通过 碳含量 指标来衡量的。
15、循环荷载次数一定时,影响焊接结构疲劳寿命的最主要因素是 应力幅 和构件或连接的构造形式。
16、在对焊缝进行质量验收时,对于 三 级焊缝,只进行外观检查即可。
一、填空题(每空1分,共10分)1、钢材的冲击韧性越小,钢材抵抗脆性断裂的能力( 越弱 )。
2、承受静力荷载的侧面角焊缝的最大计算长度是( 60h f )。
3、焊接结构选用焊条的原则是,计算焊缝金属强度宜与母材强度( 相等 )。
4、钢材牌号Q235-BF,其中235表示( 屈服点数值 ),B 表示( 质量等级 ),F 表示( 沸腾钢 )。
5、工字形轴压构件翼缘局部稳定保证条件是根据( 等稳定原则 )导出的。
6、按正常使用极限状态计算时,受弯构件要限制( 挠度 ),拉、压构件要限制( 长细比 )。
7、压弯构件在弯矩作用平面外的失稳变形形式是( 弯扭屈曲 )。
二、选择题 (每题1分,共10分)1、钢结构的主要缺点是( C )。
A 结构的重量大B 造价高C 易腐蚀、不耐火D 施工困难多2、钢材中硫的含量超过规定标准( D )。
A 将提高钢材的伸长率B 将提高钢材的抗拉强度C 将使钢材在低温工作时变脆D 将使钢材在高温工作时变脆3、角焊缝的最小焊脚尺寸表示式中t t h f ,5.1 ( B )。
A 较薄板厚度B 较厚板厚度C 任意板厚4、下面的( B )情况应将其设计强度进行折减。
A 动力荷载作用的构件B 单角钢单面按轴压计算稳定的构件C 有应力集中影响的构件D 残余应力较大的构件5、验算工字形组合截面轴心受压构件翼缘和腹板的局部稳定时,计算公式中的长细比为( C )。
A 绕强轴的长细比 B 绕弱轴的长细比C 两方向长细比的较大值D 两方向长细比的较小值6、格构柱设置横隔的目的是( D )。
A 保证柱截面几何形状不变B 提高柱抗扭刚度C 传递必要的剪力D 上述三种都是7、7、计算长度一定的轴心压杆回转半径增大,其稳定承载力( A )。
A 提高B 降低C 不变D 不能确定8、支承加劲肋进行稳定计算时,计算面积应包括加劲肋两端一定范围内的腹板面积,该范围是( A )。
A 15y w f t 235B 13y w f t 235C 13235y w f tD 15235y w f t 9、计算梁的抗弯强度M W f x x n x x /()(.)γγ≤〉10,与此相应的翼缘外伸肢宽厚比不应超过( B )。
一填空题1、计算结构或构件的强度、稳定性以及连接的强度时,应采用荷载的设计值;计算疲劳时,应采用荷载的标准值。
2、钢材 Q235B中, 235 代表屈服值,按脱氧方法该钢材属于镇静钢。
3、对于普通碳素钢,随含碳量的增加,钢材的屈服点和抗拉强度升高,塑性和韧性降低,焊接性能降低。
4、当采用三级质量受拉斜对接焊缝连接的板件,承受轴心力作用,当焊缝轴线与轴心力方向间夹角满足 tgθ≤15 ,焊缝强度可不计算。
5、钢材的选用应根据结构的重要性、荷载特征、钢材厚度等因素综合考虑,选用合适的钢材。
6、钢材受三向同号拉应力作用,数值接近,即使单项应力值很大时,也不易进入塑性状态,发生的破坏为脆性破坏。
7、在普通碳素结构钢的化学成分中加入适量的硅、锰等合金元素,将会提高钢材的强度。
8、轴心受压柱的柱脚底板厚度是按底板的受弯受力工作确定的。
9、如下图突缘式支座加劲肋,应按承受支座反力的轴心受压构件计算梁平面外(绕Z 轴)稳定,钢材 Q235钢,此受压构件截面面积值为2960 mm2,其长细比为 21.07 。
10 、格构1式轴心受压0构件绕虚1 轴的稳定计算采用换算长细比是考虑剪切变形的影响的影响。
01=11、按正常使用极限状0态h计算时 , 受弯构件要限制挠度,拉、压构件要限制长细比。
212、钢材经00过Z冷加工后,其8 强度和硬度会有所提高,却降低了塑性和韧性,这种现象称为钢材的冷作硬02化Z。
13、调质处理的低合金钢没有明显的屈服点和塑性平台,这类钢材的屈服点被定义为:单向拉伸并卸载后,试1件0中残余应变为0.2% 时所对应的应力,也称为名义屈服点。
14、高强度低合金钢的焊接性能是通过碳含量指标来衡量的。
15、循环荷载次数一定时,影响焊接结构疲劳寿命的最主要因素是应力幅和构件或连接的构造形式。
16、在对焊缝进行质量验收时,对于三级焊缝,只进行外观检查即可。
17、对于实腹式轴心受压柱,残余应力的存在通常会降低构件的稳定承载力。
第二章2.1 如图2-34所示钢材在单向拉伸状态下的应力-应变曲线,请写出弹性阶段和非弹性阶段的σε-关系式。
图2-34 σε-图(a )理想弹性-塑性(b )理想弹性强化解:(1)弹性阶段:tan E σεαε==⋅非弹性阶段:y f σ=(应力不随应变的增大而变化) (2)弹性阶段:tan E σεαε==⋅ 非弹性阶段:'()tan '()tan y y y y f f f E f Eσεαεα=+-=+-2.2如图2-35所示的钢材在单向拉伸状态下的σε-曲线,试验时分别在A 、B 、C 卸载至零,则在三种情况下,卸载前应变ε、卸载后残余应变c ε及可恢复的弹性应变y ε各是多少?2235/y f N mm = 2270/c N mm σ= 0.025F ε= 522.0610/E N mm =⨯2'1000/E N mm =图2-35 理想化的σε-图解:tgα'=E'f y 0f y 0tgα=E σf yCσF(1)A 点: 卸载前应变:52350.001142.0610y f Eε===⨯卸载后残余应变:0c ε=可恢复弹性应变:0.00114y c εεε=-=(2)B 点: 卸载前应变:0.025F εε== 卸载后残余应变:0.02386y c f Eεε=-=可恢复弹性应变:0.00114y c εεε=-=(3)C 点: 卸载前应变:0.0250.0350.06'c yF f E σεε-=-=+=卸载后残余应变:0.05869cc Eσεε=-=可恢复弹性应变:0.00131y c εεε=-=2.3试述钢材在单轴反复应力作用下,钢材的σε-曲线、钢材疲劳强度与反复应力大小和作用时间之间的关系。
答:钢材σε-曲线与反复应力大小和作用时间关系:当构件反复力y f σ≤时,即材料处于弹性阶段时,反复应力作用下钢材材性无变化,不存在残余变形,钢材σε-曲线基本无变化;当y f σ>时,即材料处于弹塑性阶段,反复应力会引起残余变形,但若加载-卸载连续进行,钢材σε-曲线也基本无变化;若加载-卸载具有一定时间间隔,会使钢材屈服点、极限强度提高,而塑性韧性降低(时效现象)。
钢结构基本原理钢结构基本原理一、单项选择题1.N/φA≦f 的物理意义是()。
A.构件截面平均应力不超过钢材抗压强度设计值B.构件截面最大应力不超过构件欧拉临界应力设计值C.构件截面平均应力不超过构件欧拉临界应力设计值D.轴心压力设计值不超过构件稳定极限承载力设计值2.力的钢板用摩擦型高强度螺栓连接,接触面摩擦系数是 0.5,栓杆中的预拉力为 155KN,栓杆的受剪面是一个,钢板上作用的外拉力为 180KN,该连接所需螺栓个数为()。
A. 1 个B. 2 个C. 3 个D. 4 个3. 钢框架柱的计算长度与下列哪个因素无关()。
A.框架在荷载作用下侧移的大小B.框架柱与基础的连接情况C.荷载的大小D. 框架梁柱线刚度比的大小4.钢材的设计强度是根据()确定的。
A 比例极限 B 弹性极限 C 屈服强度 D 极限强度5. 在下列因素中,()对压杆的弹性屈曲承载力影响不大。
A 压杆的残余应力分布B 构件的初始几何形状偏差C 材料的屈服点变化D 荷载的偏心大小6. 梁整体失稳的方式是()。
A弯曲失稳 B扭转失稳 C剪切失稳 D弯扭失稳7.对于角焊缝,下列廉洁正确的是()。
A.正面角焊缝的承载力高B.正面角焊缝的塑性好C.侧面角焊缝的承载力高D.凹形角焊缝应力集中严重8.由二槽钢组成的格构式轴压缀条柱,为提高虚轴方向的稳定承载力应()。
A.加大槽钢强度 B.减小缀条截面积C.加大槽钢间距 D.增大缀条与分肢的夹角9. 格构式轴压构件绕虚轴的稳定计算采用了大于的换算长细比是考虑()。
A格构构件的整体稳定承载力高于同截面的实腹构件 B考虑强度降低的影响C考虑单肢失稳对构件承载力的影响 D考虑剪切变形的影响10. 摩擦型高强度螺栓连接与承压型高强度螺栓连接()。
A没有本质差别 B施工方法不同 C承载力计算方法不同 D 材料不同11.在承担静力荷载时,正面角焊缝强度比侧面角焊缝强度()。
24.构式柱中缀材的主要作用是()。
第一章绪论1.选择题(1)在结构设计中,失效概率P f与可靠指标β的关系为。
A. P f越大,β越大,结构可靠性越差B. P f越大,β越小,结构可靠性越差C. P f越大,β越小,结构越可靠D. P f越大,β越大,结构越可靠(2)按承载力极限状态设计钢结构时,应考虑。
A. 荷载效应的基本组合B. 荷载效应的标准组合C. 荷载效应的基本组合,必要时尚应考虑荷载效应的偶然组合D. 荷载效应的频遇组合2.填空题(1)某构件当其可靠指标 减小时,相应失效概率将随之。
(2)承载能力极限状态为结构或构件达到或达到不适于继续承载的变形时的极限状态。
(3)在对结构或构件进行极限状态验算时,应采用永久荷载和可变荷载的标准值。
3.简答题(1)钢结构和其他建筑材料结构相比的特点。
(2)钢结构的设计方法。
第二章钢结构的材料1.选择题(1)钢材的设计强度是根据确定的。
A. 比例极限B. 弹性极限C. 屈服点D. 极限强度(2)钢结构设计中钢材的设计强度为。
A. 强度标准值B. 钢材屈服点C. 强度极限值D. 钢材的强度标准值除以抗力分项系数(3)钢材是理想的体。
A. 弹性B. 塑性C. 弹塑性D. 非弹性(4)钢结构中使用钢材的塑性指标,目前最主要用表示。
A. 流幅B. 冲击韧性C. 可焊性D. 伸长率(5)钢材的伸长率 用来反映材料的。
A. 承载能力B. 弹性变形能力C. 塑性变形能力D. 抗冲击荷载能力(6)建筑钢材的伸长率与标准拉伸试件标距间长度的伸长值有关。
A. 达到屈服应力时 B. 达到极限应力时C. 试件塑性变形后D. 试件断裂后(7)钢材的三项主要力学性能为。
A. 抗拉强度、屈服强度、伸长率B. 抗拉强度、屈服强度、冷弯性能C. 抗拉强度、冷弯性能、伸长率D. 冷弯性能、屈服强度、伸长率(8)钢材的剪切模量数值钢材的弹性模量数值。
A. 高于B. 低于C. 相等于D. 近似于(9)在构件发生断裂破坏前,有明显先兆的情况是的典型特征。