制剂车间设计
- 格式:pdf
- 大小:5.29 MB
- 文档页数:69
固体制剂车间设计图纸概述本文档描述了固体制剂车间的设计图纸,包括整体布局,设备安置以及工作流程。
固体制剂车间是制药企业中非常重要的一部分,它涉及到固体制剂的生产和包装过程。
保证合理的车间设计和设备摆放,可以提高工作效率,减少污染风险,确保制剂质量和员工安全。
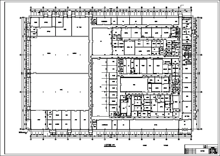
整体布局车间平面布局图车间平面布局图车间平面布局图详细说明•主入口:车间的主要入口,由于涉及到原料和成品的进出,所以入口需要安装门禁系统,以确保只有授权人员可以进入车间。
•原料仓库:用于存放固体制剂生产所需的原料,需要满足温度、湿度和洁净度的要求。
原料仓库应位于离车间主入口较远的位置,以减少杂散粉尘进入车间的可能性。
•冷却室:用于冷却制剂,并为后续包装提供条件。
冷却室应设置在离干燥机较远的位置,以避免湿气影响干燥效果。
•干燥室:用于对制剂进行干燥处理,需要满足一定的温度和湿度条件。
干燥室应与冷却室相近,并通过适当的通风设施进行引风和排风。
•混合设备区:用于混合原料和添加剂,以制备固体制剂。
混合设备应质量良好,并符合相关规定。
•压片和包衣设备区:用于片剂的制备,以及对已制备好的片剂进行包衣处理。
该区域应满足洁净度要求,并配备相应的设备和通风系统。
•包装区:用于对制剂进行包装和标识,该区域需要满足洁净度和包装要求,并配备相应的设备和通风系统。
•废品处理区:用于处理制剂生产过程中产生的废品和废水,需要有相应的设备和防护措施,以确保安全和环境保护。
设备安置固体制剂车间中的设备安置需要根据工艺流程和车间布局进行合理规划。
下面是一些常用设备的安置要求和建议。
混合设备•混合设备应安装在混合设备区域,以方便操作和维护。
•混合设备应与原料仓库相连,以方便原料的投入和混合。
•混合设备应具备适当的容量和搅拌能力,以确保均匀混合。
•混合设备应具备自动控制系统,以实现精确的混合过程和可追溯性。
压片机•压片机应安装在压片和包衣设备区域,以方便操作和维护。
•压片机应具备良好的压片效果和稳定的工作性能。
固体制剂综合车间GMP设计为了确保药品的质量、安全和有效性,生产药品的车间需要按照良好的制药规范(Good Manufacturing Practice,GMP)进行设计和运营。
固体制剂综合车间是制造固体制剂类型药品的重要部分。
下面将详细介绍固体制剂综合车间GMP设计的要点。
1.空间规划:-固体制剂综合车间应根据生产工艺流程进行合理的空间规划。
不同工艺步骤应分开以避免交叉污染。
-车间应有明确的通道和工作区域,以确保清洁、顺畅的物料流动和操作流程。
-不同工作区域之间应有适当的隔离,以防止交叉传染。
2.清洁和消毒:-车间的地板、墙壁、天花板和设备应易于清洁,采用光滑、不吸附灰尘和细菌的材料。
-车间应配备足够的清洁工具和设备。
清洁程序和频率应明确,包括工作结束后的每天和每批次。
-车间应有适当的消毒程序,以确保操作区域的消毒,并定期检查消毒效果。
3.空气净化与通风:-车间应有有效的空气过滤系统,以减少悬浮颗粒和微生物的污染。
-车间应根据需要设有局部排风系统和通风设备,以确保室内气体的循环和清新。
4.人员流动和操作规范:-控制车间内的人员流动,避免交叉感染。
应设有适当的人员通道和出入口,并进行必要的人员培训。
-工作人员应严格按照操作规范进行操作,包括穿戴适当的个人防护装备。
对于易受感染的环节,如开瓶、称量、混合和包装操作,应有专门的操作间。
5.设备和工具:-车间的设备和工具应定期进行维护和校验,以确保其正常运行和准确性。
-设备和工具应易于清洁和消毒,并具有防止污染和交叉感染的功能。
6.物料流动和储存:-车间应有合理的物料流动和储存方案,以避免混淆和交叉污染。
-原材料、中间产物和成品应有明确的标识和分类,存放在易清洁、易操作和易检索的地方。
7.废物处理:-废物应根据相关规定进行分类、储存和处理。
特殊的废物处理区域和设备应设备。
-废物处理程序应明确,并定期进行检查和记录。
8.环境监测和记录:-车间应设有适当的环境监测系统,以监测温度、湿度、气流和微生物污染等参数。
1 、压片机按冲头数及加压方式的工作原理分为:单冲单向压片机、双向多冲压片机。
2 、高效包衣机根据锅形结构,主要分为:网孔式、间隔网孔式、压孔式。
3 、全自动胶囊填充机的工作过程包括:送囊、分囊、充填、剔囊、锁囊、出囊、清洁。
4 、胶体磨的主要工作机构由定子和转子组成。
5 、真空制膏机的搅拌方式包括:全搅拌、溶解搅拌、均质搅拌。
6 、滚模发软胶囊生产工序主要包括化胶、配料、压丸、定型、洗丸、干燥、选丸、包装。
7 、多能提取流程由多能提取罐、冷凝器、冷却器、油水分离器、滤渣器等组成。
8 、沸腾质粒根据喷枪方向与位置分为顶喷、侧喷、切线喷。
9 、在机械设备中,构件是独立的运动单元。
10 、根据接触面压力及接触方式平面运动副科分为:高副和低副。
11、中国药典2005 年版第一部规定注射用水为纯水经蒸馏所得的水。
12 、易折安瓿有两种,即色环易折安瓿和点刻痕易折安瓿。
13 、常用的除湿方法有:冷冻除湿、固体除湿、液体除湿。
14、集中式单风管定风量空调系统按回风的利用情况可分为:直流式、一次回风、二次回风、全循环系统。
15、清洁室常采用粗效、中效、高效三级过滤16、纯化水预的处理系统通常包括原水箱、原水泵、加药系统、多介质过滤器、活性炭过滤器、软化器等。
17 、常用的除湿方法有冷冻除湿、固体除湿、液体除湿。
18 、片剂生产的工艺过程主要有混合、制粒、压片、包衣、包装。
19 、旋转式压片机的加料方式主要有月形栅式加料器、强迫式加料器。
20 、真空制膏机普通包括主搅拌、溶解搅拌、均质搅拌等三种搅拌方式。
21 、喷雾干燥所用雾化器形式主要有压力式喷雾器、气流式雾化器、离心式雾化器。
22 、三效浓缩装置加料方式有平流加料、逆流加料、顺流加料。
23 、铝塑泡罩包装机主要形式有辊筒式、平板式、辊板式。
24 、在机械设备中,零件是独立的创造单元。
25、纯化水的预处理工艺中,为了提高微粒的脱除效果,普通在石英砂滤器前加絮凝剂,提高悬浮物的脱除效果。
固体制剂车间设计要求一、引言固体制剂车间是制药企业中重要的生产部门之一,其设计要求直接关系到生产效率和产品质量。
本文将从布局设计、装备选型、环境控制等方面探讨固体制剂车间设计的要求。
二、布局设计要求1. 生产区域和非生产区域应明确划分,避免相互干扰。
生产区域包括原料存储区、配料区、混合区、制粒区、压片区、包装区等,非生产区域包括办公区、洗手间、更衣室等。
2. 布局应合理,流程顺畅。
按照原料流、人员流、物料流进行布局,确保生产过程中的连续性和高效性。
3. 各个区域之间应设有合适的通道和过渡区,方便人员和物料的流动。
三、装备选型要求1. 设备应符合GMP要求,具有良好的洁净性能和操作便捷性。
应选用不锈钢或其他耐腐蚀材料制作的设备,易于清洗和消毒。
2. 设备应具备良好的自动化控制能力,能够实现生产过程的自动化操作和数据采集。
设备应具备可靠的运行稳定性,能够满足生产要求。
3. 设备的布局应合理,便于操作和维护。
各设备之间应有足够的间距,以便操作人员进行操作和维护。
四、环境控制要求1. 温湿度控制:固体制剂生产过程对温湿度要求较高,应根据不同工艺要求设置相应的温湿度控制设备,确保生产环境的稳定性。
2. 通风系统:车间应配置合适的通风设备,保持空气的新鲜和流通,排除有害气体和粉尘,保持良好的生产环境。
3. 净化设备:根据不同工艺要求,车间应配置合适的净化设备,如空气净化器、粉尘净化器等,确保生产过程中的洁净度要求。
4. 噪音控制:车间噪音应符合相关标准,应采取噪音控制措施,减少噪音对操作人员的影响。
五、安全防护要求1. 车间应设置合适的安全警示标识和应急设施,明确标示各区域的风险等级和相关安全注意事项。
2. 车间应设置合适的防护设施,如防护栏、安全门等,确保操作人员的人身安全。
3. 车间应配备合适的消防设备和灭火器材,以应对突发火灾等紧急情况。
六、清洁与消毒要求1. 车间应定期进行清洁和消毒,保持生产环境的卫生和洁净度。
年产500吨阿司匹林片制剂的车间设计方案1.车间布局设计:车间总面积为2000平方米,采用一层结构,分为原料区、生产区、包装区和办公区四个区域。
原料区和生产区相连,包装区和办公区相连,各区域之间设置物料通道,方便物料流动。
2.生产工艺流程:原料区:原料入库、检验和存储。
生产区:原料混合、制粒、压片、烘干、包装。
包装区:包装成品。
办公区:管理、财务、技术支持、员工休息室等。
3. 生产设备选型:混合机:采用Y型混合机,能够混合不同种类的原料,混合效率高。
制粒机:采用滚筒制粒机,能够将混合后的原料制成颗粒状,制粒效率高。
压片机:采用高速旋转压片机,能够将原料颗粒压制成片状,压片效率高。
烘干机:采用流化床烘干机,能够将湿度较高的制片烘干,烘干效率高。
包装机:采用自动包装机,能够将制成的阿司匹林片进行包装,包装效率高。
3.环境控制:车间内设置空气净化设备,保证车间空气洁净度符合相关标准。
同时,采用空调系统控制车间温度和湿度,使其保持在适宜的范围内。
4.安全管理:车间内设置消防设备,保证车间内防火防爆措施得到落实。
同时,车间内设置安全警示标识,加强员工安全意识。
定期组织员工进行安全培训,提高员工的安全意识和应急处理能力。
此外,年产500吨阿司匹林片制剂的车间设计方案需要考虑以下几个方面:1.生产工艺流程:阿司匹林片制剂的生产过程需要经过原料筛选、混合、压片、包装等多个环节,车间设计需要充分考虑生产工艺流程,保证生产过程的连续性和高效性。
2.生产设备选型:选择适合生产规模的设备,包括混合机、压片机、包装机等,设备的选型需要考虑生产效率、产品质量和安全性等多个因素。
3.车间布局设计:车间布局需要合理,使得生产流程能够顺畅进行,设备之间的距离和位置需要考虑到人员操作和物料流动的便利性,同时需要满足相关的安全规范和卫生标准。
4.环境控制:阿司匹林片制剂的生产需要在一定的温度、湿度和洁净度条件下进行,车间设计需要考虑到环境控制的问题,包括空气净化、温湿度控制等。
阿司匹林片制剂车间设计说明阿司匹林片是一种常见的非处方药,具有镇痛、解热和抗炎作用,广泛应用于各类疾病的治疗中。
其制剂过程在生产车间中完成,因此车间的设计十分重要。
本文将针对阿司匹林片制剂车间的设计进行详细说明,包括车间布局、设备配置、安全环保等方面。
一、车间布局1、布局合理阿司匹林片制剂车间的布局应合理,以确保生产过程顺畅、高效,同时保证生产过程与员工生活之间的隔离。
在车间的布置上,应考虑到物流通道的合理设置,防止人员与物料混乱、交叉运输,造成生产误差或安全事故。
此外,应合理设置各项检验设备、质量控制点,保证生产流程的完整与规范。
2、材料及设备分类设置为便于生产作业,阿司匹林片制剂车间应统一设置材料、设备的分类点,将车间内使用的所有物品进行统一管理。
并应根据实际生产需要,将各项设备、材料合理配置,确保不浪费空间和资源,提高生产效率。
3、合理设置人员分工阿司匹林制剂车间的设计应考虑到人力分配的合理性。
在车间内,应明确各岗位工作职责,将人员的分工安排得合理、科学,避免重复工作和浪费劳动时间。
此外,在人员卫生方面,车间设计应考虑到员工接触药品的安全问题,要设立一定的防护措施,例如员工进入车间前必须进行消毒、更衣等。
二、设备配置1、选择适当设备阿司匹林片制剂车间设备配置应根据生产所需,选择适当的设备,使生产流程更加高效,减少人力浪费和生产误差。
车间内应配置一定数量适用的搅拌设备、包装设备、压片机等设备。
2、防止设备之间的交叉污染阿司匹林片为药品,车间内设备使用时应注意防止设备之间的交叉污染。
设备应分类存放,注意设备清洗、消毒、灰尘的清理等。
3、设备定期检修车间设备定期维护、检修,保证设备长期有效运转,减少设备故障停工时间。
定期检修中应检查设备各部位,如电器、阀门、电子元件等,确保设备操作规范、可靠,安全运转。
三、安全环保1、车间保持干燥、洁净、通风阿司匹林片制剂车间的设计应该保证车间环境干燥、洁净、通风,防止杂物和灰尘对生产造成污染。
:::Ⅰ设计任务书 (03)Ⅱ设计概述 (05)一、工艺概述 (05)二、工艺流程与净化区域划分说明 (06)三、物料衡算 (13)四、生产设备选型 (13)五、主要工艺设备一览表 (18)六、车间工艺平面布置原则 (19)七、技术要求和说明.......................Ⅲ 心得体味 (21)Ⅳ 参考文献 (24)年产1.4 亿片止咳片生产车间工艺设计(1)生产制度年工作日:250 天;1 天1 班,每班8 h(2)药剂规格与原辅材料的消耗① 规格:0.35 片② 主要工序与原辅材料a. 湿法制粒:原料、辅料和水质量比为45 ∶73 ∶62,收率为98%b. 烘干:水分蒸发量占加入水分量的90%,烘干收率为65%c. 整粒、总混:收率为99d. 压片、包衣:收率为98%e. 内包:收率为99%f. 外包:无损耗(1)确定工艺流程与净化区域划分;(2)物料衡算;(3)设备选型(要求有湿法制粒、卧式沸腾干燥、铝塑包装等);(4)按规范要求设计生产工艺流程图和车间工艺平面图;(5)编写设计说明书;(1)设计说明书一份包括工艺概述、工艺流程与净化区域划分说明、物料衡算、设备选型与主要设备一览表、车间工艺平面布置原则、技术要求和说明。
(2)工艺流程图;(3)车间平面布置图(1 ∶ 100)设计时间为2 周,从2022 年5 月6 日至2022 年5 月17 日。
片剂是药物与辅料均匀混合后压制而成的片状制剂,可供内服和外用,在世界各国药物制剂中,片剂占有重要地位。
1) 学习车间设计的基本程序、原则和方法。
2) 掌握制药工艺流程设计、物料衡算、设备选型、车间工艺布置设计的基本方法和步骤。
3) 树立正确的设计思想:技术可行性经济合理性4) 能力培养:资料采集和分析、计算、方案比较和选择、绘图、语言表达等。
本设计以中国药典和相关材料作为依据,同时参考已有和制药行业执行的《医药设计技术规定》、《药品注册管理办法》、《医药工程设计文件质量特性和质量评定实施细则》、《》等多种设计规范。
固体制剂综合车间设计1. 引言固体制剂指的是以固态形式制备的药物,如片剂、胶囊、颗粒等。
综合车间是指同时进行多种固体制剂生产的工作场所。
该文档旨在设计一个高效、安全、符合GMP要求的固体制剂综合车间。
2. 设计目标我们的设计目标是创建一个满足以下标准的固体制剂综合车间:•符合GMP要求:确保生产过程的合规性和药品质量的稳定性。
•高效生产:提高制剂生产的产能和效率。
•人员安全:确保员工在车间内的安全,并最小化事故风险。
3. 车间布局设计3.1 主要区域划分固体制剂综合车间的主要区域应分为以下几个区域:•原料区:存放和配制制剂所需的原材料和辅料,可以分成不同的区域存放不同类别的原料。
•加工区:包括制剂加工设备和相关设施,如混合机、研磨机等。
•包装区:用于将加工好的制剂进行包装和精细加工,如包装机、分装机等。
•清洁区:存放清洁工具和药品包装材料,并进行日常清洁和消毒。
3.2 流程优化在车间布局设计中,应优化制剂生产的流程,以提高生产效率。
例如,原料区和加工区之间的距离应尽量缩短,以减少物料和设备的运输时间。
同时,包装区应紧邻加工区,便于及时将制剂进行包装。
3.3 空间规划在车间布局设计中,应合理规划空间,以实现生产流程的顺畅进行。
例如,每个区域应具备足够的空间容纳所需的设备和物料,并保持良好的通行能力。
此外,应考虑到员工的工作空间和安全通道,并合理安排紧急出口和灭火设备。
3.4 温湿度控制固体制剂的生产过程对温湿度有一定的要求。
在车间布局设计中,应考虑引入温湿度控制系统,以确保制剂生产过程中的温度和湿度符合要求。
此外,还需要合适的通风设备来保持车间的空气质量。
4. 设备选择与布置4.1 设备选择在固体制剂综合车间中,应选择合适的设备来满足生产需求。
例如,制剂加工设备可以选择适合不同制剂形式的混合机、研磨机等。
包装区的设备可以选择自动化程度较高的包装机、分装机等。
4.2 设备布置设备的布置应考虑到车间的安全和生产效率。
制剂工程制剂车间工艺设计制剂车间工艺设计需要考虑以下几个方面的因素:1.制剂工艺要求:制剂工艺要求是制剂车间工艺设计的基础。
针对不同类型的制剂,如固体制剂、液体制剂、半固体制剂等,需要确定不同的工艺流程和参数,如原料的加热、冷却、混合、分散、均质等步骤。
2.生产规模和产能要求:生产规模和产能要求将直接影响制剂车间的布局和设备选型。
根据制剂产品的预期产量,确定制剂车间的大小和配置,如设备数量、设备容量、设备布局等。
3.人员和物料流动:制剂车间需要考虑人员和物料的流动情况,以确保工艺操作的连续性和生产效率的提高。
车间的布局应合理安排生产线的流程,并考虑物料的进出、储存和运输等环节。
4.能源和环境:制剂车间的能源消耗和环境排放也是工艺设计需要考虑的因素之一、合理设计工艺流程和设备配置,可以最大限度地节约能源和降低污染物的排放。
在制剂车间工艺设计中,需要进行详细的工艺流程设计和设备配置设计。
1.工艺流程设计:根据制剂工艺要求,确定每个工艺步骤的具体操作方法和工艺参数。
包括原料准备、混合、反应、过滤、干燥、包装等步骤。
在设计工艺流程时,还需要考虑工艺操作的时间和顺序,以确保各个工艺步骤的连续性和生产效率。
2.设备配置设计:根据制剂工艺要求和生产规模,选择适合的设备,并确定其数量和容量。
设备的选型应考虑设备的功能、质量、性能和维护保养等要素。
根据工艺流程和设备配置,制定设备的布局和安装位置。
3.工艺参数的确定:根据制剂工艺要求,确定每个工艺步骤的工艺参数,如温度、压力、pH值等。
工艺参数的确定需要综合考虑产品质量和工艺操作的可行性,并进行实验验证。
除了上述主要内容外,制剂车间工艺设计还需要考虑相关法规和标准的要求,如GMP规范、安全生产要求等。
并进行必要的风险评估和管控措施的设计。
综上所述,制剂车间工艺设计旨在确保制剂工艺的正常进行和产品质量的稳定性。
通过合理设计工艺流程、设备配置和工艺参数,可以提高生产效率、降低成本和保证产品质量,提升制剂车间的竞争力和可持续发展。
固体制剂综合车间GMP设计GMP(Good Manufacturing Practice)是指遵循一定的质量标准和规范,确保药品制造过程中的质量和安全性。
在设计固体制剂综合车间时,需要考虑以下方面的GMP设计。
1.空间布局:综合车间应具备合理的空间布局,确保流程的流畅性和员工的作业效率。
工作区域应明确划分,包括原料准备、制剂混合、包装等不同的工作区域,并确保要求的物理隔离,以避免交叉污染。
2.清洁与消毒:综合车间应具备良好的清洁与消毒能力。
系统的清洁与消毒程序应建立,并能进行定期验证和检查。
这包括定期清洁设备、清洁被动设备的周围空间、保持地面清洁等。
同时,应建立适当的个人卫生程序,以确保员工的身体健康。
3.空气质量控制:空气质量控制是固体制剂综合车间GMP设计的重要方面。
应采用有效的空气过滤系统,如高效空气过滤器(HEPA)以去除微生物、粉尘和其他污染物。
此外,应确保合适的通风系统和空气流动模式,以降低空气交叉污染的风险。
4.控制污染源:固体制剂综合车间应设立适当的设备和控制措施,以控制污染源。
这可能包括使用密封化设备、防尘罩、保护性装备等。
此外,应建立合适的材料传输和储存系统,以防止污染和交叉污染的问题。
5.温度和湿度控制:根据不同的制剂要求,固体制剂综合车间应具备合适的温度和湿度控制系统。
根据药品的特性,可以设置恒温器、加湿器和除湿器等设备,以确保制剂过程中的质量稳定性。
6.员工培训和质量控制意识:固体制剂综合车间的员工培训至关重要。
员工应接受必要的GMP培训,了解该行业的最佳实践,并掌握正确的操作程序。
此外,应鼓励员工熟悉和理解质量控制概念,以确保他们始终保持高质量的工作结果。
综合车间的GMP设计应以确保药品制造过程的质量和安全为主要目标。
通过合理的空间布局,清洁与消毒措施,空气质量控制和污染源控制,可以最大程度地减少交叉污染和质量问题的风险。
同时,员工培训和质量控制意识的加强,可以进一步提高综合车间的GMP实施和遵守程度。
片剂制剂车间设计生产设备选型片剂制剂车间是制药企业中非常重要的一个部分,它主要用于生产各种类型的片剂制剂。
在设计片剂制剂车间时,需要考虑多个因素,包括生产工艺、生产能力、设备选型、工作流程、符合GMP要求等。
本文将从这些方面进行详细阐述。
一、生产工艺1.1 原料准备:原料准备是片剂制剂车间的第一步,它包括原料的称重、筛分、混合等工序。
在选型设备时,应选择适合不同类型原料的称重设备、筛分设备和混合设备。
1.2 粉碎:粉碎是将原料粉碎成所需颗粒大小的过程。
常用的粉碎设备有颚式破碎机和冲击式破碎机等。
1.3 搅拌:搅拌是将粉末状原料和辅料均匀混合的过程。
搅拌机通常有V型搅拌机和双锥搅拌机等。
1.4 压片:压片是将混合物经过压力加工成固体片剂的过程。
压片机是片剂制剂车间中最重要的设备之一,常用的压片机有单向压片机和旋转压片机等。
1.5 包衣:包衣是将片剂表面包覆一层保护膜的过程,常用的包衣设备有流化床包衣机和旋转包衣机等。
1.6 包装:包装是将片剂装入适合的包装容器中,并进行封口、贴标签等工序。
常用的包装设备有胶囊充填机、板式包装机和瓶装线等。
二、生产能力2.1 产能需求:在设计片剂制剂车间时,需要根据企业的生产需求确定生产能力。
生产能力决定了车间所需设备的数量和规格。
2.2 设备配置:根据产能需求确定设备配置,合理布局各个设备之间的工作区域,确保生产流程顺畅。
同时还需要考虑设备的维护保养空间和操作人员通行区域。
三、设备选型3.1 设备性能:在选型设备时,需要考虑设备的性能指标,如工作效率、精度、稳定性等。
选择性能优良、质量可靠的设备可以提高生产效率和产品质量。
3.2 设备适应性:不同类型的片剂制剂可能需要不同的生产设备。
在选型设备时需要根据生产工艺要求选择适应性强的设备,能够满足不同类型片剂制剂的生产需求。
3.3 设备可靠性:片剂制剂车间是一个长时间连续运行的工作环境,因此设备的可靠性非常重要。
选择具有良好口碑、使用寿命长、故障率低的设备可以减少生产中断和维修成本。
药物制剂生产设备及车间工艺设计重点1.设备选择:药物制剂的生产需要使用不同类型的设备,包括混合机、干燥机、压片机、包衣机、填充机等。
在设备选择时,需要考虑生产工艺的要求以及生产规模。
设备要符合药品GMP要求,具有良好的安全性和可靠性。
同时,需要尽可能选择具有智能化和自动化功能的设备,以提高生产效率和降低人为操作的误差。
2.工艺流程设计:药物制剂的生产工艺流程应合理设计,确保每个生产步骤都符合质量标准。
工艺流程包括原料清洗、研磨、混合、干燥、压片、包衣、检测等环节。
每个环节的操作步骤和时序都需要明确,确保每个步骤的操作正确无误。
此外,应根据药品特性确定合适的工艺参数,如温度、湿度、速度等,以保证药品质量稳定。
3.车间布局设计:车间布局设计是为了合理利用空间,确保生产过程的连续性和高效性。
车间布局应考虑到设备的位置和通道的畅通性,保证操作员在生产过程中的便捷和安全。
同时,应设立物料清洗、储存和传递的区域,防止交叉污染。
车间布局还要考虑到排风系统、污水处理系统等设施的安装和运行。
4.清洁和消毒控制:药物制剂生产过程中的清洁和消毒是保证药品质量的重要环节。
要确保设备和车间的清洁,在适当的时机进行消毒操作,以防止交叉污染和生物负荷。
5.环境控制:药物制剂的生产要求严格的环境控制,如温度、湿度、洁净度等。
车间应有恒温恒湿的空气调节系统,确保生产环境的稳定性。
同时,应装置适当的过滤设备、洁净区和洁净室,以减少微生物和粉尘的污染。
总之,药物制剂生产设备及车间工艺设计的重点是确保药品质量稳定、生产效率高。
在选择设备、设计工艺流程、车间布局和环境控制时,都需要充分考虑药品特性和GMP要求,以确保药品的生产达到合格的质量标准。
口服固体制剂车间GMP设计的一般要求1.设计整体布局:口服固体制剂车间的GMP设计应考虑整个车间的布局,包括场地选择、建筑物设计和车间内部空间划分等。
要确保车间布局合理,设备摆放合理,流程流畅,材料流动方便,减少人员和物料之间的交叉污染。
2.空气洁净度要求:根据产品的不同,需要确定车间空气洁净度等级,如净化要求应达到级别A、B、C等,并符合国家相关规定。
空气洁净度要求还包括控制室、操作间、辅助间等区域。
3.人员流动与洁净区划分:车间内应根据车间功能和空气洁净度的要求,合理划分洁净区、辅助区和非洁净区。
洁净区与非洁净区应有明确的隔离设施,人员与物料流动不能交叉。
洁净区的进出口要设置洁净通道和防护设施,严格控制人员的进出。
4.设备选择与布置:根据生产工艺和工艺流程,选择适当的设备,并合理布置在车间内,保证设备的操作方便、维护养护便捷,同时防止交叉污染和误操作。
5.材料流动与防交叉污染:车间设计应考虑材料流动的便利性和防止交叉污染的要求。
应设置物料进出口,规范材料的存放和接收,避免交叉污染。
同时,要统一管理储存材料的区域,分类存放,并采取适当的措施保护原材料和成品的质量。
6.温湿度及通风要求:根据产品的特点和工艺要求,确定车间的温湿度标准。
同时,要根据车间的尺寸和使用情况,设计合理的通风系统,保证车间的空气质量良好,符合相关标准。
7.废弃物处理:车间内应设有废弃物分类和暂存区域,根据废弃物的性质和特点,采取适当的处理和处置措施。
废弃物的暂存和处理要符合相关法律法规的要求,保证环境的安全和健康。
8.设备维修和保养:车间内应设置设备维修和保养的区域,保证设备能够安全运行,减少故障和停机时间。
维修和保养区域要与生产区域隔离,并满足维修和保养的需要,提供充足的工具和设备。
二、其他注意事项1.GMP设计要符合国家相关法律法规的要求,并参考相关的行业标准和规范。
2.设计要充分考虑人员的工作和生活需求,包括休息区域、更衣间、洗手间等,并保证工作环境的安全和卫生。