数据仓库技术架构共55页文档
- 格式:ppt
- 大小:7.27 MB
- 文档页数:55
数据仓库体系结构数据仓库是一个用于集成、管理和分析大量数据的系统。
在数据仓库中,数据从不同的源系统中提取、转换和加载,然后存储在一个统一的、可供分析的数据存储中。
为了实现这一目标,数据仓库需要一个合理的体系结构来支持数据的整合、存储和查询等功能。
数据仓库体系结构由以下几个主要组成部分组成:1. 数据源:数据源是数据仓库的基础,它可以是内部系统的数据库、外部数据提供商的数据文件、Web上的数据源等。
数据源可以包括结构化数据(如关系型数据库中的表)和非结构化数据(如文本文件、图像文件等)。
2. 数据提取:数据提取是将数据从源系统中抽取出来并转换为数据仓库可以使用的格式的过程。
数据提取可以通过批处理、定时任务或实时流式传输等方式进行。
3. 数据转换:数据转换是将提取的数据进行清洗、集成和转换的过程。
在这个阶段,数据被清理、去重、标准化和转换为统一的格式和结构,以便在数据仓库中进行分析。
4. 数据加载:数据加载是将转换后的数据加载到数据仓库中的过程。
数据加载可以分为全量加载和增量加载两种方式,全量加载是将所有数据加载到数据仓库中,而增量加载是只加载发生变化的数据。
5. 数据存储:数据存储是数据仓库中数据的物理存储方式。
常用的数据存储方式包括关系型数据库、多维数据库和列式数据库等。
数据存储的选择应根据数据的特点、查询需求和性能要求等因素进行。
6. 元数据管理:元数据是描述数据仓库中数据的数据,它包括数据的结构、定义、来源、质量等信息。
元数据管理是对元数据进行收集、存储、管理和查询的过程,它是数据仓库管理的重要组成部分。
7. 数据访问:数据访问是用户通过查询、报表和分析等方式对数据仓库中的数据进行访问和分析的过程。
数据仓库可以提供多种数据访问方式,包括在线分析处理(OLAP)、数据挖掘和数据可视化等。
8. 安全性和权限管理:安全性和权限管理是保护数据仓库中数据安全和控制用户访问权限的过程。
数据仓库应具备完善的安全措施,包括身份认证、权限控制、数据加密和审计等功能。
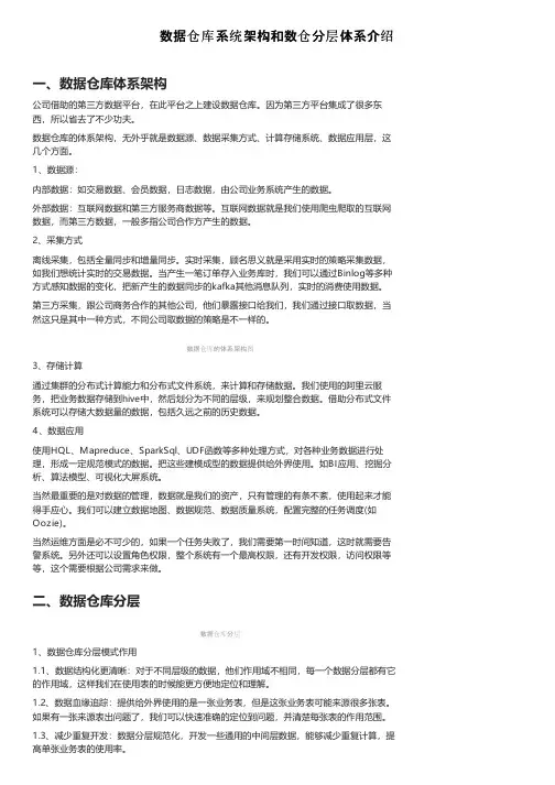
数据仓库系统架构和数仓分层体系介绍一、数据仓库体系架构公司借助的第三方数据平台,在此平台之上建设数据仓库。
因为第三方平台集成了很多东西,所以省去了不少功夫。
数据仓库的体系架构,无外乎就是数据源、数据采集方式、计算存储系统、数据应用层,这几个方面。
1、数据源:内部数据:如交易数据、会员数据,日志数据,由公司业务系统产生的数据。
外部数据:互联网数据和第三方服务商数据等。
互联网数据就是我们使用爬虫爬取的互联网数据,而第三方数据,一般多指公司合作方产生的数据。
2、采集方式离线采集,包括全量同步和增量同步。
实时采集,顾名思义就是采用实时的策略采集数据,如我们想统计实时的交易数据。
当产生一笔订单存入业务库时,我们可以通过Binlog等多种方式感知数据的变化,把新产生的数据同步的kafka其他消息队列,实时的消费使用数据。
第三方采集,跟公司商务合作的其他公司,他们暴露接口给我们,我们通过接口取数据,当然这只是其中一种方式,不同公司取数据的策略是不一样的。
数据仓库的体系架构图3、存储计算通过集群的分布式计算能力和分布式文件系统,来计算和存储数据。
我们使用的阿里云服务,把业务数据存储到hive中,然后划分为不同的层级,来规划整合数据。
借助分布式文件系统可以存储大数据量的数据,包括久远之前的历史数据。
4、数据应用使用HQL、Mapreduce、SparkSql、UDF函数等多种处理方式,对各种业务数据进行处理,形成一定规范模式的数据。
把这些建模成型的数据提供给外界使用。
如BI应用、挖掘分析、算法模型、可视化大屏系统。
当然最重要的是对数据的管理,数据就是我们的资产,只有管理的有条不紊,使用起来才能得手应心。
我们可以建立数据地图、数据规范、数据质量系统,配置完整的任务调度(如Oozie)。
当然运维方面是必不可少的,如果一个任务失败了,我们需要第一时间知道,这时就需要告警系统。
另外还可以设置角色权限,整个系统有一个最高权限,还有开发权限,访问权限等等,这个需要根据公司需求来做。
数据仓库的基本架构数据仓库是一个用于存储和管理大量数据的系统,它可以帮助企业进行数据分析和决策支持。
数据仓库的基本架构是指数据仓库系统中各个组件的组织结构和相互关系。
下面将详细介绍数据仓库的基本架构。
1. 数据源数据源是数据仓库的起点,它包括各种内部和外部的数据源,如企业内部的数据库、文件、日志等,以及外部的数据供应商、合作伙伴等。
数据源可以通过ETL(抽取、转换、加载)工具将数据抽取到数据仓库中。
2. 数据抽取数据抽取是将数据从数据源中提取出来的过程。
数据抽取可以按照时间、事件、条件等方式进行,以确保数据的准确性和完整性。
常用的数据抽取工具有Informatica、DataStage等。
3. 数据转换数据转换是将抽取的数据进行清洗、整合、转换的过程。
清洗可以去除重复数据、缺失数据等;整合可以将多个数据源的数据进行合并;转换可以将数据进行格式转换、计算等操作。
数据转换可以使用ETL工具进行,如Informatica PowerCenter、IBM InfoSphere DataStage等。
4. 数据加载数据加载是将转换后的数据加载到数据仓库中的过程。
数据加载可以分为全量加载和增量加载两种方式。
全量加载是将所有数据都加载到数据仓库中,适用于数据量较小的情况;增量加载是只加载新增或更新的数据,适用于数据量较大的情况。
数据加载可以使用ETL工具进行,如Informatica PowerCenter、IBM InfoSphere DataStage等。
5. 数据存储数据存储是数据仓库中数据的物理存储方式。
数据仓库通常采用星型模型或雪花模型进行数据存储。
星型模型是以一个中心事实表为核心,周围是多个维度表;雪花模型是在星型模型的基础上,将某些维度表继续细分成多个层级。
数据存储可以使用关系数据库进行,如Oracle、SQL Server等。
6. 数据访问数据访问是用户通过查询、报表、分析等方式对数据仓库中的数据进行获取和分析的过程。
数据仓库的基本架构一、引言数据仓库是一个用于集成、存储和管理企业各种数据的系统,为决策支持和业务分析提供数据源。
数据仓库的基本架构是其设计和实现的核心,本文将详细介绍数据仓库的基本架构。
二、数据仓库的概述数据仓库是一个面向主题的、集成的、稳定的、非易失的、随时间变化的数据集合,用于支持企业决策。
其主要特点包括:面向主题,集成多源数据,稳定性高,非易失性强,支持历史数据分析等。
三、数据仓库的基本架构数据仓库的基本架构通常由以下几个组件构成:1. 数据源数据源是数据仓库的数据来源,可以包括企业内部的各类业务系统、数据库、文件等。
数据源可以是结构化数据、半结构化数据或非结构化数据。
2. 数据抽取数据抽取是将数据源中的数据提取到数据仓库中的过程。
数据抽取可以通过批量抽取、增量抽取或实时抽取等方式进行。
常用的数据抽取工具有Informatica、DataStage等。
3. 数据清洗数据清洗是对抽取到的数据进行清理和预处理的过程。
数据清洗包括去除重复数据、纠正错误数据、填充缺失数据等操作。
常用的数据清洗工具有Data Quality Services、Talend等。
4. 数据转换数据转换是将清洗后的数据进行转换和整合的过程。
数据转换包括数据格式转换、数据合并、数据聚合等操作。
常用的数据转换工具有SSIS、Pentaho等。
5. 数据存储数据存储是将转换后的数据存储到数据仓库中的过程。
数据存储可以使用关系型数据库、列式数据库或分布式文件系统等。
常用的数据存储工具有Oracle、SQL Server、Hadoop等。
6. 数据管理数据管理是对数据仓库中的数据进行管理和维护的过程。
数据管理包括数据备份、数据恢复、数据安全等操作。
常用的数据管理工具有Tivoli Storage Manager、NetBackup等。
7. 数据访问数据访问是用户通过各种方式对数据仓库中的数据进行查询和分析的过程。
数据访问可以通过OLAP工具、报表工具、数据挖掘工具等进行。
数据仓库建设中的架构设计一、引言随着数据量的日益增长,数据分散、分散的特征日益明显,分散的数据无法直接查询分析,因此,数据仓库建设逐渐成为企业IT建设中的重点。
数据仓库的设计架构决定了数据仓库的稳定性、可维护性和性能优化的空间和广度。
本文将详细介绍数据仓库建设的架构设计。
二、数据仓库架构设计原则数据仓库架构设计应考虑以下几点原则:(一)用户需求驱动数据仓库的建设必须遵循用户需求驱动的原则,其建设目标应当围绕用户需求展开,并通过与相关业务部门合作,确定数据仓库架构的关键要素以满足用户需求。
(二)分层架构设计数据仓库的建设应该采用分层架构设计,分层架构的设计可以使数据仓库更加透明化,易于维护和升级,在整个数据仓库架构中,分层必须明确,因此,数据仓库的架构设计必须考虑这一点。
(三)数据持久性和一致性数据仓库中的数据非常重要,因此,架构设计必须考虑数据的持久性和一致性。
在数据仓库的建设过程中,应采用合适的存储方案,确保数据的完整性和可靠性。
(四)可扩展性和性能优化数据仓库在建设过程中应该采用合适的技术,确保其可扩展性和性能优化的空间和广度,因此,数据仓库建设的架构设计必须综合考虑业务需求、技术需求和数据量的变化等因素。
(五)安全性和易用性数据仓库的数据来自不同的业务部门,因此必须确保数据的安全性和隐私保护,同时,也应确保数据仓库的易用性和操作便捷性,以提高工作效率。
三、数据仓库分层架构设计数据仓库分层架构分为三层:(一)数据提取层数据提取层(ETL层)负责从不同的业务系统中提取数据,并将其转换为标准格式。
数据提取层的主要任务是数据清洗、数据采集、数据转换和数据质量控制等方面的工作。
(二)数据存储层数据存储层(存储层)负责存储ETL层生成的数据。
数据存储层通常由多个数据仓库组成,每个仓库包含特定的主题,如客户、销售、库存等,可以为不同的终端用户提供数据服务。
(三)数据应用层数据应用层(应用层)负责数据仓库的应用,包括数据查询和报表生成等功能。
数据仓库的基本架构引言概述:数据仓库是一个用于集中存储和管理企业数据的系统,它可以匡助企业更好地理解和分析数据,从而支持决策和业务发展。
数据仓库的基本架构是构建数据仓库的基础,了解数据仓库的基本架构对于设计和维护数据仓库至关重要。
一、数据仓库的概念1.1 数据仓库的定义:数据仓库是一个用于集中存储和管理企业数据的系统,它包含了来自不同数据源的数据,并经过清洗、转换和加载等过程,用于支持企业的决策和分析需求。
1.2 数据仓库的特点:数据仓库具有数据集中、主题导向、面向主管和决策者、时间一致性等特点,能够提供高质量、一致性和易于访问的数据。
1.3 数据仓库的作用:数据仓库可以匡助企业更好地理解和分析数据,支持决策和业务发展,提高企业的竞争力和效率。
二、数据仓库的架构2.1 数据源层:数据仓库的数据源层包括了来自不同业务系统、数据库、文件等数据源的数据,这些数据需要经过抽取、清洗和转换等过程后才干加载到数据仓库中。
2.2 数据存储层:数据仓库的数据存储层包括了数据仓库数据库或者数据仓库服务器,用于存储经过处理和清洗后的数据,并提供数据访问和查询功能。
2.3 数据访问层:数据仓库的数据访问层包括了报表、查询工具、OLAP工具等,用于匡助用户访问和分析数据,支持决策和业务发展。
三、数据仓库的建模3.1 维度建模:维度建模是数据仓库中常用的建模方法,通过定义维度和事实表来描述业务过程和数据关系,匡助用户更好地理解和分析数据。
3.2 星型模式:星型模式是一种常用的维度建模方法,它将数据仓库中的事实表和维度表以星型结构进行组织,便于查询和分析数据。
3.3 雪花模式:雪花模式是星型模式的一种扩展,它将维度表进一步规范化,使数据仓库的结构更加灵便和规范。
四、数据仓库的ETL过程4.1 抽取(Extract):抽取是ETL过程的第一步,它从数据源中提取需要的数据,进行数据清洗和转换,以满足数据仓库的需求。
4.2 转换(Transform):转换是ETL过程的第二步,它对抽取的数据进行清洗、转换和整合等处理,以确保数据的质量和一致性。
数据仓库技术架构及方案数据仓库技术架构及方案是指一种将企业的各种数据进行集成、转换和存储的技术架构及解决方案。
在数据仓库技术架构及方案中,数据从多个不同的源进行提取、转换和加载,最后存储在一起以供查询和分析。
本文将介绍数据仓库技术架构及方案的关键组成部分和流程。
一、数据仓库技术架构的关键组成部分:1.数据源:数据仓库的数据可以来自于多种不同的源,如企业内部系统、外部数据供应商和第三方数据等。
2.数据抽取:将数据从源系统中提取出来,并进行清洗、转换和整合,以适应数据仓库的存储和分析需求。
3.数据加载:将经过处理的数据加载到数据仓库中的存储层,通常包括数据仓库数据库、数据仓库服务器等。
4.元数据管理:对数据仓库中的数据进行元数据管理,包括对数据的描述、定义和分析,以支持数据仓库的查询和分析需求。
5.数据查询和分析:通过数据仓库中的分析工具和查询语言,使用者可以对数据仓库中的数据进行查询、分析和报表生成等操作。
6.数据治理:数据仓库需要进行数据治理,包括数据质量管理、数据安全管理等,以保障数据仓库的可靠性和安全性。
二、数据仓库技术架构及方案的关键流程:1.数据需求分析:根据企业的业务需求,确定数据仓库的基本数据模型和存储需求,包括事实表、维度表、指标等。
2.数据抽取和清洗:根据数据需求,将数据从源系统中提取出来,并进行清洗、转换和整合,以适应数据仓库的存储和分析需求。
3.数据加载和转换:将经过处理的数据加载到数据仓库中的存储层,同时进行数据的转换和集成,以确保数据的一致性和准确性。
4.元数据管理:对数据仓库中的数据进行元数据管理,包括对数据的描述、定义和分析,以支持数据仓库的查询和分析需求。
5.数据查询和分析:通过数据仓库中的分析工具和查询语言,使用者可以对数据仓库中的数据进行查询、分析和报表生成等操作,支持企业决策和业务分析。
6.数据治理:数据仓库需要进行数据治理,包括数据质量管理、数据安全管理等,以保障数据仓库的可靠性和安全性。
数据仓库架构设计数据仓库架构设计是指在构建数据仓库的过程中,针对数据的整合、存储、处理和提取等方面,设计出合理的架构,以满足企业的数据分析和决策需求。
一个良好的数据仓库架构设计应该能够高效地管理和处理大量的数据,同时提供简单易用的数据访问接口,以方便用户进行数据的查询和分析。
I. 引言在当今信息化时代,企业内部和外部积累的数据呈指数级增长。
为了更好地利用这些数据进行企业管理和决策分析,越来越多的企业开始采用数据仓库来进行数据集成和分析。
数据仓库架构设计作为数据仓库建设的重要环节,具有重要的意义。
II. 数据仓库架构设计原则在进行数据仓库架构设计时,需要遵循以下原则:1. 可扩展性:数据仓库应该具备较好的可扩展性,能够随着数据量和数据处理需求的增长而进行扩展,以确保持续的高效运作。
2. 易用性:数据仓库应该提供简单易用的数据访问接口,方便用户进行数据查询和分析操作,提高数据利用率。
3. 数据质量:数据仓库应该具备高质量的数据,包括数据准确性、数据一致性、数据完整性等,以确保数据的可靠性和分析结果的准确性。
4. 安全性:数据仓库中存储的数据可能包含敏感信息,因此数据仓库架构设计需要考虑数据的安全性,包括数据加密、权限控制等措施,以确保数据的安全性和保密性。
III. 数据仓库架构设计模型根据数据仓库的功能和需求,可以采用不同的架构模型。
常见的数据仓库架构设计模型包括:1. 星型模型:星型模型是最常用的一种数据仓库架构模型,它以一个中心事实表(Fact Table)为核心,由多个维度表(Dimension Table)围绕着事实表构成。
这种架构模型简单易用,适合较小规模的数据仓库。
2. 雪花模型:雪花模型是在星型模型的基础上进行扩展的一种架构模型,它在维度表之间加入了层次结构,以实现更高级的数据分析和查询需求。
雪花模型相比星型模型更加灵活,适合较大规模和复杂的数据仓库。
3. 星座模型:星座模型是对星型模型和雪花模型的进一步扩展和综合,它将多个星型模型和雪花模型组合在一起,形成一个星座模型,以满足更复杂的数据分析需求。
数据仓库的架构与实现随着信息化的发展,各个企业都需要建设自己的数据仓库,来存储和管理海量的数据信息,实现数据的快速查询和挖掘。
因此,数据仓库架构与实现已经成为企业的必备技术之一。
一、什么是数据仓库?数据仓库,是将企业内部各种数据资源进行深度分析、整合和建模,从而建立一个支持企业决策的中央化数据存储环境。
它不同于传统的数据存储系统,它的数据来源包括内部各个业务系统的数据、外部的市场数据、行业研究数据等。
数据仓库不只是一个数据存储,更重要的是要通过数据分析,为企业决策提供有效的支撑。
二、数据仓库的架构数据仓库架构主要包括以下三个层次:1、数据存储层数据存储层是数据仓库的核心组成部分,其中包含了大量的原始数据和加工后的数据。
数据存储层分为三部分:(1)、稳定存储区域:存储原始数据和历史数据,数据的存储格式一般为平面存储方式或者用复杂的关系数据库。
(2)、中间存储区域:存储经过抽取、清洗、转换过后的数据,数据的存储格式一般为多维数据模型(OLAP)或关系数据模型(ORAP)。
(3)、聚集存储区:将中间存储区域的数据进行聚合操作后存储的地方,供用户使用。
2、中间层中间层是指数据抽取、转换和加载(ETL)的操作过程,主要负责将原始数据进行清洗、转换和加工,生成满足业务需求的数据。
ETL由三个阶段组成:(1)、数据抽取:从各种数据源中抽取数据,如关系型数据库、XML文件、日志文件等。
(2)、数据转换:将数据格式转换为目标格式,如将关系数据库转换为多维数据模型,或将一个格式转换成另一个格式。
(3)、数据加载:将转换后的数据加载到数据存储层中,保证数据的正确性和完整性。
3、前台应用层前台应用层是数据仓库的最终目标,主要是为用户提供查询和分析数据的功能。
前台应用层包括三个主要组件:(1)、查询和报表设计:根据用户的需求,设计查询和报表模板,对数据进行展示和分析。
(2)、分析和挖掘工具:为用户提供较为复杂的分析和挖掘工具,比如数据挖掘和预测、决策树分析。
第二章数据仓库的体系结构本章的主要内容1、数据仓库的体系化环境2、数据仓库系统的结构3、数据仓库的结构4、数据仓库模型5、元数组的组织2.1 数据仓库的体系化环境传统的数据库技术是以单一的数据资源为中心进行事务处理,批处理及决策分析等各种数据处理工作,而数据仓库技术具有分析处理等特点,它既是一种结构和富有哲理性的方法,也是一种技术,而且还是存储数据的一种形式。
数据和信息从不同数据源提取出来,然后把这些数据转换成公共的数据模型而且和数据仓库中已有的数据集成在一起。
当用户查询时,需要的数据已经准备好了,数据冲突和表达不一致的问题已经得到解决。
一、数据仓库的体系化环境数据仓库的体系化环境如图2-1所示图2-1数据仓库体系化环境二、体系结构设计环境的层次在体系结构设计环境中有四个层次——操作层、原子或数据库层、部门层、个体层。
1.操作层——只保存原始数据且服务于高性能事务处理领域。
特点:⑴细节数据。
⑵逐日数据⑶当前值的。
⑷访问频率高。
⑸面向应用。
2.数据仓库层——存储不更新的原始数据及一些导出数据。
特点:⑴大部分粒度——汇总的级别称粒度,粒度越大,表示细节程度越低,综合程度越高。
⑵随时间变化的。
⑶集成的——把数据从操作型环境载入数据仓库环境时,如果不集成就没有意义。
⑷面向主题。
⑸汇总的3.部分层数据的部分层几乎只放导出数据。
特点:⑴领域狭隘。
⑵一些导出数据,一些原始数据。
⑶典型的部门:财务、市场、工程、保险、制造。
4.个体——在数据个体层中完成大多数启发式分析。
特点:⑴暂时的,小规模的。
⑵为特定目的的。
⑶启发式的。
⑷非重复的。
⑸基于PC和工作站的。
5.数据集市(data mart).部门的数据仓库又称为数据集市。
数据集市是指具有特定应用的数据仓库,主要针对某个具有战略意义的应用或者具体部门级的应用,支持用户利用已有的数据进行管理决策。
数据仓库在管理决策上的作用逐渐为人们认同,但是在全组织范围内构建DW 的工作量大,代价很高。
数据仓库的基本架构数据仓库是一个用于集成、存储和管理企业中各种数据的系统。
它提供了一个统一的视图,使得企业可以更好地理解和分析自己的数据。
数据仓库的基本架构包括数据源、数据抽取、数据转换、数据加载和数据存储等几个主要组件。
1. 数据源数据源是数据仓库的基础,它包括企业内部和外部的各种数据源。
企业内部的数据源可以包括关系数据库、事务处理系统、日志文件等;而外部的数据源可以包括供应商数据、市场数据、社交媒体数据等。
数据源的选择应根据企业的业务需求和数据分析目标来确定。
2. 数据抽取数据抽取是将数据从各个数据源中提取出来的过程。
这个过程通常涉及到数据源的连接、查询和抽取。
数据抽取可以使用ETL(抽取、转换和加载)工具来实现,这些工具可以自动化地从数据源中提取数据并进行转换和加载。
3. 数据转换数据转换是将从数据源中抽取出来的数据进行清洗、整合和转换的过程。
在这个过程中,可以对数据进行去重、格式化、合并等操作,以确保数据的一致性和完整性。
数据转换可以使用ETL工具或编程语言来实现。
4. 数据加载数据加载是将经过转换的数据加载到数据仓库中的过程。
数据加载可以分为全量加载和增量加载两种方式。
全量加载是将所有数据都加载到数据仓库中,适用于数据量较小的情况;而增量加载是只将新增的数据加载到数据仓库中,适用于数据量较大的情况。
数据加载可以使用ETL工具或编程语言来实现。
5. 数据存储数据存储是将加载到数据仓库中的数据进行存储和管理的过程。
数据仓库通常采用多维数据库或关系数据库来存储数据。
多维数据库适用于OLAP(联机分析处理)场景,可以提供高效的数据查询和分析功能;而关系数据库适用于OLTP(联机事务处理)场景,可以提供高效的数据插入、更新和删除功能。
数据存储的选择应根据企业的业务需求和数据分析目标来确定。
数据仓库的基本架构可以根据企业的需求进行扩展和定制。
例如,可以添加数据清理、数据挖掘、数据可视化等组件,以进一步提升数据仓库的功能和效果。
四、数据仓库分层架构分层思想和标准数据从的特点是本⾝不⽣产数据,也不最终消费数据。
按照数据流⼊流出数仓的过程进⾏分层就显得⽔到渠成。
每个企业根据⾃⼰的业务需求可以分成不同的层次。
但是最基础的分层思想,理论上分为三个层:操作型数据层(ODS)、数据仓库层(DW)和数据应⽤层(DA)。
企业在实际运⽤中可以基于这个基础分层之上添加新的层次来满⾜不同的业务需求。
ODS层操作型数据层:也称之为源数据层、数据引⼊层、数据暂存层、临时缓存层。
此层存放未经过处理的原始数据⾄数据仓库系统,结构上与源系统保持⼀致,是数据仓库的数据准备区。
主要完成基础数据引⼊到数仓的职责,和数据源系统进⾏解耦合,同时记录基础数据的历史变化。
DW层数据仓库层,由ODS层数据加⼯⽽成,主要完成数据加⼯整合,建⽴⼀致性的维度,构建可复⽤性的⾯向分析和统计的明细事实表,以及汇总公共粒度的指标,内部具体划分如下:公共维度层(DIM):基于维度建模理念思想,建⽴整个企业⼀致性维度。
公共汇总粒度事实层(DWS、DWB):以分析的主题对象作为建模驱动,基于上层的应⽤和产品的指标需求,构建公共粒度的汇总指标事实表,以宽表化⼿段物理化模型。
明细粒度事实层(DWD):将明细事实表的某些重要维度属性字段做适当冗余,即宽表化处理。
DA层数据应⽤层:⾯向最终⽤户,⾯向业务定制提供给产品和数据分析使⽤的数据。
包括前端报表、分析图表、KPI、仪表盘、OLAP专题、数据挖掘等分析。
分层好处清晰数据结构每⼀个数据分层都有它的作⽤域,在使⽤表的时候能更⽅便地定位和理解。
数据⾎缘追踪我们最终给业务呈现的是⼀个能直接使⽤的业务表,但是它的来源有很多,如果有⼀张来源表出问题了,我们希望能够快速准确地定位到问题,并清楚它的危害范围。
减少重复开发规范数据分层,开发⼀些通⽤的中间层数据,能够减少极⼤的重复计算。
数据仓库架构设计技术手册一、引言本文档旨在介绍数据仓库架构设计的相关技术以及步骤,帮助读者在数据仓库的建设过程中能够更好地设计出高效可靠的架构。
通过合理的架构设计,数据仓库可以更好地支持企业的数据分析和决策过程,提高数据处理效率和数据质量。
二、概述数据仓库架构设计是数据仓库建设过程中的重要一环,主要包括数据仓库的总体架构设计、数据模型设计、ETL(抽取、转换、加载)流程设计以及数据存储和访问方式的设计等。
1. 数据仓库总体架构设计数据仓库总体架构设计是整个数据仓库建设的基础,在设计过程中需要考虑以下几个方面:(1)数据仓库的层次结构:一般包括原始数据层、数据清洗和集成层、数据存储层、数据访问层等。
(2)数据仓库的应用与服务:包括数据分析、报表生成、数据挖掘等。
(3)数据仓库的硬件和软件环境:包括服务器、存储设备、操作系统、数据库管理系统等。
2. 数据模型设计数据模型设计是数据仓库架构设计的核心内容之一,通过数据模型设计可以确保数据仓库的数据结构合理并符合业务需求。
在数据模型设计中,需要注意以下几点:(1)维度建模与事实建模:维度建模主要用于描述业务过程中的维度,如时间、地点、产品等;事实建模用于描述业务过程中涉及的事实,如销售额、订单数量等。
(2)Snowflake模型与Star模型:Snowflake模型适用于较复杂的业务场景,通过对维度表的拆分可以减少冗余数据;Star模型适用于简单的业务场景,数据结构较为简单。
(3)数据模型的灵活性:需要考虑数据模型的灵活性,以便后续的需求变更和扩展。
3. ETL流程设计ETL流程是将数据从源系统中抽取、清洗、转换、加载到数据仓库中的过程。
在ETL流程设计中,需要考虑以下几个方面:(1)数据抽取:从源系统中抽取需要的数据,并进行初步的数据清洗和处理。
(2)数据转换:将抽取的数据进行转换,包括数据的合并、过滤、计算等。
(3)数据加载:将转换后的数据加载到数据仓库中,并进行数据质量的验证和监控。
数据仓库系统体系结构
数据源:
数据仓库系统的基础,是整个系统的数据源泉。
通常包括企业内部信息和外部信息。
内部信息包括存放于关系型数据库RDBMS中的各种业务处理数据和各类⽂档数据。
外部信息包括各类法律法规、市场信息和竞争对⼿的信息等等;⽬前,我们的数据仓库的数据源主要是内部信息,也就是来源于各个信息系统下的关系型数据库。
数据的存储与管理:
整个数据仓库系统的核⼼。
数据仓库的真正关键是数据的存储和管理。
针对现有各业务系统的数据,进⾏抽取、清理,并有效集成,按照主题进⾏组织。
装载⼊数据仓库。
数据仓库按照数据的覆盖范围可以分为企业级数据仓库和部门级数据仓库(通常称为数据集市)。
OLAP服务器:
对分析需要的数据进⾏有效集成,按多维模型予以组织,以便进⾏多⾓度、多层次的分析,并发现趋势。
其具体实现可以分为:ROLAP、MOLAP和HOLAP。
ROLAP基本数据和聚合数据均存放在RDBMS之中;MOLAP基本数据和聚合数据均存放于多维数据库中;HOLAP基本数据存放于RDBMS之中,聚合数据存放于多维数据库中
前端⼯具:
主要包括各种报表⼯具、查询⼯具、数据分析⼯具、数据挖掘⼯具以及各种基于数据仓库或数据集市的应⽤开发⼯具。
其中数据分析⼯具主要针对OLAP服务器,报表⼯具、数据挖掘⼯具主要针对数据仓库。
数据仓库的基本架构数据仓库的目的是构建面向分析的集成化数据环境,为企业提供决策支持(Decision-Support)。
其实数据仓库本身并不“生产”任何数据,同时自身也不需要“消费”任何的数据,数据来源于外部,并且开放给外部应用,这也是为什么叫“仓库”,而不叫“工厂”的原因。
因此数据仓库的基本架构主要包含的是数据流入流出的过程,可以分为三层——源数据、数据仓库、数据应用:从图中可以看出数据仓库的数据来源于不同的源数据,并提供多样的数据应用,数据自上而下流入数据仓库后向上层开放应用,而数据仓库只是中间集成化数据管理的一个平台。
数据仓库从各数据源获取数据及在数据仓库内的数据转换和流动都可以认为是ETL(抽取Extra, 转化Transfer, 装载Load)的过程,ETL是数据仓库的流水线,也可以认为是数据仓库的血液,它维系着数据仓库中数据的新陈代谢,而数据仓库日常的管理和维护工作的大部分精力就是保持ETL的正常和稳定。
下面主要简单介绍下数据仓库架构中的各个模块,当然这里所介绍的数据仓库主要是指网站数据仓库。
数据仓库的数据来源其实之前的一篇文章已经介绍过数据仓库各种源数据的类型——数据仓库的源数据类型,所以这里不再详细介绍。
对于网站数据仓库而言,点击流日志是一块主要的数据来源,它是网站分析的基础数据;当然网站的数据库数据也并不可少,其记录这网站运营的数据及各种用户操作的结果,对于分析网站Outcome这类数据更加精准;其他是网站内外部可能产生的文档及其它各类对于公司决策有用的数据。
数据仓库的数据存储源数据通过ETL的日常任务调度导出,并经过转换后以特性的形式存入数据仓库。
其实这个过程一直有很大的争议,就是到底数据仓库需不需要储存细节数据,一方的观点是数据仓库面向分析,所以只要存储特定需求的多维分析模型;另一方的观点是数据仓库先要建立和维护细节数据,再根据需求聚合和处理细节数据生成特定的分析模型。
我比较偏向后面一个观点:数据仓库并不需要储存所有的原始数据,但数据仓库需要储存细节数据,并且导入的数据必须经过整理和转换使其面向主题。
数据中心规范(征求意见稿)一.数据仓库层次结构规范1.1 基本分层结构系统的信息模型从存储的内容方面可以分为,STAGE接口信息模型、ODS/DWD信息模型,MID信息模型、DM信息模型、元数据信息模型。
在各个信息模型中存储的内容如下描述:1)STAGE层(对应原来数据模型的SRC接口层)信息模型:提供业务系统数据文件的临时存储,数据稽核,数据质量保证,屏蔽对业务系统的干扰,对于主动数据采集方式,以文件的方式描述系统与各个专业子系统之间数据接口的内容、格式等信息。
与该模型对应的数据是各个专业系统按照该模型的定义传送来的数据文件。
STAGE是生产系统数据源的直接拷贝,由ETL过程对数据源进行直接抽取,在格式和数据定义上不作任何改变。
与生产系统数据的唯一不同是,STAGE层数据具有时间戳。
STAGE层存在的意义在于两点:(1)对数据源作统一的一次性获取,数据仓库中其他部分都依赖于STAGE层的数据,不再重复进行抽取,也不在生产系统上作运算,减小生产系统的压力;(2)在生产系统数据已经刷新的情况下,保存一定量的生产系统的历史数据,以便在二次抽取过程中运算出错的情况下可以进行回溯。
2)ODS/DWD层(对应原模型的ODS和DW层)信息模型:简称DWD层是数据仓库的细节数据层,是对STAGE层数据进行沉淀,减少了抽取的复杂性,同时ODS/DWD的信息模型组织主要遵循企业业务事务处理的形式,将各个专业数据进行集中。
为企业进行经营数据的分析,系统将数据按分析的主题的形式存放,跟STAGE层的粒度一致,属于分析的公共资源。
3) MID 信息模型:轻度综合层是新模型增加的数据仓库中DWD层和DM层之间的一个过渡层次,是对DWD层的生产数据进行轻度综合和汇总统计。
轻度综合层与DWD的主要区别在于二者的应用领域不同,DWD的数据来源于生产型系统,并为满足一些不可预见的需求而进行沉淀;轻度综合层则面向分析型应用进行细粒度的统计和沉淀。