中学化学实验_氨气的制备和性质检验
- 格式:doc
- 大小:79.00 KB
- 文档页数:5
总第360期2021年4月实验教学与技术装备氨气的制取及性质检验一体化实验康泽伟 崔晓曼摘 要:通过一体化实验设计将氨气的制取、氨气的性质检验融合为一个综合实验,有利于学生对氨气进行综合分析,并逐步形成研究物质的一般思路和方法,激发学生学习化学的兴趣。
实验操作简单,绿色环保,适宜学生分组实验,培养学生科学探究与创新意识等学科核心素养。
关键词:氨气制备;性质检验;一体化;改进作者简介:康泽伟,硕士,二级教师;崔晓曼,本科,一级教师。
天津市静海区静海县第四中学,301600基金项目:天津市教育学会“十四五”教育科研规划课题《优化教学环节培养学生化学核心素养的实践研究》。
一、实验背景及问题提出氨气的制备及性质检验实验是人教版《化学(必修2)》第五单元第二节《氮及其化合物》的必做实验[1],采用现行新课程标准教材所述的方法进行实验存在三方面的问题:一是需要事先收集好若干瓶氨气待用,准备时间较长,为开展实验增添了阻力。
二是喷泉实验效果有时不理想。
由于氨气易扩散,在制取和收集时,操作稍有不当就会有氨气泄漏,造成环境污染,且使用时容易使得喷泉效果不理想甚至实验失败;经典实验方法对氨气和收集氨气的装置的干燥程度要求高,稍有水分就易导致实验失败。
三是氨气的制备实验和性质检验实验大多需要分开进行。
基于以上问题,笔者设计了一体化实验装置[2-4]。
二、实验用品(1)实验仪器:250 mL 圆底烧瓶、铁架台、玻璃导管、橡胶导管、止水夹2个、250 mL 烧杯2个、500 mL 烧杯1个、药匙1个、红色石蕊试纸、5 mL 注射器3支、20 mL 注射器2支、改进双孔塞1个。
(2)实验药品:浓氨水、浓盐酸、氢氧化钠、酚酞溶液。
三、实验操作1.安装实验装置将两根带有止水夹的导管插入圆底烧瓶,呈一短一长放置,长管用于排水,倒吸形成喷泉,短管用于向下排空气并验满,注射器针头穿过胶塞呈悬空状态。
2.气密性检验关闭止水夹a ,打开止水夹b ,使用20 mL 注射器向圆底烧瓶内注入气体,产生连续的气泡,当向后拉动注射器活塞时,短导管内液面上升且一段时间内液面不下降证明气密性良好。
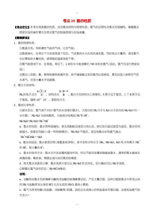
考点14 氨的性质【考点定位】本考点考查氨的性质,涉及氨的结构与物理性质、氨气的还原性及氨水的弱碱性,掌握氨水喷泉实验的操作要点及常见氨气的制备原理与实验装置。
【精确解读】1.氨的物理性质:①氨是无色、有刺激性气味的气体,比空气轻;②氨易液化.在常压下冷却或常温下加压,气态氨转化为无色的液态氨,同时放出大量热.液态氨气化时要吸收大量的热,使周围的温度急剧下降;③氨气极易溶于水.在常温、常压下,1体积水中能溶解约700体积的氨气(因此,氨气可进行喷泉实验);④氨对人的眼、鼻、喉等粘膜有刺激作用.若不慎接触过多的氨而出现病症,要及时吸入新鲜空气和水蒸气,并用大量水冲洗眼睛.2.氨分子的结构:NH3的电子式为,结构式为,氨分子的结构为三角锥形,N原子位于锥顶,三个H原子位于锥底,键角107°18′,是极性分子.3.氨的化学性质:①跟水反应.氨气溶于水时(氨气的水溶液叫氨水),大部分的NH3分子与H2O分子结合成NH3•H2O(叫一水合氨).NH3•H2O为弱电解质,只能部分电离成NH4+和OH-:NH3+H2O⇌NH3•H2O⇌NH4++OH-a.氨水的性质:氨水具有弱碱性,使无色酚酞试液变为浅红色,使红色石蕊试液变为蓝色.氨水的浓度越大,密度反而越小(是一种特殊情况).NH3•H2O不稳定,故加热氨水时有氨气逸出:NH4++OH-=NH3↑+H2Ob.氨水的组成:氨水是混合物(液氨是纯净物),其中含有3种分子(NH3、NH3•H2O、H2O)和3种离子(NH4+和OH-、极少量的H+).c.氨水的保存方法:氨水对许多金属有腐蚀作用,所以不能用金属容器盛装氨水.通常把氨水盛装在玻璃容器、橡皮袋、陶瓷坛或内涂沥青的铁桶里.d.有关氨水浓度的计算:氨水虽然大部分以NH3•H2O形式存在,但计算时仍以NH3作溶质.②跟氯化氢气体的反应:NH3+HCl=NH4C1说明:a.当蘸有浓氨水的玻璃棒与蘸有浓盐酸的玻璃棒靠近时,产生大量白烟.这种白烟是氨水中挥发出来的NH3与盐酸挥发出来的HCl化合生成的NH4C1晶体小颗粒.b.氨气与挥发性酸(浓盐酸、浓硝酸等)相遇,因反应生成微小的铵盐晶体而冒白烟,这是检验氨气的方法之-.c .氨气与不挥发性酸(如H 2SO 4、H 3PO 4等)反应时,无白烟生成.③跟氧气反应:4NH 3+5O 2催化剂 △4NO+6H 2O 说明:这一反应叫做氨的催化氧化(或叫接触氧化),是工业上制硝酸的反应原理之一.4.氨气的用途:①是氮肥工业及制造硝酸、铵盐、纯碱的原料;②是有机合成工业如合成纤维、塑料、染料、尿素等的常用原料;③用作冰机中的致冷剂【精细剖析】1.喷泉实验的原理中学教材中喷泉实验装置如右图所示。
实验室制备氨气化学方程式实验室制备氨气是一种常见的化学实验,常用于教学和研究领域。
氨气是一种无色气体,具有刺激性气味,广泛应用于农业、医药和化工等领域。
制备氨气的主要方法是通过铵盐和碱的反应生成氨气。
一种常用的制备氨气的方法是通过铵盐和碱的反应。
以下是一种常见的制备氨气的化学方程式:NH4Cl + NaOH → NH3 + NaCl + H2O在这个反应中,铵盐NH4Cl和碱NaOH反应生成氨气NH3、氯化钠NaCl和水H2O。
这是一种酸碱中和反应,铵盐中的氨根离子和碱中的氢氧根离子结合生成氨气。
具体实验步骤如下:1. 准备所需实验器材,包括烧杯、漏斗、试管、热水浴等。
2. 将一定量的铵盐NH4Cl称入烧杯中。
3. 将一定量的碱NaOH溶解在适量的水中,得到NaOH溶液。
4. 将NaOH溶液缓慢滴加到含有铵盐的烧杯中,同时用漏斗收集生成的氨气。
5. 在收集氨气的试管中,加入一定量的氯化钠NaCl溶液,以吸附残留的氨气。
6. 经过一段时间,收集到足够的氨气后,将试管封闭。
这个实验过程中,铵盐NH4Cl和碱NaOH在水的存在下发生反应,生成氨气NH3、氯化钠NaCl和水H2O。
其中,氨气是无色气体,可以通过漏斗收集,而氯化钠溶液用于吸附残留的氨气,以避免对实验室环境造成污染。
通过这种方法制备氨气的优点是操作简单、成本低廉,适用于小规模的实验室制备。
然而,这种方法的缺点是制备氨气的效率不高,生成的氨气纯度较低。
总结来说,实验室制备氨气的化学方程式为NH4Cl + NaOH → NH3 + NaCl + H2O。
这个反应通过铵盐和碱的中和反应生成氨气,是一种常用的制备氨气的方法。
该实验步骤简单、成本低廉,适用于小规模的实验室制备。
然而,需要注意的是,制备氨气的纯度较低,可能需要进行进一步的纯化处理。
第24讲 常见气体的实验室制备、净化和收集复习目标 1.了解常见气体制备原理、装置及改进。
2.能根据气体的性质及制备原理设计实验流程。
1.气体制备实验的基本思路2.重要气体的发生装置依据制备气体所需的反应物状态和反应条件,可将制备气体的发生装置分为三类:(1)固体+固体――→△气体 发生装置如图:制备气体:O 2、NH 3、CH 4等。
(2)固体+液体(或液体+液体)――→△气体 发生装置:制备气体:Cl 2、C 2H 4等。
(3)固体+液体(不加热)―→气体 发生装置:制备气体:选择合适的药品和装置能制取中学化学中常见的气体。
3.常见气体典型制备系统举例(1)Cl2的实验室制备(2)SO2的实验室制备(3)NH3的实验室制备4.气体的除杂方法(1)除杂试剂选择的依据:主体气体和杂质气体性质上的差异,如溶解性、酸碱性、氧化性、还原性。
除杂原则:①不损失主体气体;②不引入新的杂质气体;③在密闭装置内进行;④先除易除的杂质气体。
(2)气体干燥净化装置类型液态干燥剂固态干燥剂固体,加热装置图ⅠⅡⅢⅣ常见干燥剂浓H2SO4(酸性、强氧化性)无水氯化钙(中性)、碱石灰(碱性)除杂试剂Cu、CuO、Mg等当CO2中混有O2杂质时,应选用上述Ⅰ~Ⅳ中的Ⅳ装置除O2,除杂试剂是Cu粉。
5.气体的收集方法收集方法收集气体的类型收集装置可收集的气体(举例)排水法难溶于水或微溶于水,且不与水反应的气体O2、H2、NO、CO等排空气法向上排空气法密度大于空气且不与空气中的成分反应Cl2、SO2、NO2、CO2向下排空气法密度小于空气且不与空气中的成分反应H2、NH36.集气装置的创新——排液集气装置装置(Ⅰ)从a管进气b管出水可收集难溶于水的气体,如H2、O2等。
若将广口瓶中的液体更换,还可以收集以下气体。
①饱和食盐水——收集Cl2。
②饱和NaHCO3溶液——收集CO2。
③饱和NaHS溶液——收集H2S。
④四氯化碳——收集HCl或NH3。
氨气的制取及其性质检验实验的改进作者:陈昭玉来源:《中小学班主任》 2019年第10期陈昭玉化学是一门以实验为基础的学科,化学实验的科学性、安全性对于激发学生学习化学的兴趣,培养严谨认真的科学态度,提高动手操作能力和创新能力有着极其重要的意义。
现行人教版高中《化学》必修一教材中,将“氨气的制取及其性质检验实验”分为三个实验进行,既耗时又费力,氨气容易泄漏,污染环境,影响师生健康,制取过氨气的试管容易炸裂,造成资源浪费。
根据这些不足,笔者设计了一套既安全又环保,具有观赏性、趣味性的实验装置。
1.实验原理在教材中,用NH4Cl和Ca(OH)2固体加热制取氨气,产生氨气速度慢,加热过的试管容易炸裂。
因此,笔者改用浓氨水与氢氧化钠固体混合制取氨气,快捷、不需要加热,制得氨气的浓度较大,非常适合喷泉实验。
氢氧化钠固体溶于浓氨水中的水,放出大量的热,产生氢氧根离子,使氨气的溶解度降低,促使平衡向右移动,为一水合氨分解产生氨气提供条件。
2.实验仪器及试剂250mL蒸馏烧瓶2个、50mL烧杯1个、500mL烧杯1个、250mL锥形瓶1个、分液漏斗1个、小气球1个、Y型管1根、双孔橡皮塞3个、铁架台2套、胶头滴管2支、止水夹4个、药匙1个、玻璃导管若干、橡皮导管若干等;浓氨水、氢氧化钠固体、浓盐酸、蒸馏水、酚酞试剂、红色石蕊试纸。
3.实验目的(1)认识氨气及其性质。
(2)初步学会氨气的检验。
(3)通过氨气的喷泉实验感受化学实验的美,激发学习化学的兴趣,联系氨气的喷泉实验原理,体会相关的自然现象和人工现象。
(4)将氨气的制取、收集和物理、化学性质的实验合二为一,做到实验简单、操作方便、现象明显、效果良好。
(5)重视环境教育,树立环保意识。
4.实验仪器装置图5.实验操作(1)检查装置的气密性:按照上图组装仪器,关闭分液漏斗活塞,关闭K2、K4,打开K1、K3,向50mL烧杯加水至浸没导管口,用热毛巾裹住发生装置的蒸馏烧瓶,一会儿,烧杯出现气泡,松开热毛巾,烧杯上面的导管出现一段水柱;同理,关闭K3,打开K4,用热毛巾裹住发生装置的蒸馏烧瓶,一会儿,锥形瓶上的小气球变胀,松开热毛巾,小气球变瘪,说明整套装置的气密性良好。
建构认知模型㊀促进深度学习以高三一轮复习 气体制备实验的教学设计 氨气的制备 为例仵瑞华(中山市第二中学ꎬ广东中山528429)摘㊀要:模型认知是«普通高中化学课程标准(2017年版2020年修订)»提出的化学学科核心文化素养的重要组成部分.本文以高三一轮复习 气体制备实验 专题复习课为例ꎬ基于新课程标准ꎬ在教师的引领下ꎬ设置挑战性的任务ꎬ指导学生逐步建立系统解决问题的思维模型ꎬ完成 建模 完善模型 评价模型 的思维三进阶ꎬ促进学生的深度学习.关键词:模型认知ꎻ建构模型ꎻ完善模型ꎻ评价模型ꎻ深度学习中图分类号:G632㊀㊀㊀文献标识码:A㊀㊀㊀文章编号:1008-0333(2023)09-0122-03收稿日期:2023-12-25作者简介:仵瑞华(1993.5 )ꎬ女ꎬ硕士ꎬ河南省周口人ꎬ中学一级教师ꎬ从事有机化学研究.基金项目:广东省教育研究院2020年专项课题 中学化学深度学习的单元教学设计与实施研究 (课题编号:20GDJY-B109)ꎻ中山市教育科研2022年度一般项目课题 基于学习进阶理论的高中化学单元教学设计与实践研究 (课题编号:B2022157).㊀㊀高考化学物质制备类实验是一类综合性较强的题型ꎬ可以多视角考查学生化学核心素养的发展状况.该题型主要侧重于考查学生的分析能力㊁实验能力ꎬ教师在实际组织教学的过程中发现学生暴露的问题主要集中于不清楚实验目的ꎬ不清楚每个装置的作用㊁实验操作及现象表达能力弱等.究其原因主要是学生对于实验基础知识的认知多数停留在浅层记忆层面ꎬ没有形成深度学习ꎬ没有形成有序㊁系统的思维模型.如何打破此僵局ꎬ提高一轮复习的效率?建构认知模型㊁促进深度学习是一种非常好的方式.1设计思路基于学生的问题诊断以及化学核心素养的要求ꎬ本课时教师以高三一轮复习 气体制备实验的教学设计 氨气的制备 为例ꎬ设置问题串引导学生进行深度学习ꎬ使学生了解气体制备实验的流程ꎬ可细分为发生㊁净化㊁收集(或检验)㊁尾气处理及设计气体制备实验的相关思路模型装置ꎬ建立起学生气体制备实验的认知模型[1].本节课的基本思路(如表1)如下:表1㊀高三一轮复习 气体制备实验的教学设计思路 以 氨气的制备 为例教学与评价目标教学目标评价目标㊀㊀1.以氨气的制备实验为例ꎬ掌握氨气的实验室制法以及性质ꎬ从实验室制法中了解气体制备实验的流程以及气相关的设计思路ꎬ培养学生证据推理与模型认知化学核心素养.2.通过设计实验ꎬ建立气体制备及检验的模型ꎬ培养学生实验探究与创新意识㊁科学态度与社会责任化学核心素养.㊀㊀1.以氨气的制备实验入手ꎬ多角度诊断并发展学生对物质的认识水平(孤立水平㊁系统水平).2.通过收集一瓶干燥的氨气ꎬ以氨气的性质入手ꎬ发展学生基于物质性质设计实验的水平(孤立水平㊁系统水平).3.引导学生依据真实问题情境ꎬ设计㊁评价㊁创新实验方案ꎬ诊断并发展学生实验探究能力及运用认知模型的能力水平(基于经验水平㊁原理水平㊁系统设计水平).2212教学过程教学过程思维导图(如图1).教学环节一:建立物质复习思路ꎬ引入课堂图1㊀ 氨气的制备ʌ教师活动ɔ复习氮元素的价类二维图ꎬ引导学生建立物质复习的思路ꎬ引入本节课的教学内容.ʌ设计意图ɔ运用氮元素的价类二维图ꎬ引导学生将原本孤立㊁零散的元素化合物知识进行有效整合ꎬ帮助学生建立物质复习角度ꎬ有利于知识结构化㊁系统化㊁明了化.教学环节二:问题串驱动ꎬ建立模型任务1㊀氨气的制备ʌ教师活动ɔ氨气的制备ꎬ学案上卷从图中所给的装置选择氨气制取的发生装置ꎬ以及书写对应的化学反应方程式(见图2ꎬ题目选自2015年广东卷).图2㊀氨气的制备发生装置选择(选自2015年广东卷)ʌ学生活动ɔ回忆旧知ꎬ提供氨气制备的方法A同学:A装置ꎬCa(OH)2和NH4Cl加热制备B同学:B装置ꎬ加热浓氨水制备.ʌ教师活动ɔ通过设置问题串ꎬ逐步引导学生将思维过程显性化ꎬ思考由发生装置选择反应体系的依据是什么.ʌ学生活动ɔ观察㊁归纳㊁提炼由发生装置选择反应体系的思路:分析发生装置 明确反应物状态 明确反应发生条件 明确反应原理.ʌ教师活动ɔ继续追问:形成认知冲突ꎬ平时我们选用NaOH应该要多一些ꎬ这个反应我们为何不选用NaOH来参与反应?ʌ学生活动ɔNaOH属于强碱ꎬ具有腐蚀性ꎬ容易腐蚀试管.ʌ教师活动ɔ点评ꎬ继续追问:这是氨气制备的常见方法ꎬ还有没有其他制备氨气的方法呢?思考对应的发生装置?ʌ学生活动ɔ浓氨水和氧化钙.锥形瓶和分液漏斗ꎬ锥形瓶换成圆底烧瓶.ʌ教师活动ɔ能否用平衡原理解释下反应原理?ʌ学生活动ɔCaO消耗水ꎬ平衡逆向移动.反应放热ꎬ促进氨水的受热分解.ʌ教师活动ɔ点评学生分析回答问题的思路ꎬ运用靠近学生最近发展区的问题串逐层引导学生深度思考与学习ꎬ深化氨气制备思路ꎬ举一反三ꎬ多角度考查学生的知识运用与思考的能力.ʌ设计意图ɔ任务1由氨气的制备实验入手ꎬ引导学生构建气体制备实验的发生装置的选择模型ꎬ应先搞清反应原理ꎬ进而根据反应物的状态和反应条件综合选择装置ꎬ同时渗透化学平衡原理解释ꎬ引导学生进行有序整合ꎬ开展深度学习ꎬ落实证据推理与模型认知的化学核心素养[2].任务2㊀收集一瓶干燥的氨气ʌ教师活动ɔ第二个任务:收集一瓶干燥的氨气.(1)要求学生填写后面气流的方向并说出设计思路.(2)干燥剂如何选择?ʌ学生活动ɔ答出气流方向及选择思路.ʌ教师活动ɔ点评学生的认识思路ꎬ引导学生思考设计干燥装置时需要考虑氨气的哪些具体性质?ʌ学生活动ɔ净化:碱性ꎻ收集:极易溶于水ꎬ密度比空气小ꎬ向下排空气法ꎻ尾气吸收:刺激性气味气体ꎬ极易溶于水.ʌ教师活动ɔ回归课本ꎬ点明细节.如何验满氨气?棉花的作用?321ʌ教师活动ɔ引导学生归纳总结气体制备实验装置分为哪些部分?每一个部分我们需要考虑什么样的问题?ʌ学生活动ɔ四部分ꎬ发生 除杂 收集 尾气处理.ʌ教师活动ɔ点评.ʌ设计意图ɔ任务2继续讨论氨气的干燥㊁收集㊁尾气处理等具体细节ꎬ使学生熟练掌握氨气的性质ꎬ不断引导学生由发生㊁净化㊁收集㊁尾气几个模型装置思考问题ꎬ建立解题模型.此外ꎬ回归课本来进行一轮复习ꎬ抓细节ꎬ可以更好地理解.ʌ教师活动ɔ提供巩固练习2ꎬ思维拓展.教学环节三:内化认识方式ꎬ迁移应用模型ʌ教师活动ɔ提供真实问题情境ꎬ要求学生运用已构建的模型设计并画出实验装置图ꎬ进一步诊断学生对 气体制备实验 认知模型的深度学习认识水平ꎬ做到及时评价.ʌ问题情境ɔ实验室常用亚硝酸钠溶液和硫酸铵溶液加热制备N2.Mg3N2是一种浅黄色粉末ꎬ常用作催化剂ꎬ熔点800ħꎬ沸点700ħꎬ易水解生成氢氧化镁和氨气.请同学们设计实验ꎬ制备Mg3N2ꎬ并画出实验装置图.ʌ学生活动ɔ对真实情境的关键要素进行提取㊁分析㊁推理ꎬ运用 气体制备实验 认知模型ꎬ独立绘制装置简图ꎬ并进行交流.ʌ教师活动ɔ运用多媒体展台展示学生设计绘制的装置简图ꎬ引导学生运用所学知识深入分析和评价ꎬ内化气体制备实验的认知模型.ʌ教师总结ɔ归纳总结.在做气体制备实验设计时ꎬ主要包括四部分发生 净化 收集/主体实验 尾气处理ꎬ万变不离其宗.把握好思路ꎬ更需要掌握好元素化合物知识.ʌ设计意图ɔ环节三通过设置真实问题情境ꎬ引导学生分析问题情境ꎬ提取关键要素ꎬ设计㊁评价实验方案ꎬ从而达到进一步诊断学生运用认知模型的能力和水平㊁训练提高学生的实验探究能力的目的.同时促进学生在陌生情境中分析㊁推理和设计等高阶思维能力的发展ꎬ促进学生深度学习[3].3教学实践感悟3.1创设真实的问题情境创设有效真实的问题情境是引导学生主动建构认知模型㊁促进深度学习的重要环节.深度学习过程中的重点是 主动建构 ꎬ学生在角色体验的过程中ꎬ进行建模 完善模型 评价模型的思维三进阶ꎬ更有利于后面学生迁移运用模型.3.2问题串驱动ꎬ建立认知模型模型认知作为化学核心素养的一个重要组成部分ꎬ涵盖建模 完善模型 评价模型思维三进阶过程.教师在组织化学课堂教学中ꎬ将情境进行拆分成一个个任务ꎬ运用问题串驱动学生积极建立并完善运用模型ꎬ有助于学生克服陌生情境的畏难心理ꎬ将孤立㊁零散的知识有序㊁系统地整合起来.3.3要引导学生养成深度思考的习惯教师在日常教学中不能只追求具体考点的讲解ꎬ而应引导学生对所学知识进行深入理解和主动建构ꎬ汲取其核心概念ꎬ从而在面对新情境时能够有效进行知识迁移和问题解决.在此过程中不断地发展学生分析㊁反思㊁评价㊁设计等高阶思维水平.而高三复习课㊁单元以及专题总结等课程都是将知识重新整合ꎬ构建知识网络的过程.建构认知模型ꎬ引导学生深度思考是一种非常有效的方法ꎬ日常教学中ꎬ教师应多培养学生深度思考的好习惯.参考文献:[1]曹睿淇ꎬ王敏.明确原理ꎬ合理运用题目信息:物质制备实验题解题心得[J].中学生数理化ꎬ2017(5):77-78.[2]邹定兵.建构认知模型促进深度学习:以高三选修模块复习课 物质的分离与提纯 为例[J].化学教学ꎬ2019(1):41-45.[3]冯桂明ꎬ陈珏姝.新高考背景下基于 模型认知 的高三电化学复习研究:以 电解原理的综合应用 为例[J].化学教与学ꎬ2022(5):66-72.[责任编辑:季春阳]421。
化学氨气教学设计一、教学背景与目标化学教学是中学化学教学中的重要环节之一。
本教学设计以氨气为主题,通过学生实际操作实验、观察化学反应现象及其原理,培养学生的实践能力和观察能力,促进学生对化学知识的理解和掌握。
本次教学的主要目标如下:1. 了解氨气的性质、制取方法及应用;2. 学会进行氨气的制取和检验实验;3. 掌握氨气的化学性质和常见反应。
二、教学重点与难点1. 教学重点:(1)氨气的性质、制取方法及应用;(2)氨气的制取和检验实验;(3)氨气的化学性质和常见反应。
2. 教学难点:(1)氨气的制取方法与实验操作;(2)氨气的化学性质及其在实际应用中的反应。
三、教学准备1. 实验器材:导管、烧瓶、烧杯、导管夹、试管、试管架等;2. 实验药品:氨水、氢氧化钠、盐酸等;3. 教学课件、教学实验指导书。
四、教学过程本节课分为三个部分:氨气的制取、氨气的化学性质实验以及氨气实际应用。
1. 氨气的制取引导学生观察教师演示的氨气制取实验,并进行实验步骤和注意事项的解释。
让学生合作组队进行氨气的制取实验,确保实验操作的安全性。
鼓励学生积极参与,使其对氨气的制取方法有直观的了解。
2. 氨气的化学性质实验给学生一个实验问题:“氨气和氯气混合后会发生什么化学反应?”引导学生提前做好实验设想,并进行实验操作。
先将氨气通入洗涤瓶中收集,然后使用导管连接洗涤瓶和试管,加入少量的氯气。
观察氯气与氨气的反应情况,让学生用逻辑推理解释观察到的现象,并总结出氯气与氨气反应的化学方程式。
3. 氨气实际应用介绍氨气在生活中的实际应用,并进行案例分析。
例如氨气作为工业原料的使用,氨气在肥料中的应用等,以激发学生进一步思考和探索氨气的实际应用领域。
五、教学总结与评价通过本次教学设计,学生应能了解氨气的性质、制取方法及应用,并具备进行氨气的制取和检验实验的能力。
学生还能够掌握氨气的化学性质和常见反应。
在教学过程中,教师应注重培养学生的实践能力和观察能力,激发学生的学习兴趣,鼓励学生进行独立思考和探索。
氨气的制备和性质的实验设计【实验教学目标】1、使学生知道氨气的工业制法和主要用途。
2、使学生了解实验室里制取氨气的一般原理并直观地感受并掌握氨气的主要性质。
3、通过实验探索过程体验,培养学生的自主研究精神和创新、归纳自学能力。
【实验教学重点】氨气的制备原理和氨气的物理、化学性质【实验设计意图】氨气的制取及性质实验是中学化学实验教学的重点之一。
由于氨气极易溶于水,不能采用排水集气法收集氨气,通常用向下排空气法收集氨气,但收集到的氨气不纯,氨气浓度不大,会影响氨气的喷泉实验效果;氨气具有刺激性恶臭的气味,在实验过程中氨气很容易逸出,污染空气,同时也浪费药品。
对氨气的性质实验上,教材只是在传统意义上设计了氨气的喷泉实验,使指示剂变色及与HCl反应。
但对于氨中氮元素的化合价为-3,在一定条件下有失去电子的倾向而显还原性只是在理论上进行分析,在催化剂的作用下被氧化的实验要求比较高,实验的难度比较大,且实验的次数较多的需要搭建仪器需要消耗宝贵的课堂时间。
为了解决以上问题,特设计了一套氨气的制取及性质实验装置并探究氨气的性质。
一、实验原理利用浓氨水和生石灰作用产生氨气:NH3·H2O=== NH3↑+ H2O再在加热条件下用氨气还原氧化铜:2NH3 + 3CuO === N2 + 3Cu + 3 H2O 二、仪器药品微型气体实验仪、塑料滴管、微型具支烧瓶、酒精灯、带弯头导管的单孔橡皮塞、烧杯、胶皮管等。
浓氨水,生石灰(新制),氧化铜,浓盐酸,酚酞溶液,FeCl3溶液。
三、实验装置(见下图1、2)图1剪去塑料滴管的下部图2 氨气的组合实验装置图四、操作步骤和实验现象1、检查装置的气密性如图1所示,取一支塑料滴管,用剪刀剪去滴管胶头底部。
然后按照图2所示组装连接仪器,把剪去底部的塑料滴管向下插入水面以下,过一会儿,如果滴管内的水面明显低于烧杯内的水面,说明装置不漏气;反之如果二者水面相平,说明装置漏气。
非金属及其化合物李仕才第四节氮及其重要化合物考点二氨和铵盐1.氨的物理性质无色有刺激性气味的气体,密度比空气小,易液化。
极易溶于水(1∶700),可由喷泉实验证明。
2.氨的化学性质(1)还原性:与氧气反应:4NH 3+5O 2=====催化剂△4NO +6H 2O 。
与Cl 2反应:8NH 3+3Cl 2===N 2+6NH 4Cl 。
(2)与酸反应:与氯化氢反应:NH 3+HCl===NH 4Cl ,产生白烟。
(3)与水反应:NH 3+H 2O NH 3·H 2O NH +4+OH -,氨的水溶液叫氨水,呈弱碱性。
①氨水组成:三种分子:NH 3、NH 3·H 2O 、H 2O ;三种离子:NH +4、OH -、H +。
②氨水性质:容易挥发;氨水质量分数越大,其密度越小;氨水是很好的沉淀剂,能使Mg 2+、Al 3+、Fe 2+、Fe 3+、Cu 2+、Zn 2+转变为氢氧化物沉淀,其中AgOH 、Cu(OH)2、Zn(OH)2等沉淀能溶于过量氨水,生成络离子。
③涉及氨水的离子方程式的书写a .氨水作反应物,用分子式NH 3·H 2O 表示,如:Al 3++3NH 3·H 2O===Al(OH)3↓+3NH +4;b .生成氨水时,若反应物(强碱溶液)为浓溶液或在加热条件下:NH +4+OH -=====△NH 3↑+H 2O ;c .生成氨水时,若反应物(强碱溶液)为稀溶液且不加热:NH +4+OH-NH 3·H 2O 。
(4)与盐溶液反应3.氨的用途(1)液氨汽化时吸收大量的热,故用作制冷剂。
(2)制氮肥、硝酸、铵盐、纯碱等。
4.铵盐(1)物理性质:都是无色或白色晶体,易溶于水。
(2)化学性质①不稳定性a .NH 4Cl 受热分解:NH 4Cl=====△NH 3↑+HCl↑。
b .NH 4HCO 3受热分解:NH 4HCO 3=====△NH 3↑+CO 2↑+H 2O 。
氨气目录一、氨的简介二、氨的性质三、氨的制法四、铵盐五、人工固氮和天然固氮六、注意事项七.NH3系列常用方程式一、氨气的简介化学式:NH3英文名:Ammonium氮原子有5个价电子,其中有3个未成对,当它与氢原子化合时,每个氮原子可以和3个氢原子通过极性共价键结合成氨分子,氨分子里的氮原子还有一个孤对电子。
氨分子的空间结构是三角锥形,三个氢原子处于锥底,氮原子处在锥顶。
每两个N—H 键之间夹角为107°18’,因此,氨分子属于极性分子二、氨的性质化学式NH31、物理性质相对分子质量17.031氨气在标准状况下的密度为0.7081g/L氨气极易溶于水,溶解度1:700无色有刺激性恶臭的气体;蒸汽压506.62kPa(4.7℃);熔点-77.7℃;沸点-33.5℃;溶解性:易溶于水,相对密度(水=1)0.82(-79℃);相对密度(空气=1)0.6;稳定性:稳定;危险标记6(有毒气体);主要用途:用作致冷剂及制取铵盐和氮肥2、化学性质(1)跟水反应氨溶于水时,氨分子跟水分子通过*氢键结合成一水合氨(NH3•H2O),一水合氨能小部分电离成铵离子和氢氧根离子,所以氨水显弱碱性,能使酚酞溶液变红色。
氨在水中的反应可表示为:一水合氨不稳定受热分解生成氨和水氨水中存在三分子、三离子、三平衡分子:NH3、NH3•H2O、H2O;离子:NH4+、OH-、H+;三平衡:NH3+H2O NH3•H2O NH4++OH-H2O H++OH-氨水在中学化学实验中三应用①用蘸有浓氨水的玻璃棒检验HCl等气体的存在;②实验室用它与铝盐溶液反应制氢氧化铝;③配制银氨溶液检验有机物分子中醛基的存在。
(2)跟酸反应2NH3+H2SO4===(NH4)2SO43NH3+H3PO4===(NH4)3PO4NH3+CO2+H2O===NH4HCO3(反应实质是氨分子中氮原子的孤对电子跟溶液里具有空轨道的氢离子通过配位键而结合成离子晶体。
高中化学氨铵盐学法指导教学目标:1、了解氨气的物理性质,掌握氨气的化学性质及氨的实验室制法。
2、了解铵盐的性质。
3、掌握铵离子的检验。
预习导读:1、氨气(1)物理性质:氨气是一种色有的气体。
溶于水(标准状况下溶解体积比1:700)。
密度比小。
易,常做制冷剂。
分子结构:氨气是以键构成的分子,结构呈型。
化学式:电子式:。
(2)化学性质:①与水反应,化学方程式:。
此反应是反应。
氨水受热,化学反应方程式。
思考:新制氨水中含有那些微粒?氨水和液氨是否一样?②与氯化氢反应两支分别蘸有浓氨水和浓盐酸的玻璃棒相互接近时,可观察到。
反应方程式。
③与氧气反应反应方程式。
此反应可以用于工业制备。
(3)氨气的实验室制法:反应方程式。
实验装置与制的相同。
收集氨气用法,收集气体所用的试管口放置棉花是起作用。
干燥氨气用。
2、铵盐铵盐是由与构成的化合物。
铵盐一般都是,于水。
铵盐受热易分解,一般分解成氨气和酸。
如NH4Cl分解方程式:。
如NH4HCO3分解方程式:。
并非所有的铵盐受热分解成氨气和酸。
如NH4NO3。
NH4+的检验:盐溶液中加入并加热,产生的气体若使湿润的变,就证明NH4+的存在。
重点难点:氨气的实验室制法在实验室,常用加热铵盐[NH4Cl、(NH4)2S04 ]与碱[Ca(OH)2]的混合物的方法来制取氨:2NH4Cl + Ca(OH)2 △CaCl2+ 2NH3↑+2 H2 O应注意的有关问题:(1)制氨气所用铵盐不能用硝酸铵、碳酸铵.因为加热时,NH4NO3易发生爆炸性的分解反应,而碳酸铵易分解生成CO2,使生成的NH3中混有CO2杂质.(2)由于NH 3极易溶于水,在制备收集过程中,尽可能地不与水接触,只能采用向下排空气法.(3)干燥剂不能选用浓H 2SO 4、P 2O 5、无水CaCl 2等,它们均与NH 3反应,常用碱石灰.(4)实验室制氨气时用Ca(OH)2而不用NaOH ,原因是NaOH 不易研细造成混合不均匀.NaOH 在高温下对玻璃的腐蚀性太强.(5)Ca(OH)2过量是为防止生成的NH 3与CaCl 2结合为氨合物CaCl 2·8 NH 3如用粉末状的生石灰代替Ca(OH)2,制得的氨比较干燥.(6)检验NH 3的方法:①用湿润的红色石蕊试纸置于试管口,试纸变蓝色;②将蘸有浓盐酸的玻璃棒置于试管口,有白烟产生.(7)实验室制取氨气的一种很方便实用的方法是:加热浓氨水或在浓氨水中加入强碱.如浓氨水跟新制成的生石灰作用可生成NH 3.NH 3·H 2 O + CaO = Ca(OH)2+NH 3↑反应装置如右:注意:实验时要控制好浓氨水的滴入速度,以免产生氨气过多而冲开锥形瓶的活塞。
第四节 氨 硝酸 硫酸第一课时 氨【教学目标】知识与技能:1、通过观察与实验了解氨气的物理性质;认识氨气、铵盐的化学性质,学会氨气的实验室制取、收集、检验的方法。
2、知道铵根离子的检验方法3、认识氨在生产中的应用过程与方法:通过对氮及其化合物的归纳与比拟,培养学生归纳整合的能力。
情感态度与价值观:1、通过氮肥能提高粮食产量解决饥饿问题,让学生感悟化学和技术对社会开展的巨大奉献。
2、通过对氮的循环的学习树立学生认识人与自然的和谐开展的意识。
【教学重点】氨的化学性质和制取【教学难点】氨气的复原性【课时安排】【教学过程】〖引言〗我们知道,“氮是生命元素〞,氮是蛋白质的重要成份,动植物生长需要吸收含氮的养料,一般植物不能直接摄取空气中的游离态氮,只能吸收两种形式的化合态氮,一种是氨和铵盐,一种是硝酸盐。
但我们自然界中氮主要以什么样的形式存在呢?〖投影〗⎩⎪⎨⎪⎧游离态:大气中N 2占78%化合态⎩⎪⎨⎪⎧无机物中:KNO 3等有机物中:蛋白质、核酸等 〖讲〗我们知道,自然界中氮主要以游离态的形式存在,但植物只能吸收化合态的氮,因此,我们要想方法将游离态的氮转化成化合态的氮,这种的方法叫氮的固定。
〖投影〗氮的固定(fixation of nitrogen):将游离的氮〔N 2〕转变为氮的化合物的过程〔1〕自然固氮⎩⎪⎨⎪⎧雷雨固氮生物固氮〔根瘤菌固氮〕〔2〕人工固氮:合成氨工业等〖讲〗合成氨是人类科学技术开展史上的一项重大突破,德国化学家哈伯因为合成氨巨大奉献,获1918年诺贝尔化学奖。
直至今天,化学工业上仍旧采用氢气和氮气直接合成氨〖板书〗合成氨工业:N 2 +3H 2高温、高压催化剂2NH 3〖讲〗合成氨工业解决了地球上因粮食缺乏而导致饥饿和死亡问题,这是化学和技术对社会开展与进步做出巨大的奉献。
但科学是一把双刃剑,当年哈伯并没有将NH 3 为人类造福,而是被德国纳粹所利用,制造了危害性非常大的毒气弹。
第七章氮族元素第二节氨、铵盐(2课时)第二课时一、本课要点1.氨气的实验室制法2.铵盐的性质及NH4+的检验二、课前思考1.实验室制氨气采用什么类型的装置,此类装置还可以用来制备哪些常见气体?2.写出实验室制氨气的化学反应原理。
如何干燥和提纯氨气,怎样收集?3.怎样防止或减轻制氨过程中对环境的污染?4.铵盐受热分解有何规律?5.铵盐与碱反应,在什么条件能得到氨气?三、同步训练1.下列各反应中,不适宜作为氨气实验室制法的是()。
A.加热浓氨水B.氨化铵晶体与消石灰混合共热C.氨化铵和烧碱溶液反应D.把浓氨水滴入生石灰中2.利用碱石灰和五氧化二磷均能干燥的一组气体是()。
A.CO、NO、H2 B.N2、O2、NH3C.H2、NO、NH3 D.NO、Cl2、N23.所有铵盐均具有的化学性质是()。
A.都溶于水B.都带有氨的刺激性气味C.加热后都有氨气放出D.与强碱混合加热都有氨气放出4.加热装在试管中的氨化铵晶体,它不经熔化就直接变为气体,气体在试管上部又变为氯化铵晶体。
这个变化是()。
A.先升华、后凝华B.物理变化C.先分解、后化合D.可逆反应5.下列各物质中的少量杂质(括号内),可用加热方法除去又不引进新杂质的是()。
A.硝酸(盐酸)B.溴水(氯气)C.氯化钠(氯化铵)D.碘化钾(碘)6.四片玻璃片上分别滴有下列溶液,当氨气靠近时,产生白烟的是()。
A.浓H2SO4B.浓HNO3 C.浓盐酸D.浓NaOH7.同主族元素所形成的同一类型的化合物,往往其结构与性质相似。
化合物PH4I是一种白色晶体,下列对它的描述,正确的是()。
A.它是一种共价化合物B.在加热条件下可分解成有色气体C.这种化合物不能与碱反应D.化合物可由PH3与HI化合而成8.下列关于铵盐的叙述,正确的是()。
①所有铵盐中,氮元素均为-3价;②所有铵盐易溶于水;③铵盐均是离子晶体;④铵态氮肥不宜与草木灰混合使用;⑤铵盐不能与酸反应()。
合成氨
实验装置:
实验结果:
1.如图所示搭好装置,观察Y型管可以发现,Y型管的一端的内部是有一个露出来的小角,这一端放置锌片和稀硫酸来制备氢气,另外一段放置氯化铵饱和溶液和固体亚硝酸钠来制备实验所需的氮气,反应管中放置铁粉作为合成氨的催化剂,我们是将铁粉紧凑的夹在石棉中间。
2.在盛有要亚硝酸钠和饱和氯化铵溶液的一边加热,到氮气产生较快时候,将酒精灯移到催化剂下面加热。
3.过了将近四分钟左右,锥形瓶中的酚酞试液变红色。
这时候Y型管中亚硝酸钠和饱和氯化铵溶液反应很剧烈,液体有可能会贱到另外一端,这时候用盛有冷水的烧杯在这一端将温度降下来,会让反应不那么剧烈。
问题讨论:
1.这个实验的Y型管有角的一端为何放的是锌粒和稀硫酸?
答:因为锌粒是颗粒状,而亚硝酸钠是粉末状的,在有角的一边加入颗粒状的锌粒,可以在加入粉末状亚硝酸钠的时候,这个突出来的角可以防止锌粒滑落出来。
2.实验过程中为什么亚硝酸钠和饱和氯化铵的一端如此剧烈?
答:若要制取较纯的氮气,可以用加热氯化铵饱和溶液与亚硝酸钠晶体(或饱和溶液)的混合物来制备氮气。
由于该反应是放热反应,所以当加热到开始反应时就应停止加热,并且在反应过程中,如果反应太剧烈,应用盛有凉水的烧杯将试管冷却。
3.制取氮气为何要用饱和氯化铵溶液,用稀溶液可以么?
4.还有没有其它简单制氨气的方法?
答:氯化铵和氢氧化钙,固固加热型,装置较简单,一般用Ca(OH)2,而不用NaOH,因NaOH碱性太强,对大试管腐蚀比Ca(OH)2强,在选用Ca(OH)2时要检验消石灰是否变质,因经过长期存放后消石灰部分变成碳酸钙,最好用新制的消石灰。
氯化铵与氢氧化钙Ca(OH)2质量比5:8为宜,如用硫酸铵代替氯化铵,则质量比为1:1,消石灰过量,以防止生成氨合物
氨催化氧化制硝酸
实验装置:
实验结果:
1.取半勺重铬酸铵置于石棉网上,放在三脚架上加热。
桔黄色重铬酸铵剧烈反
应,分解为墨绿丝状的三氧化二铬,并且固体呈蓬松状。
因为反应过程中,三氧化二铬与重铬酸铵相比较,三氧化二铬相当蓬松,加热分解过程中会有三氧化铬丝状固体四处飞溅,并且有刺激性气味气体。
所以在实验过程中根据我们的需求,只用半勺就可以了。
2.按图所示装配好实验装置,并检查气密性。
在反应管中间部位填入适量石棉,
再填入适量三氧化二铬并略填实,最后再填入一层石棉。
这个实验图和我们的有所不同,我们是将三氧化二铬紧凑的夹在石棉中间,不是将石棉放在途
中所示的试管两端。
3.再向锥形瓶中加入适量2:1的氨水。
在小烧杯中注入约半杯水,并滴入1-2ml
石蕊试液。
点燃酒精灯,加热催化剂。
利用气唧向锥形瓶内鼓入空气,保持气泡产生速度为1秒1个。
4.在我们第一次做实验中,因为忘记将浓氨水稀释,等待很长时间都为见到实
验结果出现,而紫色石蕊试液有些变蓝。
后来我们分析是因为在反应过程中,氨气的量太多导致还未被氧化就被鼓气到石蕊试液中,导致石蕊试液变蓝色。
5.第二次我们将浓氨水稀释成1:2,和我们的第一次实验相同的是,在鼓气的过
程中,三氧化铬催化剂都出现微微燃烧红晕的状态,并且这次加热一小段时间就发现在烧瓶中有红棕色气体产生,当再过一段时间才发现石蕊试液变成肉红色。
6.实验结束,整理装置,发现三氧化铬催化剂仍是墨绿色丝状固体,当洗充满
二氧化氮的烧瓶时候,用水冲了四次左右才烧瓶才变回无色,这时烧瓶中仍有刺激性气味的气体放出。
问题讨论:
1.为什么实验过程中三氧化二铬会蓬松?
答:三氧化二铬外观与性状:鲜绿色粉末,无臭味。
重铬酸铵加热至150 °C可爆炸分解为三氧化二铬,氮气和水,该反应常被戏称为“火山爆发”。
所以我推断三氧化二铬在实验过程中出现的现象时因为在重铬酸铵加热分解过程中产生了氨气。
2.为何在重铬酸铵加热过程中有刺激性气味气体产生?
答:我想这是因为在反应过程中还生成了氨气,根据网上资料查的,这个反应会有其它的副反应,所以有很多学者对这个反应最后的结果产生了质疑,而通过这节课的实验,我们发现这个反应会有刺激性气体氨气产生。
并且根据资料查的还有氧气也会产生。
3.三氧化铬要如何放置才能让反应处于很好的催化效果?
答:书上和网上很多资料都显示是平铺在试管中间,而在试管中的导管口塞上棉花,但我认为这样的方式不太好,而老师给我们提供的方法比较合理,因为这样让催化剂紧密的放在试管中间,可以使反应中与催化剂的接触
面积较大,反应充分。
4.试验中的氨水为何要配置1:2的比例,其它比例可以么?
答:在查阅了相关资料后发现,有人用1∶1的氨水,而有些则是2∶1或3∶2,笔者按照这些配比去做实验,结果并不能够保证每次都成功。
其中主要原因就是每次实验的室温是不同的,造成氨水的温度不同,它的饱和蒸汽压也发生了变化,因此氨水浓度要根据室温高低加以调节。
市售浓氨水的质量分数约为27%,在20℃时的密度为0.9 g·mL-1。
笔者通过实验发现当氨水浓度接近如下关系时,可使实验获得满意效果,但是我们在做实验时候一般选用一比二,既不会氨水浓度太高也不会太低。
5.应该如何控制鼓气的速率?
答:查资料上面看,都为对鼓气速率做明确的规定,并且流入装置气体的速率并不是实验的关键,而关键是氨水的浓度。
常我们会理解成鼓气速度过快会从浓氨水中带出过多的氨气。
而过量的氨气会和生成的NO或NO反应形成含有硝酸铵或亚硝酸铵的白烟,而事实上大多数实验失败时确实出现了类似情况;鼓气速度过慢则带出的氨气偏少,未达到反应所需的浓度。
不但无法使催化剂保持红热状态。
6.第一次实验的失败是什么原因?
答:我们第一次实验的失败主要是氨水浓度的不适量,我们用的是浓氨水,导致在过程中反应为进行充分氨气就进入到石蕊试液中。
7.为何是先有红棕色气体充满烧瓶,之后一段时间才出现石蕊试液变成肉红
色?
答:我想是因为在试验中,生成的二氧化氮先充满烧瓶中,当烧瓶充满才会使石蕊试液变色,所以在看到烧瓶中颜色有变化时候,再继续加热就会出现石蕊试液变色了。
8.三氧化铬催化剂为何在反应过程中发红?为什么我们要现制三氧化铬,而且
有些组做实验时候为出现三氧化铬红热现象,为什么?
答:我觉得是因为他们没有将催化剂加热干燥完全,我们现制的三氧化铬活性较好,并且制的三氧化二铬非常疏松,有更大的接触面积的原因。
9.为何在燃烧管和烧瓶中增加一个装有无水氯化钙的干燥管?
答:因为氨气在氧化后生成了大量的水。
水蒸气的存在不仅不利于二氧化氮的观察,而且会将其吸收形成硝酸酸雾在这里氯化钙不但具有干燥的作用,还能吸收过量的氨气,可以更加直接清晰地观察到红棕色的二氧化氮气体。