物理九年级北师大版15.1电磁波同步练习1
- 格式:doc
- 大小:233.40 KB
- 文档页数:11
北师大版九年级物理 15.1电磁波同步测试2019-2019学年北师大版九年级物理 15.1电磁波同步测试一、单选题1.关于电磁波的叙述中,说法正确的是()A. 电磁波波长越短,频率越低B. 电磁波可传递信息和能量C. 红外线和紫外线不属于电磁波D. 不同波长的电磁波在真空中传播速度不同2.如图是电磁波家族的一部分,微波的波长比通信用的无线电波短,用微波炉加热食物时,水分子比其它分子更容易吸收微波的能量,据此推测()A. 在真空中,微波的传播速度比光速快 B. 微波的波长比可见光短C. 微波的频率比可见光高D. 越干燥的食物在微波炉中温度上升越慢3.下列设备中,没有利用电磁波工作的是()A. 收音机 B.D. 固定电话、移动电话都是利用导线中的电流来传递信息的6.下列说法中正确的是A. 用铅锑合金做保险丝主要是因为它电阻大、熔点低B. 光是一种电磁波,由c=λf波长越长的光波,传播速度越快C. B超技术是电磁波的一大应用D. 核电站利用核裂变释放巨大的能量,核能是无污染的可再生能源7.我市目前已全面开通了4G手机通信业务.使用4G手机不仅可以通话,还可以随时通过无线网络上网,且上网速度非常快,下列说法正确的是()A. 电磁波在空气中的传播速度是340m/s B. 电磁波不能发生反射C. 电磁波在空气中传播时频率越高,波长越长 D. 手机无线上网是利用电磁波传输数字信号8.已知真空中电磁波的波长λ微波>λ红外线>λ紫外线,则它们的频率()A. f微波=f红外线=f紫外线B. f微波>f红外线>f紫外线C. f微波<f红外线<f紫外线D. f紫外线<f微波<f红外线9.我国自主开发的歼20 “隐形飞机”在成都首飞成功.歼20的机身呈菱形,能使反射的电磁波偏离接收它的雷达.它的表面采用新的雷达吸波材料制作,能吸收来自雷达的能量.对歼20“隐身”的原因,下列说法正确的是()A. 由于歼20飞行很快,电磁波追不上B. “隐身”是由于其外部涂料吸收所有的光,人眼看不见飞机C. 通过改用新的雷达吸波材料,增强对电磁波的吸收能力D. 通过改变飞机形状,增强向雷达探测设备方向反射的电磁波10.飞机起飞前空乘人员要求乘客关闭手机、电脑和电子游戏机等电子设备,这是因为飞机导航设备和操作系统可能会受到哪种波的干扰()A. 超声波B. 次声波C. 无线电波D. 光波二、填空题11.使用手机通话时,信息的传播是通过________ 波来实现的,这种波在真空中的传播速度是________ m/s.12.当导体中的________迅速变化时,导体就会向四周空间发射电磁波,电磁波是向空间________方向传播的.13.描述电磁波的物理量有 ________、________和________,分别为 ________、________和 ________表示,三者之间的关系用公式表示是 ________.14.不同频率的电磁波的传播速度都相同,当电磁波的频率改变时它的 ________也会改变,电磁波的波长、波速和频率的关系可以用公式 ________来表示.15.中国智能无人机公司亿航,在2019CES国际消费类电子产品展览会上,全球首发全电力低空自动驾驶载人飞行器﹣“亿航184”,如图所示的是正在自动飞行的“亿航184”,它在飞行过程中的信息是通过________传递给地面指挥中心的,其传递信息速度与光速________(填“相等”或“不相等”).三、解答题16.天津人民广播电台有一套节目的频率是500千赫,求它的波长是多少?17.阅读以下材料,回答问题:电磁波也会干坏事电磁波能帮助人类实现许多美好的梦想,然而,电磁波也会干坏事.电磁波在给人类带来极大便利的同时,也不可避免地造成一些危害.比如电磁波噪声会干扰电子设备、仪器仪表的正常工作,使信息失误、控制失灵.我们看电视时遇到的图象抖动和“雪花”现象,常常是因为受到附近电磁波的干扰.电磁波干扰还可能引起更加严重的后果,比如造成铁路控制信号的失误,会引起机车运行事故;若造成飞行器指示信号失误,会引起飞机、导弹、人造卫星的失控,等等.电磁辐射还直接威胁着人类的健康.微波是电磁波的一种,微波炉就是利用微波照射食物,将食物加热、烧熟.可想而知,我们的周围若存在着微波,微波照射到我们的身体上,我们的身体也会被微波不断“加热”、“烧煮”,这对人体健康会有多大的危害啊!各种研究结果都表明,人如果长时间受电磁辐射,会出现乏力、记忆力减退等神经衰弱症状,以及心悸、胸闷、视力下降等症状.电磁辐射对人类生存的环境已经构成巨大的威胁,成为人们非常关注的一大公害.电磁辐射已经成为一种名副其实的环境污染.为了控制电磁污染,世界卫生组织和国际辐射防护协会制定了“环境卫生准则”和有关的电磁辐射强度标准.我国卫生部也于1987年12月发布了“环境电磁波卫生标准”.面对日趋严重的电磁污染,我们有哪些防护措施呢?主要包括:让电磁污染源远离居民稠密区;改进电气设备,减少电磁泄露;安装电磁屏蔽装置,降低电磁感应强度等等.(1)电磁波有哪些方面的危害?(2)我们可以采取哪此措施防止电磁污染?四、综合题18.打开收音机的开关,将旋钮调到没有电台的位置,并将音量开大.取一节旧的干电池和一根导线,靠近收音机,将导线的一端与电池的一极相连.再用导线的另一端与电池的另一极时断时续地接触,如图所示,会听到收音机发出“咔咔”声,这一现象验证了()的存在.现将收音机放入玻璃罩中,用抽气机抽去罩中的空气,重复以上实验,却发现听不到收音机发出的“咔咔”声.试分析:(1)将这段话中的括号补充完整.________(2)收音机放在真空玻璃罩中听不到“咔咔”声的原因是________.(3)谢老师在一次乘坐镇江商业城的电梯时,发现性能完好的手机接收不到信号.请问这是什么原因?________,请设计一个实验验证你的判断________.(简述实验方法)19.阅读《从传声筒到移动通信》,回答下面问题.从传声筒到移动通信装置简介:两个非常粗的传输声音的金属管在空中盘成螺旋状,布置在展区的两个不同位置,相距大约十几米长,图左上角就是其螺旋状的管路之一.两个传输声音的金属管分别为听筒管路和话筒管路,两个传输声音的金属管端口分别是听筒和话筒,如图所示.就像人打电话一样,用话筒说话,用听筒听声音,如图所示.声音是由物体振动所产生,逐渐向各方向扩展,这就是声波.声波的基本参数是频率f 、波长和波速.波长是波形图中相邻波峰(或波谷)的距离,如图所示,这三者的关系是v = λf .电话的出现要归功于贝尔,早期电话机的原理为:说话声音为空气里的复合振动,可传输到固体上,通过电脉冲于导电金属上传递.手机这种移动通信工具,在同步地球卫星协助下能使通信范围几乎覆盖地球上每个角落.(1)“传声筒”的展示项目,形象地向观众展示了:当一名观众在管路一侧发声,管路中的________产生震荡,另一侧的观众能够听到传输的声音,两人可进行对话.(2)以下应用或工具利用“传声筒”原理的是______ A. 医生给病人看病用的听诊器 B. 水杯琴 C. 天坛回音壁 D. 超声波医学检查(3)一列声波从空气中传入水中,以下说法正确的是________.A. 波速变大,频率增大B.波速变小,频率不变C. 波速变大,波长变长D. 波速变小,波长变长答案解析部分一、单选题1.【答案】B【解析】【分析】(1)无线电波是一种电磁波,波长和频率的乘积是一定的,波长越短,频率越高.(2)电磁波不但能传递信息,也能传递能量.(3)红外线、紫外线、x射线等都是电磁波.(4)不同波长的电磁波、不同频率的电磁波,在真空中传播速度是一定的【解答】A、电台发射的无线电波是电磁波,电磁波在空气中传播速度是一定的,波长和频率的乘积是一定的,波长越短,频率越高.不符合题意.B、电磁波既能传递信息,也能传递能量.符合题意.C、红外线、紫外线是光波,红外线、紫外线、x射线都是电磁波.不符合题意.D、不同波长的电磁波在真空中传播速度相同.不符合题意.故选B.【点评】γ射线、X射线、不可见光、可见光、微波、短波、中波、长波都是电磁波,在真空中传播速度是相同的.2.【答案】D【解析】【解答】解:A、不同波长的电磁波在真空中传播速度是相同的,都是3×108m/s,故A错误; BC、由图可知,微波的波长比可见光的波长长,频率小,故BC错误;D、用微波炉加热食物时,水分子比其它分子更容易吸收微波的能量,故食物中的水分越多,食物在微波炉中温度上升就越快,故D正确;故选D.【分析】(1)不同波长的电磁波在真空中传播速度是相同的;(2)(3)据c=λf分析即可判断;(4)食物中的水分越多,食物在微波炉中温度上升就越快.3.【答案】C【解析】【解答】解: A、收音机,是利用无线电波,无线电波是一种电磁波,故此选项不符合题意;B、微波炉,是利用微波,微波是一种电磁波,故此选项不符合题意;C、体检用B型超声波诊断仪,应用了声波,故此选项符合题意;D、红外线测距仪,是利用红外线,红外线是一种电磁波,故此选项不符合题意;故选C.【分析】(1)电磁波在生活中有着广泛的应用,如:无线电广播、电视、手机都是靠电磁波来传递信息的;微波炉利用微波加热食物等;(2)无线电波、红外线、可见光、紫外线、X射线、γ射线、r射线都是电磁波.4.【答案】D【解析】【解答】A、发电机是利用电磁感应现象的原理制成的,其在工作时没有用到电磁波,故该选项错误;B、电磁起重机是利用电流的磁效应的原理来工作的,故该选项也错误;C、有线电话原理:话筒把声音变成变化中的电流,随声音变化的电流沿着导线传到远方,在另一方听筒把电流还原成声音.故该选项错误;D、电视塔发射信号是利用电磁波来传递信号的.故该选项正确.故选D.【分析】电磁波是由于电流的迅速变化产生的,电磁波在生活中有着广泛的应用,如:无线电广播、电视、手机都是靠电磁波来传递信息的;微波炉利用微波加热食物等.5.【答案】A【解析】【解答】A、红外线和可见光都属于电磁波,任何波长的电磁波,其速度都等于光速,即C=3×108m/s,故A正确;B、雷达是利用电磁波来传递信息的,故B错误;C、卫星通讯利用电磁波传递信息,光纤又称光导纤维,它通过激光来传递信息;故C错误;D、固定电话是利用导线中的电流来传递信息,移动电话是利用电磁波来传递信息;故D错误.故选A.【分析】(1)任何波长的电磁波,其速度都等于光速,即C=3×108m/s;(2)像手机、无线电、电视广播、移动通信等都是利用电磁波来传递信息的;光纤又称光导纤维,它通过激光来传递信息.6.【答案】A【解析】【解答】解:A、用铅锑合金做保险丝主要是因为它的电阻率大、熔点低,这样可在电流过大时自动熔断,故A正确;B、光是一种电磁波,由c=λf可知波长越长的光波,频率越小,而光的速度是不变的,故B错误;C、B超利用的是超声波进行工作的,与电磁波应用无关,故C错误;D、核电站是利用核裂变释放的能量发电,核能是一种有污染的不可再生能源,故D错误.故选A【分析】(1)保险丝的电阻率大、熔点低,可在电流过大时自动熔断;(2)根据电磁波的波长、波速的频率的关系做出判断;(3)能正确区分超声波和电磁波的应用;(4)从能源是否可再利用的角度可分为可再生能源和不可再生能源,核电站就是利用原子核的裂变的链式反应产生的能量发电,核泄漏会造成放射性的环境污染.7.【答案】D【解析】【解答】A、电磁波在空气中的传播速度约是3×108m/s,该选项说法不正确;B、电磁波能够反射,雷达就是利用电磁波反射来工作的,该选项说法不正确;C、根据波长、频率、波速的关系:波速=波长×频率,频率越高,波长越短,该选项说法不正确;D、手机无线上网时,通过电磁波传递信息,传递的是数字信号,该选项说法正确。
《电磁波》1、下列关于电磁波的说法中,正确的是( )A、电磁波是不存在的一种物质B、电磁波是磁场产生的C、电流的变化能在周围的空间产生电磁波D、电磁波的传播需要空气作介质2、根据c=λf,的关系式,在同一介质中( )A、电磁波的波长跟频率成反比B、电磁波的波速跟波长成正比C、电磁波的波速跟频率成正比D、以上说法都不正确3、下列属于利用电磁波的是( )A、电冰箱、电话、微波炉B、电烤葙、X射线、无线电波C、收音机、电灯、电风扇D、电视机、移动电话、雷达4、关于声波和电磁波的比较,以下说法中错误的是( )。
A、声波是由物体振动产生的,电磁渡是由于迅速变化的电流产生的B、声波和电磁波都能在真空中传播C、声波和电磁波都具有波速、波长和频率D、收音机不能接收声波,能接收电磁波5、当你打开或关闭电灯时,你会从附近收音机中听到“喀喀”的杂音。
这杂音是由于电路通断时发出的______被收音机接收而产生的。
在雷雨天,可在收音机中听到“咔咔”声,说明在打雷时会向周围空间发出______。
6、有一种“隐形飞机”,可以有效避开雷达的探测,其秘密之一在于它的表面有一层特殊材料,这种材料能够——对电磁波的吸收作用;秘密之二是它的表面制成了特殊形状,这种形状能够______电磁波向雷达设备的反射。
(填“增强”或“减弱”)7、中国某通信公司曾经在南京有奖寻找手机信号“死角”,即手机没有信号的地方。
大家想一想,这样的信号死角一般出现在什么地方?8、某广播电台的电磁波的波长是3m,某同学想用收音机收听该台节目时,要把调谐旋钮调到什么位置?通过计算说明。
9、飞机失事后为了分析事故的原因,必须寻找黑匣子,而黑匣子在30天内能以37.5KHz 的频率自动发出信号,人们就利用探测仪查找黑匣子发出的电磁波信号来确定黑匣子的位置。
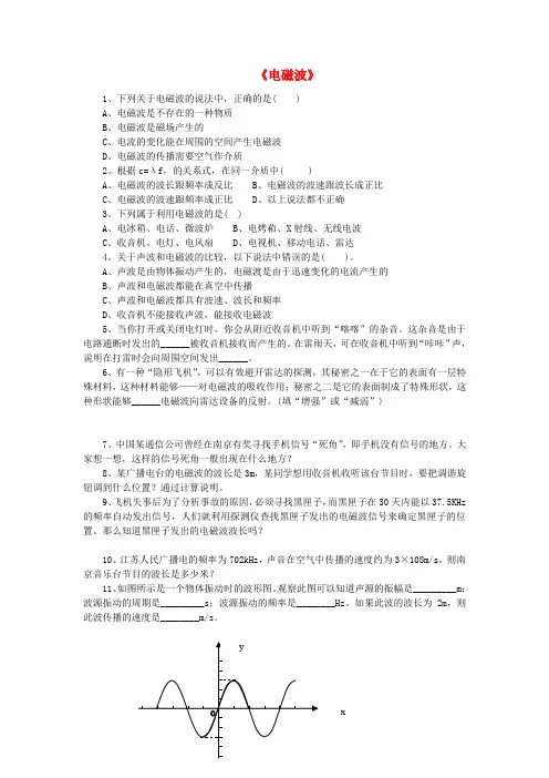
那么知道黑匣子发出的电磁波波长吗?10、江苏人民广播电的频率为702kHz,声音在空气中传播的速度约为3×108m/s,则南京音乐台节目的波长是多少米?11、如图所示是一个物体振动时的波形图。
《电磁波》同步练习1. 下列说法中正确的是A. 移动电话 手机是通过电磁波传递信息的B. 频率越高的电磁波在空气中传播速度越大C. 固定电话的话筒能把电信号转化成声音信号D. 微波炉是利用电能直接转化成的内能来加热食品的2. 光导纤维的主要用途是用来传递信息,进行通讯 把要传输的信息变成光信号在光纤中传播,如图所示,那么光在光纤中的传播方式是A. 沿着光纤的中轴线直线传播B. 沿着光纤的外壁多次折射传播C. 沿着光纤的内壁多次反射传播D. 沿着光纤螺旋式的曲线传播 3. 2012年春节联欢晚会通过 、 、 、 等几大频道同时直播,观众在家中可以选择不同频道观看电视直播,下列说法正确的是A. 不同频道电视台发射的电磁波的频率不同,但波长相同B. 不同频道电视台发射的电磁波的频率不同,波速也不同C. 观众选择不同的频道观看是改变了电视机发射的电磁波的频率D. 观众选择不同的频道观看是改变了电视机接收的电磁波的频率 4. 电磁波谱中,按频率由低到高的排列顺序是A. 光波、无线电波、微波B. 无线电波、光波、微波C. 紫外线、红外线、X 射线D. 红外线、X 射线、Y 射线5. 关于电磁波与信息技术,下列说法正确的是A. 电磁波不能在真空中传播B. 不同波长的电磁波在空气中的传播速度不同C. 可见光不是电磁波D. 日常生活中使用的手机既能发射电磁波,也能接收电磁波6.探究电磁波特性的实验过程如下:将手机的“背景灯光提示”功能打开后放在真空罩中,用抽气机抽去罩中空气,打电话呼叫罩中手机,这时,手机背景灯光闪烁这个事实表明:电磁波______选填“能”或“不能”在真空中传播.将手机放在金属容器中手机不与金属容器壁接触,打电话呼叫金属容器中的手机,这时手机______选填“能”或“不能”接收到信号.7.中国高铁技术世界领先,高铁在运行过程中,为了确保行车安全,列车上的安全系统通过对高速运转车轮辐射出的______ 选填“紫外线”或“红外线”强弱的监测,了解车轮温度变化,车轮的温度越高辐射这种______ 选填“可见光”或“不可见光”的能力越强.8.4G手机使用4G网络,能够传输高质量的视频图象,4G网络是利用______ 选填“电磁波”、“超声波”或“次声波”来传输信息的,这种波在真空中的传播速度是______ .9.阅读《微波》,回答40题.微波微波是指频率为~的电磁波,是无线电波中一个有限频带的简称,即波长在1毫米~米之间的电磁波,是分米波、厘米波、毫米波的统称微波频率比一般的无线电波频率高,通常也称为“超高频电磁波”微波的基本性质通常呈现为穿透、反射、吸收三个特性对于玻璃、塑料和瓷器,微波几乎是穿越而不被吸收对于水和食物等就会吸收微波而使自身发热而对金属类东西,则会反射微波.微波有以下重要特性:微波的传播速度等于光速,微波遇到金属物体,会像光遇到镜子一样地发生反射;微波遇到绝缘材料,如玻璃、塑料等,会像光透过玻璃一样顺利通过;微波遇到含水的食品,能够被其大量吸收,引起食品内部分子发生剧烈的振动,达到加热食品的目的;过量的微波照射对人体有害.微波的最重要应用是雷达和通信雷达不仅用于国防,同时也用于导航、气象测量、大地测量、工业检测和交通管理等方面微波炉是利用微波加热食品的新型灶具为了避开对通信的于扰,微波炉使用频率为2450MHz的微波微波炉接通电后,磁控管产生的超高频率的微波,微波在炉内壁来回反射,它穿透食物,使食物内外同时加热,只需很短的时间就能熟透,没有热量散失和环境污染,既快又清洁,人们称它为“烹调之神”.请根据上述材料,回答下列问题:除了利用微波加热食物之外,请你写出微波的另一种应用:______;微波的传播速度为______ ;微波会对人体造成伤害,在炉门内侧装有的屏蔽网,其材料可为______符合题意的选项多于一个.A.铝合金不锈钢玻璃耐热塑料.10.电磁炉电能作为一种清洁和便宜的能源在人们的生活中日益得到广泛的使用利用电能的炊具有电炉、电饭锅、电水壶、电烤箱、微波炉、电磁炉图等它们的工作原理有所不同,电炉、电饭锅是利用电流的热效应在电炉丝将电能转化为热能,效率较低;微波炉利用磁控管将电能转化为微波辐射能,微波辐射引起食物内部的水分子振动摩擦,从而产生热量,效率较高但用途较少;而电磁炉作为高效安全而用途广泛的厨房家电广泛走进人们的生活.电磁灶是现代家庭烹饪食物的先进电子炊具,使用非常方便,可用来进行煮、炸、煎、蒸、炒等各种烹调操作并且有效率高、体积小、无明火、无烟尘、重量轻、噪音小、省电节能、不污染环境、安全卫生的特点,烹饪时加热均匀、能较好地保持食物的色、香、味和营养素,是实现厨房现代化不可缺少的新型电子炊具电磁灶的功率一般在左右.电磁炉是采用磁场感应涡流加热原理,利用电流通过线圈产生磁场,当磁场内的磁力线通过含铁质锅底部时,即会产生无数的小涡流,使锅体本身自行高速发热,然后再加热锅内食物电磁炉工作时产生的电磁波,完全被线圈底部的屏蔽层和顶板上的含铁质锅所吸收,不会泄漏,对人体健康绝对无危害.实用电磁炉时,锅具一般要求是铁磁性的材料,如铁锅,不锈钢锅,搪瓷锅因为锅具要接受电磁炉的磁力线切割,所以,要求锅底是平的又因为锅底的大小会影响磁力线的强弱,进而影响到电磁炉内部控制电路的取样值,所以,对锅底的大小也是有一定要求的就目前来说,只要符合上述对锅具的要求,大多电磁炉的锅都能通用请回答下列问题在使用电磁炉加热食物时,电磁炉加热食物过程中消耗电能转化为______ ;电磁炉采用感应电流涡流的加热原理,是通过电子线路产生交变磁场,把铁锅放在炉面上时,在铁锅底部产生交变的电流它具有升温快、效率高、体积小、安全性好等优点下列关于电磁炉的说法中正确的是______A.电磁炉面板可采用陶瓷材料,发热部分为铁锅底部B.电磁炉可以用陶瓷器皿作为锅具对食品加热C.可以通过改变电子线路的频率来改变电磁炉的功率D.电磁炉面板可采用金属材料,通过面板发热加热锅内食品写出电磁炉在使用过程中所涉及到的2个物理知识只写名称不写内容例如:电流的磁效应答案与解析1.【答案】A【解析】解:A、移动电话手机是通过电磁波传递信息的,A说法正确,符合题意;B、不同频率的电磁波在空气中的传播速度相同,故B说法错误,不符合题意;C、固定电话的话筒能把声音号转化成电信号,C说法错误,不符合题意;D、微波炉先把电能转化为电磁能,然后电磁能再转化为食物的内能来加热食品,故D错误,不符合题意;故选A.根据以下知识分析答题:不同频率的电磁波在空气中的传播速度相同,手机是通过电磁波传递信息的;固定电话的话筒把声音信号转化为电信号,听筒能把电信号转化为声音信号;微波炉能发射微波,将以微波形式存在的电磁能转化为内能来对食物加热.本题考查了电磁波的传播及应用、电话听筒的作用、微波炉工作时的能量转化等问题,难度不大,是一道基础题.2.【答案】C【解析】解:光导纤维由内外两层组成,且内外两层的折射本领不同,激光不会透过去,激光是不断的经光纤壁反射向前传播.故选C.光纤通信是利用激光从光导纤维的一端射入,在内壁上多次反射,从另一端射出,这样就把它携带的信息传到远方.本题主要考查学生对光纤通信的特点的了解和掌握,是基础知识的考查,比较简单.3.【答案】D【解析】解:A、电磁波的波速是不变的,据可知,不同频道电视台发射的电磁波的频率不同,但波长不同,故A错.B、电磁波的波速是不变的,故B错;CD、不同的电视台发射的电磁波的频率也是固定不变的使用电视机在选择频道时,是不能改变电视台的频率的,使用电视机选择不同的频道,实际上是选择不同的频率范围,也就是改变了电视机的不同接收频道,故C错误,D正确.故选D.不同的电磁波在空气中的传播速度是相同的,不同的电视台使用不同的射频范围进行广播,以免相互干扰这一个个不同的频率范围就叫频道选择不同的频道实际上应时在改变电磁波的频率.对生活中电视机所谓的调台要有所了解,指的是改变电视机的接收频率.4.【答案】D【解析】解:波长越长、频率越小,比可见光频率小,比微波频率大的电磁波是红外线,波长最长的是无线电波,因此电磁波谱中,按频率由低到高的排列顺序:红外线、X射线、Y射线.故选:D.电磁波谱按照波长从大到小的顺序依次是无线电波、红外线、可见光、紫外线、X射线和射线.本题关键是明确无线电波、红外线、可见光、紫外线、X射线、射线都是电磁波,同时要知道它们的波长的大小关系和频率大小关系,以及知道各自的应用.5.【答案】B【解析】解:A、电磁波的传播不需要介质,可以在真空中传播,故A错误;B、根据波长、频率、波速的关系式可知,波速不变,波长越短,则频率越高,所以不同波长的电磁波在空气中的传播速度不同,故B正确;C、光属于电磁波,可见光当然是电磁波,故C错误;D、手机既可以发射电磁波,也可以接收电磁波,故D错误.故选B.电磁波的传播不需要介质,它可以在真空中传播;波长、频率、波速的关系是,电磁波的波速一定,频率与波长成反比;电磁波包括短波、中波、长波、微波、光波、各种射线等;移动电话就是靠发射和接收电磁波来传递信息的.本题考查了电磁波的波速、波长与频率的关系以及电磁波的传播和应用,属于对基础知识的考查,相对比较简单.6.【答案】能;不能【解析】解:抽气机抽去罩内的空气,罩内变为真空,手机背景灯灯光闪烁说明罩内的手机接收到了电磁波,说明电磁波可以在真空中传播;金属容器对电磁波有屏蔽作用,金属容器中的电磁波接收不到电磁波信号.故答案为:能;不能.手机背景灯光闪烁说明手机接收到了电磁波,电磁波是从真空罩中传播过来的;金属容器对电磁波有屏蔽作用,可以阻断电磁波的传播.此题的难点是第二问,解答的关键是金属容器的屏蔽电磁波的作用.7.【答案】红外线;不可见光【解析】解:高速运转车轮的热辐射产生的是红外线;红外线是一种不可见光;温度越高,辐射的红外线越强.故答案为:红外线;不可见光.看不见的光有红外线和紫外线两种,热辐射作用比较强的是红外线.红外线的热效应比较强,在生活中有广泛的应用,如红外线热谱仪、红外线夜视仪等.8.【答案】电磁波;【解析】解:4G网络是通过电磁波来传输信息电磁波在真空中的传播速度是.故答案为:电磁波;.4G网络通信的载体是电磁波,电磁波在真空中的传播速度是,本题考查了电磁波的应用,属于基本内容,比较简单.9.【答案】雷达通信;;AB【解析】解:根据文中信息可知,除了利用微波加热食物之外,微波的最重要应用是雷达和通信.雷达不仅用于国防,同时也用于导航、气象测量、大地测量、工业检测和交通管理等方面.因为微波的传播速度等于光速,所以其速度传播为为.由于微波遇到金属物体,会像光遇到镜子一样地发生反射;而对于玻璃、塑料和瓷器,微波几乎是穿越而不被吸收.所以为了避免微波会对人体造成伤害,在炉门内侧装有金属屏蔽网,故选项AB符合题意.故答案为:雷达通信;;.根据短文中提供的信息即可得出答案;微波的传播速度等于光速,其速度为;根据文中提供的“微波遇到金属物体,会像光遇到镜子一样地发生反射;对于玻璃、塑料和瓷器,微波几乎是穿越而不被吸收”即可得出答案.本题是一道信息给予题,涉及到微波的特点、速度及应用等知识,关键能从短文中找到有用的信息,虽综合性较强,但难度不大.10.【答案】内能;AC【解析】解:由于锅体产生电流,电流的热效应而产生热量,所以热量产生于锅体,所以热量是由锅传给炉,电磁炉工作时,消耗了电能转化为内能;、电磁炉的上表面如果用金属材料制成,使用电磁炉时,上表面材料发生电磁感应要损失电能,电磁炉上表面要用绝缘材料制作,发热部分为铁锅底部,故A正确;B、由A选项可知,故B错误;C、锅体中涡流的强弱与磁场变化的频率有关,故C正确;D、电磁炉产生变化的电磁场,导致加热锅底出现涡流,从而产生热量,故D错误;故选AC.电流通过线圈时会产生磁场,涉及了电流的磁效应;磁场的大小和方向不断变化产生感应电流,涉及了电磁感应现象;感应电流在锅底产生热量,涉及了电流的热效应.故答案为:内能;;电流的磁效应;电流的热效应.使用电磁炉时,在锅体产生电流,由于电流的热效应而产生热量,所以热量是由锅传给炉,是电能转化为内能;电磁炉采用感应电流涡流的加热原理,是通过电子线路产生交变磁场,把铁锅放在炉面上时,在铁锅底部产生交变的电流它具有升温快、效率高、体积小、安全性好等优点下列关于电磁炉的说法中正确的是通过题文对电磁炉工作原理的叙述,分析运用的物理原理如电流通过线圈时产生磁场,运用了电流的磁效应.本题是一道材料分析题,考查学生阅读分析材料,总结有用信息的能力.。
初中物理北师大版九年级全一册第十五章一电磁波练习题一、单选题(本大题共10小题,共20.0分)1.2020年央视春晚实现全媒体传播,并在4K、5G、VR、AR、AI等多方面进行技术创新,实现5G内容传播,是一场真正的艺术与科技完美结合的盛宴。
下列说法正确的是()A. 观众可以根据声音的音调分辨出舞台上《我的祖国》是由郭兰英老师领唱的B. 5G传输速度更快,是因为5G信号的传播速度大于3×108m/sC. 收看过程中为了不影响家人休息将音量调小,是在传播过程中减弱噪声D. 人们通过网络电视观看春晚直播,说明电磁波可以传递信息2.额温枪这一非接触式测温仪器,成为2020年防控新冠肺炎的一种重点物资。
额温枪测温利用的是()A. 超声波B. 次声波C. 红外线D. 紫外线3.下列说法正确的是()A. 电视机的遥控器是利用紫外线遥控B. 电视机的遥控器是利用红外线遥控C. 光的色散属于光的反射现象D. 色光的三原色红、黄、蓝4.红外线和紫外线的应用非常广泛,下列仪器中,属于利用红外线工作的是()A. 预报地震B. 医用“B超机”C. 验钞机D. 夜视仪5.王勇同学在宾馆饭店看到一种自动门,当有人靠近时,门会实现自动打开。
王勇同学对此产生了浓厚的兴趣,他很想知道自动门是如何实现自动控制的。
为此他反复做了几次试验:当他轻轻地靠近自动门时,门自动打开;当把一个足球滚向自动门时,门自动打开;当把一面底部装有滚珠的无色透明大玻璃板,直立着滑向自动门时,门不打开。
王勇同学的几种猜想中,你认为其中最合理的是()A. 自动门“听”到来者的声音时,通过声控装置实现自动开闭B. 自动门探测到靠近的物体发射出的红外线,通过光控装置实现自动开闭C. 自动门本身能发射红外线信号,当信号大部分被靠近物体反射时,实现自动开闭6.如图,我国新一代载人飞船实验舱于2020年5月5日升空后顺利进入预定轨道,太阳能帆板和终极天线也顺利展开,各项在轨试验也有序进行并取得成功,并于5月8号下午安全返回地球。
一、电磁波知能演练提升ZHINENG YANLIAN TISHENG能力提升1.(2017·江苏徐州)将一根导线的一端与电池的负极相连,另一端与电池的正极时断时续地接触,旁边的收音机就会发出“喀啦喀啦”的声音,这是因为收音机收到了电池与导线产生的()A.超声波B.次声波C.电磁波D.光波2.γ射线、X射线、可见光、微波都是电磁波,以下将它们按波长由大到小排序,正确的是()A.γ射线→X射线→可见光→微波B.微波→可见光→X射线→γ射线C.X射线→可见光→微波→γ射线D.γ射线→X射线→微波→可见光3.电视机、微波炉等家用电器给我们的生活带来了许多方便,微波炉使用的电磁波波长很短,但比电视机遥控器所用的波长要长些,下列电磁波中波长也比电视机遥控器所用波长长的是()A.γ射线B.可见光C.红外线D.无线电波4.右图是某学校为学生配备的智能学生证。
智能学生证除了记录学生个人信息资料外,还具有定位(判断学生“在校”或“离校”)及紧急呼救等功能。
智能学生证实现定位或呼救功能时,主要是利用() A.超声波 B.次声波C.无线电波D.红外线5.甲、乙两列电磁波在真空中传播,它们的频率f甲>f乙,则它们的波长相比较()A.λ甲>λ乙B.λ甲<λ乙C.λ甲=λ乙D.无法确定6.右图是各类电流的波形示意图,由图可知频率最高的是()A.音频电流B.照明电流C.视频电流D.射频电流7.如图所示,甲、乙两列电磁波在相同的时间内传播相同的距离,由图可知两列波波长和频率的关系是()A.甲的波长是乙的波长的2倍B.甲的波长是乙的波长的12C.甲的频率是乙的频率的2倍D.甲的波速是乙的波速的2倍8.某广播电台现办有三套节目,第一套为新闻综合广播,发射频率为AM954 kHz、FM97.3 MHz;发射频率为AM954 kHz的电磁波波长为m(计算结果保留一位小数)。
9.下图是一列电磁波的波形,A、B间的距离为 750 m,则这列波的波长为 m,频率为Hz(电磁波的传播速度等于光速)。
根底稳固1.判断以下各项中哪些不属于电磁波()。
A.敲击铜钟形成的波B.无线电波C.光波D.X射线2.(山东临沂中考)以下说法正确的选项是()。
A.红外线不是电磁波B.电磁波的传播速度小于光速C.电磁波的频率越高其波长越长D.电磁波的频率越高其波长越短3.把一功能完好的移动A放入一密封罩内,把罩内抽成真空,用另一B拨打A,则会出现移动A()。
A.既不能收到信息,又不能发出信息B.既能收到信息,又能发出信息C.只能收到信息,不能发出信息D.只能发出信息,不能收到信息6.无线电播送中波段的频率范围是535 kHz到1 605 kHz,通过计算可以知道中波段的波长范围是______。
7.翻开收音机的开关,将旋钮调到没有电台的位置,并将音量开大。
取一节旧的干电池和一根导线,靠近收音机,将导线的一端与电池的一极相连,再用导线的另一端与电池的另一极时断时续的接触,会听到收音机发出“咔咔〞声,这一现象验证了________的存在。
现将收音机放入玻璃罩中,用抽气机抽去罩中的空气,重复以上实验,却发现听不到收音机发出的“咔咔〞声,试分析:(1)收音机放在真空玻璃罩中听不到“咔咔〞声的原因是______________。
(2)谢老师在一次乘坐镇江商业城的电梯时,发现性能完好的接收不到信号,请问这是什么原因?答:__________________________________________________________________。
请设计一个实验验证你的判断。
(简述实验方法)综合应用8.在军事作战过程中常常使用电子干扰来扰乱敌人的通信与指挥,这里所说的“电子干扰〞具体地说是()。
A.接收对方发射的电磁波B.对敌方发射很强的电磁波C.对敌方发射频率很高的电磁波D.对敌方发射与敌方电子设备工作频率相同的高强度电磁波,释放反射电磁波的干扰波9.一台额定功率为0.08 W的收音机,在接收频率逐渐减小的过程中,所对应电磁波的波长将逐渐______(填“增大〞“减小〞或“不变〞);该电磁波在空间传播的速度约为________m/s;在正常工作情况下,假设持续收听1 h,将消耗________J的电能。
一、电磁波(总分:29分时间:20分钟)一、选择题(本题包括1小题,每小题3分,共3分。
每小题只有1个选项符合题意)1.关于电磁波及其应用,下列说法中不正确的是()A.电磁波在真空中传播的速度与光速相同B.移动电话只能接收电磁波,不能发射电磁波C.用三颗地球同步卫星就可以实现全球通信D.无线电波中,长波的频率小于短波的频率二、填空题(本题包括5小题,每空2分,共26分)2.(4分)“神舟十号”飞船于2013年6月11日17时38分发射升空,飞船在火箭的推动下加速上升,这说明了力可以改变物体的__________;航天员与地面进行语音交流时,信息是通过__________传到地面的。
3.(6分)电磁波在真空中的传播速度大约是__________km/s,在电磁继电器和微波炉中,利用电磁波工作的是__________。
选择不同频道观看电视节目时,实际上是在改变电视机接收电磁波的__________。
4.(4分)电磁波是一个大家族,红外线、可见光、紫外线、X射线、γ射线等,都是家族中的成员。
其中,用来检测金属中是否有缺陷的是__________,家用电器的遥控器发出的“光”是__________。
5.(4分)普通手机通过地面基地台接收和发射信息,卫星电视直接通过卫星传递信息。
它们都是利用__________传递信息的,速度约为__________km/s。
6.(8分)2012年6月16日我国成功发射了“神九”载人飞船,并将于6月18与在轨的“天宫一号”对接。
在“神九”升空过程中,对地而言,它的机械能__________(选填“增加”或“减小”);在穿越大气层时,“神九”克服摩擦,将机械能转化成__________;在与“天宫一号”对接为一体后,“神九”相对于“天宫一号”是__________(选填“运动”或“静止”)的;宇航员与地面指挥中心是通过__________联系的。
参考答案1.B2.运动状态电磁波3.3×105微波炉频率4.γ射线红外线5.电磁波3×1056.增加内能静止电磁波第4节电流的测量A\★人教新课标九年级物理全一册★★第十五章电流和电路课题第4节电流的测量s教学目标1.知识与技能(1)知道电流的大小与单位(2)知道电流表的使用方法(3)能正确读出在电流表的示数。
15.1 电磁波同步训练一、单选题1.关于电磁波和声波,下列说法正确的是A.它们都可以在真空中传播B.它们传播的速度都为3×108 m/sC.它们都可以传递信息D.它们都不会对人类和环境造成危害2.下列有关信息和能源说法不正确的是()A.在真空中光和电磁波的传播速度相同B.电视机的遥控器是利用红外线传递信息的C.核能、太阳能、风能都属于可再生能源D.能源的利用是有条件的,我们需要节约能源3.现代社会发展的三大支柱:能源、信息和材料,下列说法正确的是A.太阳能、风能、电能都是可再生能源B.目前核电站只能利用核聚变发电C.4G通信是利用电磁波来传递信息的D.LED灯的核心元件发光二极管是由超导材料制成的4.小鹭爸爸开车带她去岛外,车上播放着金门广播电台的闽南语节目。
进入翔安隧道后,该频道信号消失。
小鹭由此猜想“隧道里不存在无线电波”。
下列措施中无法..验证此猜想的是()A.调大音量B.调换其他频道C.试用车载导航D.用手机通话5.2020年5月27日,我国高程测量登山队再次成功登上珠穆朗玛峰峰顶,并成功完成峰顶测量任务(如图)。
其中GNSS(全球卫星导航系统)卫星测量是珠峰测高中的重要一环。
下列有关分析,正确的是()A.队员始终受到重力的作用,重力的方向垂直向下B.在峰顶测量时,队员所受的重力与地面对他的支持力是一对平衡力C.在峰顶测量时,GNSS是通过接收超声波获取相关信息的D.从峰顶返回营地感觉比登峰轻松,是由于队员受到惯性力的作用6.无线电波和光波传播的主要区别在于无线电波()A.不能反射B.不能通过真空C.传播速度低于光速D.具有较长的波长二、填空题7.2023年5月30日,神舟十五号与神舟十六号航天员乘组顺利会师太空。
一声“老师好!”激起了无数中国学子的航天梦,这一声音是由航天员的声带产生的;电视机前收看节目的观众听到的声音则是通过传回地球的。
8.如图是某银行营业大厅智能服务机器人,她能为客户办理业务查询、新业务推广、语音服务等,与客户沟通过程中,机器人发声是由发声体产生的:客户通过(填“音调”“响度”或“音色”)可分辨出是机器人发出的声音,该智能机器人也能提供无线上网服务,它与互联网之间通过来传递信息。
15.1电磁波练习题1.雷雨时,打开的收音机听到的“咔咔嚓嚓”的声音比听到的雷声要超前,这是因为()A.电磁波在空气中的传播速度大于声速B.电磁波在空气中的传播速度等于声速C.电磁波在空气中的传播速度小于声速D.上述说法均不正确2.手机扫描二维码是一种短距离通信的无线电技术,它是利用()来传递信息的。
A.电信号B.超声波C.次声波D.电磁波3.关于电磁波的叙述中,正确的是()A.有些电磁波的传播速度大于光速B.电磁波用途十分广泛,X射线可做脑手术C.在紫外线、可见光、无线电波中,波长最短的是可见光D.电视机、空调等设备的遥控器都是红外遥控4.关于电磁波与信息技术,下列说法正确的是()A.电磁波不能在真空中传播B.不同波长的电磁波在空气中的传播速度不同C.可见光不是电磁波D.日常生活中使用的手机既能发射电磁波,也能接收电磁波5.世界上最大单体射电望远镜已在我州建成使用,它将协助人类“触摸”来自外太空的微弱信号,探索宇宙的奥秘。
它的形状像一口大锅,由4450个反射单元组成,被称为“天眼”,它是通过下列哪种波来接收信息的()A.次声波B.超声波C.电磁波D.外星人的声波6.我国独立自主建立的北斗卫星定位系统,可提供全天候的及时定位服务。
该系统利用电磁波传递信息。
下列关于电磁波说法正确的是()A.所有电磁波的波长相等B.电磁波不能在玻璃中传播C.在真空中,无线电波的传播速度小于光的传播速度D.作为载体,电磁波频率越高,相同时间可以传输的信息越多7.建设“互联网+大数据”的智慧型城市,是我市未来发展的重要战略,让数据信息在互联网上“飞起来”的载体是()A.高速铁路B.高压电线C.电磁波D.超声波8.为了减少电磁污染对我们生活的影响,以下做法中正确的是()A.禁止在市区建设移动通信基站B.把家用电器集中安放在厨房C.避免长时间使用手机D.使用电器时,离电器越近,受电磁波的辐射越小9.我国发射的世界首颗卫星“墨子号”正式交付用户单位使用,“墨子号”与地面控制系统交流靠的是()A.次声波B.X射线C.红外线D.电磁波10.关于电磁波,下列说法正确的是()A.光波不是电磁波B.电磁波能传递信息C.电磁波不能在真空中传播D.电磁波看不见、摸不着,但能听得见11.我国已有几十颗通信卫星镶嵌在浩瀚太空,联结成一条“太空丝绸之路”,为我国所倡导的“一带一路”提供全方位通信服务,通信卫星与地面间信息传输的媒介是()A.可听声B.次声波C.电磁波D.超声波12.WiFi上网是当今广泛使用的一种无线网络传输技术,它传递信息用到的是()A.红外线B.紫外线C.电磁波D.超声波13.我国研发的北斗卫星导航系统是利用波提供导航服务的,此波的频率为6×108Hz,则它在真空中的波长为m。
15.1、电磁波一、选择题1.如图1所示的用电器中,利用电磁波工作的是()图12.我国独立自主建立的北斗卫星定位系统,可提供全天候的及时定位服务,该系统利用电磁波传递信息。
下列关于电磁波说法正确的是()A.所有电磁波的波长相等B.电磁波不能在玻璃中传播C.在真空中,无线电波的传播速度小于光的传播速度D.作为载体,电磁波频率越高,相同时间内可以传输的信息越多3.在贵州省平塘县,世界最大的射电望远镜在2016年9月底正式投入使用,射电望远镜接收系统的工作原理和普通收音机差不多,它能接收来自外太空的信息。
射电望远镜接收的信息属于()A.红外线B.紫外线C.无线电波D.超声波4. Wi-Fi上网是当今广泛使用的一种无线网络传输技术,它传递信息用到的是()A.红外线B.紫外线C.电磁波D.超声波5 为了减少电磁污染对我们生活的影响,以下做法正确的是()A.禁止在市区建设移动通信基站B.把家用电器集中安放在厨房C.避免长时间使用手机D.使用电器时,离电器越近,受电磁波的辐射越小二、填空题6.当林红同学开启家里的日光灯时,马上从附近收音机中听到“喀喀”的杂音,这杂音是由于电路中的时产生的被收音机接收而发出的。
7.如图2所示,将手机置于封闭的玻璃罩内,拨打该手机号码并把罩内的空气用抽气机抽走,抽气过程中所听到的铃声逐渐减小,最后几乎听不到声音,但手机屏幕上始终有来电显示,这说明_____________________________________________________________。
图28.2018·威海2018年5月21日,我国成功发射“鹊桥号”中继卫星。
若某时刻如图3所示,地面控制中心与“鹊桥号”相距约46万公里,“鹊桥”与月球背面相距约6.5万公里,它们之间是利用通信的,测控中心发出的指令通过“鹊桥号”到达月球背面,大约需要s。
图39.电磁波家族有无线电波、红外线、可见光、紫外线等,在空气中它们的(选填“频率”“波长”或“波速”)相同,它们都在真空中传播,电台发射的某种电磁波波长为3 m,其频率是Hz。
15.1“电磁波”知识过关练习题一、单选题1.关于电磁波的正确的是()A通过电磁感应将声音信号变为电信号变成了电磁波B电炉正常工作时会产生电磁波C电冰箱的电路接通或断开时产生电磁波D电饭锅从加热状态自动到保温状态时产生电磁波2.下列对电话的叙述正确的是()2.关于电磁波,下列说法正确的是()A.电磁波是一种信息运载工具B.飞机导航可以通过无线电波实现C.电磁波的传播速度小于光速D.我们生活的空间充满着电磁波3.下列说法中错误的是()A.我们周围的空间充满了电磁波B.在快速变化的电流周围会产生电磁波C.由c=λf可知,频率越高的电磁波传播得越快D.频率越高的电磁波波长越短4.使用手机进行语音通讯时,手机要发射出一种波。
研究发现,儿童对这种波的吸收是成年人的三倍,因此专家建议家长不要让儿童使用手机进行语音通讯。
手机发射的这种波是()A.超声波B.次声波C.电磁波D.引力波5.下列关于电磁波的说法中正确的是()A.在方向、大小变化很快的电流周围会产生电磁波B.在房间内不开收音机、电视机时,房间内不存在电磁波C.声波和电磁波都能在真空中传播D.电磁波由电台传到用户,则变化的电流由电台传到用户6.在空气中传播着几种电磁波,下列说法中正确的是( )A.频率越高的电磁波传播越快B.频率越低的电磁波传播越快C.波长越短的电磁波传播越快D.电磁波的传播速度与频率、波长无关7. 下列说法正确的是( )A.导体中有迅速变化的电流时,会向周围空间发射电磁波B.电磁波不能在真空中传播C.雷雨天打雷时,收音机中听到“咔咔”声是由于雷声是声波且较强大造成的D.电磁波的波长越长,频率越大8.下列关于电磁现象的说法中,不正确的是()A. 通电导线周围存在磁场B. 发电机是根据电磁感应现象制成的C. 电磁铁磁性的强弱与电磁铁线圈的匝数有关D. 只要导体在磁场中运动,就会产生感应电流9.如图所示,关于下列四幅图的说法正确的是()A. 甲图的实验说明磁场能产生电流B. 乙图的实验原理可以制成电动机C. 丙图是的实验原理可以制成电动机D. 丁图中开关闭合后,通电螺线管的右端有s极10.如图所示,把两个线圈绕在一个铁环上,线圈A接直流电源,线圈B接电流表.当线圈A的电路接通或断开的瞬间,线圈B中产生瞬时电流;当闭合或断开开关一段时间后,电流表指针不发生偏转.由以上探究可知,关于感应电流产生的条件,下列说法正确的是()A. 只要闭合电路中有磁场就会产生感应电流B. 只有闭合电路中的磁场由无到有时才能产生感应电流C. 只有闭合电路中的磁场由有到无时才能产生感应电流D. 只要闭合电路中的磁场发生变化就能产生感应电流11.发明电磁感应现象的物理学家是()A. 牛顿B. 奥斯特C. 法拉第D. 安培12.如图所示是一些电学实验装置,体现发电机原理的是()A. B. C. D.13.下列说法中正确的是()A. 电动机是利用电磁感应现象制成的B. 发电机是利用通电线圈在磁场中受力转动的原理制成的C. 动圈式话筒是利用电磁感应现象制成的D. 汽油机的做功冲程是将机械能转化为内能14.风速计是由风叶和改装的电流表构成的,风速越大,风叶转动越快,电流表读数也越大。
电磁波同步训练知识点一:电磁波的产生1.建立电磁场理论,并预言电磁波存在的物理学家是()。
A.麦克斯韦B.牛顿C.赫兹D.伽利略2.下列几种情况下不可能产生电磁波的是()。
A.开关手电筒时B.用手电筒正常照明时C.雷雨时的闪电D.电冰箱启动和停止时3.在日常生活中,当打开或关闭电灯时,会从附近的收音机中听到“喀喀”的杂音,这杂音是电路通断时发出的________被收音机接收而产生的。
4.某电磁波的波形如图所示,则该电磁波的波长是________,频率是________。
知识点二:电磁波的传播5.关于电磁波,下列说法正确的是()。
A.电磁波的传播需要介质B.电磁波沿某一特定方向向远处传播C.电磁波是向空间各个方向传播的D.电磁波与声波完全一样6.下列说法正确的是()。
A.光波、电磁波、声波都可以在真空中传播B.光和电磁波都能够传递信息,声音不能传递信息C.中央电视台和扬州电视台发射的电磁波在空气中的传播速度不同D.我们生活的空间里充满着电磁波7.某无线电波在空气中传播。
如果它的频率变大,则它的波长________;如果它的波长变长,则它的波速________。
8.下列有关电磁波的说法,正确的是()。
A.电磁波不能在真空中传播B.电磁波在空气中的传播速度为340 m/sC.可见光是电磁波D.超声波是电磁波9.γ射线、X射线、可见光、微波都是电磁波,以下将它们按波长由大到小排序,正确的是()。
A.γ射线→X射线→可见光→微波B.微波→可见光→X射线→γ射线C.X射线→可见光→微波→γ射线D.γ射线→X射线→微波→可见光10.2017年1月11日,由中国独立设计制造的第四代战斗机“歼—20”试飞的视频在网上出现,引起了世界各国的广泛关注。
在试飞过程中,试飞员跟地面指挥台之间的通讯联络用的是()。
A.超声波B.声波C.电磁波D.次声波11.我国正在实施北斗卫星导航系统建设,2010年12月18日,第7颗北斗导航卫星成功进入太空。
第一节《电磁波》同步练习(北师大版初三)11、电磁波产生:当导体中有 的电流时,在周围空间就会产生 向外传播。
2、电磁波的传播速度跟 相同,在真空中传播速度是 ,不同频率的电磁波的传播速度 。
3、波长与波速、频率的关系:波速= 。
4.如图17-2所示,将手机放在玻璃广口瓶中,并用抽气机将其中的气体不断的向外抽。
打电话呼叫罩中的手机,这时手机____________收到呼叫信号〔填〝能〞或〝不能〞〕,由此实验现象能够得出的结论是_________________________。
5.假如把上题中的玻璃广口瓶换成金属容器,再打电话呼叫其中的手机,这时手机_____________收到呼叫信号〔填〝能〞或〝不能〞〕,这讲明______________________________。
6.仿照下面的例子再举出两个电磁波利用的例子。
例如:收音机和电视机的使用都离不开电磁波;7.江苏人民广播电的频率为702kHz ,声音在空气中传播的速度约为3×108m/s ,那么南京音乐台节目的波长是多少米?8.如下图是一个物体振动时的波形图。
观看此图能够明白声源的振幅是_________m ;波源振动的周期是__________s ;波源振动的频率是________Hz 。
假如此波的波长为2m ,那么此波传播的速度是________m/s 。
9.据报道,某通信公司在一居民小区楼顶安装电磁波转发器,引起居民的不满。
这些居民不满要紧是因为电磁波也存在着副作用——_______________。
10.中国某通信公司曾经在南京有奖查找手机信号〝死角〞,即手机没有信号的地点。
大伙儿想一想,如此的信号死角一样显现在什么地点?11.某广播电台的电磁波的波长是3m ,某同学想用收音机收听该台节目时,要把调谐旋钮调到什么图17-3 y/cm x/s0.10位置?通过运算讲明。
12.飞机失事后为了分析事故的缘故,必须查找黑匣子,而黑匣子在30天内能以37.5KHz的频率自动发出信号,人们就利用探测仪查找黑匣子发出的电磁波信号来确定黑匣子的位置。
2022春北师大版初三物理下册第15章课时训练题:15.1 电磁波选择题关于电磁波及其应用,下列说法中不正确的是()A. 电磁波在真空中传播的速度与光速相同B. 移动电话只能接收电磁波,不能发射电磁波C. 用三颗地球同步卫星就可以实现全球通信D. 无线电波中,长波的频率小于短波的频率【答案】B【解析】A. 真空中电磁波的传播速度与光速相同,故A正确;B. 移动电话能接收信号(电磁波),同样能发射电磁波,故B错误;C. 一颗同步卫星信号可以覆盖赤道120∘的范围,故只需3颗即可实现对全球信号覆盖,故能实现全球通信;故C正确;D. 由波速、波长及频率的关系可知,波速不变,故波长越长的电磁波其频率越小,故D正确;本题选不正确的,故选B.填空题“神舟十号”飞船于2013年6月11日17时38分发射升空,飞船在火箭的推动下加速上升,这说明了力可以改变物体的;航天员与地面进行语音交流时,信息是通过传到地面的.【答案】运动状态;电磁波【解析】试题分析:(1)飞船在火箭的推动下加速上升,飞船的速度发生变化,说明力可以改变物体的运动状态;(2)航天员与地面进行语音交流时,信息通过电磁波传向地面的.填空题电磁波在真空中的传播速度大约是__________km/s,在电磁继电器和微波炉中,利用电磁波工作的是__________.选择不同频道观看电视节目时,实际上是在改变电视机接收电磁波的__________.【答案】3×105微波炉频率【解析】(1)电磁波在真空、空气中的速度为3108m/s 3105km/s;(2)在电磁继电器和微波炉中,电磁继电器利用了电流的磁效应,微波炉利用了一种电磁波−−微波,食物中的水分子在微波的作用下加剧了热运动,内能增加,温度升高;(3)不同的电视台使用不同的射频范围进行广播,选择不同频道观看电视节目时,实际上是在改变电视机接收电磁波的频率。
填空题电磁波是一个大家族,红外线、可见光、紫外线、X射线、γ射线等,都是家族中的成员.其中,用来检测金属中是否有缺陷的是__________,家用电器的遥控器发出的“光”是__________.【答案】γ射线红外线【解析】因为γ射线具有很强的穿透能力,所以可用来检测金属中是否有缺陷;家用电器的遥控器发出的“光”是红外线。
电磁波(典型考点习题)◆选择题1.下列说法中正确的是A. 移动电话手机是通过电磁波传递信息的B. 频率越高的电磁波在空气中传播速度越大C. 固定电话的话筒能把电信号转化成声音信号D. 微波炉是利用电能直接转化成的内能来加热食品的2.光导纤维的主要用途是用来传递信息,进行通讯把要传输的信息变成光信号在光纤中传播,如图所示,那么光在光纤中的传播方式是B. 沿着光纤的外壁多次折射传A. 沿着光纤的中轴线直线传播播C. 沿着光纤的内壁多次反射传D. 沿着光纤螺旋式的曲线传播播3.2012年春节联欢晚会通过、、、等几大频道同时直播,观众在家中可以选择不同频道观看电视直播,下列说法正确的是A. 不同频道电视台发射的电磁波的频率不同,但波长相同B. 不同频道电视台发射的电磁波的频率不同,波速也不同C. 观众选择不同的频道观看是改变了电视机发射的电磁波的频率D. 观众选择不同的频道观看是改变了电视机接收的电磁波的频率4.电磁波谱中,按频率由低到高的排列顺序是A. 光波、无线电波、微波B. 无线电波、光波、微波C. 紫外线、红外线、X射线D. 红外线、X射线、Y 射线5.关于电磁波与信息技术,下列说法正确的是A. 电磁波不能在真空中传播B. 不同波长的电磁波在空气中的传播速度不同C. 可见光不是电磁波D. 日常生活中使用的手机既能发射电磁波,也能接收电磁波◆填空题6.探究电磁波特性的实验过程如下:将手机的“背景灯光提示”功能打开后放在真空罩中,用抽气机抽去罩中空气,打电话呼叫罩中手机,这时,手机背景灯光闪烁这个事实表明:电磁波______选填“能”或“不能”在真空中传播.将手机放在金属容器中手机不与金属容器壁接触,打电话呼叫金属容器中的手机,这时手机______选填“能”或“不能”接收到信号.7.中国高铁技术世界领先,高铁在运行过程中,为了确保行车安全,列车上的安全系统通过对高速运转车轮辐射出的______ 选填“紫外线”或“红外线”强弱的监测,了解车轮温度变化,车轮的温度越高辐射这种______ 选填“可见光”或“不可见光”的能力越强.8.4G手机使用4G网络,能够传输高质量的视频图象,4G网络是利用______ 选填“电磁波”、“超声波”或“次声波”来传输信息的,这种波在真空中的传播速度是______ .◆实验探究题9.阅读微波,回答40题.微波微波是指频率为的电磁波,是无线电波中一个有限频带的简称,即波长在1毫米米之间的电磁波,是分米波、厘米波、毫米波的统称微波频率比一般的无线电波频率高,通常也称为“超高频电磁波”微波的基本性质通常呈现为穿透、反射、吸收三个特性对于玻璃、塑料和瓷器,微波几乎是穿越而不被吸收对于水和食物等就会吸收微波而使自身发热而对金属类东西,则会反射微波.微波有以下重要特性:微波的传播速度等于光速,微波遇到金属物体,会像光遇到镜子一样地发生反射;微波遇到绝缘材料,如玻璃、塑料等,会像光透过玻璃一样顺利通过;微波遇到含水的食品,能够被其大量吸收,引起食品内部分子发生剧烈的振动,达到加热食品的目的;过量的微波照射对人体有害.微波的最重要应用是雷达和通信雷达不仅用于国防,同时也用于导航、气象测量、大地测量、工业检测和交通管理等方面微波炉是利用微波加热食品的新型灶具为了避开对通信的于扰,微波炉使用频率为2450MHz的微波微波炉接通电后,磁控管产生的超高频率的微波,微波在炉内壁来回反射,它穿透食物,使食物内外同时加热,只需很短的时间就能熟透,没有热量散失和环境污染,既快又清洁,人们称它为“烹调之神”.请根据上述材料,回答下列问题:除了利用微波加热食物之外,请你写出微波的另一种应用:______;微波的传播速度为______ ;微波会对人体造成伤害,在炉门内侧装有的屏蔽网,其材料可为______符合题意的选项多于一个.A.铝合金不锈钢玻璃耐热塑料.10.电磁炉电能作为一种清洁和便宜的能源在人们的生活中日益得到广泛的使用利用电能的炊具有电炉、电饭锅、电水壶、电烤箱、微波炉、电磁炉图等它们的工作原理有所不同,电炉、电饭锅是利用电流的热效应在电炉丝将电能转化为热能,效率较低;微波炉利用磁控管将电能转化为微波辐射能,微波辐射引起食物内部的水分子振动摩擦,从而产生热量,效率较高但用途较少;而电磁炉作为高效安全而用途广泛的厨房家电广泛走进人们的生活.电磁灶是现代家庭烹饪食物的先进电子炊具,使用非常方便,可用来进行煮、炸、煎、蒸、炒等各种烹调操作并且有效率高、体积小、无明火、无烟尘、重量轻、噪音小、省电节能、不污染环境、安全卫生的特点,烹饪时加热均匀、能较好地保持食物的色、香、味和营养素,是实现厨房现代化不可缺少的新型电子炊具电磁灶的功率一般在左右.电磁炉是采用磁场感应涡流加热原理,利用电流通过线圈产生磁场,当磁场内的磁力线通过含铁质锅底部时,即会产生无数的小涡流,使锅体本身自行高速发热,然后再加热锅内食物电磁炉工作时产生的电磁波,完全被线圈底部的屏蔽层和顶板上的含铁质锅所吸收,不会泄漏,对人体健康绝对无危害.实用电磁炉时,锅具一般要求是铁磁性的材料,如铁锅,不锈钢锅,搪瓷锅因为锅具要接受电磁炉的磁力线切割,所以,要求锅底是平的又因为锅底的大小会影响磁力线的强弱,进而影响到电磁炉内部控制电路的取样值,所以,对锅底的大小也是有一定要求的就目前来说,只要符合上述对锅具的要求,大多电磁炉的锅都能通用请回答下列问题在使用电磁炉加热食物时,电磁炉加热食物过程中消耗电能转化为______ ;电磁炉采用感应电流涡流的加热原理,是通过电子线路产生交变磁场,把铁锅放在炉面上时,在铁锅底部产生交变的电流它具有升温快、效率高、体积小、安全性好等优点下列关于电磁炉的说法中正确的是______A.电磁炉面板可采用陶瓷材料,发热部分为铁锅底部B.电磁炉可以用陶瓷器皿作为锅具对食品加热C.可以通过改变电子线路的频率来改变电磁炉的功率D.电磁炉面板可采用金属材料,通过面板发热加热锅内食品写出电磁炉在使用过程中所涉及到的2个物理知识只写名称不写内容例如:电流的磁效应参考答案◆选择题1.【答案】A【解析】解:A、移动电话手机是通过电磁波传递信息的,A说法正确,符合题意;B、不同频率的电磁波在空气中的传播速度相同,故B说法错误,不符合题意;C、固定电话的话筒能把声音号转化成电信号,C说法错误,不符合题意;D、微波炉先把电能转化为电磁能,然后电磁能再转化为食物的内能来加热食品,故D错误,不符合题意;故选A.根据以下知识分析答题:不同频率的电磁波在空气中的传播速度相同,手机是通过电磁波传递信息的;固定电话的话筒把声音信号转化为电信号,听筒能把电信号转化为声音信号;微波炉能发射微波,将以微波形式存在的电磁能转化为内能来对食物加热.本题考查了电磁波的传播及应用、电话听筒的作用、微波炉工作时的能量转化等问题,难度不大,是一道基础题.2.【答案】C【解析】解:光导纤维由内外两层组成,且内外两层的折射本领不同,激光不会透过去,激光是不断的经光纤壁反射向前传播.故选C.光纤通信是利用激光从光导纤维的一端射入,在内壁上多次反射,从另一端射出,这样就把它携带的信息传到远方.本题主要考查学生对光纤通信的特点的了解和掌握,是基础知识的考查,比较简单.3.【答案】D【解析】解:A、电磁波的波速是不变的,据可知,不同频道电视台发射的电磁波的频率不同,但波长不同,故A错.B、电磁波的波速是不变的,故B错;CD、不同的电视台发射的电磁波的频率也是固定不变的使用电视机在选择频道时,是不能改变电视台的频率的,使用电视机选择不同的频道,实际上是选择不同的频率范围,也就是改变了电视机的不同接收频道,故C错误,D正确.故选D.不同的电磁波在空气中的传播速度是相同的,不同的电视台使用不同的射频范围进行广播,以免相互干扰这一个个不同的频率范围就叫频道选择不同的频道实际上应时在改变电磁波的频率.对生活中电视机所谓的调台要有所了解,指的是改变电视机的接收频率.4.【答案】D【解析】解:波长越长、频率越小,比可见光频率小,比微波频率大的电磁波是红外线,波长最长的是无线电波,因此电磁波谱中,按频率由低到高的排列顺序:红外线、X射线、Y射线.故选:D.电磁波谱按照波长从大到小的顺序依次是无线电波、红外线、可见光、紫外线、X射线和射线.本题关键是明确无线电波、红外线、可见光、紫外线、X射线、射线都是电磁波,同时要知道它们的波长的大小关系和频率大小关系,以及知道各自的应用.5.【答案】B【解析】解:A、电磁波的传播不需要介质,可以在真空中传播,故A错误;B、根据波长、频率、波速的关系式可知,波速不变,波长越短,则频率越高,所以不同波长的电磁波在空气中的传播速度不同,故B正确;C 、光属于电磁波,可见光当然是电磁波,故C错误;D、手机既可以发射电磁波,也可以接收电磁波,故D 错误.故选B.电磁波的传播不需要介质,它可以在真空中传播;波长、频率、波速的关系是,电磁波的波速一定,频率与波长成反比;电磁波包括短波、中波、长波、微波、光波、各种射线等;移动电话就是靠发射和接收电磁波来传递信息的.本题考查了电磁波的波速、波长与频率的关系以及电磁波的传播和应用,属于对基础知识的考查,相对比较简单.◆填空题6.【答案】能;不能【解析】解:抽气机抽去罩内的空气,罩内变为真空,手机背景灯灯光闪烁说明罩内的手机接收到了电磁波,说明电磁波可以在真空中传播;金属容器对电磁波有屏蔽作用,金属容器中的电磁波接收不到电磁波信号.故答案为:能;不能.手机背景灯光闪烁说明手机接收到了电磁波,电磁波是从真空罩中传播过来的;金属容器对电磁波有屏蔽作用,可以阻断电磁波的传播.此题的难点是第二问,解答的关键是金属容器的屏蔽电磁波的作用.7.【答案】红外线;不可见光【解析】解:高速运转车轮的热辐射产生的是红外线;红外线是一种不可见光;温度越高,辐射的红外线越强.故答案为:红外线;不可见光.看不见的光有红外线和紫外线两种,热辐射作用比较强的是红外线.红外线的热效应比较强,在生活中有广泛的应用,如红外线热谱仪、红外线夜视仪等.8.【答案】电磁波;【解析】解:4G 网络是通过电磁波来传输信息电磁波在真空中的传播速度是.故答案为:电磁波;.4G网络通信的载体是电磁波,电磁波在真空中的传播速度是,本题考查了电磁波的应用,属于基本内容,比较简单.◆实验探究题9.【答案】雷达通信;;AB【解析】解:根据文中信息可知,除了利用微波加热食物之外,微波的最重要应用是雷达和通信.雷达不仅用于国防,同时也用于导航、气象测量、大地测量、工业检测和交通管理等方面.因为微波的传播速度等于光速,所以其速度传播为为.由于微波遇到金属物体,会像光遇到镜子一样地发生反射;而对于玻璃、塑料和瓷器,微波几乎是穿越而不被吸收.所以为了避免微波会对人体造成伤害,在炉门内侧装有金属屏蔽网,故选项AB符合题意.故答案为:雷达通信;;.根据短文中提供的信息即可得出答案;微波的传播速度等于光速,其速度为;根据文中提供的“微波遇到金属物体,会像光遇到镜子一样地发生反射;对于玻璃、塑料和瓷器,微波几乎是穿越而不被吸收”即可得出答案.本题是一道信息给予题,涉及到微波的特点、速度及应用等知识,关键能从短文中找到有用的信息,虽综合性较强,但难度不大.10.【答案】内能;AC【解析】解:由于锅体产生电流,电流的热效应而产生热量,所以热量产生于锅体,所以热量是由锅传给炉,电磁炉工作时,消耗了电能转化为内能;、电磁炉的上表面如果用金属材料制成,使用电磁炉时,上表面材料发生电磁感应要损失电能,电磁炉上表面要用绝缘材料制作,发热部分为铁锅底部,故A正确;B、由A选项可知,故B错误;C、锅体中涡流的强弱与磁场变化的频率有关,故C正确;D、电磁炉产生变化的电磁场,导致加热锅底出现涡流,从而产生热量,故D错误;故选AC.电流通过线圈时会产生磁场,涉及了电流的磁效应;磁场的大小和方向不断变化产生感应电流,涉及了电磁感应现象;感应电流在锅底产生热量,涉及了电流的热效应.故答案为:内能;;电流的磁效应;电流的热效应.使用电磁炉时,在锅体产生电流,由于电流的热效应而产生热量,所以热量是由锅传给炉,是电能转化为内能;电磁炉采用感应电流涡流的加热原理,是通过电子线路产生交变磁场,把铁锅放在炉面上时,在铁锅底部产生交变的电流它具有升温快、效率高、体积小、安全性好等优点下列关于电磁炉的说法中正确的是通过题文对电磁炉工作原理的叙述,分析运用的物理原理如电流通过线圈时产生磁场,运用了电流的磁效应.本题是一道材料分析题,考查学生阅读分析材料,总结有用信息的能力.11。