美国旅游签证(面签)常见问题解答
- 格式:docx
- 大小:42.79 KB
- 文档页数:8
第1篇一、面试准备1. 了解签证政策在准备面试前,首先要了解美国旅游签证的政策。
美国旅游签证分为B-1和B-2两种类型,B-1为商务旅行签证,B-2为旅游签证。
根据个人情况选择合适的签证类型。
2. 填写DS-160表格DS-160表格是美国非移民签证电子申请表,是申请美国签证的重要步骤。
填写时,要确保信息的准确性,并按照要求上传照片。
3. 预约面试通过电话预约卡,按照操作程序预约面试。
面试地点一般为美国驻华大使馆或领事馆。
4. 准备面试材料面试时需要携带以下材料:(1)护照原件及复印件(2)DS-160表格确认页(3)签证申请费收据(4)面试预约单(5)个人简历(6)资产证明材料(如房产证明、车产证明、银行对账单等)(7)旅游行程安排(8)照片(51mm×51mm)(9)其他可能需要的材料5. 注意面试礼仪面试时,要注意着装得体,保持礼貌,回答问题时要诚实、准确、简洁。
以下是一些面试礼仪要点:(1)守时,至少提前半小时到达面试地点。
(2)穿着正式,男士可着有领的T恤、衬衫;女士可化淡妆。
(3)回答问题时要不卑不亢,不要改口或过多解释。
(4)言谈举止文明得当,笑容优雅,自信。
(5)尽量给签证官留下良好的第一印象。
二、面试题目1. 个人基本情况(1)请简单介绍一下您的家庭背景。
(2)您的工作情况如何?(3)您在家庭中的角色是什么?(4)您有哪些兴趣爱好?2. 美国旅游计划(1)您为什么想去美国旅游?(2)您打算在美国停留多长时间?(3)您计划在美国哪些城市或地区旅游?(4)您已经对美国哪些地方比较了解?(5)您在旅游期间的主要活动是什么?3. 经济能力(1)您在申请签证时,是否有足够的资金支持您的美国之行?(2)您能否提供房产证明、车产证明等资产证明材料?(3)您在银行是否有存款?能否提供银行对账单?(4)您是否有稳定的收入来源?4. 回国计划(1)您为什么选择在旅游结束后返回中国?(2)您在回国后有哪些计划?(3)您在国内有固定的工作或学习?5. 旅游经历(1)您以前是否去过其他国家旅游?(2)您在旅游过程中有哪些难忘的经历?(3)您从旅游中学到了什么?(4)您对欧洲、澳新等发达国家的旅游经历有何了解?6. 面试官提问(1)您对签证官提出的问题,要诚实、准确、简洁地回答。
美国面签常见问题总结(附中英文简历)(推荐5篇)第一篇:美国面签常见问题总结(附中英文简历)美国面签问题总结1、赴美目的?你这次去美国做什么?What are you going to do in USA? What will you do in USA? What kinds of activities you will take part in during your stay in USA? 你这次去美国有什么目的?What’s your purpose of traveling(visiting or going)to USA? What’s your purpose of this winter camp? Why you want to attend this winter camp? 参考答案:熟练口语;I would like to practise(exercise)my oral English.参加冬令营;I’m very interested in all(different)kinds of activities of this winter camp.学习美式英语;I want to study American English 参观美国名校、感受名校氛围;I am very happy to visit American famous colleges and experience the studying atmosphere.游览美国名胜风景;I would like to enjoy wonderful sightseeing of America.体验美国教育环境;To experience American educational environment 与美国同龄人交流;(文化、音乐、娱乐、生活、学习etc)To communicate with American peers in many aspects such as culture, music, entertainment, life style and studying as well.让美国朋友进一步认识、了解中国。
美国签证常见问题参考您的旅行的目的?答:旅游(准备什么时候去旅行?准备去多久?)答:2013年12月19日到2014年1月3日,17天(根据具体行程说)都去哪些地方?答:具体行程说,说城市即可,最好等记住几个城市的景点您出过国么?是,X年去过X国您会说英语么?答:不会/会/一点点(如果答会或者一点点,你不会英文怎么去旅行,如果有亲戚朋友就说亲戚朋友带,或者说签证办好以后会通过旅行社找个翻译或者导游)您的年龄?答:X岁,X年X月X日出生结婚了么?答:是/否爱人在国内做什么?答:按实际回答,还可能问及配偶的生日、父母信息、公司单位名称、地址、职位收入等情况爱人和你一起去么?答:按实际回答有孩子么?几岁了?在哪里读书?答:有/没有,如果答有,可能会问及年龄,在哪里读书,几年级等信息您有存款么?答:有,然后可以指出材料中的对账单、存款证明及房产等能证明自己资金能力的资料这次费用谁来支付?答:如果是商务,一般是公司承担;如果是旅游或者探亲方有,按实际即可有亲戚朋友在英国么?答:按实际回答,如果回答有,可能会要求提供亲戚朋友的信息,比如护照首页,有效居留身份证明等,还会问及亲戚朋友的全名、住址、单位及个人家庭情况您住哪?酒店具体地址?答:一般说住酒店或者住亲戚朋友家里,如果是住酒店,问及酒店的具体地址,就说已经预定好了,记不住,之知道大概位置,一般在市区;如果住亲戚朋友家里,就一定要记得具体的地址了接待人的姓名、电话、具体地址和工作单位?答:按实际或者提供的资料回答,如果是商务的,一定要记得邀请公司的名称和城市地址去几个人?有同行人么?答:按行程人数回答工作证明有么?您的年收入或者月收入多少?答:按实际回答,如果是退休的或者是学生按在职实际回答在单位工作多久了?职位是什么?您在公司具体负责什么?答:按实际回答单位是做什么的?经营范围是什么?答:按实际回答公司的名称?成立日期?答:按实际回答现在有多少员工?多少个部门?答:按实际回答公司的年营业额是多少?答:按实际回答。
美国签证面签时常见的问题有哪些美国签证问题一、美国签证面签时常见的问题有哪些一、你是一个真心想去美国读书的学生吗?你的studyplan(学习计划)是否足以说明你去美国的目的是否单纯:为了表明自己是真心想去美国读书的学生,你可以写一个自己的studyplan,这个学习计划要包括你为什么要去美国,去哪个学校读书,为什么去这个学校读书,读什么专业,为什么读这个专业,读完后的目标又是什么等问题。
要做一个有思想的学生,在这个时候要去研究一下你即将去学习的这个学校,你即将选择的这个专业,有什么吸引你的,要学习的是什么,有什么是可以为你将来的职业目标奠定基础的,所有的这一切都需要你去研究大学的网站。
尝试着先来说服自己,当你将自己说服了后,再去说服签证官,大家才会相信你是个真心想去美国读书的学生了。
二、你有钱付学费吗?申请人须对自己父母从事的事业和经济收入有真实的了解,能够对签证官说明家里为自己准备的供读书用的存款数额,并且能够清晰地了解父母的收入情况。
在向签证官措辞的时候带着感激和幸运的口吻,让签证官觉得你不是一个被父母宠坏的孩子,而是一个成熟的学生。
三、你去美国有没有带着移民倾向你去美国仅仅是去读书而不是去工作吗?在你学业完成后能马上离开美国吗?签证官并不一定非要得到一个十分确切的答案,而要看的是你是否认真考虑了这一问题。
完成学业后你打算做什么?你的事业蓝图是什么?这一计划为什么在中国的现状背景更容易实现?如果你能解释清楚所学内容今后在中国如何有用,那将有助于你顺利获得签证。
四、除此之外,要做的还有那些?1、说话时声音要清晰,语速要慢。
声音清晰意味着说话有底气,分量足,显示出你的自信。
语速要慢,对英语口语不太好的人来说,可以让签证官听清楚你要表达的意思,还能让自己有时间来思考签证官的问题。
2、心态一定要坦然。
不要受当前形势的影响,无论前边有几个人签过都与你没有关系,你要做到的就是保持正常的心态去迎接面试。
What will you study in the United States?I will be studying language learning in the US, and I like this major very much because I am very interested in the languages. I have been once learning Spanish and now English is my aim.●What will you do in USA?I think I will spend all of the time studying in America because I don’t think I am a very talented language learner so I have to spend more time than the other people on study.●Are you going to study in USA?Yes I am. This has always been my dream to get to study in the universities of USA.●What do you want to study in USA?I will be studying language learning in the US, and I like this major very much because I am very interested in the languages. I have been once learning Spanish and now English is my aim.●What is your purpose for the visa?I get the offer from the NYU, and I will be studyingin America for like half a year so this is why I need the visa.●What is your major?My English is not really something I could be proud of, so after I go to America I think I will be studying mostly about the language first.●In what aspect of your major will you study? Language, just English language.●Can it be used to military utilities?Sure it can’t.●What is your favorite subject?Art is my favourite I guess. And I enjoy everything about art because sometimes it gives me goose bumps.●Why do you like your major?It can help me to some extent improve my language ability and nowadays China is developing so fast that everybody speaks English. Therefore, I need to improve mine.●What does your major mean?●When/where did you get your BS/MS?Bachelor / master●What/where are you working now?I work as accounting in a company now but I decide to quit for some time while I can wholy put myself into study.●What is your academic background?I am an undergraduate from a university in China.●What have you done after you graduated from HighSchoolAfter I graduated from the high school, I wasadmitted by a local university in China and after that I focused on study on campus until I realize it was not enough for me to get from domestic education.How long will you study in USA?For like half a year. Because I decide to further my study as a graduate after I finish my langugage learning course in NYU.●Have you any scholarship?No. I haven’t.●What is your plan?I will be studying language learning in the US, and I like this major very much because I am very interested in the languages. And at the same time I would like to go around America to broaden my horizon.●What will you do after graduation? Why?I’ll directly come back China to work for the company I’ve worked for.●What kind of job can you find in the future?I’ll be an accountant again.●What is your ultimate academic goal?To learn how to manage English better becaue I have many friends who speak English very well.●Give me three reasons that you will come back toChina?First of all, I am a Chinese, and I like this land where I was born and raised in very much. Second, I think I have all the connection in China, and I can’t stand to lose it. Third, China is getting better, so coming back with better English is good for my self-development. So I have every reason to come back.●Can you explain why 90% Chinese students didn't comeback?I am extremely different from those people who didn’t come back China. First, the only aim I go to America is to learn English language better in order to communicate with my friends in China better. And second,like I said, I have every reason to come back.●How do you know this Univ.?I have searched a lot of imformation on the internet until I find NYU is famous for language course. So I decide to get into this university. And the climate of the New York suit me just fine.●Why do you choose this Univ.?I find NYU is famous for language course. So I decide to get into this university. And the climate of the New York suit me just fine.●Why did you choose xxxxxx University?●How much do you know about the university? 27●Why do you want to study in USA? 28 As everybody knows, USA has the most advanced education in the world. The educational system is the most completed and the US has the most excellent faculty of all.●Why do you want go to the United States for furtherstudy? 29As everybody knows, USA has the most advanced education in the world. The educational system is the most completed and the US has the most excellent faculty of all. And like I said, I can’t get enough from the domestic education.●Why do you want to study xxx in the US? 30I want to study language learning in the US, and I likethis major very much because I am very interested in the languages. And I would like to improve my English partly because I have a bunch of friends who speak English very well.●What is the difficult class do you have? 31I think the language itself is very difficult for me because I am not really talented in language learning.●What's your name? 32My name is Chuchu Ye and you can call me Vivian.32) How many institutions have you applied, and whoare they? 33Only NYU.Did any other school admit you? 3434) Do you have any relatives in the United States?No, I don’t.35) What do your parents do?They are bussiness dealer.36) How much do you expect you will have to spend eachyear in the United States? (*)I will only stay in America for a short period of time for language learning course, so I don’t think I will spend a lot. I believe I will have to spend no more than 1500 $ per month.37) How do you support yourself during your studies in the United States?I’ve been saving some money these two years and I think it will be enough for me to make the days in the US.38) Do you plan to seek Financial support in the US? (*)No, and I think I will have no time to do that andI won’t do that.39) Who will be your sponsor? (*)(How much is his annual income and what will be the amount you will receive annually? )Now, I am my sponsor if needed I think I will ask myparents for help. I don’t think I need their help currently.Do you have a bank deposit certification? (*) Yes, I do.64) Have you any bank deposit? (*)Yes, I have.40) Do you plan to seek employment in the US after you have completed your studies?No, first of all, I won’t get any degree certification and I have said it, I will come back China to continue doing what I am doing now.43) How long have you prepared your visa interview? For like a month because it’s important for me.44) How long have you prepared for GRE? Did you cheat?I don’t take the examination.45) Are you a worker or a student now?I am now a worker but I decide to be a student for3 months and to apply for the graduate course afterI finished the language learning course.46) Where are you from? Where is your hometown?I am from Wenzhou, Zhejiang, China. It is a really beautiful city and that’s the reason why I need to come back.47) How much do you earn now? (*)How much will you earn when you come back?5000 RMB and I of course hope that I can get far more than this when I come back. And I believe with better English I can get a raise.48) Do you know which school is the best in your major? What else?I have no idea, but I think NYU is good enough for me.50) What will you study in this major? What courses?53) When are you going to enter US?At the end of August.54)What is your dream?My dream is to travel around the world in the near future.55) What is the thing you like best in America, or the thing you like best in China?I’ve never been to America so from what I know on line I think the landscape in America attracts me most and America is a perfect land for vacation but China is the best country for me to live in because I am most familiar with the culture.56) Then what is the thing you don't like most about China?I like China but if you really ask me to say something I don’t like about China, it would be the heavy traffic, so I think I will move to the countryside after I get old.59) What is your favorite pet?Why? (*)Puppy, it’s lovely.60) What's your best or worst quality?My best quality I believe would be honest. I seldom lie to people. And the worst I think would be a little shy. It’s very difficult for me to get adapted to the new environment not even to say dwelling in there for a long time.61) What do you think is the best/worst thing of the U.S?First, I have never been there. So I have no idea what is the worst thing about the US. And like I said before, America has the most breath-taking landscape that attracts me a lot.62) Have you ever been to nations aside of China? Have you ever gone abroad?I’ve been to singapore and malaysia before partly because I don’t wanna leave home too far but this time, going to America for study would be the farthest tripthat I have ever been taken so I would like to come back as soon as I finish my learning.63) What's your favorite food?My favourite food is Peking duck, and some other traditional Chinese food.67) How old are you?I’m 27.69) When did you take the T/G test?I don’t need that.71)课程概述. Can you talk something about the course XX?I am not really an expert in this, but if I am asked to talk about this, I would say it’s more connected with languages itself.72) Do you have sisters or brothers?Yes, I do. And I have two little sisters.73) How long have you been in shanghai?Only one day, I am a little busy lately. So I was herenot long ago.74) Why you live in Wenzhou?This is where my parents and I are from.75) What's your hobby? What do you do in your spare time?Dancing and painting, to be frank. I watch movies and go shopping in my spare time.80) What is your favorite American movie?I like The Titanic and Avatar very much. I like James Cameron too.81) Who do you think is the best president of the US?I don’t really care about the politics but I think Obama is really a cool guy and I am really impressed by his line “change we can”.82) Where is your HUKOU(户口)?In wenzhou, the city I come from.83) Do you have a boyfriend?Where is he?Are you sure your bf will keep related with you during your graduate study?I have a boyfriend and he is now in wenzhou and I think that’s part of the reasons why I wanna come back chinaand I think I am a very dependent person so I think I will keep very frequent connection with him while I’m away.84) Do you think who is the greatest leader in the world? Why?I have never thought about this but if I am ready to say, I’d say Einstine because he is the greatest leader in the scientific field.87) Which is your favorite restaurant or cafe? My favourite food is chinese food so my favourite restaurant is a local famous restaurant named “南浦饭摊“ and I also like western food too.89) Where do you live or where will you live?I am now living in Wenzhou, China. And if I am luckyenough I think I will be living in america for a short period of time soon while I am studying.94) You can also make more of this kind of money inUS, why don't you want to earn more?Why you come back to China instead of finding a job in America?First of all, I am a Chinese, and I like this land where I was born and raised in very much. Second, I think I have all the connection in China, and I can’t stand to lose it. Third, China is getting better, so coming back with better English is good for my self-development. So I have every reason to come back.95) Where is your company located in? (*)Gaoxiang industrial center.97) Have you business card? Do you have a name card? (*)No, I haven’t.100) Is xxxxxxx the first university to give you an offer?Yes, because I’ve only applied NYU.103) Are you a top student in your school? What about your ranking in your class?Not really but I am always hardworking. I ranked the tenth in my class.104) Do u have a cup of coffee every morning?No, I don’t. I’m not used to this.105) What kind of computer do you have?A laptop and I think it’s very convenient.106) What is your favorite color?I like white because that’s a very pure colour.107) (Set up my own company about****) Is it difficult? (*)I’ve never considered about this and I will absolutely think it’s impossible for a person like me who is very dependent.。
美国签证面试时常问的问题:1楼(1)询问学习目的What's your purpose or what will you do in the US?What do you intend to do in the United States?Why do you want to go to the US?(2)选择这所学校的原因Which university do you planWhy did you choose the school?What do you think of(3)学习的期限(4)for?(5)Which major?Which degree will you pursue in America?What will you study in the United States?What is your major?In what aspect of your major will you study?What will you do in US?Why did you choose…as your major?Please explain in detail why you chose…university in academic standards .Can you give a real-life example of your topic?(6)怎么知道的这所学校How do you know about this school?Why do you receive financial aid from…university?(7)现在的工作What do you do in China now?(8)经济状况和奖学金How can you afford to payschool offer you??(9)?(10 )托福和GRE 以及GMAT 成绩What is your TOEFL and GRE or GMAT score?(11)家庭的纽带What does your spouse do?Are you married?What do your parents do?(12 )毕业后的工作打算What will you do after you get your degree?What are you going to do after your graduation?What are you going to do after you get your degree?(13 )政治观点What is your opinion about Sino-US relations?Are you against the US?(14 )出国经历Have been abroad?What countries have been to?(15Do last time?(16Do deal with your application?,具体怎么再签申述重点解决上次的拒签,原因是什么,问题出在哪里,就解决哪里,解决了这个问题,就可能拿到签证。
美国签证108问的,108个问题的中文翻译悬赏分:0 |解决时间:2010-11-6 23:07 |提问者:丶抢小孩的糖24) What's your name?你叫什么名字43) How long have you prepared your visa i nterview?你花了多长时间准备你的面试46) Where are you from? Where is your hometown?你从哪里来?你的老家在哪里?62) Have you ever been to nations aside of China? Have you ever gone abroad?你是否到过中国以外的国家?你是否出过国?63) What's your favorite food?你最喜欢的食物是什么?67) How old are you?你几岁了?73) How long have you been in wuhan?你在武汉呆了多久?75) What's your hobby? What do you do in your spare time?你的爱好是什么?你如何度过你的空闲时间?82) Where is your HUKOU(户口)?你的户口在哪里?87) Which is your favorite restaurant (cafe)?你最喜欢的餐厅是?(咖啡店)89) Where do you live? Where will you live?你住在哪里?你将会住在哪里?104) Do u have a cup of coffee every morning?你每天早上都喝咖啡么?105) what kind of computer do you have?106) what is your favorite color?你最喜欢的颜色是什么?2.复杂个人问题42) What do you think of the West Development in China?42) 你如何看待中国西部发展59) What is your favorite pet? Why?59) 你最喜欢的宠物是?为什么60) What's your best/worst quality.60) 你最好/最糟糕的方面是什么74) Why did you live in WUHAN?74) 你为什么住在武汉81) Who do you think is the best president of the US?81) 你觉得美国最好的总统是哪一位84) Do you think who is the greatest leader in the world? Why?84) 你认为世界上最好的领导者是哪一位?为什么?3.亲属问题23) Do you want your wife to go with you?23) 你希望你的妻子和你一起去吗?34) Do you have any relatives in the United States?34) 你在美国有任何亲戚配偶探视吗?(这个翻译的对吗?)35) What do your parents do?35) 你父母的工作是什么68) Have you any relatives in US?68) 你在美国有任何亲戚关系吗72) Do you have sisters or brothers?72) 你有兄弟姐妹吗?80) What is your favorite American movie?80) 你最喜欢的美国电影是?83) Do you have a girlfriend? Where is she? Are you sure your gf will keep relation with you during your graduate study?83) 你有女朋友吗?她在哪里?你确定你的女朋友在你毕业前都会和你保持这种关系吗?二、你去做什么?1.笼统问法3) What will you do in USA?3) 你会在美国做什么?11) What is your purpose for the visa?11) 你签证的目的是什么?2.关于国家4) Are you going to study in USA?4) 你准备在美国学习吗?7) How long will you study in USA?7) 你准备在美国呆多久?19) Why do you want to study in USA?19) 为什么你想在美国学习?27) Why do you want go to the United States for further study? (if the accent is on "United States")27) 为什么你想去美国做进一步的学习?30) Many universities in the China offer first--rate graduate programs in xxx. Why do you want to go to the USA for graduate study?30) 中国许多大学都提供一流的XXX研究生课程,为什么你想去美国读研究生53) When are you going to enter US?53) 你将会从哪里进入美国2.关于学校13) How do you know this High school (Univ).?13) 你怎么知道这所的高中(大学)?17) Why do you choose this High school (Univ).?17) 你为什么会选择这所高中(大学)?32) To how many institutions have you applied, and who are they? Any other school admits you?32) 你申请了哪几个(学校)机构?他们分别是什么?有其他学校录取你么?33) Why did you choose xxxxxx High school (University)? How much do you know about the High school(university)?你为什么选择xxxx高中(大学),你对它的了解有多少?48) Do you know which school is the best in your major? What else?48) 你知道在你专业上哪所学校是最好的?其他的呢?100) Is xxxxxxx the first university to give you the offer? 100) xxxx是第一个录取你得大学吗?3.关于专业1) What will you study in the United States?1) 你将会在美国学习什么内容9) What do you want to study in USA?9) 你想在美国学习什么?29) Why do you want to study xxx in the US?29) 为什么你想在美国学习XXX31) What is your ultimate academic goal?31) 你的最终的学术目标是什么?50) What will you study in this major? What courses?50) 这个专业/学科上你会需要学习什么?有什么课程52,88) What's the difference between your major now and the major in USA? 52,88) 你现在的专业和到美国后的专业/学科有什么不同58) Why do you change your major?58) 为什么你要转换你得专业/学科问题补充:3.英语能力44) How long have you prepared for GRE? Did you cheat?你准备GRE考试用了多长时间?你有没有作弊?69) When did you join the T/G test?70) What score did you get in T/G test?99) How did you take GRE?4.财务能力8,86) Have you any scholarship?21) Why do you receive financial aid from this Univ.?36) How much do you expect you will have to spend each year in the United States?37) How do you support yourself during your studies in the United States?38) Do you plan to seek Financial support in the US?39) Who will be your sponsor? How much is his annal income and what will be the amount you will receive annually? Do you have a bank deposit certification?64) Have you any bank deposit?78) Can you tell me which assistantship they give you? TA or RA.92) Your assistantship is for one year, then how about the following years?四、你会回来吗?1.归国计划14) What is your plan? What will you do after graduation? Why? what kind of job can you find in the future?15) Give me three reasons that you will come back to China?16) Can you explain why 90% Chinese students didn't come back?40) Do you plan to seek employment in the US after you have completed your studies?54) What is your dream?94) You can also make more of this kind of money in US, why don't you want to earn more? why you come back to China instead of finding a job in America?101) Will you come back to this company after graduation?2.中美比较55) What is the thing you like best in America, or the thing you like best in China?56) Then what is the thing you don't like most in China?61) What do you think is the best/worst thing of the U.S?五、最希望被问到的问题108) Would you like to accept the yellow card and go to window 10?祝大家一切顺利!!责下面还有很多都在/abroad/visa/usa/application/200812/20081225110953.ht ml2.复杂个人问题3.亲属问题?二、你去做什么?1.笼统问法2.关于国家2.关于学校3.关于专业11。
TOP10:为什么去美国?A:这个问题近些年问的少了,从第一名滑落至第十名。
答复时候一定要说明必要性对,就是必要性。
不是因为美国有什么,而是因为,美国有的这些,对你很重要〔必要〕。
TOP9:你结婚了吗?A:老外一直认为,婚姻是一个人稳定下来的最重要因素。
如果没结,想一下:你可以订婚吧?你可以有男〔女〕朋友吧?不要直接了当答复没有,想方法避开一下。
TOP8:你在哪里工作?A:不建议刚刚换了工作单位就去申请,尽量保持工作证明至少在一年以上〔说明你有一份稳定的工作和稳定的收入来源〕如果是家庭主妇,就提一下丈夫的工作。
如果是自由职业,侧重说一下你的职业理想和顶峰期的职业收入。
TOP7:你的收入是多少?A:注意收入可不仅限于你的死工资哦,可能离开单位,你还是一个滴滴或UBER司机,或者你在其它单位还有一份兼职,或者,你有一套多余的房子出租。
你有股票或基金?不一而足,多多益善。
TOP6:没有问题。
A:是的,你没看错,没有问题。
每个申请人在面签时候几乎都经历过这么一段时间真空期,签证官也不抬头问你问题,而是一直在低头不停的敲电脑。
敲电脑做什么呢?看你填的DS160表格,如果有拒签的,还会翻看之前上一个签证官备注的原因。
没有问题,不代表真的没有问题,他正在做判断的时候,则就去干扰他的判断,创造对自己有利的因素。
先抓紧摆一个看似随意,轻松酷酷的姿势,或者把红彤彤的房产证主动放在窗台上,让签证官不小心瞥见;或者把一沓厚厚的流水也放在窗台上,装作很沉很沉拿不动的样子;要不就是不断的看时间,不经意露出胳膊上花25元购置的新款地摊劳力士;等等,诸如此类。
这里最后有人问,这样做,会招人讨厌吗?一般不会的。
我的建议,你能活泼一点,就千万不要腼腆。
时机,多半是争取来的。
TOP5:你有没有去过别的国家?A:就是传说中的出入境记录,如果有就照实说。
如果没有,就说明原因,工作忙没时间什么的。
有的人出入境记录在旧护照上面,其实也可以说的。
签证官一般都问那些问题?
1,你此次去美国的目的是什么?(你为什么申请去美国)
2,你此次行程计划去多少天?什么时间出发?
3,行程计划是什么?(都准备去那些地方?)
4,贵单位名称是什么?你的职位是什么?您负责的业务是什么?5,您的年薪是多少?有无房产?有无车产?
请根据自己的实际情况和填表的内容回答。
(例:年薪6万元人民币/年,月薪5000 元人民币,根据担保函所填数字情况说明,并主动出示存折、存单原件)。
6,您此次的出行的费用是由谁来承担?自己承担,(一般这种情况,签证官会让你出示薪资证明如存折货房产证等。
)
7,如签证官询问是否会滞留不归?
对于这类问题的回答能否令签证官满意,很大程度上取决于签证官的态度,所以回答时请保持平静,不卑不亢地陈述,如有可能,请准备一份由单位提供的担保证明。
(不会,我只是利用假期时间旅游,假期结束后还要回原单位工作)
8,在美国有没有亲属?
请根据自己的实际和填表的内容实际回答,最好少答
9,会不会英语?(如实回答)
10,和您同行的有谁?(和你是什么关系)
1 1,为什么会选择到美国旅游?
12,以前去过什么国家?
请如实回答(如什么时间去过什么国家,要求提供照片请及时出示,请记住提供照片的地点及时间)。
以下问题是签证官经常性的问题,请认真阅读。
每个人都有不同的经历,面签时请按照自己的情况作答,以下问题的解答仅为参考,切勿照搬回答。
第一部分:出境记录方面1、问题:你去美国做什么?答:旅游2、问题:你曾经去过哪些国家和地区旅游?答:简要说明曾经去过国家名3、问题:你怎么证明曾经到过那些国家呢?答:护照上有签证,还有照片等第二部分:个人资产方面 1、问题:你这次去美国旅游费用谁来负担?自己 或家人2、问题:你是做什么工作的?在单位担任什么职务?工龄?单位地址? 3、问题:你的年收入是多少? 4、问题:你有营业执照吗? 5、问题:你有没有单位的证明信或者担保函? 6、问题:你带存款证明了? 7、问题:你带房产证明了? 8、问题:你有私人汽车吗? 9、问题:你还带了其他资产证明吗?第三部分:家庭方面 1,问题:你结婚了吗?你有孩子吗? 2,问题:你的爱人是做什么工作的? 3,问题:你这次旅游是自己去吗?为什么你的家人不和你一起去美国旅游啊? 4,问题:你带户口薄了吗? 5,问题;你带结婚证了吗? 6,问题:你带家庭成员的照片了吗?第四部分:旅游方面 1、问题:这次是谁组织你们赴美国旅游? 答:中国金桥旅游-美冠假期,问题:这个旅游团大概有多少人? 答:12人左右 3、问题:旅游团中的其他人你都认识吗? 答:认识,都是朋友或不认识 4、问题:你这次旅游都打算去美国哪些城市和景点? 答:旧金山、拉斯维加斯、洛杉机等等(看个人所选行程回答。
)5、问题;这次旅游的费用大概要花费多少钱啊?6、问题:这个旅游团预定什么时间出发? 答: 7、问题:你们预计在美国停留多少天? 答:其他问题美国旅游签证面试问题1. 你叫什么名字? 2. 你出生在哪里? 3. 你什么时候出生的? 4. 你的职业是什么? 5. 你做这个工作多长时间了? 6. 请描述一下你的工作。
7. 你在什么公司得到这些经历的? 8. 你在这个公司工作多久了? 9. 你知道这个公司的地址吗? 10. 这个公司主要做什么?有多少员工? 11. 你是怎么找到美国雇主的? 12. 为什么你想去美国? 13.你知道你的律师或代理人的名字吗? 14. 办理这项服务你要付多少费用? 15.你将去美国什么地方? 16. 你准备为雇主工作多久? 17.你有美国居住的地址吗? 18. 你将什么时候出发去美国?其他问题及美国旅游签证面试技巧例子: Q1:您去过美国吗 ?/ 您去此次美国作什麽? A1 :我去过。
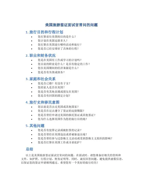
美国旅游签证面试官常问的问题
1. 旅行目的和行程计划
•您打算前往美国的目的是什么?
•您计划在美国逗留多久?
•您打算在美国进行哪些活动和旅行?
•您是否已经安排好了具体的行程?
2. 职业和财务状况
•您是在美国有工作或学习的计划吗?
•您目前的职业是什么?是否有稳定的工作?
•您在美国期间的经济来源是什么?
•您是否有负债或债务?
3. 家庭和社会关系
•您是否已婚?有没有子女?
•您的家人是否在美国?
•您是否有其他亲属或朋友在美国?
•您是否有回国的固定计划?
4. 旅行史和移民意图
•您以前是否去过美国或其他国家?
•您是否在过去遵守了签证的逗留期限?
•您是否曾经申请过美国的移民签证或其他签证?
•您为什么选择美国作为您的旅行目的地?
5. 其他问题
•您是否有犯罪记录或被拒签的记录?
•您是否曾经在美国违法或者被驱逐出境?
•您是否曾经参与过恐怖主义活动或受到恐怖主义组织的影响?
•您是否打算在美国工作或寻求庇护?
总结
以上是美国旅游签证面试官常问的问题。
在面试时,请您准备好相关的资料和
文件,如护照、行程计划、财务证明等。
同时,诚实回答问题,避免提供虚假信息,以保证您的签证申请顺利通过。
希望您有一个美好的旅行经历!。
美国旅游签证办理常见问题汇总1.签证官一般会问哪些问题?根据每个人的情况不一样,签证官也会选择性的问您一些问题。
最常见的会问您去美国的目的是什么?您大概会去多久?行程安排是这样的?您的职业是什么?您的家庭情况怎样?不管签证官问了什么问题都需要如实回答。
2.我应该提前多久申请美国签证?常规的要提前35-40天提出申请。
但根据淡旺季的区分。
旺季请至少50-60天。
3.美国签证官最看重什么?诚实、诚恳。
4.赴美国使领馆签证时,穿戴有什么讲究?回答问题有什么诀窍?签证面谈时,穿戴不能随随便便,穿着要大方得体。
签证官是通过综合评估,在短短的几分钟内做出是否给予签证的决定。
因此,申请人的职业形象、坦然自若和胸有成竹表现都是至关重要的。
当您排在某个签证官前等候时,要表现出您的良好素质。
您的所作所为,签证官高高在上,尽收眼底。
要显出您的气质,挺胸抬头,不卑不亢的安静等候。
5.拒签之后我的信息会不会被领事馆保存,影响我的下次签证?第一次签证之后,您的个人信息会被领事馆保存。
拒签之后,当您第二次申请时,不管您是在哪个美国领事馆,签证官在签发您的签证之前都会核查资料库。
如果您在申请表上说明过去曾被拒签,您的申请将在您提供的新资料的基础上重新考虑。
签证官理解很多申请人在第一次来使馆时,不知需要提交什么资料来证明自己合乎获得签证的条件,误解也会在面谈时发生。
一般来说,第二次面谈会像第一次面谈一样认真。
6.有过欧洲或者澳洲签证的人更容易获得美国签证是吗?是的。
美国是个注重信誉记录的国家,对那些有良好信誉记录的申请人总是给予信任和好感。
如果您有出访欧洲或澳州的良好记录,赴美理由也合理,获取到美国签证的几率将增大。
不过,需要特别注意的是,在签证面谈时,一定要带上能证明您去过欧洲或澳洲的相关材料,如护照、照片或其他材料,不然也会有被拒签的可能。
7.我可以跨领区申请签证吗?申请美国签证的客户最好在自己户籍所属的领事馆区域内申请美国签证,如果跨领区申请,必须持有居住地的半年以上有效居住证,方可在居住地所属领区申请美国签证。
美国面签问题大全Questions for American Visa Application1) What will you study in the United States?在美国,你将学习什么?2) What is your major? In what aspect of your major will you study? What is your favorite subject? Can it be used to military utilities ?你是什么专业?你会在哪些方面是您的主要研究?什么是你最喜欢的科目?它可以被用于军事事业吗?3) What will you do in USA?在美国,你会做什么?4) Are you going to study in USA?你要在美国学习吗?5) When/where did you get your BS/MS?当/从哪里弄来的学士/硕士?6) What/where are you working now?什么/你在哪里工作?7) How long will you study in USA?你在美国学习多久?8) Have you any scholarship?你有奖学金吗?9) What do you want to study in USA?你想在美国学习什么?10) What do you do with your work for MS/phd?你做什么你的工作,为MS/ PHD?11) What is your purpose for the visa?你签证的目的是什么??.. 专业. . .12) What is your academic background?你的学术背景是什么?13) How do you know this Univ.?你怎么知道这所大学?14) What is your plan? What will you do after graduation? Why? what kind of job can you find in the future?你有什么打算?毕业后,你会做什么?为什么呢?在未来,你能找到什么样的工作?15) Give me three reasons that you will come back to China?给我三个理由,你会来中国吗16) Can you explain why 90% Chinese students didn't come back?你可以解释为什么90%的中国学生没有回来?17) Why do you choose this Univ.?你为什么选择这所大学?18) Why do you like your major? 你为什么喜欢你的专业吗?19) Why do you want to study in USA?你为什么要在美国学习20) Why do you want to pursue a master's/doctoral degree?你为什么要追求硕士/博士学位?21) Why do you receive financial aid from this Univ.?为什么你收到这所大学的财政援助。
美国签证面试可能问到的问题与解答随着全球化的发展,越来越多的人选择前往美国旅游、学习或工作。
然而,在申请美国签证的过程中,面试是一个必不可少的环节。
面试官会根据申请人的个人情况和签证类型,提出一系列问题来评估申请人是否符合签证要求。
本文将介绍一些可能会被问到的常见问题,并提供相应的解答,帮助申请人更好地准备面试。
1. 你为什么想去美国?这是一个常见的开场问题,面试官想了解申请人的动机和目的。
回答时要真实、明确,可以提到自己的学习、工作或旅游计划,以及对美国文化、教育或工作环境的兴趣。
2. 你打算在美国呆多久?面试官关心申请人的计划和时间安排。
回答时要具体、合理,可以根据签证类型和行程安排来说明自己的计划,例如学生签证可能会提到学习期限,旅游签证可能会提到旅行时间等。
3. 你在美国有亲戚或朋友吗?面试官想了解申请人在美国是否有社会关系,以及是否有可能滞留。
回答时要诚实、明确,如果有亲戚或朋友在美国,可以提到他们的姓名、关系和联系方式。
4. 你在美国的经济来源是什么?面试官关心申请人在美国期间的经济状况,以确保申请人有足够的资金维持生活。
回答时要详细、可信,可以提到自己的存款、奖学金、工作收入或亲友资助等。
5. 你在美国的住宿安排是什么?面试官想了解申请人在美国期间的住宿情况,以确保申请人有合适的居住条件。
回答时要具体、合理,可以提到自己的酒店预订、学校宿舍或亲友住所等。
6. 你是否曾经被拒签过?面试官想了解申请人的签证记录,以及之前是否有过拒签经历。
回答时要诚实、明确,如果曾经被拒签过,可以说明拒签原因,并解释自己的情况已经改变,不会再次出现类似问题。
7. 你是否打算在美国工作?面试官关心申请人是否有非法工作倾向,以及是否会超出签证类型的限制。
回答时要明确、合法,可以说明自己的签证类型和限制,并表示遵守美国法律,不会从事非法工作。
8. 你是否打算在美国继续学习?面试官关心申请人是否有继续学习的计划,以及是否会超出签证类型的限制。
1. 为什么去美国?Why are you going to America (USA/United Stated/US)?/ What’s your purpose of visiting America?/ What will you do in America?参加CTIA展Attend CTIA Exhibition.2. 这个展会是关于什么的?What’s the exhibition for/about?无线电通信Wireless broadband and telecom industries.3. 在美国有没有亲戚?Do you have any relatives in America?没有No4. 你的最高学位是什么?What’s your highest degree?学士/大专Bachelor/associate degree5. 你所学的专业是什么?What’s your major?6. 你们公司是做什么的?What does your company do?/ What are your company’s products?/ What products do your company make/produce/manufacture?Power adapters, POE injectors and splitters, power inverters and jump starters and so on7. 展会在那里?展位号是多少?Where is this exhibition? What’s your booth number?拉斯维加斯,内华达。
2246Sands Expo & Convention Center, Las Vegas, Nevada. 22468. 在美国待多久?展会是什么时候?行程计划是什么?How long will you stay in America? When is the exhibition?/ What is the date of the exhibition?/ How long will the exhibition last?/ How long is the exhibition? What is your9天,九月5-13号9 days, from September 5th to 13th. The exhibition will be from September 7th to 9th.9. 这是第几次参加这个展会?How many times have you attended/been to this expo?第一次First time10. 为什么参加这个展会?Why will you attend/go to this expo?11. 你们公司有多少人?How many employees/workers/people do you have in your company?12. 之前有美国的客户吗?Do you have any American clients/customers before?Yes. Ubiquiti and Ruckus in Silicon Valley13. 来公司多久了?How long have you been (worked) in this company?14. 什么职位?What’s your job?/ What are you?/ What do you do in the company?营销总监Marketing director.15. 请简述一下你的工作内容。
随着美国签证政策放开, 越来越多人开始申请美国签证。
众所周知, 美国签证签发由签证官主观判断决定, 存在一定偶尔性,掌握某些面试技巧, 定会提高签证通过率。
1.留下美好第一印象礼貌自信微笑大方仪表得体心态端正2.理解面试问题, 避免答非所问一、出国目1.问题: 你去美国做什么?2.问题: 为什么选取美国?二、出境记录1.问题: 你曾经去过哪些国家或地区旅游?2.问题: 你怎么证明你曾经到过那些国家或地区?三、个人资产1.问题: 你本次赴美费用由谁承担?2.问题: 你在国内有稳定工作吗?什么行业?什么职务?工作多久了?收入多少?3.问题: 单位批准你假期了吗?4.问题: 你带存款证明了吗?5.问题: 你在国内有房产吗?6.问题: 你有私家车吗?7、问题: 你带其她资产证明了吗?四、家庭方面1.问题: 你结婚了吗?爱人是做什么工作?2.问题: 你有孩子吗?孩子与你同行吗?3.问题: 均有谁和你一起出行?为什么你家人不和你一起去美国?4.问题: 你带结婚证了吗?5.问题: 你带家庭成员照片了吗?五、行程方面1.问题: 你准备在美国停留多久?2.问题: 你都准备去哪些都市?3.问题: 你准备什么时候去?4.问题: 本次出行费用预算是多少?3.资料准备齐全, 尽量携带原件1.户口本2、结婚证3.房产证4.行驶证5.公司营业执照副本6.银行流水账单7、定期存款8、邀请函9、曾出国照片、家庭成员照片10、有出国记录旧护照11.美国直系亲属有关资料12、公司准假证明4、面对签证官需注意1、积极微笑打招呼2.自然直视签证官3、回答问题放慢语速、吐字清晰4、积极回答问题5、扬长避短6、一边回答问题, 一边递交有关资料7、微笑面对签证成果5、若拒签1.不要与签证官争论或抱怨2、不要立即再次申请美国留学面签时签证官会就你去美国目, 对你专业, 对你留学美国时间等问题提问, 面签前要做好准备。
1) 对去美国目提问.What will you study in the United States?What will you do in USA?What are you going to study in USA?What are you going to do in USA?Are you going to study in USA?What do you want to study in USA?ANS:I will study for my Ph.D in Mathematics in the University of Florida.2) 对学习专业提问.Wha.i.you.major?I.wha.aspec.of.you.majo.wil.yo.study?ANS:M.majo.o.undergraduat.an.graduat.stud.i.Applie.Mathematics..wil.continu.t.stud.Mathematic.fo.m.Ph.D.i.th.Universit.o.Florida.M.sp ecifie.fiel.o.stud.wil.b.Algorith.an.Mathematica.Modeling.3) 对既有学位提问.When/wher.di.yo.ge.you.BS/MS?ANS:.go.m.Bachelor'.degre.i.199.fro.Centra.Universit.fo.Nationality.. wil.ge.m.Master'.degre.i.Mathematic.i.fe.day.fro.Beijin.Norma.Univer sity.4) 对当前行为和地点提问.What/where are you studying now?ANS:I am now studying for my Master's degree in Mathematics in Beijing Normal University.5) 对留美时间提问A?ANS:Abou..years.M.futur.adviso.sai.tha.i..wor.har..ca.ge.m.ph..withi.. shorte.time.6) 对奖学金提问Hav.yo.gotte.an.scholarship?ANS:Yes..hav.gotte.teachin.assistantshi.fro.th.department.7) 对学习筹划提问What do you do with your work for BS/MS/Phd?ANS:I will take courses, teaching, do research,and finish my the sis in the area of Algorithm and Mathematical Modeling to get my Ph.d in Mathematics in 5 years.8) 签证目提问Wha.i.you.purpos.fo.thi.visa?ANS:.nee..F-.vis.i.orde.t.stud.fo.m.Ph..degre.i.Mathematic.i.th.Univer .bac.t.china.9) 对背景提问Wha.i.you.academi.background?ANS:Fro.199.t.199..studie.i.Centra.Universit.fo.Nationalit.fo.m.Bache lor'.degree.Sinc.Septembe.199..hav.bee.studyin.i.Beijin.Norma.Univ ersit.fo.m.master'.degree..wil.graduat.an.ge.m.Master'.degre.i.fe.day s.10) 对美国学校提问Ho.d.yo.kno.thi.Univ.?ANS:A..starte.t.kno.abou.th. Universit.o.Florid.fro.m.professor.H.encourage.m.t.pursu.Ph.degre.i. Universit.o.Florid.becaus.i.ha.th.mos.excellen.professor.i.m.field.11) 对选校因素提问Wh.d.yo.choos.thi.Univ.?ANS:Firstly, A.Ther.ar. larg.o.number.o.excellen.mathematician.i.Universit.o.Florida.Secondl y, th.Departmen.o.Mathematic.a.Universit.o.Florid.offer.broa.progra.i. Mathematica.Sciences, particularl.i.Applie.Mathematics.Ther.i.a.exc ellen.mathematic.faculty.Amon.th.facult.ar.on.Field.Medallis.an..winn e.o.th.Mosco.Prize, tw.o.th.mos.prestigiou.award.i.th.fiel.o.Mathema tic.Science.Thirdly, studen.ca.ge.carefu.advisin.an.individua.attentio n.12) 对回国筹划提问Wha.i.you.plan?Wha.wil.yo.d.afte.graduation?ANS:.wil.specializ.i.Algorith.an.Mathematica.Modelin.an.finis.m.Ph..s .bac.t.Chin.an.d.r borator.a.Beijin.Norma.University.Ther.ar.man.theoretic panies.13) 对回国因素提问.bac.t.China?ANS:Firstly, rg.number.o.talents. A, i.wil.b.ver.eas.fo.m.t.fin..goo.jo.i.Chi n.an.i.i.easie.t.hav..highe.positio.an.becom..leadin.scientis.i.m.acade mi.fiel.i.China.Secondly, .lov.m.mothe.an.farther..ow.the.muc.an.sin c..a.thei.onl.son, th.ver.leas..ca.d.fo.the.i.t.loo.afte.the.whe.the.ar.old..als.hav.man.friend.an.relative.her.tha..woul.no.b.abl.t.leav.behind. Thirdly, .t. establis.thei.professiona.careers.Fo.example, ZhongGuanCu.i.Beijin. an.PuDon.i.Shanghai.14) 对不回国因素提问Ca.yo.explai.wh.90.Chines.student.didn'.com.back?ANS:Ther.mayb.man.reasons.A..matte.o.fact, e.t.b.th.reality.B u.thing.ha.bee.changin.greatl.durin.th.recen.year.an.muc.mor.studen in.bac.afte.the.hav.finishe.thei.study.And, Chin .t.establis.thei. professiona.careers.Fo.example, ZhongGuanCu.i.Beijin.an.PuDon.i. Shanghai.15) 对专业提问Wh.d.yo.lik.you.major?ANS: Firstly, p etitio.hel.i.China.Fo.example, i.bot.Nationa.Junio.Middl.Schoo.Stude petitio.199.an.Nationa.Senio.Middl.Scho petitio.1992, .wo.Firs.Clas.Prize.. wo.Nationa.Secon.Clas.Priz.i.Nationa.Colleg.Studen.Mathematica.C ontes.i.Modelin.1996.Secondly, havin.experience.succes.an.failur.i. m.studie.an.research, .reall.fee.tha.mathematic.play.a.importan.rol.i. scienc.an.i.practica.life..scientis.wh.ha.no..goo.mathematica.backgroun.canno.d.researc.i.depth.Give.m.futur.development, .decid.t.conti nu.m.mathematica.stud.i.depth.16) 对选取美国提问A?ANS: A.Ther.ar.th.bes.universi ties, A.17) 对读博士提问Wh.d.yo.wan.t.pursu..doctor'.degree?ANS:Firstly, .realize.tha.undertakin.th.researc.offer.man.challenges, an.i.i.necessar.t.expan.m.knowledg.i.mathematica.field.M.lon.rang. objectiv.i.t.becom..leadin.scientis.i.m.field.Give.m.futur.development, .thin..Ph..i.necessar.fo.m.t.realiz.m.caree.objective.S..decid.t.contin u.m.mathematica.stud.i.depth.Secondly, i.wil.b.ver.eas.fo.m.t.fin..go o.jo.i.an.o.th.universit.o.institut.i.chin.wit.m.Ph..go.i.th.Unite.States.18) 对助学金提问Wh.d.yo.receiv.financia.ai.fro.thi.Univ.?ANS:Yes.o.th.basi.o.th.evaluatio.o.m.resume, persona.statement, u ndergraduat.transcripts, an.gr.toef.scores, th.departmen.giv.m.teac hin.assistantship.19) 对最困难课提问Wha.i.th.difficul.clas.d.yo.have?ANS:Probabl.Functio.Analysis.I.i..cours.abou.advance.mathematic.a putation.20) 对与否换专业提问What'A?ANS:The.ar.no.difference.Bot.o.m.undergraduat.stud.an.graduat.stud.b elon.t.mathematics.Jus.tha.m.graduat.stud.wil.b.mor.detaile.an.advance d.An.tha..wil.specializ.i.Algorith.an.Mathematica.Modeling,whic.i..sub-are.o.Mathematics.1. 赴美目?你这次去美国做什么?What are you going to do in USA?What will you do in USA?What kinds of activities you will take part in during your stay in USA?你这次去美国有什么目?What’s your purpose of traveling (visiting or going) to USA?What’s your purpose of this winter camp?Why you want to attend this winter camp?游览美国名胜风景 I would like to enjoy wonderful sightseeing of America.与美国同龄人交流(文化、音乐、娱乐、生活、学习etc)To communicate with American peers in many aspects such as culture, music, entertai nment, life style and studying as well.2.本次美国旅游费用是多少, 是谁承担这个费用?Q: How much does this trip cost? And who is paying for you?3.你之前有过出境纪录吗?(如果参加过请出示照片等)Q: Have you ever been other Countries?4.本次活动有同行人吗?Q: Do you have any other peer-people? A: No5、你在什么公司上班?(请出示在校证明)Q: Which company are you working in?A: I’m working in (公司名称)6.你喜欢你公司吗?Q: Do you like your company?A: Yes.7、你公司有多少人?你职位及职责?Q: How many people are there in your company?What's ur position and ur responsibility for?A:8、你业余时间都做什么?Q: What do you do in your leisure-time?9、你假期是多长时间?Q: What’s the duration of your holiday? A: 依照实际状况回答10、本次你去美国多少天, 都去什么地方你懂得吗?Q: How many days are you going stay in US?And do you know what places you are going to visit?A: I am going to stay in US for 14 days, and we are going to visit:罗列几种地名11.本次活动你爸爸/妈妈为什么没有和你一起参加?(如果是家庭团, 并且只有一种家长陪伴)Q: Why didn’t your father/mother accompany you to join this winter camp?(Why won’t you father join you?)A: They are busy with their works.12.你有家人在美国么?Q: Do you have any relatives in USA? A: No, I have no relatives in USA. 13、美国你最想去哪?Q: What’s your favorite city in USA?A: Los Angeles (San Francisco, New York…….)14.去过别国家么?(如果去过请出示在境外照片, 最佳是有标志性建筑) Q: Have you ever been abroad?A1: Yes, I have been to Japan (Singapore, UK, Australia……)A2: No, I have never been abroad.15.你最喜欢哪个国家?Q: What is your favorite country?A:Britain/其她国家, 但是要说出喜欢理由16. 你父母去过美国吗?(如果去过出示她们护照和在境外照片)Q: Have your parents ever been to USA?A1: Yes, my father has been there before.A2: No. they haven’t.((在面签过程中, 经常会被问到用英语回答问题, 如下是常用英语问题, 仅供参照1. What’s you name?2. What’s your full name?3. What’s meaning of your name?4. What’s your surname (family name)?5. When were you born?6. What’s your birthday?7. Where were you born?8. Where are you from?9. Where do you live (in China)?10. Where do you come from?11. Which road or street are you in?12. Are you single? / Have you married?13. Do you have any brother or sister?14. How many members are there in your family?15. Can you introduce your family?16. What do your parents do?17. What’s your father’s profession? And your mother?18. What’s your profession / occupation?19. What are your parent’s salaries (annual incomes)?20. Can I look at your Bankbook?21. Who will pay all your fees for your study?22. Who will support your study in France?23. Who will pay your courses fees?24. Who will sponsor you?25. Who will pay the money?26. How much does it cost for your study?27. How much is your tuition fees?28. Do you think it is expensive?29. How much is the living expense?30. Have you paid all the fees for your study?31. Do you think it expensive?32. Did your parents agree that you study in France? Why?33. Did your parents agree that you study in France? Why?34. What are you doing now?35. Where are you working now?36. Can you introduce yourself?37. Do you like sport? 38. What is your hobby?39. What are your hobbies / interests?40. What do you like to do in your free time?41. What do you do at leisure?42. What are you your leisure antiviral?43. What do you do for relaxation?44. Which color do you like?45. Tell me about your hometown.46. Can you introduce your hometown?47. What’s the most special building in your hometown?48. What are the famous building and sights pots?49. Do you have any friends or relatives in France?50. Do you like travel?51. Where have you been?52. Which place have you traveled?53. Can you speak French?54. French is very difficult, and do you like it?55. Can you say something about Chinese education system? Or French?56. What are the differences between them?57. When did you graduate from high school?58. When did you graduate from the senior middle school?59. What is Gaokao?60. Did you attend Gaokao? When? How much is your score?61. Where did you graduate from high school?62. Where / When did you graduate?63. What did you learn in the university / college?64. Do you have any diploma?65. How many years did you study at university in China?66. What is your specialty (major)?67. What courses did you study at university?68. What’s your academic background?69. Can you look at your transcript?70. Do you have a job or are you a student?71. What is your occupation?72. What is your major responsibility in your office?73. What is the schedule work of your company?74. What kind productions does your company sell?75. Say something about your company.76. How long have you been working at this company?77. Why did you make this decision of giving up your job and turn to study abroad?78. Do you get anything from this company? What is it?79. How long did you study English?80. Did you attend any English test such as TOEFL or IELTS?81. How much is your score?82. What do you want to study in France?83. Why do you want to study in France?84. Why do you want to go to France?85. Why don’t you continue your study in Chinese university?86. Why don’t you want to study in USA or UK?87. Why don’t you choose to study in USA or U.K.?88. Why do you want to study B.A.?89. Why do you choose this specialty?90. Why do you choose this university?91. Where are you going to study?92. Where will you live in France?93. What are you going to do in France?94. Where will you study in France?95. Which school are you going to study in?96. Where are you going to live in France / Paris?97. What will you study in this school?98. What do you think about this school?99. How do you know this school?100. What specialty do you want to study in France?101. Do you know any courses will you study in France?102. What courses will you study?103. What are the differences between the course in France and the courses in China? 104. How many hours will you study per / every week?105. What will you begin your study in France?106. How long will you stay in France?107. How long will you study in France?108. Will you stay in France when you finish your study?109. Why don’t you want to stay work in France after your France?110. Will you come back to China when you finish your study?111. Will you work during your study in France?112. Do you want to find a job while you study in France?113. Why don’t you want to work in France?114. What’s your study plan in France?115. Do you have any plan about your study?116. What’s your future plan?117. When you finish your study in France, what will you do?118. What do you plan to do when you finish your study?119. After your study in France, what will you do next?120. What is your plan in coming back China?121. Would you come back after graduation?122. Why do you think there will be more opportunities in China when you come bac k?123. What kind of job do you want to get?124. What is the name of French President?125. Do you know who is the president of French?126. Which day is the National Day of France?127. Do you know the French currency?128. Can you say something about France?129. How much do you know France?130. What are the famous building and sights pots?131. Do you know the Capital of France?132. What is Paris famous for?133. How much do you know about French culture?134. What’s the difference between Chinese culture and French culture?135. How can you live in France without any language?136. What will be the biggest challenge for you to study in France?137. What will be the most difficult thing for you to study in France?138. What will you do to resolve all these problems?139. Are you sure that you can get used to life in France?140. Are you sure that you can adapt to living France?141. Can you cook?142. Do you know when will Beijing hold the Olympic games?143. Do you think Beijing Olympic games will bring some advantages to China?144. What are you these advantages?145. When did China enter WTO? What is the role?146. Can you say some about a Chinese traditional festival?。
说完申根签证,就发现好多小伙伴对美签的疑问也很多。
所以贴心的UU本周为大家整理了关于美国签证的一些常见问题的解答。
不过在开头就先说明,想拿美签?哈哈哈,看人品,看签证官心情。
因为美签需要面签,所以有了很多不可避免的主观因素。
可能两个人类似的条件也会有不同的结果,尽管需要天时地利人和,之前你也必须要好好准备,打好基础!以下整理的问题的答案,仅供大家参考(本篇只讲B类签证)。
1.什么是B1/B2签证?美国签证可分为移民签证和非移民签证。
在非移民签证中,申请最多的为B类签证——短期访客。
B-1签证:B-1签证签发给从事短期商务活动的申请人。
商务活动包括签订合同,参加展览或会议,短期培训或与客户洽谈业务。
该签证持有者不得在美国停留期间就业。
B1申请人应出示其拟在美从事商务活动的相关文件,包括发自美国邀请方的邀请函,表明访美目的和证明申请人个人情况的文件。
B-2签证:B-2签证签发给赴美国旅游的申请人,包括观光、治病、探亲访友以及参加会议。
该签证持有者不得在美国停留期间就业。
因此,除了法律另有规定来证实外,非移民签证的申请人应该举证他并没有移民美国的企图。
而B-2签证又是由美国领事当场决定,带有浓厚的主观色彩,所以很容易被认为有"移民倾向"而拒签。
这也使得许多申请者在面谈时非常紧张。
2.美国签证的新规是什么?根据新规定,自2016年11月1日起,持有中国护照及10年有效商务或旅游签证(B1/B2、B1或B2)的旅客,入境美国前须在“签证更新电子系统”(EVUS)上登记个人信息。
什么是EVUS?签证更新电子系统是指持有十年有效B1/B2,B1或B2(访问者)签证的中国公民所使用的个人基本信息在线定期更新系统,以协助其赴美旅行。
除了有效签证以外,在2016年11月之后,上述旅客必须完成EVUS 登记,以便获得许可进入美国。
是否对目前的签证持有人、新申请人或两者都有影响?两者都会受到本项新规定的影响。
持有2016 年11 月之前签发的十年有效期B1/B2、B1 或B2 签证的申请者,必须在该规定生效后登陆EVUS登记,方可使用签证。
自2016 年11 月起获得十年有效期B1/B2、B1 或B2 签证的申请者,必须在首次前往美国旅行前登记。
所有申请者的登记维持两年有效,若旅客的签证或护照两者中有任何一者过期,EVUS 登记的信息便失效。
那么签证持有人必须在前往美国前再次登陆EVUS更新个人信息。
旅客需要多久更新一次EVUS 的信息?每次信息更新视为一次EVUS登记。
一次登记一般保持两年有效,若旅客的签证或护照两者中有任何一者过期,EVUS登记的信息便失效。
持有十年有效期B1/B2、B1 或B2 签证的中国公民在前往美国旅行(如果两年期登记已过期)或获取新护照时,需要更新信息。
旅客在哪里可以找到关于EVUS 的更多信息?最新信息可查见/EVUS。
请查看此网站来获取最新信息。
3.国内哪些城市可以办理美签?办理地点:1、美国驻华大使馆(北京)签证面谈在两个地点进行,请查看预约信,确定您的面谈地点。
新馆地址:北京安家楼路55号,邮编:100600。
日坛分部:北京建国门外秀水东街2号,邮编:100600。
2、美国驻华总领事馆(成都)四川成都领事馆路4号,邮编:6100413、美国驻华总领事馆(广州)广州市天河区珠江新城华夏路,(靠近地铁3号线或5号线珠江新城站B1出口)4、美国驻华总领事馆(上海)上海南京西路1038号梅龙镇广场8楼,邮编:2000415、美国驻华总领事馆(沈阳)沈阳和平区十四纬路52号,邮编:1100034.美签申请流程是怎样的?第一步:填写在线DS-160非移民签证申请表,并打印出带有条形码“确认页”。
【注意事项】:所有申请人包括儿童都必须在线提交DS-160表,并在去使领馆面谈的时候带好打印清楚的“确认页”。
确保所有信息均填写完整且正确无误再提交,提交后无法进行任何更改,要牢记DS-160编号以便预约面谈时间。
第二部:支付签证申请费。
【注意事项】:支付完成后,要打印收据编号并妥善保管。
一旦丢失,将无法替换。
如不提供收据编号,将无法进行预约。
第三步:预约面谈时间。
通过支付费用时用到的凭证登录个人资料页面。
登录进入系统之后,即可看到控制面板。
点击左手侧菜单上的“安排面谈时间”(ScheduleAppointment),启动预约安排流程。
预约需要提供的材料:(1)护照号码;(2)签证申请缴费收据上的编号;(3)DS-160确认页上的十(10)位条形码编号。
在接下来的流程中,需要依次选择签证类型、输入个人信息、添加亲属、选择文件送达地址、确认签证费用的缴纳状态,最后一步是安排面谈时间。
第四步:到预约地点面试。
按照约定的时间到使/领事馆进行面谈。
请随身携带一份预约单打印件、DS-160确认页打印件、一张最近六个月内的近照以及所有新旧护照。
如缺少上述任何材料,申请将不予受理。
符合条件的申请人可以申请免面谈.第五步:领取护照和签证。
如果签证获批,护照和签证将寄送至预约面谈时选择的指定地点。
5.什么是支持性文件?理论上说,使馆要求只有ds-160、护照、缴费单和照片是必须带着的。
其它所有的材料都是可选材料,可带可不带。
但为了成功出签,材料准备齐全总不是坏事情,所以一些支持性文件建议一同携带。
支持性文件仅是签证官在面谈时需要考虑的众多因素之一。
签证官将综合职业、社会、文化和其他因素,根据每位申请人的具体情况进行相应的分析和判断。
签证官需要权衡申请人的赴美意图、家庭背景、在原居住国的长期规划等各方面信息。
每一个签证申请都将视为独立个案处理,并依据法律给予充分的考虑。
注意:请勿使用虚假材料。
欺骗或歪曲事实可能导致永久拒签。
为保护个人隐私,申请人应将材料密封带入使/领事馆。
使/领事馆秉承信息保密原则,不会向任何人公开申请人的材料内容。
请在面谈时携带下列材料。
如有可能,最好使用原件而不是影印件。
请勿通过传真、电子邮件或邮寄方式向使/领事馆递交任何支持性文件。
当前收入证明、纳税单、房产证或企业产权证、资产证明。
行程表和/或其他有关旅行计划的说明。
申请人所在单位的介绍信,详细说明申请人的职位、工资、入职时间、是否获准休假、赴美参加商务活动的目的(如有)等。
犯罪/法庭记录(无论在何地被捕或定罪,即使已服完刑期或被赦免也不例外)。
此外,根据申请人的出行目的,可能还需携带下列材料:学生请携带成绩单和学位证明/文凭,以及银行月结单、固定存款单等资金证明。
在职人员请携带单位开具的就职证明以及最近三个月的工资单。
企业家和公司高管请携带所在公司的职位证明以及薪酬证明。
探亲申请人应提供证据来证明自己与邀请人之间具有真实、未间断的亲属关系,并且提供邀请人在美国的移民身份信息。
下列文件可能对申请签证有一定帮助:户口本或其他能够证明真实亲属关系的文件、近年来与美国亲属的合影、亲属的美国护照或绿卡复印件(如亲属在美属于短期停留,则应提供其护照及美国签证复印件)等。
如果申请人上次在美国停留的时间超过入境美国时批准其停留的期限,请在面谈时出示美国国土安全部批准的延期证明书原件。
6.面签的流程和问题有哪些?面签流程:1.排队、安检、等候;2.真正进入使馆,交护照拿号;3.取指纹:左手四指、右手四指、双手拇指;4.面签:回答问题;5.拿回执,写有护照取期。
面签问题:(因人而异,以下只是其中一部分)1、你去美国干什么?2、你打算去哪些地方?去多长时间?什么时候归国?3、你在什么地方工作?职位是什么?工作几年了?月薪多少钱?4、你结婚了吗?你住在哪里?你父母都是干什么的?还上班吗?5、你以前出过国吗?去过哪些地方?6、在美国有熟人吗?有的话会问他是什么时候去的?你们怎么认识的?你有她的签证吗?面签时签证官主要担心的是“你去美国会回来吗”“你是不是有其他的意图”,所以签证成功的关键在于:让使馆相信你一定不会非法滞留,一定会回国。
其实所准备的一切资料都是为了证明这一点,因此,一定要清楚你所要达到的目的,并围绕这一目的准备所有签证资料。
另外见了签证官,一定要表现自信,说话不要轻声细语,不能让他感到你的出国会对美国构成安全问题。
如果成功的话,当时会发你白条,让你去办理邮寄手续,收上你的护照。
如果拒签,会发给您拒签信。
7.面签有哪些注意事项?1、建议非移民签证申请人至少于出行前三个月进行申请。
注意:尽早申请!2、大使馆签证处不允许携带食物以及任何液体,包括饮料。
也不允许携带任何电子设备包括手机,因此建议除了钥匙、钱包和签证申请资料夹外,不要携带任何东西。
3、美国大使馆签证处全区域处于美国政府的监控之下,注意自己的言行,您的一切行为都在摄像头的监视之下,并且极有可能影响您的签证结果。
4、在面谈中诚实是非常重要的,错误引导,说谎/或者出示相关虚假材料都可能导致永久拒签。
5、穿着尽量整洁大方,给签证官留下好印象。
8.单身、无出境记录、自由职业、无房无车是否一定被拒签?当然不是!尽管这些条件让你身处劣势,在你充分准备好各种资料下,能证明你没有移民倾向,且有足够的财力支撑你在美国消费,照样拿到签证。
当然,也需要加点运气,毕竟签证官不是每天好心情。
9.万一被拒签了,我能再申请么?拒签是可以再申请的,而且理论上是没有时间限制的,你可以立刻再次申请。
不过我们的建议是,首先要分析可能存在的拒签原因,因为如果再次申请时候提交的资料跟上次一模一样,那成功的机率可能不大,除非是对方的错误。
如果你被拒签别怕,根据你找出的拒签原因,重新弥补你的不足,比如签证官对你单身有质疑,你可以向签证官说明你在国内有男/女朋友,并且感情稳定,还可以准备照片来证实你们的关系。
这一切的关键在于要找到你被拒签的原因。
一般拒签的原因如下:-资料准备不齐全或提供虚假材料-工作证明不可靠(收入低,或者公司不可信)-在中国的羁绊比较少(容易直接黑在国外)-资产证明太少(怀疑你根本没钱旅游)-出境记录少如果被拒签,签证费是不退的,原因很简单,你所付出的费用都是用于申请过程中产生的受理费用,不管你的结果是通过还是拒签,受理的过程产生了,费用就产生了。
10.有美签,能去哪些国家?目前,中国护照持美国签证可以有条件的去往以下国家,具体前往该国使馆网站查询政策是否有变更,以免浪费财力物力。
有美国B1\B2签证可以免签的国家和地区:1.菲律宾(美国签证免签可停留7天)2.百慕大(180天)3.巴哈马(30天)4.英属维珍群岛5.开曼群岛(30天)6.多米尼加共和国(30天)7.牙买加(180天)8.墨西哥(180天)9.危地马拉(90天)10.洪都拉斯(30天)11.哥斯达黎加(90天)12.巴拿马(30天)13.阿鲁巴(14天)14.荷属安的列斯(14天)有美国B1\B2签证可以有条件过境免签(可出当地边检和海关)1.日本(72小时,现在收的非常紧)2.韩国(30天)3.新加坡(96小时,有美国B1\B2签证,且至少有1个月有效期,且一个往返程只能用一次)4.阿联酋(96小时,需坐阿联酋航空提前办理或者找机场一家价格较贵的代理处理)5.英国(24小时,有有美国B1\B2签证,并从这些国家出境前往目的地,或从其它国前往这些国家。