华为S9306核心路由交换机参数
- 格式:doc
- 大小:101.00 KB
- 文档页数:10
参考价格:¥36000商家报价:北京上海广州其它地区报价>>•上市时间:2009年05月•交换机类型:以太汇聚交换机•应用层级:三层•接口类型:GE 端口密度: 28810G 端口密度: 72•网管功能:命令行分级保护,未授权用户无法侵入,支持RADIUS 和HWTACA... •背板带宽:2457Gbps•包转发率:转发性能: 1080MPPS交换容量: 2T交换机类型以太汇聚交换机交换方式存储-转发包转发率转发性能: 1080MPPS交换容量: 2TVLAN功能支持Access、Trunk、Hybrid 方式支持default VLAN支持VLAN 交换VLAN支持QinQ、增强型灵活QinQ网络参数网络标准IEEE802.3,802.3u,802.3ab,802.3z,IEEE802.3x,IEEE 802.1Q,IEEE 802.1d,IEEE 802.1X网管功能命令行分级保护,未授权用户无法侵入,支持RADIUS 和HWTACACS 用户登录认证,支持防范DoS 攻击、T CP 的SYN Flood 攻击、UDP Flood 攻击、广,播风暴攻击,支持CPU 通道的保护,安全和管理,支持ICMP 实现ping 和traceroute 功能,支持RMON接口类型GE 端口密度: 28810G 端口密度: 72其它参数 其他功能支持QoS安全性命令行分级保护, 未授权用户无法侵入 支持RADIUS 和HWTACACS 用户登录认证 支持防范DoS 攻击、TCP 的SYN Flood 攻击、UDPFlood 攻击、广播风暴攻击支持CPU 通道的保护支持ICMP 实现ping 和traceroute 功能 支持RMON电气规格 电源电压 90V-264VAC, –38.4V ~–72VDC 尺寸 442×476×442 mm 华为S9306特色S9306产品特点创新的三平面设计S9300在传统交换机数据转发、管理控制双平面基础上创新地增加了独立的环境监控平面,实现对单板、风扇和电源配电模块的管理、监控和维护。
华为S9306简单实用配置合集华为QuidWay交换机配置命令手册:1、开始建立本地配置环境,将主机的串口通过配置电缆与以太网交换机的Console口连接。
在主机上运行终端仿真程序(如Windows的超级终端等),设置终端通信参数为:波特率为9600bit/s、8位数据位、1位停止位、无校验和无流控,并选择终端类型为VT100。
以太网交换机上电,终端上显示以太网交换机自检信息,自检结束后提示用户键入回车,之后将出现命令行提示符(如)。
键入命令,配置以太网交换机或查看以太网交换机运行状态。
需要帮助可以随时键入"?"2、命令视图(1)用户视图(查看交换机的简单运行状态和统计信息):与交换机建立连接即进入(2)系统视图(配置系统参数)[Quidway]:在用户视图下键入system-view(3)以太网端口视图(配置以太网端口参数)[Quidway-Ethernet0/1]:在系统视图下键入interface ethernet 0/1(4)VLAN视图(配置VLAN参数)[Quidway-Vlan1]:在系统视图下键入vlan 1(5)VLAN接口视图(配置VLAN和VLAN汇聚对应的IP接口参数)[Quidway-Vlan-interface1]:在系统视图下键入interface vlan-interface 1(6)本地用户视图(配置本地用户参数)[Quidway-luser-user1]:在系统视图下键入local-user user1(7)用户界面视图(配置用户界面参数)[Quidway-ui0]:在系统视图下键入user-interface3、其他命令设置系统时间和时区clock time Beijing add 8clock datetime 12:00:00 2005/01/23设置交换机的名称[Quidway]sysname TRAIN-3026-1[TRAIN-3026-1]配置用户登录[Quidway]user-interface vty 0 4[Quidway-ui-vty0]authentication-mode scheme创建本地用户[Quidway]local-user huawei[Quidway-luser-huawei]password simple huawei[Quidway-luser-huawei] service-type telnet level 3 4、VLAN 配置方法『配置环境参数』SwitchA端口E0/1属于VLAN2,E0/2属于VLAN3『组网需求』把交换机端口E0/1加入到VLAN2 ,E0/2加入到VLAN3数据配置步骤『VLAN配置流程』(1)缺省情况下所有端口都属于VLAN 1,并且端口是access端口,一个access端口只能属于一个vlan;(2)如果端口是access端口,则把端口加入到另外一个vlan的同时,系统自动把该端口从原来的vlan中删除掉;(3)除了VLAN1,如果VLAN XX不存在,在系统视图下键入VLAN XX,则创建VLAN XX并进入VLAN视图;如果VLAN XX已经存在,则进入VLAN视图。
华为QuidWay交换机配置命令手册:1、开始建立本地配置环境,将主机的串口通过配置电缆与以太网交换机的Console口连接。
在主机上运行终端仿真程序(如Windows的超级终端等),设置终端通信参数为:波特率为9600bit/s、8位数据位、1位停止位、无校验和无流控,并选择终端类型为VT100。
以太网交换机上电,终端上显示以太网交换机自检信息,自检结束后提示用户键入回车,之后将出现命令行提示符(如<Quidway>)。
键入命令,配置以太网交换机或查看以太网交换机运行状态。
需要帮助可以随时键入"?"2、命令视图(1)用户视图(查看交换机的简单运行状态和统计信息)<Quidway>:与交换机建立连接即进入(2)系统视图(配置系统参数)[Quidway]:在用户视图下键入system-view(3)以太网端口视图(配置以太网端口参数)[Quidway-Ethernet0/1]:在系统视图下键入interface ethernet 0/1(4)VLAN视图(配置VLAN参数)[Quidway-Vlan1]:在系统视图下键入vlan 1(5)VLAN接口视图(配置VLAN和VLAN汇聚对应的IP接口参数)[Quidway-Vlan-interface1]:在系统视图下键入interfacevlan-interface 1(6)本地用户视图(配置本地用户参数)[Quidway-luser-user1]:在系统视图下键入local-user user1(7)用户界面视图(配置用户界面参数)[Quidway-ui0]:在系统视图下键入user-interface3、其他命令设置系统时间和时区<Quidway>clock time Beijing add 8<Quidway>clock datetime 12:00:00 2005/01/23设置交换机的名称[Quidway]sysname TRAIN-3026-1[TRAIN-3026-1]配置用户登录[Quidway]user-interface vty 0 4[Quidway-ui-vty0]authentication-mode scheme创建本地用户[Quidway]local-user huawei[Quidway-luser-huawei]password simple huawei[Quidway-luser-huawei] service-type telnet level 34、VLAN配置方法『配置环境参数』SwitchA端口E0/1属于VLAN2,E0/2属于VLAN3『组网需求』把交换机端口E0/1加入到VLAN2 ,E0/2加入到VLAN3数据配置步骤『VLAN配置流程』(1)缺省情况下所有端口都属于VLAN 1,并且端口是access端口,一个access端口只能属于一个vlan;(2)如果端口是access端口,则把端口加入到另外一个vlan的同时,系统自动把该端口从原来的vlan中删除掉;(3)除了VLAN1,如果VLAN XX不存在,在系统视图下键入VLAN XX,则创建VLAN XX并进入VLAN视图;如果VLAN XX已经存在,则进入VLAN视图。
目录第3章华为S9603配置规范 (1)3.1系统基本配置规范 (1)3.1.1设备名称配置 (1)3.1.2Banner配置 (1)3.1.3设备自身时间及NTP (2)3.1.3.1时区配置 (2)3.1.3.2NTP配置 (2)3.1.4VTY接口配置 (3)3.1.4.1连接数限制 (3)3.1.4.2空闲时间 (3)3.1.4.3访问控制列表 (4)3.1.4.4配置范例 (4)3.1.5AAA配置 (5)3.1.5.1概述 (5)3.1.5.2AAA配置 (5)3.1.5.3本地用户帐号 (7)3.2端口配置规范 (7)3.2.1Loopback地址配置 (7)3.2.2GE端口配置 (8)3.2.2.1GE用做上连接口 (8)3.2.2.2GE端口QINQ配置 (9)3.2.2.3FE端口QINQ配置 (9)3.2.2.4GE、FE端口专线配置 (10)3.3路由协议配置规范 (10)3.3.1静态路由配置 (10)3.3.1.1静态路由配置方式 (10)3.4用户策略配置 (11)3.4.1定义防病毒访问控制列表 (11)3.4.2QOS策略配置 (12)3.4.3用户限速配置 (13)3.5网管配置 (14)3.5.1SNMP管理代理配置 (14)3.5.1.1全局开启SNMP进程 (14)3.5.1.2RO Community值 (15)3.5.1.3RW Community值 (16)3.5.1.4SNMP访问控制列表 (16)3.5.2故障管理配置 (17)3.5.2.1SNMP TRAP信息内容 (17)3.5.2.2SNMP TRAP 服务器地址 (17)3.5.2.3SNMP TRAP消息源地址 (18)3.5.2.4SYSLOG服务器地址 (18)3.5.2.5SYSLOG信息级别 (18)3.5.2.6SYSLOG消息源地址 (18)3.5.2.7配置范例(参考) (19)第1章华为S9603配置规范1.1 系统基本配置规范1.1.1设备名称配置配置说明:规范设备命名,唯一性标识城域网中的每台设备,用于对城域网的每台设备进行区分,方便设备管理,提高可读性和可管理性。
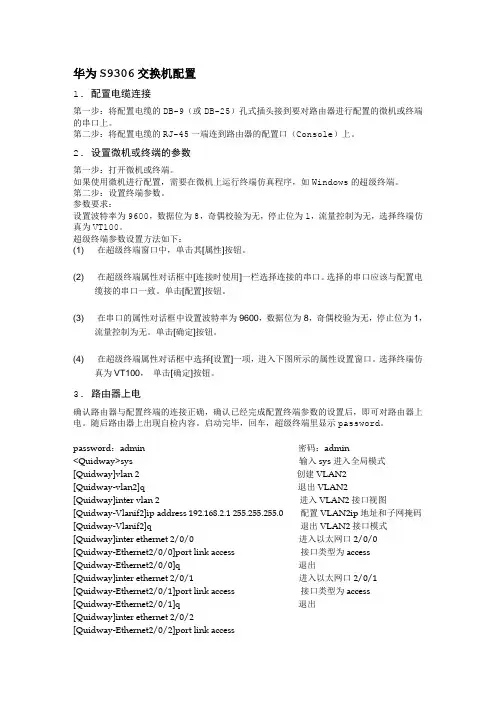
华为S9306交换机配置1.配置电缆连接第一步:将配置电缆的DB-9(或DB-25)孔式插头接到要对路由器进行配置的微机或终端的串口上。
第二步:将配置电缆的RJ-45一端连到路由器的配置口(Console)上。
2.设置微机或终端的参数第一步:打开微机或终端。
如果使用微机进行配置,需要在微机上运行终端仿真程序,如Windows的超级终端。
第二步:设置终端参数。
参数要求:设置波特率为9600,数据位为8,奇偶校验为无,停止位为1,流量控制为无,选择终端仿真为VT100。
超级终端参数设置方法如下:(1) 在超级终端窗口中,单击其[属性]按钮。
(2) 在超级终端属性对话框中[连接时使用]一栏选择连接的串口。
选择的串口应该与配置电缆接的串口一致。
单击[配置]按钮。
(3) 在串口的属性对话框中设置波特率为9600,数据位为8,奇偶校验为无,停止位为1,流量控制为无。
单击[确定]按钮。
(4) 在超级终端属性对话框中选择[设置]一项,进入下图所示的属性设置窗口。
选择终端仿真为VT100,单击[确定]按钮。
3.路由器上电确认路由器与配置终端的连接正确,确认已经完成配置终端参数的设置后,即可对路由器上电。
随后路由器上出现自检内容。
启动完毕,回车,超级终端里显示password。
password:admin 密码:admin<Quidway>sys 输入sys进入全局模式[Quidway]vlan 2 创建VLAN2[Quidway-vlan2]q 退出VLAN2[Quidway]inter vlan 2 进入VLAN2接口视图[Quidway-Vlanif2]ip address 192.168.2.1 255.255.255.0 配置VLAN2ip地址和子网掩码[Quidway-Vlanif2]q 退出VLAN2接口模式[Quidway]inter ethernet 2/0/0 进入以太网口2/0/0 [Quidway-Ethernet2/0/0]port link access 接口类型为access [Quidway-Ethernet2/0/0]q 退出[Quidway]inter ethernet 2/0/1 进入以太网口2/0/1 [Quidway-Ethernet2/0/1]port link access 接口类型为access [Quidway-Ethernet2/0/1]q 退出[Quidway]inter ethernet 2/0/2[Quidway-Ethernet2/0/2]port link access[Quidway-Ethernet2/0/2]q[Quidway]inter ethernet 2/0/3[Quidway-Ethernet2/0/3]port link access[Quidway-Ethernet2/0/3]q[Quidway]inter ethernet 2/0/4[Quidway-Ethernet2/0/4]port link access[Quidway-Ethernet2/0/4]q[Quidway]inter ethernet 2/0/5[Quidway-Ethernet2/0/5]port link access[Quidway-Ethernet2/0/5]q[Quidway]inter ethernet 2/0/6[Quidway-Ethernet2/0/6]port link access[Quidway-Ethernet2/0/6]q[Quidway]inter ethernet 2/0/7[Quidway-Ethernet2/0/7]port link access[Quidway-Ethernet2/0/7]q[Quidway]inter ethernet 2/0/8[Quidway-Ethernet2/0/8]port link access[Quidway-Ethernet2/0/8]q[Quidway]inter ethernet 2/0/9[Quidway-Ethernet2/0/9]port link access[Quidway-Ethernet2/0/9]q[Quidway]inter ethernet 2/0/10[Quidway-Ethernet2/0/10]port link access[Quidway-Ethernet2/0/10]q[Quidway]inter ethernet 2/0/11[Quidway-Ethernet2/0/11]port link access[Quidway-Ethernet2/0/11]q[Quidway]vlan 2 进入VLAN2 [Quidway-vlan2]port ethernet 2/0/0 将2/0/0口加入VLAN2 [Quidway-vlan2]port ethernet 2/0/1 将2/0/1口加入VLAN2 [Quidway-vlan2]port ethernet 2/0/2[Quidway-vlan2]port ethernet 2/0/3[Quidway-vlan2]port ethernet 2/0/4[Quidway-vlan2]port ethernet 2/0/5[Quidway-vlan2]port ethernet 2/0/6[Quidway-vlan2]port ethernet 2/0/7[Quidway-vlan2]port ethernet 2/0/8[Quidway-vlan2]port ethernet 2/0/9[Quidway-vlan2]port ethernet 2/0/10[Quidway-vlan2]port ethernet 2/0/11[Quidway]vlan 3[Quidway-vlan3]q[Quidway]inter vlan 3[Quidway-Vlanif3]ip address 192.168.3.1 255.255.255.0 [Quidway-Vlanif3]q[Quidway]inter ethernet 2/0/12[Quidway-Ethernet2/0/12]port link access [Quidway-Ethernet2/0/12]q[Quidway]inter ethernet 2/0/13[Quidway-Ethernet2/0/13]port link access [Quidway-Ethernet2/0/13]q[Quidway]inter ethernet 2/0/14[Quidway-Ethernet2/0/14]port link access [Quidway-Ethernet2/0/14]q[Quidway]inter ethernet 2/0/15[Quidway-Ethernet2/0/15]port link access [Quidway-Ethernet2/0/15]q[Quidway]inter ethernet 2/0/16[Quidway-Ethernet2/0/16]port link access [Quidway-Ethernet2/0/16]q[Quidway]inter ethernet 2/0/17[Quidway-Ethernet2/0/17]port link access [Quidway-Ethernet2/0/17]q[Quidway]inter ethernet 2/0/18[Quidway-Ethernet2/0/18]port link access [Quidway-Ethernet2/0/18]q[Quidway]inter ethernet 2/0/19[Quidway-Ethernet2/0/19]port link access [Quidway-Ethernet2/0/19]q[Quidway]inter ethernet 2/0/20[Quidway-Ethernet2/0/20]port link access [Quidway-Ethernet2/0/20]q[Quidway]inter ethernet 2/0/21[Quidway-Ethernet2/0/21]port link access [Quidway-Ethernet2/0/21]q[Quidway]inter ethernet 2/0/22[Quidway-Ethernet2/0/22]port link access [Quidway-Ethernet2/0/22]q[Quidway]inter ethernet 2/0/23[Quidway-Ethernet2/0/23]port link access [Quidway-Ethernet2/0/23]q[Quidway]vlan 3[Quidway-vlan3]port ethernet 2/0/12[Quidway-vlan3]port ethernet 2/0/13[Quidway-vlan3]port ethernet 2/0/14[Quidway-vlan3]port ethernet 2/0/15[Quidway-vlan3]port ethernet 2/0/16[Quidway-vlan3]port ethernet 2/0/17[Quidway-vlan3]port ethernet 2/0/18[Quidway-vlan3]port ethernet 2/0/19[Quidway-vlan3]port ethernet 2/0/20[Quidway-vlan3]port ethernet 2/0/21[Quidway-vlan3]port ethernet 2/0/22[Quidway-vlan3]port ethernet 2/0/23[Quidway-vlan3]q[Quidway]vlan 4[Quidway-vlan4]inter vlan 4[Quidway-Vlanif4]ip address 192.168.4.1 255.255.255.0 [Quidway-Vlanif4]q[Quidway]inter ethernet 2/0/24[Quidway-Ethernet2/0/24]port link access [Quidway-Ethernet2/0/24]q[Quidway]inter ethernet 2/0/25[Quidway-Ethernet2/0/25]port link access [Quidway-Ethernet2/0/25]q[Quidway]inter ethernet 2/0/26[Quidway-Ethernet2/0/26]port link access [Quidway-Ethernet2/0/26]q[Quidway]inter ethernet 2/0/27[Quidway-Ethernet2/0/27] port link access [Quidway-Ethernet2/0/27]q[Quidway]inter ethernet 2/0/28[Quidway-Ethernet2/0/28]port link access [Quidway-Ethernet2/0/28]q[Quidway]inter ethernet 2/0/29[Quidway-Ethernet2/0/29]port link access [Quidway-Ethernet2/0/29]q[Quidway]inter ethernet 2/0/30[Quidway-Ethernet2/0/30]port link access [Quidway-Ethernet2/0/30]q[Quidway]inter ethernet 2/0/31[Quidway-Ethernet2/0/31]port link access [Quidway-Ethernet2/0/31]q[Quidway]inter ethernet 2/0/32[Quidway-Ethernet2/0/32]port link access [Quidway-Ethernet2/0/32]q[Quidway]inter ethernet 2/0/33[Quidway-Ethernet2/0/33]port link access [Quidway-Ethernet2/0/33]q[Quidway-Ethernet2/0/34]port link access [Quidway-Ethernet2/0/34]q[Quidway]inter ethernet 2/0/35[Quidway-Ethernet2/0/35]port link access [Quidway-Ethernet2/0/35]q[Quidway]vlan 4[Quidway-vlan4]port ethernet 2/0/24[Quidway-vlan4]port ethernet 2/0/25[Quidway-vlan4]port ethernet 2/0/26[Quidway-vlan4]port ethernet 2/0/27[Quidway-vlan4]port ethernet 2/0/28[Quidway-vlan4]port ethernet 2/0/29[Quidway-vlan4]port ethernet 2/0/30[Quidway-vlan4]port ethernet 2/0/31[Quidway-vlan4]port ethernet 2/0/32[Quidway-vlan4]port ethernet 2/0/33[Quidway-vlan4]port ethernet 2/0/34[Quidway-vlan4]port ethernet 2/0/35[Quidway-vlan4]q[Quidway]vlan 5[Quidway-vlan5]q[Quidway]inter vlan 5[Quidway-Vlanif5]ip address 192.168.5.1 255.255.255.0 [Quidway-Vlanif5]q[Quidway]inter ethernet 2/0/36[Quidway-Ethernet2/0/36]port link access [Quidway-Ethernet2/0/36]q[Quidway]inter ethernet 2/0/37[Quidway-Ethernet2/0/37]port link access [Quidway-Ethernet2/0/37]q[Quidway]inter ethernet 2/0/38[Quidway-Ethernet2/0/38]port link access [Quidway-Ethernet2/0/38]q[Quidway]inter ethernet 2/0/39[Quidway-Ethernet2/0/39]port link access [Quidway-Ethernet2/0/39]q[Quidway]inter ethernet 2/0/40[Quidway-Ethernet2/0/40]port link access [Quidway-Ethernet2/0/40]q[Quidway]inter ethernet 2/0/41[Quidway-Ethernet2/0/41]port link access [Quidway-Ethernet2/0/41]q[Quidway-Ethernet2/0/42]port link access [Quidway-Ethernet2/0/42]q[Quidway]inter ethernet 2/0/43[Quidway-Ethernet2/0/43]port link access [Quidway-Ethernet2/0/43]q[Quidway]inter ethernet 2/0/44[Quidway-Ethernet2/0/44]port link access [Quidway-Ethernet2/0/44]q[Quidway]vlan 5[Quidway-vlan5]port ethernet 2/0/36[Quidway-vlan5]port ethernet 2/0/37[Quidway-vlan5]port ethernet 2/0/38[Quidway-vlan5]port ethernet 2/0/39[Quidway-vlan5]port ethernet 2/0/40[Quidway-vlan5]port ethernet 2/0/41[Quidway-vlan5]port ethernet 2/0/42[Quidway-vlan5]port ethernet 2/0/43[Quidway-vlan5]port ethernet 2/0/44[Quidway-vlan5]q[Quidway]vlan 6[Quidway-vlan6]q[Quidway]inter vlan 6[Quidway-Vlanif6]ip address 192.168.6.1 255.255.255.0 [Quidway-Vlanif6]q[Quidway]inter ethernet 2/0/45[Quidway-Ethernet2/0/45]port link access [Quidway-Ethernet2/0/45]q[Quidway]inter ethernet 2/0/46[Quidway-Ethernet2/0/46]port link access [Quidway-Ethernet2/0/46]q[Quidway]inter ethernet 2/0/47[Quidway-Ethernet2/0/47]port link access [Quidway-Ethernet2/0/47]q[Quidway]vlan 6[Quidway-vlan6]port ethernet 2/0/45[Quidway-vlan6]port ethernet 2/0/46[Quidway-vlan6]port ethernet 2/0/47光口:[Quidway]interface GigabitEthernet1/0/0 [Quidway-GigabitEthernet1/0/0]port link access [Quidway-GigabitEthernet1/0/0]q[Quidway-GigabitEthernet1/0/1]port link access [Quidway-GigabitEthernet1/0/1]q[Quidway]inter g1/0/2[Quidway-GigabitEthernet1/0/2]port link access [Quidway-GigabitEthernet1/0/2]q[Quidway]inter g1/0/3[Quidway-GigabitEthernet1/0/3]port link access [Quidway-GigabitEthernet1/0/3]q[Quidway]inter g1/0/4[Quidway-GigabitEthernet1/0/4]port link access [Quidway-GigabitEthernet1/0/4]q[Quidway]inter g1/0/5[Quidway-GigabitEthernet1/0/5]port link access [Quidway-GigabitEthernet1/0/5]q[Quidway]vlan 6[Quidway-vlan6]port GigabitEthernet1/0/0 [Quidway-vlan6]port GigabitEthernet1/0/1 [Quidway-vlan6]port GigabitEthernet1/0/2 [Quidway-vlan6]port GigabitEthernet1/0/3 [Quidway-vlan6]port GigabitEthernet1/0/4 [Quidway-vlan6]port GigabitEthernet1/0/5 [Quidway-vlan6]q[Quidway]vlan 7[Quidway-vlan7]q[Quidway]inter vlan 7[Quidway-Vlanif7]ip address 192.168.7.1 255.255.255.0 [Quidway-Vlanif7]q[Quidway]inter GigabitEthernet1/0/6[Quidway-GigabitEthernet1/0/6]port link access [Quidway-GigabitEthernet1/0/6]q[Quidway]inter g1/0/7[Quidway-GigabitEthernet1/0/7]port link access [Quidway-GigabitEthernet1/0/7]q[Quidway]inter g1/0/8[Quidway-GigabitEthernet1/0/8]port link access [Quidway-GigabitEthernet1/0/8]q[Quidway]inter g1/0/9[Quidway-GigabitEthernet1/0/9]port link access [Quidway-GigabitEthernet1/0/9]q[Quidway]inter g1/0/10[Quidway-GigabitEthernet1/0/10]port link access [Quidway-GigabitEthernet1/0/10]q[Quidway-GigabitEthernet1/0/11]port link access[Quidway-GigabitEthernet1/0/11]q[Quidway]vlan 7[Quidway-vlan7]port GigabitEthernet1/0/6[Quidway-vlan7]port GigabitEthernet1/0/7[Quidway-vlan7]port GigabitEthernet1/0/8[Quidway-vlan7]port GigabitEthernet1/0/9[Quidway-vlan7]port GigabitEthernet1/0/10[Quidway-vlan7]port GigabitEthernet1/0/11[Quidway-vlan7]q[Quidway]vlan 8[Quidway-vlan8]q[Quidway]inter vlan 8[Quidway-Vlanif8]ip address 192.168.8.1 255.255.255.0[Quidway-Vlanif8]q[Quidway]vlan 8[Quidway-vlan8]port GigabitEthernet1/0/12Error: Trunk or Hybrid port(s) cannot be added or deleted in this manner [Quidway-vlan8]q[Quidway]inter g1/0/12[Quidway-GigabitEthernet1/0/12]port link access[Quidway-GigabitEthernet1/0/12]q[Quidway]inter g1/0/13[Quidway-GigabitEthernet1/0/13]port link access[Quidway-GigabitEthernet1/0/13]q[Quidway]inter g1/0/14[Quidway-GigabitEthernet1/0/14]port link access[Quidway-GigabitEthernet1/0/14]q[Quidway]inter g1/0/15[Quidway-GigabitEthernet1/0/15]port link access[Quidway-GigabitEthernet1/0/15]q[Quidway]inter g1/0/16[Quidway-GigabitEthernet1/0/16]port link access[Quidway-GigabitEthernet1/0/16]q[Quidway]inter g1/0/17[Quidway-GigabitEthernet1/0/17]port link access[Quidway-GigabitEthernet1/0/17]q[Quidway]inter g1/0/18[Quidway-GigabitEthernet1/0/18]port link access[Quidway-GigabitEthernet1/0/18]q[Quidway]vlan 8[Quidway-vlan8]port g1/0/12[Quidway-vlan8]port g1/0/13[Quidway-vlan8]port g1/0/14[Quidway-vlan8]port g1/0/15[Quidway-vlan8]port g1/0/16[Quidway-vlan8]port g1/0/17[Quidway-vlan8]port g1/0/18[Quidway-vlan8]q[Quidway]vlan 9[Quidway-vlan9]q[Quidway]inter vlan 9[Quidway-Vlanif9]ip address 192.168.9.1 255.255.255.0[Quidway-Vlanif9]inter g1/0/19[Quidway-GigabitEthernet1/0/19]port link access[Quidway-GigabitEthernet1/0/19]q[Quidway]inter g1/0/20[Quidway-GigabitEthernet1/0/20]port link access[Quidway-GigabitEthernet1/0/20]q[Quidway]inter g1/0/21[Quidway-GigabitEthernet1/0/21]port link access[Quidway-GigabitEthernet1/0/21]q[Quidway]inter g1/0/22[Quidway-GigabitEthernet1/0/22]port link access[Quidway-GigabitEthernet1/0/22]q[Quidway]inter g1/0/23[Quidway-GigabitEthernet1/0/23]port link access[Quidway-GigabitEthernet1/0/23]q[Quidway]vlan 9[Quidway-vlan9]port g1/0/19[Quidway-vlan9]port g1/0/20[Quidway-vlan9]port g1/0/21[Quidway-vlan9]port g1/0/22[Quidway-vlan9]port g1/0/23[Quidway-vlan9]q[Quidway]q<Quidway>saveThe current configuration will be written to the device. Continue? [Y/N]:yNow saving the current configuration to the device.Nov 3 2009 14:52:23 Quidway %%01CFM/4/SAVE(l): The user chose Y when deciding whether to save the configuration to the device...Info: Succeeded in saving the current configuration to the master board device.Info: Succeeded in saving the current configuration to the device.<Quidway>。
目录第3章华为S9603配置规 (6)3.1系统基本配置规 (6)3.1.1设备名称配置 (6)3.1.2Banner配置 (6)3.1.3设备自身时间及NTP (7)3.1.3.1时区配置 (7)3.1.3.2NTP配置 (7)3.1.4VTY接口配置 (8)3.1.4.1连接数限制 (8)3.1.4.2空闲时间 (8)3.1.4.3访问控制列表 (9)3.1.4.4配置例 (9)3.1.5AAA配置 (10)3.1.5.1概述 (10)3.1.5.2AAA配置 (10)3.1.5.3本地用户 (12)3.2端口配置规 (12)3.2.1Loopback地址配置 (12)3.2.2GE端口配置 (13)3.2.2.1GE用做上连接口 (13)3.2.2.2GE端口QINQ配置 (14)3.2.2.3FE端口QINQ配置 (14)3.2.2.4GE、FE端口专线配置 (15)3.3路由协议配置规 (15)3.3.1静态路由配置 (15)3.3.1.1静态路由配置方式 (15)3.4用户策略配置 (16)3.4.1定义防病毒访问控制列表 (16)3.4.2QOS策略配置 (17)3.4.3用户限速配置 (18)3.5网管配置 (19)3.5.1SNMP管理代理配置 (19)3.5.1.1全局开启SNMP进程 (19)3.5.1.2RO Community值 (20)3.5.1.3RW Community值 (21)3.5.1.4SNMP访问控制列表 (21)3.5.2故障管理配置 (22)3.5.2.1SNMP TRAP信息容 (22)3.5.2.2SNMP TRAP 服务器地址 (22)3.5.2.3SNMP TRAP消息源地址 (23)3.5.2.4SYSLOG服务器地址 (23)3.5.2.5SYSLOG信息级别 (23)3.5.2.6SYSLOG消息源地址 (23)3.5.2.7配置例(参考) (24)第1章华为S9603配置规1.1 系统基本配置规1.1.1设备名称配置配置说明:规设备命名,唯一性标识城域网中的每台设备,用于对城域网的每台设备进行区分,方便设备管理,提高可读性和可管理性。
华为S9306交换机配置1.配置电缆连接第一步:将配置电缆的DB-9(或DB-25)孔式插头接到要对路由器进行配置的微机或终端的串口上。
第二步:将配置电缆的RJ-45一端连到路由器的配置口(Console)上。
2.设置微机或终端的参数第一步:打开微机或终端。
如果使用微机进行配置,需要在微机上运行终端仿真程序,如Windows的超级终端。
第二步:设置终端参数。
参数要求:设置波特率为9600,数据位为8,奇偶校验为无,停止位为1,流量控制为无,选择终端仿真为VT100。
超级终端参数设置方法如下:(1) 在超级终端窗口中,单击其[属性]按钮。
(2) 在超级终端属性对话框中[连接时使用]一栏选择连接的串口。
选择的串口应该与配置电缆接的串口一致。
单击[配置]按钮。
(3) 在串口的属性对话框中设置波特率为9600,数据位为8,奇偶校验为无,停止位为1,流量控制为无。
单击[确定]按钮。
(4) 在超级终端属性对话框中选择[设置]一项,进入下图所示的属性设置窗口。
选择终端仿真为VT100,单击[确定]按钮。
3.路由器上电确认路由器与配置终端的连接正确,确认已经完成配置终端参数的设置后,即可对路由器上电。
随后路由器上出现自检内容。
启动完毕,回车,超级终端里显示password。
password:admin 密码:admin<Quidway>sys 输入sys进入全局模式[Quidway]vlan 2 创建VLAN2[Quidway-vlan2]q 退出VLAN2[Quidway]inter vlan 2 进入VLAN2接口视图[Quidway-Vlanif2]ip address 192.168.2.1 255.255.255.0 配置VLAN2ip地址和子网掩码[Quidway-Vlanif2]q 退出VLAN2接口模式[Quidway]inter ethernet 2/0/0 进入以太网口2/0/0 [Quidway-Ethernet2/0/0]port link access 接口类型为access [Quidway-Ethernet2/0/0]q 退出[Quidway]inter ethernet 2/0/1 进入以太网口2/0/1 [Quidway-Ethernet2/0/1]port link access 接口类型为access [Quidway-Ethernet2/0/1]q 退出[Quidway]inter ethernet 2/0/2[Quidway-Ethernet2/0/2]port link access[Quidway-Ethernet2/0/2]q[Quidway]inter ethernet 2/0/3[Quidway-Ethernet2/0/3]port link access[Quidway-Ethernet2/0/3]q[Quidway]inter ethernet 2/0/4[Quidway-Ethernet2/0/4]port link access[Quidway-Ethernet2/0/4]q[Quidway]inter ethernet 2/0/5[Quidway-Ethernet2/0/5]port link access[Quidway-Ethernet2/0/5]q[Quidway]inter ethernet 2/0/6[Quidway-Ethernet2/0/6]port link access[Quidway-Ethernet2/0/6]q[Quidway]inter ethernet 2/0/7[Quidway-Ethernet2/0/7]port link access[Quidway-Ethernet2/0/7]q[Quidway]inter ethernet 2/0/8[Quidway-Ethernet2/0/8]port link access[Quidway-Ethernet2/0/8]q[Quidway]inter ethernet 2/0/9[Quidway-Ethernet2/0/9]port link access[Quidway-Ethernet2/0/9]q[Quidway]inter ethernet 2/0/10[Quidway-Ethernet2/0/10]port link access[Quidway-Ethernet2/0/10]q[Quidway]inter ethernet 2/0/11[Quidway-Ethernet2/0/11]port link access[Quidway-Ethernet2/0/11]q[Quidway]vlan 2 进入VLAN2 [Quidway-vlan2]port ethernet 2/0/0 将2/0/0口加入VLAN2 [Quidway-vlan2]port ethernet 2/0/1 将2/0/1口加入VLAN2 [Quidway-vlan2]port ethernet 2/0/2[Quidway-vlan2]port ethernet 2/0/3[Quidway-vlan2]port ethernet 2/0/4[Quidway-vlan2]port ethernet 2/0/5[Quidway-vlan2]port ethernet 2/0/6[Quidway-vlan2]port ethernet 2/0/7[Quidway-vlan2]port ethernet 2/0/8[Quidway-vlan2]port ethernet 2/0/9[Quidway-vlan2]port ethernet 2/0/10[Quidway-vlan2]port ethernet 2/0/11[Quidway]vlan 3[Quidway-vlan3]q[Quidway]inter vlan 3[Quidway-Vlanif3]ip address 192.168.3.1 255.255.255.0 [Quidway-Vlanif3]q[Quidway]inter ethernet 2/0/12[Quidway-Ethernet2/0/12]port link access [Quidway-Ethernet2/0/12]q[Quidway]inter ethernet 2/0/13[Quidway-Ethernet2/0/13]port link access [Quidway-Ethernet2/0/13]q[Quidway]inter ethernet 2/0/14[Quidway-Ethernet2/0/14]port link access [Quidway-Ethernet2/0/14]q[Quidway]inter ethernet 2/0/15[Quidway-Ethernet2/0/15]port link access [Quidway-Ethernet2/0/15]q[Quidway]inter ethernet 2/0/16[Quidway-Ethernet2/0/16]port link access [Quidway-Ethernet2/0/16]q[Quidway]inter ethernet 2/0/17[Quidway-Ethernet2/0/17]port link access [Quidway-Ethernet2/0/17]q[Quidway]inter ethernet 2/0/18[Quidway-Ethernet2/0/18]port link access [Quidway-Ethernet2/0/18]q[Quidway]inter ethernet 2/0/19[Quidway-Ethernet2/0/19]port link access [Quidway-Ethernet2/0/19]q[Quidway]inter ethernet 2/0/20[Quidway-Ethernet2/0/20]port link access [Quidway-Ethernet2/0/20]q[Quidway]inter ethernet 2/0/21[Quidway-Ethernet2/0/21]port link access [Quidway-Ethernet2/0/21]q[Quidway]inter ethernet 2/0/22[Quidway-Ethernet2/0/22]port link access [Quidway-Ethernet2/0/22]q[Quidway]inter ethernet 2/0/23[Quidway-Ethernet2/0/23]port link access [Quidway-Ethernet2/0/23]q[Quidway]vlan 3[Quidway-vlan3]port ethernet 2/0/12[Quidway-vlan3]port ethernet 2/0/13[Quidway-vlan3]port ethernet 2/0/14[Quidway-vlan3]port ethernet 2/0/15[Quidway-vlan3]port ethernet 2/0/16[Quidway-vlan3]port ethernet 2/0/17[Quidway-vlan3]port ethernet 2/0/18[Quidway-vlan3]port ethernet 2/0/19[Quidway-vlan3]port ethernet 2/0/20[Quidway-vlan3]port ethernet 2/0/21[Quidway-vlan3]port ethernet 2/0/22[Quidway-vlan3]port ethernet 2/0/23[Quidway-vlan3]q[Quidway]vlan 4[Quidway-vlan4]inter vlan 4[Quidway-Vlanif4]ip address 192.168.4.1 255.255.255.0 [Quidway-Vlanif4]q[Quidway]inter ethernet 2/0/24[Quidway-Ethernet2/0/24]port link access [Quidway-Ethernet2/0/24]q[Quidway]inter ethernet 2/0/25[Quidway-Ethernet2/0/25]port link access [Quidway-Ethernet2/0/25]q[Quidway]inter ethernet 2/0/26[Quidway-Ethernet2/0/26]port link access [Quidway-Ethernet2/0/26]q[Quidway]inter ethernet 2/0/27[Quidway-Ethernet2/0/27] port link access [Quidway-Ethernet2/0/27]q[Quidway]inter ethernet 2/0/28[Quidway-Ethernet2/0/28]port link access [Quidway-Ethernet2/0/28]q[Quidway]inter ethernet 2/0/29[Quidway-Ethernet2/0/29]port link access [Quidway-Ethernet2/0/29]q[Quidway]inter ethernet 2/0/30[Quidway-Ethernet2/0/30]port link access [Quidway-Ethernet2/0/30]q[Quidway]inter ethernet 2/0/31[Quidway-Ethernet2/0/31]port link access [Quidway-Ethernet2/0/31]q[Quidway]inter ethernet 2/0/32[Quidway-Ethernet2/0/32]port link access [Quidway-Ethernet2/0/32]q[Quidway]inter ethernet 2/0/33[Quidway-Ethernet2/0/33]port link access [Quidway-Ethernet2/0/33]q[Quidway]inter ethernet 2/0/34[Quidway-Ethernet2/0/34]port link access [Quidway-Ethernet2/0/34]q[Quidway]inter ethernet 2/0/35[Quidway-Ethernet2/0/35]port link access [Quidway-Ethernet2/0/35]q[Quidway]vlan 4[Quidway-vlan4]port ethernet 2/0/24[Quidway-vlan4]port ethernet 2/0/25[Quidway-vlan4]port ethernet 2/0/26[Quidway-vlan4]port ethernet 2/0/27[Quidway-vlan4]port ethernet 2/0/28[Quidway-vlan4]port ethernet 2/0/29[Quidway-vlan4]port ethernet 2/0/30[Quidway-vlan4]port ethernet 2/0/31[Quidway-vlan4]port ethernet 2/0/32[Quidway-vlan4]port ethernet 2/0/33[Quidway-vlan4]port ethernet 2/0/34[Quidway-vlan4]port ethernet 2/0/35[Quidway-vlan4]q[Quidway]vlan 5[Quidway-vlan5]q[Quidway]inter vlan 5[Quidway-Vlanif5]ip address 192.168.5.1 255.255.255.0 [Quidway-Vlanif5]q[Quidway]inter ethernet 2/0/36[Quidway-Ethernet2/0/36]port link access [Quidway-Ethernet2/0/36]q[Quidway]inter ethernet 2/0/37[Quidway-Ethernet2/0/37]port link access [Quidway-Ethernet2/0/37]q[Quidway]inter ethernet 2/0/38[Quidway-Ethernet2/0/38]port link access [Quidway-Ethernet2/0/38]q[Quidway]inter ethernet 2/0/39[Quidway-Ethernet2/0/39]port link access [Quidway-Ethernet2/0/39]q[Quidway]inter ethernet 2/0/40[Quidway-Ethernet2/0/40]port link access [Quidway-Ethernet2/0/40]q[Quidway]inter ethernet 2/0/41[Quidway-Ethernet2/0/41]port link access [Quidway-Ethernet2/0/41]q[Quidway]inter ethernet 2/0/42[Quidway-Ethernet2/0/42]port link access [Quidway-Ethernet2/0/42]q[Quidway]inter ethernet 2/0/43[Quidway-Ethernet2/0/43]port link access [Quidway-Ethernet2/0/43]q[Quidway]inter ethernet 2/0/44[Quidway-Ethernet2/0/44]port link access [Quidway-Ethernet2/0/44]q[Quidway]vlan 5[Quidway-vlan5]port ethernet 2/0/36[Quidway-vlan5]port ethernet 2/0/37[Quidway-vlan5]port ethernet 2/0/38[Quidway-vlan5]port ethernet 2/0/39[Quidway-vlan5]port ethernet 2/0/40[Quidway-vlan5]port ethernet 2/0/41[Quidway-vlan5]port ethernet 2/0/42[Quidway-vlan5]port ethernet 2/0/43[Quidway-vlan5]port ethernet 2/0/44[Quidway-vlan5]q[Quidway]vlan 6[Quidway-vlan6]q[Quidway]inter vlan 6[Quidway-Vlanif6]ip address 192.168.6.1 255.255.255.0 [Quidway-Vlanif6]q[Quidway]inter ethernet 2/0/45[Quidway-Ethernet2/0/45]port link access [Quidway-Ethernet2/0/45]q[Quidway]inter ethernet 2/0/46[Quidway-Ethernet2/0/46]port link access [Quidway-Ethernet2/0/46]q[Quidway]inter ethernet 2/0/47[Quidway-Ethernet2/0/47]port link access [Quidway-Ethernet2/0/47]q[Quidway]vlan 6[Quidway-vlan6]port ethernet 2/0/45[Quidway-vlan6]port ethernet 2/0/46[Quidway-vlan6]port ethernet 2/0/47光口:[Quidway]interface GigabitEthernet1/0/0 [Quidway-GigabitEthernet1/0/0]port link access [Quidway-GigabitEthernet1/0/0]q[Quidway]inter g1/0/1[Quidway-GigabitEthernet1/0/1]port link access [Quidway-GigabitEthernet1/0/1]q[Quidway]inter g1/0/2[Quidway-GigabitEthernet1/0/2]port link access [Quidway-GigabitEthernet1/0/2]q[Quidway]inter g1/0/3[Quidway-GigabitEthernet1/0/3]port link access [Quidway-GigabitEthernet1/0/3]q[Quidway]inter g1/0/4[Quidway-GigabitEthernet1/0/4]port link access [Quidway-GigabitEthernet1/0/4]q[Quidway]inter g1/0/5[Quidway-GigabitEthernet1/0/5]port link access [Quidway-GigabitEthernet1/0/5]q[Quidway]vlan 6[Quidway-vlan6]port GigabitEthernet1/0/0 [Quidway-vlan6]port GigabitEthernet1/0/1 [Quidway-vlan6]port GigabitEthernet1/0/2 [Quidway-vlan6]port GigabitEthernet1/0/3 [Quidway-vlan6]port GigabitEthernet1/0/4 [Quidway-vlan6]port GigabitEthernet1/0/5 [Quidway-vlan6]q[Quidway]vlan 7[Quidway-vlan7]q[Quidway]inter vlan 7[Quidway-Vlanif7]ip address 192.168.7.1 255.255.255.0 [Quidway-Vlanif7]q[Quidway]inter GigabitEthernet1/0/6[Quidway-GigabitEthernet1/0/6]port link access [Quidway-GigabitEthernet1/0/6]q[Quidway]inter g1/0/7[Quidway-GigabitEthernet1/0/7]port link access [Quidway-GigabitEthernet1/0/7]q[Quidway]inter g1/0/8[Quidway-GigabitEthernet1/0/8]port link access [Quidway-GigabitEthernet1/0/8]q[Quidway]inter g1/0/9[Quidway-GigabitEthernet1/0/9]port link access [Quidway-GigabitEthernet1/0/9]q[Quidway]inter g1/0/10[Quidway-GigabitEthernet1/0/10]port link access [Quidway-GigabitEthernet1/0/10]q[Quidway]inter g1/0/11[Quidway-GigabitEthernet1/0/11]port link access[Quidway-GigabitEthernet1/0/11]q[Quidway]vlan 7[Quidway-vlan7]port GigabitEthernet1/0/6[Quidway-vlan7]port GigabitEthernet1/0/7[Quidway-vlan7]port GigabitEthernet1/0/8[Quidway-vlan7]port GigabitEthernet1/0/9[Quidway-vlan7]port GigabitEthernet1/0/10[Quidway-vlan7]port GigabitEthernet1/0/11[Quidway-vlan7]q[Quidway]vlan 8[Quidway-vlan8]q[Quidway]inter vlan 8[Quidway-Vlanif8]ip address 192.168.8.1 255.255.255.0[Quidway-Vlanif8]q[Quidway]vlan 8[Quidway-vlan8]port GigabitEthernet1/0/12Error: Trunk or Hybrid port(s) cannot be added or deleted in this manner [Quidway-vlan8]q[Quidway]inter g1/0/12[Quidway-GigabitEthernet1/0/12]port link access[Quidway-GigabitEthernet1/0/12]q[Quidway]inter g1/0/13[Quidway-GigabitEthernet1/0/13]port link access[Quidway-GigabitEthernet1/0/13]q[Quidway]inter g1/0/14[Quidway-GigabitEthernet1/0/14]port link access[Quidway-GigabitEthernet1/0/14]q[Quidway]inter g1/0/15[Quidway-GigabitEthernet1/0/15]port link access[Quidway-GigabitEthernet1/0/15]q[Quidway]inter g1/0/16[Quidway-GigabitEthernet1/0/16]port link access[Quidway-GigabitEthernet1/0/16]q[Quidway]inter g1/0/17[Quidway-GigabitEthernet1/0/17]port link access[Quidway-GigabitEthernet1/0/17]q[Quidway]inter g1/0/18[Quidway-GigabitEthernet1/0/18]port link access[Quidway-GigabitEthernet1/0/18]q[Quidway]vlan 8[Quidway-vlan8]port g1/0/12[Quidway-vlan8]port g1/0/13[Quidway-vlan8]port g1/0/14[Quidway-vlan8]port g1/0/15[Quidway-vlan8]port g1/0/16[Quidway-vlan8]port g1/0/17[Quidway-vlan8]port g1/0/18[Quidway-vlan8]q[Quidway]vlan 9[Quidway-vlan9]q[Quidway]inter vlan 9[Quidway-Vlanif9]ip address 192.168.9.1 255.255.255.0[Quidway-Vlanif9]inter g1/0/19[Quidway-GigabitEthernet1/0/19]port link access[Quidway-GigabitEthernet1/0/19]q[Quidway]inter g1/0/20[Quidway-GigabitEthernet1/0/20]port link access[Quidway-GigabitEthernet1/0/20]q[Quidway]inter g1/0/21[Quidway-GigabitEthernet1/0/21]port link access[Quidway-GigabitEthernet1/0/21]q[Quidway]inter g1/0/22[Quidway-GigabitEthernet1/0/22]port link access[Quidway-GigabitEthernet1/0/22]q[Quidway]inter g1/0/23[Quidway-GigabitEthernet1/0/23]port link access[Quidway-GigabitEthernet1/0/23]q[Quidway]vlan 9[Quidway-vlan9]port g1/0/19[Quidway-vlan9]port g1/0/20[Quidway-vlan9]port g1/0/21[Quidway-vlan9]port g1/0/22[Quidway-vlan9]port g1/0/23[Quidway-vlan9]q[Quidway]q<Quidway>saveThe current configuration will be written to the device. Continue? [Y/N]:yNow saving the current configuration to the device.Nov 3 2009 14:52:23 Quidway %%01CFM/4/SAVE(l): The user chose Y when deciding whether to save the configuration to the device...Info: Succeeded in saving the current configuration to the master board device.Info: Succeeded in saving the current configuration to the device.<Quidway>。
S9300系列T比特核心路由交换机S9300系列是华为公司面向融合多业务的网络架构而推出的新一代高端智能T比特核心路由交换机。
该产品基于华为公司智能多层交换的技术理念,在提供稳定、可靠、安全的高性能L2/L3层交换服务基础上,实现高清视频流承载、大容量无线网络、弹性云计算、硬件IPv6、一体化安全等业务应用,同时具备强大扩展性和可靠性。
S9300系列交换机广泛适用于广域网、城域网、园区网络和数据中心,帮助企业构建面向应用的网络平台,提供交换路由一体化的端到端融合网络。
S9300系列提供S9303、S9306、S9312三种产品形态,支持不断扩展的交换能力和端口密度。
整个系列秉承模块通用化、部件归一化的设计理念,最小化备件成本,在保证设备扩展性的同时最大限度地保护用户投资。
此外,S9300作为新一代智能交换机,采用了多种绿色节能创新技术,在不断提升性能及稳定性的同时,大幅降低设备能源消耗,减小噪声污染,为网络绿色可持续发展提供领先的解决方案。
S9300系列交换机产品彩页S9300系列交换机产品彩页(简版)产品特点先进交换架构提升网络扩展性背板具备良好的扩展性,可平滑扩展至更高带宽,支持单端口速率40G、100G平滑升级,同时完美兼容现网板卡,保护初始投资。
超高万兆端口密度,单台设备最大可支持480个万兆端口,助力企业园区和数据中心迎来全万兆核心时代。
运营级高可靠性设计,保障企业应用永续运行9300具备超越5个9的运营级高可靠性,主控、电源、风扇等关键部件冗余设计,所有模块均支持热插拔。
支持ISSU业务无损升级,减少关键业务和服务中断。
CSS集群创新性采用交换网集群技术,克服了业界普遍采用的线卡集群跨框多次交换,交换效率低下的架构难题,提供业界主机间最大的256G 集群带宽,同时可以通过跨框链路聚合提高链路的利用率,并消除单点故障。
支持完善的运维检测与性能管理802.3ah、802.1ag和ITU-Y.1731,能够对网络传输中的时延、抖动等参数进行精确统计,实时监测网络运行情况,并在设备故障发生时快速定位。
Quidway? S9300系列T比特核心路由交换机产品概述:Quidway? S9300系列是华为公司面向以业务为核心的网络架构推出的新一代高端智能T比特核心路由交换机。
该产品基于华为公司智能多层交换的技术理念,在提供稳定、可靠、安全的高性能L2/L3层交换服务基础上,进一步提供业务流分析、完善的QOS策略、可控组播、一体化安全等智能业务优化手段,同时具备超强扩展性和可靠性。
Quidway? S9300系列广泛适用于广域网、城域网,园区网络和数据中心核心、汇聚节点,帮助企业构建面向应用的网络平台,提供交换路由一体化的端到端融合网络。
Quidway? S9300系列提供S9303、S9306、S9312三种产品形态,支持不断扩展的交换能力和端口密度。
整个系列秉承模块通用化、部件归一化的设计理念,最小化备件成本,在保证设备扩展性的同时最大限度地保护用户投资。
此外,S9300作为新一代智能交换机采用了多种绿色节能创新技术,在不断提升性能及稳定性的同时,大幅降低设备能源消耗,减小噪声污染,为网络绿色可持续发展提供领先的解决方案。
产品特点:先进交换架构提升网络扩展性S9300采用先进的分布式交换技术,提供业界最大整机交换容量和槽位带宽。
创新的交换速率自适应技术,支持单端口速率40G、100G平滑升级,同时完美兼容现网板卡,保护初始投资。
背板通流能力充分考虑未来带宽升级对整机电源功率和散热需求,数据总线预留升级高速交换网能力。
超高万兆端口密度,单台设备支持576个万兆端口,助力企业园区和数据中心迎来全万兆核心时代。
创新的三平面架构设计S9300在传统交换机数据转发、管理控制双平面基础上创新地增加了独立的环境监控平面,实现对单板、风扇和电源配电模块的监控、管理和维护。
业界首创的环境监控板,采用华为自主知识产权的高集成度中控芯片,实现硬件级的按流量动态调整功率、风扇分区控制、风扇智能调速、端口休眠技术等多项节能技术,在提升系统性能的同时大大降低整机功耗。
目录第3章华为S9603配置规范 (1)3.1系统基本配置规范 (1)3.1.1设备名称配置 (1)3.1.2Banner配置 (1)3.1.3设备自身时间及NTP (2)3.1.3.1时区配置 (2)3.1.3.2NTP配置 (2)3.1.4VTY接口配置 (3)3.1.4.1连接数限制 (3)3.1.4.2空闲时间 (3)3.1.4.3访问控制列表 (4)3.1.4.4配置范例 (5)3.1.5AAA配置 (5)3.1.5.1概述 (5)3.1.5.2AAA配置 (5)3.1.5.3本地用户帐号 (8)3.2端口配置规范 (8)3.2.1Loopback地址配置 (8)3.2.2GE端口配置 (9)3.2.2.1GE用做上连接口 (9)3.2.2.2GE端口QINQ配置 (10)3.2.2.3FE端口QINQ配置 (11)3.2.2.4GE、FE端口专线配置 (12)3.3路由协议配置规范 (12)3.3.1静态路由配置 (12)3.3.1.1静态路由配置方式 (12)3.4用户策略配置 (13)3.4.1定义防病毒访问控制列表 (13)3.4.2QOS策略配置 (14)3.4.3用户限速配置 (16)3.5网管配置 (17)3.5.1SNMP管理代理配置 (17)3.5.1.1全局开启SNMP进程 (17)3.5.1.2RO Community值 (18)3.5.1.3RW Community值 (19)3.5.1.4SNMP访问控制列表 (20)3.5.2故障管理配置 (20)3.5.2.1SNMP TRAP信息内容 (20)3.5.2.2SNMP TRAP 服务器地址 (21)3.5.2.3SNMP TRAP消息源地址 (21)3.5.2.4SYSLOG服务器地址 (21)3.5.2.5SYSLOG信息级别 (21)3.5.2.6SYSLOG消息源地址 (22)3.5.2.7配置范例(参考) (22)第1章华为S9603配置规范1.1系统基本配置规范1.1.1设备名称配置配置说明:规范设备命名,唯一性标识城域网中的每台设备,用于对城域网的每台设备进行区分,方便设备管理,提高可读性和可管理性。
华为Quidway S9306主要参数产品类型:路由交换机应用层级:三层交换方式:存储-转发背板带宽:6Tbps包转发率:1152Mpps端口参数端口结构:模块化扩展模块:6个业务槽位功能特性 VLAN:支持Access、Trunk、Hybrid方式支持default VLAN支持VLAN交换支持QinQ、增强型灵活QinQ支持基于MAC的动态VLAN分配QOS:支持基于Layer2协议头、Layer3协议、Layer4协议、802.1p优先级等的组合流分类支持ACL、CAR、Remark、Schedule等动作支持PQ、WRR、DRR、PQ+WRR、PQ+DRR等队列调度方式支持WRED、尾丢弃等拥塞避免机制支持H-QOS支持流量整形组播管理:支持IGMPv1/v2/v3、IGMP v1/v2/v3 Snooping支持PIM DM、PIM SM、PIM SSM支持MSDP、MBGP支持用户快速离开机制支持组播流量控制支持组播查询器支持组播协议报文抑制功能支持组播CAC支持组播ACL网络管理:支持Console、Telnet、SSH等终端服务支持SNMPv1/v2/v3等网络管理协议支持通过FTP、TFTP方式上载、下载文件支持BootROM升级和远程在线升级支持热补丁支持用户操作日志安全管理:802.1x认证,Portal认证支持NAC支持RADIUS和HWTACACS用户登录认证命令行分级保护,未授权用户无法侵入支持防范DoS攻击、TCP的SYN Flood攻击、UDP Flood攻击、广播风暴攻击、大流量攻击支持1K CPU通道队列保护支持ICMP实现ping和traceroute功能支持RMON其它参数电源电压:AC 90-290VDC -38.4--72V电源功率:整机供电能力:1600W,整机最大POE功率:8800W 产品尺寸:442×476×442mm产品重量:<30kg [1]。
华为QuidWay交换机配置命令手册:1、开始建立木地配置环境,将主机的串口通过配置电缆与以太网交换机的Console 口连接。
在主机上运行终端仿真程序(如Window s的超级终端等),设置终端通信参数为:波特率为9 600b i t/s. 8位数据位、1位停止位、无校验和无流控,并选择终端类型为VTIOOo以太网交换机上电,终端上显示以太网交换机自检信息,自检结束后提示用户键入回车,之后将岀现命令行提示符(如vQuidway〉)。
键入命令,配置以太网交换机或查看以太网交换机运行状态。
需要帮助可以随时键入” ?"2、命令视图(1)用户视图值看交换机的简单运行状态和统计信息)vQuidway>:与交换机建立连接即进入(2)系统视图(配置系统参数)[Quid w a y]:在用户视图下键入sy s t em-v i ew(3)以太网端口视图(配置以太网端口参数)[Qu i d wa y - E th e rnetO/1]:在系统视图下键入i nt e r f ac e ether n et 0/ 1(4)VLAN视图(配置VLAN参数)[Quidway-V 1 an 1]:在系统视图下键入v 1 a n 1(5)VLAN接口视图(配置VLAN和VLAN汇聚对应的IP接口参数)[Quidway-V 1 a n —interfac el]:在系统视图下键入interf ace vIan —i n terface 1(6)木地用户视图(配置木地用户参数)[Quidway— 1 u s er- u s e r 1]:在系统视图下键入loc a 1-u s er userl(7)用户界面视图(配置用户界而参数)[Qu i dway-uiO]:在系统视图下键入use r — int e rface3、其他命令设置系统时间和时区vQuid wa y >c 1 ock time B e i j ing add 8<Q u i dway>clock d atet i m e 1 2:00: 00 2005 / 0 1 /2 3设置交换机的名称[Quidway] sy s name TRAIN-3026- 1 [TRA I N -30 2 6- 1 ]配置用户登录[Q ui d wa y ]uscr-intcrfac e vty 0 4[Quid way-ui-vt y OJauthe n ti c a t ion-m ode s c hem e 创建木地用户[Quidwa y ]local-us e r huaw e i[Qui d w ay-luser-huawe i Jpassw o rd simple h uaw e i[Q uidway- 1 use r -hua wei] s ervi c e- t y pe tel n et level 34、VLAN配置方法『配置环境参数JSw i tchA 端口E0/ 1 属于VLAN 2 , EO/2 属于VLAN3『组网需求」把交换机端口E0/1加入到VLAN2 ,E0/ 2加入到VLA N3数据配置步骤『VLAN配置流程』⑴缺省情况下所有端口都属于VLAN 1 ,并且端口是acc e ss端口,一个access端口只能属于一个v 1 an;(2)如果端口是access端口,贝!J把端口加入到另外一个vlan的同时,系统自动把该端口从原来的vl a n中删除掉;(3)除了VLAN1,如果VLAN XX不存在,在系统视图下键入VL AN XX,贝ij仓ij建VLAN XX并进入VLAN视图;如果VLAN XX 己经存在,则进入VLAN视图。
华为交换机参数华为交换机参数基本参数产品型号Quidway S9306产品类型路由交换机应用层级三层背板带宽 2.4Tbps包转发率1080MPPS传输方式存储转发方式硬件参数扩展插槽 6网络与软件VLAN支持支持VLAN功能网管功能支持网管功能其它参数外形尺寸442×476×442mm电源电压DC:–38.4V-–72V;AC:90V-264V 最大功率800W重量<30Kg电源电压AC:100-240V AC,50/60Hz,90-264V AC,50/60Hz最大功率<792W华为 S5700-24TP-SI-AC 详细参数查看:更多信息 | 产品图片基本参数产品型号S5700-24TP-SI-AC产品类型千兆以太网应用层级三层背板带宽256Gbps包转发率36Mpps传输方式存储转发方式硬件参数接口类型10/100Base-T端口,10/100/1000M Combo电口接口数目24口传输速率10M/100Mbps堆叠支持可堆叠网络与软件网络标准IEEE 802.3,IEEE 802.3u,IEEE 802.3ab,IEEE 802.3z,IEEE 802.3x,IEEE 802.1Q,IEEE 802.1d,IEEE 802.1XVLAN支持支持VLAN功能网管功能支持网管功能双工传输支持全双工MAC地址表8K其它参数外形尺寸250×180×43.6mm 电源电压AC 100-240V最大功率<40W重量<1.4Kg其它工作温度:0-50℃工作湿度:10%-90% 存储温度:-5-55℃存储湿度:10%-90%华为 S5700-28P-LI-AC 详细参数查看:更多信息 | 产品图片华为 Quidway S9303 详细参数查看:更多信息 | 产品图片基本参数产品型号Quidway S9303产品类型路由交换机应用层级三层背板带宽 1.2Tbps包转发率540MPPS传输方式存储转发方式硬件参数传输速率10M/100M/1000Mbps扩展插槽 3网络与软件VLAN支持支持VLAN功能网管功能支持网管功能MAC地址表16k外形尺寸442×476×175mm电源电压DC:–38.4V-–72V;AC:90V-264V 最大功率350W 重量15Kg华为 Quidway S9306 详细参数基本参数产品型号Quidway S9306产品类型路由交换机应用层级三层背板带宽 2.4Tbps包转发率1080MPPS传输方式存储转发方式扩展插槽 6网络与软件VLAN支持支持VLAN功能网管功能支持网管功能其它参数外形尺寸442×476×442mm电源电压DC:–38.4V-–72V;AC:90V-264V 最大功率800W重量<30Kg华为 S5710-28C-EI 详细参数基本参数产品型号S5710-28C-EI产品类型千兆以太网应用层级二层包转发率156Mpps接口类型20个10/100/1000Base-T,4个100/1000Base-X千兆Combo口,4个10GE SFP +口,上行支持8×10/100/1000BASE-T,8×1000Base-X,2×10GE SFP+插卡接口数目28口扩展插槽2个网络与软件网管功能支持网管功能MAC地址表16K其他性能支持智能堆叠(S5700-HI和S5700S-LI系列除外)支持MFF 支持虚拟电缆检测(Virtual Cable Test) 支持端口镜像和RSPAN(远程端口镜像) 支持Telnet远程配置、维护支持SNMPv1/v2/v3 支持RMON 支持eSight网管系统、支持WEB网管特性支持自动配置支持集群管理HGMP 支持HTTPS 支持系统日志、分级告警支持GVRP协议支持MUX VLAN功能支持802.3az能效以太网EEE(S5700-LI和S5700-HI支持)支持断电告警Dying gasp功能(S5700-LI支持)支持NetStream(S5710-EI支持)其它参数电源电压AC:100-240V AC,50/60Hz DC:-48--60V DC 最大功率<100W华为 S5700-28C-HI-24S 详细参数。
华为QuidWay交换机配置命令手册:1、开始建立本地配置环境,将主机的串口通过配置电缆与以太网交换机的Console口连接。
在主机上运行终端仿真程序(如Windows的超级终端等),设置终端通信参数为:波特率为9600bit/s、8位数据位、1位停止位、无校验和无流控,并选择终端类型为VT100。
以太网交换机上电,终端上显示以太网交换机自检信息,自检结束后提示用户键入回车,之后将出现命令行提示符(如<Quidway>)。
键入命令,配置以太网交换机或查看以太网交换机运行状态。
需要帮助可以随时键入"?"2、命令视图(1)用户视图(查看交换机的简单运行状态和统计信息)<Quidway>:与交换机建立连接即进入(2)系统视图(配置系统参数)[Quidway]:在用户视图下键入system-view(3)以太网端口视图(配置以太网端口参数)[Quidway-Ethernet0/1]:在系统视图下键入interface ethernet 0/1(4)VLAN视图(配置VLAN参数)[Quidway-Vlan1]:在系统视图下键入vlan 1(5)VLAN接口视图(配置VLAN和VLAN汇聚对应的IP接口参数)[Quidway-Vlan-interface1]:在系统视图下键入interface vlan-interface 1(6)本地用户视图(配置本地用户参数)[Quidway-luser-user1]:在系统视图下键入local-user user1(7)用户界面视图(配置用户界面参数)[Quidway-ui0]:在系统视图下键入user-interface3、其他命令设置系统时间和时区<Quidway>clock time Beijing add 8<Quidway>clock datetime 12:00:00 2005/01/23设置交换机的名称[Quidway]sysname TRAIN-3026-1[TRAIN-3026-1] 配置用户登录[Quidway]user-interface vty 0 4[Quidway-ui-vty0]authentication-mode scheme创建本地用户[Quidway]local-user huawei[Quidway-luser-huawei]password simple huawei[Quidway-luser-huawei] service-type telnet level 34、VLAN配置方法『配置环境参数』SwitchA端口E0/1属于VLAN2,E0/2属于VLAN3『组网需求』把交换机端口E0/1加入到VLAN2 ,E0/2加入到VLAN3数据配置步骤『VLAN配置流程』(1)缺省情况下所有端口都属于VLAN 1,并且端口是access端口,一个access端口只能属于一个vlan;(2)如果端口是access端口,则把端口加入到另外一个vlan的同时,系统自动把该端口从原来的vlan中删除掉;(3)除了VLAN1,如果VLAN XX不存在,在系统视图下键入VLAN XX,则创建VLAN XX并进入VLAN视图;如果VLAN XX已经存在,则进入VLAN视图。
华为S9306 -CAL-FENGHAI-(2020YEAR-YICAI)_JINGBIAN参考价格:¥36000商家报价:北京上海广州其它地区报价>>上市时间:2009年05月交换机类型:以太汇聚交换机应用层级:三层接口类型:GE 端口密度: 28810G 端口密度: 72网管功能:命令行分级保护,未授权用户无法侵入,支持RADIUS 和HWTACA...背板带宽:2457Gbps包转发率:转发性能: 1080MPPS交换容量: 2T交换机类型以太汇聚交换机应用层级三层交换方式存储-转发背板带宽2457Gbps包转发率转发性能: 1080MPPS 交换容量: 2T端口结构模块化VLAN功能支持Access、Trunk、Hybrid 方式支持default VLAN支持VLAN 交换VLAN支持QinQ、增强型灵活QinQ网络参数网络标准IEEE802.3,802.3u,802.3ab,802.3z,IEEE802.3x,IEEE 802.1Q,IEEE 802.1d,IEEE 802.1X网络协议支持RIP、OSPF、ISIS、BGP 等IPv4 动态路由协议支持RIPng、OSPFv3、ISISv6、BGPv4 等IPv6 动态路由协议网管功能命令行分级保护,未授权用户无法侵入,支持RA DIUS 和HWTACACS 用户登录认证,支持防范DoS 攻击、TCP 的SYN Flood 攻击、UDP Flood 攻击、广,播风暴攻击,支持CPU 通道的保护,安全和管理,支持ICMP 实现ping 和traceroute 功能,支持RMON接口类型 10G 端口密度: 72其它参数 其他功能支持QoS安全性命令行分级保护, 未授权用户无法侵入 支持RADIUS 和HWTACACS 用户登录认证 支持防范DoS 攻击、TCP 的SYN Flood 攻击、UDP Flood 攻击、广播风暴攻击 支持CPU 通道的保护支持ICMP 实现ping 和traceroute 功能 支持RMON电气规格 电源电压 90V-264VAC, –38.4V ~–72VDC 尺寸 442×476×442 mm华为S9306特色S9306??? 产品特点??? 创新的三平面设计??? S9300在传统交换机数据转发、管理控制双平面基础上创新地增加了独立的环境监控平面,实现对单板、风扇和电源配电模块的管理、监控和维护。
Quidway® S9300系列T比特核心路由交换机产品概述:Quidway® S9300系列是华为公司面向以业务为核心的网络架构推出的新一代高端智能T比特核心路由交换机。
该产品基于华为公司智能多层交换的技术理念,在提供稳定、可靠、安全的高性能L2/L3层交换服务基础上,进一步提供业务流分析、完善的QOS策略、可控组播、一体化安全等智能业务优化手段,同时具备超强扩展性和可靠性。
Quidway® S9300系列广泛适用于广域网、城域网,园区网络和数据中心核心、汇聚节点,帮助企业构建面向应用的网络平台,提供交换路由一体化的端到端融合网络。
Quidway® S9300系列提供S9303、S9306、S9312三种产品形态,支持不断扩展的交换能力和端口密度。
整个系列秉承模块通用化、部件归一化的设计理念,最小化备件成本,在保证设备扩展性的同时最大限度地保护用户投资。
此外,S9300作为新一代智能交换机采用了多种绿色节能创新技术,在不断提升性能及稳定性的同时,大幅降低设备能源消耗,减小噪声污染,为网络绿色可持续发展提供领先的解决方案。
产品特点:先进交换架构提升网络扩展性S9300采用先进的分布式交换技术,提供业界最大整机交换容量和槽位带宽。
创新的交换速率自适应技术,支持单端口速率40G、100G平滑升级,同时完美兼容现网板卡,保护初始投资。
背板通流能力充分考虑未来带宽升级对整机电源功率和散热需求,数据总线预留升级高速交换网能力。
超高万兆端口密度,单台设备支持576个万兆端口,助力企业园区和数据中心迎来全万兆核心时代。
创新的三平面架构设计S9300在传统交换机数据转发、管理控制双平面基础上创新地增加了独立的环境监控平面,实现对单板、风扇和电源配电模块的监控、管理和维护。
业界首创的环境监控板,采用华为自主知识产权的高集成度中控芯片,实现硬件级的按流量动态调整功率、风扇分区控制、风扇智能调速、端口休眠技术等多项节能技术,在提升系统性能的同时大大降低整机功耗。
支持独立环境监控与网管联动,实现全面可视化管理。
运营级高可靠性设计,保障企业应用永续运行9300具备超越5个9的运营级高可靠性,主控、电源、风扇等关键部件采用冗余设计,所有模块均支持热插拔。
基于分布式的硬件转发架构,路由平面和数据交换平面严格分离,保证业务流永续畅通。
独立的故障检测定位硬件,提供3.3ms高精度硬件级以太OAM功能,实现快速故障检测与定位,与其他倒换技术联动可有效保证毫秒级网络保护。
能够在冗余控制引擎间实现无缝切换,设备优雅重启无中断转发。
支持ISSU业务无缝升级,减少关键业务和服务中断。
支持Enhanced-Trunk(E-Trunk)功能,实现跨设备链路聚合,二层组网环境中跨设备链路聚合无须运行破环协议,提高设备链路利用效率的同时避免单点故障。
支持IEEE 802.3ad链路汇聚、IEEE 802.1s/w和虚拟路由器冗余协议(VRRP),同时支持丰富的毫秒级倒换技术如RRPP、Smart Link、IP FRR、TE FRR、VPN FRR等,实现运营级级高可靠性。
多维集群CSS(集群交换系统)通过CSS集群虚拟化技术,将集群主机虚拟成一台逻辑设备,实现整个集群系统控制信息共享和路由、组播表项同步。
CSS集群技术可以有效提高单台设备的带宽,满足高密万兆园区核心与大容量数据中心对核心交换设备的带宽吞吐要求。
CSS集群技术可以提高系统的可靠性。
S9300CSS集群创新性采用交换网集群技术,克服了业界普遍采用的线卡集群跨框多次交换,交换效率低下的架构难题。
采用交换网集群技术可以将集群主机交换网拉通,集群不占用线卡槽位,并提供业界最大的256G集群带宽,同时可以通过跨框链路聚合提高链路的利用率,并消除单点故障。
CSS集群可以简化核心层的网络管理,整个集群系统共用同一个虚拟IP,减少设备网元,简化网络拓扑管理,提高运营效率,降低维护成本。
运行中软件升级ISSU保障网络无中断运行ISSU可以在设备软件升级过程中,减少系统业务中断时间,显著地提高设备的可靠性。
真正使企业网络具备“全天候”提供业务能力,实现设备软件升级流量“零”割接,应用不中断。
S9300提供无损升级、有损升级和快速重启三种ISSU升级方式,系统可自动比较新旧版本各个模块间差异,给出升级方式建议,供用户选择。
支持I S S U 升级失败时自动回退( A u t o -Rollback)版本,线卡采用新旧版本进程备份技术减少ISSU中断应用的影响。
完善的QOS机制S9300提供高品质的QOS(Quality of Service)能力,支持Layer2~Layer7的流分类技术,具备完善的队列调度算法、拥塞控制算法,能够对数据流实现多级的精确调度,从而满足不同用户、不同业务等级的服务质量要求。
S9300提供层次化QOS(H-QOS)调度机制,通过在不同业务等级上分别设置单独调度器,进一步精细化流量QOS特征,保障相应业务的服务质量。
支持面向接入侧的多级H-QOS 调度机制,多样化,差异化满足大型企业园区不同层次用户设备的业务需求。
全业务以太交换平台支持分布式L2/L3 MPLS VPN功能,支持MPLS、VPLS、HVPLS、VLL,满足企业VPN等用户的接入需求。
支持多种速率WAN子卡,满足广域接入的需求。
具备线速的跨VLAN组播复制能力,实现端口满负荷复制,满足多终端视频监控和视频会议接入需求;完善的二、三层组播协议,可作为组播复制点和控制点,提供高性能的IP组播视频和音频应用。
软件平台提供多种路由协议满足企业建网要求,支持从中小企业到超大型跨国公司级大规模路由,支持IPv6,能够为企业网络提供平滑升级能力。
支持主流的时钟方案,包括以太网同步时钟,以及IEEE1588时钟同步。
支持标准POE,满足15.4W和30W标准POE供电规格,满足企业在线供电业务需求。
虚拟化数据中心交换平台S9300 CSS集群虚拟化技术,满足数据中心对核心、汇聚设备大容量、高可靠、海量吞吐的要求。
首创交换网集群,分布式跨设备链路聚合技术,有效利用数据中心内部带宽资源,实现数据中心内部数据交换对物理链路无感知。
针对大型分布式计算数据中心业务模型,专门设计大缓存线卡,支持单端口200ms数据流量缓存,解决分布式计算网络瞬间流量过大丢包问题。
每板最大64K硬件队列,支持精细化QOS和流量管理,利用多种队列调度算法、拥塞控制算法,能够对数据流实现多级的精确调度,从而满足不同用户、不同业务等级的服务质量要求,准确地按需配置给不同用户、不同业务流分配不同的优先级和队列,保证不同的带宽、业务延迟和抖动性能需求。
高性能IPv6业务能力S9300软硬件平台均支持IPv6,取得工信部IPv6入网认证和IPv6 Ready第二阶段金色认证。
支持IPv4/IPv6双协议栈,支持多种隧道技术,支持IPv6静态路由、RIPng、OSPFv3、BGP+、IS-ISv6、IPv6组播,满足IPv6独立组网和IPv4/IPv6混合组网要求。
智能流量负载均衡S9300负载均衡器能够保证服务可靠性,提高服务响应速度,方便业务灵活扩展。
S9300负载均衡器支持加权轮询、基于连接数、加权IP地址Hash和基于HTTP URL的Hash等多种均衡调度算法,全面满足客户负载均衡要求。
门户网站服务器经常会遇到在同一时间大量针对同样网页、服务的请求,服务器针对请求会频繁建立、拆除TCP连接,耗费大量CPU资源,影响服务器响应速度。
S9300负载均衡器支持TCP和HTTP重用,减轻服务器拆除/建立TCP连接的负载,提高服务器访问效率。
S9300负载均衡器支持动态“锁流”技术,满足电子商务网站在线购物负载均衡需求。
强大的网络流量分析能力S9300支持随板分布式和专用处理线卡集中式网络Netstream业务分析功能,满足用户对网络流量实时采集、分析需要。
支持Netstream V5/V8/V9多种报文格式,支持聚合流量模板,减轻网络采集器系统压力,支持实时流量采集、动态报表生成、属性分析、流量异常告警等功能。
帮助客户对网络流量进行实时监控、现网设备吞吐分析,为优化网络结构、科学合理扩容提供决策依据。
周密的安全设计内嵌集中式防火墙板卡,支持虚拟防火墙与NAT多实例,满足多VPN客户共用防火墙组网环境。
动态黑名单主动防御技术实现蠕虫病毒防范、抵御拓扑探测、IP扫描和端口扫描攻击防护,为企业打造安全内网环境。
应用层包过滤技术(Application Specific Packet Filter)对应用层报文内容进行复杂规则检测,支持SIP、QQ、MSN、H.323、SMTP、RTSP、FTP、HTTP多种应用层协议。
防火墙热备份,增强网络可靠性与抗攻击能力。
支持完善的A A A ( A u t h e n t i c a t i o n ,Authorization and Accounting)机制,根据策略对接入用户进行认证、授权和计费。
支持802.1X、Portal、Guest VLAN,支持用户动态接入认证,与其他主流厂商的NAC互通。
支持路由协议加密、MAC地址过滤、动态ARP检测、ACL等等一系列安全特性,可以为服务提供商以及网络的最终用户提供数据保护。
基于硬件的包过滤和采样,可实现高性能和高扩展性。
提供2级CPU保护机制,支持1K CPU硬件保护队列,可实现数据和控制的分离处理,防止拒绝服务攻击、非法接入以及控制平面过载等安全威胁,提供业界领先的一体化安全解决方案。
六项创新节能技术,省电30%首创的“变流”芯片,实现按流量动态调整功率,降低功耗8%。
独特的“旋转”风道设计,提高整机散热效率,降低功耗3%,同时整机出线能力提高6倍。
采用颗粒化、小功率的模块化设计思路,提高电源系统的转换效率,电源按需配置,保护用户投资。
独立风扇分区控制,进一步降低功耗和噪声污染。
采用智能风扇调速策略,监测全系统关键器件温度,采用小区间控温技术,可以有效降低转速,并延长风扇使用寿命。
支持端口休眠,无流量不耗电。
归一化平台设计,最小化备件成本S9300设计上采用了业界最先进的散热架构设计,在满足设备大容量的同时解决整机散热的难题,实现了单机柜业界最大设备端口密度。
S9300全系列产品整机高度归一化设计,电源、风扇、环境监控板等全部通用,减少备件种类,节省用户投资。
采用自主节能芯片,高效节能管理平台,能效比业界领先。
产品规格:项目9306背板容量6Tbps交换容量2T/5.12T包转发率1080Mpps/2880Mpps业务槽位6GE端口密度28810G端口密度288VLAN支持Access、Trunk、Hybrid方式支持default VLAN支持VLAN 交换支持QinQ、增强型灵活QinQ支持基于MAC的动态VLAN分配MAC地址功能支持MAC地址自动学习和老化支持静态、动态、黑洞MAC表项支持源MAC地址过滤支持基于端口和VLAN的MAC地址学习限制STP支持STP、RSTP和MSTP支持BPDU保护、Root保护、环路保护支持BDPU TunnelIP路由支持RIP、OSPF、ISIS、BGP等IPv4动态路由协议支持RIPng、OSPFv3、ISISv6、BGPv4等IPv6动态路由协议组播支持IGMPv1/v2/v3、IGMP v1/v2/v3 Snooping支持PIM DM、PIM SM、PIM SSM支持MSDP、MBGP支持用户快速离开机制支持组播流量控制支持组播查询器支持组播协议报文抑制功能支持组播CAC支持组播ACLMPLS支持MPLS基本功能支持MPLS OAM支持MPLS TE支持MPLS VPN/VLL/VPLS可靠性支持LACP、支持跨设备E-Trunk支持VRRP、BFD for VRRP支持BFD for BGP/IS-IS/OSPF/静态路由支持NSF、GR for BGP/IS-IS/OSPF/LDP支持TE FRR、IP FRR支持以太网OAM 802.3ah和802.1ag支持DLDP支持运行中软件升级ISSU支持集群交换系统CSSQoS支持基于Layer2协议头、Layer3协议、Layer4协议、802.1p优先级等的组合流分类支持ACL、CAR、Remark、Schedule等动作支持PQ、WRR、DRR、PQ+WRR、PQ+DRR等队列调度方式支持WRED、尾丢弃等拥塞避免机制支持H-QOS支持流量整形EPON OLT支持IEEE 802.3ah支持DBA支持ONU上、下行带宽控制支持ONU环回测试配置与维护支持Console、Telnet、SSH等终端服务支持SNMPv1/v2/v3等网络管理协议支持通过FTP、TFTP方式上载、下载文件支持BootROM升级和远程在线升级支持热补丁支持用户操作日志安全和管理802.1x认证,Portal认证支持NAC支持RADIUS和HWTACACS用户登录认证命令行分级保护,未授权用户无法侵入支持防范DoS攻击、TCP的SYN Flood攻击、UDP Flood攻击、广播风暴攻击、大流量攻击支持1K CPU通道队列保护支持ICMP实现ping和traceroute功能支持RMON增值业务能力支持Firewall功能支持NAT功能支持Netstream功能支持IPSec功能支持负载均衡功能机箱尺寸mm(宽×442×476×442深×高)机箱重量(空配)<30Kg工作电压DC:–38.4V~–72VAC:90V~290V1600W 整机供电能力(不含POE)。