砌体填充墙墙厚取值的讨论
- 格式:pdf
- 大小:1.23 MB
- 文档页数:3
墙体厚度标准墙体厚度是建筑工程中一个非常重要的参数,它直接关系到建筑物的结构安全、隔热隔音效果以及使用寿命。
在建筑设计和施工过程中,墙体厚度的选择必须符合国家标准和规范,以确保建筑物的质量和安全。
下面将从不同类型的墙体出发,介绍墙体厚度的标准。
1. 砖砌墙体。
砖砌墙体是建筑中常见的一种墙体结构,其厚度一般根据建筑物的高度和承重要求来确定。
在一般住宅建筑中,砖砌墙体的厚度一般为240mm,而在高层建筑中,墙体厚度一般会增加到300mm以上,以满足承重和抗震要求。
2. 砼墙体。
砼墙体是指采用混凝土浇筑而成的墙体结构,其厚度一般根据建筑物的用途和结构要求来确定。
在一般住宅建筑中,砼墙体的厚度一般为150mm,而在工业厂房等需要承重的建筑中,墙体厚度一般会增加到200mm以上。
3. 砌体空心墙。
砌体空心墙是指采用空心砖或空心砌块砌筑而成的墙体结构,其厚度一般根据隔热隔音和承重要求来确定。
在一般住宅建筑中,砌体空心墙的厚度一般为240mm,而在需要提高隔热隔音效果的建筑中,墙体厚度一般会增加到300mm以上。
4. 轻质板墙体。
轻质板墙体是指采用轻质隔墙板材料构建而成的墙体结构,其厚度一般根据隔热隔音和使用要求来确定。
在一般室内隔断中,轻质板墙体的厚度一般为100mm,而在需要提高隔热隔音效果的场所,墙体厚度一般会增加到150mm以上。
总体来说,墙体厚度的选择应充分考虑建筑物的结构要求、使用功能以及环境要求,严格按照国家标准和规范进行设计和施工。
只有合理选择墙体厚度,才能保证建筑物的结构安全和使用效果。
因此,在实际工程中,建筑设计师和施工人员应当深入了解墙体厚度的标准和要求,严格按照规范执行,确保建筑物的质量和安全。
通过对墙体厚度标准的了解和遵循,可以有效提高建筑物的质量和安全水平,为人们的生活和工作提供更加舒适和安全的环境。
希望各位建筑从业者能够重视墙体厚度标准,做好建筑设计和施工工作,为社会建设贡献自己的力量。
填充墙砌体荷载的取值方法 (转)经常的有人问起这个问题,任意一种填充砌块的砌体荷载怎么计算?是的,对于红砖砌体,在有关的构造手册中是可以查到的,但个地区所采用的框架结构的填充材料有所不同,有没有办法对随便一种材料都能计算出变成砌体后的重量呢?当然有!关键参数有两个:规格尺寸和材料自身的干容重.先举一个例子:在各种的砌体结构设计手册中都能找到“机制专墙重量表”,以240墙为例,给出的数值为:净墙重---456;单面抹灰---490;双面抹灰---524,机制红砖的容重为1900,砂浆的容重为1700,简单的推导:净墙重: 1900X1X1X0。
24=456单面抹灰:456+0。
02X1700=490双面抹灰:456+2X0。
02X1700=524注:此处的1X1表示取1米高1米宽的墙段计算。
按照这种方法,推而广之:假定填充墙砌块的容重为γ,填充墙的厚度为δ,则此墙的净墙重为:净墙重=γX1X1Xδ单面抹灰=γX1X1Xδ+0。
02X1700双面抹灰=γX1X1Xδ+2X0。
02X1700应该说,这种方法给出的数值是近似的,因为它没有考虑砌筑砌体的砂浆,是按“干砌”的假设计算的,但对于红砖砌体来说它又是偏于安全的,因为砂浆容重按机制红砖的1900计算显然要比按砂浆自身的1700大。
精确的计算应该如下述:我们知道,机制普通粘土砖的标准尺寸为240X115X53,砌筑的灰缝为10毫米,由此即可推出:1米长(高)的红砖墙=四块砖长=8块砖宽=16块砖厚,还是以240墙为例:1米高需要砌筑16层砖,这样算下来,1米高1米宽的240墙共需128块红砖,总重量=1900X0。
24X0。
115X0。
053X128=355。
75N,总体积=0。
24X0。
115X0。
053X128=0。
19立方米。
1米高1米宽的240墙的总体积=1X1X0。
24=0。
24立方米,扣除红砖的体积,则砂浆的体积=0。
24-0。
19=0。
建筑方案墙体厚度1. 引言在建筑设计和施工过程中,墙体是非常重要的组成部分之一。
墙体除了承担结构的承重功能外,还要具备隔音、隔热、防水、阻燃等特性。
墙体的厚度对于墙体的功能起着至关重要的作用。
本文将重点讨论建筑方案中墙体厚度的选择问题。
2. 墙体厚度的影响因素墙体的厚度选择不仅要考虑到结构的安全性,还需要综合考虑以下几个因素:2.1 结构要求墙体的厚度必须满足结构安全的要求。
根据不同建筑物的设计要求,墙体的厚度也会有所不同。
在住宅建筑中,一般采用100mm的砖墙或120mm的混凝土墙,而在高层建筑中,则需要更厚的墙体来满足抗震和承重的要求。
2.2 隔音要求墙体的厚度对隔音效果有着直接的影响。
一般来说,墙体越厚,隔音效果越好。
对于需要隔音性能较高的场所,如酒店、医院等,墙体的厚度可能会超过常规厚度,采用一定的隔音材料进行隔音处理。
2.3 隔热要求墙体的厚度也会影响建筑物的隔热效果。
较厚的墙体可以提供更好的隔热性能,减少热量的传导和散失。
在寒冷地区,为了保持室内的温暖,墙体的厚度可能会相应增加。
2.4 抗火要求墙体的厚度也与建筑物的抗火性能有关。
在火灾发生时,厚度适当的墙体可以提供更长的耐火时间,延缓火势蔓延,为人员的疏散争取宝贵时间。
3. 墙体厚度的选择原则根据以上因素的综合考虑,我们可以得出以下几个墙体厚度的选择原则:3.1 结构安全性原则首要考虑的是墙体的结构安全性。
根据建筑物类型和使用需求,遵循相关的建筑规范和设计原则,确保墙体的厚度满足结构安全性要求。
3.2 经济合理性原则在满足结构要求的前提下,应尽量减少墙体的厚度,以达到经济合理性。
过厚的墙体不仅意味着更多的建材消耗,还增加了施工的难度和成本。
3.3 功能性原则根据建筑物的功能需求,墙体的厚度可以根据隔音、隔热、抗火等要求进行调整。
在考虑功能性需求的同时,也要确保墙体达到结构安全的要求。
4. 墙体厚度的常见选择根据不同建筑物的功能需求和结构要求,墙体的厚度选择会有所差异。
填充墙砌体荷载的取值方法 (转)经常的有人问起这个问题,任意一种填充砌块的砌体荷载怎么计算?是的,对于红砖砌体,在有关的构造手册中是可以查到的,但个地区所采用的框架结构的填充材料有所不同,有没有办法对随便一种材料都能计算出变成砌体后的重量呢?当然有!关键参数有两个:规格尺寸和材料自身的干容重.先举一个例子:在各种的砌体结构设计手册中都能找到“机制专墙重量表”,以240墙为例,给出的数值为:净墙重---456;单面抹灰---490;双面抹灰---524,机制红砖的容重为1900,砂浆的容重为1700,简单的推导:净墙重: 1900X1X1X0。
24=456单面抹灰:456+0。
02X1700=490双面抹灰:456+2X0。
02X1700=524注:此处的1X1表示取1米高1米宽的墙段计算。
按照这种方法,推而广之:假定填充墙砌块的容重为γ,填充墙的厚度为δ,则此墙的净墙重为:净墙重=γX1X1Xδ单面抹灰=γX1X1Xδ+0。
02X1700双面抹灰=γX1X1Xδ+2X0。
02X1700应该说,这种方法给出的数值是近似的,因为它没有考虑砌筑砌体的砂浆,是按“干砌”的假设计算的,但对于红砖砌体来说它又是偏于安全的,因为砂浆容重按机制红砖的1900计算显然要比按砂浆自身的1700大。
精确的计算应该如下述:我们知道,机制普通粘土砖的标准尺寸为240X115X53,砌筑的灰缝为10毫米,由此即可推出:1米长(高)的红砖墙=四块砖长=8块砖宽=16块砖厚,还是以240墙为例:1米高需要砌筑16层砖,这样算下来,1米高1米宽的240墙共需128块红砖,总重量=1900X0。
24X0。
115X0。
053X128=355。
75N,总体积=0。
24X0。
115X0。
053X128=0。
19立方米。
1米高1米宽的240墙的总体积=1X1X0。
24=0。
24立方米,扣除红砖的体积,则砂浆的体积=0。
24-0。
19=0。
砌筑工程中,标准砖墙体的厚度是一个重要的设计参数,它直接影响着墙体的稳定性、承重性以及隔热隔音等功能。
在实际工程中,常见的标准砖墙厚度为0.75砖数,即以标准砖的尺寸为基准,墙体厚度为砖的3/4倍。
下面我们就来详细解析0.75砖数的标准砖墙体厚度的相关内容。
1. 什么是0.75砖数的标准砖墙体厚度?0.75砖数的标准砖墙体厚度指的是以标准砖的尺寸为基准,墙体厚度为砖的3/4倍的墙体厚度标准。
标准砖的尺寸通常为240mm×115mm×53mm,因此0.75砖数的标准砖墙体厚度为180mm。
这一设计标准常见于建筑工程中的非承重墙体及外墙内砌墙等部位,具有良好的承重性能和隔热隔音效果。
2. 0.75砖数的标准砖墙体厚度的优点0.75砖数的标准砖墙体厚度具有以下优点:(1) 稳定性好:墙体厚度适中,能够保证墙体的稳定性,不易受外部冲击和振动的影响。
(2) 承重性能优秀:墙体厚度符合建筑结构设计要求,能够满足非承重墙体的使用需求,具有良好的承重性能。
(3) 隔热隔音效果好:墙体厚度适中,能够有效隔离室内外温度和声音,提供良好的隔热隔音效果。
(4) 施工便捷:墙体厚度适中,施工时不易出现质量问题,能够提高施工效率,减少施工成本。
3. 0.75砖数的标准砖墙体厚度的适用范围0.75砖数的标准砖墙体厚度适用于以下部位和场合:(1) 非承重墙体:在建筑结构设计中,对于非承重墙体的部位,常常采用0.75砖数的标准砖墙体厚度,满足建筑使用功能的要求。
(2) 外墙内砌墙:在建筑的外墙内砌墙部位,为了保证建筑整体的稳定性和隔热隔音效果,常常采用0.75砖数的标准砖墙体厚度。
(3) 需要隔热隔音的内墙体:在一些要求隔热隔音效果的内墙体部位,为了提供良好的使用环境,也常采用0.75砖数的标准砖墙体厚度。
4. 0.75砖数的标准砖墙体厚度的施工要点在进行0.75砖数的标准砖墙体施工时,需要注意以下要点:(1) 基层处理:墙体施工前需要对基层进行处理,保证基层的平整、结实和干燥。
混凝土墙体的标准厚度混凝土墙体的标准厚度是建筑领域中一个重要的话题。
在建造过程中,正确选择和应用适当的墙体厚度对于确保结构的稳定性、保温性和声音隔离性至关重要。
在本文中,我将详细探讨混凝土墙体的标准厚度,并提供我对这一主题的观点和理解。
1. 混凝土墙体的基本概念混凝土墙体是指由水泥、沙子、石子和水等材料混合而成的固体结构,用于建造房屋、建筑物和其他基础设施。
它们通常用于承受和分散结构负荷,同时提供隔音、隔热和耐火性能。
2. 混凝土墙体厚度的影响因素确定混凝土墙体的标准厚度需要考虑多个因素,包括结构需求、建筑材料、隔音和隔热要求、经济性和地区气候等。
以下是一些主要的影响因素:2.1 结构需求:墙体厚度必须足够强大以承受风荷载、地震力和其他外部压力。
结构设计师通常根据建筑物的高度、类型和地理位置等因素来确定墙体的标准厚度。
2.2 建筑材料:不同的建筑材料对墙体厚度的要求有所不同。
对于砌块墙体,其厚度通常在100毫米至200毫米之间;而对于预制混凝土板墙体,其厚度可能会更大。
2.3 隔音和隔热要求:墙体不仅需要承受外部压力,还需要提供隔音和隔热效果。
随着墙体厚度的增加,声音和热量的传导将减少,提供更好的隔音和隔热性能。
2.4 经济性:墙体的厚度直接影响材料成本和施工时间。
较厚的墙体需要更多的材料和劳动力,可能会增加建设成本。
2.5 地区气候:气候条件是选择墙体厚度的重要考虑因素。
在寒冷地区,更厚的墙体可以提供更好的保温性能;而在炎热地区,适当的墙体厚度可以减轻室内温度。
3. 混凝土墙体的标准厚度范围根据上述因素,以下是常见的混凝土墙体标准厚度范围:3.1 内墙体:内墙体通常用于分隔室内空间,提供隐私和隔音效果。
标准的内墙体厚度范围通常在75毫米至150毫米之间。
3.2 外墙体:外墙体需要更好的结构强度和保温性能,以应对更严酷的气候条件。
标准的外墙体厚度范围通常在150毫米至300毫米之间。
3.3 承重墙体:承重墙体必须能够承受建筑物的重量和其他外部压力,因此需要更大的厚度。
混凝土填充墙的厚度标准一、前言混凝土填充墙是建筑中常用的结构形式。
其优点在于具有较高的抗震性能、良好的保温隔热性能、可减小建筑物自重、并且具有较好的隔音性能。
在建造过程中,混凝土填充墙的厚度是一个非常重要的参数。
本文将从建筑设计的角度出发,为大家介绍混凝土填充墙的厚度标准。
二、混凝土填充墙的类型混凝土填充墙主要分为板柱式、框架式、剪力墙式、桁架式和混合式等几种类型。
其中板柱式混凝土填充墙是目前广泛应用的一种结构形式。
其特点是墙体由混凝土填充,在外墙和内墙之间设置钢筋,墙面与结构柱之间设置钢筋连接,墙体整体刚度大,抗震性能较好。
三、混凝土填充墙的厚度标准混凝土填充墙的厚度是建造过程中非常重要的参数。
其厚度应该根据建筑物的高度、使用功能、地理位置以及地震烈度等因素来确定。
下面将从不同角度介绍混凝土填充墙的厚度标准。
1. 按照建筑高度确定厚度在建筑物高度相同时,混凝土填充墙的厚度也应该相应改变。
根据我国的相关规定,建筑物高度在24米以下时,混凝土填充墙的厚度应不小于200mm;建筑物高度在24m以上、48m以下时,混凝土填充墙的厚度应不小于250mm;建筑物高度在48m以上时,混凝土填充墙的厚度应不小于300mm。
2. 按照使用功能确定厚度建筑物的使用功能也会影响混凝土填充墙的厚度。
例如,工业厂房及仓储建筑物的混凝土填充墙厚度一般较大,主要是为了增加抗震性能和保温隔热性能。
而办公楼、住宅、商业建筑等使用功能的混凝土填充墙厚度则相对较小。
3. 按照地理位置确定厚度根据我国的地理位置差异,混凝土填充墙的厚度也有所不同。
在地震、台风等自然灾害多发的地区,混凝土填充墙的厚度应该增加,以提高抗震性能和防风能力。
而在气候温和、地震少发的地区,混凝土填充墙的厚度可以适当降低。
4. 按照地震烈度确定厚度地震烈度也是影响混凝土填充墙厚度的一个因素。
在地震烈度较大的地区,混凝土填充墙的厚度应该适当增加,以增强抗震性能。
同时,在地震烈度较小的地区,混凝土填充墙的厚度可以适当降低。
墙体厚度标准墙体厚度是建筑工程中一个非常重要的参数,它直接关系到建筑物的结构安全和使用性能。
在建筑设计和施工中,合理的墙体厚度标准是非常关键的。
下面将从不同墙体的具体情况出发,介绍墙体厚度的标准及其影响因素。
首先,我们来看砖墙的厚度标准。
砖墙是建筑中常见的墙体结构之一,其厚度标准通常由砖的尺寸和材质决定。
一般来说,普通砖墙的厚度标准为250mm,这是因为普通砖的尺寸为240mm×115mm×53mm,加上砂浆缝隙后,墙体厚度约为250mm。
而对于空心砖墙来说,其厚度标准一般为240mm,因为空心砖的尺寸相对较大,且内部为空心结构,所以相同的墙体厚度可以达到相对较好的隔热和隔声效果。
其次,混凝土墙的厚度标准也是需要考虑的重要因素。
混凝土墙的厚度标准通常由建筑物的结构和使用要求来决定。
一般来说,在建筑物的承重墙和隔墙中,混凝土墙的厚度标准会有所不同。
承重墙一般要求较大的厚度,以确保其承载能力和稳定性,一般不少于200mm。
而隔墙的厚度标准则可以适当减小,一般为100mm 左右。
在实际工程中,还需要考虑混凝土墙的加固和防水等特殊要求,这些都会对墙体厚度标准产生影响。
另外,轻质板墙的厚度标准也是我们需要了解的内容。
轻质板墙是近年来广泛应用于建筑中的一种新型墙体结构,其厚度标准一般为90mm左右。
轻质板墙由于材料本身的特性,具有重量轻、隔热隔声效果好等优点,所以在现代建筑中得到了广泛的应用。
同时,轻质板墙的施工速度快,可以有效节约建筑成本,因此备受青睐。
总的来说,墙体厚度标准是建筑工程中非常重要的一个参数,它直接关系到建筑物的结构安全和使用性能。
在实际工程中,需要根据不同墙体的具体情况和使用要求,合理确定墙体厚度标准,以确保建筑物的结构安全和使用性能。
希望本文对您有所帮助,谢谢阅读。
混凝土填充墙厚度标准一、前言随着人们对建筑品质和安全性的要求不断提高,建筑材料的标准也越来越严格。
混凝土填充墙是一种常用的建筑结构形式,其厚度标准对于保证建筑的安全性和稳定性至关重要。
本文将就混凝土填充墙的厚度标准进行详细介绍。
二、混凝土填充墙的概述混凝土填充墙是一种由钢筋混凝土构成的墙体结构,其内部填充的是混凝土。
混凝土填充墙的优点在于其结构稳定、抗震性能好、耐久性高等。
同时,由于填充的是混凝土,其消防安全性能也更好。
三、混凝土填充墙的厚度标准1.国家标准根据国家标准《建筑抗震设计规范》(GB50011-2010)的规定,混凝土填充墙的厚度不应小于150mm。
同时,根据建筑结构类型和设计、施工要求等因素,墙体厚度还需要进行相应的调整。
2.行业标准除了国家标准外,行业标准也对混凝土填充墙的厚度进行了规定。
例如,根据《建筑工程混凝土结构工程施工质量验收规范》(GB50204-2015)的规定,混凝土填充墙的厚度应符合建筑设计文件的要求。
3.设计标准在混凝土填充墙的设计中,还需要考虑到建筑的地理位置、地质条件、建筑用途、建筑高度等多种因素。
在设计中,需要按照相关标准进行合理设计,保证墙体厚度的合理性。
4.施工标准在混凝土填充墙的施工中,需要严格按照设计要求进行施工。
特别是在墙体厚度的控制上,需要进行精确测量和控制,保证墙体厚度符合要求。
四、混凝土填充墙厚度标准的影响因素1.地理位置不同地理位置的建筑物所处的地质条件和地震等级不同,因此,混凝土填充墙的厚度标准也会有所不同。
2.建筑用途不同用途的建筑物对混凝土填充墙的要求也不同。
例如,住宅楼的混凝土填充墙厚度通常要求较高,因为住宅楼的安全性要求较高。
3.建筑高度建筑的高度也会影响混凝土填充墙的厚度标准。
一般来说,建筑物越高,其混凝土填充墙的厚度也越大。
4.建筑结构类型不同的建筑结构类型对混凝土填充墙的要求也不同。
例如,框架结构的建筑物对混凝土填充墙的要求较高,因为框架结构的建筑物在发生地震时容易发生横向变形。
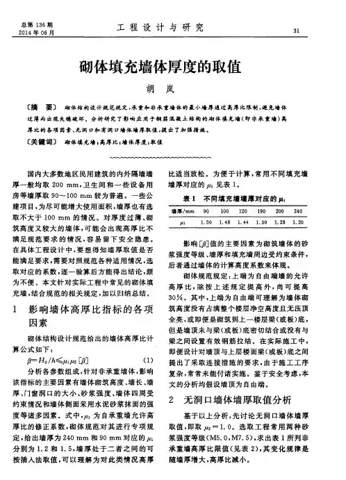
砌体高厚比验算的重难点分析1. 计算公式墙、柱高厚比按下式进行验算:[]012H h βμμβ=≤ 式中0H —墙、柱的计算高度,按表8-3采用;h —墙厚或矩形柱相对应的边长;1μ—非承重墙允许高厚比的修正系数。
51902124011.μmm h . μmm h ====时,时,mm h mm 90240>>可按插入法取值。
2μ——有门窗洞口的修正系数。
按下式计算: s 2b 10.40.7sμ=-≥式中 s ——相邻窗间墙之间或壁柱之间距离;s b ——在宽度范围内的门窗洞口宽度 [β]——墙、柱的允许高厚比。
2. 计算步骤及要点(1) 计算构件的实际高厚比,即计算高度和相应方向边长的比值,对于墙体来说,也就是计算高度和墙体厚度的比值。
(2) 判断所验算的墙体是否为承重墙,如果是承重墙,则1 1.0μ=,即不需要进行修正,否则,需要按照墙体厚度进行修正。
(3) 计算有门窗洞口的修正系数2μ,要注意计算所得值大于等于0.7,否则取为0.7。
(4) 判断墙体实际高厚比是否小于允许高厚比,即[]012H h βμμβ=≤是否成立。
成立,则意味着墙体的高厚比满足要求。
3. 举例分析〔例题〕某单层食堂,横墙间距S =26.4m ,为刚性方案,H 0=H ,外纵墙承重且每3.3m 开间有一个1500×3600mm 的窗洞,墙高H=4.5m ,墙厚240mm ,砂浆采用M2.5。
试验算外纵墙的高厚比是否满足要求。
【β】=22【解】 外墙承重, 故0.11=μ;外墙每开间有1.5m 宽的窗洞,:2 1.510.410.40.8183.3s b s μ=-⨯=-⨯= 012450018.75240[] 1.00.8182218.0H h βμμβ===>=⨯⨯= 不满足要求。
建筑墙体墙厚分析
建筑墙体墙厚怎么确定?
砖墙的厚度以我国标准粘土砖的长度为单位,我国现行粘土砖的规格是240mm×115mm×53mm(长×宽×厚)。
连同灰缝厚度10mm在内,砖的规格形成长∶宽∶厚=1∶2∶4的关系。
同时在1m长的砌体中有4个砖长、8个砖宽、16个砖厚,这样在1m3的砌体中的用砖量为4×8×16=512块,用砂浆量为0.26m3.现行墙体厚度用砖长作为确定依据,常用的有以下几种:
半砖墙:图纸标注为120mm,实际厚度为115mm;
一砖墙:图纸标注为240mm,实际厚度为240mm;
一砖半墙:图纸标注为370mm,实际厚度为365mm;
二砖墙:图纸标注为490mm,实际厚度为490mm;3/4砖墙:图纸标注为180mm,实际厚度为180mm.
其他墙体,如钢筋混凝土板墙、加气混凝土墙体等均应符合模数的规定。
钢筋混凝土板墙用作承重墙时,其厚度为160mm或180mm;用作隔断墙时,其厚度为50mm.加气混凝土墙体用于外围护墙时常用200mm~250mm,用于隔断墙时,常取100mm~150mm.
第 1 页共1 页。
标准砖墙厚度以及计算厚度取值同学们,今天咱们来一起研究研究标准砖墙厚度以及计算厚度取值的问题。
这在建筑领域可是相当重要的知识哦,咱们可得好好弄明白!先来说说标准砖墙的厚度。
一般常见的标准砖墙厚度有好几种呢。
比如说,半砖墙,它的厚度大概是120 毫米。
想象一下,就差不多是咱们一个手臂那么宽。
还有3/4 砖墙,厚度约180 毫米,比半砖墙厚了不少。
一砖墙,这个就比较常见啦,厚度是240 毫米,差不多两个手臂并起来那么宽。
一砖半墙,厚度大概在370 毫米。
两砖墙呢,厚度能达到490 毫米。
那为什么会有这些不同的厚度呢?这是因为在不同的建筑结构和使用场景中,对墙体的保温、隔音、承重等要求都不一样。
比如说,在一些对保温要求比较高的地方,可能就会选择厚一点的砖墙;而在一些只需要简单分隔空间的地方,半砖墙可能就够用了。
接下来咱们再讲讲计算厚度取值。
这可有点复杂,但是别怕,咱们慢慢说。
在计算墙体的相关参数时,比如说承载力、稳定性啥的,就得用到计算厚度取值啦。
对于半砖墙,计算厚度通常取115 毫米;3/4 砖墙呢,计算厚度大概是178 毫米;一砖墙的计算厚度一般是240 毫米;一砖半墙的计算厚度约365 毫米;两砖墙的计算厚度大概是490 毫米。
那为啥计算厚度和实际厚度会有点不一样呢?这是因为在计算的时候,要考虑一些因素的影响,不能完全按照实际厚度来。
比如说,要考虑砖块之间的灰缝厚度,还有施工过程中的一些误差等等。
给大家举个例子啊。
假如我们要计算一堵一砖墙能够承受多大的压力,就得用240 毫米这个实际厚度对应的计算厚度,比如说可能是220 毫米,来进行计算,这样才能得到比较准确的结果。
再比如说,如果要设计一个房子的墙体结构,就得根据不同房间的功能和要求,选择合适厚度的砖墙,并且用对应的计算厚度来进行各种力学性能的分析和计算,确保房子安全可靠。
同学们,标准砖墙厚度以及计算厚度取值虽然听起来有点枯燥,但却是实实在在有用的知识。
关于填充墙砌体尺寸位置的允许偏差在建筑施工中,墙砌体的填充是一个非常重要的工作环节。
填充墙砌体的尺寸位置需要严格控制,以保证建筑物的稳定性和美观性。
然而,在实际施工过程中,由于各种原因,很难做到完全精确,因此需要允许一定的偏差。
我们需要了解填充墙砌体的尺寸位置允许的偏差范围。
根据相关标准,一般情况下,填充墙砌体的尺寸允许偏差为正负5毫米,位置允许偏差为正负10毫米。
这是基于施工的实际情况和经验总结得出的结果,可以保证施工的可行性和质量。
那么,为什么需要允许填充墙砌体尺寸位置的偏差呢?施工过程中会受到各种因素的影响,比如施工人员的误差、材料的尺寸偏差、施工设备的精度等。
即使是在精心施工的情况下,也很难完全避免这些因素的影响。
因此,允许一定的尺寸位置偏差可以在一定程度上弥补这些误差,保证施工的顺利进行。
填充墙砌体的尺寸位置偏差也与建筑物的使用功能有关。
不同的建筑物对尺寸和位置的要求会有所不同。
比如,对于一些重要的结构墙体,如承重墙、抗震墙等,其尺寸和位置的偏差要求相对较小,以保证结构的稳定性和安全性。
而对于一些非承重墙体,如隔墙、装饰墙等,允许的偏差范围相对较大,以满足建筑物的美观和功能需求。
填充墙砌体的尺寸位置偏差还与施工工艺和施工方式有关。
不同的施工工艺和施工方式对尺寸和位置的要求也会有所不同。
比如,采用传统的砌筑工艺进行施工,尺寸和位置的偏差相对较大,而采用预制构件进行施工,尺寸和位置的偏差相对较小。
因此,在确定填充墙砌体的尺寸位置允许偏差时,需要考虑到具体的施工工艺和施工方式。
为了保证填充墙砌体的质量,施工过程中需要进行严格的质量控制。
这包括对墙砌体尺寸和位置的检测和测量,以及及时调整和修正。
通过使用先进的测量设备和技术手段,可以有效地控制填充墙砌体的尺寸位置偏差,提高施工的精度和质量。
填充墙砌体尺寸位置的允许偏差是建筑施工中常见的问题。
合理的允许偏差范围可以保证施工的可行性和质量,同时也需要结合具体的施工工艺和施工方式进行调整。
新房墙体厚度标准随着社会发展和科技进步,人们对于居住环境的要求也越来越高。
在建造新房时,墙体的厚度是一个重要的考量因素。
合理的墙体厚度不仅能够提供良好的隔音、保温和防火效果,还能够增加房屋的稳定性和耐久性。
本文将探讨新房墙体厚度的标准,以帮助人们更好地了解和选择适合自己的墙体厚度。
一、墙体厚度的重要性墙体是房屋结构中承担承重和隔离作用的重要部分。
合理的墙体厚度能够确保房屋的稳定性和安全性。
同时,墙体还决定了房屋的隔音、保温和防火性能。
过薄的墙体容易导致声音传播、热量流失和火灾蔓延,而过厚的墙体则可能浪费材料和空间。
因此,选择适合的墙体厚度是设计师和业主需要共同考虑的问题。
二、常见墙体厚度标准墙体厚度的标准因地域、建筑材料和用途等因素而异。
下面是一些常见的墙体厚度标准供参考:1. 砖墙体厚度标准(1)实心砖墙体:常用的实心砖墙体厚度为120毫米,适用于普通住宅和商业建筑。
(2)空心砖墙体:常用的空心砖墙体厚度为240毫米,适用于多层住宅和高层建筑。
(3)砌块墙体:常用的砌块墙体厚度为200毫米,适用于工业厂房和公共建筑。
2. 小板墙体厚度标准(1)轻钢龙骨墙体:常用的轻钢龙骨墙体厚度为90毫米,适用于装配式建筑和临时建筑。
(2)夹芯板墙体:常用的夹芯板墙体厚度为100毫米,适用于冷库、仓储和工业建筑。
3. 混凝土墙体厚度标准(1)普通混凝土墙体:常用的普通混凝土墙体厚度为100毫米,适用于一般住宅和商业建筑。
(2)钢筋混凝土墙体:常用的钢筋混凝土墙体厚度为150毫米,适用于高层建筑和特殊要求的建筑。
三、墙体厚度选择的影响因素选择墙体厚度时,需要考虑以下因素:1. 地域气候条件:寒冷地区需要更厚的墙体来保持室内温度,而温暖地区则可以适当减少墙体厚度。
2. 建筑用途:不同用途的建筑对墙体的要求不同,例如住宅、商业建筑、公共建筑等。
3. 设计要求:墙体是否需要承重、隔音、保温、防火等特殊性能。
4. 建筑材料:不同的建筑材料对墙体厚度有一定的限制。
混凝土填充墙标准厚度混凝土填充墙是建筑中常见的一种结构形式,它由混凝土墙体和钢筋骨架组成,在建筑中承担着承重和隔音的作用。
混凝土填充墙的厚度是影响其结构性能的重要因素之一,合理的厚度设计不仅能够提高墙体的承重能力,还能够降低墙体的变形和裂缝,提高墙体的隔音性能。
因此,混凝土填充墙的厚度需要按照一定的标准进行设计和施工。
一、设计标准1.按照建筑设计规范的要求进行设计,确定混凝土填充墙的结构形式、尺寸、材料等基本参数。
2.根据建筑的使用功能和要求,确定混凝土填充墙的承重要求和隔音要求,确定其厚度。
3.根据混凝土填充墙的结构形式和材料特性,确定其强度等级和抗震要求,进行厚度计算。
4.根据设计要求和计算结果,确定混凝土填充墙的标准厚度。
二、施工标准1.在施工前,要对混凝土填充墙的厚度进行检查,确保其符合设计要求。
2.在混凝土填充墙的施工过程中,要按照设计要求进行施工,保证墙体的厚度和尺寸符合设计要求。
3.在混凝土填充墙的施工过程中,要注意控制混凝土的浇筑质量,确保墙体的密实度和强度符合要求。
4.在墙体的加固和钢筋的布置过程中,要按照设计要求进行施工,确保墙体的强度和抗震性能符合要求。
5.在混凝土填充墙的施工过程中,要注意墙体的养护,确保墙体的强度和耐久性符合要求。
三、标准厚度的确定混凝土填充墙的标准厚度应根据不同的设计要求和使用功能进行确定。
以下是一些常见的标准厚度:1.普通住宅的混凝土填充墙厚度一般为200mm。
2.高层住宅的混凝土填充墙厚度一般为250mm。
3.商业建筑的混凝土填充墙厚度一般为300mm。
4.工业建筑的混凝土填充墙厚度一般为350mm。
需要注意的是,以上标准厚度是根据一般情况下的设计要求和使用功能进行确定的,具体情况还需根据实际情况进行设计和施工。
四、总结混凝土填充墙是建筑中常见的一种结构形式,其厚度的合理设计和施工对墙体的强度和抗震性能具有重要影响。
在设计和施工过程中,需要按照相关标准进行操作,保证墙体的质量和性能符合要求。