成本会计(第一章成本会计基础知识)
- 格式:ppt
- 大小:876.00 KB
- 文档页数:39
《成本会计》教案目录第一章:总论一、成本涵义二、成本分类三、成本会计产生和发展四、成本会计对象和任务五、成本会计职能(环节、内容)六、成本会计工作组织第二章:成本核算基础一、产品成本核算概述二、费用要素和成本项目三、成本核算程序第三章:要素费用的汇集和分配(1) 材料费用的核算(2) 工资费用的核算(3) 折旧费用的核算(4) 其他费用的核算第四章:跨期摊配费用的核算第五章:辅助生产费用的核算第六章:制造费用的核算第七章:损失性费用的核算第八章:在产品和产成品成本的核算第九章:成本计算方法概述第十章:品种法第十一章:分批法第十二章:分步法第十三章:分类法第十四章:定额法第十五章:期间费用的核算第十六章:成本报表第十七章:成本分析第十八章:成本会计的新发展第一章:总论第一节:成本一、成本概念:(一)成本涵义成本是商品经济的产物,是商品经济的一个价值范畴,是商品价值的主要组成部分。
人们进行生产经营活动,必须耗费一定的资源(人力、物力、财力),这些资源的货币表现及其对象化就是成本。
成本的涵义有多种:1、美国会计学会(AAA——America Accounting Academy)1951年提出的《成本概念与标准委员会报告》给成本所下的定义:成本——指为达到特定目的而发生或应发生的价值牺牲,它可以用货币单位加以衡量。
这个定义有三个含义:第一,成本是一种价值牺牲,这种牺牲可以理解为一种价值消耗,不仅可以是现金支出,也可以是物资消耗、劳动消耗或是从外部提供的劳务费消耗。
第二,这种价值牺牲是为了一定目的,通常是指由经营目的而衍生的目的。
第三,这种牺牲可以用货币测定,也可以说是可以用货币计量。
2、会计学成本的一般定义:成本——是特定的会计主体为了达到一定的目的而发生的可以用货币计量的代价。
具体包括:(1)成本必须发生于某一特定的会计主体,以符合会计主体假设。
(2)成本的发生是为了达到一定的目的。
如果成本的发生没有明确的目的,则只能是一种浪费。
第一章总论成本是一个典型的价值范围。
成本的经济本质是:生产经营过程中所耗资的生产资料的价值和劳动者为自己劳动所创建的现。
即:公司在生产经营中所耗资的资本的总和。
狭义成本(理论成本):是指商品制造过程中所发生的、以价值表现的各样耗资,也称或:成本是公司在生产过程中已经耗资的、用钱币表现的生产资料的价值和相当于己创建的价值的总和。
4. 马克思所说的“赔偿价值”,就是商品的成本价钱,同时也是商品成本。
广义成本:除狭义成本外,还包含管理生产和从事经营活动过程中所发生的各样耗资。
美国会计学会(AAA)对成本的定义是:成本是指为达到特定目的而发生或应发生的价单位加以权衡。
美国会计师协对成本的定义是:成本是指获取货物或劳务而支付的现金或转移其余财富、发务或发生欠债,而以钱币权衡的数额。
《日本成本计算标准》对成本的定义:成本的本质是经营者为获取必定的经营成本而耗费的的价值。
成本的作用:成本是赔偿生产耗资的尺度;成本是总和反应公司工作质量的重要经济指标成本是拟订商品价钱的基础成本是公司进行决议的重要依照成本是区分生产经营耗资和公司纯收入的依照。
最早的成本会计发源于英国。
成本会计的发展:1)初期成本会计阶段(1880年—1920年):一:成立了资料核算和管理方法二:成立了工时记录和人工成本计算方法三:确定了简短花费的分派方法四:利用分批成本计算法和散布成本计算法计算产品成本成本会计已经进入一个新阶段。
弹性估算是近代成本会计的重要进步,也是节俭间接花费的最好方法。
1952年美国会计学家倡议责任会计。
美国会计学家在20世纪80年月后期提出了作业成本法。
20世纪80年月,英国学者西蒙提出了战略成本管理。
18.成本会计的对象是:公司生产经营过程中所发生的生产经营成本和时期花费工业公司生产经营过程包含:供给阶段、生产阶段和销售阶段。
商品的生产成本是指:为生产必定种类、必定数目商品而发生的各样生产花费支出的总和。
销售花费包含:公司负担的运输费、装卸费、包装费、保险费、展览费、差旅费、广告宣传本公司商品而专设销售机构的员工薪资薪酬、近似薪资性质的花费、有关的业务费等。
成本会计章节习题及答案第一章成本会计基础知识一、单项选择题1、在实际工作中,下列损失不计入成本的是()。
A、清理损失B、废品损失C、季节性停工损失D、修理期间停工损失2、下列各项中属于产品生产成本项目的是()。
A、折旧费用B、直接人工C、外购动力D、外购材料3、下列说法不正确的是()。
A、成本预测是在成本决策之先进行的B、进行成本决策是编制成本计划的前提C、成本考核是进行成本分析和成本控制的依据D、在成本会计的各个环节中,成本核算是基础4、不属于工业企业经营管理费用的项目是()° A、销售费用B、管理费用C、财务费用D、制造费用5、属于工业企业生产经营管理费用的项目是()° A、固定资产盘亏损失C、销售费用B、非常损失D、非正常原因的停工损失6、对于本月支付,但属于以后各期受益,并且受益期超过一年的成本、费用,应记作()。
A、制造费用B、其它应付款C、长期待摊费用D、期间费用7、辅助生产提供产品和劳务的主要目的是()。
A、对外销售B、为基本生产服务C、为辅助生产服务D、以上都不对8、属于收益性支出的项目是()°A、支付的水电费B、建造固定资产支出C、固定资产的改良支出D、支付的开办费二、多项选择题1、下列费用项目中属于产品成本的是()。
A.直接材料B.管理费用C、直接人工D、制造费用2、下列费用项目中属于期间费用的是()。
A、制造费用B、销售费用C、管理费用D、财务费用3、现代成本会计的主要内固定成本 B 、可控成本和不可控成本C 、边际成本D 、机会成本 5、 成本分析一般在期末进行,这个期末是指( )。
A 、月末 B 、季末 C 、 旬末 D 、年末6、 其支出不属于企业日常生产经营活动所发生的,因而不应计入生产经营管理费用 的项目有( )°A 、购置固定资产B 、建造固定资产C 、职工薪酬D 、购买无形资产7、应计 入工业企业的生产费用的项目有( )° A 、财务费用 B 、用于产品生产的原材料 费用C 、生产工人职工薪酬 D 、制造费用8、属于收益性支出,应记入生产经营管理费用的项目有( )。
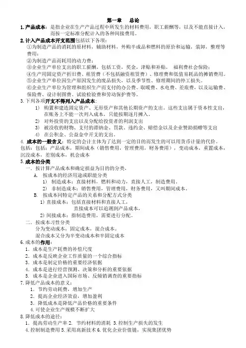
第一章总论1.产品成本:是指企业在生产产品过程中所发生的材料费用,职工薪酬等,以及不能直接计入,而按一定标准分配计入的各种间接费用。
2.计入产品成本开支范围包括以下各项:①为制造产品的消耗的原材料,辅助材料,外购半成品和燃料的原价和运输,装卸,整理等费用;②为制造产品而耗用的动力费;③企业生产单位支出的职工薪酬,包括工资,奖金,津贴和补贴,福利费社会保险;④生产用固定资产折旧费、租赁费(不包括融资租赁费)、修理费和低值易耗品的摊销费用。
⑤企业生产单位因生产原因发生的废品损失,以及季节性、修理期间的停工损失。
⑥企业生产单位为管理和组织生产而支付的办公费、取暖费、水电费、差旅费,以及运输费、保险费、设计制图费、试验检验费和劳动保护费等。
3.下列各项开支不得列入产品成本:1)购置和建造固定资产、无形资产和其他长期资产的支出。
这些支出属于资本性支出,在账务上不能一次列入成本,只能按期逐月摊入。
2)对外投资的支出以及分配给投资者的利润支出3)被没收的财物、支付的滞纳金、罚款、违约金、赔偿金以及企业赞助捐赠等支出4)在公积金、公益金中开支的支出。
4.成本的一般含义:特定的会计主体为了达到一定的目的而发生的可以用货币计量的代价。
包括:包括:产品成本,期间成本(销售费用,管理费用,财务费用),变动成本,重置成本,沉没成本,差别成本,机会成本5.成本的分类一.按计算产品成本和确定损益为目的的分类,A.按成本的经济用途或职能分类1)制造成本:直接材料,燃料和动力,直接人工,制造费用。
2)非制造成本:销售费用,管理费用,财务费用,又叫期间成本。
B.按成本同特定产品的关系和分配方式分类1)直接成本:包括直接材料和直接人工,直接成本可以追溯到产品成本,2)间接成本:指制造费用,需要进行分配。
二.按成本习性分类分为变动成本,固定成本,混合成本。
混合成本又分为半变动成本和半固定成本6.成本的作用:1.成本是生产耗费的补偿尺度2.成本是反映企业工作质量的一个综合指标3.成本是制定价格的重要经济依据4.成本是进行经营预测、决策和分析的重要依据5. 成本是企业进入国际市场、反倾销调查的重要指标7.降低产品成本的意义:1.节约劳动耗费,增加生产2.提高企业经济效益,增加盈利3.降低成本是降低产品价格的重要条件4.可使企业生产规模不断扩大8.降低成本的途径:1.提高劳动生产率2. 节约材料的消耗 3.控制生产损失的发生4.控制制造费用5.采用高新技术6.优化企业价值链,实现集团优势第二章成本会计的发展、职能与分类第一节、成本会计的发展与形成第二节、当代成本会计的发展趋势一、新制造环境对成本会计的冲击1.产品成本计算结果不正确2.不能有效发挥成本控制的职能作用二、管理理论与方法的创新对成本会计的影响1.适时生产制度2.全面质量管理3.战略成本管理4.基准管理和持续改进5.限制理论第三节、成本会计的职能与任务1.成本会计的职能:成本预测成本决策成本计划成本控制成本核算成本分析成本考核2.成本会计的任务正确计算产品成本,及时提供成本信息开展成本预测,进行成本决策制定目标成本,加强成本控制做好成本分析,严格成本考核2.成本会计的分类一.按成本会计制度分类实际成本制度估计成本制度标准成本制度二.按成本计算模式分类1)全额成本计算模式产品成本=直接材料+直接人工+制造费用制造费用包括变动制造费用和固定制造费用。
成本会计基础知识点汇总一、成本会计的定义和作用成本会计是一种对企业进行成本计算和成本分析的会计体系,主要用于确定和控制产品和服务的成本,为企业的决策提供必要的信息支持。
成本会计以成本为核心,通过对成本的收集、分配和分析,帮助企业进行成本控制、经营决策和绩效评价。
二、成本分类和成本元素成本可以按不同的方式进行分类,常见的分类方式包括按功能划分成本、按行业部门划分成本和按行为划分成本。
成本元素是指组成成本的基本构成部分,主要包括直接材料成本、直接人工成本和制造费用。
1. 直接材料成本:指生产过程中直接与产品相关的材料费用,如原材料的购买成本、加工过程中消耗的材料费用等。
2. 直接人工成本:指与产品直接相关的人工费用,例如直接参与产品制造的劳动力的工资、奖金等。
3. 制造费用:指与产品间接相关的费用,包括制造管理费用、间接材料费用、间接人工费用、制造费用变动等。
三、成本的计算和核算1. 计算成本:计算成本分为实际成本计算和标准成本计算。
实际成本计算是将实际发生的成本用于成本计算,而标准成本计算是以预先设定的标准成本为基准进行成本计算。
2. 成本核算:成本核算是指将各项成本数据进行记录、分类和汇总,形成成本账户和成本核算表。
成本核算可以根据企业的需要制定不同的核算方法,例如作业成本制、过程成本制和批量成本制等。
四、成本控制和成本分析1. 成本控制:成本控制是指通过各种手段和方法,分析和监控成本的发生和变动情况,以实现成本的合理控制和降低。
常用的成本控制方法包括成本预算、差异分析和成本管理等。
2. 成本分析:成本分析是对成本进行详细研究和分析,了解成本组成和变动的原因,为经营活动提供重要的数据和信息支持。
主要的成本分析方法包括成本-收益分析、目标成本管理和生命周期成本分析等。
五、与成本会计相关的指标和指标体系1. 成本费用率:成本费用率是指企业在生产和经营活动中所发生的费用与产值或销售额之比。
成本费用率可以用于评估企业的成本水平和经营效益。
第一章成本会计归纳一、单项选择题1. 在成本会计的各种职能中,()是基础。
A. 成本展望B. 成本控制C. 成本核算D. 成本核查2. 由于成本与()结合亲近,所以,成本的内容经常要遵从于管理的需要。
A. 生产B. 管理C. 核算D. 经济3. 与传统成本会计对照,现代成本会计的重点已转移到()。
A. 事中控制B. 事后计算C. 事后解析D. 预先规划4. 我国企业会计制度规定,企业应采用()计算成本。
A. 制造成本计算法B. 标准成本计算法C. 变动成本计算法D. 本质成本计算法推行()制度,满足了存货估价和计算损益的要求,为编制财务报表供应资料。
A. 变动成本计算B. 预计成本计算C. 标准成本计算D. 本质成本计算6.为了保证所作的决策是最优的,在进行决策时应试虑()。
A. 已耗成本B. 未耗成本C. 支出成本D. 机遇成本7. 以下各项中,表述错误的选项是()。
成本与花销是一组既有亲近联系又有必然区其他看法没有发生花销就不会形成成本成本的发生期与补偿期其实不是完满一致成本在损益表上被列为当期收益的减项8.以下各项中,既是成本展望的结果,又是拟定成本计划依照的是()。
A. 成本核算B. 成本决策C. 成本控制D. 成本解析9.以下各项中,拥有控制成本、衡量生产效率高低特点的成本会计制度是(A. 本质成本制度B. 标准成本制度C. 预计成本制度D. 作业基础成本制度10.有助于管理人员确定不增加价值但耗资资源的作业活动的成本计算方法是(A. 本质成本制度B. 标准成本制度C. 预计成本制度D. 作业基础成本制度)。
)。
二、多项选择题1. 现代成本会计的主要职能包括()。
成本展望成本决策成本计划和成本控制成本核算成本解析和核查()是成本事前规划的详尽手段。
成本核查3. 按成本计算模式分类,成本会计可分为()。
本质成本制度完满成本计算模式变动成本计算模式预计成本制度标准成本制度4. 现代成本会计拥有的特点是()。
答案在最后单元一成本会计基础知识一、单项选择题1.成本会计的发展经历了()个发展阶段。
A.2 B.3 C.4 D.52.根据成本决策所确定的成本目标,具体规定出在计划期内为完成生产经营任务所应达到的成本水平,是()。
A.成本预测 B.成本控制 C.成本计划 D.成本分析3.()是指生产者为制造一定数量、一定种类的产品而发生的以货币表现的各种耗费。
A.费用 B.成本 C.生产费用 D.产品成本4.( )是保证成本会计工作质量的前提。
A.对费用进行合理分类 B.正确确定财产物资的计价和价值结转方法C.做好成本核算的基础工作 D.正确划分各种费用界限5.为了正确核算企业各种产品、自制半成品生产过程中所发生的各项费用,应设置()账户。
A.产品成本 B.生产成本或基本生产成本C.生产费用 D.辅助生产成本6.产品成本项目由()。
A.国家统一规定B.企业根据生产工艺特点和管理要求自行确定C.根据财政部发布的有关文件的规定确定D.企业的主管部门来确定7.下列属于产品成本项目的是()。
A.直接材料 B.期间费用C.办公费用 D.折旧费用8.将资本性支出计入当期生产费用()。
A.只影响产品成本,不影响期间费用B.对产品成本有影响,对损益没有影响C.同时影响产品成本和期间费用,虚减当期利润D.同时影响产品成本和期间费用,虚增当期利润9.下列不能计入产品成本的项目是()。
A.产品耗用的材料费 B.期间费用C.生产工人工资和福利费 D.厂房、生产设备的折旧费10.下列说法不正确的是()。
A.制造费用应计入生产费用B.资本性支出应分期计入损益C.收益性支出应当期计入损益D.无论是资本性支出还是收益性支出都应当期计入损益二、多项选择题1.产品成本由()项目构成。
A.直接材料 B.直接人工 C.生产费用 D.制造费用2.成本会计的任务有()。
A.正确核算产品成本,如实反映企业的经营成果B.为企业经营决策提供依据。
C.对成本进行预测、决策、计划、控制、分析和考核D.为企业外部会计信息使用者服务3.成本会计的组织形式有()。
1.成本的内涵①W=c+v+mW=商品价值;m=剩余价值;c+v=在生产要素上耗费的资本价值②在社会主义市场经济中,商品的价值仍然有三部分组成C=已耗费的生产资料转移价值V=劳动者为自己劳动所创造的价值M=劳动者为社会劳动所创造的价值其中C+V=商品价值中的补偿价值,构成商品的理论成本理论成本的内涵:在生产经营过程中所耗费的的生产资料转移的价值和劳动者为自己所创造的价值的货币表现。
2.成本的作用①成本是补偿生产经营耗费的尺度②成本是综合反映企业工作质量的重要标准③成本是制定产品价格的一项重要因素④成本是企业进行很多决策的重要依据3.成本会计的演进发展与学科定位4.成本会计的职责和任务①职能:反映(核算)职能:为经营管理提供各种信息监督职能:监督生产经营耗费的合理性、合法性、有效性。
事前事中事后第一章②任务总论进行成本预测,参与经营决策,编制成本计划,为成本管理提供基础依据。
严格审核和控制各项费用支出。
女理解月开始,不断降低成本。
及时、正确的进行成本核算,为企业的经营管理提供能够有用的信息。
考核成本计划的完成情况,开展成本分析。
综上所述:预测、决策、计划、控制、核算、考核和分析。
5.成本会计的对象从现行会计准则和相关会计制度的有关规定出发,可以把成本会计的对象概括为:企业生产经营中发生的生产经营业务成本和期间费用6.成本会计工作组织的原则①成本会计工作必须和技术相结合②成本会计工作必须和经济责任制相结合③成本会计工作必须建立在广泛的职工群众基础上7.成本会计机构①集中工作方式:成本会计工作主要由厂部成本会计机构集中进行②分散工作方式:成本会计工作中的计划、控制、核算和分析由车间等其他单位的成本会计机构或人员分别进行8.成本会计人员9.成本会计制度第二章第四章生产费用在完工产品与在产品之间的归集和分配1.生产特点和管理要求对产品成本计算的影响单步骤:指生产工艺过程不能间断,①生产按工艺过程特点分类不可能或不需要划分为几个生产本步骤的生产多步骤:过程可以间断分散在不同时间,不同地点②生产按生产组织特点分类:大量生产、成批生产、单件生产③生产特点和成本管理要求对产品成本结算的影响(1)对成本计算对象的影响-产品品种-产品批别-产品生产步骤(2)对成本计算期的影响成本计算期与产品的生产周期以及核算报告期之间的关系(3)对完工产品与在产品之间费用分配的影响2.产品成本计算的基本方法和辅助方法①产品成本计算的基本方法(1)品种法:以产品品种为计算对象的产品成本计算方法(2)分批法:以产品批别为计算对象的产品成本计算方法(3)分步法:以产品生产步骤为计算对象的产品成本计算方法②产品成本计算的辅助方法计算题(1)分类法(2)定额法(3)标准成本法1.品种法(1)品种法的特点以及适用范围适用于大量、大批的单步骤生产,或管理上不要求按照生产步骤计算产品成本的生产①成本计算对象:产品品种②成本计算期:因为每月月末都有在产品,所以一般是定期于每月月末进行③费用在完工产品与在产品之间的分配-在单步骤生产企业中,由于生产不能间断、生产周期短,一般不存在尚未完工的在产品-在一些规模较小,而且管理上不要求按照生产步骤计算成本的大量大批的多步骤生产企业中,月末一般都有在产品,应选择适当的分配方法。
2010-8-18第一章总论∙∙成本及成本会计的概念∙∙成本会计的对象、职能及任务∙∙成本会计工作的组织一、成本及成本会计的概念1、“理论成本”:(1)C + V 其中C :物化劳动的转移价值,V:劳动者为自己劳动所创造的价值(2)成本是为了一定目的而付出(或可能付出的)用货币测定的价值牺牲。
(美会计学会)2、实际工作中的成本概念:除C + V外,还包括不形成产品价值的损失性支出,如废品损失、停工损失等。
(1)完全成本法的产品成本:包括制造产品所耗费的生产费用及期间费用。
(2)制造成本法的产品成本:包括制造产品所耗费的生产费用,不包括期间费用。
产品成本是生产费用的对象化。
3、成本会计的概念狭义的成本会计:仅指成本核算。
广义的成本会计:包括成本预测、决策、计划、控制、核算、分析及考评。
现代成本会计通常称之为成本管理会计。
二、成本会计的对象、职能及任务1、成本会计的对象:即成本会计核算和监督的内容。
成本会计的对象可概括为:各行业企业的生产经营成本和期间费用,简称成本、费用。
2、成本会计的职能:成本会计在经济管理中所具有的内在功能。
(1)基本职能:成本核算。
(2)派生职能:成本预测、决策、计划、控制、核算、分析及考评。
3、成本会计的任务:(1)审核和控制企业发生的各项费用,防止浪费和损失。
(2)为企业经营管理提供所需的成本、费用信息。
(3)进行成本分析,促使企业降低成本、费用,提高经济效益。
三、成本会计工作的组织(一)、成本会计机构的设置1、成本会计机构内部组织分工:(1)按职能分工:如成本核算、成本分析等。
(2)按对象分工:如产品成本、期间费用等。
2、各级成本会计机构之间的组织分工:(1)集中工作方式:一级核算体制,厂部集中统一进行成本核算。
一般适宜中小型企业采用。
(2)分散工作方式:二级核算体制,厂部进行综合的成本核算与分析,车间进行成本的明细核算。
一般适宜大中型企业采用。
(二)、成本会计人员的配置(三)、成本会计制度成本会计制度是企业组织和处理成本会计工作的规范, 属企业会计制度的一个组成部分。
第一章总论第一节成本的含义及作用1、成本的含义。
成本是一个价值观点,是指特定的主体为了达到特定的目的所失掉或放弃的能够用钱币计量的代价,成本的经济本质是指生产经营过程中所耗资的生产资料的价值和劳动者为自己劳动所创建的价值的钱币表现,也就是公司生产经营中所耗资的资本综合,如公司为了对外销售产品而发生的各样耗资,原资料花费,给生产工人发放的薪资均属于成本。
2、成本的作用表现。
包办的作用主要表现为:是赔偿生产耗资的尺度,是综合反应公司整体工作质量的重要经济指标,是拟订商品价钱的基础,是公司进行决议的重要依照,。
3、狭义成本与广义成本的差别。
狭义成本主假如指公司在生产产品的过程中而发生的以价值表现的各样经济资源的耗资,如原资料花费,生产工人薪资等,而广义成本是除了狭义成本以外,还包含公司在管理生产和从事经营活动过程中发生的各样资源耗资。
如行政管理部门发生的办公费,水电费等。
第二节成本会计的历史沿革1、成本会计的产生。
成本会计室跟着商品经济的发展而逐渐形成和完美起来的,成本会计发源于英国,此后传入美国及其余国家。
第三节成本会计的对象、职能及任务。
1、成本会计对象的详细内容。
针对不一样的行业,成本会计详细反应和监察的内容则有所不一样,关于工业公司,成本计算对象就是产品成本和期间花费,关于商品流通公司,交通运输公司等其余行业公司,它们在生产经营过程中所产生的各样花费,部分形成了公司的生产经营业务成本,部分作为期间花费之间计入当期损益,所以,成本计算对象能够归纳为公司生产经营过程中发生的生产经营业务包办和期间花费。
2、成本会计的职能。
现代成本会计的主要职能包含:成本展望,成本决议,成本计划,成本控制,成本核算,成本剖析和成本查核,成本核算时最基本的职能,它为公司成本管理供给所需的成本信息资料,成本展望是成本决议的前提,成本决议即是展望的结果又是拟订成本计划的依照,在成本会计职能中居于中心地位,成本计划是成本决议的详细化,成本控制是对成本计划的实行进行监察,是实现成本决议既定目标的保证,成本剖析和成本查核是实现成本决议和计划目标的有效手段。
成本会计复习题第一章总论一、单项选择题1、下列支出中,属于资本性支出的有(A )。
A.固定资产的支出B.所得税的支出C.违约金、赔偿金的支出D.工资、材料费用的支出2、商品的理论成本是指(C )。
A.已耗费的生产资料转移的价值B.劳动者为社会劳动所创造的价值C.已耗费的生产资料转移的价值和劳动者为自己劳动所创造的价值D.劳动者为自己劳动所创造的价值3、成本会计的对象是( D )。
A.诸会计要素的增减变动B.各项期间费用的支出及归集过程C.产品生产成本的形成过程D.企业生产成本和有关的经营管理费用4、成本会计最基本的任务和中心环节是( C )。
A.进行成本预测,编制成本计划B.审核和控制各项费用的支出C.进行成本核算,提供实际成本核算资料D.参与企业的生产经营决策5、成本会计是会计的一个重要分支,是以( C )为对象的一种专业会计A.企业B.利润C.成本D.资金6、(D )构成产品的理论成本。
A.已耗费的生产资料转移的价值B.劳动者为自己劳动所创造的价值C.劳动者为社会劳动所创造的价值D.A与B7、在一般情况下,理论成本包括的内容和实际工作中的成本开支范围( D )。
A.是完全一致的B.是毫无关系的C.是相互可以替代的D.是有一定差别的二、多项选择题1、期间费用是指(ACD )。
A.销售费用B.人工费用C.管理费用D.财务费用E.材料费用2、一般说来,企业应根据(ABCD )来组织成本工作。
A.规模大小B.成本会计人员素质C.内部各单位经营管理的要求D.本单位生产经营的特点E.对外报告的需要3、成本会计的任务受(AD )。
A.企业经营管理的要求所决定B.国家宏观控制所决定C.上级主管部门的要求所决定D.成本会计的对象所制约E.其他单位的要求所决定4、成本会计的内容包括(ABCDE )。
A.成本预测B.成本计划C.成本决策D.成本控制E.成本分析和成本考核5、成本会计工作的组织形式通常有(AC )。
成本会计第九版练习题答案成本会计第九版练习题答案成本会计是管理会计的重要分支,它主要关注企业生产过程中的成本核算与控制。
而成本会计第九版则是一本经典的教材,深受广大学生和从业人员的喜爱。
本文将为大家提供成本会计第九版练习题的答案,帮助大家更好地理解和掌握这门学科。
第一章:成本会计的基础知识1. 成本会计的基本任务是什么?答:成本会计的基本任务是对企业生产过程中的成本进行核算、分析和控制,为企业的决策提供准确的成本信息。
2. 成本会计的核算对象是什么?答:成本会计的核算对象包括原材料、直接人工、制造费用以及间接费用等。
3. 成本会计的核算方法主要有哪些?答:成本会计的核算方法主要包括作业成本法、过程成本法和标准成本法等。
第二章:成本要素的核算1. 请说明原材料的核算方法。
答:原材料的核算方法主要有直接法和间接法。
直接法是将原材料直接按照实际使用量计入产品成本;间接法是将原材料按照一定比例分配到不同产品的成本中。
2. 请说明直接人工的核算方法。
答:直接人工的核算方法是将直接人工按照实际使用量计入产品成本。
3. 请说明制造费用的核算方法。
答:制造费用的核算方法主要有直接法和间接法。
直接法是将制造费用按照实际发生量计入产品成本;间接法是将制造费用按照一定比例分配到不同产品的成本中。
第三章:成本计算方法1. 请说明作业成本法的计算步骤。
答:作业成本法的计算步骤包括:确定成本对象、确定成本池、确定成本分配基数、计算单位成本、计算成本对象的成本。
2. 请说明过程成本法的计算步骤。
答:过程成本法的计算步骤包括:确定成本对象、确定成本池、确定成本分配基数、计算单位成本、计算成本对象的成本。
3. 请说明标准成本法的计算步骤。
答:标准成本法的计算步骤包括:确定标准成本、计算标准成本差异、计算标准成本差异的影响。
第四章:成本控制与成本分析1. 请说明成本控制的方法。
答:成本控制的方法包括:制定成本控制预算、制定成本控制指标、实施成本控制措施、监控成本控制结果。