2011科室目标管理方案
- 格式:doc
- 大小:46.00 KB
- 文档页数:12
医院临床、医技科室绩效考核办法为加强对临床、医技科室的有效管理,现根据《医院2011绩效考核实施方案》总体要求,制定《临床及医技科室绩效考核办法》(以下简称《办法》),以此指导临床及医技科室绩效考核工作。
一、考核指标确立临床、医技科室绩效考核主要从预算管理、医疗(护理)服务质量、满意度、科教研、行政管理等方面进行考核。
具体内容如下:(一)临床科室:主要从医疗(护理)服务质量、工作量(门诊工作量、出院人次)、床位使用率、收入结构比例、病人满意度、百元业务收入的业务支出、诊次(每床日)费用、科教研、行政管理等九个方面进行。
(二)可计工作量的医技科室:主要从医疗服务质量(院科两级考核)、工作量、病人及临床满意度调查、百元业务收入的业务支出、百元固定资产业务收入、设备修复率、上缴利润、科教研、行政管理等九个方面进行。
(三)其它医疗(辅、技)科室:主要从医疗服务质量(院科两级考核)、工作量、百元业务收入的业务支出、收入结构比例、临床(医技)科室满意度、上缴利润、科教研、人次费用、行政管理等九个方面进行。
上述绩效考核指标在具体考核中结合科室性质,采取分类设定的方式。
二、考核指标权重考核指标根据不同考核对象设置不同权重,具体情况如下:(一)临床科室(二)医疗(技)科室(此处指拥有大型诊疗设备的科室)(三)其它医疗(辅、技)科室1、手术麻醉科2、药剂科3、供应室4、其它医(辅、技)科室备注:其它未列科室参照上述考核指标确定考核内容,权重可适当调整,具体见责任状。
三、绩效考核方法临床医技科室绩效考核采取百分制考核,具体考核方法如下:(一)预算指标考核预算指标考核标准所设各考核项目实行扣分考核方式。
1、临床科室:科室完成情况低于医院下达的各项考核标准时,每低于基本指标1%时(不足1%的,按1%计算),扣1分,扣分以该项分数为最高限。
2、医技科室及其它医(辅、技科室):成本控制考核指标(即百元业务收入的业务支出)每增加1%(不足1%的,按1%计算),扣6分。
目标、指标和管理方案完成情况检查评审表编号:JL-4.4.6-04计划目标尽可能降低用水量方案名称办公区域环境目标、指标及环境管理方案检查者商务部计划指标办公区域用水2011年比上年减少2% 完成基本情况:办公区域使用新型的节水式龙头,2011年1-5月平均用水12方,2010年7-12月用水18方,和去年同期相比用水量降低3%,完成指标评审结论:目标完成。
评审人员签字:评审日期:2011.6.1 目标、指标和管理方案完成情况检查评审表JL-4.4.6-04计划目标尽可能降低用电量方案名称办公区域环境目标、指标及环境管理方案检查者商务部计划指标用电2011年比上年减少2%完成基本情况:员工节电意识增强,随手关灯、电器随时关闭。
2011年1-5月平均用电量8975度. 2010年7-12月份平均用电量10500度,和去年同期相比减少14%。
评审结论:已降低用电量,已完成制定的计划指标。
评审人员签字:评审日期:2011.6.1 目标、指标和管理方案完成情况检查评审表JL-4.4.6-04方案名称办公区域环境目标、指标及环境管理方案计划目标分类管理,提高回收率检查者商务部计划指标将固体废弃物分类管理和处置完成基本情况:各部门对废弃物做分类管理进行标识,由环卫处统一收回处置。
评审结论:废弃物已分类、标识、完成较好。
评审人员签字:评审日期:2011.6.1目标、指标和管理方案完成情况检查评审表JL-4..4.6-04方案名称办公区域环境目标、计划目标降低办公用纸指标及环境管理方案检查者商务部计划指标提高回收率完成基本情况:办公用纸没有浪费现象,能双面使用。
评审结论:完成较好。
评审人员签字:评审日期:2011.6.1 目标、指标和管理方案完成情况检查评审表JL-4.4.6-04方案名称办公区域环境目标、指标及环境管理方案计划目标火灾发生率为0,触电事故发生率为0检查者商务部计划指标办公区域2011年火灾发生率为0,触电事故发生率为0完成基本情况:消防器材齐全有效,电器及配件符合标准要求。
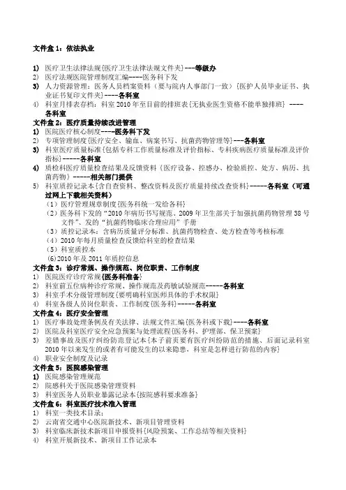
文件盒1:依法执业1)医疗卫生法律法规{医疗卫生法律法规文件夹}---等级办2)医疗法规医院管理制度汇编----医务科下发3)人力资源管理:医务人员档案资料(要与院内人事部门一致){医护人员毕业证书、执业证书复印文件夹}----各科室4)科室月排表存档:科室2010年至目前的排班表{无执业医生资格不能单独排班} ----各科室文件盒2:医疗质量持续改进管理1)医院医疗核心制度----医务科下发2)专项管理制度{医疗安全、输血、病案书写、抗菌药物管理等}---各科室3)科室医疗质量标准{包括专科工作质量标准及评价指标、专科疾病医疗质量标准及评价指标}-----各科室4)质检科医疗质量检查结果及反馈资料{医疗设备、控感办、检验质控、处方、病历、抗菌药物}-----相关部门提供5)科室质控记录本{含自查资料、整改资料及医疗质量持续改查资料}-----各科室(可通过网上下载相关资料)(1)医疗管理规章制度{医务科统一发给各科}(2)医务科下发的“2010年病历书写规范、2009年卫生部关于加强抗菌药物管理38号文件”、发的“抗菌药物临床合理应用”手册(3)质控记录本:含病历质量评分标准、抗菌药物检查、处方检查等考核标准(4)2010年每月质量检查反馈给科室的检查结果(5)科室质控本(6)2010年及2011年质控信息文件盒3:诊疗常规、操作规范、岗位职责、工作制度1)医院医疗诊疗常规{医务科准备}2)科室前五位病种诊疗常规、操作规范及药敏试验规范-----各科室3)科室手术分级管理制度{要明确科室医师具体的手术权限}4)科室各级人员岗位职责、工作制度{医务科}-----各科室文件盒4:医疗安全管理1)医疗事故处理条例及有关法律、法规文件汇编{医务科或下载}----各科室2)医院及科室医疗安全应急预案与处理流程{医务科、护理部、保卫预案}3)差错事故及医疗纠纷防范登记本{本子前页要有医疗纠纷防范的措施、后面记录科室2010年以来发生的或者有可能发生的以来隐患,科室是怎样进行防范的内容}4)职业安全制度及记录文件盒5:医院感染管理1)医院感染管理规范2)院感科关于医院感染管理资料3)科室医务人员职业暴露记录本{按院感科要求准备}文件盒6:科室医疗技术准入管理1)科室一类技术目录;2)云南省交通中心医院新技术、新项目管理资料3)科室临床新技术新项目申报资料{风险预案、工作总结等相关资料}4)科室开展新技术、新项目工作记录本(1)科室一类技术目录即科室开展的常规疾病诊治{不需经省卫生厅、卫生部批准的技术项目}(2)新技术、新项目临床应用管理办法{将临床管理规章制度中的此项内容复印}(3)科室临床新技术新项目申报资料{科室申报有新工作的要此内容,未申报的则无此项内容};【无论有无新工作申报均要建立此记录本。
谢谢你的观赏
2011年度工作目标管理考核方案1
2011年度工作目标管理考核方案
为全面实现“建一流执法队伍、创一流工作业绩”的总体目标,为我市“两城”建设和“三创”工作进程提供坚实的城管执法保障,促进各项工作高效开展,根据市局《督查考核暂行办法》和区委、区政府相关文件精神,结合我队工作实际,制定本方案。
一、组织领导
(一)成立落实工作目标管理考核领导小组。
组长:罗情华
常务副组长:彭文斌
副组长:吴熙武、邓战青、周挺、邓东军、朱凯成员:李言仁、彭德明、李志强、曾爱民、张艳下设办公室,吴熙武兼任办公室主任,负责具体考核工作的组织实施。
二、考核内容
(一)考核实行百分制评分,分为综合目标、支队办公室、执法大队、个人评分四大块,另有部分加、扣分项目和一票否决项目。
综合目标的考核方式以市局年终考核为标准,依据市局年终考核的评分标准一一对应进行加减。
加分不封顶,扣分不保底。
(二)综合目标(分别按100分计分)
谢谢你的观赏。
医院科室的发展计划随着经济社会的发展,2011—2015年也是我院抓住机遇,深化调整业务发展再上新台阶,实现医院快速发展,将我院打造成全市、全省先进妇幼保健院。
因此,统筹谋划我院未来五年业务发展目标和思路,抓住重点,审时度势,乘势而上,科学发展,提高医院的综合实力,使我院在未来的医疗市场竞争中立于不败之地,更好地为全市妇女儿童健康服务。
特制订我院重点科室发展规划。
一、指导思想认真贯彻党十八大精神,深化卫生改革,坚持以保健为中心,以保障生殖健康为目的,实行保健与临床相结合,面向群体、面向基层和预防为主的办院方针。
坚持“观念求创新,服务人为本,科技做先导,质量视生病”的质量为主题,以学科发展为主线,以科技进步为动力,以基础设施做保障,以人才队伍做支撑,以规范化、标准化的管理做保证,不断巩固和完善快速发展模式,把我院建设成同级同类医院的楷模,为妇女儿童健康服务。
二、奋斗目标将我院儿童保健科创建为市级重点科室,在周边地区享有较高的声誉特色科室。
三、主要任务1、深化重点科室建设的管理根据医院规模、人才机构、综合实力及战备目标,支持高技术、高效益的原则,制订较为完善的重点科室建设规划和激励机制,努力培育有特色的重点科室。
2、加快重点科室建设,提升整体水平大力加强重点科室建设,突出专业特色,提升重点科室的优势,以重点科室建设为重点,带动其他科室的发展。
3、加快人才队伍建设建立医院人才培养机制和竞争激励机制,重视继续教育,营造积极向上的学习氛围,建设有活力的学习型医院。
制订专业技术人才培养计划,加大经费投入,鼓励医务人员结合自己本专业特点进行专题研究。
4、引进高精尖设备及技术根据重点科室发展需要,按照投资回报、综合效应的原则,购置各种新型设备,为重点科室的建设和发展提供基础。
四、工作思路1、深入学习、领会和实践“三个代表"的重要思想,坚持以病人为中心,以医疗安全为目标,把为妇女儿童健康服务提供“合理、优质、安全”的医疗保健服务作为医院出发点和落脚点。
医院目标管理方案
医院目标管理方案是指为了实现医院的发展目标,制定相应的管理方案。
下面是一个
医院目标管理方案的例子:
1. 目标设定:确定医院的发展目标,包括提高医疗服务质量、提高患者满意度、提高
医院收入等。
2. 指标制定:根据目标设定,制定相应的指标,以衡量医院是否达成目标。
例如,可
以制定患者满意度调查指标、医疗错误率指标、门诊收入指标等。
3. 目标分解:将总体目标分解为具体的部门或个人目标,以便更好地实施管理。
例如,将患者满意度目标分解为各个科室的满意度目标。
4. 目标达成计划:根据目标分解,制定具体的达成计划。
例如,制定每个科室的改进
措施,制定质量管理培训计划等。
5. 进度跟踪:定期跟踪目标的达成情况,以及实施方案的进展情况。
可以通过制定绩
效考核制度,进行周期性的目标评估和反馈。
6. 奖惩措施:根据目标达成情况,制定相应的奖惩措施,激励医院员工积极参与目标
管理。
例如,可以设置绩效奖金、提供晋升机会等。
7. 持续改进:根据目标实施过程中的反馈和经验,不断进行调整和改进,以提高目标
管理的效果。
通过以上的目标管理方案,医院可以更好地管理和实现目标,提高医疗服务质量,提
高患者满意度,实现医院的可持续发展。
郑州大学第二附属医院呼吸内科五年发展规划(2011年12月)郑州大学二附院呼吸内科是二附院的重点科室之一,现有正教授6名,副教授2名,中级职称3名,住院医师2名,其中具有博士学位1名,硕士学位7名,开放病房45张(包括RICU5张床位),附设纤支镜室和肺功能室。
经过26年的发展壮大,我科已成为在河南省有一定影响的科室,尤其是在呼吸介入诊疗(气道支架置入、胸腔镜诊断胸膜疾病、肺减容术、支气管异物摘取术)、呼吸系统疑难疾病的诊断、呼吸危重症救治等领域处于省内领先、国内先进地位。
呼吸内科技术力量雄厚,人才梯队合理,科室文化先进,质量管理规范,我们应当凝集力量谋发展,为科室的现在和将来贡献每个人的聪明才智,团结就是力量。
为了进一步提高呼吸内科的影响力和医疗质量,特制定本方案。
一、科务管理㈠:呼吸内科现有科主任和副主任各1人,聘呼吸科秘书1人,其职责如下:1.呼吸科主任:遵照《临床科主任职责》和医院的科主任目标责任项目,管理呼吸内科医疗、教学、科研的全面工作。
2.呼吸科副主任:辅助科主任进行科室的管理工作,完成科主任目标责任项目。
主要工作内容:病房医疗管理、轮转医师的安排、教学安排(大班课、研究生安排、科室学术活动的安排)、医疗质量控制本的记录、与护士长一起监控科室的经济指标、组织危重症抢救,等。
3.呼吸科秘书(兼任总住院医师):辅助正、副科主任工作,处理日常事务。
设置科秘书的目的是锻炼年青医师的组织管理能力,每位科秘书应当珍惜这个机会,努力协助科主任工作。
主要工作内容:协助主任医疗质量和医疗安全。
负责病房医师排班和无假日门诊排班,按时更换医师办公室的值班公示板;督促科室之间的会诊,会诊医师不在时主动前往邀请科室;安排实习医师;督促各种科室记录的完善(出入院登记、传染病登记、危重抢救登记、交接班本、疑难病例讨论本、死亡讨论记录本,等等);科主任不在时,替代科主任参加医院召集的各种会议并传达会议内容;科秘书每届任期两年。
麻醉科工作计划文件管理序列号:[K8UY-K9IO69-O6M243-OL889-F88688]麻醉科2011年工作计划二0一0年度麻醉科在院领导的正确领导和大力支持下开展各项工作,认真学习马克思列宁主义毛泽东思想、邓小平理论和“三个代表”重要思想及科学发展观,树立社会主义荣辱观,加强医德医风建设,提高医务人员职业道德,坚持以人为本,努力构建和谐医患关系。
坚持党的卫生方针、政策、路线,结合“医院管理年”、“作风建设年”、“两优一满意”等实践活动开展各项工作,不断提高自身医疗技术水平和医疗服务质量,规范医疗服务行为,改善医疗服务态度,优化医疗环境,更好地为广大农牧民群众的医疗健康服务,全科工作人员任劳任怨、勤勤恳恳,圆满完成各项工作任务。
2011年我们将面临更多机遇与挑战,现将2011年工作计划总结如下:一、把医疗质量管理摆上科室管理的核心地位,继续完善和进一步落实各项医疗规章制度,进一步建立健全科室、个人二级质控网络,做到急救药品、物品完好率100%,把医德医风考评制度化建设工作纳入科室目标管理。
二、进一步完善和规范麻醉恢复室工作,在院领导的大力支持下,分期委派麻醉科医师、手术室护士到省级医院进行麻醉恢复室管理、ICU、小儿麻醉、老年麻醉等方面的学习。
积极参加各类学术会及继续医学教育,不断提高业务水平及业务素质。
三、开展三新项目,通过学习逐步开展连续臂丛神经麻醉,中心静脉压监测,喉罩临床应用等新技术、新业务,不断提高医疗服务质量的医疗安全。
四、开展科室组织学习与个人自学相结合的形式,不断提高科室人员业务素质,改善服务态度,提高医疗服务质量,确保医疗安全。
五、实行党风廉政建设,医德医风建设责任制,坚持以社会效益为中心的办院方针,以救死扶伤、忠于职守、爱岗敬业、满腔热血、开拓进取、精益求精、乐于奉献、文明行医为指导思想,牢固树立为人民服务的宗旨,始终坚持以病人为中心,与时俱进,同心协力,团结奋斗,和谐共处,扎实工作,在全院范围内形成一种“人人为患者献爱心,人人为医院做贡献”的良好氛围,全力打造医院的新形象。
制定目标管理方案(优秀7篇)方案制定篇一此筹备计划按15天倒计日,从20xx年x月28日至20xx年x月13日止,以下筹备计划望各部门管理层员工知阅,认真执行,跟进事项、沟通=协调,最终圆满完成此次开业的筹备工作。
一、业务部1、商品引进配置。
2、供应商招商方针制定。
3、特价商品方案确认及落实。
4、商品价格方案确认及落实。
5、商品计划制定(商品分布种类,确认供应商数量及厂家)。
6、供应商建立商品档案。
7、供应商商品进仓验收。
8、其它辅助及计划跟进。
9、年货采购计划的制定与落实。
10、供应商赞助条幅的制定。
11、春节商品海报方案制定与落实。
二、企划部1、指示购物标牌的制作。
2、POP的制作。
3、营销方案的确认及实施。
4、DM宣传海报,开业店内吊旗,吊旗制作确认。
5、开业特价商品到位确认及落实。
6、开业邀请贵宾请贴确认及书写。
7、店内卖场环境的布置及安排。
8、户外广告商确认制作吊挂。
9、开业活动节目的安排。
10、董事长发言稿的制定。
11、开业主持人的确认及程序。
12、开业的各项活动的策划方案。
13、最终确认各项工作的完成结果。
三、人事部1、员工招聘计划制定。
2、员工面试日期公布。
3、管理人员招聘方案制定。
4、管理人员面试日期公布。
5、制定员工培训计划及方案。
6、制定管理人员培训计划及方案。
7、员工手册的印制及发放。
8、员工培训计划确认公布。
9、公司各项规章制度的确认及制定。
10、检查员工培训结果,制定考试题。
11、各种证件的情况确认及跟进。
12、公司各种营运表格确认及印刷。
13、最后确认跟进完成的各项任务的结果。
四、电脑部1、收银机、电脑、电子称验收、安装、调试及相关事务。
2、确认收银员、电子称管理员上岗培训试机日期。
3、确认每一种商品的名称及商品价格数据的准确性。
4、建立供应商资料库。
5、跟进各系统的安装情况及质量保证。
6、检测确认各系统操作是否正常运行。
7、安装银行收款机。
8、确认各系统的调码纸。
2011年全国抗菌药物临床应用专项整治活动方案一、指导思想深入贯彻落实深化医药卫生体制改革工作要求,以科学发展观为指导,坚持“标本兼治、重在治本”的原则,按照“突出重点、集中治理、健全机制、持续改进”的工作思路,将抗菌药物临床应用专项整治活动作为“医疗质量万里行”和“三好一满意”活动的重要内容,统一部署、统一安排、统一组织、统一实施,围绕抗菌药物临床应用中的突出问题和关键环节进行集中治理,务求实效。
完善抗菌药物临床应用管理长效工作机制,提高抗菌药物临床合理应用水平,保障患者合法权益和用药安全,实现为人民群众提供安全、有效、方便、价廉的医疗服务的医改目标。
二、活动目标进一步加强抗菌药物临床应用管理,优化抗菌药物临床应用结构,提高抗菌药物临床合理应用水平,规范抗菌药物临床应用有效遏制细菌耐药;针对抗菌药物临床应用中存在的突出问题,采取标本兼治的措施加以解决;完善抗菌药物临床应用管理有效措施和长效管理机制,促进抗菌药物临床合理应用能力和管理水平持续改进。
三、活动范围全国各级各类医疗机构,重点是二级以上公立医院。
四、组织管理卫生部制定整体方案,并组织实施,组织对全国专项整治活动开展情况进行督导检查;省级卫生行政部门制定本辖区工作方案,负责本辖区专项活动的组织实施,督促本辖区医疗机构实现各项指标;医疗机构落实各项工作措施,实现各项指标。
医疗机构负责人是抗菌药物临床合理应用的第一责任人。
五、重点内容(一)明确抗菌药物临床应用管理责任制。
医疗机构负责人是抗菌药物临床应用第一责任人,将抗菌药物临床应用管理作为医疗质量和医院管理的重要内容纳入议事日程,明确抗菌药物临床应用管理组织机构,层层落实责任制,建立、健全抗菌药物临床应用管理工作制度和监督管理机制(二)开展抗菌药物临床应用基本情况调查。
医疗机构对院、科两级抗菌药物临床应用情况开展调查:抗菌药物品种、剂型、规格、使用量、金额,使用量排名前10位的抗菌药物品种,住院患者抗菌药物使用率、使用强度、I类切口手术和介入治疗抗菌药物预防使用率,门诊抗菌药物处方比例。
易县中医院2010年医疗质量管理和持续改进实施方案一、目的通过科学的质量管理,建立正常、严谨的工作秩序,确保医疗质量与安全,杜绝医疗事故的发生,促进医院医疗技术水平、管理水平的不断发展。
二、目标逐步推行全面质量管理,建立任务明确职责权限相互制约,协调与促进的质量保证体系,使医院的医疗质量管理工作达到法制化、标准化,设施规范化,努力提高工作质量及效率。
三、健全质量管理及考核组织1、成立院、科两级质量管理组织,医院设立医疗质量管理委员会,由分管院长负责,医务科、护理部及主要临床、医技、药剂科室主任组成。
负责制定、修改全院的医疗、护理、医技、药剂质量管理目标及质量考核标准,制定适合我院的医疗工作制度,诊疗护理技术操作规程,对医疗、护理、教学、科研、病案的质量实行全面管理。
负责制定与修改医疗事故防范与处理预案,对医疗缺陷、差错与纠纷进行调查、处理。
负责制定、修改医技质量管理奖惩办法,落实奖惩制度。
各临床、医技、药剂科室设立质控小组。
由科主任、护士长、质控医、护、技等人组成。
负责贯彻执行医疗卫生法律、法规、医疗护理等规章制度及技术操作规章。
对科室的医疗质量全面管理。
定期逐一检查登记和考核上报。
2、各科室成立医疗质控小组,对本科室的医、护质量随时指导、考核。
形成医疗质量管理委员会、医疗质量检查小组、科室医疗质量控制小组二级质量监督、考核体系。
3、建立病案管理委员会、药事委员会、医院感染管理委员会、输血管理委员会分别负责相关事务和管理工作。
四、健全规章制度1、执行以岗位责任制为小组内容的各项规章制度,认真履行各级各类人员岗位职责,严格执行各种诊疗护理技术操作规程、常规。
2、重点对十三项核心制度的执行进行监督检查。
3、医技科室要建立标本签收、查对、质量随访、报告双签字及疑难典型病例(理)讨论制度。
逐步建立影像、病理、药剂与临床联合讨论制度。
4、健全医院突发公共卫生事件、感染管理、传染病管理、疫情登记报告制度,严格执行消毒隔离制度和无菌操作规程。
**中医医院重点专科工作计划及措施(2009——2012)为使我院重点专科建设顺利开展,确保重点专科建设取得显著成效,按照临床重点专科建设指南和技术指南要求,结合我院实际,特制定三年重点科室建设计划和措施如下:一、指导思想坚持以“三个代表”重要思想为指导,通过政府宏观调控和政策扶持,加快专科建设发展,努力建立起一批国家级、省级重点专科,带动全县整体医疗水平的提高,满足人民群众日益增长的多样化、高水平医疗需求,实现医院持续快速发展的目标。
二、目标任务(一)工作目标在总结过去专科建设经验的基础上,结合当前我院医疗卫生事业发展现状,按照“学科建设是龙头,人才培养是核心,科学研究是关键,经费投入是基础,政策措施是保障”的建设思路,通过2-3年的努力,使骨伤科达到省级水平;针灸科达到市级水平;内科、心内科、儿科、眼科等达院级水平。
至2013年底,在建成一批在省、市有一定影响、知名度较高的重点专科,培养和引进一批掌握学科核心技术、引领学科发展方向的专科人才梯队,形成明显的专科优势,从而带动全县医疗技术的整体提高,推动学术和科研进步,扩大户县中医医疗服务的知名度和影响力。
(二)具体任务1、专科设施先进齐全,能够满足临床科研需要。
达到省级以上水平的重点专科,医疗、科研仪器设备和设施先进齐全。
2.专科人才梯队合理,“125”人才培养计划落实。
即:每个重点专科必须配置1名学术地位高、在全县同专业具有一定声誉的学科带头人,2名具有一定学术造诣的后备学科带头人,5名具有潜力的中青年业务骨干。
3.专科技术优势明显,占领学科制高点。
具有较高的单病种质量管理水平,能够运用现代手段搜集、处理、利用前沿科技信息,掌握专科最新发展动态;能够承担省、市相关专业科研项目和课题,胜任全县医学学科开展高新技术的业务指导,在专科疑难危重病症的研究、治疗方面居全县领先水平。
4.社会认知度高,专科效益显著。
重点专科在省内享有一定声誉;专科门诊、住院人次高于全市其它同专业科室50%以上,年递增幅度大于20%;服务半径不断扩大,埠外病人明显增加。
医院科室工作计划目标措施
1. 提高科室服务质量和工作效率
- 定期组织培训,提升员工专业技能
- 强化团队合作,提高工作效率
2. 提升患者满意度和医院口碑
- 建立健全患者沟通机制,及时解决患者问题
- 定期开展满意度调查,改善服务不足之处
3. 加强科室管理和规范化建设
- 完善科室管理制度,明确各项工作职责
- 严格执行医疗操作规范,保障医疗安全
4. 提高医护人员职业素养和医疗质量
- 鼓励医护人员不断学习和提升,提高职业水平
- 加强对医疗操作流程的监督和检查,确保医疗质量
5. 提升科室绩效和整体实力
- 细化绩效考核指标,激励员工提升工作业绩
- 强化科研和学术建设,提升科室整体实力。
2011年安全环保部工作总结及下年工作规划2011年安全环保部工作总结及下年工作规划2011年是“十二.五”的开局之年,在集团公司领导的正确领导下,我们始终坚持“安全第一,预防为主,综合治理”的安全生产方针,以深入扎实开展“三项行动”、“隐患排查治理”,实施“安全生产仍与2011年115日对2010险奖励金额21.5008万元,对锅炉车间等四个单位因未能达到年初签订的安全生产目标,共计9人惩扣上交的安全风险金额2万元。
今年年初共有40个单位或部门的各级管理人员共有125人参加责任书的签订仪式,共向公司交纳了35.8万元安全风险抵押金。
下半年我们也将继续推进安全管理的“六大原则”和“六大模块”理念,夯实“双基”管理工作,推动公司所属单位安全生产责任制体系的持久落实。
2、强化基层安全绩效考核,开展各类安全评比(安全管理创最佳、单项活动组织创最佳、安全积分管理最差单位)、基层单位“四最”评比(最佳班组长、最佳安全标兵、最佳监护人、最不讲安全的人)和各单位一把手安全积分考核管理,推行“安全明星榜”活动,运用比较管理形成反差,增强团队管理人员的安全责任感、荣誉感,提高员工安全意识、服从和执行意识。
对全年扣分最多的单位负责人进行“黄牌”警告和说“清楚”,对安全积分扣完的单位负责人、安全员坚决予以免职,3章违纪1(1签字把关、确保措施落实;网络监管、紧盯现场、确保过程受控;后勤保障、服务大修、确保安全检修。
(2)检修事中认真检查,适时抓好落实,做到各个环节受控。
用高压态势管现场,有压力更有信心。
大修事项分段做,先期进入检修的项目,对照大修模式要求开好头。
突出现场管理,推行“人盯人”的防守模式,重抓过程监管,确保结果受控。
严格执行环保预案,检修治理不放松环保。
(3)检修事后及时总结,专项评比促提高,树立先进倡新风。
严格对照大修安全管理规定,进行监管队伍评比。
部门适时总结评定,做好事项协调,及时修正执行偏差。
2、日常检维修监管方面,坚持与生产实际相结合,部门人员分片监管到车间,充分发挥好部门的服务职能,确保安全生产。
科室管理目标主要内容
科室管理的目标主要包括以下几个方面:
1. 提高医疗质量,科室管理的首要目标是提高医疗质量,包括
提高诊疗水平、减少医疗事故、提高患者满意度等。
为了实现这一
目标,科室管理需要建立科学的医疗质量评价体系,加强医疗质量
监控和评估,推动临床路径管理,提高医务人员的技术水平和服务
意识。
2. 提高工作效率,科室管理的另一个重要目标是提高工作效率,包括合理安排医疗资源、优化工作流程、提高医疗服务效率等。
为
了实现这一目标,科室管理需要进行合理的资源配置,推动信息化
建设,优化就诊流程,提高医疗服务效率。
3. 控制医疗成本,科室管理需要控制医疗成本,包括合理使用
医疗资源、降低医疗费用、提高医疗资源利用率等。
为了实现这一
目标,科室管理需要进行医疗费用的合理控制,推动医疗服务的标
准化和规范化,提高医疗资源的利用效率。
4. 提升团队凝聚力,科室管理的目标还包括提升团队凝聚力,
包括加强团队建设、提高医务人员的工作积极性和创造力等。
为了
实现这一目标,科室管理需要加强团队建设,营造和谐的工作氛围,提高医务人员的工作满意度和归属感。
总的来说,科室管理的目标是为了提高医疗质量、提高工作效率、控制医疗成本、提升团队凝聚力,从而更好地为患者提供优质
的医疗服务。
2011年度科室目标管理及考评办法(讨论稿)为认真贯彻“预防为主”的卫生工作方针,建立健全公平、竞争、激励、透明的工作机制,探索实行绩效工资制,把绩效工资与工作数量、工作质量、工作业绩、职业道德、群众满意度紧密挂钩,科学合理确定分配系数,塑造团结、务实、廉洁、高效的疾控良好形象,全面完成省卫生厅下达的县级疾病预防控制机构绩效评估指标以及县卫生局和上级业务指导部门下达的其他各项工作任务,结合单位实际,特制订本考评办法。
一、考评对象:中心各科室。
二、考评依据:省卫生厅下发的县级疾病预防控制机构绩效评估指标、县卫生局、上级业务指导部门下达的其他各项工作目标、任务及各科室职责工作任务。
各科室年度工作目标分共性目标和个性目标两部分。
共性目标为各科室共有的工作目标,分值为20分;个性目标是各科室按职责分工所特有的工作目标,分值为80分;各科室全年工作目标分值为100分。
三、考评原则:考评坚持客观公正、实事求是;注重实绩、激励为主;突出重点、便于操作的原则。
四、组织领导科室目标管理考评由中心考评领导小组具体负责。
目标考评领导小组由中心领导、科室主要负责人和工会代表组成,中心主任任组长。
五、考评办法1、目标考评工作采取日常考核、平时不定期抽查、年终集中考评和上级考评4种办法相结合进行。
年终集中考评于次年元月份进行,先由各科室自查评分,再由中心考评领导小组组织人员交叉考核,最后提交主任办公会议讨论决定。
日常考核、平时抽查由办公室做好记录,相关科室负责人签字认可。
结果计入年终集中考评评分。
上级考评主要指疾控机构绩效评估指标考核,绩效评估指标的界定按卫疾控发[2008]68号文件执行。
2、考评采取百分制计分办法,全部完成任务计满分,部分完成按扣分标准扣分。
所有目标任务计算时间从2011年1月1日至12月31日止。
3、遇有新增加的工作任务,将随时列入目标任务考评。
4、考评结果作为确定2011年度考核评优人员、先进集体和先进个人的重要依据,并按规定进行奖惩。
5、在绩效工资未出台前,津补贴标准执行县人事、财政的有关规定。
六、考评内容(一)共性目标20分1、年初有科室目标管理细则,年中有半年工作小结,年终有年度工作总结,并按时报中心办公室,1分。
缺一项扣0.5分。
2、加强业务知识学习,中心拟举办6期业务知识讲座,职工根据中心确定的业务知识专题讲座摘录学习笔记(2-3月办公室、4月疾控科、5月检验科、6月免疫规划科、7月门诊部、8月结防科、9月疾控科、10月结防科、11-12月免疫规划科),每人专题笔记不少于3000字,3分。
未举办业务知识专题讲座的每少1期扣3分,扣完为止;专题笔记达不到要求,按所占人员数比例扣分。
3、积极开展疾控信息宣传工作。
办公室完成局下达的信息报送任务。
疾控科按4篇/2月、结防科3篇/2月、免疫规划科3篇/2月、办公室、检验科、各2篇/2月、门诊部1篇/季标准在每月25日前向《遂川疾控信息》投稿并确保刊发,信息按双月结算,3分。
每少1篇扣0.5分,扣完为止,每增加1篇加0.2分。
4、积极开展行风教育,杜绝因主观原因引发群众举报、投诉事件的发生,1分。
行风教育1次/季,并做好记录,每少1次扣0.5分;引发群众举报、投诉事件且经调查属科室职工主观原因每起扣1分。
5、加强防火、防盗、用水、用电等安全管理,确保安全生产管理措施到位,2分,出现1起安全事故扣1分。
努力构建节约型单位,做到人离灯灭。
办公室无人或职工下班离开单位后未关灯或未关闭电脑、空调等电器电源每次每项扣1分。
6、严格考勤,严明工作纪律,2分。
无正当理由迟到、早退、脱岗1人次扣0.5分,上班上网游戏、看电影、打牌、下棋等发现1人次扣0.5分,因上述原因被行风、效能督查机关通报1人次扣2分(以中心督查记录或效能机关通报为准)。
与服务对象争吵造成不良影响每次扣1分,科室内部工作协调不到位而影响工作每次扣1分。
7、次年元月10日前将本年度业务资料按规范要求进行整理归档,2分,未及时整理或整理归档不规范扣2分。
8、按时完成新增和科室职责工作任务及中心领导交办的其它工作,2分。
9、严格执行单位《中心工作规则》,2分。
无故违反相关制度的每次扣1分。
10、完成泉江镇挂村公共卫生服务均等化项目实施督导工作,每月督导一次,2分。
每少1次扣0.5分。
(二)个性目标80分综合办公室1、完成绩效评估指标中技术指导与应用研究类别和综合指标类别的所有指标。
分值的75-89%得满分15分,每超1%加1分,75%以下不得分。
2、做好主任办公会、中心办公会及中心职工大会等会议的通知、记录和会前准备工作,完成中心领导交付的工作计划、总结、汇报的制定、起草工作,2分。
未及时完成一次扣1分。
3、文件处理与保管。
急件通知立即处理,不积压,不误时,一般文件当日处理,按规定期限办完,文件保管完好,登记归档,2分。
积压一件或误时一次扣0.5分,文件丢失一件扣1分。
4、做好印章使用管理,不开空白介绍信。
及时做好中心领导交办及各科室提出并经中心领导批准的需大批量印刷的文件材料的印制工作等,2分。
出现差错一次扣1分,一次未按时完成扣0.5分。
5、遵守《会计法》,严格财务纪律,按会计制度填制凭证,设置账本、科目,每月10日前完成上月财务报表,每季度首月10日前上报上季度财务分析报告。
每月至少一次督促检查收费人员及时将现金送交银行,3分。
财务报表、财务分析报告不及时一次扣0.5分,未落实督促检查一次扣0.5分。
6、做好单位财产管理、建立固定资产明细帐,按时完成药品、药剂、物品的报损和盘点工作,完成一次单位固定资产清查登记工作,4分。
未建立固定资产明细帐扣1分;未按时办理报损手续每次扣0.5分;未按时盘点每次扣0.5分;未完成单位固定资产清查登记扣0.5分。
7、做好职工工资、福利、奖金、差旅费的审核发放工作,2分。
审核不严出现差错每次扣0.5分。
8、做好职工晋升晋级及相关资格考试的信息管理,2分。
信息传达不及时每次扣1分,给职工带来无法挽回的损失每次扣2分。
9、做好职工医保、社保、公积金管理和工资变动申报管理工作,2分。
出现差错每次扣1分。
10、做好办公用水、用电管理,出现故障及时安排维修。
做好中心领导交付的来客接待任务,并做好派餐登记;做好门卫和安全保卫管理工作,3分。
故障处理不及时一次扣0.5分,门卫和保卫管理出差错一次扣1分。
11、认真执行中心药库管理制度,建立疫苗、药品出入库专帐,帐目清楚、帐物相符,避免人为原因造成疫苗短缺、过期、积压浪费现象,确保药品质量和正常供应,保证冷链设备正常运转,按规定做好冷库的温度监测记录,并根据防疫科提供的人口数据做好疫苗的分发工作,4分。
未按要求建立出入库专帐扣1分;人为原因造成损失每次扣1分;未及时做好疫苗的分发工作每次扣0.5分。
12、加强非常规疫苗的接种宣传工作,向下属防保机构调拨生物制品收入35万元,12分。
每增加10%加2分,每少10%扣2分。
13、库存物品妥善保管,保证质量。
严格执行申领手续,物品发放及时,账物相符,2分。
发放不及时一次扣0.5分,账物不符扣2分。
14、认真做好样品收、送检及留样保管工作,在一个工作日内发放检验报告单,4分。
不及时送样和发放检验报告单一次扣0.5分。
15、继续创办每月一期的遂川《疾控信息》,5分。
每少一期扣1分。
16、完成疾病预防控制基本信息系统及疾控绩效考核工作录入协调工作,3分。
17、及时统计中心职工考勤,并于每月5日前出榜公布一次,做好节假日行政值班安排工作,2分。
一次不及时扣0.5分。
18、司机坚守岗位,做好车辆维修、保养工作,保证车辆的正常运转,任务下达后及时出车,安全行车,节约用油,5分。
不及时出车一次扣0.5分,未经领导批准私自出车1次扣2分。
19、做好单位党建、计划生育、综合治理、创业服务年建设、精神文明等工作,6分。
受到上级表彰一次加1分,通报批评的扣1分。
疾控科(性病与艾滋病防治科)1、完成绩效评估指标疾病预防与控制类别中 1.1,1.3,1.6,1.7,1.8,1.9,1.10,1.11的所有项目指标分值的75-89%得满分25分。
每超1%加1分,75%以下不得分。
2、完成绩效评估指标突发公共卫生事件处置、信息管理类别的所有项目指标分值的75-89%得满分15分,每超1%加1分,75%以下不得分。
3、完成健康危害因素监测与控制、健康教育与健康促进类别的所有项目指标分值的60-74%得满分10分,每超1%加1分。
60%以下不得分。
4、做好全县法定传染病的疫情报告工作。
督促并指导各网络直报单位做好传染病疫情的网络直报及疫情零报系统的日报工作,对全县疫情的发生和报告进行实时监控,并及时认真审核上报,5分。
因未及时审卡或零报告督促管理不到位受上级通报批评每次扣1分。
5、认真做好传染病疫情月分析和年分析,并在每月8号前上报上月疫情分析,在次年2月8日前上报年分析,5分。
迟报1次扣0.5分,漏报1期扣1分。
6、加强乡镇疾病预防控制工作及公共卫生服务均等化项目的督查与指导,按规范要求适时向中心领导提请督查需求(6次),并按上级要求做好督查记录,5分。
未按规范要求做好督查记录不得分。
7、加强霍乱疾病的监测,完成上级下达的监测任务,年内对各医疗机构肠道门诊建设情况进行1次督查,并做好记录,5分。
无记录扣1分,未完成监测任务扣1分。
8、有关项目要根据上级下达的项目预算指标结合项目实施进度按月编制项目资金用款计划,包括项目名称、项目总预算、项目执行进度、计划完成的工作任务,并在规定时间完成项目任务5分。
9、加强艾滋病全球基金项目管理工作5分。
未按要求做好项目管理工作1次扣1分。
免疫规划科1、完成绩效评估指标疾病预防与控制类别中1.2,1.5的所有项目指标分值的75-89%得满分25分。
每超1%加1分,75%以下不得分。
2、掌握全县各年龄组人口资料和人群免疫状态,组织全县计划免疫接种实施和考核工作,2分。
未按要求掌握全县人口资料扣1分;无计免接种率调查总结扣1分。
3、加强乡镇免疫规划工作及公共卫生服务均等化项目的督查与指导,按规范要求适时向中心领导提请督查需求(6次),并按上级要求做好督查记录,5分。
记录每少1次扣1分,未按规范要求做好督查记录不得分。
4、加强计免相关疾病的监测、负责病例个案调查及资料的收集,2分。
计免相关疾病流调资料每少1例扣1分。
5、按要求做好免疫规划监测专报系统的网报工作、做好全县双月接种报表的数据收集、汇总和上报以及AFP、麻疹、新生儿破伤风的主动搜索监测工作,并及时上报监测报表,3分。
监测报表迟报1次扣0.5分,漏报1次扣1分,受上级批评1次扣1分。
6、加强泉江镇乡村医生的管理,5分。
1)年初与其签订《村级卫生疾控工作责任状》或《聘用合同》,1分;2)年中对其进行工作督查,并做好记录,1分;3)年终对其工作开展情况进行考核评分3分。