合同格式字体大小要求
- 格式:docx
- 大小:20.57 KB
- 文档页数:2
一、封面1. 标题:居中书写“合同协议书”字样,字体大小为二号字,加粗。
2. 日期:位于标题下方,右对齐,字体大小为一号字。
3. 版次:位于日期下方,右对齐,字体大小为一号字。
4. 编号:位于版次下方,右对齐,字体大小为一号字。
二、协议内容1. 标题:居中书写“协议内容”字样,字体大小为三号字,加粗。
2. 正文:(1)字体:正文内容使用宋体或黑体,字号为小四号字。
(2)段落:首行缩进两格,行间距为1.5倍行距。
(3)标题:二级标题使用三号字,加粗;三级标题使用四号字,加粗。
(4)项目符号:使用实心圆点或方框,项目符号前空一格。
(5)表格:表格使用三线表,表格线宽度为0.5磅,表格内容字体为小四号字。
三、附件1. 标题:居中书写“附件”字样,字体大小为三号字,加粗。
2. 内容:附件内容按照正文格式进行排版。
四、签字盖章1. 标题:居中书写“签字盖章”字样,字体大小为三号字,加粗。
2. 签字:(1)甲方代表签字:在标题下方,左对齐,字体大小为小四号字。
(2)乙方代表签字:在甲方代表签字下方,右对齐,字体大小为小四号字。
3. 盖章:(1)甲方公章:在签字下方,左对齐。
(2)乙方公章:在签字下方,右对齐。
五、其他1. 页眉页脚:页眉内容为“合同协议书”,页脚内容为页码。
2. 页边距:上、下、左、右边距分别为2.5厘米。
3. 版式:A4纸,纵向排版。
4. 印刷:使用黑色墨水打印。
5. 复印:如需复印,请确保复印件清晰可辨。
六、注意事项1. 协议内容应简洁明了,避免使用模糊不清的表述。
2. 附件内容应与协议内容相符,并注明附件名称。
3. 签字盖章前,请仔细核对协议内容,确保无误。
4. 协议书一经签订,各方应严格遵守,不得擅自修改。
5. 如遇争议,双方应友好协商解决,协商不成可依法向人民法院提起诉讼。
本排版要求仅供参考,具体格式可根据实际情况进行调整。
合同格式字体要求
合同是一种法律文件,其格式和字体要求对于合同的合法性和
有效性至关重要。
在起草合同范本时,必须严格遵守以下字体要求:
1. 字体类型,在合同中应该使用常见的商业字体,如Arial、Times New Roman、Calibri等。
这些字体通常被认为是正式和专业的,适合用于合同文件。
2. 字体大小,合同中的正文内容应该使用12号字体,标题和
子标题可以使用稍大的字号以突出重点。
过小的字号会影响合同的
可读性,过大的字号则会显得不够正式。
3. 行距和段落间距,合同中的行距应该适中,通常建议使用
1.5倍行距以确保内容清晰易读。
段落间距应该适当,使得合同的
结构清晰明了。
4. 粗体和斜体,在合同中,粗体和斜体应该谨慎使用。
粗体可
以用于强调重要条款,斜体可以用于引用法律条款或其他文件内容。
5. 对齐方式,合同中的文本应该采用左对齐方式,使得内容整
齐有序。
总之,合同的格式字体要求应该符合正式文件的标准,以确保合同的合法性和清晰度。
作为合同范本专家,我将根据客户的需求和具体情况,为他们提供符合要求的合同格式和字体建议,确保合同的专业性和有效性。
合同书样本字体要求标准
合同书样本的字体要求是非常重要的,因为合同是法律文件,需要保证清晰、易读和准确无误。
以下是一些合同书样本字体要求的标准:
1. 字体类型,在合同书样本中,建议使用常见的商业字体,如Arial、Times New Roman或Calibri等。
这些字体通常被认为是专业、易读和标准的字体类型。
2. 字体大小,合同书样本中的字体大小通常应保持在10-12磅之间。
这个范围的字体大小既不会太小难以辨认,也不会太大影响排版和版面设计。
3. 行距和段距,合同书样本中的行距和段距应该适中,以确保整个文档的整洁和易读性。
通常建议使用1.5倍行距和标准的段落缩进。
4. 加粗和斜体,在合同书样本中,应该谨慎使用加粗和斜体,以突出重要信息或条款。
但不要过度使用,以免影响整个文档的统一性和专业性。
5. 特殊符号和标点,在合同书样本中,特殊符号和标点的使用
应该符合常规规范,避免过度使用花哨的符号或标点,以免影响文
档的正式性和法律效力。
总的来说,合同书样本的字体要求标准是保持专业、清晰、易
读和准确无误。
合同书样本专家应该根据客户的需求和合同的具体
内容,选择合适的字体和排版方式,以确保合同的合法性和有效性。
合同书样本字体要求大小
合同书样本是一种具有法律效力的文件,因此在书写和排版时
需要严格遵守一定的规范和要求。
在选择字体和大小时,需要考虑
到合同的清晰度、可读性和专业性,以确保合同的合法性和有效性。
字体要求:
1. 选择常见的商务字体,如宋体、黑体、仿宋等,避免使用艺
术字体或手写字体,以确保文字清晰、规范。
2. 字体应该简洁、稳重,不宜过于花俏或夸张,以保持合同的
专业性和正式性。
3. 在电子合同中,建议使用通用的字体,如Arial、Times
New Roman等,以确保在不同设备上都能正常显示和打印。
字体大小要求:
1. 一般情况下,合同书样本的正文部分建议使用12号字体,
标题和重要条款可以适当加大至14号或16号,以突出重点和方便
阅读。
2. 避免使用过小的字号,以免影响阅读和理解,也要避免使用过大的字号,以免显得不正式和不专业。
总之,合同书样本的字体和大小选择应当符合法律规定和行业惯例,保证合同的清晰度和专业性,从而确保合同的合法性和有效性。
千里之行,始于足下。
合同字体样式合同格式字体大小要求
合同字体样式合同格式字体大小要求通常遵循以下几点:
1. 字体样式:通常使用明朝体或宋体作为合同的正文字体。
这两种字体都比较容易识别和阅读。
除了正文,一些重要的标题或者条款可以使用加粗、斜体或者下划线来突出。
2. 字体大小:合同的字体大小应该明确、清晰可读。
正文部分一般使用小四号或五号字体(12-14磅),而标题或条款则可以使用稍大的字体,如小三号或四号字体(14-16磅)。
3. 行距要求:合同的行距一般为1.5倍或2倍行距,以保证文字之间有足够的间隔,方便阅读和修改。
4. 颜色要求:合同一般使用黑色字体打印,以确保文字清晰可见。
其他颜色的应用应该谨慎使用,以避免造成混淆和不易辨认。
5. 对齐方式:合同一般采用左对齐方式,以保证文字整齐、清晰对齐,方便阅读和编辑。
总结起来,合同的字体样式合同格式字体大小要求一般为:明朝体或宋体字体,小四号或五号字体作为正文,小三号或四号字体作为标题或条款,行距为1.5倍或2倍行距,黑色字体打印,左对齐方式。
以上要求主要是为了确保合同文字清晰可读,方便理解和修改。
第1页/共1页。
合同标准字体大小
除合同双方对字体要求,合同字体一般情况为:
1、合同标题为宋体加粗三号字体;
2、合同文字为宋体小四号字体,其中表格、附注等用五号字体;
3、文字效果一般采用宽松,行间距一般1、2;
4、合同封面名称为黑体二号,合同双方、编号为黑体三号,其他文字为仿宋三号。
文件的字体均使用仿宋体。
标题的字号选择二号、加粗、居中,与正文间隔一行。
正文、落款及日期的字号均选择小三号。
段落应有完整正确的标题,正文段落的首字要空2个字的距离。
落款应使用“右对齐”,与正文间隔一行。
日期应使用“年月日”格式,日期位置应调整至落款正下方。
【法律依据】:《中华人民共和国民法典》第五百零二条依法成立的合同,自成立时生效,但是法律另有规定或者当事人另有约定的除外。
依照法律、行政法规的规定,合同应当办理批准等手续的,依照其规定。
未办理批准等手续影响合同生效的,不影响合同中履行报批等义务条款以及相关条款的效力。
应当办理申请批准等手续的当事人未履行义务的,对方可以请求其承担违反该义务的责任。
依照法律、行政法规的规定,合同的变更、转让、解除等情形应当办理批准等手续的,适用前款规定。
合同字体排版要求甲方:【甲方全称】乙方:【乙方全称】鉴于甲方与乙方就【项目名称】达成合作共识,为保证双方权益,特就合同文本的字体排版事宜达成如下协议:一、字体选择1.合同应使用宋体字体,字号为小四号。
2.合同应使用黑体字体,字号为小三号。
3.合同附件应使用楷体字体,字号为小四号。
二、排版要求1.合同文本应采用A4纸张,纵向排版。
2.页边距:上边距2.5厘米,下边距2厘米,左边距3厘米,右边距2厘米。
3.段落设置:首行缩进2字符,行间距为固定值28磅,段落间距为段前0行,段后0.5行。
4.合同条款编号采用阿拉伯数字,编号格式为“1”、“1.1”、“1.1.1”等,编号与条款内容之间应有适当的空格。
5.合同附件应采用与相同的字体和排版要求。
三、合同签署1.本合同一式两份,甲乙双方各执一份。
2.本合同自双方签字(或盖章)之日起生效。
甲方(盖章):________________乙方(盖章):________________甲方代表(签字):____________乙方代表(签字):____________签订日期:_____________________请根据实际情况填写相关信息,并确保合同内容的完整性和准确性。
如有未尽事宜,可另行签订补充协议。
甲方:【甲方全称】乙方:【乙方全称】鉴于甲方与乙方就【项目名称】达成合作共识,为保证双方权益,特就合同文本的字体排版事宜达成如下协议:一、字体选择1.合同应使用宋体字体,字号为小四号。
2.合同应使用黑体字体,字号为小三号。
3.合同附件应使用楷体字体,字号为小四号。
二、排版要求1.合同文本应采用A4纸张,纵向排版。
2.页边距:上边距2.5厘米,下边距2厘米,左边距3厘米,右边距2厘米。
3.段落设置:首行缩进2字符,行间距为固定值28磅,段落间距为段前0行,段后0.5行。
4.合同条款编号采用阿拉伯数字,编号格式为“1”、“1.1”、“1.1.1”等,编号与条款内容之间应有适当的空格。
一、总则为规范协议书合同的格式和内容,确保合同的有效性和可执行性,特制定本字体字号要求。
二、字体要求1. 正文字体:应使用宋体、黑体或楷体等易于阅读的字体。
建议使用宋体,因其笔画清晰,便于打印和扫描。
2. 标题字体:标题应使用黑体或楷体,字号应大于正文字号,以突出标题的重要性。
3. 签字字体:签字部分应使用正楷或行书,以保证字迹清晰,便于识别。
三、字号要求1. 正文字号:正文部分建议使用小四号字,行间距为1.5倍行距,以保持文档的整洁和易读性。
2. 标题字号:- 一级标题:使用二号字,加粗显示,居中排列。
- 二级标题:使用三号字,加粗显示,居中排列。
- 三级标题:使用四号字,加粗显示,居左排列。
3. 签字部分字号:签字部分建议使用小四号字,行间距为1.5倍行距。
四、排版要求1. 页边距:建议设置页边距为上下左右各2.54厘米(1英寸),以便于打印和装订。
2. 行间距:正文行间距建议为1.5倍行距,以减轻阅读疲劳。
3. 段落间距:段落之间应设置空一行,以区分不同的段落内容。
4. 表格:表格应使用三号字,行间距为1.5倍行距,表格线应使用细实线。
五、特殊要求1. 日期:日期应使用阿拉伯数字,如“2023年10月1日”,并使用小四号字。
2. 签字:签字部分应使用正楷或行书,签字下方应注明签名人的姓名、职务和联系方式。
3. 签章:合同正本应加盖合同双方公章或合同专用章,并注明日期。
六、附则1. 本字体字号要求适用于所有协议书合同。
2. 如遇特殊情况,可适当调整字体字号,但应确保合同内容的清晰易读。
3. 本字体字号要求自发布之日起实施。
特此声明。
甲方(盖章):乙方(盖章):签订日期:____年____月____日。
合同字体标准格式合同的标准格式中,涉及的字体要求包括以下方面:1. 封面部分:合同编号和合同名称通常使用黑体,四号字体,并保持左对齐。
合同名称下方需要空两行,然后使用仿宋字体,一号,加粗,居中。
接下来,空7-8行,然后用三号楷体字填写合同的其他内容,如合同当事人、合同签订时间、签订地点等,确保这些内容与合同名称居中对齐。
2. 主体部分:段前空一行,书写合同名称,使用黑体,二号,居中。
段前段后各24磅。
下书双方当事人双方基本信息,黑体,小三号,文本左对齐。
正文文本通常为宋体,小四号,首行缩进2字符,行距为多倍行距。
3. 表格与说明:每张表格均应有表题,表题前后各空一行,采用宋体,小四号,加粗,置于表格上方居中位置。
表格中文字为宋体5号,居中。
在表格正下方空一行书写表格说明,采用宋体,五号。
同一表格应尽量放在一页。
4. 结尾与落款:合同正文结束后,空两行,书写“(以下无正文)”字样,采用宋体,小四号,首行缩进两字符。
依据合同具体情况书写落款,采用宋体,小四号字。
分别在页面两侧为双方当事人预留出大致相等的签字(盖章)空间。
5. 附件、附录:如果合同结尾处需要加附件、附录,应另起一页。
附件起始页书写“合同附件”,上下各空一行,采用仿宋字体,二号,加粗,居中。
附件、附录需编号,形式为“附件/附录+阿拉伯数字”例:“附件1”、“附件2”、“附录1”。
附件编号采用仿宋体,三号,加粗,文本左对齐。
以上内容仅供参考,在实际操作中还需根据合同的具体内容和要求进行适当调整。
如有疑问或需要法律咨询,请咨询专业人士。
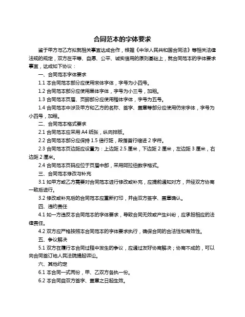
合同范本的字体要求鉴于甲方与乙方拟就相关事宜达成合作,根据《中华人民共和国合同法》等相关法律法规的规定,双方在平等、自愿、公平、诚实信用的原则基础上,就合同范本的字体要求事宜,达成如下协议:一、合同范本字体要求1.1 本合同范本部分应使用宋体字体,字号为小四号。
1.2 合同范本部分应使用黑体字体,字号为小三号,加粗。
1.3 合同范本页眉、页脚部分应使用楷体字体,字号为五号。
1.4 合同范本中涉及甲方和乙方的名称、签字、盖章等部分应使用仿宋字体,字号为小四号,加粗。
二、合同范本格式要求2.1 合同范本应采用A4纸张,纵向排版。
2.2 合同范本部分应保持1.5倍行距,段落首行缩进2字符。
2.3 合同范本页边距应设置为:上边距2.5厘米,下边距2厘米,左边距3厘米,右边距2厘米。
2.4 合同范本页码应位于页眉中部,采用阿拉伯数字格式。
三、合同范本修改与补充3.1 如甲方或乙方需要对合同范本进行修改或补充,应提前通知对方,并经双方协商一致后进行。
3.2 修改或补充后的合同范本应重新打印,并由双方签字、盖章确认。
四、违约责任4.1 如一方违反本合同范本的字体要求,导致合同无效或产生纠纷,应承担相应的法律责任。
4.2 双方应严格按照本合同范本的字体要求执行,确保合同的合法性和有效性。
五、争议解决5.1 双方在履行本合同过程中发生的争议,应通过友好协商解决;协商不成的,可以向合同签订地人民法院提起诉讼。
六、其他约定6.1 本合同一式两份,甲、乙双方各执一份。
6.2 本合同自双方签字、盖章之日起生效。
甲方(盖章):________________ 乙方(盖章):________________ 甲方代表(签字):_____________ 乙方代表(签字):_____________ 签订日期:______________________。
合同字体字号要求标准
在每个合同中,字体字号应符合基本要求。
每种形式的合同都要有明确的要求,这是保障合同合法性的基本保障。
本文就合同字体字号的要求作出规定,以期准确表达双方合同条款,并方便双方当事人和仲裁机关对合同进行复核。
一、合同字体字号的选择
1、小型合同:小型合同通常采用宋体字或楷体字,字号以四号为宜,可根据合同内容的规模适当调整字号,但一般以四号为宜;
2、大型合同:大型合同应采用黑体字,字号以三号为宜,可根据合同内容的规模适当调整字号,但一般以三号为宜。
二、其他要求
1、对于法律文书,应提供可识别的文本版本;
2、对于多语言合同,应同时标注每种语言的版本,以确保一致性;
3、为了便于当事人、仲裁机关和司法机关研究解释合同,应采用易于记忆的字号,一般以双倍行距为宜;
4、合同内容应保留原文,以确保双方条款的真实性。
三、结论
合同字体字号对于确保合同合法性具有重要作用,因此,在签订合同之前,双方当事人应当确认要求的完整性,确保签订的合同合法有效。
- 1 -。
合同的字体格式要求
在合同起草过程中,字体格式是非常重要的一部分,它直接影
响到合同的可读性和法律效力。
以下是一些常见的合同字体格式要求:
1. 字体类型,在合同中,建议使用常见的商业字体,如Arial、Times New Roman、Calibri等。
这些字体通常被认为是最具可读性
和专业性的字体,能够确保合同内容清晰易懂。
2. 字体大小,合同中的正文通常使用12号字体,标题和子标
题可以略大一些,但也不宜过大。
字体大小的选择应当符合一般阅
读习惯,既能够突出重点又不至于显得过于突兀。
3. 行距和段距,合同的行距通常为1.5倍行距,段落之间的距
离也要适当,以便于阅读和理解。
合同内容应当呈现出整齐有序的
排版,避免出现拥挤或过于松散的情况。
4. 对齐方式,合同内容通常采用左对齐的方式排版,使得整个
合同看起来更加整洁和规范。
总的来说,合同的字体格式要求应当遵循一般的商业文件排版规范,确保合同内容清晰易懂,同时也要符合法律要求,以确保合同的合法性和有效性。
作为合同范本专家,我会根据客户的需求和合同类型,为他们提供符合规范的字体格式要求的合同范本,并确保合同的专业性和法律效力。
合同范本格式字体行距
1.
使用加粗字体,字号通常比字体大一号。
位于页面上方,居中对齐。
2.
使用宋体或仿宋字体,字号通常为小四或 12 号。
段落之间空一行,行间距为 1.5 倍或 20 磅。
每段首行缩进两个字符。
3. 条款编号:
使用阿拉伯数字编号,编号与条款内容之间空一行。
编号字体与字体相同,字号通常比字体小一号。
条款编号左对齐,条款内容居右对齐。
4. 条款
每个条款可以有一个或多个,与条款内容之间空一行。
使用加粗字体,字号与字体相同。
位于条款内容上方,左对齐。
5. 表格:
使用三线表格,表格内文字使用宋体或仿宋字体,字号通常为小五或 10 号。
表格位于表格上方,加粗字体,字号与字体相同。
表格内文字垂直和水平方向均居中对齐。
6. 签名和日期:
合同结尾处需要签名和填写日期。
签名使用黑色签字笔,日期使用阿拉伯数字。
签名和日期位于页面下方,靠右对齐。
一、封面1. 标题:居中书写,字体为黑体,字号为二号。
2. 协议书编号:位于标题下方,字体为宋体,字号为三号。
3. 协议书名称:位于编号下方,字体为黑体,字号为三号。
二、正文1. 协议双方基本信息:(1)甲方:单位名称(全称)、法定代表人姓名、地址、联系电话、邮政编码等。
(2)乙方:单位名称(全称)、法定代表人姓名、地址、联系电话、邮政编码等。
2. 协议标的:(1)标的名称:详细描述标的物或服务内容。
(2)标的数量:明确约定标的物的数量或服务次数。
(3)标的单价:约定标的物的单价或服务的收费标准。
(4)标的总价:根据标的数量和单价计算出的总价。
3. 协议期限:(1)起止日期:明确约定协议的起始和终止日期。
(2)延期:如需延期,应注明延期条件和期限。
4. 付款方式:(1)付款时间:明确约定付款的具体时间,如分期付款、按月付款等。
(2)付款方式:约定现金、转账、支票等付款方式。
5. 交付方式:(1)交付时间:明确约定标的物的交付时间或服务的完成时间。
(2)交付地点:明确约定交付标的物的地点或服务的提供地点。
6. 违约责任:(1)甲方违约责任:如甲方未按时付款、未按时交付标的物等,应承担相应的违约责任。
(2)乙方违约责任:如乙方未按时提供服务、未按时交付标的物等,应承担相应的违约责任。
7. 争议解决:(1)协商解决:双方应友好协商解决协议履行过程中发生的争议。
(2)仲裁或诉讼:如协商不成,可提交仲裁委员会仲裁或向人民法院提起诉讼。
8. 其他约定:(1)保密条款:双方应对协议内容保密,未经对方同意,不得向第三方泄露。
(2)不可抗力:如遇不可抗力因素导致协议无法履行,双方应协商解决。
(3)协议附件:如需附件,应在附件中详细列出附件名称和内容。
三、签字盖章1. 甲方代表签字:甲方代表在协议下方签字,并注明职务。
2. 乙方代表签字:乙方代表在协议下方签字,并注明职务。
3. 协议书盖章:双方在协议书盖章处加盖单位公章。
标准合同格式字体及模式要求(共)附件一:合同格式要求一、合同应位于合同首页顶部,居中排列,字体为黑体,字号为小二号,加粗。
二、1.合同部分采用宋体字体,字号为小四号,行间距为1.5倍。
2.合同部分段落首行缩进2字符,段落间不留空行。
3.合同部分条款序号采用阿拉伯数字,序号后加顿号,如:“1、”,“2、”等。
(1)一级条款:条款序号后加中文顿号,如:“1、”,“2、”等;(2)二级条款:条款序号后加中文顿号和空格,如:“1.1、”,“1.2、”等;(3)三级条款:条款序号后加中文顿号和空格,如:“1.1.1、”,“1.1.2、”等。
5.合同部分条款内容采用中文表述,特殊情况下可使用英文表述,英文部分采用TimesNewRoman字体,字号为小四号。
三、附件1.合同附件部分采用宋体字体,字号为小四号,行间距为1.5倍。
2.合同附件部分应位于附件首页顶部,居中排列,字体为黑体,字号为小二号,加粗。
3.合同附件部分条款序号采用阿拉伯数字,序号后加顿号,如:“1、”,“2、”等。
(1)一级条款:条款序号后加中文顿号,如:“1、”,“2、”等;(2)二级条款:条款序号后加中文顿号和空格,如:“1.1、”,“1.2、”等;(3)三级条款:条款序号后加中文顿号和空格,如:“1.1.1、”,“1.1.2、”等。
四、签字盖章1.合同签字盖章部分采用宋体字体,字号为小四号,行间距为1.5倍。
2.合同签字盖章部分条款序号采用阿拉伯数字,序号后加顿号,如:“1、”,“2、”等。
3.合同签字盖章部分条款内容采用中文表述,特殊情况下可使用英文表述,英文部分采用TimesNewRoman字体,字号为小四号。
(1)合同各方名称;(2)合同签订日期;(3)合同签订地点;(4)合同各方代表签名;(5)合同各方盖章。
本合同格式字体及模式要求仅供参考,具体合同内容请根据实际情况进行调整。
如有未尽事宜,请及时与合同签订各方沟通协商。
=====本合同更广泛的场景,特设场景及条款=====特殊的应用场合及增加的条款:1.国际贸易合同增加条款:贸易条款:包括货物的描述、数量、质量标准、包装、运输方式、保险、关税和进出口手续等。
合同范本字体规定
一、字体要求
1. 合同使用二号加粗宋体字,居中排列。
2. 合同使用小四宋体字,两端对齐,行间距为 1.5 倍。
3. 合同条款:使用小四宋体字,加粗,左对齐。
4. 合同编号:使用小四宋体字,加粗,右对齐。
5. 签署日期:使用小四宋体字,加粗,右对齐。
二、字号要求
1. 合同使用二号字。
2. 合同使用小四或五号字。
3. 合同条款:使用小四或五号字。
4. 合同编号:使用小四或五号字。
5. 签署日期:使用小四或五号字。
三、段落要求
1. 合同段前、段后各空一行。
2. 合同每段首行缩进 2 字符。
3. 合同条款:无特殊要求。
4. 合同编号:无特殊要求。
5. 签署日期:无特殊要求。
四、其他要求
1. 合同范本应使用 A4 纸张打印。
2. 合同范本中的所有条款应清晰、完整、准确,不得有歧义。
3. 合同范本应符合国家法律法规和相关政策的规定。
4. 合同范本应根据实际情况进行修改和完善,不得直接抄袭或使用其他范本。
正规合同字体格式要求
正规合同的字体格式要求如下:
1. 字体:一般来说,正规合同的字体应该使用宋体或仿宋,因为这两种字体看起来比较稳重、正式。
如果需要强调某些内容,可以使用黑体或楷体,但是不要过多使用。
2. 字号:正规合同的字号一般为小四号或五号,不要使用过大或过小的字号,以免影响阅读和理解。
3. 行距:正规合同的行距一般为1.5倍或2倍行距,这样可以使得合同更加清晰易读。
4. 段落:正规合同的段落应该分明,每段之间应该有一定的间距,以便于阅读和理解。
5. 对齐:正规合同的对齐方式一般为左对齐,这样可以使得合同更加整齐、规范。
6. 标点符号:正规合同中的标点符号应该使用标准的符号,并且要注意符号的位置和使用方法,以免出现歧义或误解。
7. 版式:正规合同的版式应该整齐、规范,每一页的内容应该排版一致,以便于阅读和理解。
总之,正规合同的字体格式要求比较严格,需要注意细节和规范,以确保合同的有效性和权威性。
编号:_____________合同格式字体大小要求
甲方:________________________________________________
乙方:___________________________
签订日期:_______年______月______日
合同书写的要求
一、字体与字号
文件的字体均使用仿宋体。
标题的字号选择二号、加粗、居中,与正文间隔一行。
正文、落款及日期的字号均选择小三号。
二、段落格式
(一)应有完整正确的标题。
(二)正文段落的首字要空2个字的距离。
正文中分层次使用的序号为:第一级使用“一、”“二、”“三、”……同时要选择加粗。
第二级使用“(一)”“(二)”“(三)”……
第三级使用“1、”“2、”“3、”……
第四级使用“(1)”“(2)”“(3)”……
(三)要有落款和日期。
1、落款应使用“右对齐”,与正文间隔一行。
2、日期应使用“年月日”格式。
日期位置应调整至落款正下方。
三、其他
(一)篇幅在2页及以上的,应插入页码,页码选择位于“居中”。
合同法里没有对合同的形式做出限制性规定,可以是合同书也可以是来往信函,通话记录等。
现实正规的合同书文本,多用宋体5号字为正文。
题目多用黑体字。
各缔约方能接受的形式,或看着舒服就好。