【合同协议范本】合同格式要求范本
- 格式:docx
- 大小:16.88 KB
- 文档页数:4
合同范本格式8篇篇1甲方(出让方):________________地址:________________法定代表人:________________联系方式:________________乙方(受让方):________________地址:________________法定代表人:________________联系方式:________________鉴于甲、乙双方经友好协商,就甲方所拥有的____________(标的物)转让给乙方事宜达成如下协议,以兹信守:第一条标的物描述1.1 甲方所拥有的____________(标的物)的具体情况如下:(此处详细描述标的物的性质、类型、数量、质量、价值等)第二条转让价格及支付方式2.1 甲方同意以________(金额)的价格将标的物转让给乙方。
2.2 乙方应在合同签订之日起____日内将转让款项支付至甲方指定账户。
第三条标的物交付3.1 甲方应在乙方完成款项支付后的____日内将标的物交付给乙方。
3.2 标的物的交付方式为____(具体交付方式)。
第四条双方义务与责任4.1 甲方保证对标的物拥有完整的所有权,并保证乙方在使用、处分标的物时不受任何第三方的限制。
4.2 乙方应按时支付转让款项,并在收到标的物后遵守相关使用、维护、管理等方面的规定。
第五条保密条款5.1 双方应对在本合同签订、履行过程中所知悉的对方商业秘密、技术秘密及其他不应当公开的信息予以保密。
第六条违约责任6.1 若乙方未按时支付转让款项,应向甲方支付逾期违约金,每日违约金为未支付金额的____%。
6.2 若甲方未按时交付标的物,应向乙方支付逾期交付违约金,每日违约金为合同总金额的____%。
第七条不可抗力7.1 若因不可抗力因素导致任何一方无法履行本合同,该方应在不可抗力发生之日起____日内书面通知对方,双方可另行协商解决方案。
第八条法律适用及争议解决8.1 本合同的签订、履行、解释及争议解决均适用中华人民共和国法律。
合同的格式范文模板(4篇)合同的格式范文模板(精品4篇)合同的格式范文模板要怎么写,才更标准规范?根据多年的文秘写作经验,参考优秀的合同的格式范文模板样本能让你事半功倍,下面分享【合同的格式范文模板(精品4篇)】相关方法经验,供你参考借鉴。
合同的格式范文模板篇2以下是一份合同的格式范文模板:合同甲方:(公司名称)乙方:(个人姓名)根据《中华人民共和国合同法》及相关法律法规,甲乙双方在平等、自愿、公平、诚实信用的基础上,就甲方购买乙方产品事宜,达成以下合同:第一条合同标的及价格1.1乙方按照甲方的要求,提供(产品名称)的(产品数量),单价为人民币(单价),总价为人民币(总价)。
1.2上述价格为含税价,包括乙方生产、运输、保险等费用。
第二条交货及验收2.1交货时间为(具体时间),交货地点为(交货地点)。
2.2乙方应按照甲方要求生产、包装、运输,确保产品质量符合国家标准或行业标准。
2.3甲方有权对乙方提供的产品进行检查验收,如发现产品存在质量问题,甲方有权要求乙方重新提供合格的产品。
第三条付款方式3.1甲方应在收到乙方开具的全额发票后(天数)内支付全额款项。
3.2如甲方未按时支付款项,应按照未支付金额的(利率)向乙方支付违约金。
第四条合同变更及解除4.1合同签订后,双方均不得单方面变更或解除合同。
如需变更,应经过双方协商一致,签订书面变更协议。
4.2若乙方未按照合同约定提供产品或服务,甲方有权解除合同,并要求乙方承担违约责任。
4.3若甲方未按照合同约定支付款项,乙方有权解除合同,并要求甲方承担违约责任。
4.4若因不可抗力因素导致合同无法履行,双方应及时协商解决。
第五条违约责任5.1乙方未按照合同约定提供产品或服务,应向甲方支付违约金,并承担因此给甲方造成的损失。
5.2甲方未按照合同约定支付款项,应向乙方支付违约金,并承担因此给乙方造成的损失。
5.3若甲方在合同履行过程中,发现乙方提供的货物质量不符合合同约定,甲方有权拒付尾款,并要求乙方重新提供合格的产品。
【导语】协议书是社会⽣活中,协作的双⽅或数⽅,为保障各⾃的合法权益,经双⽅或数⽅共同协商达成⼀致意见后,签定的书⾯材料。
⼀起来看看⽆忧考为⼤家精⼼整理的合作合同协议范本,欢迎⼤家阅读,供⼤家参考。
【篇⼀】合作合同协议范本 甲⽅:_________________(以下简称甲⽅) ⼄⽅:__________________(以下简称⼄⽅) 经协商,甲⼄双⽅就合作施⼯合同⼯程施⼯事宜达成⼀致意见,以便共同遵守。
第⼀条⼯程实施责任及要求 1、甲⽅将主合同项下全部⼯程的实施责任交⼄⽅承担(包括该合同项下的全部变更⼯程)。
2、⼯期、质量必须满⾜主合同要求。
第⼆条甲⽅责任 1、负责及时办理主合同的预付款⼿续。
2、负责为⼄⽅实施主合同提供相应的授权,解决只能由甲⽅解决的事项。
3、负责沿线地⽅政府的协调⼯作及本⼯程的通知、图纸等。
第三条⼄⽅责任 1、负责代甲⽅履⾏主合同的施⼯、缺陷修复及保修责任。
2、负责以⾃⾝资源按照主合同要求完成该⼯程,⾃担风险、⾃负盈亏。
3、⾃觉接受甲⽅的各项监督检查。
4、保证不以甲⽅或项⽬部的名义从事于本⼯程⽆关的活动。
5、负责及时清偿为实施本⼯程⽽产⽣的各类债务,及时⽀付民⼯⼯资。
第四条费⽤、结算与⽀付 1、本⼯程采⽤包⼯包料包安全的⽅式,⼀次包⼲价:1965042。
2元,按甲⽅给⼄⽅提供的图纸所注明的⼯程量,超出图纸部分另⾏计算。
2、经双⽅协商,⼄⽅开⼯之⽇起⼀个⽉内,甲⽅开始⽀付⼄⽅⼯程款,按实际完成⼯程量⽀付(基础完⼯后付⼯程总造价的10%,⼀层封顶付总造价的20%,⼆层封顶付总造价的20%,封顶付总造价的20%,内外粉刷时付10%,⼯程竣⼯付15%,余款5%⼯程完⼯后⼀年内付清) 第五条违约责任 1、对于主合同所规定的甲⽅的合同责任,如因甲⽅⼯程款⽀付不及时造成停⼯引起的损失由甲⽅承担⼀切责任。
双⽅按本协议规定的各⾃的责任分别承担。
若由于⾃⾝原因造成违约,违约⽅不得要求另⼀⽅共同承担违约责任。
合同协议书格式范本8篇篇1甲方(全称):__________________________乙方(全称):__________________________鉴于甲、乙双方经友好协商,就____________事项达成如下协议,以兹信守。
一、协议目的甲、乙双方本着平等互利、合作共赢的原则,经友好协商,就共同合作开展____________项目(或活动)达成此协议。
二、协议基本条款1. 合同双方的基本信息甲方单位名称:__________________________地址:__________________________法定代表人:__________________________联系方式:__________________________乙方单位名称:__________________________地址:__________________________法定代表人:__________________________联系方式:__________________________2. 合作事项的具体内容双方合作的具体事项为____________。
具体内容包括但不限于项目(或活动)的目的、时间、地点、范围、方式等。
双方应明确各自的责任和义务,确保合作顺利进行。
3. 合作期限本协议自双方签字(或盖章)之日起生效,有效期为______年。
期满后,如双方继续合作,可续签本协议。
4. 双方的义务与责任(1)甲方义务与责任:a. 按照协议约定的内容和方式提供合作条件。
b. 确保所提供资料的真实性和合法性。
c. 按照约定支付相关费用。
d. 对合作事项进行监管和督导。
e. 其他约定的义务。
(2)乙方义务与责任:a. 按照协议约定的内容和方式完成合作项目。
b. 确保合作事项的质量和进度。
三、协议签署及生效说明本合同一式XX份甲乙双方各执XX份本合同自双方签字盖章之日起生效若有未尽事宜可由双方协商解决本合同自XXXX年XX月XX日起执行。
合同格式范本篇一:合同格式范本合同格式范本(一)需方(以下简称“甲方”):供方(以下简称“乙方”):甲乙双方经协商一致,就甲方向乙方购买事宜,达成以下设备购销合同范本,双方共同遵守:一、产品名称、数量、价格序号产品名称及牌号或商标产地或国别规格、型号计量单位数量单价金额(元)合计金额¥大写:(含税价)卖方保证所提供的所有设备是全新的,并且采用卖方最新设计和合格的材料制造,各方面符合合同所规定的质量、规格、型号等要求。
二、质量要求、技术标准执行国家、地方颁发的质量标准和行业标准。
乙方在本合同签订前5日内向甲方提供加盖公章的关于该产品的国家质量标准文件,在供货时附出厂合格证书,作为本合同的有效附件。
三、设备购销合同范本的交货:1、交货日期:甲方支付预付款后个工作日。
2、交货方式:乙方负责运输并承担运费、装卸货费用。
3、交货地点:。
四、卖方对质量负责的条件及期限:1、设备自安装、调试合格之日起保质期年。
在保质期内因设备本身的质量问题,卖方在接到买方通知后24小时内到达买方现场,卖方负责免费修理、更换零部件或退换。
在质保期内,卖方应对设备出现的质量及安全问题负责处理、解决。
2、乙方提供年免费维修,如在设备使用过程中发生质量问题,乙方在接到甲方通知后48小时到达甲方现场,在设备使用过程中发生的有关技术性问题,卖方在接到买方通知后24小时内给予答复。
3、因设备质量问题发生争议,由甲方所在地的技术单位进行质量鉴定。
五、设备的包装、发运及运输:1、乙方应在设备发运前对其进行满足于运输距离、防震、防锈和防破损装卸要求的包装,以保证货物安全运输到达甲方指定地点。
2、包装上注明货物品种及数量。
使用说明书、质量检验证明书、随配附件和工具以及清单与设备一起发送。
3、设备在发运手续办理完毕后24小时内发货到甲方,乙方通知甲方准备接货。
六、设备的安装、调试及验收:1、甲方对乙方所交设备依照国家有关技术标准和双方确认的技术标准进行现场验收。
合同范本模板全部3篇篇一合同范本模板全部一、合同背景1.1 甲方为【甲方名称】,是一家依照中华人民共和国法律成立的【甲方行业性质】企业,具有合法的法人资格。
1.2 乙方为【乙方名称】,是一家依照中华人民共和国法律成立的【乙方行业性质】企业,具有合法的法人资格。
二、合同2.1 项目概述(1)【服务/产品内容一】(2)【服务/产品内容二】(3)【服务/产品内容三】2.1.2 乙方承诺按照甲方的需求,按时、按质完成本项目。
2.2 合同金额(1)服务/产品费用(2)税费(3)差旅费2.3 付款方式2.3.1 甲方在本合同签订后【付款期限】日内,向乙方支付合同总价。
2.3.2 乙方开具正规发票,甲方凭发票进行付款。
2.4 项目进度及验收2.4.1 乙方应按照本合同约定的时间节点完成项目进度。
2.4.2 甲方有权对乙方完成的服务/产品进行验收,验收合格后支付相应款项。
2.5 保密条款2.5.1 双方在履行本合同过程中所获悉的对方商业秘密、技术秘密、市场信息等,应予以严格保密。
2.5.2 保密期限自本合同签订之日起算,至本合同终止或履行完毕之日止。
2.6 违约责任2.6.1 任何一方违反本合同约定,应承担相应的违约责任。
2.6.2 由于不可抗力导致合同无法履行,双方互不承担违约责任。
2.7 争议解决2.7.1 双方因履行本合同发生的争议,应通过友好协商解决。
2.7.2 如协商无果,任何一方均有权向合同签订地人民法院提起诉讼。
三、合同生效及终止3.1 本合同自双方签字(或盖章)之日起生效。
3.2 本合同在履行完毕或双方协商一致解除后终止。
四、其他约定4.1 本合同一式两份,甲乙双方各执一份。
4.2 本合同未尽事宜,双方可另行签订补充协议,补充协议与本合同具有同等法律效力。
名词解释:1. 甲方:指合同中的甲方,即委托乙方提供服务/产品的企业或个人。
2. 乙方:指合同中的乙方,即接受甲方委托,提供相应服务/产品的企业或个人。
合同协议书范本(通用版)8篇Model contract agreement (general version)甲方:___________________________乙方:___________________________签订日期:____ 年 ____ 月 ____ 日合同编号:XX-2020-01合同协议书范本(通用版)8篇前言:协议书是社会生活中协作的双方或数方,为保障各自的合法权益,经双方或数方共同协商达成一致意见后签订的书面材料。
协议书是契约文书的一种,是当事人双方(或多方)为了解决或预防纠纷,或确立某种法律关系,实现一定的共同利益、愿望,经过协商而达成一致后,签署的具有法律效力的记录性应用文。
本文档根据协议书内容要求和特点展开说明,具有实践指导意义,便于学习和使用,本文档下载后内容可按需编辑修改及打印。
本文简要目录如下:【下载该文档后使用Word打开,按住键盘Ctrl键且鼠标单击目录内容即可跳转到对应篇章】1、篇章1:合同协议书文档2、篇章2:合同协议书模板3、篇章3:合同协议书范文4、篇章4:合同协议书样本(通用版)5、篇章5:合同协议书模板2021版6、篇章6:合同协议书模板通用版7、篇章7:合同协议书模板标准版8、篇章8:合同协议书范文实用版篇章1:合同协议书文档甲方:乙方:艺术表演团体一、演出内容、时间、地点、场次:1、甲乙双方经过相互协商,决定举办_________________________________2、演出时间定于:3、演出地点:4、演出场次:5、演出装台、排练时间:二、演出费用:1、甲方向乙方支付演出费__________元,舞美制作费__________元,共计__________元(不含交通费、道具运输费及食宿费)。
或:甲乙双方按__________的比例分配票房,票价档次为______________________________。
2、演出场地由_____方负责,演出的营业税由_____方负责。
标准合同格式(范本)3篇篇1标准合同格式(范本)一、甲乙双方经过友好协商,就以下条款达成一致签订本合同。
二、甲方:(甲方名称)、统一社会信用代码:(社会信用代码)、注册地址:(注册地址)乙方:(乙方名称)、统一社会信用代码:(社会信用代码)、注册地址:(注册地址)三、合同内容:1.合同名称:XXX合同2.合同金额:XXX元3.服务内容:XXX4.合同有效期:自签订之日起至XXX年XX月XX日5.付款方式:按照XXX支付6.合同履行地点:XXX四、合同履行方式:1. 甲方必须按照约定时间、质量、数量、标准完成合同内容。
2. 乙方必须按照约定时间、质量、数量、标准支付合同金额。
3. 甲乙双方有权对合同内容进行变更,变更必须经过双方协商一致并签订书面协议。
4. 甲方对合同履行过程中所涉及的信息保密,不得向任何第三方透露。
五、合同违约责任:1. 若甲方违反合同内容导致乙方损失,甲方应承担相应的赔偿责任。
2. 若乙方违反合同内容导致甲方损失,乙方应承担相应的赔偿责任。
六、其他约定:1. 本合同一式两份,甲乙双方各持一份,具有同等法律效力。
2. 本合同未尽事宜,由双方协商解决。
七、合同签署:甲方(盖章):日期:乙方(盖章):日期:注:本合同自双方盖章后生效。
以上为标准合同格式范本,作为参考使用。
具体合同内容应根据实际情况进行调整,确保合同的有效性和合理性。
篇2标准合同格式(范本)序言标准合同是商务合作中常见的一种合同形式,它是在充分考虑到合同双方的权利和义务的基础上,制定出来的一种通用性强、具有约束力的合同文件。
标准合同的特点是格式统一、内容明确、规定详细、适用广泛。
本文将以某公司与供应商签订商品采购合同为例,介绍一份标准合同的格式范本。
第一章总则一、合同双方甲方:公司名称地址:公司地址电话:联系电话法定代表人:法定代表人姓名传真:传真号码乙方:供应商名称地址:供应商地址电话:联系电话负责人:负责人姓名传真:传真号码二、合同背景甲方为采购商品,乙方为供应商,双方经友好协商,就具体事宜达成以下协议。
协议价合同范本(通用6篇)协议价合同范本(通用6篇)范本一:商品购销合同甲方:【购方名称】地址:【购方地址】统一社会信用代码(身份证号码):【购方统一社会信用代码(身份证号码)】乙方:【销方名称】地址:【销方地址】统一社会信用代码(身份证号码):【销方统一社会信用代码(身份证号码)】经甲、乙两方本着平等、自愿、公平、诚实信用原则,就乙方向甲方销售以下商品事宜达成如下协议:一、商品名称及规格:1. 【商品名称】2. 【商品规格】二、价格及数量:1. 商品单价:【商品单价】,以人民币计算;2. 商品数量:【商品数量】三、质量标准:1. 甲方有权对所购商品的质量进行检验,如果检验结果与合同约定不符,乙方应负责修复或更换商品。
四、交货及付款方式:1. 交货日期:【交货日期】;2. 交货地点:【交货地点】;3. 付款方式:【付款方式】,甲方应在交货后【付款期限】内付款。
五、违约责任:1. 若任何一方违反本协议的任何条款,应承担相应的违约责任;2. 若因不可抗力因素导致无法履行本合同,双方互不承担违约责任。
六、争议解决:本协议发生的任何争议,双方应友好协商解决;协商不成的,提交【仲裁机构】仲裁。
七、其他条款:1. 本协议自双方签字(盖章)之日起生效,有效期为【有效期】;2. 本协议正本一式【正本份数】份,甲、乙各持一份,具有同等法律效力。
甲方(盖章/签字):乙方(盖章/签字):日期:【签署日期】日期:【签署日期】范本二:服务合同甲方:【服务方名称】地址:【服务方地址】统一社会信用代码(身份证号码):【服务方统一社会信用代码(身份证号码)】乙方:【需求方名称】地址:【需求方地址】统一社会信用代码(身份证号码):【需求方统一社会信用代码(身份证号码)】为明确甲方向乙方提供的服务内容、服务方式以及双方权益责任,特订立本服务合同:一、服务内容:1. 甲方向乙方提供以下服务:【服务内容】;2. 服务地点:【服务地点】;3. 服务时间:【服务时间】。
双方协议书模板(精选8篇)双方协议书模板第1篇甲方:________________乙方:________________签订时间:______年___月___日因工需要,甲方向乙方采购材料。
为保障双方的权益,明确其责任与义务,根据《中华人民共和国合同法》,经双方友好、平等协商,达成条款如下,以兹共同遵守:1、协议主内容:2、质量要求及技术标准:按国家行业标准组织生产,严格按照现场业主确认的样品和颜色送货。
3、确认方法:按现场确认数量。
货到甲乙双方约定的地点卸货,清点验收,数目以甲方签收回单为准(甲方的签收必须有现场主管或收货员的签字。
)4、所有权:标的物所有权自送到工地起转移,但甲方未履行支付货款义务的,标的物属于乙方所有。
5、交(提)货方式、地点和时间:乙方送货到,供货期由甲方提前通知乙方。
6、运输方式及费用承担:由乙方送货到并承担运输费用,如果卸货产生吊卸机械费应由甲方承担。
7、结算方式:货到现场之日起十五日内结清所有货款。
8、本协议解除的条件:如一个月中无任何材料供应则在次月中协议解除,并结清所有余货款。
9、违约责任:乙方如不能按时,或以次充好,所造成的损失将全部由乙方承担;甲方若不能按时付款,每逾期一日应付给乙方货款总额的0.1%作为滞纳金,若逾期超过十五日仍未付清所有货款则甲方应支付给乙方资金占用总额的10%作为违约金,并一次性付清所有货款。
10、协议争议的解决方式:本合同在履行过程中发生的争议。
由双方当事人协商解决;协商或调解不成的,可依法向松江区人民法院提起诉讼。
11、其它约定事项:1)所有的追加协议以及甲方现场管理人员与乙方签订的涉及到费用的增减的确认单、承诺书、协议书、白条等无公司法定代表人的授权委托或亲自签字确认,一律视为无效!2)货到现场,因乙方原田造成甲方或第三方人身安全及经济损失的,乙方负担一切责任。
12、本协议原件一式贰份,甲乙双方各壹份。
双方签字,公司盖合同章即行生效。
合同字体格式要求合同范本字体格式要求合同是当事人或当事双方之间设立、变更、终止民事关系的协议。
依法成立的'合同,受法律保护。
广义合同指所有法律部门中确定权利、义务关系的协议。
小编精心为你整理了合同范本字体格式要求,希望对你有所借鉴作用哟。
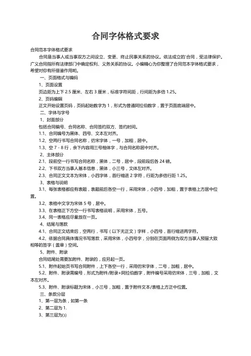
一、页面格式与编码1、页面设置页边距为上下2.5厘米、左右3厘米,标准字符间距,行间距为多倍1.25。
2、页码编辑正文开始设置页码,页码起始数字为1,形式为普通阿拉伯数字,置于页面底端居中。
二、字体与字号1、封面部分包括合同编号、合同名称、合同签约双方、签约时间。
1.1、合同编号为黑体、四号、文本左对齐。
1.2、空两行书写合同名称,仿宋字体,一号,加粗,居中。
1.3、空7-8行,余下内容用三号楷体字,与合同名称居中对齐。
2、主体部分2.1、段前空一行书写合同名称,黑体,二号,居中,段前段后各24磅。
2.2、下书双方当事人基本信息,黑体,小三号,文体左对齐。
2.3、合同正文文本为宋体,小四字体,首行缩进2字符,行距为多倍行距1.25。
3、表格与说明3.1、每张表格都应有表题,表题前后各空一行,采用宋体,小四号,加粗,置于表格上方居中位置。
3.2、表格中文字为宋体5号,居中。
3.3、在表格正下方空一行书写表格说明,采用宋体,五号。
3.4、同一表格应尽量放在一页。
4、结尾与落款4.1、合同正文结束后,空两行,书写(以下无正文)字样,小四号,首行缩进两字符。
4.2、依据合同具体情况书写落款,采用宋体,小四号字,分别在页面两侧为双方当事人预留大致相等的签字(盖章)空间。
5、附件、附录合同结尾处需要加附件、附录的,应另起一页。
5.1、附件起始页书写合同附件,上下各空一行,采用仿宋字体,二号,加粗,居中。
5.2、附件、附录需编号,形式为附件/附录+阿拉伯数字,附件编号采用仿宋体,三号,加粗,文本左对齐。
5.3、附件、附录标题为宋体,小三号,加粗,置于附件文本/表格上方正中位置。
合同格式范本6篇篇1甲方(出让方):__________________乙方(受让方):__________________根据《中华人民共和国合同法》及其他相关法律法规的规定,甲乙双方在平等、自愿、公平、诚实守信的基础上,就甲方拥有之__________(资产/业务/股权等)转让给乙方事宜,经友好协商,达成如下协议:一、合同背景及目的1. 甲方同意将其所拥有的__________(资产/业务/股权等)转让给乙方,乙方同意受让该__________(资产/业务/股权等)。
2. 合同旨在明确双方权利和义务,确保资产或业务转让过程顺利进行。
二、转让标的本合同转让标的为甲方拥有的__________(资产名称、数量、位置等)(/业务名称、范围)(/股权比例等)。
具体细节详见附件清单。
三、转让价格及支付方式1. 转让价格:人民币______元整。
2. 支付方式:乙方应按照以下约定支付转让款项:(1)合同签订后______个工作日内支付定金人民币______元整;(2)交接完成后______个工作日内支付余款人民币______元整。
四、资产交付与验收1. 甲方应于本合同签订后______个工作日内,将转让标的交付给乙方。
2. 乙方应在接到转让标的后______个工作日内进行验收,并签署验收报告。
如有异议,应及时书面通知甲方。
五、权利义务条款1. 甲方应保证转让标的的真实性和合法性,并承担相应法律责任。
2. 乙方应按时支付转让款项,如有违约,应按照合同约定承担违约责任。
3. 转让过程中产生的税费、费用等应由双方按照相关法律法规的规定承担。
4. 双方应共同配合完成转让标的的交接工作,确保交接过程顺利进行。
六、保密条款1. 双方应对本合同内容以及转让过程中涉及的商业秘密、技术秘密等保密信息予以保密。
未经对方同意,不得向第三方泄露。
七、违约责任1. 若甲方未能按时交付转让标的或交付的标的存在重大瑕疵,导致合同目的无法实现,甲方应承担违约责任,并赔偿乙方因此造成的损失。
协议书格式范本大全五篇协议书是作为一种能够明确彼此权利与义务、具有约束力的凭证性文书,知道协议书是怎么样的吗?下面给大家带来的2021协议书格式范本大全五篇,以供大家参考,我们一起来看看吧!协议书格式范本大全(一)合伙人:甲(姓名)________________________合伙人:乙(姓名)________________________合伙人:丙(姓名)________________________合伙人本着公平、平等、互利的原则订立合伙协议如下:第一条甲乙双方自愿合伙经营____________(项目名称),总投资为______万元,甲出资______万元,乙出资______万元,各占投资总额的______%、______%.第二条本合伙依法组成合伙企业,由甲负责办理工商登记。
第三条本合伙企业经营期限为______年。
如果需要延长期限的,在期满前六个月办理有关手续。
第四条合伙双方共同经营、共同劳动,共担风险,共负盈亏。
企业盈余按照比例分配。
企业债务按照比例负担。
任何一方对外偿还债务后,另一方应当按比例在十日内向对方清偿自己负担的部分。
第五条他人可以入伙,但须经甲乙双方同意,并办理增加出资额的手续和订立补充协议。
补充协议与本协议具有同等效力。
第六条出现下列事项,合伙终止:(一)合伙期满;(二)合伙双方协商同意;(三)合伙经营的事业已经完成或者无法完成;(四)其他法律规定的情况。
第七条本协议未尽事宜,双方可以补充规定,补充协议与本协议有同等效力。
第八条本协议一式______份,合伙人各一份。
本协议自合伙人签字(或盖章)之日起生效。
合伙人甲:__________________(签字或盖章)合伙人乙:__________________(签字或盖章)合伙人丙:__________________(签字或盖章)协议书格式范本大全(二)甲方:______________________________乙方:______________________________一、合同期限从____________年_________月________日起至____________年_________月________日止,含试用期30天,本合同期满,双方未正式书面签约,则双方劳动关系自然终止和解除。
合同范本格式5篇篇1甲方(以下简称“买方”):____________________乙方(以下简称“卖方”):____________________鉴于甲、乙双方本着平等、自愿、公平的原则,经过友好协商,就买卖方向卖方的购买事宜达成如下协议:第一条合同标的及基本信息1. 货物名称:___________________________________________2. 型号/规格:___________________________________________3. 数量:___________________________________________4. 质量标准:按照双方约定及国家相关标准执行。
5. 货物交付期限:自本合同签订之日起计算,不得超过______日。
第二条交易价格及支付方式1. 交易价格:人民币______元(大写:_________________________)。
2. 支付方式:分期付款/一次性支付,具体支付细节及时间如下:(1)首付款:自本合同签订之日起______日内支付总金额的______%;(2)尾款:货物验收合格后______日内支付剩余款项。
第三条货物交付与验收1. 交付方式:由卖方负责将货物送达买方指定地点。
2. 验收标准:按照双方约定的质量标准及国家相关标准进行验收。
3. 验收期限:货物送达后______日内完成验收。
第四条违约责任1. 若买方未按照约定时间支付货款,应支付逾期付款违约金,每天按未付金额的______%计算。
2. 若卖方未按照约定时间交付货物,应支付逾期交货违约金,每天按未交付货物总金额的______%计算。
3. 若因货物质量问题导致买方损失,卖方应承担相应赔偿责任。
第五条保密条款1. 双方应对本合同内容及相关交易信息保密,未经对方同意,不得向任何第三方泄露。
2. 双方应妥善保管与本合同相关的商业秘密及机密信息。
第六条争议解决1. 本合同的解释、履行和争议解决应遵守中华人民共和国法律。
合同范本字体格式要求合同是当事人或当事双方之间设立、变更、终止民事关系的协议。
依法成立的合同,受法律保护。
广义合同指所有法律部门中确定权利、义务关系的协议。
精心为你整理了合同范本字体格式要求,希望对你有所借鉴作用哟。
一、页面格式与编码1、页面设置页边距为上下2.5厘米、左右3厘米,标准字符间距,行间距为多倍1.25。
2、页码编辑正文开始设置页码,页码起始数字为1,形式为普通阿拉伯数字,置于页面底端居中。
二、字体与字号1、封面部分包括合同编号、合同名称、合同签约双方、签约时间1.1、合同编号为黑体、四号、文本左对齐1.2、空两行书写合同名称,仿宋字体,一号,加粗,居中1.3、空7-8行,余下内容用三号楷体字,与合同名称居中对齐2、主体部分2.1、段前空一行书写合同名称,黑体,二号,居中,段前段后各24磅2.2、下书双方当事人基本信息,黑体,小三号,文体左对齐2.3、合同正文文本为宋体,小四字体,首行缩进2字符,行距为多倍行距1.253、表格与说明3.1、每张表格都应有表题,表题前后各空一行,采用宋体,小四号,加粗,置于表格上方居中位置3.2、表格中文字为宋体5号,居中3.3、在表格正下方空一行书写表格说明,采用宋体,五号3.4、同一表格应尽量放在一页4、结尾与落款4.1、合同正文结束后,空两行,书写(以下无正文)字样,小四号,首行缩进两字符4.2、依据合同具体情况书写落款,采用宋体,小四号字,分别在页面两侧为双方当事人预留大致相等的签字(盖章)空间。
5、附件、附录合同结尾处需要加附件、附录的,应另起一页5.1、附件起始页书写合同附件,上下各空一行,采用仿宋字体,二号,加粗,居中5.2、附件、附录需编号,形式为附件/附录+阿拉伯数字,附件编号采用仿宋体,三号,加粗,文本左对齐5.3、附件、附录标题为宋体,小三号,加粗,置于附件文本/表格上方正中位置。
三、条款分层1、第一层为条,如第一条2、第二层为1.3、第三层为⑴4、如合同条文层次较多,可再加一层“章”。
【导语】创造相互理解、彼此信赖、互相⽀持的良好⽓氛是有效合作的重要条件。
下⾯是®⽆忧考⽹给你整理分享的简单合作协议书范本,欢迎阅读与借鉴,希望对你有帮助。
【篇⼀】 甲⽅:_____B___ ⼄⽅:_____姓名___ 双⽅经反复协商⼀致,就下列事宜达成协议: ⼀、(写清情况)甲⼄双⽅⾃愿签订本协议书,甲⼄双⽅达成如下协议。
⼆、双⽅协商确定,甲⽅提供合格商品,⼄⽅负责提供业务销售。
三、双⽅协商确定,⼄⽅负责业务销售的同时,甲⽅需按照约定的X%负责给⼄⽅提供业务费⽤。
四、双⽅协商确定,在经营期间按照xxxx⽐例进⾏提现。
五、_________。
六、以上事实清楚,甲⼄双⽅⽆异议。
七、(以后操作的想法)________________________________________________________。
⼋、⽀付⽅式:__银⾏转账__________________________________________________。
九、违约责任:______________________________________________________________。
⼗、违约⾦或赔偿⾦的数额或计算⽅法:___________________________________________________。
⼗⼀、合同争议的解决⽅式:本合同在履⾏过程中发⽣的争议,由双⽅当事⼈协商解决;也可由当地⼯商⾏政管理部门进⾏调解;协商或调解不成的,按下列第____种⽅式解决: (⼀)提交________仲裁委员会仲裁。
(⼆)依法向⼈民法院起诉。
⼗⼆、双⽅商定的其他事宜:____________________________________________________________。
甲⽅:(签章)地址:邮政编码: ⼄⽅:(签章)地址:邮政编码: 合同签订地点:___________ 合同签订时间:____年__⽉__⽇【篇⼆】 甲⽅:⼄⽅: 甲⼄双⽅本着诚信、平等、互利原则,各⽅发挥各⽅资源优势达成以下合作共识: ⼀、合作项⽬ 1、xxx合作 2、xxx合作 ⼆、双⽅责权利 1、双⽅整合⾃⾝资源进⾏合作; 2、双⽅在项⽬上达成合作意向的,另具体拟定项⽬合作协议 三、合作模式:再商议 四、合作期限:五年⾄长期 五、合作协议及其他 1、本协议是合作的总合作合同,⼀式两份,双⽅各执⼀份,具有同等法律效⼒,具体合作项⽬的合作模式及项⽬内容为本合同的附件,并具有同等法律效⼒。
合同范本乙方盖章格式甲方(以下简称“甲方”):乙方(以下简称“乙方”):鉴于甲方和乙方愿意就以下事项达成协议,双方本着平等自愿的原则,经友好协商,达成如下协议:一、合同标的1.1 甲方同意出售/提供服务,乙方同意购买/接受服务。
二、合同价格及支付方式2.1 合同总价为人民币【】元(大写:【】元整)。
2.2 乙方应按照以下方式支付合同价款:(1)预付款:乙方在签订本合同后【】日内支付甲方合同总价的【】%,即人民币【】元。
(2)进度款:乙方应根据合同履行进度,按照甲方的要求支付相应的进度款。
(3)尾款:乙方在收到甲方提供的服务/商品后【】日内支付合同总价的【】%,即人民币【】元。
三、合同的履行3.1 甲方应按照乙方的要求提供符合约定的服务/商品。
3.2 乙方应按照甲方的要求提供必要的资料和支持,确保甲方能够顺利履行合同。
3.3 双方应按照约定的时间、地点和方式履行合同。
四、违约责任4.1 任何一方违反本合同的约定,导致合同无法履行或者造成对方损失的,应承担违约责任,向对方支付违约金,并赔偿因此给对方造成的损失。
4.2 甲方未能按照约定提供服务的,乙方有权要求甲方继续履行或者解除合同,并要求甲方支付违约金。
4.3 乙方未能按照约定支付合同价款的,甲方有权要求乙方继续履行或者解除合同,并要求乙方支付违约金。
五、争议解决5.1 双方在履行合同过程中发生的争议,应首先通过友好协商解决;协商不成的,可以向合同签订地的人民法院提起诉讼。
六、其他约定6.1 本合同自双方签字盖章之日起生效。
6.2 本合同一式两份,甲乙双方各执一份。
甲方(盖章):乙方(盖章):。
合同格式要求
一、页面规格与编码
1、页面设置
页边距为上下2.5厘米、左右3厘米,标准字符间距,行间距为多倍1.25。
2、页码编辑
封皮无页码。
正文开始设置页码,页码起始数字为1,形式为普通阿拉伯数字,置于页面底端居中。
二、字体与字号
1、封面部分
封面包括合同编号、合同名称、合同当事人、签约时间、签约地点等。
(1)合同编号部分"集团范XX"与"编号XX",为黑体,四号,文本左对齐;
(2)空两行书写合同名称,仿宋字体,一号,加粗,居中;
(3)空7-8行,余下内容(当事人、合同签订时间、签订地点等)用三号楷体字,与合同名称居中对齐。
2、主体部分
(1)段前空一行书写合同名称,黑体,二号,居中,段前段后各24磅;
(2)下书双方当事人双方基本信息,黑体,小三号,文本左对齐;
(3) 合同正文文本为宋体,小四号,首行缩进2字符,行距为多倍行距1.25;
3、表格与说明
(1)每张表格均应有表题,表题前后各空一行,采用宋体,小四号,加粗,置于表格上方居中位置;
(2)表格中文字为宋体5号,居中;
(3)在表格正下方空一行书写表格说明,采用宋体,五号;
(4)同一表格应尽量放在一页。
4、结尾与落款
(1)合同正文结束后,空两行,书写"(以下无正文)"字样,采用宋体,小四号,首行缩进两字符。
(2)依据合同具体情况书写落款,采用宋体,小四号字,分别在页面两侧为双方当事人预留出大致相等的签字(盖章)空间。
5、附件、附录
合同结尾处需要加附件、附录的,应另起一页。
(1)附件起始页书写 "合同附件",上下各空一行,采用仿宋字体,二号,加粗,居中。
(2)附件、附录需编号,形式为"附件/附录+阿拉伯数字"例:"附件1"、"附件2"、"附录1"。
附件编号采用仿宋体,三号,加粗,文本左对齐。
(3)附件、附录标题为宋体,小三号,加粗,置于附件文本/表格上方正中位置。
三、条款分层
合同条款序号分级最多为四层,如需编号应按照以下顺序
(1)第一层 "1."、"2."
(2)第二层 "1.1"、"1.2"
(3)第三层 "1.1.1"、"1.1.2"
(4)第四层 "1.1.1.1"、"1.1.1.2"
四层以下仍有分级编号必要的,应依次使用序号:(1)(2)(3)
四、目录设置
1、目录置于封皮下一页,需显示到三级标题,且应为word 自动生成目录格式,以便使用超链接功能。
2、在引用中插入目录时格式应选择为"正式",显示级别为"3"。
3、目录上方书写"目录"二字,字体为黑体,小二号,居中。
4、目录页码需单独计,与正文页码格式相同,采用普通阿拉伯数字形式,置于页脚正中,起始页码为"1"。
延伸阅读:
房屋买卖中常见的无效合同
买卖合同中有哪些需要注意的
无效合同的法律后果。