申论主副标题
- 格式:doc
- 大小:29.00 KB
- 文档页数:4
申论作文正副标题《正副标题:让申论作文更有“戏”》篇一:《“小人物大梦想”:城市角落里的快递员故事与申论写作》在写申论的时候,我常常纠结于这个正副标题该怎么玩。
后来我发现啊,这里面是有很多有趣的门道的。
就像我身边那个快递小哥王哥,他真可谓是个有故事的人。
每天早上我还没睡醒呢,就能听到楼下他那电动三轮车的声音,“嗡嗡嗡”的就像一台勤劳的小马达。
我观察他呀,不管是大夏天太阳晒得地面发烫,还是冬天冷得人鼻涕直流,他都风风火火地在各个小区、写字楼穿梭。
有一次下着大雨,我在屋里吹着空调玩着手机,突然想起来有个快递忘取了。
我就给快递柜那边打电话,没想到居然是王哥的声音。
他说还有几个件没送完,这雨太大了,怕把人家的件弄湿,正在找地方把车停好然后拿雨衣出来盖。
当时我就觉得这小小的快递员身上有着大大的能量。
那这和申论作文有啥关系呢?咱们的正副标题就可以像描绘王哥这样。
主标题像一个大框架,吸引大家注意力,副标题就像那些细化的描述。
就像我写个申论作文主标题“小人物大梦想”,副标题“从城市快递员王哥看小人物的努力与梦想构建和谐社会的基础”。
通过描述王哥,我就能把那些关于小人物在社会中的价值等等观点串起来,这样的文章既真实又有感染力。
篇二:《“美食里的百姓生活”:楼下面馆与申论作文灵感》咱申论作文里弄正副标题的时候,就得找点有趣又实在的事儿。
就拿我家楼下那面馆说吧。
那面馆小得很,就摆那么几张桌子,但是生意好得不行。
每次我路过,面馆老板老陈就和我打招呼。
有一回我进去吃面,那店里挤满了人。
老陈一个人忙前忙后的,端面、收钱、擦桌子。
我就找了个角落坐下等我的面。
我看着老陈熟练地把面下锅,捞出来,再浇上汤汁,撒上葱花和牛肉片,那一套流程下来就像表演艺术。
而且老陈特别实诚,肉都给得很多。
我问他为啥不偷点懒或者少放点肉,他说大家出来吃东西不容易,都想吃到实惠又好吃的,他自己做小生意,就得讲良心。
这面馆小世界啊,就可以变成我申论作文的一部分。
申论主副标题格式范文主题,网络游戏对青少年的影响。
副标题,网络游戏对青少年学习和身心健康的影响。
近年来,随着互联网的普及和智能手机的普及,网络游戏已经成为了许多青少年日常生活中不可或缺的一部分。
然而,网络游戏对青少年的影响却备受争议。
一些人认为网络游戏对青少年的学习和身心健康有着负面影响,而另一些人则认为适度玩游戏可以锻炼青少年的思维和反应能力。
本文将从网络游戏对青少年学习和身心健康的影响两个方面展开讨论。
首先,网络游戏对青少年的学习有着一定的负面影响。
青少年正处于学习的关键阶段,他们需要投入大量的时间和精力来学习知识。
然而,网络游戏的诱惑往往会让他们沉迷其中,忽视学业。
长时间玩游戏不仅会影响他们的学习效率,还会导致学习动力的下降。
许多青少年沉迷于网络游戏,经常熬夜玩游戏,导致白天精神不集中,影响了课堂上的学习效果。
此外,一些网络游戏内容并不适合青少年接触,过度暴力和色情内容可能会对青少年的心理健康产生不良影响。
其次,网络游戏还会对青少年的身心健康产生负面影响。
长时间玩游戏会导致青少年缺乏运动,长期坐姿不良也会对他们的身体健康造成影响。
此外,网络游戏中的虚拟世界往往会让青少年沉浸其中,忽视现实生活,导致社交能力的下降。
一些青少年因为沉迷于网络游戏,忽视了家庭和朋友的交流,甚至出现了抑郁和孤独的情况。
而且,长时间玩游戏也会导致青少年的眼睛疲劳和近视等问题。
然而,适度玩游戏也可以锻炼青少年的思维和反应能力。
一些益智类游戏可以帮助青少年锻炼逻辑思维和解决问题的能力,一些竞技类游戏可以帮助他们培养团队合作和应变能力。
适度玩游戏还可以帮助青少年释放压力,放松心情,缓解学习压力和生活压力。
综上所述,网络游戏对青少年的影响是双重的。
适度玩游戏可以锻炼青少年的思维和反应能力,缓解压力,但过度沉迷于网络游戏会对青少年的学习和身心健康产生负面影响。
因此,家长和学校应该引导青少年正确看待网络游戏,培养他们健康的游戏观念,适度玩游戏,合理安排游戏时间,保持身心健康。
例谈申论最佳的六种标题形式“题好文一半,画龙需点睛”。
好的申论标题可以起到画龙点睛的作用,让考官眼前一亮,博得阅卷人的青睐。
那么什么样的标题才是好标题?如何写出一个好标题呢?1「对仗式标题」这类标题使用率最高,也最好用,成为考生乐此不疲使用标题的模式。
要注意的是最好在对仗中内容上写出新意。
对仗式标题的特点是结构对仗、词性相同、字数相等、意义上相互联系的两个词组或短句工整、成对地排列。
以光明日报一篇评论文章为例,《摇落的是樱花丢弃的是文明》这一标题用对仗的动宾词组搭配,既说明了具体事件,又亮出了文章观点,是一个文风简洁、语言规整、主题鲜明的好标题。
借用这种“动词+的是+名词”的标题模式,可以派生出许多标题。
比如:对当前大数据杀熟、某社交巨头用户信息泄露等热点事件,可起这样一个标题——“打开的是‘后门’,走失的是信任”前半句介绍事件、说明重点,后半句简要评论、点明文眼,既直白明快,又有层层深入之感。
再如:《在学习中深化认识,在实践中提升境界》《大事讲原则,小事讲风格》《政声人去后,民意闲谈中》2「递进式标题」递进关系是指能够表示在意义上进一层关系的,且有一定逻辑的词语。
词与词之间必须用恰当的关联词语来表示。
表示递进的关联词有:更,进而,走向、不仅……还……等。
比如人民日报一篇文章——《从“读书好”走向“读好书”》,“从____走向____”,这两个词之间有递进的关系,大家可作为固定模板去记。
在写作中可以替换为:从“会花钱”走向“花好钱”,从“今天”走向“未来”等。
再如:《从感动到行动》《知足·知不足·不知足》《要“开门”,更要“进门”》《从会风看作风,从作风看形象》3「比喻式标题」包括明喻和暗喻,隐喻。
这类标题的拟定对于作者水平要求较高,属于技巧性标题。
比如,人民日报的一篇评论员文章——《在“静静的春节”聆听文化心跳》,“静静的春节”是文章破题的视点,是对禁燃令发布后春节新风的提炼展示;“聆听文化心跳”是文章评析的特点,是对春节新风的观察角度,并且使用拟人化的手法,使标题活泼而有韵味,是一个修辞恰到好处、文化气息浓郁的好标题。
申论大作文带副标题格式《申论大作文副标题的那些事儿》咱今天就来说说申论大作文带副标题这事儿。
这副标题啊,就像是主标题的小跟班,但可别小瞧了它,作用大着呢。
就拿我上次参加一个小写作比赛来说吧。
题目要求写关于城市发展的文章,我那主标题起得特别宏大,叫“城市发展:走向辉煌的征程”。
一开始我就没把副标题当回事儿,写的时候就感觉怎么都缺点儿啥。
就像做菜没放盐似的,味道不对。
我就看着那稿子发呆,想着这该咋整。
后来我突然灵光一闪,加了个副标题“从老旧街区改造看城市发展新活力”。
这一下就不一样了。
就好像给一块平淡无奇的白面包加了果酱一样。
我的文章内容主要是写我家附近的老旧街区,以前那地方破破烂烂的,墙皮脱落,路面也是坑坑洼洼的,邻里之间也因为环境差老是闹矛盾。
但是后来开始改造了,啊呀,那可是天翻地覆的变化。
施工队一来,先把那老房子的墙面粉刷得白白净净的,像给老人换上了一件新衣裳。
路也重新铺了,平平整整的。
而且啊,还在街边修了一些小花坛,种上了五颜六色的花。
邻里们可高兴了,大家还一起成立了个什么小委员会,专门负责维护街区的环境。
这时候我的文章就围绕着这个老旧街区的改造,来体现城市发展的新活力,因为有了副标题的引导,整个文章就更聚焦了,不那么空泛。
在申论大作文里,副标题就起着这么个关键作用。
它能让你的文章主题更明确,就像指南针一样,告诉读者你到底要从哪个方向去深入谈论主标题这个大话题。
所以啊,别不把副标题当回事,写好了,那可是能给你的作文加分不少呢。
《另一种视角:申论大作文副标题的重要Role》我记得曾经有一次写关于传统文化传承的文章。
我起的主标题是“传统文化:永不熄灭的火焰”,当时自我感觉还挺良好的。
可是写着写着就发现这文章写散了。
我一会儿写传统节日,一会儿又扯到传统手工艺,感觉像是没头的苍蝇到处乱撞。
这时候我就琢磨着是不是得加个副标题来管管这混乱的局面。
我想啊想,最后决定用“从传统手工艺人的坚守看传统文化传承”这个副标题。
四川公务员考试申论真题及答案做真题开始备考四川公务员考试申论这门科目的重要环节,今天,本人为大家整理了四川公务员考试申论真题。
四川公务员考试申论真题:给定资料1.2012年10月28日,成都考生程峰(化名)发现了一个名为“成都最专业考试培训”的网站,该网站首页挂着“2013年国家公务员考前详细资料”的栏目,还有醒目的广告语:选择我们,就是选择顺利录取入职。
经过多日侦查,警方在成都市区将犯罪嫌疑人林某挡获。
有当年国考和省考的假试题。
林某被挡获当天,还有考生通过QQ向其购买试题。
被骗的考生中,除了程峰,无一人报警。
一名被骗考生说:其实考完以后,就知道上当了。
大部分考生都是因为这样的原因,明知受骗也不敢声张,林某售卖假试题的业务才会越做越大。
2.2012年8月,重庆市公务员局工作人员在公务员招录网上报名监控中注意到,某招录职位报名人数众多,记入全国“公务员录用考试诚信档案”违纪人员信息库,秦某5年内不得报考全国公务员职位。
浙江省从2014年10月开始,在浙江信用网公布人事考试中违纪违规考生信息,包括姓名、身份证号、准考证号、考试名称、工作单位、违纪行为、处理意见等内容。
“答题卡上做特殊标记”,“经提醒后,仍使用计算器”,“故意将试卷带出考场”,“夹带资料进入考场未按规定放在指定位置”等。
34名涉嫌违纪的考生中有26名的违纪行为是“考试结束铃响后经警告不听继续答题”.3.2013年下半年四川省公务员录用考试笔试于11月3日进行,实际参考人数达155553人。
评卷完毕后,相关单位委托国家公务员局认定的雷同卷鉴定机构对《行政职业能力测验》科目的考试结果进行了雷同试卷甄别,通过对g2、对错同率、K指数和Kappa四种方法的结果取交集,多重条件联合判定高度雷同答卷。
该方法已在中央机关及其直属机构的公务员招录考试和多省(市)公务员招录考试中应用。
4.2014年9月27日,当年下半年四川省公开招录公务员笔试开考。
上午11点过,西昌市航天学校、市一中、市四小考点监考老师分别向现场安全保卫组民警反映,称发现多名考生有疑似集团作弊行为。
公务员考试申论备考:文章标题书写注意事项一、格式首先是必须要书写标题,如果没有标题会被扣分。
其次,在写标题的时候主标题需要居中,副标题在主标题下一行第二个字开始书写。
最后,如果标题太长则分两行居中,在标题中有逗号的情况下,逗号用空格代替。
二、内容申论作文提倡标题即论点,因此考生需要在标题中鲜明地表达自己的观点,让考官一看就知道本篇文章的主题是什么。
标题要尽量简洁、准确,同时还须具备一些亮点,让考官眼前一亮。
首先,在题目中已经给定标题的情况,例如要求以“XXX”为题写一篇文章,则直接采用题目中所给定的题目。
如2014年上半年重庆市考申论作文就明确要求以“我看中国人的文化自尊”为题写一篇文章。
在这样的情况下,作文的题目就必须是“我看中国人的文化自尊”。
其次,如果题目要求自拟题目,一种情况是题目给出材料中的一句话,让考生根据对这句话的思考,进行自拟题目。
这种就需要在理解文意的基础上,概括出句子的寓意,把它浓缩体现在标题上。
如2012年下半年重庆市考申论作文要求根据材料3中“‘互相取长补短,用一盏灯点燃另一盏灯。
’300多年前,德国先哲莱布尼茨多中西方文明这样期待。
”这句话的思考,参考给定资料,自拟题目写一篇文章。
那我们就需要理解所有材料表达的主题是什么,再结合这句话,拟出题目。
通过阅读材料以及结合材料中这句话出现的地方的内容,可以看出他在谈“文化的输出以及本土文化的发展”等内容,有输出就要有输入,也就要有开放的态度。
于是,文章的立意就出来了。
我们的标题就可以为“文化交流既要‘引进来’也要‘走出去’”。
另外一种情况就是试题没有任何提示,只要求根据材料的理解、感悟写作文。
在这样的情况下就要准确把握材料反映的主要问题,抓住文章主题,在这个基础上提炼出一个对策或意义作为标题。
通常,我们可以采用“主题词+对策”或者“主题词+意义”的形式进行标题拟定。
例如“生态文明重在制度建设”,“生态经济兼顾建设和谐家园”等。
近年来,公务员申论考试中经常出现半命题写作题,特别是有些题目只给定副标题而需要考生自己拟定主标题,很多考生对此感到无从下手,甚至误将副标题当作主标题来写。
本文中广西公务员考试网老师将为考生讲解有关这方面的常见错误和步骤技巧,希望对考生备考带来帮助。
一、真题示例【例1】2009年重庆市、辽宁省、福建省、海南省公务员申论第四大题:认真阅读“参考文献2”,结合给定资料内容,以“从2009年中央一号文件所想到的”为副标题,自选角度,写一篇议论文。
(40分)要求:自拟主标题,观点明确,分析深入,内容充实,结构完整,语言生动流畅,字数800-1000字。
【例2】2009年北京市应届毕业生公务员申论第四大题:根据材料内容,结合我国实际,以“谈国民文明素质的提高”为副标题,自选角度,自拟标题,写一篇议论文。
(40分)。
二、常见错误在考试中经常有一些考生分不清主标题与副标题的关系,拿副标题直接做主标题忽略了拟定主标题,或者有部分考生根本不懂得如何从副标题入手制定主标题,而是把副标题中的个别词汇提炼出来做主标题。
这两种方式都是不当的,不仅不能得分而且还会影响到写作时的思路与主旨确定。
三、方法步骤1、分析:副标题的意图是什么;副标题与材料的关系是什么;副标题本身内部成分关系如何划分。
本文以例一的题目来进行示范。
例一的副标题是“从2009年中央一号文件所想到的”,分析如下:1、副标题的意图是考查中央一号文件的内容是什么,这个内容的重要性是什么;2、副标题源于给定材料中的参考文献2,也就是《****中央国务院关于2009年促进农业稳定发展农民持续增收的若干意见》(简称“2009年中央一号文件”)摘录,其中主要谈及****中央国务院对土地承包经营权流转的规定性意见,是对给定材料中农村、农民土地流转过程中的国家政策表述,副标题实际上是说明材料问题应采取的对策;3、从副标题本身来看,“从……所想到的”是一个介词结构,中心词是“2009年中央一号文件”。
申论范文评析:创新敢为天下先——大力弘扬新时代科学家精神2022年公务员考试备考需要提前预备,本站“申论范文”栏目将间续更新公务员考试申论范文,供大家借鉴学习。
创新敢为天下先——大力弘扬新时代科学家精神(标题评析:经典的主副标题结合方式,主标题表明文章中心观点,副标题表明文章议题方向,主副标题兼具文章观点和议题方向,内容丰富,值得借鉴。
)国家科技进步奖获得者刘宽胜曾讲到这样一段往事:国内石化大型乙烯装置系统的关键助剂,一度依靠进口,国外垄断企业经常漫天要价;当中国研发出优质关键助剂,国外公司扭转态度,反过来寻求与中国合作。
刘宽胜感慨:“在世界舞台上与同行高手竞技,我们必需自创一派‘中国功夫’,假如没有自己的一套本领,只能被动挨打。
”(评析:开篇以国家科技进步奖获得者刘宽胜叙述的故事和感慨引出,刘宽胜作为新时代闻名科学家,其身份切合副标题,而其叙述的中国创新研制的乙烯助剂获得胜利,其事例则切合主标题。
首段切题,回应标题。
)回望中国科技进展历程,从载人航天、超级杂交水稻到三峡工程、港珠澳大桥,举世瞩目的成就,映照着一段段自主创新、攻坚克难的科技进展历程;从钱学森、黄旭华到屠呦呦、南仁东,灿若星辰的名字,昭示着科技工敢为天下先的勇毅和坚韧。
党的十八大以来,我国科技事业密集发力、加速跨越,实现了历史性、整体性、格局性重大变化,重大创新成果竞相涌现,广阔科技工为此作出巨大贡献。
当此科技实力从量的积累向质的飞跃、点的突破向系统力量提升的重要时期,广阔科技工尤需弘扬勇攀高峰、敢为人先的创新精神,勇做新时代科技创新的排头兵。
(评析:过渡段。
载人航天等一系列瞩目工程,对应自主创新科技工程,钱学森等一系列优秀人物,对应自主创新科学家。
无论列举的是工程还是人物,都来自“科学”领域,其显著成就都是“创新”得来,选举的案例切合主副标题,特别有针对性。
紧接工程和人物,结合当今实际,总结引出论点,广阔科技工在新时代要勇于创新。
申论作文正副标题《申论作文正副标题:那些被忽视的小秘密》咱先来说说这申论作文啊,副标题就像个贴心小棉袄,主标题是那光鲜的外套。
就拿我上次考申论的经历来说吧。
我一看题目,是关于城市的包容与发展的。
我想了个主标题“城市:大熔炉的成长与包容”,这主标题就像城市的地标建筑,一眼就能瞧见。
然后我就在那儿琢磨副标题。
突然,我就想到了我在城里住的小胡同。
那小胡同啊,住着各种各样的人,有卖煎饼的大爷,每天早上四五点就起来生火摊煎饼,那煎饼的香味能顺着胡同飘老远。
还有刚毕业住地下室努力找工作的年轻人,晚上回来的时候一脸疲惫,但还乐观地和大家打招呼。
这个小胡同就是个微型的城市啊。
所以我副标题就写“从胡同看城市包容的百态”。
这种正副标题的组合就很妙。
主标题点明大方向,副标题从一个小切口入手。
就好比你要夸一个人好,你先说他是个大好人,这是主标题的活儿。
然后你再说,你看他那天扶老奶奶过马路,这就是副标题的细节补充。
这正副标题还能让你的作文更有层次感。
阅卷老师要是看倦了那些干巴巴论述城市发展的文章,看到我这个从小胡同说起的,就像在大热天喝到一口冰汽水,那不得多留意几眼啊。
所以说啊,写申论作文想好了正副标题,就像是给你的文章找了个好的引导员,能把读者准确地带进你想表达的世界,就像小胡同带领我们走进城市包容的大世界一样。
《申论作文的正副标题:搭好文章的框架》我有个朋友要考公务员,特别害怕申论作文。
我就跟他讲啊,这正副标题就像是盖房子,主标题是那房子的外观,副标题就是房子里面精致的装修。
举个例子,题目要是传统文化的传承。
他想了个主标题“传统文化:不该消逝的瑰宝”,挺大气吧。
可光有这个,就像房子只有个壳子。
然后他就发愁副标题写啥。
我说你想想你参加的那个庙会啊。
那次庙会可热闹了,有捏糖人的老师傅,手指灵活得就像在跳舞,一会儿功夫,栩栩如生的孙悟空就捏出来了。
还有演皮影戏的,那光线打在幕布上,皮影小人活灵活现的。
那浓浓的传统文化味儿都能把人包围了。
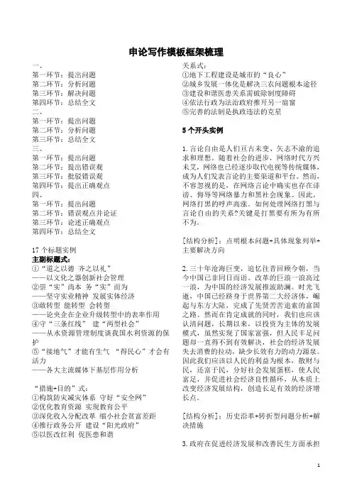
申论写作模板框架梳理一、第一环节:提出问题第二环节:分析问题第三环节:解决问题第四环节:总结全文二、第一环节:提出问题第二环节:分析问题第三环节:总结全文三、第一环节:提出问题第二环节:提出错误观第三环节:批驳错误观第四环节:提出正确观点四、第一环节:提出问题第二环节:错误观点并论证第三环节:论述正确观点第四环节:总结全文17个标题实例主副标题式:①“道之以德齐之以礼”——以文化之器创新社会管理②崇“实”尚本务“实”而为——坚守实业精神发展实体经济③敢转型能转型会转型——论央企在企业升级转型中的表率作用④守“三条红线”建“两型社会”——从水资源管理制度谈我国水利资源的保护⑤“接地气”才能有生气“得民心”才会有活力——各大主流媒体下基层作用分析“措施+目的”式:①构筑防灾减灾体系守好“安全网”②优化教育资源实现教育公平③深化收入分配改革缩小社会贫富差距④推行政务公开建设“阳光政府”⑤以医改红利促医患和谐关系式:①地下工程建设是城市的“良心”②城乡发展一体化是解决三农问题根本途径③建设和谐医患关系需破除制度障碍④依法行政为法治政府推开另一扇窗⑤完善的法制是执政违法的克星5个开头实例1.言论自由是人们亘古未变、矢志不渝的追求和理想。
随着社会的进步,网络时代方兴未艾,网络也已经逐步取代电视等传统媒体,成为人们发表言论的主要渠道和平台。
然而,不容忽视的是,在网络言论中确实也存在诽谤、侮辱等网络暴力和黑社会现象。
因此,网络打黑的呼声高涨。
如何处理网络打黑与言论自由的关系?关键是打黑要有所为有所不为。
[结构分析]:点明根本问题+具体现象列举+主要解决方向2.三十年沧海巨变,追忆往昔回顾今朝,当今中国已非同日而语。
改革的巨浪一浪高过一浪,为中国的经济发展推波助澜。
时光飞逝,中国已经跻身于世界第二大经济体,崛起与东方大陆,完成了先贤苦苦追索的富国之路。
然而在肯定成就的同时,我们也应该认清问题,长期以来,以投资为主体的发展模式,虽然实现了国家富强,但人民丰足问题却一直得不到有效解决,社会的经济发展失去消费的拉动,缺少长效有力的动力源泉。
申论作文自拟副标题格式《副标题那点事儿》篇一《主标题:副标题的神奇魔力》我对副标题的深刻理解来源于一次非常尴尬的作文经历。
那时候老师布置了一篇作文,主题是关于友情的。
我大笔一挥,写了个特别酷炫的主标题“友情之光”,然后就开始洋洋洒洒叙事。
我写的是我和发小的故事,我们俩从穿开裆裤就认识,有一回他被小区里的大孩子欺负,我那小身板儿也不知道哪来的勇气,冲上去就把他护在身后,虽然被揍了几下,但就觉着自己特仗义。
写完交上去后,满心期待老师表扬呢。
结果老师给我打回来,说我这文章写得跟流水账似的,完全没有深度和亮点。
后来我才知道,我要是给这篇作文加个副标题,像“副标题:从幼时护友看一生的友情坚守”,这文章的层次一下子就不一样了。
它就像是给我那莽撞的流水账文章穿上了一件得体的西装。
副标题可以把主标题没说清或者比较宽泛的地方给补全喽,接着主标题引出的话题,更加细致地点明文章中心。
就好比我那和发小的故事,通过副标题一升华,就不仅仅是个简单的小时候护着他的事儿了,而是体现友情在面对挑战时的坚守。
所以说,副标题的作用可真不能小瞧。
篇二《主标题:解锁副标题格式的奥秘》再说说我参加一次作文比赛的情况。
主题是梦想。
我主标题写了“梦想的形状”,我在文章里写我表哥追梦的事儿。
表哥一直想当一个画家,真是痴迷得不行。
家里到处都是他的画,有时候吃饭,还拿个小本子在那画旁边的碗啊菜啊。
家里人都觉得他不务正业,但是他就是不听,一个劲儿地钻研各种绘画技巧。
我写这篇文章光在那强调表哥对画画的热爱,就感觉像是一篇人物传记的初稿,还没经过打磨似的。
这时候我琢磨着加个副标题试试。
我起了个“副标题:表哥绘画之旅中的梦想执着诠释梦想的多元内涵”。
这副标题一加,你再看文章,就有了具体的指向和更深层次的意义。
它就像一把钥匙,把我这篇作文里关于梦想的隐藏含义给解锁了。
不然光看主标题和那些故事内容,就像是一堆没组合好的拼图碎片,有了副标题就完整了不少。
篇三《主标题:让副标题增光添彩》有一次我帮弟弟改作文,主题是关于家庭亲情的。
以平衡为主标题自拟副标题申论范文
题目:平衡是成功的关键
副标题:以健康的心态实现终身发展
终身发展是每个人生活中不可或缺的一部分,而平衡是实现这一目标的关键。
如今,越来越多的人开始意识到,要实现终身发展,必须以健康的心态开始。
因此,平衡是获得成功的关键。
首先,健康的心态能够帮助我们更好地面对压力,从而更好地实现终身发展。
在当今社会,每个人都面临着巨大的压力,而健康的心态能够帮助我们更好地应对压力,从而实现终身发展。
例如,当我们面临挑战时,健康的心态能够帮助我们更好地应对挑战,从而实现终身发展。
其次,健康的心态能够帮助我们更好地利用自己的资源,从而更好地实现终身发展。
在当今社会,每个人都有自己的资源,但是如何有效利用自己的资源却是一个难题。
健康的心态能够帮助我们更好地利用自己的资源,从而实现终身发展。
例如,当我们面临挑战时,健康的心态能够帮助我们更好地利用自己的资源,从而实现终身发展。
综上所述,平衡是获得成功的关键,而以健康的心态实现终身发展是获得平衡的关键。
因此,我们应该以健康的心态开始,以实现终身发展。
近年来,公务员申论考试中经常出现半命题写作题,特别是有些题目只给定副标题而需要考生自己拟定主标题,很多考生对此感到无从下手,甚至误将副标题当作主标题来写。
本文中广西公务员考试网老师将为考生讲解有关这方面的常见错误和步骤技巧,希望对考生备考带来帮助。
一、真题示例【例1】2009年重庆市、辽宁省、福建省、海南省公务员申论第四大题:认真阅读“参考文献2”,结合给定资料内容,以“从2009年中央一号文件所想到的”为副标题,自选角度,写一篇议论文。
(40分)要求:自拟主标题,观点明确,分析深入,内容充实,结构完整,语言生动流畅,字数800-1000字。
【例2】2009年北京市应届毕业生公务员申论第四大题:根据材料内容,结合我国实际,以“谈国民文明素质的提高”为副标题,自选角度,自拟标题,写一篇议论文。
(40分)。
二、常见错误在考试中经常有一些考生分不清主标题与副标题的关系,拿副标题直接做主标题忽略了拟定主标题,或者有部分考生根本不懂得如何从副标题入手制定主标题,而是把副标题中的个别词汇提炼出来做主标题。
这两种方式都是不当的,不仅不能得分而且还会影响到写作时的思路与主旨确定。
三、方法步骤1、分析:副标题的意图是什么;副标题与材料的关系是什么;副标题本身内部成分关系如何划分。
本文以例一的题目来进行示范。
例一的副标题是“从2009年中央一号文件所想到的”,分析如下:1、副标题的意图是考查中央一号文件的内容是什么,这个内容的重要性是什么;2、副标题源于给定材料中的参考文献2,也就是《****中央国务院关于2009年促进农业稳定发展农民持续增收的若干意见》(简称“2009年中央一号文件”)摘录,其中主要谈及****中央国务院对土地承包经营权流转的规定性意见,是对给定材料中农村、农民土地流转过程中的国家政策表述,副标题实际上是说明材料问题应采取的对策;3、从副标题本身来看,“从……所想到的”是一个介词结构,中心词是“2009年中央一号文件”。
主标题副标题的格式申论主标题:申论写作全攻略:从选题到结尾的全方位指南副标题:一篇文章带你全面了解申论写作的各个环节一、了解申论:定义、目的与题型申论,作为公务员考试和各类职业资格考试的重要科目,主要考察的是考生的阅读理解、综合分析、解决问题和文字表达能力。
申论的题型主要包括议论文、说明文、应用文等,旨在测试考生在特定情境下的问题解决能力和思维逻辑。
二、选题与立意:切合题意,突出重点选题是申论写作的第一步,也是最关键的一步。
考生在选题时,应紧扣题目要求,结合实际,找准切入点。
同时,要确保选题有深度、有新意,能够吸引读者的注意。
在确定主题后,需要快速构建文章的整体框架和思路。
三、提出论点:逻辑清晰,客观公正提出论点是申论写作的核心。
考生在提出论点时,需要做到逻辑清晰,条理分明。
论点的表述要简洁明了,切忌冗长和重复。
论据要充分有力,能够支持论点。
同时,要保持客观公正的态度,避免主观臆断和偏见。
四、论证方法:举例、对比、演绎等多样化申论写作中常用的论证方法包括举例、对比、演绎等。
考生可以根据实际情况选择合适的论证方法,使文章更加生动有力。
在论证过程中,要注意论据的准确性和可靠性,避免出现事实错误和逻辑漏洞。
五、结尾:总结全文,升华主题结尾是申论写作的点睛之笔。
考生在结尾时,需要对全文进行总结,强调自己的观点和主张。
同时,要注意升华主题,使文章具有更高的思想性和启发性。
结尾的语言要简练有力,能够给读者留下深刻的印象。
六、语言规范:准确、简洁、规范申论写作的语言要准确、简洁、规范。
考生在写作过程中,要注意用词的准确性和专业性,避免出现错别字和语法错误。
同时,要尽可能使用简练的语言表达思想,避免冗长和啰嗦。
此外,要注意语言的规范性,遵循语法和修辞规则,使文章更加流畅自然。
七、写作技巧:突出亮点,提高可读性申论写作中可以运用一些技巧来突出亮点和提高可读性。
例如,可以使用排比、对仗等修辞手法来增强语言的表现力;可以通过分段、加粗等方式来突出重点;可以通过加入实际案例来增强文章的说服力。
公务员申论宣传稿格式及范文一、宣传稿的格式要求公务员申论宣传稿是公务员面试中重要的一环,它是考察考生综合素质和表达能力的重要手段。
为了让宣传稿更加规范和专业,以下是公务员申论宣传稿的格式要求:1. 标题宣传稿的标题应简明扼要,能够准确概括宣传稿的主要内容。
标题应醒目,能够吸引读者的注意力,同时应与宣传稿的内容相契合。
2. 副标题副标题是对主标题的补充和解释,可以用来引起读者的兴趣。
副标题应简明扼要,能够准确表达宣传稿的主题和重点。
3. 导语导语是宣传稿的开篇,其作用是引起读者的兴趣和注意。
导语应简洁明了,能够准确介绍宣传稿的主题和内容,同时要能够吸引读者继续阅读。
4. 正文部分正文是宣传稿的核心部分,主要是对宣传内容进行详细的阐述和说明。
在正文部分,要注意以下几点:•分段落:应遵循一个段落一个主题的原则,每一段落应有明确的中心思想,并围绕中心思想进行论述。
•逻辑清晰:各段落之间应有明确的逻辑关系,能够流畅地连接起来,使整个宣传稿的思路条理清晰。
•语言简练:要用简练、准确、生动的语言表达自己的观点,避免冗长和啰嗦的表述。
5. 结尾结尾是宣传稿的收尾部分,一般用来总结全文内容和表达观点。
结尾应简明扼要,能够准确概括宣传稿的主要观点,让读者记住和思考。
二、宣传稿范文标题:建设美丽家园,共创幸福未来副标题:构建生态文明新时代导语:近年来,我国高速发展的经济带来了巨大的环境压力。
如何在追求经济发展的同时保护好我们的生态环境,成为了摆在我们面前的一项重大课题。
本文将从构建生态文明的角度,探讨实现经济与环境的良性互动,建设美丽家园,共创幸福未来。
正文:在新的时代背景下,建设美丽家园已成为我们的共同追求。
为了实现这一目标,我们要始终坚持绿色发展理念,加大生态环境保护力度。
首先,要加强环境监测和治理,建立完善的监管体系,保持环境的良好状态。
其次,要加大生态修复和恢复力度,通过植树造林、水域治理等方式,改善和恢复受损的生态环境。
万能申论作文主副标题积累英文回答:Main Title.The Imperative of Critical Thinking in a Dynamic World.Embracing Innovation: The Catalyst for Progress in the 21st Century.Fostering Social Responsibility: A Path to Sustainable Development.The Role of Technology in Transforming Education andthe Workplace.Promoting Ethical Leadership: A Foundation for Organizational Success.Subtitle.Critical Thinking: The Key to Unlocking Complex Challenges.Innovation: A Driving Force for Economic Growth and Technological Advancements.Social Responsibility: A Shared Responsibility for a Better Future.Technology: A Double-Edged Sword in the Pursuit of Progress.Ethical Leadership: The Compass for Navigating Organizational Decisions.中文回答:主标题。
批判性思维在瞬息万变的世界中的重要性。
拥抱创新,21世纪进步的催化剂。
培养社会责任感,实现可持续发展的道路。
技术在教育和工作场所变革中的作用。
促进道德领导力,组织成功的基础。
副标题。
批判性思维,破解复杂挑战的关键。
以平衡为主标题自拟副标题申论范文(共7篇)一、立意立意简单理解即为写作的行文意图,具体到申论文章写作中,因为我们的文体是固定的,议论文,所以立意即可理解为是这篇文章的总论点,围绕的核心观点。
因此,立意决定了一篇文章是否跑题、偏题。
而根据文章评分档次的划分,一旦跑题即为判定为四类文,得分极低。
所以考生在文章写作中,首先把握好立意的选取。
立意的选取有两点标准:对不对;好不好,这两个标准,对不对是前提,只有立意是对的情况下才能追求好不好。
如何正确选取立意呢?两点原则需要把握,一是立足题目,二是背靠材料。
其实这也是寻找立意的两点方法,称之为题干点睛法和材料致胜法。
一个对的立意,必须是符合题干要求和材料主题的。
当然这里面又根据命题的不同,有多种情况的出现,如题干关键词与材料主题不一致的情况怎么确定最佳立意等。
二、标题标题是展现文章核心思想的窗口,是立意的外在表现。
好的文章一般描述为“凤头”,要小而精致。
标题也是阅卷人第一眼看到的地方,所以不仅要规范,还要有亮点。
文章的正常写法或者称之为基本写法为两种:主题词+对策,如:树立忧患意识保障城市安全;加强制度建设治理城市顽疾主题词+意义,如:落实民生政策提升幸福指数;合理规划城市打造幸福生活标题如何进行亮化呢?1、引言式通过名言警句的方式,打造主副标题的写作方式,起到亮化标题的作用。
如:人无德不立国无德不兴,以道德建设推动社会和谐进步2、比喻式采用比喻的修辞方式,使得标题更加生动形象。
如:启明星、助推器、压舱石、指向标等。
如:政府要当好“裁判员”;用文化架起心灵沟通的桥梁。
3、对称式采用A+B的写作结构,打造句式结构一致的标题,如:天变不足畏安全当先行;推动全民阅读促进社会进步三、结构对于申论文章的结构,有两点要求,一是要完整,一篇逻辑完整的议论文体文章,应该包括三个部分,开头、论证过程、结尾;二是要匀称,切忌头重脚轻,或者段数过多,分论点表述单薄等问题。
常用的申论文章结构为:五段三分和六段三分五段三分式结构如下:开头+分论点1+分论点2+分论点3+结尾六段三分结构如下:开头+过渡段+分论点1+分论点2+分论点3+结尾在过渡段中可以阐述的内容为跟总论点相关的现状、背景、原因、影响等维度。
一、申论作文主副标题拟制的几种情况每年的公务员考试申论作文都会有一些变化,其中一个重要方面是拟制主副标题要求的变化。
考德上公培专家研究发现纵观历年申论真题,这种变化主要体现在以下几个方面:
1.给定主标题但没有明确提出“必须拟制副标题”
案例1:“给定资料6”中的题字“岁月失语,惟石能言”能触发人们许多思考和感情,请参考“给定资料”,以“岁月失语,惟石能言”为题,写一篇文章。
(2013年国考副省级作文题)
案例2:请以“从‘怒江水电开发’说开去”为题,写一篇文章。
要求:结合给定材料,自选角度;符合题意,观点明确,内容充实,结构完整,语言流畅。
(2008年国考地市级职位作文题)
案例3:请以“人与自然”为题,写一篇文章。
要求:参考给定材料,观点明确,内容充实,结构完整,语言生动;对在“人与自然”问题上的某种错误倾向,应恰当阐述,给予澄清。
(2008年国考副省级以上级职位作文题)
案例4:结合“给定资料”,以“家底”为题,联系实际,写一篇文章。
(40分)要求:中心明确、联系实际恰当、内容充分;语言通顺、条理清楚、结构完整。
2.给定主标题明确要求拟制副标题或给定副标题明确要求拟制主标题
案例5:认真阅读“参考文献2”,结合给定资料内容,以“从2009年中央一号文件所想到的”为副标题,自选角度,写一篇议论文。
要求:自拟主标题,观点明确,分析深入,内容充实,结构完整,语言生动流畅。
(2009年重庆市、辽宁省、福建省、海南省考试题)案例6:根据材料内容,结合我国实际,以“谈国民文明素质的提高”为副标题,自选角度,自拟标题,写一篇议论文。
案例7:参考给定资料,以“作好水资源这篇大文章”为题目,联系实际,写一篇文章。
(40分)要求:(1)自选角度,并根据自己选定的角度拟一个副标题;(2)中心明确,内容充实,结构完整,语言流畅;(2010年山东、天津公务员考试申论作文题)
二、申论作文主副标题拟制应对措施
在给定主标题但没有明确提出“必须拟制副标题”的情况下,我们的总体应对措施是“可加可不加”,如果确有把握就加“副标题”。
“可不加”是因为题干没有明确提出“拟制副标题”的要求,阅卷标准也不会将此作为扣分理由;“可加”,是由这一类主标题具有的抽象性和广泛性特点所决定的,而且加副标题以后可以收到更好的效果。
从“岁月失语,惟石能言”这一标题看,其本义是指,流逝的岁月是无法将曾经发生过的历史告知后人,只有现实的事物(石头)能够让后人知道曾经发生的历史。
但“为什么只有现实的事物(石头)能够让后人知道曾经发生的历史?”,其含义是抽象的、模糊的,如果仅仅以此主标题为标题,很难让读者(阅卷老师)一看就明白作者的观点。
但联系给定资料,我们可以发现,这里的“石”指的是雕刻在石头上的“原古先民们对生活的勇气和情感”,只有把这些“原古先民们对生活的勇气和情感”记载下来,它才能像石头一样永世流传,才能够发挥它对后人的教育作用。
因此,考生如果能够在“岁月失语,惟石能言”这一主标题下加一个关于传统优秀文化资源保护方面的副标题(保护传统优秀文化资源时不我待),就可以使文章的主题(或作者的观点)更加直接,更加明确。
岁月失语惟石能言
——保护传统优秀文化时不我待
“从‘怒江水电开发’说开去”这一主标题与上述情况相类似。
“说开去”说什么呢?
考生如果能够从给定资料中提炼出“关于水电开发与环境保护方面关系”(例如:水电开发与环境保护必须二者兼得)的副标题,就可以实现标题的“灵魂作用”。
从‘怒江水电开发’说开去
——水电开发与环境保护必须二者兼得
“家底”和“人与自然”这一类主标题也具有“含义广泛”的特点,如果考生能够掌握主副标题的拟制规则,能够根据给定资料科学拟制副标题,不仅可以让阅卷老师对考生的观点一目了然,而且可以降低作文的写作难度。
家底
——摸清人口家底,促进科学发展
人与自然
——水电开发必须以人与自然和谐相处为最高目标
在给定主标题明确要求拟制副标题或给定副标题明确要求拟制主标题的情况下,则必须拟制副标题。
如何根据给定的主标题和资料主旨拟制副标题以及如何给定的副标题和材料主旨拟制主标题,则必须掌握主副标题的拟制规则。
三、申论作文主副标题拟制的一般规则
主副标题拟制规则很多,根据申论命题的基本情况,我在这里介绍三种拟制规则。
1.大、小搭配
这种搭配方式适用于给定主标题要求自拟副标题、主标题具有含义广泛的特点的情况下。
这里的副标题起限定写作角度,或者起突出写作重点的作用。
在申论作文题干的要求中一般有“自选角度”的提示。
例如,2010年国考地市级申论作文:结合给定资料中的具体事例,以“海洋的健康”为题目;自选角度,写一篇文章。
我们可以在“海洋的健康”主标题下加“海陆联动,促海洋健康”副标题。
海洋的健康
——海陆联动,促海洋健康
如果添加了“海陆联动,促海洋健康”副标题,文章写作的重点就在于“分析为什么要建立海陆联动机制以及怎么建立海陆联动机制”这两个方面了,其它的解决海洋健康的措施要围绕这个副标题来提炼了。
又如“家底”这个主标题,其含义相当广泛,它既可能指的是一个国家之“家底”,也可能指一个小家之“家底”,既可能指一个国家的资源、环境、经济收入、国防实力等基本情况,也可能指一个国家的人口、人才等基本情况,但根据“家底”这一主标题和给定资料的主旨,我们可以在“家底”主标题下加“摸清人口家底,促进科学发展”这一副标题。
家底
——摸清人口家底,促进科学发展
添加了“摸清人口家底,促进科学发展”的副标题后,不仅明确了文章的写作重点,而且与给定材料的主旨紧密结合,起到了降低写作难度的作用。
2.具体与抽象搭配
这种搭配方式可以适用于给定主标题自拟副标题的情况,也可以适用于给定副标题自拟主标题的情况。
总的原则是,在主标题与副标题之间,做到一个抽象一个具体,如果给定主标题很具体,那么拟制的副标题可以抽象一点,反之,如果给定的副标题很具体,则主标题则抽象一点。
我们首先以案例5来加以说明。
案例5:认真阅读“参考文献2”,结合给定资料内容,以“从2009年中央一号文件所想到的”为副标题,自选角度,写一篇议论文。
要求:自拟主标题,观点明确,分析深入,内容充实,结构完整,语言生动流畅。
这里是给定了副标题,而且“从2009年中央一号文件所想到的”这一副标题具有抽象性的特征,想到什么?在题干中并没有体现,从命题人的意图看,是要求考生从“参考文献2”中进行提炼,而且提炼出的主题必须是具体的,换句话说就是要回答“从2009年中央一号文件所想到的”的主题。
那么“参考文献2”又是一些什么内容呢?我们看看材料。
参考文献2《中共中央国务院关于2009年促进农业稳定发展农民持续增收的若干意见》(简称“2009年中央一号文件”)摘录:
土地承包经营权流转,不得改变土地集体所有性质,不得改变土地用途,不得损害农民土地承包权益。
坚持依法自愿有偿原则,尊重农民的土地主体地位。
任何组织和个人不得强迫流转,也不能妨碍自主流转。
按照完善管理、加强服务的要求,规范土地承包经营权流转。
“参考文献2”的主要内容是农村土地流转的“三不”原则,即不改变土地集体所有性质,不改变土地用途,不损害农民土地承包权益”,所以,我们就可以从“农村土地流转必须突出农民的主体地位”、“农村土地流转不能改变土地用途”、“农村土地流转不能改变农村土地性质”三个方面随意选择一个方面进行主标题的拟制。
农村土地流转必须坚持农民主体地位不动摇
——从2009年中央一号文件所想到的
农村土地流转不能改变农村土地性质
——从2009年中央一号文件所想到的
农村土地流转不能改变土地用途
——从2009年中央一号文件所想到的
3.核心观点加说明的搭配
例如,习近平总书记在访问非洲时的演讲稿题目就属于这一类型。
永远做可靠朋友和真诚伙伴
——在坦桑尼亚尼雷尔国际会议中心的演讲
四、主副标题搭配失当例析
1.主副标题内容重复型
案例分析:
暴雨进逼淮河
——干流全线超警戒水位,苏睆大部分将有大雨来袭
这里的主标题就是讲“暴雨进逼淮河”,长达十九个字的副标题仍然是“暴雨进逼淮河”的意思,显然属于内容重复的主副标题,不如将主标题改为“淮河告急!”,这样下面的副标题就起到了说明“淮河告急”程度的作用。
如果用“暴雨进逼淮河”作为主标题,副标题就完全可以删掉不要。
2.主副标题分离型
案例分析:
家底
——对老人和养老的“清算”
我们暂且不考虑副标题的及其不严谨的用词(作者是否要与老人“算账”?)及其留给读者的“不孝子孙”的嫌疑,我们从主副标题的搭配看,主标题是“家底”,而从一个国家而言(当年的申论给定资料)“家底”指的一个国家的国情和国力,但副标题的含义与主标题则风马牛不相及。
3.抽象与抽象搭配
从‘怒江水电开发’说开去
——鱼与熊掌必须兼得
无论是主标题还是副标题都是抽象的,都没有直接回答“说开去”的主题。
考德上公培预计,公务员招录考试申论作文在拟制主副标题方面还会进行考察,考生必须根据具体的命题情况做出科学的选择。
我的建议是,如果是明确提出“自拟副标题”或“自拟主标题”的要求时,我们就按照主副标题的上述拟制规则正确地进行主副标题的拟制,如果给定了主标题,没有提出“自拟副标题”的要求时,我们可以加副标题,也可以不加副标题,如果要加副标题,一是有需要,二是有把握,三是使题目更精彩!否则不加!(作者:考德上公培首席辅导与研究专家周前宜)
推荐:国家公务员考申论真题申论范文指导。