平面设计工资一般多少
- 格式:docx
- 大小:12.24 KB
- 文档页数:1
广告设计工资一般多少广告设计是近十年来逐步发展起来的新兴复合性职业,涵盖的职业范畴包括:商业、,、设计、与装潢设计、、、、、企业、等。
经济繁荣时期市场对的需求量不断增加,随着社会的发展平面设计这一职位有增无减,平面设计师的待遇(月薪)平面广告设计师一般以其工作单位的性质、工作时间、地域及设计水平有所差异:高端收入:万元以上/月、中端收入:4000-10000元左右/月、低端收入:2000-4000元/月。
武汉IT新时空学员平面设计作品分享培养目标及就业职位:针对广告公司和设计公司的需求,培养具备综合素质和技能的平面设师,使学员掌握不同职位需求的专业设计技能,并具备独立完成各种设计项目的能力。
学员后可以从事广告公司、企划公司、图文设计公司、出版行业、企业宣传策划部门及其他需求平面设计师领域的相关平面设计工作。
就业职位:设计助理、平面设计师、资深设计师、美术指导、设计总监工作内容:平面设计主要包括美术排版、平面广告、海报、灯箱等的设计制作.就业趋向:报纸、杂志、出版等大众传播媒体,广告公司等相关行业.从事平面设计工作,技术难度较低,人才需求量又比较大。
前景分析:学习进入得比较快,应用面也比较广,相应的人才供给和需求都比较旺。
与之相关的报纸、杂志、出版、广告等行业的发展一直呈旺盛趋势,目前就业前景还不错.平面设计课程内容简介:第一部分:设计理论基础:一、美术基础:1、素描:明确素描的基本概念,学习掌握素描的各种表现形式提高审美能力。
对素描的三大面五大调子深入讲解,人物素描比例的具体勾画等.2、色彩构成:掌握色彩的运用于搭配,提高对色彩的审美感及色彩空间的表现能力。
3、平面构成:使学员掌握点、线、面设计元素的灵活运用等.二、设计理论:1、书籍封面设计:掌握书籍封面设计的原理及主要运用到的设计元素和具体内容。
2、名片设计,宣传单设计,VI设计,挂历设计及各种广告设计等知识理论的讲解.第二部分:平面设计软件操作1、Photoshop此软件学习者可以说是一种人生艺术情操的熏陶,平时人们常说艺术是一种高尚人的生活方式,如果我们学会此软件就可以对我们生活中的美丽画面进行有效的艺术变化处理。
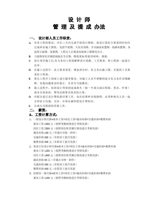
设计师管理及提成办法一、设计部人员工作职责:A.负责工程的量房,并在三天内完成平面设计图纸,按设计委托方要求的时间内完成所有施工图纸。
包括平面图、天花吊顶图、开关插座布置图、线路布置图、各造型立面图、效果图。
工程完工后要求绘制竣工图费用另计。
B.立面图须有详细的剖面及节点图,图纸需标明使用材料、规格。
C.设计项目施工后,有义务向工程部解释设计思路、工艺要求,和工程部一起进行会审。
D.在施工过程中,业主要求变更、增加项目时,有义务出施工图,并提供工艺要求给工程部。
E.要从工程开工到竣工进行跟单服务,对施工人员不理解的地方有义务作详细解释,发现问题要及时指正,并责令当场整改。
F.施工过程中,如因设计等原因造成损失(做一半或完成后拆除、更改、作废)成本全部承担,费用由核算员按实际计算。
G.应配合进行设计费收款结算工作,如在结算时出现障碍,必须和相关人员一起去和业主沟通、交涉、并保证最终把设计费收回。
H.完成公司指派的其他工作。
二、薪资:A、工资计算方式:1、一级设计师月薪=基本工资+岗位工资+通讯补助+交通补助+餐费补助基本工资1800元(按照考勤制度进行考核发放)岗位工资2300元(按照岗位职责履行情况进行考核发放)通讯补助100元(开通公司统一彩铃)交通补助500元(在职员工按月发放)餐费补助300元(在职员工按月发放)2、资深主任设计师月薪=基本工资+岗位工资+通讯补助+交通补助+餐费补助基本工资1200元(按照考勤制度进行考核发放)岗位工资1600元(按照岗位职责履行情况进行考核发放)通讯补助50元(开通公司统一彩铃)交通补助350元(在职员工按月发放)餐费补助300元(在职员工按月发放3、绘图员一级月薪=基本工资+岗位工资+通讯补助+交通补助+餐费补助基本工资1200元(按照考勤制度进行考核发放)岗位工资800元(按照岗位职责履行情况进行考核发放)通讯补助50元(开通公司统一彩铃)交通补助150元(在职员工按月发放)餐费补助300元(在职员工按月发放4、绘图员二级月薪=基本工资+岗位工资+通讯补助+交通补助+餐费补助基本工资800元(按照考勤制度进行考核发放)岗位工资300元(按照岗位职责履行情况进行考核发放)通讯补助50元(开通公司统一彩铃)交通补助50元(在职员工按月发放)餐费补助300元(在职员工按月发放)5、实习生看实际能力考虑是否发放基本费用800元B、设计提成计算方式及发放办法:1、设计师设计费计费方法:a.设计师独立完成的设计项目,设计提成按照设计费总额(如甲方需要税票,税金扣除)的30%计算(如设计费最终未交够则按照实际收取金额的30%给予提成)。
平面设计人员工资提成考核方案原则:公平公正的量化考核设计人员目的:最大限度的利用资源,充分调动设计部门员工的工作积极性,提升设计效益(传播效益和审美效益)。
操作模式:按一定标准根据设计内容核算费用,按阶段提交设计提成申报。
设计部门员工工资结构:基本工资+绩效工资+补助+工龄工资1.试用期一个月,试用期工资2000元+补助2.初级设计师:工作年限2年以下基本工资1000元3.中级设计师:工作年限2-5年基本工资1500元/月4.高级设计师:工作年限5—8年基本工资2000元/月设计部门晋升阶段试用期结束→初级设计师→中级设计师→高级设计师二、各类项目的计费标准(1)产品包装类外箱、高频袋设计30元/款按现有包装模板更改或复制10元/款单品包装盒设计 50元/款按现有包装模板更改或复制 10元/款吊牌、腰封等辅料设计 30元/套复制或更新10元/套其他包装类设计 50元/款复制或更新10元/款(2)终端推广物料(含五季推广)类DM 新设计 20元/版复制或更新10元/版灯箱及背胶类新设计 50元/款复制或更新10元/款价格牌及其他单品推介牌 50元/款复制或更新10元/款各类推广整体视觉策划及设计 200元/套各类促销物料等 20元/套复制或更新10元/款(3)品牌形象推广类画册拍摄脚本创意 200/300/400元/款画册内页设计 150元/P封面设计 500元杂志广告 300---500元/版车体广告 200元/款复制50元/款高炮创意设计 500元/款复制100元/款整体品牌视觉形象策划及规范 1万(4)公司内部视觉传播类名片新设计 200元/款复制或更新30元/款信纸、便笺纸新设计 100元/款复制或更新30元/款看板 50元/版各类卡、卡套等 100元/版会议物料参照单个物料定价导示系统注:以上费用为标准时间内的单价,加急的单额外收取单价*20%每天的加急费,时间延迟则按照单价*20%每天的标准扣除。
平面设计公司工资体系与晋升机制我们知道,平面设计行业是一个创意与技术相结合的行业,设计师的工资体系与晋升机制也是行业内部关注的焦点。
今天,我们就来揭秘一下平面设计公司的工资体系与晋升机制。
一、工资体系1.基本工资在平面设计公司,设计师的基本工资通常由学历、工作经验、技能水平等因素决定。
一般来说,新入职的设计师基本工资较低,随着经验的积累和技能的提升,基本工资会逐步增长。
2.绩效奖金设计师的绩效奖金通常与工作完成的质量、项目进度、客户满意度等因素挂钩。
在某些公司,绩效奖金的比重甚至超过基本工资,这使得设计师的收入具有很大的弹性。
3.项目奖金对于参与重要项目的设计师,公司会根据项目的完成情况、创新程度、市场反馈等因素给予项目奖金。
这既是对设计师辛勤工作的肯定,也是激发设计师积极性的有效手段。
4.年终奖金二、晋升机制1.设计师等级晋升平面设计公司通常设有设计师等级制度,如初级设计师、中级设计师、高级设计师、资深设计师等。
设计师通过完成一定的工作任务、参加内部评估或作品比赛等方式,可以晋升到更高的设计师等级。
等级晋升通常伴随着基本工资的调整和职位的提升。
2.职位晋升除了设计师等级晋升外,设计师还可以通过表现晋升到更高的职位,如设计组长、设计部门经理等。
职位晋升意味着更多的管理职责和更高的薪资水平。
3.跨部门晋升在大型平面设计公司,设计师还可以通过跨部门晋升,如从设计部门晋升到市场部门、客户部门等。
跨部门晋升有助于设计师拓宽视野,提升综合素质。
4.内部调薪对于表现优秀的设计师,公司会定期进行内部调薪,以激励设计师继续努力工作。
内部调薪通常根据设计师的工作表现、公司业绩等因素综合考虑。
5.股权激励在某些平面设计公司,对于核心设计师或高级管理层,公司会提供股权激励,使设计师与公司共同成长。
这既是对设计师长期以来为公司付出的肯定,也是激发设计师创造更多价值的有效手段。
平面设计公司的工资体系与晋升机制是行业内部关注的焦点。
平面设计师每月能挣多少钱_工资高吗平面设计每月工资多少平面设计师的工资待遇通常与工作经验有着密切联系,刚毕业或刚学完平面设计,找工作都属于小白阶段,没有所在行业相关的设计经验,工资是3000-4000元/月,这个阶段是学习积累时期,不要在乎工资问题,多付出多学习,运气好有人带着,会上手更快,没人带就靠自己了。
1.初级平面设计师工资:一个月3000-4000左右。
平面设计师一般根据其工作单位的性质、工作时间、地域、设计水平而有所不同;2.中端平面设计师工资:4000-10000左右一个月工资;3.高端平面设计师工资:10000-20000一个月工资,或者说再高,主要看个人能力,这只是一个大概。
平面设计前景好吗现在的社会技术工作很受欢迎,其实不管是哪个行业只要做得好都很吃香,薪水也不会低,当然这是看个人能力的。
无论是现在还是将来,平面设计师仍然被认为是一个很不错的职业,因为人才的供给远远低于市场的需求。
平面设计与各个行业息息相关,也是其他设计门类(如网页设计、展览设计、3D设计、影视动画等)的基石。
如果学平面设计学精了,不管多大年龄都不怕找不到工作。
平面设计专业学什么课程平面设计专业学习内容通常包括Photoshop,Illustrator,CorelDRAW,Indesign等软件的设计制作作品。
1、平面设计专业基础知识一:从点、线、面的认识开始,学习掌握平面构成、色彩构成、立体构成、透视学等基础;我们需要具备客观的视觉经验,建立理性思维基础,掌握视觉的生理学规律,了解平面设计元素这一概念。
二:优秀的草图和徒手作画的能力,作为平面设计者应具备快而不拘谨的视觉图形表达能力,绘画艺术是设计的源泉,设计草图是思想的纸面形式,我们有理由相信,绘画是平面设计的基础,平面设计是设计的基础!三:传统课程的学习,如陶艺、版画、水彩、油画、摄影、书法、国画、黑白画等等,太多太多,不管如何这些课程将在不同层次上加强了你设计的动手能力、表现能力和审美能力,他们最关键的是让你明白什么是艺术,更重要的是你发现你自己的个性,但这也是一个长期的过程。
第一章设计师薪酬体系第一章设计师薪酬体系1.1设计师薪资组成底薪+分成+奖金+工龄工资+股金(假如有,注释)1.2底薪1.2.1高级设计师底薪1.月完成产值6万元以上(含6万元),底薪3000元2.月完成产值6万元以下,底薪为元3.无产值:a.第30天底薪1500元b.第二个月无底薪1.2.2优异设计师底薪1.当月完成产值6万元以上(含6万元),底薪为1200元2.当月完成产值6万元以下,底薪为1000元3.无产值:a.第30天底薪600元;b.第二个月无底薪1.2.3一般设计师底薪1.当月完成产值8万元以上(含8万元),底薪为1000元2.当月完成产值6万元以上(含6万元),底薪为800元3.当月完成产值6万元以下,底薪为500元4.无产值:a.第30天底薪300元;b.第二个月无底薪5.入职不足半个月离职设计师无底薪。
1.2.4底薪发放时间底薪于每个月6日发放。
1.2.5底薪计算方法每个月按26个工作日计发工资,缺勤一天按底薪三26扣发底薪1.3分成1.3.1设计师分成组成产值分成+协议图纸报价分成+用户满意率分成+行为规范分成1.3.2设计师分成百分比表一设计师产值分成百分比月产值210万三8万三6万<6万累计分成点6%5%3%2%表二设计师分成百分比分配月产值产值分成协议图纸报价分成用户满意率分成行为规范分成210万3%1%1%1%28万2%1%1%1%26万 1.5%0.5%0.5%0.5 %<6万1%0.4%0.3%0.3%1.3.3产值分成要求1.3.3.1产值分成百分比1.当月完成产值10万元以上(含10万元),产值分成按月产值3%计算。
2.当月完成产值8万元以上(含8万元),产值分成按月产值2%计算。
3.当月完成产值6万元(含6万元),产值分成按月产值1.5%计算。
4.当月完成产值6万元以下,产值分成按月产值1%计算。
1.3.3.2产值分成发放时间当月产值分成在下月8日和底薪同时发放1.3.4协议图纸报价分成要求协议图纸报价分成关键考评设计师协议图纸报价是否符合企业要求合格标准。
平面设计工作收入比较稳定,基本不低。
现在互联网时代,也是视觉时代的爆发时期。
平面设计岗位普遍受到企业的重视。
一般在一线城市的话, 不会低于5K 甚至更高。
但是基本上都在8k浮动。
平面设计工作的薪资通常由个人能力决定。
从特定的方向来看,平面设计通常分为初级,中级和高级三个等级,与各个级别的工资相对应的薪资通常具有相对较大的范围,初级设计师的薪资大概在2500-3500左右,中级4000-7000左右,高级约800-12000左右。
每个城市和每个公司,给出的工资标准都不同,这个是没有统一标准的。
平面设计师工资也要根据自身经验与技术能力来衡量。
1年左右基础级别的大概3500元左右;
2年左右有点经验的大概3500到5000左右;
3年左右经验丰富点的大概5000-8000左右;
5年后,一线城市1W以上,二三线城市5000、6000左右,也要看自身所处的企业规模及岗位特点及负责的事务来参考。
设计师的薪资收入往往与个人能力以及地域有着很直接的关系,能力出众的设计师,在北上广深这样的一线城市里,15k+的月收入对他们来说非常轻松,在二三线城市中,收获收入在8k+,能力一般的设计师无论是在一线城市还是二三线城市,都会比优秀设计师低上许多。
河南华宇扬帆设计是一家专业的平面设计培训机构,开设课程有室内装潢设计、平面广告设计、景观园林设计、办公软件专业,在实践中形成了“系统”“高效”“科学”的教学方案。
平面设计师工资及绩效考核方案内部编号:(YUUT-TBBY-MMUT-URRUY-UOOY-DBUYI-0128)平面设计师工资及绩效考核方案原则:公平公正的量化考核设计师目的:最大限度的利用资源,充分调动设计师积极性,提升设计效益(传播效益和审美效益)。
操作模式:A、设计工作室运作模式,按一定标准向客户(被服务部门)实行虚拟收费,所收费用即为本部门运作费用。
B、由客户(被服务部门)提交《平面视觉用品设计及制作输出表》,根据设计内容核算费用,被服务部门主管签字确认,月底提交各部门发生的设计费用报表。
一、设计师工资结构:1.初级设计师:工作年限2年以下基本工资2000—3000元/月绩效工资500元2.中级设计师:工作年限3—5年基本工资3001—5000元/月绩效工资800元3.高级设计师:工作年限5—8年基本工资5001—8000元/月绩效工资1000元4.资深设计师:工作年限8—10年基本工资8001—12000元/月绩效工资1500元5.首席设计师:工作年限10年以上基本工资12001—20000元/月绩效工资3000元二、设计师定级标准:三、设计师PBC绩效考核:四、各类设计项目的计费标准(部分以初/中/高三档收费)--------------------------------------------------------------------------------------------------------------------产品包装类--------------------------------------------------------------------------------------------------------------------单品包装 400/500/600元/款按现有包装模板更改或复制 100元/个品牌整体包装形象策划及规范 3/4/5万吊牌、合格证新设计 200元/套复制或更新50元/套金属、水洗唛新设计 200元/套复制或更新50元/套产品说明书新设计 150/200/300元/P 复制或更新50元/P材质或工艺改进 300元/款/次--------------------------------------------------------------------------------------------------------------------终端推广物料(含五季推广)类--------------------------------------------------------------------------------------------------------------------DM 新设计 150/200/300元/P 复制或更新50元/PPOP 新设计 200/250/300元/款复制或更新50元/款吊旗(含主画面创意) 300/400/500元/款灯箱及背胶类新设计 150/200/300元/款复制或更新50元/款图形或纹样创新 500—1000元/款价格牌及其他单品推介牌 150/200/250元/款复制或更新50元/款产品推介彩印纸 200/250/300元/P各类推广整体视觉策划及设计 5000—10000元/套(按整体方案创新程度及物料多少议价)--------------------------------------------------------------------------------------------------------------------品牌形象推广类--------------------------------------------------------------------------------------------------------------------画册拍摄脚本创意 200/300/400元/款画册内页设计 150—300元/P (按版面大小议价)封面设计 500—1000元(按版面大小议价)报广 100---300元/版(按版面大小议价)杂志广告 300---500元/版(按版面大小议价)车体广告 2000元/款复制300元/款户外高炮创意设计 3000元/款复制200元/款整体品牌视觉形象策划及规范 5万--------------------------------------------------------------------------------------------------------------------公司内部视觉传播类--------------------------------------------------------------------------------------------------------------------名片新设计 200/300/400元/款复制或更新30元/款信封新设计 300元/款复制或更新30元/款信纸、便笺纸新设计 100元/款看板 200---300元/版(按版面大小议价)各类卡、卡套等 300元/套单卡200元/款会议物料参照单个物料定价导示系统参照单个物料定价-------------------------------------------------------------------------------------------------------------------注:以上费用为标准时间内的单价,加急的单额外收取单价*20%每天的加急费,时间延迟则按照单价*20%每天的标准扣除。
ui设计师是近年来较为火热的一个职业,平均薪资在7000元左右,越来越多的人想要入行。
当然这个工资也不是一个固定的数字,而是要根据自身实际情况进行判断,技术的高低以及所处的城市等等,都会成为其影响因素。
虽然说大家都是UI设计师,但是技术水平还是有一定区别的,而且其薪资待遇和自身的技术水平是直接挂钩的,要知道普通的平面设计师,一般只会使用PS和AI等软件,也就是说只会一些基本的技能,所以薪资低于他人也是正常的。
要知道这个岗位是需要从业人员有产品思维的,而且也要注重用户的体验,所以说水平的高低直接关系到薪资的高低。
就目前的社会而言,经验和工资待遇基本上是成正比的。
所以说刚出来的新人,不要急于要找高薪的工作。
而是需要先找到符合市场薪资得进行去尝试,先好好积累经验,积攒阅历。
当然除了和技术有关外,薪资的高低和所处的城市是有很大的关系的,就UI设计这个岗位来说在大城市就业会比小城市的机会要多,而且岗位的选择也会较为多样性。
当然UI设计学会出来后,基本工资也会相对高一些。
就目前的市场而言,在北上广等
城市UI设计师的薪资一般在8000-12000之间。
根据相关的数据显示,全国UI设计师的平均工资为7530元,其中3k-4.5k的人数占比11.6%,4.5K-6k的占比23.3%,6K-8k的占比为21.1%,8k-10k的占比10.5%,10k 以上的占比28%,月薪过万的从业者主要集中在工作满五年。
从南京乾学教育科技有限公司培训学习出来后,就业的薪资待遇还是相对不错的。
如有需要,欢迎大家致电咨询了解。
平面设计师工资及绩效考核方案精编W O R D版IBM system office room 【A0816H-A0912AAAHH-GX8Q8-GNTHHJ8】平面设计师工资及绩效考核方案原则:公平公正的量化考核设计师目的:最大限度的利用资源,充分调动设计师积极性,提升设计效益(传播效益和审美效益)。
操作模式:A、设计工作室运作模式,按一定标准向客户(被服务部门)实行虚拟收费,所收费用即为本部门运作费用。
B、由客户(被服务部门)提交《平面视觉用品设计及制作输出表》,根据设计内容核算费用,被服务部门主管签字确认,月底提交各部门发生的设计费用报表。
一、设计师工资结构:1.初级设计师:工作年限2年以下基本工资2000—3000元/月绩效工资500元2.中级设计师:工作年限3—5年基本工资3001—5000元/月绩效工资800元3.高级设计师:工作年限5—8年基本工资5001—8000元/月绩效工资1000元4.资深设计师:工作年限8—10年基本工资8001—12000元/月绩效工资1500元5.首席设计师:工作年限10年以上基本工资12001—20000元/月绩效工资3000元二、设计师定级标准:三、设计师PBC绩效考核:四、各类设计项目的计费标准(部分以初/中/高三档收费)--------------------------------------------------------------------------------------------------------------------产品包装类--------------------------------------------------------------------------------------------------------------------单品包装 400/500/600元/款按现有包装模板更改或复制 100元/个品牌整体包装形象策划及规范 3/4/5万吊牌、合格证新设计 200元/套复制或更新50元/套金属、水洗唛新设计 200元/套复制或更新50元/套产品说明书新设计 150/200/300元/P 复制或更新50元/P材质或工艺改进 300元/款/次--------------------------------------------------------------------------------------------------------------------终端推广物料(含五季推广)类--------------------------------------------------------------------------------------------------------------------DM 新设计 150/200/300元/P 复制或更新50元/PPOP 新设计 200/250/300元/款复制或更新50元/款吊旗(含主画面创意) 300/400/500元/款灯箱及背胶类新设计 150/200/300元/款复制或更新50元/款图形或纹样创新 500—1000元/款价格牌及其他单品推介牌 150/200/250元/款复制或更新50元/款产品推介彩印纸 200/250/300元/P各类推广整体视觉策划及设计 5000—10000元/套(按整体方案创新程度及物料多少议价)--------------------------------------------------------------------------------------------------------------------品牌形象推广类--------------------------------------------------------------------------------------------------------------------画册拍摄脚本创意 200/300/400元/款画册内页设计 150—300元/P (按版面大小议价)封面设计 500—1000元(按版面大小议价)报广 100---300元/版(按版面大小议价)杂志广告 300---500元/版(按版面大小议价)车体广告 2000元/款复制300元/款户外高炮创意设计 3000元/款复制200元/款整体品牌视觉形象策划及规范 5万--------------------------------------------------------------------------------------------------------------------公司内部视觉传播类--------------------------------------------------------------------------------------------------------------------名片新设计 200/300/400元/款复制或更新30元/款信封新设计 300元/款复制或更新30元/款信纸、便笺纸新设计 100元/款看板 200---300元/版(按版面大小议价)各类卡、卡套等 300元/套单卡200元/款会议物料参照单个物料定价导示系统参照单个物料定价------------------------------------------------------------------------------------------------------------------- 注:以上费用为标准时间内的单价,加急的单额外收取单价*20%每天的加急费,时间延迟则按照单价*20%每天的标准扣除。
装修公司设计部薪资制度简单版标题:装修公司设计部薪资制度简单版正文:在当今竞争激烈的社会中,设计行业一直是一个备受瞩目的领域。
作为其中一个重要的分支,装修公司设计部的工资制度对于公司的发展和员工的福利都有着重要的影响。
以下是一个简单的设计部薪资制度简单版,仅供参考。
1. 设计师:根据经验和能力,初级设计师一般在2000-3000元/月,中级设计师在3000-5000元/月,高级设计师在5000-8000元/月。
2. 设计师助理:1500-2000元/月。
3. 设计师经理/总监:根据职位和工作经验,一般在8000-15000元/月之间。
4. 高级设计师/设计师专家:在15000-30000元/月之间。
此外,公司还可以根据员工的工作效率、服务质量、设计作品的质量等多种因素来发放奖金和津贴。
同时,员工还可以享受公司规定的各种福利待遇,如医疗保险、养老保险、住房公积金等。
需要注意的是,设计行业的薪资水平较高,但也需要考虑到地区、公司规模、行业等因素。
此外,设计部的工资制度应该与公司的其他部门协调,以确保公司的运营和盈利。
拓展:除了基本的薪资制度外,设计部门还可以采取一些其他激励措施,以激励员工的积极性和创造力。
例如,提供培训机会、参加展览和比赛、提供住宿和交通补贴等。
这些措施不仅可以提高员工的专业素养和竞争力,还可以增强公司的竞争力和创新能力。
设计部门是装修公司的重要部门之一,其薪资制度对于公司的发展和员工的福利都有着重要的影响。
一个合理的设计部薪资制度应该考虑到多种因素,包括经验和能力、职位和职责、工作效率、服务质量等,同时要与公司的其他部门协调,以确保公司的运营和盈利。
平面设计师工资及绩效考核方案原则:公平公正的量化考核设计师目的:最大限度的利用资源,充分调动设计师积极性,提升设计效益(传播效益和审美效益)。
操作模式:A、设计工作室运作模式,按一定标准向客户(被服务部门)实行虚拟收费,所收费用即为本部门运作费用。
B、由客户(被服务部门)提交《平面视觉用品设计及制作输出表》,根据设计内容核算费用,被服务部门主管签字确认,月底提交各部门发生的设计费用报表。
一、设计师工资结构:1.初级设计师:工作年限2年以下基本工资2000—3000元/月绩效工资500元2.中级设计师:工作年限3—5年基本工资3001—5000元/月绩效工资800元3.高级设计师:工作年限5—8年基本工资5001—8000元/月绩效工资1000元4.资深设计师:工作年限8—10年基本工资8001—12000元/月绩效工资1500元5.首席设计师:工作年限10年以上基本工资12001—20000元/月绩效工资3000元二、设计师定级标准:三、设计师PBC绩效考核:四、各类设计项目的计费标准(部分以初/中/高三档收费)--------------------------------------------------------------------------------------------------------------------产品包装类--------------------------------------------------------------------------------------------------------------------单品包装400/500/600元/款按现有包装模板更改或复制100元/个品牌整体包装形象策划及规范3/4/5万吊牌、合格证新设计200元/套复制或更新50元/套金属、水洗唛新设计200元/套复制或更新50元/套产品说明书新设计150/200/300元/P 复制或更新50元/P材质或工艺改进300元/款/次--------------------------------------------------------------------------------------------------------------------终端推广物料(含五季推广)类--------------------------------------------------------------------------------------------------------------------DM 新设计150/200/300元/P 复制或更新50元/PPOP 新设计200/250/300元/款复制或更新50元/款吊旗(含主画面创意)300/400/500元/款灯箱及背胶类新设计150/200/300元/款复制或更新50元/款图形或纹样创新500—1000元/款价格牌及其他单品推介牌150/200/250元/款复制或更新50元/款产品推介彩印纸200/250/300元/P各类推广整体视觉策划及设计5000—10000元/套(按整体方案创新程度及物料多少议价)--------------------------------------------------------------------------------------------------------------------品牌形象推广类--------------------------------------------------------------------------------------------------------------------画册拍摄脚本创意200/300/400元/款画册内页设计150—300元/P (按版面大小议价)封面设计500—1000元(按版面大小议价)报广100---300元/版(按版面大小议价)杂志广告300---500元/版(按版面大小议价)车体广告2000元/款复制300元/款户外高炮创意设计3000元/款复制200元/款整体品牌视觉形象策划及规范5万--------------------------------------------------------------------------------------------------------------------公司内部视觉传播类--------------------------------------------------------------------------------------------------------------------名片新设计200/300/400元/款复制或更新30元/款信封新设计300元/款复制或更新30元/款信纸、便笺纸新设计100元/款看板200---300元/版(按版面大小议价)各类卡、卡套等300元/套单卡200元/款会议物料参照单个物料定价导示系统参照单个物料定价-------------------------------------------------------------------------------------------------------------------注:以上费用为标准时间内的单价,加急的单额外收取单价*20%每天的加急费,时间延迟则按照单价*20%每天的标准扣除。
平面设计师工资及绩效考核方案平面设计师工资及绩效考核方案随着信息时代的到来,传媒领域成为了拥有广阔市场的行业之一,在此背景下,平面设计师的需求量也随之增加,并且成为了市场上的热门职业之一。
因此,本文将从平面设计师的角度出发,探讨平面设计师工资以及绩效考核的方案。
一、平面设计师的工资水平平面设计师的工资水平并不是固定不变的,它会受到很多因素的影响,比如:工作年限、技能水平、工作效率等等。
下面我们来具体分析平面设计师的工资构成。
1. 工作年限工作年限是平面设计师获得高薪资的关键因素之一。
一般来说,拥有3-5年工作经验的平面设计师可以获得较为稳定的工资水平。
而新手平面设计师的工资则要低得多。
2. 技能水平技能水平是决定平面设计师工资的另一个关键因素,它包括了平面设计师的艺术功底、设计能力和软件应用能力等等。
一名技术熟练、设计能力强的平面设计师会比技术平庸的平面设计师获得更高的工资。
3. 工作效率工作效率也是考虑平面设计师薪酬的重要因素之一。
对于能够在规定时间内完成任务的设计师,公司会更愿意提供更多的薪酬。
因此,提高工作效率是设计师们必须时刻要注意的。
4. 行业薪酬水平最后一个因素就是行业薪酬水平,即平面设计师的薪酬标准会受到当时市场薪酬的影响。
当市场需求量大、竞争激烈,设计师们的薪酬也会随之提高。
二、平面设计师绩效考核方案绩效考核是企业用来衡量员工工作表现的一种方式。
对于平面设计师来说,绩效考核的标准主要包括了工作质量和工作效率两个方面。
下面我们来具体阐述以下几种平面设计师绩效考核方案。
1. 绩效奖金绩效奖金指按照设计师们的绩效表现,给设计师们相应的奖励。
这种方式使设计师们感到受到了重视,同时也能激励他们更加努力地工作。
2. 福利待遇激励通过给设计师们提供有吸引力的福利待遇,如健身房会员、员工旅游、优质的工作环境等,企业可以激励平面设计师们为公司更好地工作。
3. 升职加薪升职加薪作为绩效考核的一种方式,能够激发平面设计师们的工作热情。
平面设计行业工资水平与晋升通道一、工资水平1.初级阶段入职初期,平面设计师的工资水平普遍较低。
在一线城市,如北京、上海、广州和深圳,初级设计师的月薪大约在4000-6000元。
在二线和三线城市,这个数字可能会更低。
这个阶段的工资水平主要受个人能力、作品质量和所在地区的影响。
2.中级阶段随着经验的积累和技能的提升,平面设计师进入中级阶段。
在这个阶段,设计师的工资水平会有明显的提高。
在一线城市,中级设计师的月薪大约在8000-12000元。
而在二线和三线城市,这个数字会在6000-10000元之间。
3.高级阶段4.自由职业者对于选择成为自由职业者的平面设计师,工资水平波动较大。
收入来源包括项目合作、接单、顾问服务等。
初级自由职业者的月收入在5000-10000元,中级则在10000-20000元,高级自由职业者的月收入可以达到30000元甚至更高。
二、晋升通道1.设计师晋升为资深设计师在设计行业,晋升资深设计师主要看个人能力、作品质量和工作经验。
一般来说,设计师需要积累3-5年的工作经验,具备较强的审美能力、创意能力和团队协作能力,才能晋升为资深设计师。
2.资深设计师晋升为设计总监设计总监是平面设计团队的核心领导,负责整个项目的策划和执行。
晋升为设计总监需要具备丰富的行业经验、较强的管理能力和沟通能力。
一般来说,从资深设计师晋升为设计总监需要5-8年的时间。
3.设计总监晋升为创意总监创意总监是平面设计公司的最高领导,负责整个公司的创意方向和设计战略。
晋升为创意总监需要具备丰富的行业经验、卓越的创意能力、强大的领导力和战略规划能力。
这个过程可能需要10年甚至更长时间。
4.跨行业晋升平面设计师也可以跨行业晋升,如晋升为市场营销、产品经理、创业等岗位。
这需要设计师在原有技能基础上,拓展相关领域的知识和能力。
跨行业晋升的成功与否取决于个人的学习能力和适应能力。
平面设计行业的工资水平与晋升通道密切相关,初级设计师工资较低,随着经验和技能的提升,工资水平逐渐提高。
据调查相关数据显示,ui设计师的平均薪资达到13170左右,然后依次是程序员、平面设计师、新媒体运营、教师、会计等职业岗位,由此可见UI设计师的前途不可估量,我们每个人做出的选择都决定着自己的未来。
UI设计师的收入现处于高等水平,相较于其他行业薪资更高。
在互联网和应用设备普及的今天,UI设计的应用更广,待遇也一路水涨船高。
1.实习或者实用一般是3000~5000。
2.一般初级设计水平月薪在8000~9000元。
3.中级水平设计师的收入可上升至10000~12000元。
4.有四年以上UI设计经验、作品足够好且具有大项目经验的UI设计师的月薪可达13000~15000元,而如果能晋升为设计总监,这一数据则可能达到20000元以上。
UI设计师的待遇是和自身的技术水平挂钩的,普通的UI设计师,如果仅仅只会PS和AI等设计软件,只会切图等基本的技能,薪资也不会很高的,并且也没有什么发展前景。
而一名好的UI设计师不仅要懂得平面设计,还要懂得比如配色,排版,字体设计,三大构成,消费心理学,沟通学,以及思维导图,原型图,还有交互逻辑,规范,切图,了解程序,用户体验,还有营销课程方面的内容。
能够从全局把控整个项目。
装饰公司设计师薪酬标准在如今这个追求个性与品质的时代,装饰公司如雨后春笋般涌现,而设计师作为其中的灵魂人物,他们的薪酬标准自然备受关注。
毕竟,设计师的创意和才华直接决定了一个装修项目的成败。
咱先来说说设计师的基本薪资吧。
一般刚入行的新手设计师,那工资可能就像刚学走路的孩子,颤颤巍巍的,大概在三千到五千左右。
这个阶段的设计师,经验还不足,就像一张白纸,需要不断地学习和积累。
不过别担心,只要努力,薪资总会涨起来的。
有点经验的设计师,比如说工作了两三年的,基本薪资能到五千到八千。
他们已经开始懂得客户的需求,能出一些不错的方案,但还需要更多的磨练。
当设计师成长为资深级别,能够独当一面,解决各种复杂的设计问题,这时候基本薪资就能达到八千到一万二了。
说完基本薪资,咱再聊聊提成。
这提成可是设计师薪资的重要组成部分。
一般来说,按照项目金额的一定比例来算。
比如说,一个小户型的家装项目,总金额十万,提成比例可能是 3%到 5%,那设计师就能拿到三千到五千的提成。
如果是大型的工装项目,金额上百万,那提成可就相当可观啦!我认识一个设计师朋友小李,他刚进公司的时候,那叫一个青涩。
第一个月,基本薪资就三千多,还经常被客户的各种奇葩要求搞得焦头烂额。
有一次,遇到一个客户,非要把客厅装成海底世界的风格,还要求有真的水和鱼。
小李那是绞尽脑汁,查资料、做方案,熬了好几个通宵。
结果客户看了方案,还是不满意,说不够逼真。
小李差点没崩溃,但还是耐着性子跟客户沟通,不断修改方案。
最后,方案终于通过了,客户很满意,这个项目也顺利完成。
就这一个项目,小李拿到了不错的提成,加上基本薪资,那个月收入过万了。
从那以后,小李越来越有信心,不断提升自己的设计水平,现在已经是公司的骨干设计师了。
除了基本薪资和提成,有些公司还会有一些福利和奖励。
比如说,完成一定数量的优质项目,会有额外的奖金;或者在设计比赛中获奖,也会有丰厚的奖励。
当然啦,设计师的薪酬也不是一成不变的。
平面设计工资一般多少
平面设计工资一般多少
平面设计工资一般多少呢?平面设计在目前来讲是一个前景很不
错的行业,越来越多的广告公司、企划公司、图文设计公司、医院、出版行业、政府、企业宣传策划部门都会挑选经验丰富的平面设计,来开展企业文化、品牌建设等相关的宣传工作。
经验越丰富,或者学历更高一些,相应的你从事平面设计工资一般就会更高一些。
同时这和我们毕业从事平面设计工作时,所选择的城市也有很大关系。
在消费水平高一些的城市,比如北上广,你做平面设计的工
资肯定要比在二三线城市高很多,不过相应的北上广的消费也更高。
就郑州市来说,平面设计工资一般在每月3千-7千这样的`一个
区间,一般小企业工资会低一些,大企业工资高一些。
当然有些政
府单位、非盈利的单位,还经常有一定的隐性福利,这样你做平面
设计的收入就会更高一些。
温馨提醒:
对于刚刚初中或者高中毕业,正处于学习阶段的同学们,首要的还是学好专业理论,储备好专业技能,多参与学校和老师组织的实
践工作,积累好经验财富,这样你毕业时相应才能到更高层次的单
位工作,相应的不管是工作环境、工资待遇或者福利一般就会更高
一些。