NC 产品部署及配置指南
- 格式:pdf
- 大小:3.46 MB
- 文档页数:80
操作手册此文档主要用于检查nc端配置,主要需要检查的地方都在nc端。
大概有4个小点。
情按照这个手册。
一步步的详细查找排除。
最后必定成功!1 .打开目录(nc所在盘符):\(nc所在地址)\bin 例:E:\nc56_0806\bin ,然后在bin目录下找到。
双击打开。
点第二项server.要注意下边这个截图:注意看你这里的端口号跟ip地址。
我刚才注意了一下。
你这里的ip地址填写好像不正确需要填写成你nc服务器的ip地址,就是你安装nc服务器的地址。
要填写成内网地址。
例如:192.168.1.6 。
点击保存2.点击下面的systemconfig→外部地址信任→读取,看到的地址列表里要有nc的ip地址,和a8的ip地址。
都填写成内网地址。
外网地址也要添加进来。
点击保存。
如下图3.退回到上一层目录,例:E:\nc56_0806\,把自己的ncdeploy文件夹先备份一份。
存到别的地方。
然后删除你已经有的ncdeploy文件夹,把我给你的ncdeploy考进去。
进入ncdeploy 文件夹。
双击setup.bat文件。
如下2图在红色的3个地方配置ip地址。
Nc.ip.interanet好像是192.168.1.6。
a8是.1.100.这个地方在关闭的时候要注意点确定,点右上角的叉号,然后等着后面的cmd背景自动关闭,应该会很快自动关闭。
然后检查一下setup.log里最后一行。
会显示“successful”字样。
如下图4. a8config的配置你也要看一下。
别配置错了。
大概就这样5. 删除nc和a8的缓存nc /bin/domain/server work目录删除A8/apachejetspeed/ work 目录删除6. 另外。
需要保证客户端正式用的数据源保持在第一位。
如下图,此客户正式环境里用的数据源叫design重启nc,点链接http://192.168.1.6/user/services/ReadBusinessService?wsdl显示返回大功告成!要是还不行的话就需要发布一下nc的服务了点击部署EJB。
搭建NC环境一、Oracle 10g的安装程序1.在安装盘上打开命名中含有“database”的文件夹,会看到setup.exe 的安装文件,双击点开进行数据库的安装,如图:在Oracle 主目录位置可以通过点“浏览”进行选择,“全局数据名”必须填“orcl”,数据库口令可以填“orcl”,也可以填其它;2安装条件检查:在下图红色笔圈定的区域中点击空白方形图,使状态变为“用户已验证”3点击安装,如图:然后会呈现以下界面,如图:接下来数据库安装结束,点击“退出”。
二、Oracle 10g的客户端的安装1.在安装盘上打开命名中含有“client”的文件夹,会看到setup.exe的安装文件,双击点开进行客户端的安装,如图:点击“下一步”,然后选择“管理员”,如图:2选择安装客户端的路径(与数据库在同一路径下)如图:然后点“下一步”,在后面的步骤中,“服务器名”必须填“orcl”,“主机名”必须填“127.0.0.1”。
3客户端安装结束,点击“退出”,如图:三、配置Oracle 10g1.点击“开始”“所有程序”“Oracle-OraClient10g_homel”“Enterprise Manager Console”,会出现如下界面:“主机名”必须填“127.0.0.1”,“SID”必须填“orcl“,然后“确定”,再双击“数据库”,如图:“用户名”填“SYS”,“口令”可以任意输入,“连接身份”选择“SYSDBA”,然后“确定”。
2建六个表空间,要求如下:UFIDA用友软件NC管理软件5.02 在使用Oracle 9i 或10g 数据库时布局要求:建立NNC_DATA01、NNC_DATA02、NNC_DATA03、NNC_INDEX01、NNC_INDEX02、NNC_INDEX03 六个表空间,对6个表空间的最小大小有具体要求。
具体数据文件存放位置、存放形式、数据文件个数没有限制,在具体使用中需要根据实际情况修改数据文件存储的位置和大小,达到磁盘最大读写效率。
应用服务器安装部署指导目录AIX环境下安装部署指导HPUX环境下安装部署指导Solaris10环境下安装部署指导Linux环境下安装部署指导Windows环境下安装部署指导AIX环境下安装部署指导AIX环境是UFIDA用友NC管理软件NC5.7 严格测试的环境之一。
在安装部署过程参考下面说明。
●操作系统版本及补丁操作系统要求5.3+FIX8检查当前系统版本信息(包括修正的补丁,同时支持aix5308和aix6101)# oslevel -rqKnown Recommended Maintenance Levels------------------------------------5300-085300-035300-025300-015300-00如果没有安装上述环境的补丁,请到相关网站或与IBM服务提供商联系获得相关补丁。
系统补安装方法smitty update_all----------------------------------------------------------------------------------------------------●操作系统参数调整及优化检查当前系统参数及调整# lsattr -El sys0SW_dist_intr false Trueautorestart true Trueboottype disk Falseconslogin enable Falsecpuguard enable Truefrequency 93750000 Falsefullcore false Truefwversion IBM,SPH01271 Falseiostat false Truekeylock normal Falsemaxbuf 20 Truemaxmbuf 0 Truemaxpout 0 Truemaxuproc 500 Trueminpout 0 Truemodelname IBM,7044-270 Falsencargs 6 Truepre430core false Truepre520tune disable Truerealmem 2097152 Falsertasversion 1 Falsesystemid IBM,0110FCC2F False上述命令显示当前系统参数设置情况,具体参数修改方法以root身份使用"smitty chgsys"进行修改。
XXX硬件建议方案硬件技术方案模版前言xxx主要应用为财务、供应链和资产部分,在线人数100-200人。
充分考虑到广安爱众信息化项目对系统规划的需求,本硬件方案主要从对当前系统应用与将来业务扩展相关的合理性、适用性、安全性与可扩展性等几个方面来考虑。
硬件部署拓扑图图形说明1:应用服务区(1):NC应用服务器做NC应用服务器负载均衡集群,可横向扩展,提供NC应用服务。
应用服务器上运行着中间件软件WAS和用友的NC的系统软件。
应用服务器是不保存任何业务数据的。
应用服务器可以进行横向扩展,即当发生应用服务器负载过大,导致整个系统的性能下降的情况时,可以再增加新的应用服务器,以分摊负载。
应用服务器连接到局域网上,并通过防火墙,与客户端相连,以响应来自客户端的业务请求。
(2):接口/测试服务器1-2台做为NC测试服务及NC与其他系统接口服务用,可互为热备。
2:数据服务区两台数据库服务器,做rac集群,提供数据服务。
一台备份服务器,运行备份软件,做自动备份用。
系统运行时,两台服务器将同时工作,系统会自动将来自应用服务器的数据库请求,自动分配到两台数据库服务器中的一台,以完成系统的负载均衡,提升整个系统的性能。
当某一台服务器出现故障而导致宕机时,另外一台服务器通过心跳线,侦测到以后,将自动接管相应的服务,以确保整个系统能够继续工作。
数据库服务器这样的配置,不仅能够在CPU的处理能力和IO的读写速度方面,满足NC 系统对性能的要求,而且还能够避免数据库服务器的单点故障,提高系统的可靠性。
两台数据库服务器,各自配置的双4GB FC HBA卡,可以使得每台服务器都可以通过两条光纤,分别连接到两台SAN Switch上,避免数据库服务器与SAN连接的单点故障。
两台数据库服务器,各自配置的双1000BaseT网卡,可以使得每台服务器都可以通过两根网线,连接到局域网中,避免数据库服务器与网络交换机连接的单点故障。
在投资情况既定的情况下,考虑一台性能优异的作数据库服务器提供服务,但是需要加强安全备份策略。
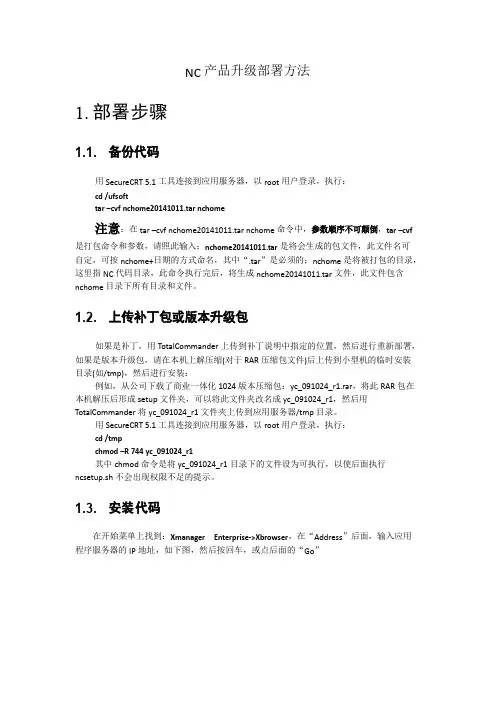
NC 产品升级部署方法1.部署步骤1.1.备份代码用 SecureCRT 5.1 工具连接到应用服务器,以 root 用户登录,执行:cd/ufsofttar–cvf nchome20141011.tar nchome注意:在 tar –cvf nchome20141011.tar nchome 命令中,参数顺序不可颠倒,tar–cvf 是打包命令和参数,请照此输入;nchome20141011.tar是将会生成的包文件,此文件名可自定,可按 nchome+日期的方式命名,其中“.tar”是必须的;nchome 是将被打包的目录,这里指 NC 代码目录,此命令执行完后,将生成 nchome20141011.tar 文件,此文件包含nchome 目录下所有目录和文件。
1.2.上传补丁包或版本升级包如果是补丁,用 TotalCommander 上传到补丁说明中指定的位置,然后进行重新部署,如果是版本升级包,请在本机上解压缩(对于 RAR 压缩包文件)后上传到小型机的临时安装目录(如/tmp),然后进行安装:例如,从公司下载了商业一体化 1024 版本压缩包:yc_091024_r1.rar,将此 RAR 包在本机解压后形成 setup 文件夹,可以将此文件夹改名成 yc_091024_r1,然后用TotalCommander 将 yc_091024_r1 文件夹上传到应用服务器/tmp 目录。
用 SecureCRT 5.1 工具连接到应用服务器,以 root 用户登录,执行:cd/tmpchmod–R744yc_091024_r1其中 chmod 命令是将 yc_091024_r1 目录下的文件设为可执行,以使后面执行ncsetup.sh 不会出现权限不足的提示。
1.3.安装代码在开始菜单上找到:Xmanager Enterprise->Xbrowser,在“Address”后面,输入应用程序服务器的 IP 地址,如下图,然后按回车,或点后面的“Go”连接正常时,屏幕显示一个黑底的窗口,窗口中间显示一个类似下图的登录界面:根据环境不同,登录界面第一行的信息都会显示你将要登录的小型机的主机名。
NCC产品功能方案北京广通信达科技有限公司1.1 网络监控系统遵循网管FACPS管理指导思想,可以自动、准确、及时地发现各类大型网络的拓扑结构,持续地监视、报告网络的运行情况;提供对网络运行历史性能参数进行分析与统计,为网络扩容及优化提供科学依据;并通过IP/MAC地址绑定等功能,实现人机绑定,保障网络系统安全可靠地运行。
1.1.1 网络设备发现自动发现网络设备,生成全面、客观、真实的网络拓扑,实时对网络拓扑进行更新、跟踪、管理,网络拓扑功能好坏是网管软件的重要评判标准。
没有良好的网络拓扑支撑,无法为性能、故障、安全管理提供准确地底层数据,是无法有效完成中大型网络管理的。
所以说,网络管理系统的第一评估要素是拓扑发现。
很多国内厂商的拓扑图是静态的,不会跟踪网络拓扑的变化情况,我方提供的网络管理模块借鉴并发展了国外网络拓扑动态发现和跟踪技术,可以通过网络拓扑准确地动态跟踪、实时展现出网络的当前拓扑情况,能够更加有效反应网络拓扑现状。
系统在充分利用先进拓扑跟踪技术的同时,注重国内用户使用习惯,为国内用户带来简单化、人性化的、美观化的网络拓扑监控界面,通过可视化、仪表化、智能化的导航管理模式,让用户快捷、方便了解网络中各种网络设备运行状态。
1.1.1.1 拓扑自动发现系统支持对多厂商的网络设备进行自动发现监控,包括Cisco、华为、北电、3Com、港湾、A V AYA、迈普、F5等设备进行自动发现和监控。
系统可以通过SNMP、ICMP、NetBIOS、ARP、Traceroute、Telnet等多种手段自动发现、识别设备。
在支持众多国内外设备的基础上,系统还对网络类型有很好的兼容性,可以自动发现网络中的二层、三层设备以及链路,呈现网络真实拓扑图,支持三层、物理、VPN、VLAN等网络拓扑的呈现,自动跟踪拓扑的变化,提供强大的客户端管理界面和直观的WEB 拓扑呈现。
值得一提的是,Broadview系统通过优化的自动发现模式,对系统CPU 2G以上的50台网络设备的发现时间不超过10分钟。
YONYOU NC 6.5分布式部署配置指南2015 年 12月版权所有 (c) 2015 用友网络科技股份有限公司目录YONYOU NC 6.5分布式部署配置指南 (1)目录 (2)1.分布式系统规划 (2)1.1系统拓扑规划 (2)1.2系统目录规划 (3)2 分布式部署和配置 (4)2.1MQ部署规划 (4)2.2MQ安装 (4)2.3MQ单点部署 (5)2.4MQ集群部署 (7)2.5NC中间件配置 (13)2.6文件服务器 (14)2.7NTP时间服务器 (15)2.8启动分布式环境 (15)3 分布系统目录配置 (16)3.1设置分布式系统节点 (16)3.2启用分布式系统节点 (18)1.分布式系统规划1.1系统拓扑规划从总体上列出要搭建的分布式系统网络的结构(本指南中以在三个系统之间建立连接为例进行说明),包括所有的系统节点及其编码,以及节点之间的关系,系统节点与应用系统(帐套)的映射关系,系统节点在应用服务器上的分布。
最终形成类似如下的拓扑结构图:1.2系统目录规划这一步骤是根据上一步骤总体规划的系统拓扑图,将其转换为每一个系统节点的分布系统目录,并确定其它必要的配置参数。
示例如下:帐套编码:zb系统编码:nc01帐套编码:zjt2 系统编码:nc03 系统名称:子2 位置:海南分公司 服务器:10.8.5.220帐套编码:zjt1系统编码:nc02系统名称:子1位置:长沙分公司服务器:20.10.80.193 分布式系统拓扑图2 分布式部署和配置2.1 MQ部署规划UAPMQ部署之前应做好规划,具体包括以下三方面:1、每个系统节点所在的应用服务器与MQ的通讯网络规划;2、MQ本身的部署方式:单点还是集群;3、MQ中间件的IP、端口等参数;如果整个分布式系统的网络环境中存在低质量不可靠的网络链路时,MQ应考虑以集群方式部署,在每个分布式系统节点的应用服务器所处的局域网内部署一个MQ中间件,这些分布于各个局域网内的MQ中间件之间再组建成MQ集群。
YONYOU NC 6.5 产品部署及配置指南2015 年12月版权所有(c) 2015 用友网络科技股份有限公司目录YONYOU NC 6.5 产品部署及配置指南 (1)目录 (2)1NC V6.5适配UAP中间件安装部署 (5)1.1NC应用服务器JDK安装 (5)1.2NC V6.5安装盘目录结构 (5)1.3NC V6.5全新安装 (6)1.4创建ORACLE用户 (9)1.5NC V6.5配置SYS C ONFIG (9)1.6NC V6.5客户端JRE安装 (13)1.7建立系统并升级 (14)2NC V6.5升级安装 (15)2.1NC V6.3直接升级到NC V6.5 (15)2.2NC V6.3.1直接升级到NC V6.5 (15)2.3NC V6.3.3直接升级到NC V6.5 (15)2.4升级注意事项 (15)3NC V6.5适配UAP水平集群中间件安装部署 (17)3.1A PACHE安装 (17)3.2UAP集群下代码部署 (21)3.2.1NC代码安装 (21)3.2.2UAP集群添加配置server (21)4WEBSPHERE安装 (25)W EB S PHERE 8.5.0.1应用程序安装 (25)4.1安装前准备 (25)4.2应用程序安装 (25)4.3配置WAS8创建PROFILE时默认使用的SDK为JAVA1.7 (41)4.4创建与删除PROFILE文件 (43)4.4.1创建profile文件 (43)4.4.2删除profile文件 (45)5NC V6.5适配WEBSPHERE单机中间件安装部署 (46)5.1IBM W EB S PHERE中间件启动 (46)5.2NC代码安装 (46)5.3新建ORACLE用户,配置NC,生成部署EJB (46)5.4NC客户端JRE安装 (47)5.5建立账套升级 (48)6NC V6.5适配WEBSPHERE集群中间件安装部署 (49)W EB S PHERE集群拓扑结构规划 (49)W EB S PHERE集群拓扑结构配置 (50)6.2.1配置前环境准备 (50)6.2.2主从机节点联合 (50)6.2.3进控制台配置集群结构 (52)6.3W EB S PHERE集群下NC V6.5代码部署 (56)6.3.1NC代码安装 (56)6.3.2NC配置工具配置并生成EJB (57)6.3.3同步代码 (61)6.3.4部署EJB (62)6.3.5启动WebSphere各server (62)6.4HTTPS ERVER P LUGIN配置 (64)6.5建系统,同步BUSI C ENTER C ONFIG.XML (64)7NC V6.5适配WEBLOGIC单机中间件安装部署 (66)7.1产品安装 (66)7.2基于WEBLOGIC中间件部署 (67)8NC V6.5适配WEBLOGIC集群中间件安装部署 (71)9NC V6.5集成配置工具使用 (75)9.1服务器信息 (75)9.2数据源 (76)9.3文件服务器信息 (76)9.4安全日志数据源 (76)9.5部署 (76)9.6服务分配 (77)9.7服务转发 (77)9.8资源适配器 (77)9.9日志文件 (77)9.10IMMP配置 (77)9.11调度引擎 (78)9.12分布式缓存 (78)9.13集群消息 (78)9.14数据缓存 (78)9.15代码版本 (79)9.16并发控制 (79)9.17搜索引擎 (79)9.18L ICENSE (79)9.19系统配置 (79)9.20WS S ECURITY (80)9.21单点登录外部信任地址 (80)3概述本文档适用于NCV6.5产品环境部署配置,本文档主要包含以下几部分内容:●WebSphere8.5.0.1安装●NC V6.5适配UAP中间件安装部署说明●NC V6.5适配UAP集群中间件安装部署说明●NC V6.5适配WebSphere单机中间件安装部署说明●NC V6.5适配WebSphere集群中间件安装部署说明●NC V6.5适配Weblogic单机中间件安装部署说明●NC V6.5适配Weblogic集群中间件安装部署说明●NC V6.5集成配置工具使用说明注意事项:●NC V6.5中任何配置及使用过程中,IP地址禁止使用127.0.0.1和localhost等本地回环地址,否则会出现不可预知的异常错误。
NC客户端设置和维护说明适用岗位:NC 终端用户一、客户端硬件配置建议配置最小配置建议配置CPU P3 800 P4 1G(or higher)内存 512M 512MB(or more)硬盘(剩余空间) 200M 500MB(or more)网络 10M 100M打印机 操作系统所能适配的打印机 操作系统所能适配的打印机显示适配器 support 16bit,resolution800X600support 32bit,resolution800X600(or higher)二、客户端软件配置要求NC5.0 是B/S架构的产品。
具有支持JRE 1.5 update7版本的浏览器的客户端就可以运行。
客户机推荐使用的操作系统:Windows2000 professional/Windows2000 server/Windows 2003 server/Windows xp/Windows xp SP2。
客户机推荐浏览器:IE6.0。
三、I E安全设置第一步:在浏览器界面,打开[工具]下的 [Internet 选项(O)…]第二步:在打开的[Internet 选项]页面,选择[安全] 页签第三步:选中[安全] 页签下的[受信任的站点],单击[站点]按钮,进入[可信站点]维护页面。
第四步:在[可信站点]维护页面,[将该网站添加到区域中(D):]栏位增加网络管理员提供的NC 站点IP 地址(请根据网络管理员提供的实际IP地址填写),完成后单击[确定]返回[Internet 选项]页面。
第五步:在[Internet 选项]页面,单击[自定义级别(C)…],设置[受信任的站点]的安全级别。
第六步:在打开的[安全设置]页面,对于ActiveX 控件相关所有应用皆选择 “启用”,设定完成后单击 [确定],返回[Internet 选项]页面。
第七步:在[Internet 选项]页面,单击[确定] 完成浏览器项目设置,关闭浏览器。
目录一.NC的安装 (2)二.NC的配置 (6)A.创建用户 (7)B.创建空间表 (11)C.NC的设置 (12)N C的安装首先,双击运行“NC_UAP”文件夹中的“ncsteup”文件(图1),会出现安装向导(图2)图1图2点击“下一步”,进入以下界面(图3):图3选择“同意”,继续点击“下一步”,进入如下界面:图4选择NCHome的安装目录,尽量不要安装在C盘下,然后点击“下一步”,进入界面(图5)图5根据实际需要选择可以安装的工具,然后点击“下一步”,进入以下界面后,点击“开始安装”开始安装程序:图6安装完成后,点击下一步,如图7,进入图8所示界面后,直接点击“完成”图7图8N C的配置首先,要配置NC的数据库:依次点击【开始】→【程序】→【Oracle - OraClient10g_home1】→【Enterprise Manager Console】,会出现如下界面:图9点击如图所示的【网络】→【数据库】,双击【ORACLE_127.0.0.1】或者单击【ORACLE_127.0.0.1】前的“+”号,会出现图10所示的对话框图10输入用户名及密码(用户名即“SID”,密码即安装数据库时候的口令),连接身份选择“SYSDBA”。
A.创建用户进入数据库界面,如图30图11在【安全性】节点下,右键【用户】点击【创建】。
图12在“一般信息”页签下输入用户名称以及口令。
在“角色”页签下启用【DBA】权限,并在【管理选项】中勾选。
图13在“系统”页签下,双击选择“UNLIMITED TABLESPACE”权限,并在【管理选项】中勾选。
图14点击【创建(c)】,创建成功后显示如图15。
图16在用户名列表中,列出了所有的帐户名及其属性,可以看到新建的IUFO的状态为OPEN,表示该帐户可以使用。
图17B.创建表空间依次选择【存储】 【表空间】,右击【表空间】,选择【创建】,图18图19表空间创建完后,NC的数据库配置基本完成。
NC即时聊天工具安装配置手册NC-IM安装配置手册一、系统环境要求1.1服务器端推荐配置1.2客户端最低配置1.3客户端推荐配置1.4操作系统、数据库环境要求注:以下未特殊注明情况下,操作系统和数据库都为32位,暂时不支持64位。
操作系统只支持简体中文。
1.5网络要求局域网内使用IM系统,请保证网络畅通,客户机与服务器的通讯正常。
使用Ping命令从客户机向服务器发送请求,正常反馈为:Reply from 10.1.43.36: bytes=32 time<1ms TTL=128,如果响应时间超过1ms(time>1ms)请调整网络设置,确保通讯。
广域网使用IM系统,支持客户端到服务器端直接连接,不支持使用代理连接等复杂的网络环境。
二、安装及环境注意事项2.1客户端1、安装IM客户端所需硬盘空间至少20M。
2、安装IM客户端之前,请确保安装了以下组件:A、Microsoft .Net Framework 2.0B、Flash Player 9或以上的IE浏览器插件C、Windows Installer 3.0或以上3、如客户端安装在Windows vista和windows 7操作系统下,需要修改C:\WINDOWS\system32\drivers\etc下的hosts文件,在文件最后添加IM服务器的“【IP地址】【机器名】”,例如,IM服务器的机器名为UFIDATest,IP地址为20.1.41.81,那么就需要在hosts文件最后添加一行:20.1.41.81 UFIDATest 2.2服务器2.2.1安装前注意事项1、在安装IM服务器之前,我们推荐您确保当前计算机操作系统是“干净”的,即计算机在安装过操作系统和更新过必要的系统补丁后没有安装过其它软件。
2、如之前部署过IM服务器,卸载了重新安装,那需要清理环境,删除以下三个文件:删除“\IMServer”文件夹;删除“\Program Files\Apache Software Foundation\T omcat5.5\webapps\IMForNC”;删除数据库im10_main(drop database im10_main);3、如果需要在当前计算机安装数据库组件,建议您确保存储数据文件的逻辑磁盘有1G 以上的空余空间,分区的文件系统格式应为NTFS。
NC概述操作手册NC作业一、删除账套1.删除系统管理中的账套然后点击点击确定,关掉系统管理界面。
2.删除数据源进入D:\yonyou\home\bin\sysconfog然后是确定删去,再到数据源客户端点击保存。
3.删除orcl中的用户,先stop中间键,在用dos命令去删除二、建账套Ufidk和Yonyou-nc代码一、安装(先改盘在产品)先是yonyou-nc再是ufidk二、配置数据库yonyou/home/bin,双击打开1.释放代码:yonyou新代码2.打开dos,连接数据库创建表空间,创建用户,并为用户授权(windows+r,cmd测试数据库连接:sqlplus /nolog DOS 界面操作conn / as sysdba 或sqlplus sys/密码as sysdba)创建表空间:CREATE TABLESPACE NNC_DATA01 LOGGING DATAFILE 'D:\app\Administrator\oradata\orcl\nnc_data01.dbf' SIZE 500M AUTOEXTEND ON NEXT 50M EXTENT MANAGEMENT LOCAL UNIFORM SIZE 256K ;CREATE TABLESPACE NNC_INDEX01 LOGGING DATAFILE 'F:\D:\app\Administrator\oradata\orcl\nnc_index01.dbf' SIZE 500M AUTOEXTEND ON NEXT 50M EXTENT MANAGEMENT LOCAL UNIFORM SIZE 128K ;创建用户:CREATE USER hxy IDENTIFIED BY hxy DEFAULT TABLESPACE NNC_DATA01 TEMPORARY TABLESPACE temp;GRANT dba to hxy;1.建用户并授权关闭dos界面2.sysconfig添加数据源在进入windows+r,cmd,3.导入空账套然后在dos中进行下一步,一直到出现导入整个导出文件是输入yes,然后等待,知道出现成功终止导入为,可关闭。
云南公投NC信息系统环境配置操作手册目录1. 系统设置 (3)1.1设置 IE 浏览器 (3)1.1.1设置可信任站点 (3)1.1.2设置弹出窗口阻止程序 (5)1.1.3注意事项 (6)1.2 安装 NC客户端插件 (6)1. 系统设置1.1 设置 IE 浏览器登录 NC 系统之前需要首先设置浏览器, 通过设置“可信任安全站点” 和“弹 出窗口阻止程序”可以完成整个设置过程。
1.1.1 设置可信任站点上网经常使用到的工具, 简称为 IE 浏览器,在电脑中显示为 “e ”字样图标在“ Internet击“站 点” 双击桌面上打开 IE 浏览器,点击“工具” ,选择“ Internet 选项”在弹出的站点对话框中,输入NC登录的IP 地址,点击“添加”,注意“对该区域中的所有站点要求服务器验证(https: )”不打勾。
添加完毕后,点击“关闭”退出。
对受信任站点的安全级别可以设置为“中级” 、“中低级”,点击“自定义级别”,“重置自定义设置”处,点击下拉箭头选择安全级别,设置完成后点击“确定”退出。
1.1.2 设置弹出窗口阻止程序点击“隐私”页签,点击“设置”在弹出窗口阻止程序对话框中输入NC登录IP 地址并添加,完成后点击“关闭” 退出1.1.3 注意事项系统中请勿安装“百度搜霸” 、“雅虎通”、“3721”等浏览器恶意插件,如无法确认请使用“ 360 安全卫士”软件对系统进行检查并清理。
1.2 安装NC客户端插件注意:NC客户端软件需运行在JAVA6.0 环境下,如果系统JAVA版本高于6.0 请先卸载后重新安装NC插件。
jdk 不是我们用友公司的产品,我们没法从根本上改变 jdk,让它不升级。
我们只有通过一些方式来使得它不升级。
推荐两种方法:( 1)关闭 jdk 的自动更新:在 jdk 的安装目录 Java\jre6\bin ,打开javacpl.exe,在页签“更新”上把“自动检查更新”的勾选去掉。
ncc操作手册
NCC(Network Control Center)操作手册是用于指导网络控制
中心操作人员进行网络管理和维护的重要文档。
在这份操作手册中,通常会包括以下内容:
1. 网络拓扑结构,操作手册应该包括网络的物理和逻辑拓扑结
构图,以便操作人员了解网络的整体架构和连接方式。
2. 设备清单,列出所有网络设备的型号、序列号、IP地址以
及其在网络拓扑中的位置,以便操作人员进行设备的识别和定位。
3. 网络设备管理,包括各种网络设备的管理方法和步骤,如路
由器、交换机、防火墙等设备的配置、监控和故障处理方法。
4. 网络安全策略,详细说明网络安全策略的制定和执行,包括
访问控制、防火墙设置、漏洞修补等内容,以确保网络的安全性和
稳定性。
5. 网络故障处理,针对可能出现的网络故障,操作手册应该提
供详细的故障诊断和处理流程,包括常见故障的排查方法和解决步
骤。
6. 网络性能优化,操作手册中应该包括网络性能优化的方法和技巧,以确保网络的高效运行和稳定性。
7. 紧急事件处理,针对网络紧急事件,操作手册应该提供紧急处理流程和联系人信息,以便在紧急情况下能够及时有效地处理问题。
总的来说,NCC操作手册是一份非常重要的文档,它可以帮助操作人员更好地了解和管理网络,确保网络的安全、稳定和高效运行。
操作手册的编写应该尽可能详细全面,并且需要定期更新以适应网络环境的变化。
YONYOU NC 6.5 产品部署及配置指南2015 年12月版权所有(c) 2015 用友网络科技股份有限公司目录YONYOU NC 6.5 产品部署及配置指南 (1)目录 (2)1NC V6.5适配UAP中间件安装部署 (5)1.1NC应用服务器JDK安装 (5)1.2NC V6.5安装盘目录结构 (5)1.3NC V6.5全新安装 (6)1.4创建ORACLE用户 (9)1.5NC V6.5配置SYS C ONFIG (9)1.6NC V6.5客户端JRE安装 (13)1.7建立系统并升级 (14)2NC V6.5升级安装 (15)2.1NC V6.3直接升级到NC V6.5 (15)2.2NC V6.3.1直接升级到NC V6.5 (15)2.3NC V6.3.3直接升级到NC V6.5 (15)2.4升级注意事项 (15)3NC V6.5适配UAP水平集群中间件安装部署 (17)3.1A PACHE安装 (17)3.2UAP集群下代码部署 (21)3.2.1NC代码安装 (21)3.2.2UAP集群添加配置server (21)4WEBSPHERE安装 (25)W EB S PHERE 8.5.0.1应用程序安装 (25)4.1安装前准备 (25)4.2应用程序安装 (25)4.3配置WAS8创建PROFILE时默认使用的SDK为JAVA1.7 (41)4.4创建与删除PROFILE文件 (43)4.4.1创建profile文件 (43)4.4.2删除profile文件 (45)5NC V6.5适配WEBSPHERE单机中间件安装部署 (46)5.1IBM W EB S PHERE中间件启动 (46)5.2NC代码安装 (46)5.3新建ORACLE用户,配置NC,生成部署EJB (46)5.4NC客户端JRE安装 (47)5.5建立账套升级 (48)6NC V6.5适配WEBSPHERE集群中间件安装部署 (49)W EB S PHERE集群拓扑结构规划 (49)W EB S PHERE集群拓扑结构配置 (50)6.2.1配置前环境准备 (50)6.2.2主从机节点联合 (50)6.2.3进控制台配置集群结构 (52)6.3W EB S PHERE集群下NC V6.5代码部署 (56)6.3.1NC代码安装 (56)6.3.2NC配置工具配置并生成EJB (57)6.3.3同步代码 (61)6.3.4部署EJB (62)6.3.5启动WebSphere各server (62)6.4HTTPS ERVER P LUGIN配置 (64)6.5建系统,同步BUSI C ENTER C ONFIG.XML (64)7NC V6.5适配WEBLOGIC单机中间件安装部署 (66)7.1产品安装 (66)7.2基于WEBLOGIC中间件部署 (67)8NC V6.5适配WEBLOGIC集群中间件安装部署 (71)9NC V6.5集成配置工具使用 (75)9.1服务器信息 (75)9.2数据源 (76)9.3文件服务器信息 (76)9.4安全日志数据源 (76)9.5部署 (76)9.6服务分配 (77)9.7服务转发 (77)9.8资源适配器 (77)9.9日志文件 (77)9.10IMMP配置 (77)9.11调度引擎 (78)9.12分布式缓存 (78)9.13集群消息 (78)9.14数据缓存 (78)9.15代码版本 (79)9.16并发控制 (79)9.17搜索引擎 (79)9.18L ICENSE (79)9.19系统配置 (79)9.20WS S ECURITY (80)9.21单点登录外部信任地址 (80)3概述本文档适用于NCV6.5产品环境部署配置,本文档主要包含以下几部分内容:●WebSphere8.5.0.1安装●NC V6.5适配UAP中间件安装部署说明●NC V6.5适配UAP集群中间件安装部署说明●NC V6.5适配WebSphere单机中间件安装部署说明●NC V6.5适配WebSphere集群中间件安装部署说明●NC V6.5适配Weblogic单机中间件安装部署说明●NC V6.5适配Weblogic集群中间件安装部署说明●NC V6.5集成配置工具使用说明注意事项:●NC V6.5中任何配置及使用过程中,IP地址禁止使用127.0.0.1和localhost等本地回环地址,否则会出现不可预知的异常错误。
●NCV6.5不能单独登录master节点做任何操作,否则会出现不可预知的异常错误。
●WebSphere版本为8.5.0.1,安装后需要将默认jdk切换为1.7_64,否则会出现不可预知的错误。
●WAS创建集群后需要修改nodeagent、deploymentmanager及各server的内存参数。
●Weblogic Server 版本为11g(10.3.6),内存参数可在sysconfig中或者weblogicconsole中修改。
●WAS的profile文件最好不要多次使用。
●Weblogic的domain最好不要多次使用。
●NC代码解压路径不要有空格,汉字,非法字符。
●中间件数据源改变时,需要更新文件服务器的元数据仓库。
●在Linux/Unix上设置JAVA_HOME时一定不要使用NC_HOME/ufjdk,因为ufjdk是win下32位。
需要自行下载符合版本的64位的JDK。
●中间件配置端口后,火狐和chrome浏览器访问提示“此地址访问受限,此地址使用了一个通常应该用于其他网页浏览的端口。
由于安全原因,Firefox 取消了该请求”,那此端口可能对于该浏览器是特殊端口,需要重新更换。
已知6000端口不能作为访问端口。
1NC V6.5适配UAP中间件安装部署(本文档以windows2008R2+UAP中间件+Oracle 11g+NC V6.5安装部署过程为例)1.1NC应用服务器JDK安装在Windows2008R2上安装NCV6.5产品时,系统将会自动安装JDK,版本是32位SUN jdk1.7update51,JDK目录在nc_home\ufjdk。
强烈建议用户下载安装64位SUN jdk1.7update51,并设置为JAVA_HOME环境变量。
1.2NC V6.5安装盘目录结构NC V6.5的目录结构如企业绩效管理为sem。
51.3NC V6.5全新安装NCV6.5安装前应准备好操作系统,需要保证目标路径下至少有10GB剩余空间,用于保存应用程序和相关日志。
安装请执行NC安装盘根目录下setup.bat文件(要求安装盘同级目下有ufjdk文件或者设置JAVA_HOME环境变量),安装时,出现如下图界面:7选择安装的语言,点击”确定”选择同意,点击下一步此处会提示用户指定产品安装目录,如果指定的安装路径不存在,会提示创建相关路径。
安装路径力求简单易于维护,不要使用汉字,空格和操作系统限制的特殊符号,如果产品安装路径不正确或磁盘空间不足,会导致安装失败。
选择要安装的模块后点击开始安装即可,如下图:安装完成后点击“完成”按钮,弹出如下界面:“下一步”,将进入sysConfig 系统配置界面。
9至此NC 已安装完成。
若需要安装新的产品,同理即可。
1.4 创建oracle 用户进入sqlplus 使用命令创建oracle 用户,以sys 用户进入sqlplus ,使用以下命令创建两个用户并授权1.5 NC V6.5配置sysConfig安装完成后进入nc_home\bin 目录下运行sysConfig.bat 进入系统配置界面,服务器类型选择UAP SERVER 。
点击服务器信息→读取,如下图:此处用于配置应用服务器名称,端口,地址和JVM等参数使用,要求所有端口在服务器上必须唯一,JVM设置符合服务器配置,否则中间件无法启动。
配置完成后点击保存。
进入“数据源页签”→“读取”→“添加”,将NC V6.5作为账套数据源,安全日志数据源是记录关于系统安全及操作等的记录。
数据库类型选择ORACLE11G,添加数据源名称,不能包含中文,配置数据库地址,用户名密码,数据源OID标示(当前环境唯一),失效链接检查周期,prepareStatement缓存数等信息,完成后点击测试,如果提示测试通过则表示NC能够与数据库连通,保存即可。
进入安全日志数据源页签→读取→初始化数据源初始化完成后点击“确定”。
然后进入“部署”→“全选”→“部署EJB”,如下图所示:此处用于生成、部署EJB,UAP中间件下不需要二阶段部署。
点击进入“文件服务器”→“读取”此处添加服务器ip地址,端口,存储路径,及选择元数据仓库,保存即可。
系统配置初始化完成后即可启动中间件,在nc_home下执行startup.bat,看到Server startup in 113805 ms即表示启动成功。
1.6NC V6.5客户端jre安装用友NC推出了新一代互联网化企业应用客户端UClient,登录nc时会提示用户选择UClient客户端下载或继续浏览器登录。
UClient客户端安装请参考《NC6.5 UClient使用配置指南》浏览器登陆时会自动检测用户当前客户端是否安装了JRE插件,如果当前客户端没有JRE或JRE低于推荐版本,系统会自动下载并安装推荐版本的JRE,安装JRE要求具有系统administrator权限,否则无法正常安装。
IE设置相关要求:将NC应用服务器地址加入受信任站点,将浏览器受信任级别设为“自定义级别”,启用ActiveX控件和插件(JRE安装后可关闭)。
下面以IE8为例:运行“IE8.0”选择“工具→internet选项”菜单→选择“安全”页签→选择“可信任站点”按钮→选择“站点”按钮→将NC应用服务器地址添加进去→选择“自定义级别”按钮→将ActiveX 控件和插件设置为“Enable”。
用户也可以选择手动安装NC客户端插件,在nc_home\webapps\nc_web\Client下有jre-7u51-windows-i586.exe和jre-7u51-windows-x64.exe独立安装程序。
1.7建立系统并升级建账套过程就是根据安装的产品,执行预置的脚本。
登陆http://IP:port/admin.jsp登陆NC系统,用户名root密码为空。
点击系统管理→增加,输入帐套编码,帐套名称,选择生效/失效日期,选择数据源,选择语种,添加系统管理员。
点击保存按钮开始升级。
升级完成后需要重启中间件。
运行nc_home下的stop.bat/startup.bat至此,windows2008+UAP中间件+Oracle 11g+NC V6.5系统搭建完成。