商业运营事业部绩效考核办法
- 格式:doc
- 大小:36.00 KB
- 文档页数:3
运营绩效考核方案及标准1. 考核目标运营绩效考核的目标是评估运营团队的工作成效,确保公司业务目标的实现和持续改进。
考核方案旨在明确运营团队的工作职责和目标,设定合理的绩效标准,并建立有效的激励和奖惩机制,以促进运营团队的高效运作和个人业绩的提升。
2. 考核内容1. 业务目标:根据公司年度业务计划,制定相应的运营业务目标,包括用户增长、活跃度、收入、成本等方面的指标;2. 绩效指标:根据业务目标,制定具体的绩效指标,包括但不限于用户留存率、用户复购率、客户满意度、订单量、成交额、投入产出比等;3. 工作任务:明确运营团队的具体工作任务,包括市场推广、用户运营、内容运营、数据分析等;4. 个人能力:评估团队成员的个人能力和行为特点,包括创新能力、团队协作、执行力、沟通能力等。
3. 考核标准1. 业务目标考核标准:根据公司年度业务计划确定运营团队的业务目标,考核标准包括完成度和质量,完成度指标包括目标完成率、增长率等,质量指标包括用户转化率、用户满意度等;2. 绩效指标考核标准:根据业务目标确定绩效指标,考核标准包括定量指标和定性指标,定量指标以达成率为主,定性指标以达成质量和落地效果为主;3. 工作任务考核标准:根据工作任务确定工作任务的完成情况,包括目标完成情况、工作质量、工作效率等,同时包括团队协作和沟通效果;4. 个人能力考核标准:根据个人能力评估团队成员的个人能力和行为表现,考核标准包括个人工作业绩和团队协作表现。
4. 考核方式1. 绩效考核周期:一般以公司年度为周期进行考核,每季度进行一次绩效评估,每月进行绩效反馈;2. 考核方式:绩效考核主要分为定期考核和临时考核,其中定期考核由人力资源部门负责组织实施,临时考核由直接领导负责发起实施;3. 考核工具:根据不同的考核对象,使用不同的考核工具,主要包括业绩考核表、个人绩效评定表、工作日志、考核问卷、360度评估等;4. 考核流程:明确绩效考核的流程和责任人,包括目标设定、考核实施、评定结果、绩效反馈和激励奖惩。
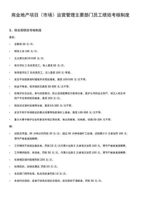
商业地产项目(市场)运营管理主要部门员工绩效考核制度1、保安部绩效考核制度嘉奖:•全勤奖50元/月。
•绩效工资100元/月。
•见义勇为奖50-500元/次。
•每月评比2名优秀员工,每人嘉奖50元/月。
•每季度评比2名优秀员工,没人嘉奖100元/季度。
•发觉平安隐患准时通报并乐观处理者,嘉奖100-500元/次不等。
•拾金不昧者,视详细状况嘉奖50-500元/次不等。
•在维护社会治安,参与抢险救灾,防止或消退事故方面有功者,爱护公司和业主财产,保卫人民生命财产平安有特别贡献者,嘉奖200元/次。
•突发状况准时处理得当者,嘉奖50-500元/次不等。
•发觉不利于市场稳定的聚众闹事等线索准时上报者,嘉奖100-500元/次不等。
•重大大事中维护企业形象或市场正常经营,做出贡献者,经核查,经理50-200元不等。
硼:•迟到及早退,30分钟以内罚款20元/次;超过30分钟依据旷工处理,迟到累计5次者加罚100元;情节严峻者直接解聘。
•工作期间不按规定着装者,罚款20元/次月累计达到5次者每次加罚100元,情节严峻者直接解聘。
•工作期间脱岗、串岗者,罚款30元/次,月累计达到5次者每次加罚100元,情节严峻者直接解聘。
•在禁烟区域内吸烟罚款200元/次。
•如遇投诉,经核实属实,罚款50元/次。
•未经部门领导批准,私自顶班者罚款10元/次。
•未按时交接班,或者不按有关规定交接班,或交接班不清晰者,罚款50元/次。
•拾到财务不上交者,罚款200元/次,严峻者开除。
•与商户或消费者吵架、打架,责任方在保安人员的,罚款100-1000元/次,领导连带责任。
•私收钱物、敲诈勒索者,扣发当月全部工资,情节严峻者移送司法机关追究法律责任。
•违反保安器材使用规定,私自任凭转借和使用者,罚款30-100元(损坏物品照价赔偿\•各岗位工作期间怠工、不作为者,罚款30元,屡次加罚100元/次。
•各岗位违规作业罚款30元;如造成重大损失,罚款100-500元,严峻者开除。
商业运营考核方案一、考核背景如今,在激烈的市场竞争环境下,商业运营不仅仅是一项业务,更是一个组织的核心驱动力。
优秀的商业运营团队能够提高企业的生产效率,优化供应链,拓展市场份额,并且带来更多的利润。
因此,建立一套科学合理的商业运营考核方案对于组织的长期成功至关重要。
二、考核目的商业运营考核的目的在于通过绩效评估、激励机制等手段,激发团队的工作热情,推动工作效率的提升,增强团队凝聚力和竞争力。
同时,通过考核方案,帮助团队成员认识自身存在问题,及时调整工作方式和态度,提高质量和效率。
三、考核内容1. 经营绩效考核考核内容包括但不限于:销售额、毛利额、库存周转率、现金流等指标。
通过对这些指标的考核,可以全面评估企业的运营情况,以及各部门之间的协同配合情况。
2. 供应链管理考核供应链管理是商业运营中一个重要的环节,通过对供应商的综合考核、采购成本的控制、物流配送的效率等指标的考核,可以评估企业的供应链管理水平。
3. 市场拓展考核市场拓展是商业运营中的重要一环,通过对销售策略、市场份额、客户维护等指标的考核,可以评估企业的市场拓展能力。
4. 人员管理考核人员是企业最宝贵的资源,通过对员工的绩效、工作态度、工作效率等指标的考核,可以评估团队的管理水平和员工的综合素质。
5. 创新能力考核商业运营不断追求创新,通过对品牌创新、业务模式创新、市场营销方式创新等方面的考核,可以评估企业的创新能力。
四、考核方法1. 定量考核和定性考核相结合可以通过设定明确的经营指标,进行定量考核,同时也需要考虑员工的个人素质、团队协作能力等因素,进行定性考核。
2. 多维度综合考核通过对多个方面的指标、能力进行考核,并进行综合评价,可以更全面地了解团队的整体表现。
3. 考核周期和频率可按照季度、半年或者年度,对商业运营团队进行考核。
并在实施过程中,根据情况适时进行调整,保证考核的及时性、客观性和公正性。
五、考核结果的运用和反馈1. 对优秀团队和员工给予奖励和激励,包括奖金、晋升等形式。
商场营运绩效考核方案1. 背景与目的商场作为零售行业的重要组成部分,其营运绩效直接影响到企业的利润和发展。
因此,制定科学合理的绩效考核方案对于商场的稳定运行和持续发展具有重要意义。
本文将介绍一种基于指标体系的商场营运绩效考核方案,旨在通过绩效考核,激励商场员工的积极性和创造力,提升商场的运营质量和效益。
2. 考核指标体系考核指标体系是商场绩效考核的核心,它由多个指标构成,通过定量化的方式评估商场运营的各个方面。
下面是一个示例的考核指标体系:2.1 销售额销售额是商场最直接的收益指标,可以体现商场的市场竞争力和销售能力。
可以按照不同的时间段(如月度、季度、年度)设定销售额目标,并根据实际销售额与目标销售额之间的差距进行评估。
2.2 客流量客流量是商场的重要运营指标之一,直接关系到潜在消费者的数量和转化率。
商场可以通过统计客流量并设定目标来评估自身的吸引力和市场影响力。
2.3 客户满意度客户满意度是反映商场服务质量的重要指标,通过客户满意度调查或其他方式收集客户反馈,评估商场的服务水平和形象。
可以设定客户满意度目标,并通过评估客户反馈和投诉处理情况来进行考核。
2.4 店铺出租率店铺出租率是商场经营稳定与否的重要指标之一,可以反映商场的吸引力和租户的满意度。
可以设定出租率目标,并通过跟踪未租店铺数量和租户满意度等指标来评估。
2.5 运营成本运营成本是商场绩效考核中的一个重要指标,直接影响到商场的盈利能力。
可以设定运营成本控制目标,并通过评估各项成本指标,如人员成本、能源成本、物料成本等来进行考核。
3. 考核方法与权重分配为了保证绩效考核的客观性和公正性,可以采用定量与定性相结合的方法,并给予不同指标不同的权重。
具体方法如下:3.1 定量指标考核对于销售额、客流量、店铺出租率和运营成本等指标,可以根据实际数据进行定量评估。
例如,销售额达成率和客流量增长率可以用百分比来表示,店铺出租率可以用占比来表示,运营成本可以用成本/收入比来表示。
商业运营团队考核方案一、考核目标商业运营团队是企业发展的重要组成部分,其主要职责是负责市场推广、销售管理、客户服务等工作,为企业创造价值。
对商业运营团队进行有效的考核,可以促进团队成员的工作积极性和创造性,提高团队的整体绩效,提升企业的竞争力。
因此,建立科学有效的商业运营团队考核方案,对于企业具有重要的意义。
考核目标包括:1. 评估商业运营团队成员在工作中的表现和绩效,找出问题并提出改进建议,帮助团队成员改进工作表现,提高绩效;2. 促进团队成员之间的相互竞争与合作,激发工作动力,增强团队凝聚力;3. 鼓励和激励团队成员,提高团队整体绩效水平。
二、考核指标商业运营团队是一个复杂的组织体系,涉及到市场拓展、客户服务、销售业绩等多个方面,因此在进行考核时需要综合考虑多个指标。
以下是一些常用的考核指标:1. 销售业绩:团队整体销售额、营业利润、销售增长率等;2. 客户满意度:客户投诉率、客户续费率、客户忠诚度等;3. 市场拓展:市场占有率、新客户获取数、市场份额增长率等;4. 团队合作和沟通:团队协作效率、团队合作氛围、团队沟通效果等。
以上指标只是一些常见的考核指标,实际应根据企业的实际情况和团队的特点进行调整和完善。
三、考核方式1. 定期考核:商业运营团队的工作比较复杂,因此需要定期进行考核。
可以按季度、半年度或年度进行考核,以及时发现问题并提出改进措施。
2. 考核方式灵活:考核方式可以采取多种形式,包括个人考核、团队考核、上级评定、同事评议等多种方式。
可以通过问卷调查、面对面谈话、电话访谈等方式进行考核,以多种方式获取信息,全面客观地评估团队成员的表现。
3. 考核标准明确:商业运营团队的成员较多,工作内容较为复杂,需要明确的考核标准。
为了确保考核的公正性和客观性,考核标准必须明确、具体、一目了然,能够量化和评估。
四、考核效果评估对商业运营团队进行考核,不仅需要及时发现问题和提出改进建议,还需要对考核的效果进行评估,以便及时调整和完善考核方案。
商场运营部考核方案一、考核目的商场运营部是商场管理体系中最为重要的部门之一,其工作的稳定性和高效性将直接影响到商场的整体运营效益和发展空间。
因此,为了提高商场运营部门的工作质量和效率,建立一套科学合理的考核机制显得尤为重要。
商场运营部考核方案的制定,其目的在于通过量化指标和绩效评价,对运营部门的工作进行客观评估,促使其不断提高服务质量、提高运营效率、增强市场竞争力,以实现商场的可持续发展。
二、考核内容商场运营部考核内容主要包括以下几个方面:1. 业绩考核:包括商场营业额、租赁率、招商引客效果等。
2. 服务质量考核:包括商场环境整洁度、安全保障、客户满意度等。
3. 运营管理考核:包括商场人员管理、成本控制、项目推进等。
4. 创新发展考核:包括商场的营销活动、新业态引进、品牌塑造等。
三、考核指标1. 业绩考核指标(1)商场营业额增长率(2)租赁率(3)新客户引进率(4)客户留存率(5)招商效果2. 服务质量考核指标(1)商场环境整洁度(2)安全设施完善度(3)客户满意度调查结果(4)投诉处理及解决率3. 运营管理考核指标(1)人员流失率(2)成本控制率(3)项目推进进度(4)危机处理能力4. 创新发展考核指标(1)营销活动反馈效果(2)新业态引进率(3)品牌推广效果四、考核方法商场运营部考核主要采用定量指标和定性评价相结合的方式进行。
具体方法如下:1. 定量指标商场运营部定量指标主要以数据为依据,包括商场的营业额、租赁率、客户满意度调查结果等。
其考核方法为定期调查、统计数据、对数值进行比对分析,通过检查记录、年度报表、月度报表等方式进行考核评估。
2. 定性评价商场运营部定性评价主要针对运营管理、服务质量和创新发展等方面的工作。
评价方法为采用季度考核、年度考核、客户满意度调查等方式,对商场整体运营情况进行综合性评估。
五、考核程序商场运营部考核程序主要包括以下几个步骤:1. 制定考核计划商场运营部应提前制定年度考核计划,明确考核目标、指标和评分标准。
运营中心绩效考核方案为规范运营中心人员工作,提升运营团队整体能力和业务水平,确保部门工作的专业性及业务持续性,根据人员工作成果按月进行综合测评,制定如下评定标准,并根据考核结果,制定相应奖惩规则。
一、运营中心工资比例分配运营中心人员工资分为基本工资、补贴和绩效工资三部分,具体占比如下:运营人员工资=基本工资(50%)+补贴(20%)+绩效工资(30%)。
绩效工资根据运营人员每月工作指标完成实际情况发放。
二、考核说明鉴于目前运营后台数据不全,并且部分数据不准确,加上XXX平台产品模式不完整,较难界定运营效果,运营数据暂时不能作运营质量的考核依据。
运营中心绩效考核分为两个阶段进行,第一阶段采用对运营人员每日工作打分的形式进行;在南传平台上线,运营后台数据校正后,采用KPI绩效考核方式进行。
具体如下:第一阶段考核细则运营中心根据当月实际工时向本部门员工发放绩效工资,比如当月实际工时22天,则每日绩效工资=员工每月标准绩效工资/22。
员工在工作日出现缺勤(含请假)、迟到情况,根据当日实际工作时长发放当天绩效工资。
员工每日梳理当日工作情况,填写《月度绩效考核表》(见附件文档)对应当天具体工作内容及工作时长(含加班工作),在此月日前提交运营主管。
运营主管根据员工每日实际工作情况,为员工每日工作质量打分,按时按量完成,则当日得1分,如当日工作完成出色,并且超额完成,视完成情况,予以加分,加分最高不超过当日标准绩效分2倍(即2分),如完成情况不佳,则根据当日工作情况,扣除相应分数,直至为0。
运营中心在每月9日前打分完毕,并且将部门月度绩效考核表提交人力。
第二阶段考核细则(KPI)1、考核方法运营中心主管人员每月20日启动次月绩效考核计划,确定运营人员绩效考核指标,运营中心人员根据绩效指标制定自身次月绩效目标,填写《绩效计划及评估表》(见附件文档)并打印签字,提交一级考核者,一级考核者根据当月部门目标,核对绩效评估表计划合理性,确认无误后签字并存档,如有发现绩效计划指标不合理,则与运营人员重新制定绩效指标。
运营中心绩效考核办法运营中心绩效考核办法为客观、准确地评价员工工作业绩,充分调动员工的工作积极性,根据市公司相关绩效考核制度,结合本中心实际,制定本办法。
一、考核目的:1.将员工工作业绩与薪酬激励相结合,保护、激发员工工作热情;2.为岗位动态管理和员工职业发展提供客观依据;二、考核范围及考核方式:范围:除中心领导以外的全体员工;方式:月度考核与年度考核相结合三、考核机构及职责1、考评小组:中心成立绩效考评小组,负责绩效考核办法的制定,考核工作领导和监督,重大考核事项的裁定。
2、综合管理部在绩效考评上承担以下责任:1)根据市公司下达的年度效绩考核指标,结合中心实际,拟定各部门年度绩效目标的初步意见;2)收集、汇总各类考评相关的资料,及时核发绩效工资;3)关注中心绩效考核工作态势,及时修正考核办法的缺陷及执行偏差;4)建立和维护员工考评档案,并将考评结果运用到人力资源管理的各个环节中。
3、各部门负责人在绩效考评上承担以下责任:1)对中心下达到部门的年度绩效指标承担责任;2)拟定本部门年/月工作计划,分解工作任务、细化工作质量标准及时限要求,并及时对责任人进行绩效评价,提出考核、奖励意见;3)跟踪考核效果,强化过程管控,确保部门年度目标的实现。
4、员工在绩效考评中应当承担以下责任:1)履行岗位职责,执行分解到个人的工作任务,对工作质量标准、完成时限承担责任;2)加强配合协作,支持部门及中心年度目标的实现。
四、绩效工资基数与系数1.绩效工资基数1).部门负责人绩效工资基数根据市公司相关规定执行。
2).员工绩效工资基数由中心根据经营业绩情况和工资总额使用计划确定,并按年实行动态调整。
2.绩效工资系数1).部门负责人绩效工资系数由中心根据市公司相关规定执行。
2).员工绩效工资系数在不突破工资总额及劳务费使用计划的前提下,中心根据员工的岗位职责、工作业绩、工作量等因素,按照0.5—4.9的标准确定员工绩效工资系数。
营运部绩效考核方案考评目的:1调动主管的工作积极性,有效的改进工作质量2 推动店长承担责任,发挥其主管能动性。
3鼓励先进,鞭策后进着,增强内部竞争意识。
考核方法:结果量化考核,实施正负激励考核时间:每月31日以前具体时间临时安排门店绩效考核表评定标准毛利额20分完成100%的为20分(含超出);完成99%——95%的为15分;完成94%--90%的为10分;89%-—80%的为8分;完成79%以下不计分销售收入20分完成100%的为20分(含超出);完成99%-—95%的为15分;完成94%-—90% 为10分;89%--80%的为8分;完成79%以下不计分损耗率15分控制在0.4%以内的为15分含;(0。
4%)控制在0。
41%——0.42%为13分;控制在0。
43%——0.45%为10分;控制在0。
46%-—0.50%为8分;控制在0.51%-—0.55%为5分;0.54以上不计分;顾客投诉率20分一次顾客投诉不计分。
店面管理15分检查要项以普客隆日检表为依据,95项以上合格的为15分;94项—90项以内的为10分;89项以下不计分.业务考核10分考核项目为笔试或实操技能95分以上为10分;90分以上为7分;85分以上为6分;70分以上为5分(含70分);70分以下不计分营运督导绩效考核表毛利额20分完成100%的为20分(含超出);完成99%——95%的为15分;完成94%——90%的为10分;89%--80%的为8分;完成79%以下不计分销售额20分完成100%的为20分(含超出);完成99%--95%的为15分;完成94%—-90% 为10分;89%--80%的为8分;完成79%以下不计分损耗率20分控制在0.4%以内的为20分含;(0.4%)控制在0.41%-—0。
42%为18分;控制在0。
43%--0。
45%为15分;控制在0。
46%--0.50%为10分;控制在0。
51%-—0。
55%为5分;0.54以上不计分;顾客投诉率20分一次顾客投诉不计分.店面管理20分检查要项以普客隆日检表为依据,95项以上合格的为20分;94项-90项以内的为15分;89项—85项以内为10分,84分以下不计分。
商场运营管理部绩效考核1. 考核目的商场运营管理部绩效考核旨在评估商场运营管理团队的工作表现,为商场运营管理部门提供绩效参考和改进方向,实现持续优化商场运营管理工作的目标。
2. 考核指标商场运营管理部绩效考核的指标主要包括以下几个方面:2.1 销售额销售额是衡量商场运营管理部绩效的重要指标之一。
通过对比上期和本期的销售额,可以评估商场运营管理部门的销售能力和销售策略的有效性。
考核中可以按照不同产品线或不同时间段进行销售额的分析,以更全面地评估销售业绩。
2.2 客户满意度客户满意度是衡量商场运营管理部门工作质量和服务水平的重要指标。
通过对客户进行满意度调查或评估,可以获取客户对商场运营管理部门的意见和反馈,从而评估商场运营管理部门在顾客关系管理和服务质量方面的绩效表现。
2.3 运营成本控制运营成本控制是考核商场运营管理部门绩效的关键指标之一。
通过对运营成本的控制情况进行评估,可以判断商场运营管理部门在资源利用和成本控制方面的能力,以及是否采取了有效的节约成本、降低浪费的措施。
2.4 市场份额市场份额是衡量商场运营管理部门绩效的重要指标之一。
通过对比公司在相关市场中的市场份额的变化情况,可以评估商场运营管理部门的市场拓展能力和市场竞争力,从而提供改进市场策略和增强市场竞争力的参考。
2.5 团队合作团队合作是商场运营管理部门绩效考核的重要要素之一。
评估团队成员之间的协作和合作情况,以及团队在项目执行过程中的效率和效果,可以评估团队的合作能力和协作能力,从而提供团队沟通和协调的改进意见。
3. 考核方法商场运营管理部绩效考核可以采用多种方法和手段进行评估,常见的方法包括:3.1 数据分析通过对销售数据、客户满意度调查数据和市场数据进行分析,可以评估商场运营管理部门在销售业绩、客户满意度和市场份额等指标上的表现。
数据分析可以采用统计方法和图表分析等手段,以便更直观地展示和比较数据。
3.2 个人评估商场运营管理部门的团队成员可以通过填写自评表或接受直接面谈的方式进行个人评估。
商业运营管理部绩效考核简介商业运营管理部绩效考核是评估商业运营管理部门工作表现的方法。
通过考核部门成员的工作表现,可以帮助了解部门的整体工作情况,并针对性地制定改进措施,提高部门绩效。
考核指标商业运营管理部绩效考核主要基于以下几项指标:1. 任务完成情况评估部门成员在规定时间内完成的任务数量和质量。
这包括但不限于完成的工作项目、任务计划和运营报告等。
2. 绩效目标达成情况考核部门成员完成的绩效目标情况,包括个人目标和团队目标。
通过实际绩效目标的达成情况,可以评估部门成员的工作能力和执行力。
3. 工作质量综合评估部门成员的工作质量,包括但不限于报告准确性、数据分析能力、解决问题的能力等。
工作质量是衡量部门工作能力的重要指标。
4. 团队协作评估部门成员在团队协作中的表现,包括与其他成员的合作、沟通和支持。
团队协作是商业运营管理部门顺利运作和实现目标的重要保障。
5. 创新能力考核部门成员的创新能力和在工作中提出的创新建议。
创新能力可以帮助部门在竞争激烈的商业环境中保持竞争力,并推动业务的发展。
考核流程商业运营管理部绩效考核一般分为以下几个阶段:1. 设定绩效目标在每个考核周期开始前,商业运营管理部门领导与成员一起设定明确的绩效目标。
这些目标应该与部门的整体目标相一致,并且能够量化和衡量。
2. 收集考核数据考核过程中,需要收集和记录各项指标相关的数据,以便后续评估和分析。
这些数据可以通过工作报告、任务清单、绩效评估表等形式进行收集。
3. 评估考核结果根据收集到的数据和指标,对部门成员的绩效进行评估。
可以使用定量和定性的方法进行评估,综合考虑各项指标的权重。
4. 反馈和改进向部门成员提供考核结果的反馈,并针对性地提出改进意见和建议。
鼓励优秀表现的成员,并对不足之处提出指导和培训计划。
优化考核方法为了提高商业运营管理部绩效考核的有效性和公正性,可以采取以下优化方法:1. 设定明确的指标和标准绩效考核指标和标准应该明确、具体,便于衡量和评估。
)丽彩商业运营事业部LICAI SHANGYE YUNYING SHIYEBU[商业行政2013年第005号]商业运营事业部绩效考核管理办法>为规范管理、加强量化指标管控力度、提升员工工作激情、更好达成制定任务指标,根据各单位不同情况特制定相关继续考核方案如下:咸阳义乌商贸城数码商城月度考核管理办法一 、月度考核管理办法:由商城总经理对本商城各岗员工进行公平.公正.公开考核并签字确认→上报商业运营部负责人审核签字→上报主管领导批复→每月5号前上报集团财务核算后在月工资中予以体现。
【2013年5月执行】 二 、考核方法和范围根据员工职务岗位不同,提取相应标准作为绩效考核部分,各单位保持最终绩效工资总额不大于考核前绩效工资总额【数码商城自营销售人员不参与此绩效考核办法】。
1、 ~2、经理级工资的500元作为绩效工资考核。
3、 主管级工资的400元作为绩效工资考核。
4、 专员、安保班长工资的300元作为绩效工资考核。
5、 保洁、保安工资的50元作为绩效工资考核。
三 、人员考核方法: (一)、得分说明:1. 指标得分97分---100分者,为A +;保密性:■一般□秘密□绝密时效性:■一般□加急□特急2. 指标得分94分---96分者,为A;·3. 指标得分91分---93分者,为A-;4. 指标得分88分---90分者,为B+;5. 指标得分84分---87分者,为B;6. 指标得分81分---83分者,为B-;7. 指标得分71分---80分者,为C;8. 指标得分70以下为D;)绩效考核工资 = 员工绩效工资标准×得分如:该员工绩效工资标准为300元,考核得分为A则该员工本月度绩效工资为:300×115%=345元(二) 、考核细则:1.各单位考核得分最终合计值不得大于100%。
2.各单位员工考核得分如出现A+,原则上应有考核得分为C者的员工。
3.各单位月度考核连续出现三次考核得分为C者员工,年底公司将考虑调整其工作岗位或不再与其续签劳动合同。
运营部绩效考核方案1. 背景和目的运营部绩效考核方案是为了评估运营部门员工的工作表现,鼓励并激励员工提高工作效率、增强工作质量和团队合作,以进一步提升整个运营部门的综合绩效。
本文档将详细介绍运营部绩效考核方案的目标、考核指标、评估流程以及奖惩办法。
2. 考核目标2.1 综合工作质量•评估员工在日常工作中的准确性、高效性和主动性。
•强调团队合作和协调能力,并考察员工在协同工作中的表现。
2.2 业务成果•衡量员工的业绩和工作成果。
•考察员工在实现业务目标和完成工作任务方面的贡献。
3. 考核指标3.1 综合工作质量指标•准确率:衡量员工工作中的错误率和准确性。
•效率:评估员工完成任务所花费的时间和工作效率。
•主动性:考察员工的自我激励和主动参与工作的能力。
•团队合作:评估员工在团队合作中展现的协调能力和合作态度。
3.2 业务成果指标•完成率:衡量员工完成任务的数量和质量。
•效益:评估员工在实现业务目标和利益增长方面的贡献。
4. 评估流程4.1 考核周期•考核周期为每季度一次,共计四次考核。
4.2 考核方式•采取综合考核方式,结合员工的日常工作表现和具体业务成果。
•每个考核周期结束后,由直接上级主管对员工进行考核评估。
4.3 评估工具和方法•可以采用评估问卷、自评和互评相结合的方式进行综合评估。
•考核评估采用定性和定量相结合的方式,综合计算得到最终的绩效得分。
4.4 绩效考核结果反馈•每个员工将根据绩效评估结果获得相应的绩效等级:优秀、良好、一般、待提高。
•绩效考核结果将及时通知员工,并与员工进行一对一反馈,指导其改进工作表现。
5. 奖惩办法5.1 奖励制度•优秀员工将获得奖金、晋升机会或其他形式的荣誉奖励。
•奖励制度将通过评定员工的绩效等级来确定奖励的具体内容和形式。
5.2 惩罚措施•绩效不达标的员工将面临降薪、停职、甚至解雇的惩罚措施。
•惩罚措施将根据员工的违规情况以及绩效评估结果来决定。
6. 总结运营部绩效考核方案是一个全面评估运营部门员工工作表现的体系,目的是激励员工提高工作效率、增强工作质量和团队合作,以推动整个运营部门的发展。
运营团队运营绩效考核方案
1. 背景
为了提高运营团队的业绩和效率,制定一套科学合理的运营绩
效考核方案是必要的。
本文档旨在介绍运营团队的运营绩效考核方案,以激励团队成员的积极性和创造力,提高团队整体的运营水平。
2. 考核目标
2.1 业绩目标
- 提升业务销售额
- 增加用户注册量
- 提高用户留存率
2.2 效率目标
- 缩短新产品上线时间
- 减少运营成本
- 提高运营活动的响应速度3. 考核指标和权重
3.1 业绩考核指标和权重
3.2 效率考核指标和权重
4. 考核周期和频率
4.1 考核周期
每个季度作为一个考核周期,总计四个考核周期。
4.2 考核频率
每个考核周期末,对运营团队进行一次绩效考核。
5. 绩效奖励
根据绩效考核结果,运营团队成员将获得相应的绩效奖励,具
体奖励方式如下:
- 根据考核得分,给予绩效奖金;
- 对表现优秀的成员,进行晋升或提升薪酬;
- 提供培训机会,帮助成员提高专业技能。
6. 考核结果反馈
每次绩效考核后,运营团队成员将会得到详细的考核结果反馈,包括各项考核指标的得分以及与目标之间的差距。
此外,还会提供
个人发展建议和团队整体改进方向的意见。
7. 考核方案评估和调整
为了保持考核方案的有效性,我们将定期对该方案进行评估和调整。
根据团队的实际情况和公司的发展目标,对考核指标、权重以及奖励方式进行必要的调整和优化,以确保方案的科学性和公正性。
运营部绩效考核方案运营部绩效考核方案范文(精选5篇)为了确保工作或事情有序地进行,常常需要预先制定方案,方案是有很强可操作性的书面计划。
那么应当如何制定方案呢?以下是小编收集整理的运营部绩效考核方案范文(精选5篇),希望对大家有所帮助。
运营部绩效考核方案1一、考核目的1、作为晋级、解雇和调整岗位依据,着重在能力、能力发挥和工作表现上进行考核。
2、作为确定绩效工资的依据。
3、作为潜能开发和教育培训依据。
4、作为调整人事政策、激励措施的依据,促进上下级的沟通。
二、考核原则1、公司正式聘用员工均应进行考核,不同级别员工考核要求和重点不同。
2、考核的依据是公司的各项制度,员工的岗位描述及工作目标,同时考核必须公开、透明、人人平等、一视同仁。
3、制定的考核方案要有可操作性,是客观的、可靠的和公平的,不能掺入考评人个人好恶。
4、提倡考核结果用不同方式与被评者见面,使之诚心接受,并允许其申诉或解释。
三、考核内容及方式1、工作任务考核(按月)。
2、综合能力考核(由考评小组每季度进行一次)。
3、考勤及奖惩情况(由行政部按照《公司内部管理条例》执行考核)。
四、考核人与考核指标1、成立公司考评小组,对员工进行全面考核和评价。
2、自我鉴定,员工对自己进行评价并写出个人小结。
3、考核指标,员工当月工作计划、任务,考勤及《内部管理条例》中的奖惩办法。
五、考核结果的反馈考绩应与本人见面,将考核结果的优缺点告诉被评人,鼓励其发扬优点、改正缺点、再创佳绩。
六、员工绩效考核说明(一)填写程序1、每月2日前,员工编写当月工作计划,经部门直接上级审核后报行政部;2、工作绩效考核表每月28日由行政部发放到部门,由本人填写经部门直接上级审核后于次月2日前交至行政部;3、工作计划编写分日常工作类5项、阶段工作类5项及其它类等,其它类属领导临时交办的工作任务;4、工作计划完成情况分完成、进行中、未进行(阶段性工作)三档,月末由本人根据实际选项打分,并在个人评价栏内给自己评分;5、工作计划未进行、进行中(阶段性工作)项请在计划完成情况栏内文字说明原因。
商业运营部考核方案一、考核目标商业运营部是企业产品和服务的推动者和执行者,其工作直接影响企业的盈利能力和市场竞争力。
为了确保商业运营部门的高效运作和员工的持续发展,需要建立完善的考核方案。
本考核方案旨在通过定期的绩效考核,促进商业运营部门员工的工作积极性和责任感,提高团队整体效率和绩效。
二、考核指标1. 业绩目标业绩目标是商业运营部门考核的核心指标,包括销售额、市场份额、毛利润等方面的指标。
具体包括:- 完成销售目标:销售额、客户数量等指标;- 增加市场份额:市场占有率、竞争对手占有率等指标;- 提高毛利润:提高产品销售毛利、降低营销成本等指标。
2. 项目管理商业运营部门在推动产品和服务的同时,需要高效地管理项目的执行和进展。
项目管理考核指标包括:- 项目进度:按时完成项目进度和目标;- 项目成本:控制项目成本,确保在预算范围内完成项目;- 项目质量:客户满意度、项目完成率等指标。
3. 客户满意度商业运营部门的工作离不开客户,客户满意度是衡量商业运营部门绩效的重要指标。
客户满意度考核指标包括:- 客户投诉率:客户投诉率和投诉解决率;- 客户满意度调查:定期进行客户满意度调查,收集客户反馈意见。
4. 团队协作商业运营部门是一个团队,团队的协作效率和合作能力直接影响部门的绩效。
团队协作考核指标包括:- 团队凝聚力:团队协作、沟通效率等指标;- 团队积极性:部门员工工作态度、团队建设等指标。
5. 个人能力商业运营部门员工的个人能力和专业素养也是考核的重要方面。
个人能力考核指标包括:- 工作成果:个人工作成果、工作实绩等指标;- 专业能力提升:参加岗位相关培训、持证上岗等能力提升指标。
三、考核流程1. 制定目标商业运营部门根据企业整体目标和市场情况,制定年度、季度和月度的业绩目标和工作计划。
2. 目标传达部门主管向部门员工传达工作目标和考核指标,明确责任和权利,并建立部门员工的绩效考核档案。
3. 定期考核每月开展一次月度考核,包括业绩目标达成情况、项目管理情况、客户满意度情况、团队协作情况和个人能力情况。
欢迎共阅营运部绩效查核方案一、查核目的增强现场管理,提升管理人职工作的踊跃性,明确工作方向,提升工作效率,提升部门的凝集力。
二、查核成效(一)查核以量化的方式评选出好坏,为有关工作供给有效依照。
(二)查核使各楼层清楚知道当前工作中的不足,有计划有目的的进行改良,提升工作效率。
(三)防止滥竽凑数现象,正直工作态度。
三、查核形式营运经理或受权人率领营运部事务主管及楼面主管进行不按期的全面仔细检查。
查核分别为联检考评(权重 25 分)、部门考评(权重 65 分)、市场调研报告和培训考评(权重 10 分)以上三项构成。
四、考查对象查核以楼层为单位 , 以管辖地区为个人界定进行。
五、查核规定(一)联检查核每周不按期进行一次,每个月四次。
(二)每次由营运部经理率领事务主管及有关楼面主管进行联检。
(三)每次联检按楼层所区分地区,保证每位管理人员所负责的地区均能遇到相同人次的检查,以保证联检的公正、合理。
(四)每次联检需要联检人员公正进行,并在查核结束后由营运经理及相应楼面主管署名确认。
(五)联检回避周六、周日,在周一到周五时期进行。
(六)联检结束后,由事务主管将周联检结果进行统计记录,并将结果发至各楼层。
(七)每个月初 2 号将上个月的联检最后结果在部门内工作绩效通告栏上宣布,并抄送人事行政部以备绩效查核之用。
欢迎共阅(八)楼层最后联检考评成绩以每个月检查得分的均匀值为最后得分结果,公式:(四次得分总和 / 四次 =联检考评成绩),以使查核更为公正、合理,提升工作积极性。
(九)联检中遇商店招待顾客较忙碌时,联检人员可灵巧改换被检商店(在本地区内选择),以不影响商户的正常销售工作。
注:部门会在实行过程中不停改正并完美。
六、查核范围、项目查核项目查核内容查核标准联检考评各楼层联合检查见《联检基础管理部分》表,检查结果落实到每位楼(25 分)面管理人员。
1、掌握楼层销售、货物状况基础业务能力2、掌握楼层商户状况3、花费收取状况部门考评履行能力各项工作准时、按质的达成(65 分)投诉解决投诉率的控制状况个人行为严格履行企业制度市场调研报告和培训考评( 10 分)个人行为1、每个月进行两次市场检查并作报告,报告中需论述调研场所的好坏处,联合西园状况,提出可参照的建议;2、每个月许多于一次培训,培训内容包含:调研市场探讨、营运工作优化、沟通技巧等;附表一:各楼层联检基础管理部分(权重:25分)查核项内容查核标准目100%80%60%一、卫办公室职工办公整齐、洁净、无杂物,无个人物件,整齐、洁净,无个人物件,桌面物整齐、洁净、无堆放杂物,地区人不在时桌面物件齐整品齐整整齐,无桌面物件齐整生( 6商店、商区管理地面整齐,货架无尘埃,玻璃镜面、玻璃镜面、玻璃货架无指纹,无灰地面整齐,货架无尘埃,镜分)玻璃货架无指纹尘玻璃镜面面无指纹欢迎共阅二、商品对商品的商品知识能否认识;商(5 分)品的整齐三、陈设商店货物摆放及宣传品摆放、张(6分)贴四、设备天花、墙面、照明、消防设备、(8 分)空调对商品知识熟习,并能供给建议给商户,商品摆放齐整,商品洁净无尘埃,无不合格产品1、商店内所陈设商品及道具可以依照陈设标准进行陈设;2、不一样规格的宣传品应用不一样的陈设道具;3、宣传品摆放规范齐整;4、商店宣传品内容一定与商店实质活动符合;5、全部宣传品过期后,应实时撤掉。
丽彩商业运营事业部
LICAI SHANGYE YUNYING SHIYEBU
[商业行政2013年第005号]
商业运营事业部绩效考核管理办法
为规范管理、加强量化指标管控力度、提升员工工作激情、更好达成制定任务指标,根据各单位不同情况特制定相关继续考核方案如下:
咸阳义乌商贸城数码商城月度考核管理办法
一 、月度考核管理办法:
由商城总经理对本商城各岗员工进行公平.公正.公开考核并签字确认→上报商业运营部负责人审核签字→上报主管领导批复→每月5号前上报集团财务核算后在月工资中予以体现。
【2013年5月执行】 二 、考核方法和范围
根据员工职务岗位不同,提取相应标准作为绩效考核部分,各单位保持最终绩效工资总额不大于考核前绩效工资总额【数码商城自营销售人员不参与此绩效考核办法】。
1、 经理级工资的500元作为绩效工资考核。
2、 主管级工资的400元作为绩效工资考核。
3、 专员、安保班长工资的300元作为绩效工资考核。
4、 保洁、保安工资的50元作为绩效工资考核。
三 、人员考核方法: (一)、得分说明:
1. 指标得分97分---100分者,为A +;
2. 指标得分94分---96分者,为A ;
3. 指标得分91分---93分者,为A -;
4. 指标得分88分---90分者,为B +;
保密性:■一般□秘密□绝密
时效性:■一般□加急□特急
5. 指标得分84分---87分者,为B;
6. 指标得分81分---83分者,为B-;
7. 指标得分71分---80分者,为C;
8. 指标得分70以下为D;
绩效考核工资 = 员工绩效工资标准×得分
如:该员工绩效工资标准为300元,考核得分为A
则该员工本月度绩效工资为:300×115%=345元
(二) 、考核细则:
1.各单位考核得分最终合计值不得大于100%。
2.各单位员工考核得分如出现A+,原则上应有考核得分为C者的员工。
3.各单位月度考核连续出现三次考核得分为C者员工,年底公司将考虑调整其工作岗
位或不再与其续签劳动合同。
附表1
商业运营事业部
2013年4月7日
主题词:绩效考核评分标准
主送:运动俱乐部、数码城、义乌商贸城、潮流港、招商部。
报送:集团郁董、高总、张总、井总,任经理。