营业费用、管理费用明细科目设置及说明
- 格式:doc
- 大小:38.50 KB
- 文档页数:7
营业外收入、营业外支出、管理费用、销售费用、财务费用、资产处置收益及其他收益科目核算内容一、管理费用1.定义:管理费用是指企业为组织和管理企业生产经营所发生的管理费用。
2.核算内容:包括企业在筹建期间内发生的开办费、董事会和行政管理部门在企业的经营管理中发生的或者应由企业统一负担的公司经费(包括行政管理部门职工工资及福利费、物料消耗、低值易耗品摊销、办公费和差旅费等)、工会经费、董事会费(包括董事会成员津贴、会议费和差旅费等)、聘请中介机构费、咨询费(含顾问费)、诉讼费、业务招待费、技术转让费、矿产资源补偿费、研究费用、排污费以及企业生产车间(部门)和行政管理部门等发生的固定资产修理费用等。
补充:企:业内部研究和开发无形资产,其在研究阶段的支出全部费用化,计入当期损益(管理费用);开发阶段的支出符合条件的资本化,不符合资本化条件的计入当期损益(管理费用)。
如果确实无法区分研究阶段的支出和开发阶段的支出,应将其所发生的研发支出全部费用化,计入当期损益。
3.账务处理:企业发生的管理费用,在“管理费用”科目核算,并在“管理费用”科目中按费用项目设置明细账,进行明细核算。
期末,“管理费用”科目的余额结转“本年利润”科目后无余额。
二、销售费用1.定义:销售费用是指企业在销售商品和材料、提供劳务的过程中发生的各种费用。
2.核算内容:包括企业在销售商品过程中发生的保险费、包装费、展览费和广告费、商品维修费、装卸费等以及为销售本企业商品而专设的销售机构(含销售网点、售后服务网点等)的职工薪酬、业务费、折旧费、固定资产修理费用等费用。
企业(金融)应将“销售费用”科目改为“业务及管理费”科目,核算企业(金融)在业务经营和管理过程中所发生的各项费用,包括折旧费、业务宣传费、业务招待费、电子设备运转费、钞币运送费、安全防范费、邮电费、劳动保护费、外事费、印刷费、低值易耗品摊销、职工工资及福利费、差旅费、水电费、职工教育经费、工会经费、会议费、诉讼费、公证费、咨询费、无形资产摊销、长期待摊费用摊销、取暖降温费、聘请中介机构费、技术转让费、绿化费、董事会费、财产保险费、劳动保险费、待业保险费、住房公积金、物业管理费、研究费用、提取保险保障基金等。
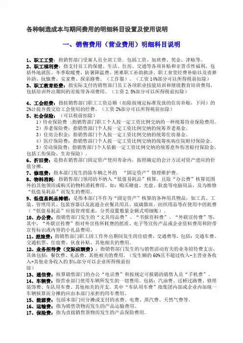
各种制造成本与期间费用的明细科目设置及使用说明一、销售费用(营业费用)明细科目说明1、职工工资:指销售部门受雇人员全部工资。
包括工资、加班费、奖金、津贴等。
2、职工福利费:指支付员工的保健、生活、住房、交通等各项补贴和非货币性福利,包括外地就医、冬季取暖费、防暑降温费、困难职工补助救济、职工食堂经费补贴以及丧葬补助、抚恤费、安家费、探亲路费。
(工作服)。
(工资14%部分可以所得税前扣除)3、职工教育经费:指实际支付的销售部门员工各项职业技能培训和继续教育培训费用,包括培训外出期间的差旅等各项费用。
(工资2.5%部分可以所得税前扣除)4、工会经费:指按销售部门职工工资总额(扣除按规定标准发放的住房补贴,下同)的2%计提并拨交给工会使用的经费。
(工资2%部分可以所得税前扣除)5、社会保险:(可以税前扣除)1)待业保险费 :指销售部门职工个人按一定工资比例交纳的一种统筹待业保险费用。
2)养老保险费:指销售部门个人按一定工资比例交纳的统筹养老基金。
3)住房公积金:指销售部门个人按一定工资比例交纳的统筹住房基金。
4)医疗保险费:指销售部门个人按一定工资比例交纳的统筹疾病住院赔付保险金。
5)劳动保险费:指销售部门个人依据一定工资比例交纳的统筹意外伤害赔付保险金,包括工伤保险、生育保险)。
6、折旧费:是指在销售部门固定资产使用寿命内,按照确定的会计方法对资产进应的价值分摊。
7、修理费:指本部门发生的除车辆之外的“固定资产”修理维护费。
8、物料消耗:指销售部门领用的不纳入“低值易耗品”核算,且除“办公费”核算范围外的其他领用或购买的物料消耗费用。
如:购买硬盘、光盘、软盘等电脑用品,及为维修“低值易耗品”而发生的费用。
9、低值易耗品摊销:是指本部门不作为“固定资产”核算的各种用具物品,如工具、工装、管理用具、包装容器以及流通企业餐具用具、玻璃器皿、纺织用品等在使用中的耗费(“低值易耗品”应按管理要求,分类设置数量金额式明细账)。
销售费用(营业费用)明细科目说明1、职工工资:指销售部门受雇人员全部工资。
包括工资、加班费、奖金、津贴等.2、职工福利费:指支付员工的保健、生活、住房、交通等各项补贴和非货币性福利,包括外地就医、冬季取暖费、防暑降温费、困难职工补助救济、职工食堂经费补贴以及丧葬补助、抚恤费、安家费、探亲路费.(工作服).(工资14%部分可以所得税前扣除)3、职工教育经费:指实际支付的销售部门员工各项职业技能培训和继续教育培训费用,包括培训外出期间的差旅等各项费用。
(工资2。
5%部分可以所得税前扣除)4、工会经费:指按销售部门职工工资总额(扣除按规定标准发放的住房补贴,下同)的2%计提并拨交给工会使用的经费.(工资2%部分可以所得税前扣除)5、社会保险:(可以税前扣除)1)待业保险费:指销售部门职工个人按一定工资比例交纳的一种统筹待业保险费用。
2)养老保险费:指销售部门个人按一定工资比例交纳的统筹养老基金。
3)住房公积金:指销售部门个人按一定工资比例交纳的统筹住房基金.4)医疗保险费:指销售部门个人按一定工资比例交纳的统筹疾病住院赔付保险金。
5)劳动保险费:指销售部门个人依据一定工资比例交纳的统筹意外伤害赔付保险金,包括工伤保险、生育保险)。
6、折旧费:是指在销售部门固定资产使用寿命内,按照确定的会计方法对资产进应的价值分摊。
7、修理费:指本部门发生的除车辆之外的“固定资产”修理维护费。
8、物料消耗:指销售部门领用的不纳入“低值易耗品”核算,且除“办公费”核算范围外的其他领用或购买的物料消耗费用。
如:购买硬盘、光盘、软盘等电脑用品,及为维修“低值易耗品"而发生的费用。
9、低值易耗品摊销:是指本部门不作为“固定资产”核算的各种用具物品,如工具、工装、管理用具、包装容器以及流通企业餐具用具、玻璃器皿、纺织用品等在使用中的耗费(“低值易耗品”应按管理要求,分类设置数量金额式明细账).10、办公费:指销售部门发生的“文具用品费”、“书报资料费”、“外联宣传费”等,其中,“外联宣传费”指对外宣传所耗费的纸质、电子等宣传产品或企业资料费用和附带宣传标识或内容的小礼品费用。
费用二级科目设置及说明一、管理费用:固定费用:1、管理费用—工资:所有行管人员工资、奖金及为行政区域服务的临工工资(临工工资发生时直接计入);包括加班、值班工资2、管理费用—职工福利费:后勤部门福利费用(含食堂、医务室)、体检费、所有医疗性支出、节假日发放的职工福利、困难职工补助、清凉费、等所有与职工福利相关的费用;发生时凭据直接计入,另包括计提福利;3、管理费用—业务招待费:所有招待用途的支出,含烟、酒、饭菜、购物赠送等各种形式的招待票据,发生时凭据直接计入4、管理费用—邮电费:公司所有固定电话及移动电话、网络费用、另包括信件及快递费用,必须凭正规话费发票、收据及充值发票入账;5、管理费用—差旅费:所有行政部门及后勤部门人员出差及外勤时的车费及补助、打的等费用;6、管理费用—董事会费:董事会成员津贴、会务费、为开会产生的差旅费;7、管理费用—办公费:购置小额办公用品费、打印费、复印费、书报费、交通费、购买硬盘、光盘、软盘等电脑用品,以及插座等维修零件、包括从仓库领用的办公用品;8、管理费用—汽车费:行政管理人员用车费用,包括维修、加油、过路费、等一切维护保养费用;9、管理费用—低值易耗品摊销、无形资产摊销、开办费:本二级科目是指摊销用于管理部门的“低值易耗品、无形资产摊销、开办费、递延资产摊销”结转科目;10、管理费用—劳动保险费:职工保险企业承担的部份及直接由企业赔偿的部份保险费;11、管理费用—运杂费:为管理部门服务的运输费、力支等劳务杂支费用;12、管理费用—工会经费:工会组织活动发生的相关费用,包括工会人员的办公费、差旅费等支出;包括计提上缴的13、管理费用—坏账准备:计提或直接冲转的应收账款坏账;14、管理费用—研究开发费、技术转让费;技术服务费、15、管理费用—税费:印花税、车船使用税、房产税等列支于管理费用的附加税费;?16、管理费用—职教经费:用于职工培训、学习、函授等费用;包括计提上缴的;17、管理费用—修理费:本二级科目包含电脑,空调,打印机,复印机,传真机等的修理安装费,硬件升级费,办公楼和宿舍装修费,其他管理部办公用品移动和安装费等。
1.销售费用(营业费用)明细科目说明2.管理费用的明细科目说明3.生产成本、制造费用明细科目说明销售费用(营业费用)明细科目说明1、职工工资:指销售部门受雇人员全部工资。
包括工资、加班费、奖金、津贴等。
2、职工福利费:指支付员工的保健、生活、住房、交通等各项补贴和非货币性福利,包括外地就医、冬季取暖费、防暑降温费、困难职工补助救济、职工食堂经费补贴以及丧葬补助、抚恤费、安家费、探亲路费。
(工作服)。
(工资14%部分可以所得税前扣除)3、职工教育经费:指实际支付的销售部门员工各项职业技能培训和继续教育培训费用,包括培训外出期间的差旅等各项费用。
(工资2.5%部分可以所得税前扣除)4、工会经费:指按销售部门职工工资总额(扣除按规定标准发放的住房补贴,下同)的2%计提并拨交给工会使用的经费。
(工资2%部分可以所得税前扣除)5、社会保险:(可以税前扣除)1)待业保险费 :指销售部门职工个人按一定工资比例交纳的一种统筹待业保险费用。
2)养老保险费:指销售部门个人按一定工资比例交纳的统筹养老基金。
3)住房公积金:指销售部门个人按一定工资比例交纳的统筹住房基金。
4)医疗保险费:指销售部门个人按一定工资比例交纳的统筹疾病住院赔付保险金。
5)劳动保险费: 指销售部门个人依据一定工资比例交纳的统筹意外伤害赔付保险金,包括工伤保险、生育保险)。
6、折旧费:是指在销售部门固定资产使用寿命内,按照确定的会计方法对资产进应的价值分摊。
7、修理费:指本部门发生的除车辆之外的“固定资产”修理维护费。
8、物料消耗:指销售部门领用的不纳入“低值易耗品”核算,且除“办公费”核算X围外的其他领用或购买的物料消耗费用。
如:购买硬盘、光盘、软盘等电脑用品,及为维修“低值易耗品”而发生的费用。
9、低值易耗品摊销:是指本部门不作为“固定资产”核算的各种用具物品,如工具、工装、管理用具、包装容器以及流通企业餐具用具、玻璃器皿、纺织用品等在使用中的耗费(“低值易耗品”应按管理要求,分类设置数量金额式明细账)。
管理费用、营业费用、财务费用、明细科目设置及会计分录〔一〕2021 年10 月26 日星期一09:17 A.M.管理费用、营业费用、财务费用、明细科目设置〔一〕费用明细科目设置原那么:1、根据企业性质、工作需要、领导要求等设置;2、经常发生的、金额较大的、公司或领导需要了解每年某项费用数据支出情况的、所得税扣除法规有规定扣除比例标准的等等,一般要求单独设置;3、中小型企业或采用手工账的不宜设置太多明细科目;4、根据实际需求可将性质相近的合并设置明细科目;5、同一公司届下有多套独立或非独核算账的,应尽量统一口径设置。
6、无法分活归哪一类就放入“其他〞啦费用明细科目设置管理费用>>1.管理费用一工资一根本工资—加班费一临时工工资说明:本二级科目包含三个三级科目,其中“工资〞是二级科目,在这个二级科目之下乂设有三个三级科目“根本工资〞,“加班费〞,“临时工工资〞这里的“根本工资〞是指公司管理部门的正式职工应得的工资扣除“加班费〞之外的全部工资。
>>2.管理费用一职工福利费一福利费一医疗补助说明:本二级科目包含两个三级科目,“福利费〞包括管理部员工工作餐,医疗用品,公司组织职工体检费,工伤医疗费,注射疫苗费,医疗室药品费,工作人员租房费,液化气,餐厅用厨具,司机保安餐费补助及夜班补助,厨师工资,职工慰问金,体育用品等。
另外,它还包括每月公司按一定比例计职工福利基金,“医疗补助〞指公司和个人按一定工资比例交纳的一种医疗基金。
>>3.管理费用一折旧费说明:本二级科目是指管理部使用的固定资产每月所计提的折旧。
>>4.管理费用一修理费说明:本二级科目包含电脑,空调,打印机,复印机,机等的修理安装费,硬件升级费,办公楼和宿舍装修费,其他管理部办公用品移动和安装费等。
>>5.管理费用一中介费/代理费说明:本二级科目包含人事档案代理费,招聘中介费。
>>6.管理费用一办公费一书报费一印刷费一日常办公用品费一消耗用品费一年检/审计费—其他说明:本二级科目包含六个三级科目,其中“书报费〞指管理部门购书,订报刊杂志的费用,“印刷费/复印费〞指印名片、劳动合同、公司内部报纸等,“日常办公用品〞指管理部门每月按预算标准购置的办公用品及为新员工购置的小件办公品,以及机、打印机、复印机用色带、墨盒、墨粉、复印纸等,“消耗用品费〞主要指人事总务部购咖啡,茶叶,纸杯,纯洁水,矿泉水,纸巾以及洗手问用的洗手液,消蠹液,手纸等,“年检/审计费〞指企业参加工商联合年费,企业变更费,企业验资审计费等。
管理费用是指企业为组织和管理企业生产经营所发生的各种费用,明细科目有:办公费、管理人员工资、修理费、咨询费、诉讼费、印花税、邮电费、车辆费(汽车费)、通讯费(电话费)、差旅费、交通费、租赁费、业务招待费、折旧费、审计评估费、土地使用税、车船使用税、存货盘亏或盘盈、计提的坏帐准备、存货跌价准备、开办费摊销、物料消耗、低值易耗品摊销、待业保险费、劳动保险费、无形资产摊销、递延资产摊销、工会经费、其他等以上可根据企业自身的运营情况,自行设立。
如果发生次数少且金额不大的,有些科目也可合并为一个科目反映,比如地使用税、车船使用税、印花税、等可合并为税费科目。
费用类二级科目可以根据公司需要自行设置。
但是如广告费、招待费和宣传费要分开设置,因为这几个科目在做企业所得税纳税申报时需要考虑纳税调整调减的,同时折旧费、福利费、工薪等几个最后也能够分离出来,以便与相关的资产负债类科目勾稽。
发生的其他费用可以根据需要自行设置,没有限制.销售费用通常设置以下明细科目:工资、福利费、运输费、装卸费、保险费、包装费、展览费、广告费、商品维修费、质量三包费、业务费、折旧费等经营费用.营业费用通常设置以下明细科目:租赁费、车辆费、职工工资、业务招待费、通讯费、差旅费、宣传费、广告费、服务费、市场开发费、职工福利费、其他等财务费用通常设置以下明细科目:金融手续费、工本费、利息收入、利息支出、汇兑净损失(汇兑损益)一、管理费用1、管理费用—工资:所有行管人员工资、奖金及为行政区域服务的临工工资(临工工资发生时直接计入);包括加班、值班工资2、管理费用—职工福利费:后勤部门福利费用(含食堂、医务室)、体检费、所有医疗性支出、节假日发放的职工福利、困难职工补助、清洁费、等所有与职工福利相关的费用;发生时凭据直接计入,另包括计提福利;福利费”包括管理部员工工作餐,医疗用品,公司组织职工体检费,工伤医疗费,注射疫苗费,医疗室药品费,工作人员租房费,液化气,餐厅用厨具,司机保安餐费补助及夜班补助,厨师工资,职工慰问金,体育用品等。
会计科目二级明细账的设置一、管理费用1、管理费用—工资:所有行管人员工资、奖金及为行政区域服务的临工工资(临工工资发生时直接计入);包括加班、值班工资2、管理费用—职工福利费:后勤部门福利费用(含食堂、医务室)、体检费、所有医疗性支出、节假日发放的职工福利、困难职工补助、清洁费、等所有与职工福利相关的费用;发生时凭据直接计入,另包括计提福利;福利费”包括管理部员工工作餐,医疗用品,公司组织职工体检费,工伤医疗费,注射疫苗费,医疗室药品费,工作人员租房费,液化气,餐厅用厨具,司机保安餐费补助及夜班补助,厨师工资,职工慰问金,体育用品等。
另外,它还包括每月公司按一定比例计职工福利基金,“医疗补助”指公司和个人按一定工资比例交纳的一种医疗基金。
3、管理费用—业务招待费:所有招待用途的支出,含烟、酒、饭菜、购物赠送等各种形式的招待票据,发生时凭据直接计入4、管理费用—邮电费:公司所有固定电话及移动电话、网络费用、另包括信件及快递费用,必须凭正规话费发票、收据及充值发票入账;5、管理费用—差旅费:所有行政部门及后勤部门人员出差及外勤时的车费补助、打的等费用;6、管理费用—董事会费:董事会成员津贴、会务费、为开会产生的差旅费;7、管理费用—办公费:购置小额办公用品费、打印费、复印费、书报费、交通费、购买硬盘、光盘、软盘等电脑用品,以及插座等维修零件、包括从仓库领用的办公用品;8、管理费用—汽车费:行政管理人员用车费用,包括维修、加油、过路费、等一切维护保养费用;9、管理费用—低值易耗品摊销、无形资产摊销、开办费:本二级科目是指摊销用于管理部门的“低值易耗品、无形资产摊销、开办费、递延资产摊销”结转科目;10、管理费用—劳动保险费:职工保险企业承担的部份及直接由企业赔偿的部份保险费;11、管理费用—运杂费:为管理部门服务的运输费、力支等劳务杂支费用;12、管理费用—工会经费:工会组织活动发生的相关费用,包括工会人员的办公费、差旅费等支出;包括计提上缴的14、管理费用—研究开发费、技术转让费;技术服务费、15、管理费用—税费:印花税、车船使用税、房产税等列支于管理费用的附加税费;16、管理费用—职教经费:用于职工培训、学习、函授等费用;包括计提上缴的;17、管理费用—修理费:本二级科目包含电脑,空调,打印机,复印机,传真机等的修理安装费,硬件升级费,办公楼和宿舍装修费,其他管理部办公用品移动和安装费等。
费用类会计明细科目及使用1.销售费用类:-广告费:用于推广销售产品或服务的费用。
-促销费:用于促进销售、提高销售额的费用。
-运输费:用于销售产品的运输成本。
-业务招待费:与业务活动相关的款待费用。
2.管理费用类:-办公费:用于支付日常办公所需的费用。
-人力资源费:用于支付招聘、培训、奖励、福利等人力资源管理相关的费用。
-差旅费:用于员工出差、考察等产生的费用。
-会议费:用于召开会议、培训、研讨等活动的费用。
-通讯费:用于支付通讯设备和网络通讯服务的费用。
3.财务费用类:-利息费用:支付借款产生的利息费用。
-手续费:支付金融机构等相关费用。
-汇兑损益:由于外币兑换产生的汇兑差异所引起的损益。
4.研发费用类:-研究费用:用于进行技术研究活动的费用。
-开发费用:用于产品或服务的开发活动的费用。
5.生产费用类:-原材料费:购买直接用于生产产品的原材料的费用。
-劳动力成本:员工的薪资、福利等费用。
-动力费:用于生产设备、机械等动力消耗的费用。
-折旧费用:长期资产按照其使用寿命和净值进行的折旧摊销费用。
-维修费:设备或机器的维修和保养费用。
这些费用类会计明细科目的使用可以为企业提供详细的费用信息,帮助管理层进行成本控制和费用预算。
同时,这些科目的使用也有助于提供对企业经营状况和效益的分析,进一步支持决策制定和资源分配。
在使用这些费用类会计明细科目时,企业需要根据实际情况进行科目的设置和标准化,确保会计记录的准确性和可比性。
此外,还应制定相应的费用报销政策和流程,规范费用报销的程序,防止出现虚假报销和滥用费用的情况。
需要注意的是,不同的行业和企业的费用类会计明细科目设置可能会有所差异,企业应根据自身经营情况和会计要求进行相应的调整和补充。
管理费用明细科目一览表,会计必备!管理费用的科目处理包括企业营业费与管理费用,商品流通企业可不设置本科目,而将发生的管理费用在“营业费用”科目核算。
那么,管理费用都包括哪些明细科目呢?西安会计培训班为大家整理了管理费用明细科目一览表,快来看吧!1、管理费用—工资—基本工资/加班费/临时工工资说明:本二级科目包含三个三级科目,其中“工资”是二级科目,在这个二级科目之下又设有三个三级科目“基本工资”,“加班费”,“临时工工资”。
这里的“基本工资”是指公司管理部门的正式职工应得的工资扣除“加班费”之外的全部工资。
2、管理费用—职工福利费—福利费/医疗补助说明:本二级科目包含两个三级科目,“福利费”包括管理部员工工作餐,医疗用品,公司组织职工体检费,工伤医疗费,注射疫苗费,医疗室药品费,工作人员租房费,液化气,餐厅用厨具,司机保安餐费补助及夜班补助,厨师工资,职工慰问金,体育用品等。
另外,它还包括每月公司按一定比例计职工福利基金,?“医疗补助”指公司和个人按一定工资比例交纳的一种医疗基金。
3、管理费用—修理费说明:本二级科目包含电脑,空调,打印机,复印机,传真机等的修理安装费,硬件升级费,办公楼和宿舍装修费,其他管理部办公用品移动和安装费等。
4、管理费用—折旧费说明:本二级科目是指管理部使用的固定资产每月所计提的折旧。
5、管理费用—办公费—书报费/印刷费/日常办公用品费/消耗用品费/年检/审计费/其他说明:本二级科目包含六个三级科目,其中“书报费”指管理部门购书,订报刊杂志的费用,“印刷费/复印费”指印名片、劳动合同、公司内部报纸等,“日常办公用品”指管理部门每月按预算标准购买的办公用品及为新员工购买的小件办公品,以及传真机、打印机、复印机用色带、墨盒、墨粉、复印纸等,“消耗用品费”主要指人事总务部购咖啡,茶叶,纸杯,纯净水,矿泉水,纸巾以及洗手间用的洗手液,消毒液,手纸等,“年检/审计费”指企业参加工商联合年费,企业变更费,企业验资审计费等。
管理费用、营业费用、财务费用、明细科目设置及会计分录(一)2009年10月26日星期一 09:17 A.M.管理费用、营业费用、财务费用、明细科目设置(一)费用明细科目设置原则:1、根据企业性质、工作需要、领导要求等设置;2、经常发生的、金额较大的、公司或领导需要了解每年某项费用数据支出情况的、所得税扣法规有规定扣除比例标准的等等,一般要求单独设置;3、中小型企业或采用手工账的不宜设置太多明细科目;4、根据实际需求可将性质相近的合并设置明细科目;5、同一公司属下有多套独立或非独核算账的,应尽量统一口径设置。
6、无法分清归哪一类就放入“其他”啦费用明细科目设置管理费用>>1.管理费用—工资—基本工资—加班费—临时工工资说明:本二级科目包含三个三级科目,其中“工资”是二级科目,在这个二级科目之下又设有三个三级科目“基本工资”,“加班费”,“临时工工资”。
这里的“基本工资”是指公司管理部门的正式职工应得的工资扣除“加班费”之外的全部工资。
>>2.管理费用—职工福利费—福利费—医疗补助说明:本二级科目包含两个三级科目,“福利费”包括管理部员工工作餐,医疗用品,公司组织职工体检费,工伤医疗费,注射疫苗费,医疗室药品费,工作人员租房费,液化气,餐厅用厨具,司机保安餐费补助及夜班补助,厨师工资,职工慰问金,体育用品等。
另外,它还包括每月公司按一定比例计职工福利基金“医疗补助”指公司和个人按一定工资比例交纳的一种医疗基金。
>>3.管理费用—折旧费说明:本二级科目是指管理部使用的固定资产每月所计提的折旧。
>>4.管理费用—修理费说明:本二级科目包含电脑,空调,打印机,复印机,传真机等的修理安装费,硬件升级费,办公楼和宿舍装修费,其他管理部办公用品移动和安装费等。
>>5.管理费用—中介费/代理费说明:本二级科目包含人事档案代理费,招聘中介费。
>>6.管理费用—办公费—书报费—印刷费—日常办公用品费—消耗用品费—年检/审计费—其他说明:本二级科目包含六个三级科目,其中“书报费”指管理部门购书,订报刊杂志的费用,“印刷费/复印费”指印名片、劳动合同、公司内部报纸等,“日常办公用品”指管理部门每月按预算标准购买的办公用品及为新员工购买的小件办公品,以及传真机、打印机、复印机用色带、墨盒、墨粉、复印纸等,“消耗用品费”主要指人事总务部购咖啡,茶叶,纸杯,纯净水,矿泉水,纸巾以及洗手间用的洗手液,消毒液,手纸等,“年检/审计费”指企业参加工商联合年费,企业变更费,企业验资审计费等。
营业费用、管理费用、财务费用等明细科目设置及说明一、管理费用1、管理费用—工资:所有行管人员工资、奖金及为行政区域服务的临工工资(临工工资发生时直接计入);包括加班、值班工资2、管理费用—职工福利费:后勤部门福利费用(含食堂、医务室)、体检费、所有医疗性支出、节假日发放的职工福利、困难职工补助、清凉费、等所有与职工福利相关的费用;发生时凭据直接计入,另包括计提福利;3、管理费用—业务招待费:所有招待用途的支出,含烟、酒、饭菜、购物赠送等各种形式的招待票据,发生时凭据直接计入4、管理费用—邮电费:公司所有固定电话及移动电话、网络费用、另包括信件及快递费用,必须凭正规话费发票、收据及充值发票入账;5、管理费用—差旅费:所有行政部门及后勤部门人员出差及外勤时的车费及补助、打的等费用;6、管理费用—董事会费:董事会成员津贴、会务费、为开会产生的差旅费;7、管理费用—办公费:购置小额办公用品费、打印费、复印费、书报费、交通费、购买硬盘、光盘、软盘等电脑用品,以及插座等维修零件、包括从仓库领用的办公用品;8、管理费用—汽车费:行政管理人员用车费用,包括维修、加油、过路费、等一切维护保养费用;9、管理费用—低值易耗品摊销、无形资产摊销、开办费:本二级科目是指摊销用于管理部门的“低值易耗品、无形资产摊销、开办费、递延资产摊销”结转科目;10、管理费用—劳动保险费:职工保险企业承担的部份及直接由企业赔偿的部份保险费;11、管理费用—运杂费:为管理部门服务的运输费、力支等劳务杂支费用;12、管理费用—工会经费:工会组织活动发生的相关费用,包括工会人员的办公费、差旅费等支出;包括计提上缴的14、管理费用—研究开发费、技术转让费;技术服务费、15、管理费用—税费:印花税、车船使用税、房产税等列支于管理费用的附加税费;16、管理费用—职教经费:用于职工培训、学习、函授等费用;包括计提上缴的;17、管理费用—修理费:本二级科目包含电脑,空调,打印机,复印机,传真机等的修理安装费,硬件升级费,办公楼和宿舍装修费,其他管理部办公用品移动和安装费等。
费用二级明细科目预设费用明细科目设置原则1、根据企业性质、工作需要、领导要求等设置2、经常发生的、金额较大的、公司或领导需要了解每年某项费用数据支出情况的、所得税扣除法规有规定扣除比例标准的等等一般要求单独设置3、中小型企业或采用手工账的不宜设置太多明细科目4、根据实际需求可将性质相近的合并设置明细科目5、同一公司属下有多套独立或非独核算账的应尽量统一口径设置。
6、无法分清归哪一类就放入“其他”啦费用明细科目设置管理费用1.管理费用—工资说明本二级科目包含公司管理部门的正式职工应得的全部工资。
2.管理费用—职工福利费说明本二级科目包含两个三级科目“福利费”包括管理部员工工作餐医疗用品公司组织职工体检费工伤医疗费注射疫苗费医疗室药品费工作人员租房费液化气餐厅用厨具司机保安餐费补助及夜班补助厨师工资职工慰问金体育文化用品等。
另外它还包括每月公司按一定比例计职工福利基金“医疗补助”指公司和个人按一定工资比例交纳的一种医疗基金。
3.管理费用—折旧费说明本二级科目是指管理部使用的固定资产每月所计提的折旧。
4.管理费用—修理费说明本二级科目包含电脑空调打印机复印机传真机等的修理安装费硬件升级费办公楼和宿舍装修费其他管理部办公用品移动和安装费等。
5.管理费用—办公费—电话、上网费—书报费—印刷费—日常办公用品费—消耗用品费—年检/审计费—文件快递费—其他说明本二级科目包含六个三级科目其中“书报费”指管理部门购书订报刊杂志的费用“印刷费/复印费”指印名片、劳动合同、公司内部报纸等“日常办公用品”指管理部门每月按预算标准购买的办公用品及为新员工购买的小件办公品以及传真机、打印机、复印机用色带、墨盒、墨粉、复印纸等“消耗用品费”主要指人事总务部购咖啡茶叶纸杯纯净水矿泉水纸巾以及洗手间用的洗手液消毒液手纸等“年检/审计费”指企业参加工商联合年费企业变更费企业验资审计费等。
其中“快递费”主要指管理部门日常发送文件快递的费用业务提单和样品货运计入营业费用。
一、管理费用1、管理费用—工资:所有行管人员工资、奖金及为行政区域服务的临工工资(临工工资发生时直接计入);包括加班、值班工资2、管理费用—职工福利费:后勤部门福利费用(含食堂、医务室)、体检费、所有医疗性支出、节假日发放的职工福利、困难职工补助、清洁费、等所有与职工福利相关的费用;发生时凭据直接计入,另包括计提福利;福利费”包括管理部员工工作餐,医疗用品,公司组织职工体检费,工伤医疗费,注射疫苗费,医疗室药品费,工作人员租房费,液化气,餐厅用厨具,司机保安餐费补助及夜班补助,厨师工资,职工慰问金,体育用品等。
另外,它还包括每月公司按一定比例计职工福利基金,“医疗补助”指公司和个人按一定工资比例交纳的一种医疗基金。
3、管理费用—业务招待费:所有招待用途的支出,含烟、酒、饭菜、购物赠送等各种形式的招待票据,发生时凭据直接计入4、管理费用—邮电费:公司所有固定电话及移动电话、网络费用、另包括信件及快递费用,必须凭正规话费发票、收据及充值发票入账;5、管理费用—差旅费:所有行政部门及后勤部门人员出差及外勤时的车费补助、打的等费用;6、管理费用—董事会费:董事会成员津贴、会务费、为开会产生的差旅费;7、管理费用—办公费:购置小额办公用品费、打印费、复印费、书报费、交通费、购买硬盘、光盘、软盘等电脑用品,以及插座等维修零件、包括从仓库领用的办公用品;8、管理费用—汽车费:行政管理人员用车费用,包括维修、加油、过路费、等一切维护保养费用;9、管理费用—低值易耗品摊销、无形资产摊销、开办费:本二级科目是指摊销用于管理部门的“低值易耗品、无形资产摊销、开办费、递延资产摊销”结转科目;10、管理费用—劳动保险费:职工保险企业承担的部份及直接由企业赔偿的部份保险费;11、管理费用—运杂费:为管理部门服务的运输费、力支等劳务杂支费用;12、管理费用—工会经费:工会组织活动发生的相关费用,包括工会人员的办公费、差旅费等支出;包括计提上缴的14、管理费用—研究开发费、技术转让费;技术服务费、15、管理费用—税费:印花税、车船使用税、房产税等列支于管理费用的附加税费;16、管理费用—职教经费:用于职工培训、学习、函授等费用;包括计提上缴的;17、管理费用—修理费:本二级科目包含电脑,空调,打印机,复印机,传真机等的修理安装费,硬件升级费,办公楼和宿舍装修费,其他管理部办公用品移动和安装费等。
费用明细科目设置原则和标准一、费用明细科目设置原则:1、根据企业性质、工作需要、领导要求等设置;2、经常发生的、金额较大的、公司或领导需要了解每年某项费用数据支出情况的、所得税扣除法规有规定扣除比例标准的等等,一般要求单独设置;3、中小型企业或采用手工账的不宜设置太多明细科目;4、根据实际需求可将性质相近的合并设置明细科目;5、同一公司属下有多套独立或非独核算账的,应尽量统一口径设置。
6、无法分清归哪一类就放入“其他”二、费用明细科目设置标准(一)、管理费用1、工资:指企业管理部门职工的各种工资、奖金、工资性津贴、补助及其他工资性费用。
2、职工福利费:指按管理部门职工工资总额及福利费开支的职工工资总额的14%提取的职工福利费。
3、折旧费:指管理部使用的各种固定资产每月所计提的折旧。
4、办公费:指书报费、印刷费、日常办公用品费、消耗用品费、年检/审计费、其他说明:其中“书报费”指管理部门购书,订报刊杂志的费用;“印刷费/复印费”指印名片、劳动合同、公司内部报纸等;“日常办公用品”指管理部门每月按预算标准购买的办公用品及为新员工购买的小件办公品,以及传真机、打印机、复印机用色带、墨盒、墨粉、复印纸等,“消耗用品费”主要指人事总务部购咖啡,茶叶,纸杯,纯净水,矿泉水,纸巾以及洗手间用的洗手液,消毒液,手纸等,“年检/审计费”指企业内部审计发生的费用“其他”包括财务部购发票费,财务报表,财务帐本和封皮,以及复印费等。
5、物料消耗:包括购买硬盘、光盘、软盘等电脑用品,以及插座等维修零件,其他扣除“办公费—日常办公用品费”和“低值易耗品”外的办公用品。
6、低值易耗品摊销:指月底时将用于管理部的“低值易耗品”结转费用7、无形资产摊销:指企业无形资产的摊销费,包括专利权、商标权、著作权、土地使用权、和商誉等的摊销费。
8、长期待摊费用摊销:指摊销期限在一年以上的各项长期待摊费用的摊销。
9、坏帐准备: 指企业计提的应收款项坏帐准备。
管理费用是什么!管理费用明细科目说明!〔共8篇〕篇1:管理费用是什么!管理费用明细科目说明! 管理费用管理费用是指企业行政管理部门为组织和管理消费经营活动而发生的各项费用,管理费用属于期间费用,在发生的当期就计入当期的损益。
管理费用明细科目说明:一、企业发生的营业费销售费用在“销售费用”科目中核算,并按费用工程设置明细账进展明细核算。
企业发生的各项营业费用借记该科目,贷记“现金”、“银行存款”、“应付工资”、“应付福利费”等科目;月终,将借方归集的营业费用全部由“营业费用”科目的贷方转入“本年利润”科目的借方,计入当期损益。
结转营业费用后,“销售费用”科目期末无余额。
一、本科目核算小企业为组识和管理企业消费经营所发生的管理费用,如小企业的行政管理部门在经营管理中发生的公司经费(包括行政管理部门职工工资、修理费、物料消耗、低值易耗品摊销、办工费和差旅费等)工会经费、待业保险费、劳动保险费、聘请中介机构费、咨询费(含参谋费)、诉讼费、业务招待费、房产税、车辆使用税、土地使用税、印花税、技术转让费、矿产资无形资产补偿费、无形资产摊销、职工教育经费、研究与开发费、排污费、存货盘亏或盘盈(不包括应计入营业外支出的存货损失)、计提的坏账准备、存货跌价准备等,二、营业费用商品流通企业可不设置本科目,而将发生的管理费用在“营业费用”科目核算。
二、发生的行政管理部门人员的工资及福利费,借记本科目,贷记“应付职工薪酬”、“应付福利费”科目。
行政管理部门计提的固定资产折旧,借记本科目,贷记“累计折旧”科目。
发生的办公费、修理费、水电费等,借记本科目,贷记“银行存款”等科目。
交纳待业保险费、劳动保险费时,借记本科目,贷记“银行存款”科目。
发生业务招待费、聘请中介机构费、咨询费、诉讼费、技术转让费、职工教育经费、研究开发费时,借记本科目,贷记“银行存款”等科目。
按规定计算出应交的矿产资补偿费,借记本科目,贷记“其他应付款”科目。
实用的营业费用、管理费用明细科目设置及说明b 营业费用★1.营业费用—工资—基本工资—加班费说明:本二级科目包含两个三级科目,“基本工资”指公司营业部正式职工应的工资扣除“加班费”后的全部工资。
“加班费”指营业部职工加班所的工资。
★2.营业费用—职工福利费—福利费—医疗补助说明:本二级科目包含两个三级科目,“福利费”指营业部职工体检费,误餐补助,租房补贴,节日礼金,保洁员工资,医疗费,冬季取暖费,购液化气等,“医疗补助”指公司和个人按一定工资比例交纳的一种医疗基金。
★3.营业费用—职工教育经费说明:本二级科目指公司营业部按照一定工资标准计提的公司职工教育基金。
★4.营业费用—待业保险费说明:本二级科目阐述的是公司和营业部个人按一定工资比例交纳的社会保险的一种。
★5.营业费用—劳动保险费说明:本二级科目阐述的是公司和营业部个人依据一定工资比例交纳的社会保险的一种。
★6.营业费用—工会经费说明:本二级科目指的是公司和营业部个人按一定工资比例交纳的工会费。
★7.营业费用—住房公积金说明:本二级科目指公司和个人按一定工资比例交纳的购房基金。
★8.营业费用—劳动保护费说明:本二级科目指营业部职工购买劳保用品所发生的费用。
★9.营业费用—办公费—书报费—印刷费—日常办公用品费—消耗用品费—其他说明:本二级科目包含五个三级科目,其中“书报费”指营业部门购书,订报刊杂志的费用,“印刷费/复印费”指营业部印名片、劳动合同、公司内部报纸等,“日常办公用品”指营业部门每月按预算标准购买的办公用品及为新员工购买的小件办公品,以及传真机、打印机、复印机用色带、墨盒、墨粉、复印纸等,“消耗用品费”仅限各营业部购咖啡,茶叶,纸杯,纯净水,矿泉水,纸巾等的费用,“其他”包含营业部分支机构登记注册费,刻章费,复印费等。
★10.营业费用—物料消耗说明:本二级科目包括营业部购买硬盘、光盘、软盘等电脑用品,及维修零件,其他扣除“办公费—日常办公用品费”和“低值易耗品”外的办公用品。
★11.营业费用—运输费说明:本二级科目主要指营业部发生的运输费。
★12.营业费用—装卸费说明:本二级科目指营业部发生的装卸货物等的费用。
★13.营业费用—包装费说明:本二级科目指营业部门在手机销售过程中发生的对产品包装的费用。
★14.营业费用—广告费说明:本二级科目指营业部对产品宣传所产生的广告费用。
★15.营业费用—租赁费说明:本二级科目指营业部发生的租房、租办公室费用,以及办公地的物业管理费等。
★16.营业费用—水电费说明:本二级科目指营业部发生的用水,用电的费用。
★17.营业费用—邮电费—快递费—上网费说明:本二级科目包含两个三级科目,“快递费”指其中“快递费”主要指管理部门日常发快件的费用(例如EMS),“上网费”指Internet使用费,LGE-NET使用费。
★18.营业费用—电话费—固定电话费—手机费说明:本二级科目含两个三级科目,其中“固定电话费”指营业部门办公室有线电话使用费,“手机费”指手机部门移动电话使用费。
★19.营业费用—差旅费—国内—国外—市内交通费—培训差旅费说明:本二级科目包含四个三级科目,“国内”指营业部职工国内出差发生的费用,“国外”指营业部职工国外出差发生的费用,“市内交通费”指营业部职工市内办公发生的交通费“培训差旅费”指营业部职工培训期间发生的住宿费,交通费等。
★20.营业费用—低值易耗品摊销说明:本二级科目是指月底时将用于营业部的“低值易耗品”结转费用。
★21.营业费用—车辆费—油费—养路费—租车费—修理费—车辆维护用品费—车辆租金—其他说明:本二级科目包括七个三级科目,“油费”指营业部车辆使用汽油、机油的费用,“养路费”指营业部使用的车辆按国家规定所交的公路维护费,“修理费”指营业部车辆的修理维护费,“车辆维护用品费”指营业部为车辆购买的日常维修用具及轮胎等,“车辆租金”指公司租用车辆的费用,“其他”指营业部车辆过路过桥费、停车费、交通违章罚款以及车辆年审和驾驶员证件审查费用等。
★22.营业费用—招待费—招待费—活动经费说明:本二级科目包含两个三级科目,“招待费”指公司营业部对外招待客户发生的餐费,“活动经费”指公司营业部职工内部聚餐发生的费用。
★23.营业费用—通关费—通关费—商检费说明:本二级科目包含两个三级科目,“通关费”指营业部进出口货物时发生的通关费用。
“商检费”指营业部进出口货物时发生的商检费。
★24.营业费用—售后服务—运输费—修理费—材料费—其他说明:本二级科目包含四个三级科目,“运输费”指营业部售后服务过程中发生的运输费,“修理费”指营业部售后服务过程中发生的维修费,“材料费”指营业部售后服务过程中发生的材料费。
“其他”指营业部售后服务过程中发生的不包含在其他三级科目中的售后服务费。
★25.营业费用—样品费说明:本二级科目指营业部展示过程中使用样品的费用。
★26.营业费用—劳务费说明:本二级科目主要指营业部发生的资料翻译费等劳务费。
★27.营业费用—市场基金说明:本二级科目指公司按一定比例计提的一种基金,主要为代理商发生的费用所计提的基金。
★28.营业费用—维修基金说明:本二级科目指公司按一定比例计提的一种基金,主要为产品售后服务产生的维修费用所计提的基金。
★29.营业费用—销售风险基金说明:本二级科目指公司按一定比例计提的一种基金,主要为产品销售过程中发生的产品跌价所产生的风险而计提的基金。
★30.营业费用—修理费说明:本二级科目包含电脑,空调,打印机,复印机,传真机等的修理安装费,硬件升级费,办公楼和宿舍装修费,其他营业部部办公用品移动和安装费等,但不包括公司生产的产品的修理费。
★31.营业费用—业务宣传费—促销费—促销员工资—促销费—促销赠品费—宣传品费—其他说明:本二级科目包含三个三级科目,其中“促销费”又包括两个四级科目,“促销员工资”指促销员的工资等费用,“促销赠品费”指促销活动中发放赠品的费用;三级科目“宣传品费”指业务宣传品的制作费用以及购买宣传品的费用“其他…指业务宣传活动中发生的其他费用。
★32.营业费用—会议费—会议费—餐费说明:本二级科目包含两个三级科目,其中三级科目“会议费”指营业部发生的参加同行业的联席会议费等,“餐费”指营业部会议期间的餐饮费。
★33.营业费用—培训费—讲师费—资料费—餐费—其他说明:本二级科目包括四个三级科目,其中“讲师费”指聘请讲师的讲课费,“资料费”指购买培训材料的费用,“餐费”指培训期间公司员工发生的餐费,购食品费用,“其他”包含培训期间的场地使用费及其他杂费。
★34.营业费用—中介费/代理费说明:本二级科目包含营业部发生的人事档案代理费,招聘中介费。
★35.营业费用—咨询费说明:本二级科目包含公司聘请律师顾问费、会计税务咨询费及其他信息咨询费用。
★36.营业费用—保险费说明:本二级科目指营业部发生的车辆保险费等。
★37.营业费用—折旧费说明:本二级科目是指营业部使用的固定资产每月所计提的折旧。
★38.营业费用—其他—签证费—清洁费—其他说明:本二级科目包含三个三级科目,“签证费”指办理出国护照签证或签证居留证延期费,国外工作人员专家证延期费等,“清洁费”指营业部雇佣保洁员费用,“其他”指营业部“营业费用”其他二级科目所未包括的费用。
管理费用、营业费用科目下没有固定的明细科目,各单位可以根据自己的实际情况设置二级科目。
一般来说管理费用下比较通用的有:办公费,业务招待费,水电费,差旅交通费,行政管理用固定资产折旧及修理,物资材料消耗,地方税费(如堤围费,防洪费等),其他管理费用,管理人员工资,福利费,低值易耗品摊销,工会经费,职工教育经费,企业负担的劳动保险费,企业负担的住房公积金,资产减值准备等等。
营业费用子科目基本差不多。
通讯费是属于管理费用中的办公费名下,可以从管理费用中报销一般纳税人增值税帐务处理大全一、“进项税额”的帐务处理1.国内购进货物。
企业在国内采购的货物,按照增值税发票上注明的增值税额,借记“应交税金――应交增值税(进项税额)”科目;按照专用发票上记载的应讲稿采购成本的金额,“借记材料采购”、“商品采购”、“原材料”、“制造费用”、“管理费用”、“经营费用”、“其他业务支出”等科目,按照应付或实际支付的金额,贷记“应付帐款”、“应付票据”、“银行存款”。
需要注意的是:如果购进货物未能取得增值税发票,则不能计算扣除进项税额;如果购入货物取得增值税发票有误,也不得作为扣税凭证,购货方有权拒收不符合规定的增值税发票,否则,其进项税额就必须敖货物的购进成本。
2.接受投资转入货物。
企业接受投资转入货物,应按照专用发票上注明的增值税额,借记“应交税金――应交增值税(进项税额)”科目,按照确认的投资货物价值(已扣增值税),借记“原材料”等科目,按照增值税与货物价值的合计数,贷记“实收资本”等科目。
3.接受捐赠转入的货物。
企业接受捐赠转入的货物,应按照增值税专用发票上注明的增值税额,借记“应交税金――应交增值税(进项税额)”科目;按照确认的捐赠货物价值(已扣增值税),借记“原材料”等科目;按照增值税额与货物价值的合计数贷记“资本公积”等科目。
4.接受应税劳务。
企业接受应税劳务,应按增值税专用发票上注明的增值税额,借记“应交税金――应交增值税(进项税额)”科目;按照专用发票上记载的应计入加工、修理修配等货物成本的金额,借记“其他业务支出”、“制造费用”、“委托加工材料”、“加工商品”、“经营费用”、“管理费用”等科目;按应付或实际支付的金额,贷记“应付帐款”、“银行存款”等科目。
5.进口货物。
按照海关提供的完税凭证上注明的增值税额,借记“应交税金――应交增值税(进项税额”)科目;按照进口货物应计入采购成本的金额,借记“材料采购”、“商品采购”、“原材料”等科目;按照应付或实际支付的金额,贷记“应付帐款”、“银行存款”等科目。
6.购入免税农产品。
应按照购入免税农产品的买价和13%的扣除率计算进项税额,借记“应交税金――应交增值税(进项税额)”科目;按买价扣除进项税额后的余额,借记“材料采购、”“商品采购”等科目;按实际支付的价款,贷记“应付帐款”、“银行存款”等科目。
注。
如果的运输发票,则按运输费用的7%,计算进项税额;如果的废旧物资销售发票,则按买价的10%计算进项税额。
二、“已交税金”的帐务处理。
企业上缴增值税时,借记“应交税金--应交增值税(已交税金)”科目,贷记“银行存款”等科目。
收到退回多交的增值税时,作相反的会计分录。
注:这适用于代开预征等当月税款当月入缴纳的情况,不适用于当月计算,次月入库的正常计算纳税的帐务。
三、“销项税额”的帐务处理1.销售货物或提供应税劳务。
企业销售货物或提供应税劳务(包括将自产、委托加工或购买的货物分配给股东或投资者),按照实现的销售收入和按规定收取的增值税额,借记“应收帐款”、“应收票据”、“银行存款”、“应付利润”等科目;按照当期的销售额和规定税率计算的增值税,贷记“应交税金――应交增值税(销项税额)”科目;按实现的销售收入,贷记“产品销售收入”、“商品销售收入”、“其他业务收入”科目。