2021年四川省遂宁市中考物理试题(含答案)
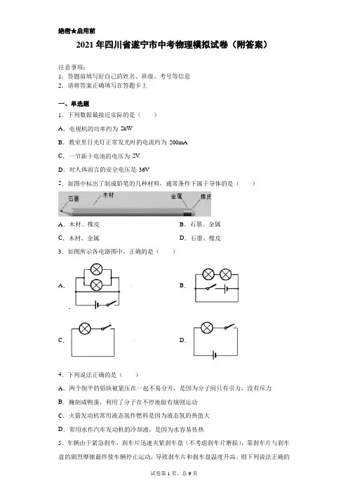
- 格式:docx
- 大小:915.22 KB
- 文档页数:7
2021年四川省遂宁市中考物理试卷一、单选题(本大题共10小题,共30.0分)1.物理学是一门以观察和实验为基础的学科,善于观察思考的小宇对身边一些物理量作了以下估测,其中与实际情况不符的是()A. 一瓶矿泉水重约5NB. 签字笔长度约15cmC. 人步行速度约10m/sD. 人体感觉最舒适的环境温度约24℃2.“新冠肺炎”可防可治,下列对疫情防控中涉及到的物理知识解释符合科学原理的是()A. 戴口罩是为了防止由于分子运动形成飞沫传染B. 医护人员所带护目镜的镜片上出现水雾,这是汽化现象C. 打疫苗擦酒精时,皮肤感到更凉,主要是因为酒精蒸发有致冷作用D. 将药液注入肌肉利用了大气压的作用3.“奋斗百年路,启航新征程”,全国上下举行了庆祝建党100周年的系列活动,我市举办的庆祝晚会精彩纷呈。
下列对晚会相关分析错误的是()A. 演员将邓小平的声音模仿得惟妙惟肖,他主要是模仿邓小平声音的音调B. 美妙的歌声是通过空气传播到现场观众的C. 舞蹈演员的红色裙子在绿色追光灯下呈黑色D. 空中表演的5G智能无人机方阵是利用电磁波控制的4.“醉美遂宁,宜居之城”。
观音湖湿地公园阳光明媚、草长莺飞、亭台倒影、鱼翔浅底,令游人神清气爽。
对此情景下列分析正确的是()A. 小鸟的飞翔利用了流体压强与流速关系的原理B. 亭台在水中的倒影是光的折射形成的等大实像C. 岸边看到的水中“游鱼”是光的反射形成的虚像D. 午后阳光下,湖水清凉而砂石发烫,是因为砂石的比热容比水的大5.新能源电动公交车已成为遂宁人民常见的“绿色”交通工具。
以下对新能源电动公交车涉及到的物理知识分析合理的有()①公交车刹车减速,惯性减小②轮胎表面刻有花纹是通过增大接触面粗糙程度来增大摩擦③公交车匀速直线前进时,受到的合力为零④公交车停靠在水平站台时,它对地面的压力和地面对它的支持力是一对平衡力⑤电动公交车使用的电能是二次能源⑥市区内禁止鸣笛是在传播过程中减弱噪声A. ①②④B. ②③⑤C. ②③④⑤D. ①③⑤⑥6.掌握安全用电常识,具有安全用电意识是我们必备的素质。
.2021年四川省遂宁市中考物理试卷一、单项选择题〔本大题共10小题,共分〕1.“端午浓情,粽叶飘香〞,关于蒸粽子过程中涉及到的物理知识,以下说法中正确的选项是〔〕A. 粽子内能增大是通过做功实现的B. 水沸腾后,锅面上“白雾弥漫〞,这一物态变化过程和“霜〞的形成过程一样C. 刚出锅的粽子非常烫手,因为高温的粽子含有的热量多D. 水沸腾后,粽叶香味更浓,因为温度越高分子运动越剧烈2.如下图的光现象中,由光的折射形成的是〔〕A. 雪山在水中形成的倒影B. 手在屏幕上形成的手影C. 筷子在水面“折断〞D. 白天看到五颜六色的花朵3.关于能源、信息和声音,以下说法正确的选项是〔〕A. 太阳能、风能,水能、核能,天然气等都属于可再生能源B. 我国自主建立的北斗卫星定位系统是利用电磁波传递信息的C. 广场舞的伴奏音乐“震耳欲聋〞,这里的“震耳欲聋〞指的是乐音的音调高D. 中考期间学校路段制止鸣笛,这是在传播过程中碱弱噪声4.公交车后门左右扶杆上各装有一个按钮开关〔用S1、S2表示〕当乘客按下任意一个开关时,电铃响起,提醒司机有乘客要下车;待车停稳后,同时按下控制电动机的开关S,后门翻开,乘客才能下车、以下四个电路设计符合要求的是〔〕A. B.C. D.5.电的使用提高了我们的生活品质,但使用不当也会给我们的生命财产造成损失,以下关于家庭用电平安的说法中错误的选项是〔〕A. 控制用电器的开关应接在用电器和火线之间B. 假设空气开关“跳闸〞,一定是使用了大功率用电器C. 发现电路起火,应立即断开电源开关,切断电路D. 有金属外壳的用电器使用三脚插头是为了防止漏电而采取的平安措施6.如图,关于甲、乙、丙、丁四幅实验图片,以下说法错误的选项是〔〕A. 此实验说明通电导体周围存在着磁场B. 此实验说明了发电机的工作原理C. 此实验说明电磁铁的磁性强弱与线圈匝数有关D. 此实验过程中将机械能转化为电能7.如下图电路,电源电压保持不变,闭合开关S,将滑动变阻器的滑片P向右移动过程中〔〕A. 电压表V的示数不变B. 电流表A的示数变大C. 小灯泡的亮度变暗D. 电路的总功率变大8.随着社会经济的开展,人们生活水平的提高,小汽车走进了千家万户,以下关于小汽车所涉及的物理知识描述正确的有〔〕①汽车轮胎上凹凸不平的花纹是为了增大车轮与地面的摩擦力②汽车上宽大的座椅是为了减小座椅对人体的压强③汽车配备平安带和平安气囊的目的是为了在紧急刹车时减小人的惯性④燃油汽车的发动机用水作冷却剂,是因为水的比热容大⑤汽车行驶过程中,驾驶员相对于座椅是运动的A. ①②③B. ③④⑤C. ①②④D. ①②⑤9.如下图,水平桌面上三个完全一样的容器内装有适量的水,将A、B.C三个体积一样的小球分别放入容器内,待小球静止后,A漂浮、B悬浮、C沉底,此时三个容器内水面高度一样。
遂宁市2021年中考物理试题遂宁市2021年初中毕业暨高中阶段学校招生考试理科综合物理部分一、选择题(本大题总计10个小题,每小题均只有一个恰当选项,每小题3分后,共30分后)1.下列有关声和能的说法中正确的是()a.声纹门锁在房主讲出暗语时就可以被关上,是因为它能够分辨声音的音调b.“辽宁号”航母上的起飞引导员佩戴有耳蔚耐房,这是从传播过程中减弱噪声c.太阳能、风能、核能是目前正在努力研究、开发的新能源,它们都是可再生能源d.能量的转化和转移具有方向性,在转化和转移过程中能量的总量总保持不变2.下列光现象与其成因对应正确的是()a.雨后彩虹一光的色散b..鱼翔浅底一一光的直线传播c.小孔光学一光的散射d.镜花水月一光的折射3.小军帮妈妈煲鸡汤时,联想到了许多物理知识.下列说法错误的是()a.鸡汤香式四溢是扩散现象,说明分子在不停地做无规则运动b.鸡汤沸腾过程中吸收热量,温度不变,内能不变c.煲鸡汤过程中,限压阀旋转,此过程的能量转变与内燃机的作功冲程相近d.限压阀口“烟雾氤氲”,这就是水燕气液化构成的小水珠4.如图是某品牌榨汁机,为保障安全,该榨汁机设置了电源开关s和安全开关s1.当杯体放到主机上时,s1自动滑动,此时再滑动s,电动机就可以启动,已经开始榨汁.以下电路图合乎上述建议的就是()5.下面是小明整理的部分电学笔记,其中叙述正确的是()a.丝绸与玻璃棒摩擦过程中,丝绸失去了电子b.由欧姆定律所述,导体电阻的大小与其两端电压成正比,与通过它的电流成反比c.在感线总是从磁体北极启程返回磁体南极d.安装家庭电路时,开关应与所控制的用电器串联,且接在相线上6.ktv多样了人们的业余文化生活,唱歌时用的麦克风(动圈式话筒)如图所示,它的工作原理就是:对着话珍骂人时,话简将声音转型为随声音变化的电流,然后经扬声器(喇叭)还原成为声音.麦克风工作原理与以下装置的工作原理相同的就是()7.如图所示电路,电源电压保持不变,闭合开关s,将滑动变阻器的滑片p向b端移动,则在移动过程中()a.电压表v的示数变大,电流表a1的示数变小b.电压表v的示数维持不变,电流表a2的示数变大c.电压表v的示数与电流表a1的示数的乘积变大d.电压表v的示数与电流表a1和a2的示数差的比值不变8.小明在水平地面拉掉如图所示的一只圆柱形油桶,油桶低40cm,底部直径为30em,装进油后总重2000n.以下观点中恰当的就是()1a.要使底部c稍稍返回地面,他至少应付油桶施予600n的力b.他用水平力虽没有促进油桶,但他用沙尔梅,所以他对油桶搞了功c.他用水平力没有促进油桶,是因为升力大于摩擦力d.油桶匀速运动时,地面对油桶的支持力和油桶对地面的压力是平衡力9.2021年5月14日早间,四川航空公司3u8633航班继续执行重庆一拉萨航班任务,飞机在9000多米高空自动航行时,驾驶舱右座前风挡玻璃断裂开裂,但最终安全延误在成都双流机场.以下观点中不恰当的就是()a.飞行员通过应急应答与地面指挥中心取得联系就是利用电磁波传递信息b.飞机降落过程中机翼上方空气流速慢应力大,从而赢得升力c.乘客系则不好安全带就是为了避免由于惯性导致的危害d.飞机平安着陆,在跑道滑行过程中如果外力突然消失,飞机将保持静止状态3310.如图甲所示的圆柱形容器中装有适量的某种液体,现将密度为0.6×10kg/m的正方体木块a放人容器中,木块静止时露出液面的体积与浸人液体的体积之比为1:3;在木块上表面轻放一个物块b(va=2vb),a的上表面刚好与液面相平,如图乙所示.若将物块b单独放人此液体中,它静止时将()a.悬浮b.漂浮c.沉底d.无法判断二、填空题(本大题共计5个小题,每空2分,共28分)11.勤于动手的小聪在探究凸透镜成像规律过程中,将蜡烛、凸透镜和光屏按如图所示放置时,蜡烛通过凸透镜在光屏上形成一个倒立、(选填“放大”、“缩小”或“等大”)的清晰的像,利用凸透镜这一成像规律制成的是(选填“照相机”、“投影仪”或“放大镜”);若保持透镜和光屏的位置不变,将蜡烛移到“15cm\佩戴的眼镜放在蜡烛和透镜间适当位置时,光屏上又出现了清晰的像,则小明所患的眼疾是.(选填“近视眼”或“远视眼”)12.我国于2021年5月18日在南海海域成功试采“可燃冰”,“可燃冰”作为新型能源,有着巨大的开发使用潜力,在相同条件下,“可燃冰”完全燃烧放出的热量可达到天然气的数十倍。
2021年四川省遂宁市中考物理模拟试卷解析版
一.选择题(共10小题,满分30分,每小题3分)
1.(3分)下列物理量最接近实际的是()
A.一支铅笔长约180cm
B.一位初三学生重约500N
C.一节干电池电压为36V
D.遂宁七月份平均气温约10℃
【解答】解:A、一只新铅笔的长约18cm左右,故A不符合实际;
B、一位初三学生的质量在50kg左右,受到的重力G=mg=50kg×10N/kg=500N左右,
故B符合实际;
C、一节干电池电压为1.5V,故C不符合题意;
D、遂宁七月份平均气温在30℃左右,故D不符合题意。
故选:B。
2.(3分)如图所示为音叉共鸣实验:两个频率相同的音叉,用橡皮锤敲击其中一个音叉,另一个未被敲击的音叉也会发出声音。
此现象可以说明()
A.声音在传播过程中引发其他物体发生振动
B.声音传播不需要介质
C.声音传播不需要时间
D.物体不振动也可产生声音
【解答】解:
A、一个音叉被敲击发声时,另一个没有被敲击的音叉也会跟着振动发声,即两音叉产生
了共鸣现象,此现象说明声音可以传递能量,故A正确;
B、声音的传播需要介质,该实验中声音是靠空气传播的,故B错误;
C、声音的传播有一定的速度,因此也需要一定的时间,故C错误;
D、声音是由物体振动产生的,此实验不能证明物体不振动也可产生声音,故D错误。
第1 页共16 页。
2021年四川省遂宁市中考物理模拟试卷
一.选择题(共10小题,满分30分,每小题3分)
1.下列物理量最接近实际的是()
A.一支铅笔长约180cm
B.一位初三学生重约500N
C.一节干电池电压为36V
D.重庆七月份平均气温约10℃
2.如图所示为音叉共鸣实验:两个频率相同的音叉,用橡皮锤敲击其中一个音叉,另一个未被敲击的音叉也会发出声音。
此现象可以说明()
A.声音在传播过程中引发其他物体发生振动
B.声音传播不需要介质
C.声音传播不需要时间
D.物体不振动也可产生声音
3.如图所示,以下四个关于“气体压强与流速的关系”的现象中,压强p1、p2大小关系正确的是()
A.p1<p2B.p1=p2C.p1>p2D.p1<p2
4.如图所示,小明水平向右推放在水平地面上的箱子,但没有推动,下列说法正确的是()
A.箱子虽然没有被推动,但小明对箱子做了功
第1 页共24 页。
四川省遂宁市2021版中考物理试卷A卷姓名:________ 班级:________ 成绩:________一、选择题 (共12题;共24分)1. (2分)(2017·湘潭模拟) 以下估测数据,你认为数据符合实际的是()A . 家用空调的功率为60WB . 2017年5月湘潭地区的平均气温约45℃C . 人正常步行1min约能走5kmD . 一名初中生的质量大约是50kg2. (2分)(2020·泰安) 下列有关声现象的说法中,正确的是()A . 人们根据音色来辨别长笛和二胡发出的声音B . “隔墙有耳”可以说明真空能够传播声音C . “不在公共场所大声喧哗”是要求人们说话音调要低D . 用超声波除去人体内的结石,说明声波能传递信息3. (2分) (2017九下·临泽期中) 关于如图所示电与磁部分四幅图的分析,其中不正确的是()A . (a)装置能检验物体是否带电B . (b)装置原理可以制造电动机C . (c)实验说明通电导线周围有磁场D . (d)利用电流的电磁感应工作的4. (2分) (2019九上·惠州期末) 对下列四幅图的理解不正确的是()A . 如图通电导体周围存在磁场B . 如图利用磁场对电流的作用,可以制成电动机C . 如图闭合电路的一部分导体在磁场中运动时,导体中一定会产生感应电流D . 如图电磁继电器是根据电流磁效应原理制成的电路自动控制开关5. (2分)炎热的夏天,环卫工人利用洒水车给马路洒水降温,洒水车在匀速行驶过程中,以下关于能量变化说法正确的是()A . 动能不变,机械能不变B . 动能不变,机械能减小C . 动能减小,机械能减小D . 动能增大,机械能增大6. (2分)物体的温度高,说明物体()A . 吸收了较多的热量B . 含有的热量多C . 放出的热量多D . 大量分子无规则运动更剧烈7. (2分)(2016·朝阳模拟) 图为小强打篮球时的情景,下列说法中正确的是()A . 篮球表面凹凸不平的花纹是用来增大压力的B . 相对于在空中飞行的篮球,篮球筐是静止的C . 投入篮筐的篮球在空中下落时,势能主要转化为动能D . 篮球抛出后仍能向上运动,是由于受到了惯性的作用8. (2分)在寒冷的北方,河水上面结了厚厚的冰,若冰面上方气温是﹣10℃,那么下列说法中正确的是()A . 整个冰层的温度都是﹣10℃B . 冰层上表面为﹣10℃,下表面是0℃C . 整个冰层的温度都是0℃D . 无法确定冰层两表面的温度9. (2分) (2018九上·泰兴期中) 用相同的加热器对质量相同的甲乙两物质加热,温度随时间变化的关系如图,则下列说法错误的是()A . 我们是通过加热时间来看出吸热多少的B . 升高相同的温度,甲比乙吸热较少C . 吸收相同的热量,甲的温度升高快D . 甲的比热容大于乙的比热容10. (2分)图所示电路中滑动变阻器R1的阻值为200Ω,电阻R2阻值为300Ω,电源电压为6V.当滑片由a端滑到b端,电压表的示数的变化范围是()A . 6V~0VB . 3.6V~6VC . 6V~3.6VD . 6V~2.4V11. (2分)(2016·丹江口模拟) 小方找了一个圆柱形的玻璃瓶,里面装满水,把一支普通铅笔放在玻璃瓶的一侧透过玻璃瓶,可以看到那支笔,如图所示,如果把笔由靠近玻璃瓶的位置向远处慢慢移动,会看到什么现象?小方记录了这个过程中所看到的现象,其中有错误的是()A . 先成虚像,后成实像B . 笔尖先变长,后变短变小C . 到某一位置时,笔尖突然改变方向D . 笔尖一直变长变大12. (2分) (2017九上·兴化期中) 为了粉刷教室,需要将一桶涂料运到四楼.工人师傅可以采用的方法有:①用人直接搬运上去;②用定滑轮提上去;③用动滑轮提上去.这几种方法中()A . 使用②方法能省功B . 最省力的是③C . 做有用功最多的是①D . 机械效率最高的是③二、填空作图题 (共7题;共32分)13. (5分)(2020·南通) 洗发后,小丽站在镜前使用电吹风吹头发。(1)她发现镜面起雾,雾的形成是________现象,该过程要________热量,擦干镜子后,小丽看到镜子中自己等大的________像。(2)电吹风简化电路如图,旋转扇形开关S,实现断开、冷风热风的转换,已知吹冷风时的功率为100W,R=48.4Ω,若家中只有电吹风工作,她用冷风、热风挡交替使用5mim,标有“1200imp/kW・h”的电能表指示灯闪烁90次,则电吹风消耗________J的电能,使用热风挡的时间为________ min。14. (15分)实验室一个有刻度的温度计,共70格刻度,将其放入冰水混合物中时,液柱停在了第5格的位置,而放在标准大气压下的沸水中时,液柱停在了第55格的位置.(1)该温度计的分度值是多少?(2)该温度计的量程是多少?(3)将这个温度计放入一杯热水中,示数稳定在第32格的位置,求这杯热水的温度是多少?15. (3分) (2020九上·四川开学考) 电梯是高层住宅必备的交通工具.如图甲所示是某种升降电梯工作原理图,它由轿厢、对重、电动机、钢丝绳、滑轮等部件连接组成,电动机和对重通过钢丝绳分别给轿厢施加拉力,连接轿厢的两根钢丝绳非常靠近,轿厢与对重的运动方向始终相反,对重的质量为400kg,空轿厢的质量是500kg,额定载重量是1000kg.某次电梯满载上升时的v-t图像如图乙所示,不计钢丝绳重力和一切摩擦。
中考物理模拟试卷一、选择题1.下列生活用电的做法.正确的是()A.用铜丝代替保险丝B.开关接在零线和用电器之间C.用电器的金属外壳与地线相连D.插座上同时接入多个大功率用电器【答案】C【解析】(1)保险丝是用电阻率大、熔点低的铅锑合金制成的,而铜的熔点高,起不到保险作用.(2)为了安全控制电灯的开关接在火线上.(3)对于金属外壳的家用电器,金属外壳一定接地,防止外壳漏电,发生触电事故.(4)电路中电流过大的原因:一是用电器总功率过大,而是发生短路.【详解】A、用铜丝代替保险丝,由于铜的熔点高,当电路中电流过大时,铜丝不能自动熔断,起不到保险作用,故A错误;B、如果开关接在零线和用电器之间,火线直接接在用电器上时,虽然断开开关,但是火线和用电器相连,触及用电器的金属部分会发生触电事故,所以开关要接在火线和用电器之间,故B错误;C、家用电器的金属外壳要接地,这样可防止金属外壳漏电时发生触电事故,故C正确;D、插座上同时接入多个大功率用电器,使用的电器总功率过大,会使电路中电流过大,引起保险丝的熔断,故D错误.故选C.2.随着科技发展,各种现代技术不断得到运用。
以下说法不正确的是A.核电站中的核反应堆是利用核聚变获取核能的B.我国的北斗导航系统是利用电磁波传输信号的C.若用超导材料制作远距离输电导线,可大大节约电能D.未来也不可能制造出不消耗能量却能不断对外做功的机器【答案】A【解析】A、核电站是利用原子核裂变发生链式反应时释放的大量能量来发电的,故A错误;B、电磁波可以在真空中传播,所以“北斗”号导航系统是利用电磁波进行定位和导航,故B正确;C、超导材料没有电阻,制作远距离输电导线,可大大节约电能,故C正确;D、能量既不会消灭,也不会产生,能量在转化或转移的过程中,能量的总量保持不变,故不可能制造出不消耗能量却能不断对外做功的机器,故D正确。
3.如图,用滑轮组提升重物时,重800N的物体在10s内匀速上升了1m.已知拉绳子的力F为500N,则提升重物的过程中A.绳子自由端被拉下3m B.做的有用功是800JC.拉力F的功率是80W D.滑轮组的机械效率是60%【答案】B【解析】有用功是采用任何方法都必须做的功,是我们想要达到的目的,有用功是W有=800N×1m=800J,拉力F的功率是P=W/t=(500N×2m)/10s=100W,重物由二根绳承担,移动距离是2m,滑轮组的机械效率是,η=W有/W总=800J/1000J=80%.选项B正确4.关于电磁波,下列说法正确的是A.可见光不属于电磁波B.导线中电流的迅速变化会在空间激起电磁波C.电磁波通常只能用于通信D.电磁波在真空中的传播速度小于光速【答案】B【解析】A、可见光是一种电磁波,故A错误;B、迅速变化的电流周围会产生电磁波,故B正确;C、电磁波不只用来通信,还可以传递能量,例如微波炉就是利用了电磁波传递能量,故C错误;D、电磁波在真空中的传播速度为3×108 m/s,等于光速,故D错误。
四川省遂宁市2021年中考物理试卷(II)卷姓名:________ 班级:________ 成绩:________一、选择题 (共12题;共24分)1. (2分)(2020·甘井子模拟) 下列现象中,通过做功改变内能的是()A . 做饭时,用炉火对锅里的水加热B . 把铁丝反复弯折,弯折处变热C . 勺子放热汤里,勺子变热D . 嘴向手“哈气”,手变暖和2. (2分)(2017·天门模拟) 下列做法中符合安全用电原则的是()A . 带有金属外壳的用电器使用时没有必要接地B . 开关可以接在电灯和零线之间C . 连接各户的总开关上安装漏电保护器D . 使用试电笔时,手千万不要接触笔尾金属体3. (2分)(2017·灌南模拟) 对下列几种光现象的解释正确的是()A . “湖光映彩霞”﹣﹣光的折射现象B . “潭清疑水浅”﹣﹣光的反射现象C . “皮影戏”﹣﹣利用平面镜成像的原理D . “风吹草地见牛羊”﹣﹣光的直线传播4. (2分)用托盘天平测物体质量前,调节横梁平衡时,发现指针在分度盘中线的左侧,这时应该()A . 将游码向左移动B . 将右端平衡螺母向左旋进一些C . 将游码向右移动D . 将右端平衡螺母向右旋出一些5. (2分)如图所示四种表示通电螺线管极性和电流方向关系的图中,正确的是()A .B .C .D .6. (2分) (2018八下·庐江期末) 三个实心球甲、乙、丙体积相等,在液体中静止时的位置如图所示,下面说法正确的是()A . 乙球的密度小于丙球的密度B . 甲、乙两球的重力相等C . 三个球所受浮力一样大D . 甲球的质量大于丙球的质量7. (2分) (2017八下·广饶期中) 下面是教材中的几幅画,对图中所示的情景,下列说法正确的是()A . 踢出去的足球虽然会继续“飞行”,但它总会停下来,说明物体运动必须有力维持B . 跳远运动员助跑可以提高成绩,是利用了身体的惯性C . 男孩水平用力推车但没推动,是因为他的推力小于车所受的阻力D . 锤头向下运动的速度越大,则惯性越大8. (2分)在“探究凸透镜成像的规律”实验中,实验桌上有光具座、蜡烛、光屏、焦距分别为15cm和20cm 的凸透镜L1和L2等器材,小明先将蜡烛、凸透镜、光屏正确安放在光具座上,如图所示.下列说法正确的是()A . 若凸透镜是L1 ,小明能在光屏上看到烛焰清晰的像B . 若凸透镜是L1 ,小明将光屏向右移动适当的距离,光屏上能出现烛焰清晰的像C . 若凸透镜是L2 ,小明将光屏移到60cm刻度线处,光屏上能出现烛焰清晰的像D . 若凸透镜是L2 ,小明将光屏移到70cm刻度线处,光屏上能出现烛焰清晰的像9. (2分) (2017九上·宁津期中) 如图所示的“坐位体前屈测试仪”对初中毕业生进行了身体柔韧性测试.测试者向前推动滑块,滑块被推动的距离越大,仪器的示数就越大.吴月同学设计了如图所示的四种电路,其中滑动变阻器的滑片向右滑动时,电表示数增大的电路是()A .B .C .D .10. (2分) (2020八下·重庆月考) 如图,台秤的托盘上一个装有水的烧杯,一个不吸水的木块下面用细线悬挂一个实心铁球,木块仍浮在水面上。
遂宁市2021年中考物理试卷B卷姓名:________ 班级:________ 成绩:________一、选择题 (共12题;共24分)1. (2分) (2019八上·揭西月考) 在匀速直线行驶的车内,小明在固定位置给小芳先后拍下甲、乙两张照片如图所示,可判断()A . 车向西运动,小芳相对车是静止的B . 车向西运动,小芳相对车是运动的C . 车向东运动,小芳相对车是静止的D . 车向东运动,小芳相对车是运动的2. (2分)(2011·连云港) 以下四图所反映的做法中,符合用电安全的是()A . 开关和灯泡的连接B . 测电笔的使用C . 电视天线与电线接触D . 湿手接触开关3. (2分)(2014·成都) 关于声音,下列说法正确的是()A . 人们小声说话,声音的音调一定低B . 用力敲鼓,站在近处和远处的人听到的鼓声的响度是一样的C . 能听出电话里谁在说话,是根据声音的音色辨别的D . 在公路旁设置声音屏障是在声源处消除了噪声4. (2分)某同学站在平面镜前,在他远离平面镜的过程中,他在镜中的像()A . 逐渐变大B . 逐渐变小C . 与平面镜距离逐渐变小D . 与平面镜距离逐渐变大5. (2分)如图8-82所示研究,电流跟电压、电阻的关系,分“保持电阻不变”和“保持电压不变”两步进行,在“保持电阻不变”这一步实验要求()A . 保持R′滑片位置不变B . 保持R两端电压不变C . 保持R不变,调节R′的滑片到不同位置D . 保持电路中电流不变6. (2分)(2017·泰兴模拟) 能源、信息、材料是现代社会发展的三大支柱,下列说法正确的是()A . 光纤通信是利用电信号来传递信息B . 太阳能、风能和水能都是可再生资源C . 塑料和铜都是好的绝缘材料D . 超导材料主要是应用在电饭锅等电器上7. (2分)下列四个例子中,采用相同的物理研究方法的是()(1)根据电流所产生的效应认识电流 (2)研究电流时把它比作水流(3)根据磁铁产生的作用来认识磁场 (4)利用磁感线来描述磁场A . (1)与(2)B . (1)与(3)C . (3)与(4)D . (2)与(4)8. (2分)如图所示,甲杯中装有高度为乙杯两倍的水,而甲杯底面积是乙杯底面积的一半.若水对容器底部压力分别为 F1和F2 ,压强分别为P1和P2 ,试比较下列说法中正确的是()A . F1=F2 , P1>P2B . F1=F2 , P1<P2C . F1>F2 , P1>P2D . F1<F2 , P1<P29. (2分) (2018九上·民乐期末) 如图所示,电源两端电压保持不变,闭合开关S后,电路正常工作,过了一会儿灯L突然变亮,两表示数都变大,则该电路出现的故障可能是A . 灯L短路B . 灯L断路C . 电阻R断路D . 电阻R短路10. (2分)某电磁波的波长是50m,则这种电磁波的频率是()A . 6kHzB . 50HzC . 6MHzD . 不能确定11. (2分)甲、乙两盏白炽灯并联在电路中,两灯都正常发光,且甲灯比乙灯亮,则()A . 甲灯两端的电压比乙灯两端的电压大B . 甲灯的电阻比乙灯的电阻大C . 通过甲灯的电流比乙灯的电流大D . 甲灯消耗的电能比乙灯消耗的电能多12. (2分)(2017·龙华模拟) 小明将同一个鸡蛋先后放入如图所示的甲、乙两杯盐水中,盐水密度分别为ρ甲、ρ乙,鸡蛋所受浮力分别为F甲、F乙,则下列关系正确的是()A . ρ甲>ρ乙 F甲>F乙B . ρ甲<ρ乙 F甲<F乙C . ρ甲>ρ乙 F甲=F乙D . ρ甲<ρ乙 F甲=F乙二、填空题 (共9题;共24分)13. (2分)(2011·大连) 发电机的工作原理是________;发电机与电动机的工作原理________(选填“相同”或“不相同”).14. (2分)许多同学都很喜欢设计和参加“多米诺骨牌效应”活动(按一定距离排列的骨牌,碰倒第一块骨牌后,其它所有骨牌会依次倒下),其中的物理原理是;骨牌倒下时,________ 能转化为________ 能,这部分能量就转移给下一张骨牌,下一张骨牌倒下时具有的能量更大,骨牌被推倒的速度越来越快.15. (5分) (2018九下·江都月考) 阅读短文,回答问题:沸水也能结冰?沸水也能结冰吗?在地球表面自然环境中的确不可能,但人为改变外界环境因素后一切皆有可能.科学家将盛有适量水的杯子放置在玻璃罩中密封(如图甲),用抽气机向外抽气,奇怪的现象发生了:杯子中的水沸腾了,继续抽气,杯子中上层水仍在沸腾,下层水开始结冰,最终水全部结成了冰.原来随着玻璃罩中的空气被抽出,玻璃杯中水面上方的气体压强越来越小,水的沸点降低,一直降到室温,故杯中的水沸腾了.研究表明晶体的熔点(或凝固点)也与压强有关,压强越小,晶体的熔点(或凝固点)越高,所以当玻璃罩中气体压强减小到足够低时,水的凝固点升高到室温,故沸腾的水很快结冰了.甲(1)由于能量的转移和转化具有方向性,所以地球表面自然环境中,杯子中上层水沸腾、下层水结冰的现象________(可能/不可能)存在;(2)如图乙.在温度较低的环境中将一根两端拴有重物的细金属丝,挂在一个粗大的冰块上.一段时间后,钢丝穿冰块而过,而冰块完整无缺.使用细金属丝和悬挂重物的目的都是________,从而使冰的熔点________(降低/提高/保持不变),所以细金属丝下方的冰块熔化,由于环境温度较低,熔化而成的水又很快________(填写物态变化名称)故钢丝穿冰块而过且不留缝隙。
四川省遂宁市2021版中考物理试卷D卷姓名:________ 班级:________ 成绩:________一、单选题 (共12题;共24分)1. (2分) (2019八下·深圳开学考) 张亮同学乘坐公交车上学,发现路边树木不停地向后退去,他选择的参照物是()A . 路边树木B . 远处高山C . 公路路面D . 公交车2. (2分)如图所示,下列成语与其物理知识相符的是()A . 凿壁偷光—光的折射B . 井底之蛙—光的反射C . 猴子捞月—光的折射D . 杯弓蛇影—光的反射3. (2分) (2016九上·施秉期中) 改变物体内能的方法有做功和热传递两种.下列增大铁丝内能的四个做法中,与另外三个方法不同的是()A . 摩擦铁丝,使它变热B . 把铁丝放在火上烤,使它变热C . 反复敲打铁丝,使它变热D . 不断来回弯折铁丝,使它变热4. (2分)下列关于磁现象说法中正确的是()A . 磁感线越密集的地方磁场越弱B . 发电机是利用电磁感应原理工作的C . 地磁场的N极在地球的北极附近D . 电磁铁磁性的强弱不能通过调节电流的大小来控制5. (2分)(2018·中原模拟) 如图所示是内燃机的四个冲程,其中属于做功冲程的是()A .B .C .D .6. (2分)在举世瞩目的2008年北京奥运会开幕式上,体操王子──李宁点燃奥运会主火炬。
如图所示,他在匀速升空的过程中下列说法正确的是()A . 动能不变,重力势能不变B . 动能不变,机械能增加C . 动能增加,重力势能增加D . 动能增加,机械能不变7. (2分)(2019·眉山模拟) 关于材料、能源的说法正确的是()A . 微信二维码扫描支付中运用的光敏二极管是导体材料B . 洗衣机内筒表面的纳米材料可以抑制细菌生长C . 氢弹的爆炸是核裂变发生链式反应的结果D . 我国南海海底蕴藏着大量的“可燃冰”是可再生能源8. (2分)如图所示的现象中,能用流体压强与流速关系解释的是()A . 向漏斗吹气乒乓球被吹起B . 拦河大坝做成上窄下宽的形状C . 停止沸腾的水,浇上冷水后重新沸腾D . 水壶壶嘴和壶身一样高9. (2分)物体从距凸透镜12cm移到距凸透镜18cm的过程中,调整光屏的位置,总能在光屏上得到倒立放大像,由此可知,此凸透镜的焦距可能是()A . 6cmB . 10cmC . 16cmD . 20cm10. (2分) (2018九上·盐湖期末) 如图所示,电源电压为4.5V,电流表量程为“0﹣0.6A”,滑动变阻器规格为“10Ω 1A”,小灯泡L标有“2.5V 1.25W”(不考虑温度对灯丝电阻的影响),在保证通过小灯泡L的电流不超过额定电流的情况下,移动滑动变阻器的滑片,下列说法正确的是()A . 小灯泡的额定电流是0.6AB . 电流表示数变化范围是0.3﹣0.5AC . 电压表的示数变化范围是0﹣3VD . 电路的最大功率是1.25W11. (2分)如图所示,杠杆上每一小格距离相同、每个钩码质量相同,为使杠杆在水平位置平衡,可采取下列哪种措施()A . 在支点左边离支点两小格处挂四个相同钩码B . 在最左端挂一个相同的钩码C . 在左端用弹簧测力计竖直向上拉D . 在右端用弹簧测力计竖直向上拉12. (2分)(2013·常州) 如图所示的电路,电源电压不变,开关S闭合后,当S1由断开变为闭合时,则()A . A1示数变大,A2示数不变B . A1示数变大,A2示数变大C . A1示数不变,A2示数不变D . A1示数不变,A2示数变小二、多选题 (共2题;共6分)13. (3分)某同学取了20℃50mL以的水,放人烧杯里加热,进行《观察水的沸腾》实验(如图),下列说法正确的是()A . 甲一定是刚刚受热时的情形B . 乙一定是刚刚受热时的情形C . 甲一定是沸腾时的情形D . 乙一定是沸腾时的情形14. (3分) (2017八下·蓟州期中) 很多动物为了适应自身生存的环境,进化出了符合一定物理规律的身体部位,对此,从物理学的角度给出的解释中正确的是()A . 骆驼的脚很大,可以减小压力,从而使其在沙漠中自如行走B . 啄木鸟的嘴很尖细,可以增大压强,从而凿开树杆,捉到躲藏在深处的虫子C . 壁虎的脚掌上有许多“吸盘”,从而利用大气压使其在天花板上也不会掉下来D . 深水里的海鱼,捕到岸上时会死掉,主要原因是水面上的压强比深水处小得多三、填空题 (共8题;共17分)15. (2分)(2019·禹州模拟) 如图,在《歌手2019》中,“歌王”得主刘欢演唱了电视剧《甄嬛传》中的主题曲《凤凰于飞》.他一张口唱,那温柔空灵的嗓音就牵动了观众的心,歌声是________介质传人现场观众耳朵的。
遂宁市2021年初中毕业暨高中阶段学校招生考试理科综合物理部分注意事项:物理试卷满分90分。
一、选择题(本大题共计10个小题,每小题均只有一个正确选项,每小题3分,共30分)1.物理学是一门以观察和实验为基础的学科,善于观察思考的小宇对身边一些物理量作了以下估测,其中与实际情况不符..的是A.一瓶矿泉水重约5N B.签字笔长度约15cmC.人步行速度约10m/s D.人体感觉最舒适的环境温度约24℃2.“新冠肺炎”可防可治,下列对疫情防控中涉及到的物理知识解释符合科学原理的是A.戴口罩是为了防止由于分子运动形成飞沫传染B.医护人员所带护目镜的镜片上出现水雾,这是汽化现象C.打疫苗擦酒精时,皮肤感到更凉,主要是因为酒精蒸发有致冷作用D.将药液注入肌肉利用了大气压的作用3.“奋斗百年路,启航新征程”,全国上下举行了庆祝建党100周年的系列活动,我市举办的庆祝晚会精彩纷呈。
下列对晚会相关分析错误..的是A.演员将邓小平的声音模仿得惟妙惟肖,他主要是模仿邓小平声音的音调B.美妙的歌声是通过空气传播到现场观众的C.舞蹈演员的红色裙子在绿色追光灯下呈黑色D.空中表演的5G智能无人机方阵是利用电磁波控制的4.“醉美遂宁,宜居之城”。
观音湖湿地公园阳光明媚、草长莺飞、亭台倒影、鱼翔浅底,令游人神清气爽。
对此情景下列分析正确的是A.小鸟的飞翔利用了流体压强与流速关系的原理B.亭台在水中的倒影是光的折射形成的等大实像C.岸边看到的水中“游鱼”是光的反射形成的虚像D.午后阳光下,湖水清凉而砂石发烫,是因为砂石的比热容比水的大5.新能源电动公交车已成为遂宁人民常见的“绿色”交通工具。
以下对新能源电动公交车涉及到的物理知识分析合理的有①公交车刹车减速,惯性减小②轮胎表面刻有花纹是通过增大接触面粗糙程度来增大摩擦③公交车匀速直线前进时,受到的合力为零④公交车停靠在水平站台时,它对地面的压力和地面对它的支持力是一对平衡力⑤电动公交车使用的电能是二次能源⑥市区内禁止鸣笛是在传播过程中减弱噪声A.①②④B.②③⑤C.②③④⑤D.①③⑤⑥6.掌握安全用电常识,具有安全用电意识是我们必备的素质。
下列做法符合安全用电要求的是7.物理学是认识世界、改变世界、服务人类的应用型学科。
请仔细分析下图中的几个探究实验,选出图后对规律的应用发明描述有误..的一项A.发电机的发明应用了①图的实验探究结论B.话筒的发明应用了②图的实验探究结论C.电磁继电器的发明应用了③图的实验探究结论D.磁悬浮列车的发明应用了④图的实验探究结论8.小明将体积相等的A、B、C三个不同水果放入水中静止后,A漂浮、B悬浮、C沉底,如右图所示。
关于它们的密度和受到的浮力大小判断正确的是A.A B CF F F>>B.A B CF F F>=C.A B Cρρρ<< D.A B Cρρρ<=9.物理兴趣小组自主探究得知“接触面粗糙程度一定时,滑动摩擦力的大小与压力大小成正比”,他们应用该规律及相关知识分析了下图所示的物理过程。
已知物体A重10N,B、C重均为4N,不计绳重及其与滑轮的摩擦。
当在绳端挂上物体B时(如图甲),物体A沿水平面向右做匀速运动,A所受摩擦力为f1;接着把物体C放在A上,三者停止运动时(如图乙),A所受摩擦力为f2;再用力F竖直向下拉物体B,使物体A、C一起向右作匀速运动(水平面粗糙程度不变)。
下列计算结果正确的是A. f1=4N f2=0N F=1.6NB. f1=2N f2=0N F=5.6NC. f1=4N f2=4N F=5.6ND. f1=4N f2=4N F=1.6N10.小伟为了监测家人体重,设计了一个简易体重计,电路如图甲所示。
已知:电源电压6V;定值电阻R0=6Ω;R为压敏电阻,其阻值与所受到的压力关系如图乙所示;电压表量程为0~3V,改装后用于显示被测人体重,分析题中信息可以得出(踏板重力不计)A.体重越大,电压表示数越小B.电压表2V刻度处应标为500NC.该电路消耗的最小功率为3WD.该体重计能测量的最大体重为600N二、填空题(本大题共计5个小题,每空2分,共24分)11.5月22日,以“中流击水,百年龙腾”为主题的中国龙舟大赛四川遂宁站的比赛在美丽的观音湖举行。
在一场小组赛中,四个龙舟队沿200米赛道由北向南争先划行。
当安居区龙舟队奋力超越旁边队伍时,以安居区龙舟队为参照物,旁边的队伍向(选填“南”或“北”)运动;最终安居区龙舟队以40秒的成绩取得小组第一名,则该队全程的平均速度为m/s。
甲甲11题图12题图13题图12.喜欢钻研的小明,通过自己的观察研究,画出了家中电吹风的电路图(如图)。
他还想知道电热丝的阻值,于是找来一个量程合适的电流表,将其与电吹风串联后接入家庭电路,当只闭合开关时吹冷风;再闭合另一开关吹热风,与吹冷风时相比,电流表的示数变化了4.4A,则电热丝阻值为Ω。
13.学校“护眼小分队”自制了一个水凸透镜,来展示近视眼、远视眼的成因及矫正方法,水凸透镜的厚薄可通过注射器注入透镜的水量来调节。
实验器材如图中位置时,光屏上得到烛焰清晰的像;接着他推动活塞使水凸透镜变厚,发现光屏上的像变模糊,将蜡烛适当靠近透镜,像又变清晰;若不移动蜡烛,要让光屏上的像变清晰,可在蜡烛与水透镜之间适当位置安装一个合适的(选填“凹”或“凸”)透镜。
此过程模拟的是(选填“近视眼”或“远视眼”)的成因及矫正方法。
14.小王为了延长楼道路灯使用寿命,将标有“220V 100W”和“220V 40W”的两只灯泡串联使用。
他观察两灯发现“220V 100W”的灯丝较(选填“粗”或“细”),二者串联使用时,该灯泡的亮度较(选填“亮”、“暗”)。
15.下图是新农村建设中广泛使用的一种小型农用柴油机,铭牌部分信息如下表所示,其中活塞行程是指一个冲程活塞移动的距离。
该柴油机为单缸四冲程内燃机,压缩冲程中气缸内气体内能增加是通过方式实现的;正常工作1min,柴油机输出的有用功J,消耗柴油kg,做功冲程中燃气对活塞的平均压力为N。
(q柴油=4.0×107J/kg)三、作图与实验探究(本大题共计3个小题,第16题4分,第17题8分,第18题10分,共22分)16.根据要求作图:(1)请根据小磁针的南、北极指向,在图中括号内标出电源“+”或“-”极,并用箭头标出磁感线方向。
(2)质地均匀的小球从弹簧正上方竖直下落,压缩弹簧减速下降,请作出此时小球所受重力G和弹力F 的示意图。
(1)题图(2)题图17.涪江六桥建筑工地上矗立的塔吊,是用电动机来带动滑轮组提升重物的设备。
如何提高滑轮组机械效率,节约电能呢?为此同学们进行了“影响滑轮组机械效率因素”的实验探究,用到的装置如图,实验数据记录如下表所示:型号HR05b活塞行程100mm转速2400r/min输出功率8kW效率40%实验次数钩码重G/N钩码上升高度h/m绳端拉力F/N绳端移动距离s/m机械效率η120.1 1.20.355.6%220.2 1.20.655.6%340.1 1.90.370.2%440.1 1.30.561.5%(1)实验中应沿竖直方向拉动弹簧测力计。
(2)分析表中数据可知:第4次实验是用图所示装置来完成的。
(3)通过比较1、2两次实验数据可得出:使用同一滑轮组提升相同重物,滑轮组的机械效率与重物上升高度无关。
(4)通过比较两次实验数据可得出:同一滑轮组提升的物体越重,滑轮组机械效率越高(填实验次数的序号)。
(5)通过比较3、4两次实验数据可得出:不同滑轮组提升相同重物,动滑轮越重机械效率越小。
(6)为提高滑轮组机械效率节约电能,根据以上结论和生活经验,你建议可采取的措施有(多选)。
A. 减轻动滑轮重B. 增加所提物体重C. 机械加润滑油D. 增加重物上升高度18. 在中考物理实验操作考试中,小红完成了伏安法测电阻实验,用到的器材有:电源(电压低于3V且不变),电流表、电压表各1只、滑动变阻器1只、待测电阻1只(约10Ω)、导线若干、开关1个。
请完成以下问题:(1)图甲是老师预接的部份实验电路,请将电路连接完整(要求滑动变阻器滑片右移时电流表示数变小)。
(2)连接电路时,开关应处于断开状态,闭合开关前,滑动变阻器的滑片应移到(选填“A”或“B”)端的位置.(3)闭合开关,发现电流表指针如图乙所示,造成这一现象的原因可能是。
A.滑动变阻器阻值过小B.电阻R短路C.电池电压过低D.电流表正负接线柱接反(4)排除故障,闭合开关,调节滑动变阻器滑片到适当位置时,两表示数如图丙所示,则该次测得阻值为Ω。
为了测量结果更准确,应改变电流电压多次测量求平均值。
(5)如果实验中电压表损坏,小红观察了滑动变阻器铭牌后,认为用余下的器材也能完成测量,设计电路如图丁,主要操作步骤如下:①连接电路,将滑片移到B端,闭合开关,电流表示数为I1;②再将滑片移到A端,电流表示数为I2;③若滑动变阻器最大阻值为R0,则待测电阻R= (用字母表示)。
四、计算题(本大题共2个小题,19题6分,20题8分,共14分)19.某校为改善学生生活条件,给学生宿舍安装了100台某品牌速热式电热水器,该电热水器铭牌标明:加热功率4400W,保温功率100W,水箱容积25L;内部结构如图甲所示,R1、R2是水箱中加热盘内的电热丝。
水箱放满水后闭合开关S1开始加热,当水温升高到40℃时,温控开关S2自动切换到保温状态。
同甲乙丙丁学们为弄清楚该电热水器性能,做了以下探究,请你帮助完成:(1)R2的阻值多大?(2)如果每台每天平均保温20h,这100台电热水器在额定电压下每天因保温要浪费多少kW·h的电能?(3)善于观察的张林发现,当他们寝室只有热水器工作时,将一箱冷水加热1min,热水器显示屏显示水温由20℃上升到22℃,同时本寝室的电能表(如图乙)指示灯闪烁了80次,则该电热水器的效率多大?(ρ水=1.0×103kg/m3c水=4.2×103J/(kg·℃)不考虑电阻随温度变化)保险丝甲乙20.创新科技小组用轻质杆设计制作了测量液体密度的工具——密度秤。
其中经防腐处理的合金块重8N,体积100cm3,秤砣重2N,秤纽处O到A端长10cm。
测量时手提着秤纽将密度秤的合金块浸没在待测液体中(不接触容器),调节秤砣位置使秤杆水平平衡,秤砣悬挂处的刻度值为被测液体密度。
请解答下列问题(g=10N/kg):(1)在底面积为100cm2的烧杯内装入20cm深的待测液体,测量情况如图,测得OC长34cm。
求秤杆A 端受到绳子的拉力大小。
(2)C点刻度表示的待测液体密度多大?(3)以上过程中合金块放入前后,待测液体对烧杯底部压强变化多少?(4)请列出秤砣悬挂位置到秤纽O点距离L与待测液体密度ρ的函数关系式,并说明制成的密度秤刻度是否均匀。