计算机信息系统集成特一级企业资质评定指标
- 格式:doc
- 大小:20.00 KB
- 文档页数:5
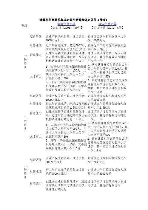
计算机信息系统集成企业资质等级评定条件(节选)等级2003年修定版【信部规〔2003〕440号】2012年修定版【工信计资〔2012〕6号】一级资质综合条件企业产权关系明确,注册资金2000万元以上企业注册资本和实收资本均不少于5000万元财务业绩近三年内完成的、超过200万元的系统集成项目总值3亿元以上企业近三年的系统集成收入总额不少于5亿元管理能力已建立完备的企业质量管理体系,通过国家认可的第三方认证机构认证并有效运行一年以上通过国家认可的第三方认证机构认证,且连续有效运行时间不少于一年人才实力1、从事软件开发与系统集成相关工作的人员不少于150人,且其中大学本科以上学历人员所占比例不低于80%2、具有计算机信息系统集成项目经理人数不少于25名,其中高级项目经理人数不少于8名1、从事软件开发与系统集成相关工作的人员不少于220人,其中大学本科及以上学历人员所占比例不低于80%2、具有计算机信息系统集成项目管理人员资质的人数不少于30名,其中高级项目经理人数不少于10名二级资质综合条件企业产权关系明确,注册资金1000万元以上企业注册资本和实收资本均不少于2000万元财务业绩近三年内完成的,超过80万元的系统集成项目总值1.5亿元以上企业近三年的系统集成收入总额不少于2.5亿元管理能力已建立完备的企业质量管理体系,通过国家认可的第三方认证机构认证并有效运行一年以上通过国家认可的第三方认证机构认证,且连续有效运行时间不少于一年人才实力1、从事软件开发与系统集成相关工作的人员不少于100人,且其中大学本科以上学历人员所占比例不低于80%2、具有计算机信息系统集成项目经理人数不少于15名,其中高级项目经理人数不少于3名1、从事软件开发与系统集成相关工作的人员不少于150人,其中大学本科及以上学历人员所占比例不低于80%2、具有计算机信息系统集成项目管理人员资质的人数不少于18名,其中高级项目经理人数不少于4名三级资质综合条件企业产权关系明确,注册资金200万元以上企业注册资本和实收资本均不少于200万元财务业绩近三年内完成的系统集成项目总值4500万元以上企业近三年的系统集成收入总额不少于5000万元管理能力已建立企业质量管理体系,通过国家认可的第三方认证机构认证并能有效运行通过国家认可的第三方认证机构认证,且连续有效运行人才实力1、从事软件开发与系统集成相关工作的人员不少于50人,且其中大学本科以上学历人员所占比例不低于80%2、具有计算机信息系统集成项目经理人数不少于6名,其中高级项目经理人数不少于1名1、从事软件开发与系统集成相关工作的人员不少于50人,其中大学本科及以上学历人员所占比例不低于60%2、具有计算机信息系统集成项目管理人员资质的人数不少于6名,其中高级项目经理人数不少于1名四级资质综合条件企业产权关系明确,注册资金30万元以上企业注册资本和实收资本均不少于30万元财务业绩近三年完成的系统集成项目总值1000万元以上企业近三年的系统集成收入无规定管理能力已建立企业质量管理体系,并能有效实施已建立质量管理体系,并能有效实施人才实力1、从事软件开发与系统集成相关工作的人员不少于15人,且其中大学本科以上学历人员所占比例不低于80%2、具有计算机信息系统集成项目经理人数不少于3名1、从事软件开发与系统集成相关工作的人员不少于15人,其中大学本科及以上学历人员所占比例不低于60%2、具有计算机信息系统集成项目管理人员资质的人数不少于2名。
关于发布《计算机信息系统集成企业资质等级评定条件(2012年修定版)》的通知工信计资[2012]6号各省、自治区、直辖市、计划单列市工业和信息化主管部门、新疆生产建设兵团工业和信息化委员会、各级资质评审机构,各有关单位:为完善计算机信息系统集成企业资质管理工作,进一步规范信息系统集成行业,促进市场健康和良性发展,推动软件和信息技术服务业做大做强,工业和信息化部计算机信息系统集成资质认证工作办公室组织对《计算机信息系统集成资质等级评定条件(修定版)》(信部规[2003]440号)进行了修订,现将修订完成的《计算机信息系统集成企业资质等级评定条件(2012年修定版)》予以发布,自即日起施行。
《计算机信息系统集成资质等级评定条件(修定版)》(信部规[2003]440号)同时废止。
二〇一二年五月二日主题词:计算机集成资质条件通知抄送:部内科技司、电子信息司、中国电子信息产业发展研究院、电子五所、电子四院、电子一所工业和信息化部计算机信息系统集成资质认证工作办公室 2012年5月2日印计算机信息系统集成企业资质等级评定条件(2012年修定版)一、一级资质(一)综合条件1、企业是在中华人民共和国境内注册的企业法人,变革发展历程清晰、产权关系明确,取得计算机信息系统集成企业二级资质的时间不少于两年;2、企业不拥有信息系统工程监理单位资质;3、企业主业是计算机信息系统集成(以下称系统集成),近三年的系统集成收入总额占营业收入总额的比例不低于70%;4、企业注册资本和实收资本均不少于5000万元。
(二)财务状况1、企业近三年的系统集成收入总额不少于5亿元(或不少于4亿元且近三年完成的系统集成项目总额中软件和信息技术服务费总额所占比例不低于80%),财务数据真实可信,须经在中华人民共和国境内登记的会计师事务所审计;2、企业财务状况良好,近三年度没有出现亏损;3、企业拥有与从事系统集成业务相适应的固定资产和无形资产。
计算机信息系统集成资质等级评定条件一级资质:1、企业近3年完成计算机信息系统工程项目总值2.0亿元以上,并承担过至少1项3000万元以上或至少4项1000万元以上的项目;所完成的系统集成项目中应具有自主开发的软件产品;软件费用(含系统设计费、软件开发费、系统集成费和技术服务费)应占工程项目总值的30%以上(即不低于6000万元);工程按合同要求质量合格,已通过验收并投入实际应用。
2、企业注册资本1200万元以上,近3年的财务状况良好。
3、企业从事软件开发、系统集成等业务的工程技术人员不少于100人,且其中大学本科以上学历的人员所占比例不少于80%。
4、企业总经理或负责系统集成工作的副总经理具有5年以上从事信息技术领域企业管理工作经历;企业具有已获得信息技术相关专业的高级职称、且从事计算机信息系统集成工作不少于5年的技术负责人;企业具有中级职称以上的财务负责人。
5、企业具有较强的综合实力,有先进、完整的软件及系统开发环境和设备,具有较强的技术开发能力。
6、企业已按ISO 9000或软件过程能力成熟度模型等标准、规范建立完备的质量保证体系,并能有效地实施。
7、企业具有完备的客户服务体系,并设立专门的机构。
8、企业具有系统的对员工进行新知识、新技术培训的计划,并能有效地组织实施。
9、企业没有出现验收未通过的项目。
10、企业没有触犯知识产权保护等有关法律的行为。
二级资质:1、企业近3年完成计算机信息系统工程项目总值1.0亿元以上,并且承担过至少1项1500万以上或至少3项800万以上的项目;所完成的系统集成项目中应具有自主开发的软件产品;软件费用(含系统设计费、软件开发费、系统集成费和技术服务费)应占工程项目总值的30%以上(即不低于3000万元);工程按合同要求质量合格,已通过验收并投入实际应用。
2、企业注册资本500万元以上,近3年的财务状况良好。
3、企业从事软件开发、系统集成等业务的工程技术人员不少于50人,且其中大学本科以上学历的人员所占比例不少于80%。
附件:计算机信息系统集成企业资质等级评定条件实施细则(2013年修定版)一、一级资质(一)综合条件1、企业变革发展历程清晰、产权关系明确是指企业应有明确的成立时间,在转制、更名、合并、分立等变更事项中业绩、人员、资产继承关系明确,股权关系明确。
取得计算机信息系统集成企业二级资质的时间不少于两年是指企业现有二级资质证书的首次获证时间须满两年。
二级资质满两年后,企业方可向评审机构提交一级资质申报材料。
企业由一级资质降为二级资质,其现有二级资质证书的获证时间须满6个月后,方可向评审机构提交一级资质申报材料。
2、计算机信息系统集成是指从事计算机应用系统工程和网络系统工程的咨询设计、集成实施、运营维护等服务,涵盖总体策划、设计、开发、实施、服务及保障等环节。
近三年是指企业申报资质年度之前的三个自然年度。
系统集成收入是指企业从事系统集成服务各类业务所形成的收入,包括咨询设计收入、软件开发收入、集成实施收入、运行维护收入、数据处理收入、运营服务收入等,也包括系统集成项目中销售外购硬件、外购软件和自制硬件的收入。
企业应设置明细科目对系统集成收入单独核算。
营业收入是指审计报告中主营业务收入和其他业务收入之和。
主营业务收入和其他业务收入应区分系统集成收入、其他IT类收入和非IT类收入。
其他IT类收入是指与系统集成项目无关的IT类收入。
非IT类收入是指与IT行业无关的收入。
(二)财务状况1、中华人民共和国境内登记的会计师事务所是指经财政部门批准并在工商部门登记的会计师事务所。
企业财务数据应以年度审计报告的数据为依据。
审计报告应包括资产负债表、利润表、现金流量表等主表和财务报表附注。
如果是合并财务审计报告,主表和财务报表附注应单独列出申报企业的数据,合并的数据不作为评审依据。
审计报告的财务报表或附注中应反映申报企业的系统集成收入、固定资产中电子设备的净值、无形资产中软件的账面净值(包括外购软件的账面净值和自主开发软件的账面净值)、政府补助等有关数据。
一、特壹级系统集成及服务企业能力评价的企业应当具备下列条件:(一)是依法设立的企业,具有独立法人能力评价;(二)企业注册资金不少于5000万元;(三)企业近三年系统集成及服务收入不少于15亿元;(四)近三年企业独立完成2个以上合同额5000万以上的系统集成及服务项目,技术负责人主持完成2个以上合同额3000万以上的系统集成及服务项目;(五)具备完善的质量管理体系和项目管理体系;(六)具备健全的客户服务体系;(七)从事系统集成及服务相关的工作人员不少于300人;(八)经过登记的系统集成项目管理人员人数不少于30名,其中高级项目经理人数不少于10名(九)有1500平米以上的营业场所和开展系统集成及服务业务所需设施及办公条件。
二、申请壹级系统集成及服务企业能力评价的企业应当具备下列条件:(一)是依法设立的企业,具有独立法人能力评价;(二)企业注册资金不少于2000万元;(三)企业近三年系统集成及服务收入不少于6亿元;(四)近三年企业独立完成2个以上合同额2000万以上的系统集成及服务项目,技术负责人主持完成2个以上合同额1000万以上的系统集成及服务项目;(五)具备完善的质量管理体系和项目管理体系;(六)具备健全的客户服务体系;(七)从事系统集成及服务相关的工作人员不少于150人;(八)经过登记的系统集成项目管理人员人数不少于15名,其中高级项目经理人数不少于5名;(九)有1000平米以上的营业场所和开展系统集成及服务业务所需设施及办公条件。
三、申请贰级系统集成及服务企业能力评价的企业应当具备下列条件:(一)是依法设立的企业,具有独立法人能力评价;(二)企业注册资金不少于1000万元;(三)企业近三年系统集成及服务收入不少于3亿元;(四)近三年企业独立完成2个以上合同额1000万以上的系统集成及服务项目,技术负责人主持完成2个以上合同额500万以上的系统集成及服务项目;(五)具备完善的质量管理体系和项目管理体系;(六)具备健全的客户服务体系;(七)从事系统集成及服务相关的工作人员不少于100人;(八)经过登记的系统集成项目管理人员人数不少于10名,其中高级项目经理人数不少于3名;(九)有500平米以上的营业场所和开展系统集成及服务业务所需设施及办公条件。
最新计算机信息系统集成企业资质标准范围规定哪些内容?计算机信息系统集成资质等级分
特级、一级、二级、三级、四级。
一、计算机信息系统集成企业资质标准范围
(一)计算机信息系统集成特级资质标准
特级计算机信息系统集成可以承担国内各类计算机信息系统建设。
(二)计算机信息系统集成一级资质标准
一级计算机信息系统集成可以承担国家级、省(部)级、行业级、地(市)级(及其以下)、大、中、小型企业级等各类计算机信息系统建设
(三)计算机信息系统集成二级资质标准
二级计算机信息系统集成可以承担省(部)级、行业级、地(市)级(及其以下)、大、中、小型企业级或合作承担国家级的计算机信息系统建设
(四)计算机信息系统集成三级资质标准
三级计算机信息系统集成可以承担中、小型企业级或合作承担大型企业级(或相当规模)的
计算机信息系统建设
(五)计算机信息系统集成四级资质标准
四级计算机信息系统集成可以承担小型企业级或合作承担中型企业级(或相当规模)的计算
机信息系统建设。
《计算机信息系统集成资质等级评定条件》计算机信息系统集成资质等级评定条件是指在计算机信息系统集成领域,根据企业的能力和资质水平,评定其相应的等级,并依据不同等级提供相应的优惠政策和支持。
一、评定条件1.企业注册资金要求。
根据不同等级,要求企业具备一定的注册资金,以确保企业的经营稳定性和资金实力。
2.企业技术人员要求。
企业应具备一定数量和专业背景的技术人员,包括高级工程师和研发人员等,以保证企业的技术实力。
3.企业资质证书要求。
评定等级需要企业提供相关的资质证书,包括计算机信息系统集成资格证书、系统集成项目资质证书等,以证明企业的从业经验和实际能力。
4.企业实施能力要求。
评定等级需要考察企业的项目管理能力、技术实施能力和服务支持能力等,以确保企业具备成功实施计算机信息系统集成项目的能力。
5.企业质量管理体系要求。
企业应建立完善的质量管理体系,并获得相关的质量管理体系认证,如ISO9001认证等,以确保企业的服务质量和管理水平。
6.企业业绩要求。
评定等级需要考察企业的业绩情况,包括完成的计算机信息系统集成项目数量、项目规模、客户满意度等指标,以证明企业在该领域具备一定的经验和实力。
二、等级划分计算机信息系统集成资质等级根据企业的能力和资质水平,划分为多个等级,通常包括A级、B级、C级等不同等级。
不同等级享受不同的政策和支持,如资质等级越高,企业在政府采购项目中的竞争优势越明显。
三、政策支持对于不同等级的企业,政府可以提供相关的政策支持,包括:1.优先采购政策。
政府采购单位在采购计算机信息系统集成项目时,优先考虑高等级资质企业的报价和投标。
2.财政补贴政策。
政府可以对高等级资质企业提供一定的财政补贴,以支持企业的项目实施和技术研发等方面的投入。
3.政府合作支持。
政府可以与高等级资质企业建立战略合作关系,共同推动计算机信息系统集成领域的发展,提供技术支持和资源共享等。
总结:计算机信息系统集成资质等级评定是对企业在该领域的能力和资质进行评估,评定等级的高低与企业的项目实施能力、技术实力、质量管理能力等密切相关。
计算机的信息系统集成资质等级分级近年来,随着计算机技术的飞速发展,信息系统集成成为了企业提高运营效率和竞争力的重要手段。
为了保证信息系统集成服务的质量和可靠性,各国纷纷制定了一套关于信息系统集成资质等级分级的标准,以便于企业和用户在选择合作伙伴时能够有一个参考依据。
本文将介绍计算机的信息系统集成资质等级分级的背景和意义,并对具体的分级标准进行阐述。
一、背景和意义信息系统集成是指将不同的技术、设备、软件和应用系统有机地结合起来,构建一个完整的、具有一定功能的信息系统的过程。
一个好的信息系统集成服务提供商能够在不同系统之间建立有效的连接,使得各个系统能够高效地协同工作,从而提高工作效率和降低成本。
为了保证集成服务的质量和可靠性,各国开始制定相应的资质等级分级标准。
信息系统集成资质等级的分级标准为企业和用户提供了选择合作伙伴的参考依据。
企业在选择信息系统集成服务提供商时,可以根据其资质等级进行评估和比较,选择与自身需求相匹配的合作伙伴,从而提高合作效率和降低风险。
对于用户来说,一个有较高资质等级的信息系统集成服务提供商能够提供更可靠的服务,保障用户的业务正常运行。
二、资质等级分级标准1. 技术能力:资质等级评估的首要指标是服务提供商的技术能力。
这包括企业的技术人员水平、技术实力、前期成功案例等方面。
技术能力越强,企业的资质等级越高。
2. 组织管理:除了技术能力,组织管理也是资质等级评估的重要指标之一。
优秀的组织管理能够提高项目的执行效率和成果质量,提供更好的用户体验。
3. 服务能力:一个好的信息系统集成服务提供商应该具备良好的服务能力,包括及时响应、快速解决问题、持续改进等方面。
服务能力越强,资质等级越高。
4. 安全性:信息系统集成涉及到大量的企业敏感数据和业务流程,因此安全性是评估资质等级的重要考量因素。
具备良好的信息安全管理体系的企业,可以提供更可靠的信息系统集成服务。
5. 合规性:在信息系统集成过程中,遵守相关的法律法规和行业标准同样是资质等级评估的重点考察内容。
计算机信息系统集成特一级企业资质评定指标(试行)一、安全可靠系统建设能力1、企业有能够支撑安全可靠基础软硬件产品组合(包含微处理器、操作系统、数据库、中间件、办公软件等)的开发平台,在相关组合方案中,微处理器的品牌数量和操作系统的品牌数量;2、近三年完成的基于安全可靠基础软件产品(操作系统、数据库、中间件等)的应用系统项目数量;3、近三年完成的基于安全可靠基础软硬件产品(微处理器、操作系统、数据库、中间件等)的应用系统项目数量;4、近三年完成的基于安全可靠基础软硬件产品的应用系统项目中,安全可靠基础软硬件产品(整机、操作系统、数据库、中间件、办公软件等)的累计销售金额;5、拥有软件产品登记证书且在有效期内的自主开发的软件平台、产品、工具数量,获得授权并维持有效的信息技术相关发明专利数量;6、建立信息安全管理体系,并通过国家认可的第三方认证机构认证(即ISO27001)的情况。
二、承担重大项目能力1、近三年系统集成收入总额;2、近三年完成的系统集成项目(项目指的不少于1500万元的系统集成项目和不少于500万元的纯软件和信息技术服务项目,下同)数量和项目总额,这些项目涉及的领域数量;3、近三年完成的系统集成项目总额中软件和信息技术服务费总额及所占比例;4、近三年完成的系统集成项目中全国性布局项目数量;(注:全国性布局项目是指项目实施地涉及的地区(地区指省、自治区、直辖市、香港特别行政区、澳门特别行政区和台湾地区,下同)数量不少于5个,或项目的实施地涉及的地区数量不少于3个且在三级行政区域级别(中央、省、地市)中至少涉及两级的项目。
)5、从事软件开发与系统集成相关工作的技术人员数量,具有计算机信息系统集成项目管理人员资质的人数,具有计算机信息系统集成高级项目经理资质的人数;6、全国性的市场服务体系中,设立有分支机构的地区数量。
三、信誉和荣誉1、持续取得计算机信息系统集成一级企业资质的年数;2、获得最近年度中国软件行业协会颁发的中国软件服务业企业信用评价AAA 等级证书的情况;3、进入最近年度中国软件业务收入前百家企业的情况;4、通过最近年度国家规划布局内重点软件企业认定的情况。
计算机信息系统集成资质等级评定条件一级资质:(一综合条件1、企业变革发展历程清晰, 从事系统集成四年以上, 原则上应取得计算机信息系统集成二级资质一年以上;2、企业主业是系统集成,系统集成收入是企业收入的主要来源;3、企业产权关系明确,注册资金 2000万元以上;4、企业经济状况良好, 近三年系统集成年平均收入超过亿元, 财务数据真实可信,并须经国家认可的会计师事务所审计;5、企业有良好的资信和公众形象, 近三年没有触犯知识产权保护等国家有关法律法规的行为。
(二业绩1、近三年内完成的、超过 200万元的系统集成项目总值 3亿元以上, 工程按合同要求质量合格,已通过验收并投入实际应用;2、近三年内完成至少两项 3000万元以上系统集成项目或所完成 1500万元以上项目总值超过 6500万元, 这些项目有较高的技术含量且至少应部分使用了有企业自主知识产权的软件;3、近三年内完成的超过 200万元系统集成项目中软件费用 (含系统设计、软件开发、系统集成和技术服务费用,但不含外购或委托他人开发的软件费用、建筑工程费用等应占工程总值 30%以上(至少不低于 9000万元 ,或自主开发的软件费用不低于 5000万元;4、近三年内未出现过验收未获通过的项目或者应由企业承担责任的用户重大投诉;5、主要业务领域的典型项目在技术水平、经济效益和社会效益等方面居国内同行业的领先水平。
(三管理能力1、已建立完备的企业质量管理体系, 通过国家认可的第三方认证机构认证并有效运行一年以上;2、已建立完备的客户服务体系, 配置专门的机构和人员, 能及时、有效地为客户提供优质服务;3、已建成完善的企业信息管理系统并能有效运行;4、企业的主要负责人应具有 5年以上从事电子信息技术领域企业管理经历,主要技术负责人应获得电子信息类高级职称且从事系统集成技术工作不少于 5年,财务负责人应具有财务系列中级以上职称。
(四技术实力1、有明确的系统集成业务领域, 在主要业务领域内技术实力、市场占有率等居国内前列;2、对主要业务领域的业务流程有深入研究, 有自主知识产权的基础业务软件平台或其他先进的开发平台,有自主开发的软件产品和工具, 且在已完成的系统集成项目中加以应用;3、有专门从事软件或系统集成技术开发的高级研发人员及与之相适应的开发场地、设备等,并建立完善的软件开发与测试体系;4、用于研发的经费年均投入在 300万元以上。
计算机信息系统集成企业资质等级评定条件实施细则第一章总则第二条本细则适用于计算机信息系统集成企业资质等级评定工作。
第三条计算机信息系统集成企业资质等级分为一级资质、二级资质和三级资质。
第四条企业资质等级评定的主要依据为企业的基本情况、经营能力、技术能力和质量管理能力等方面的状况。
第五条企业资质等级具有时效性,有效期为三年。
第二章评定原则第六条评定原则包括公开透明、客观公正、严格规范、科学合理等。
第七条评定工作应遵循公正、公平、公开的原则,不得接受任何形式的贿赂和请托,不得以个人关系影响评定结果。
第八条评定工作要严格按照评定规定进行,对符合条件的企业给予相应的资质等级,对不符合条件的企业予以否决。
第二章资质等级的设定与申请条件第九条一级资质适用于技术能力较为雄厚、业务范围广泛、资源配置合理的企业。
申请一级资质的企业应当具备以下条件:(一)注册资本不少于5000万元人民币;(二)企业具有独立运营能力,并具备往年度的综合评价结果;(三)企业拥有10个以上高级工程师,并从技术能力、管理水平、业务规模等方面体现出较高的水平;(四)企业有较为完善的质量管理体系,并且在质量管理方面具备较高的经验;(五)企业在行业内具有较高的声誉和影响力。
第十条二级资质适用于技术能力较强、业务范围较广、资源配置合理的企业。
申请二级资质的企业应当具备以下条件:(一)注册资本不少于2000万元人民币;(二)企业具有独立运营能力,并具备往年度的综合评价结果;(三)企业拥有5个以上高级工程师,并从技术能力、管理水平、业务规模等方面体现出较高的水平;(四)企业有较为完善的质量管理体系,并且在质量管理方面具备较高的经验;(五)企业在行业内具有一定的声誉和影响力。
第十一条三级资质适用于技术能力一般、业务范围较窄、资源配置适中的企业。
申请三级资质的企业应当具备以下条件:(一)注册资本不少于1000万元人民币;(二)企业具有独立运营能力,并具备往年度的综合评价结果;(三)企业拥有3个以上高级工程师,并从技术能力、管理水平、业务规模等方面体现出较高的水平;(四)企业有一定的质量管理体系,并且在质量管理方面具备一定的经验;(五)企业在行业内具有较好的声誉和影响力。
信息产业部文件信部规[2000]821号关于发布计算机信息系统集成资质等级评定条件的通知各省、自治区、直辖市信息产业主管部门(厅、局、办),部属有关企、事业单位:我部《关于发布<计算机信息系统集成资质管理办法(试行)>的通知》(信部规[1999]1047号)印发后,又制定了《计算机信息系统集成资质等级评定条件(试行)》。
经有关专家、企业的多次讨论修改,特别是在国务院《关于鼓励软件产业和集成电路产业发展的若干政策》(国发[2000]18号)颁布后,又做了相应调整和完善。
现将《计算机信息系统集成资质等级评定条件(试行)》予以发布,自即日起执行。
二OOO年九月五日计算机信息系统集成资质等级评定条件(试行)一级资质:1、企业近3年完成计算机信息系统工程项目总值亿元以上,并承担过至少1项3000万元以上或至少4项1000万元以上的项目;所完成的系统集成项目中应具有自主开发的软件产品;软件费用(含系统设计费、软件开发费、系统集成费和技术服务费)应占工程项目总值的30%以上(即不低于6000万元);工程按合同要求质量合格,已通过验收并投入实际应用。
2、企业注册资本1200万元以上,近3年的财务状况良好。
3、企业从事软件开发、系统集成等业务的工程技术人员不少于100人,且其中大学本科以上学历的人员所占比例不少于80%。
4、企业总经理或负责系统集成工作的副总经理具有5年以上从事信息技术领域企业管理工作经历;企业具有已获得信息技术相关专业的高级职称、且从事计算机信息系统集成工作不少于5年的技术负责人;企业具有中级职称以上的财务负责人。
5、企业具有较强的综合实力,有先进、完整的软件及系统开发环境和设备,具有较强的技术开发能力。
6、企业已按ISO 9000或软件过程能力成熟度模型等标准、规范建立完备的质量保证体系,并能有效地实施。
7、企业具有完备的客户服务体系,并设立专门的机构。
8、企业具有系统的对员工进行新知识、新技术培训的计划,并能有效地组织实施。
附件1计算机信息系统集成企业资质等级评定条件(2012年修定版)申报不同等级系统集成资质对于项目管理人员资质数量的要求:一、一级资质:具有计算机信息系统集成项目管理人员资质的人数不少于30名,其中高级项目经理人数不少于10名;二、二级资质:具有计算机信息系统集成项目管理人员资质的人数不少于18名,其中高级项目经理人数不少于4名;三、三级资质:具有计算机信息系统集成项目管理人员资质的人数不少于6名,其中高级项目经理人数不少于1名;四、四级资质:具有计算机信息系统集成项目管理人员资质的人数不少于2名;项目经理和高级项目经理资质申报条件一、项目经理资质新申报条件1)取得资格名称为“系统集成项目管理工程师”或“信息系统项目管理师”的《计算机技术与软件专业技术资格(水平)证书》(简称“软考证书”);2)具有IT相关专业学历且从事信息系统集成相关工作,学历、职称及工作经历应符合下列条件之一:(一)具有专科学历且从事信息系统集成相关工作不少于4年;(二)具有本科以上学历且从事信息系统集成相关工作不少于2年;(三)具有中级专业技术职称且从事信息系统集成相关工作不少于1年。
3)近 3 年管理过、或作为项目组主要成员参与管理过的系统集成项目未发生过责任事故,其中验收完成的系统集成项目应符合下列条件之一:(一)至少有2项合同额在200万元以上;(二)完成系统集成项目总额500万以上,其中至少1项合同额在100万以上并且软件费用不低于30%。
二、高级项目经理资质新申报条件1)取得“计算机信息系统集成项目经理资质”满3年的,应同时满足以下三点:(一)取得资格名称为“信息系统项目管理师”的《计算机技术与软件专业技术资格(水平)证书》;(二)具有本科以上(含本科)学历或中级以上(含中级)专业技术职称;(三)申请人作为项目负责人或主要管理人员近3年管理过的系统集成项目未发生过责任事故,其中验收完成的系统集成项目应符合下列条件之一:●至少有1项合同额在1200万元以上、软件费用不低于30% ;●系统集成项目总额满3000万元以上,其中至少2项合同额在500万元以上、软件费用不低于30% 。
计算机信息系统集成企业资质等级评定条件(2012年修定版)一、一级资质(一)综合条件1、企业是在中华人民共和国境内注册的企业法人,变革发展历程清晰、产权关系明确,取得计算机信息系统集成企业二级资质的时间不少于两年;2、企业不拥有信息系统工程监理单位资质;3、企业主业是计算机信息系统集成(以下称系统集成),近三年的系统集成收入总额占营业收入总额的比例不低于70%;4、企业注册资本和实收资本均不少于5000万元。
(二)财务状况1、企业近三年的系统集成收入总额不少于5亿元(或不少于4亿元且近三年完成的系统集成项目总额中软件和信息技术服务费总额所占比例不低于80%),财务数据真实可信,须经在中华人民共和国境内登记的会计师事务所审计;2、企业财务状况良好,近三年度没有出现亏损;3、企业拥有与从事系统集成业务相适应的固定资产和无形资产。
(三)信誉1、企业有良好的资信和公众形象,近三年无触犯国家法律法规的行为;2、企业有良好的知识产权保护意识,近三年完成的系统集成项目中无销售或提供非正版软件的行为;3、企业有良好的履约能力,近三年没有因企业原因造成验收未通过的项目或应由企业承担责任的用户重大投诉;4、企业近三年无不正当竞争行为;5、企业遵守计算机信息系统集成企业资质管理相关规定,在资质申报和资质证书使用过程中诚实守信,近三年无不良行为。
(四)业绩1、近三年完成的不少于200万元的系统集成项目及不少于100万元的纯软件和信息技术服务项目总额不少于4亿元(或不少于3.5亿元且近三年完成的系统集成项目总额中软件和信息技术服务费总额所占比例不低于80%)。
这些项目至少涉及三个省(自治区、直辖市),并已通过验收;2、近三年至少完成4个合同额不少于1500万元的系统集成项目,或所完成合同额不少于1000万元的系统集成项目总额不少于6000万元,或所完成合同额不少于500万元的纯软件和信息技术服务项目总额不少于3000万元,这些项目中至少有部分项目应用了自主开发的软件产品;3、近三年完成的系统集成项目总额中软件和信息技术服务费总额所占比例不低于30%,或软件和信息技术服务费总额不少于1.2亿元,或软件开发费总额不少于6500万元。
《计算机信息系统集成企业资质等级评定条件》计算机信息系统集成企业资质等级评定条件是评定计算机信息系统集成企业资质等级的一项标准,其目的是为了能够对计算机信息系统集成企业进行科学、全面和客观地评定和分类,为政府、企事业单位以及消费者提供选择合格合适的集成服务商的依据。
本文将从综合实力、管理制度、技术能力、项目业绩等几个方面,详细介绍计算机信息系统集成企业资质等级评定条件。
综合实力是评定计算机信息系统集成企业资质等级的重要指标之一、综合实力包括企业的注册资本、固定资产、研发能力、企业规模等。
企业的注册资本应达到一定的标准,固定资产应符合相关要求。
此外,企业的研发能力和技术团队也是综合实力的重要体现,企业应具备一定的研发能力和强大的技术团队,拥有一定数量的高级职称人员和工程师,并且具备相关的研发设备和设施。
企业的规模也是综合实力的重要指标之一,企业应具备一定数量的员工和分支机构,以满足不同项目的需求。
管理制度是评定计算机信息系统集成企业资质等级的另一个重要指标。
企业应建立科学、规范的管理制度,包括组织架构、人事管理、财务管理、合同管理等。
企业应具备健全的组织架构和明确的岗位职责,人事管理应科学、公正、合理,财务管理应符合相关法规和规定,合同管理应严格遵守合同的约定,确保项目的顺利实施。
此外,企业还应具备完善的质量管理体系和信息安全管理制度,以确保信息系统集成项目的质量和安全。
技术能力是评定计算机信息系统集成企业资质等级的核心指标之一、企业应具备一定的技术能力和先进的技术装备。
技术能力包括企业的技术人员素质、技术研发实力、技术装备等。
企业应拥有一支由高级职称人员和工程师组成的技术团队,具备丰富的项目实施经验和技术能力。
同时,企业还应具备先进的技术装备,为项目的顺利实施提供保障。
项目业绩是评定计算机信息系统集成企业资质等级的另一个重要指标。
企业应具备丰富的项目经验和成功的项目案例。
在评定过程中,将对企业过去的项目实施情况进行评估,包括项目规模、技术难度、项目进度和质量等。
计算机信息系统集成企业资质等级评定条件计算机信息系统集成企业资质等级评定条件计算机信息系统集成企业是指具有计算机信息系统集成工程设计、施工、调试、维护及服务能力的企业。
在市场经济的驱动下,这类企业在我国快速发展。
为了规范市场秩序,保障用户权益,我国相关部门制定了计算机信息系统集成企业资质等级评定条件。
一、基本条件1.企业注册地在中华人民共和国境内;2.企业合法注册并已获得营业执照;3.企业有独立法人资格;4.企业具有独立经营和承担民事责任的能力;5.企业有稳定的组织结构和管理制度;6.企业有从事计算机信息系统集成业务的专业技术人员;7.企业有必要的设备、工具和仪器;8.企业有一定经济实力和信誉度,能够保证合同的履行;9.企业有在业务领域内进行商业活动的资格。
二、技术条件1.拥有从事计算机信息系统集成工程的工程师、技术负责人及其它专业技术人员;2.具备组织、管理和实施计算机信息系统集成业务的能力;3.具有通信、计算机、控制等相关工程领域的先进技术、技能和装备;4.具有从事先进技术开发能力;5.能够设计、安装、调试、集成、维护计算机信息系统集成工程。
三、行业条件1.企业在计算机信息系统集成领域内拥有较高的声誉;2.企业在计算机信息系统集成领域内长期从事有成效的管理和技术研究;3.企业在计算机信息系统集成领域内无重大违法和不良经营记录;4.企业在计算机信息系统集成领域内曾获得过多项荣誉和奖项。
以上条件是评定计算机信息系统集成企业资质等级的基础。
评定结果将依据企业技术条件、规模、管理水平、财务状况等综合评定,将企业分为三个等级:甲级、乙级、丙级。
甲级是最高等级,乙级次之,丙级为最低等级。
不同等级的企业可以开展不同的计算机信息系统集成工程业务。
甲级企业可以开展所有类型的计算机信息系统集成工程业务,而丙级企业只能开展较为简单的计算机信息系统集成工程业务。
对于计算机信息系统集成企业而言,取得高等级资质是其发展和壮大的重要条件。
《计算机信息系统集成企业资质等级评定条件》第一章总则第一条为了规范计算机信息系统集成企业的发展,提升企业的综合实力和竞争力,特制定本评定条件。
第二条本评定条件适用于计算机信息系统集成企业的资质等级评定。
第三条计算机信息系统集成企业资质等级评定以评定结果和资质等级为主要依据,评定结果包括基本情况评定、项目评定、专业技术评定和质量管理评定等。
第二章基本情况评定第四条基本情况评定主要根据企业的注册资本、固定资产总额、从业人员数量、企业组织机构和管理制度等情况进行评定。
第五条企业注册资本在1000万以上的,评定为A级;在500万以上、1000万以下的,评定为B级;在100万以上、500万以下的,评定为C级;在100万以下的,评定为D级。
第六条企业固定资产总额在5000万以上的,评定为A级;在2000万以上、5000万以下的,评定为B级;在1000万以上、2000万以下的,评定为C级;在1000万以下的,评定为D级。
第七条企业从业人员数量在500人以上的,评定为A级;在200人以上、500人以下的,评定为B级;在100人以上、200人以下的,评定为C 级;在100人以下的,评定为D级。
第八条企业组织机构健全、管理制度完善的,评定为A级;组织机构较为完善、管理制度较为规范的,评定为B级;组织机构偏简单、管理制度不够规范的,评定为C级;组织机构简单、管理制度混乱的,评定为D 级。
第三章项目评定第九条项目评定主要根据企业参与的项目规模、技术难度、项目完成情况和客户满意度等情况进行评定。
第十条企业参与国家级重点项目的,评定为A级;参与省级重点项目的,评定为B级;参与市级重点项目的,评定为C级;参与县级及以下的项目的,评定为D级。
第十一条企业承担的技术难度较高的项目的,评定为A级;承担的技术难度一般的项目的,评定为B级;承担的技术难度较低的项目的,评定为C级;未承担技术难度较高项目的,评定为D级。
第十二条企业项目完成情况良好,达到或超出项目要求的,评定为A 级;项目完成情况一般,基本达到项目要求的,评定为B级;项目完成情况较差,未达到项目要求的,评定为C级;项目完成情况差,严重不符合项目要求的,评定为D级。
计算机信息系统集成特一级企业资质评定指标(试行)
一、安全可靠系统建设能力
1、企业有能够支撑安全可靠基础软硬件产品组合(包含微处理器、操作系统、数据库、中间件、办公软件等)的开发平台,在相关组合方案中,微处理器的品牌数量和操作系统的品牌数量;
2、近三年完成的基于安全可靠基础软件产品(操作系统、数据库、中间件等)的应用系统项目数量;
3、近三年完成的基于安全可靠基础软硬件产品(微处理器、操作系统、数据库、中间件等)的应用系统项目数量;
4、近三年完成的基于安全可靠基础软硬件产品的应用系统项目中,安全可靠基础软硬件产品(整机、操作系统、数据库、中间件、办公软件等)的累计销售金额;
5、拥有软件产品登记证书且在有效期内的自主开发的软件平台、产品、工具数量,获得授权并维持有效的信息技术相关发明专利数量;
6、建立信息安全管理体系,并通过国家认可的第三方认证机构认证(即ISO27001)的情况。
二、承担重大项目能力
1、近三年系统集成收入总额;
2、近三年完成的系统集成项目(项目指的不少于1500万元的系统集成项目和不少于500万元的纯软件和信息技术服务项目,下同)数量和项目总额,这些项目涉及的领域数量;
3、近三年完成的系统集成项目总额中软件和信息技术服务费总额及所占比例;
4、近三年完成的系统集成项目中全国性布局项目数量;
(注:全国性布局项目是指项目实施地涉及的地区(地区指省、自治区、直辖市、香港特别行政区、澳门特别行政区和台湾地区,下同)数量不少于5个,或项目的实施地涉及的地区数量不少于3个且在三级行政区域级别(中央、省、地市)中至少涉及两级的项目。
)
5、从事软件开发与系统集成相关工作的技术人员数量,具有计算机信息系统集成项目管理人员资质的人数,具有计算机信息系统集成高级项目经理资质的人数;
6、全国性的市场服务体系中,设立有分支机构的地区数量。
三、信誉和荣誉
1、持续取得计算机信息系统集成一级企业资质的年数;
2、获得最近年度中国软件行业协会颁发的中国软件服务业企业信用评价AAA 等级证书的情况;
3、进入最近年度中国软件业务收入前百家企业的情况;
4、通过最近年度国家规划布局内重点软件企业认定的情况。
关于开展计算机信息系统集成特一级企业资质认定试点工作的通知
工信计资[2012]17号
各省、自治区、直辖市、计划单列市工业和信息化主管部门、新疆生产建设兵团信息化工作办公室、部级资质评审机构,各有关单位:
为促进软件和信息技术服务业的健康发展,推动计算机信息系统集成企业做大做强,服务党政、军队、金融、电信、交通、能源等重要领域安全可靠信息系统的建设和保障,完善计算机信息系统集成企业资质管理工作,工业和信息化部计算机信息系统集成资质认证工作办公室(以下称部资质办)经研究决定在计算机信息系统集成一级企业资质中开展计算机信息系统集成特一级企业资质(以下称特一级资质)认定的试点工作,现将有关事项通知如下。
一、工业和信息化部负责全国范围内特一级资质认定的管理工作,部资质办负责特一级资质认定的具体组织实施及日常管理工作。
各省、自治区、直辖市、计划单列市工业和信息化主管部门和新疆生产建设兵团工业和信息化委员会(以下称地方主管部门)负责本行政区域内特一级资质认定的初审及日常管理工作。
中国软件评测中心和广州赛宝认证中心服务有限公司两家评审机构(以下称评审机构)承担特一级资质认定的第三方评审工作。
二、符合以下基本条件的企业可申报特一级资质认定:
1、注册资本和实收资本均不少于2亿元;
2、具有计算机信息系统集成一级企业资质(以下称一级资质),且取得一级资质的时间不少于3年;
3、固定资产中电子设备的净值不少于1000万元,无形资产中软件的账面净值不少于1000万元;
4、近三年系统集成年收入均不少于5亿元;
5、研发及办公场地面积不少于5000平米;
6、申报企业或其关联企业具有涉及国家秘密的计算机信息系统集成甲级资质;
7、近三年在工业和信息化主管部门和工商、质检、审计、海关等监管部门中无不良行为记录。
三、对符合基本条件并申报特一级资质的企业,将按照《计算机信息系统集成特一级企业资质评定指标(试行)》(见附件)进行评审和择优认定。
特一级资质从2012年开始每两年评定一次,证书有效期为两年。
四、企业在获得特一级资质期间如不再满足基本条件,其特一级资质证书将予以取消。
五、一级资质企业获得特一级资质后,其拥有的一级资质仍然有效,企业须按相关规定参与一级资质的年度监督检查和到期换证等工作。
六、特一级资质申报和审批程序与一级资质基本一致。
(一)申报特一级资质的企业应向评审机构提出评审申请,评审机构根据评定条件和指标出具《计算机信息系统集成企业资质(特一级)评审报告》(以下称《评审报告》)。
(二)通过评审机构评审的企业向地方主管部门提交以下申报材料:
1、《计算机信息系统集成企业资质申报表(特一级)》(以下称《申报表》)及相关附件;
2、评审机构出具的《评审报告》。
(三)地方主管部门对企业申报材料进行初审,并向通过初审的企业出具推荐函。
(四)通过地方主管部门初审的企业应向部资质办提交《申报表》及相关附件材料、《评审报告》、地方主管部门推荐函。
(五)部资质办组织专家评审,工业和信息化部向通过审批的企业颁发证书。
七、地方主管部门和部资质办2012年受理企业申报特一级资质的时间安排等具体事项另行公布。
特一级资质认定工作中如有问题,可与部资质办联系。
部资质办联系方式:
联系人:杨军史惠康
联系电话:010-68218535010-68208201
附件:《计算机信息系统集成特一级企业资质评定指标(试行)》
二〇一二年六月二十六日
主题词:计算机集成特一级资质认定通知
抄送:部内科技司、电子信息司,中国电子信息产业发展研究院、电子五所、电子四院、电子一所
工业和信息化部计算机信息系统集成资质认证工作办公室2012年6月26日印
附件:
计算机信息系统集成特一级企业资质评定指标(试行)
一、安全可靠系统建设能力
1、企业有能够支撑安全可靠基础软硬件产品组合(包含微处理器、操作系统、数据库、中间件、办公软件等)的开发平台,在相关组合方案中,微处理器的品牌数量和操作系统的品牌数量;
2、近三年完成的基于安全可靠基础软件产品(操作系统、数据库、中间件等)的应用系统项目数量;
3、近三年完成的基于安全可靠基础软硬件产品(微处理器、操作系统、数据库、中间件等)的应用系统项目数量;
4、近三年完成的基于安全可靠基础软硬件产品的应用系统项目中,安全可靠基础软硬件产品(整机、操作系统、数据库、中间件、办公软件等)的累计销售金额;
5、拥有软件产品登记证书且在有效期内的自主开发的软件平台、产品、工具数量,获得授权并维持有效的信息技术相关发明专利数量;
6、建立信息安全管理体系,并通过国家认可的第三方认证机构认证(即ISO27001)的情况。
二、承担重大项目能力
1、近三年系统集成收入总额;
2、近三年完成的系统集成项目(项目指的不少于1500万元的系统集成项目和不少于500万元的纯软件和信息技术服务项目,下同)数量和项目总额,这些项目涉及的领域数量;
3、近三年完成的系统集成项目总额中软件和信息技术服务费总额及所占比例;
4、近三年完成的系统集成项目中全国性布局项目数量;
(注:全国性布局项目是指项目实施地涉及的地区(地区指省、自治区、直辖市、香港特别
行政区、澳门特别行政区和台湾地区,下同)数量不少于5个,或项目的实施地涉及的地区数量不少于3个且在三级行政区域级别(中央、省、地市)中至少涉及两级的项目。
)
5、从事软件开发与系统集成相关工作的技术人员数量,具有计算机信息系统集成项目管理人员资质的人数,具有计算机信息系统集成高级项目经理资质的人数;
6、全国性的市场服务体系中,设立有分支机构的地区数量。
三、信誉和荣誉
1、持续取得计算机信息系统集成一级企业资质的年数;
2、获得最近年度中国软件行业协会颁发的中国软件服务业企业信用评价AAA等级证书的情况;
3、进入最近年度中国软件业务收入前百家企业的情况;
4、通过最近年度国家规划布局内重点软件企业认定的情况。