成本分析实例
- 格式:docx
- 大小:171.59 KB
- 文档页数:5
记账实操-手机生产成本核算实例一、手机生产企业背景假设一家中型手机生产企业,主要生产中高端智能手机,年产能为[X]万台。
二、成本核算项目1. 原材料成本芯片:手机芯片是核心部件,成本较高。
假设某型号手机采用的芯片采购价为[具体金额]元/颗。
每部手机需要一颗芯片,该型号手机计划生产[具体数量]部,则芯片成本为[具体金额]元。
显示屏:高质量的显示屏也是重要组成部分。
假设该型号手机的显示屏采购价为[具体金额]元/块。
每部手机配备一块显示屏,显示屏成本为[具体金额]元。
电池:电池成本包括电芯、保护电路等。
假设电池采购价为[具体金额]元/块。
每部手机一块电池,电池成本为[具体金额]元。
其他零部件:如摄像头、外壳、按键等零部件,总成本约为[具体金额]元。
原材料总成本为芯片成本、显示屏成本、电池成本及其他零部件成本之和。
2. 加工成本组装费用:手机组装过程需要人工和设备投入。
假设每部手机的组装费用为[具体金额]元。
测试费用:对组装完成的手机进行功能测试等,每部手机测试费用约为[具体金额]元。
加工成本为组装费用与测试费用之和。
3. 研发成本该企业在手机研发方面投入较大。
假设某一时期研发投入为[具体金额]元,计划生产该型号手机[具体数量]部,则分摊到每部手机的研发成本约为[具体金额]元。
4. 包装成本手机包装盒、说明书、充电器等包装材料及配件成本约为[具体金额]元/部。
5. 物流成本将手机从生产地运输到销售地需要物流费用。
假设每部手机的物流成本为[具体金额]元。
三、总成本计算将以上各项成本相加,得到每部手机的生产成本为:原材料成本+ 加工成本+ 研发成本+ 包装成本+ 物流成本= [具体金额]元。
四、成本分析1. 成本占比原材料成本约占总成本的[具体比例]%。
加工成本约占总成本的[具体比例]%。
研发成本约占总成本的[具体比例]%。
包装成本约占总成本的[具体比例]%。
物流成本约占总成本的[具体比例]%。
2. 成本控制措施原材料成本控制:与供应商建立长期稳定的合作关系,争取更优惠的采购价格;优化零部件设计,降低成本。
记账实操-PVC(聚氯乙烯)成本核算实例一、PVC 生产企业基本情况某中型PVC 生产企业,年产能为[X]万吨。
主要采用电石法生产工艺,拥有完整的从原材料采购到产品销售的产业链。
二、成本核算项目1. 原材料成本电石:电石是PVC 生产的主要原材料之一。
该企业电石采购价格为每吨[X]元。
根据生产工艺,每吨PVC 需要消耗[X]吨电石,因此电石成本为每吨PVC[X]元。
氯化氢:由企业自制,主要成本为电力和原材料成本。
经核算,每吨PVC 消耗的氯化氢成本为[X]元。
其他辅助原材料:包括引发剂、分散剂等,每吨PVC 的辅助原材料成本约为[X]元。
2. 能源成本电力:PVC 生产是高耗能行业,电力成本占比较大。
该企业电价为每度[X]元,每吨PVC 生产需要消耗[X]度电,电力成本为每吨PVC[X]元。
蒸汽:企业自建蒸汽锅炉,每吨PVC 消耗蒸汽[X]吨,蒸汽成本为每吨PVC[X]元。
3. 人工成本该企业拥有员工[X]人,人均月工资为[X]元。
经核算,每吨PVC 的人工成本为[X]元。
4. 设备折旧及维护成本企业固定资产原值为[X]亿元,按照[X]年折旧年限计算,每年折旧费用为[X]亿元。
除以年产能,每吨PVC 的设备折旧成本为[X]元。
设备维护费用每年为[X]万元,每吨PVC 的设备维护成本为[X]元。
5. 包装及运输成本PVC 产品通常采用编织袋包装,每吨PVC 的包装成本为[X]元。
运输成本根据运输距离和方式不同而有所差异,平均每吨PVC 的运输成本为[X]元。
三、总成本计算将以上各项成本相加,得到每吨PVC 的总成本为:原材料成本(电石+氯化氢+辅助原材料)+能源成本(电力+蒸汽)+人工成本+设备折旧及维护成本(折旧+维护)+包装及运输成本=[X]元。
四、成本分析通过成本核算,可以看出PVC 生产的主要成本构成包括原材料成本、能源成本和设备折旧及维护成本。
其中,电石价格的波动对PVC 成本影响较大。
成本分析报告的实例成本分析报告实例一、项目背景本报告旨在对公司最近一年来的成本状况进行分析,并提出相应的改进措施。
公司是一家制造业企业,主要生产家电产品,市场份额在行业内居于领先地位。
然而,随着市场竞争的加剧以及劳动力、原材料价格的上涨,公司的成本也得到了一定程度的增长。
因此,进行成本分析,找出成本增长的原因并提出优化方案,对公司的发展具有重要意义。
二、成本分析1. 人工成本人工成本是企业生产过程中最重要的成本之一。
在今年的成本分析中,我们发现了以下问题:(1)人工成本占比过高:经过比较,我们发现与同行业企业相比,我们的人工成本占比较高,这主要是由于招聘了过多的工作人员来满足需求。
因此,我们应该优化人员配置,减少不必要的劳动力成本。
(2)员工薪资增长过快:尽管我们需要关注员工的福利和薪资待遇,但是在过去一年中,员工薪资的增长速度明显超出了企业的承受能力。
因此,我们需要审查薪资制度,合理调整员工的薪资水平,以提高经济效益。
改进方案:对于人力资源管理方面,我们建议建立完善的招聘、培训和激励机制,以提高员工的工作质量和效率,减少不必要的劳动力成本。
同时,合理调整薪资制度,确保员工的薪资增长与公司的经济状况相匹配。
2. 原材料成本原材料是企业生产过程中不可或缺的元素,对成本影响较大。
在今年的成本分析中,我们发现了以下问题:(1)原材料价格上涨:随着市场竞争的加剧以及原材料供应的紧张,原材料价格一直在上涨。
这给企业带来了较大的成本压力。
因此,我们应该寻找更多的供应商,降低原材料的采购成本。
(2)原材料库存过高:过高的原材料库存不仅占用了公司的资金,还增加了仓储和管理的成本。
因此,我们应该优化原材料采购计划,减少库存水平。
改进方案:我们建议加强供应链管理,寻找更多的合适供应商,并通过谈判和合作来降低原材料的采购成本。
同时,我们还应该优化原材料库存管理,合理控制库存水平,避免造成过高的库存成本。
3. 生产设备成本生产设备是企业生产过程中必不可少的投资,对成本影响较大。
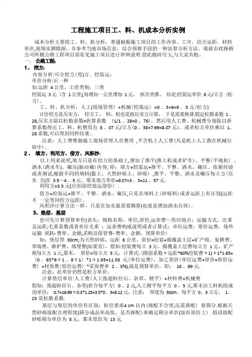
成本分析主要指工、料、机分析,普通根据施工项目的工作内容、工序,结合运距,材料单价,现场实测勘探,并参考当地市场信息,结合预算手段的一种估算分析方法。
现就市政路桥公司所属公路工程项目部常见施工项目进行举例说明.借此抛砖引玉,与大家共勉。
一、内容分析:可分挖方(甩)方、挖装运;单价分析:后一种如:运距4 公里,土质类别:三类挖装运3 元 (含1 公里),每增加一公里增加1 元,挨次类推。
结论:挖装运单价6 元/立方 (松方)。
工、料、机分析:人工(现场管理) +机械(挖装运) =0 。
3+6=6 。
3 元(松方)计价挖方是压实方,挖方工、料、机也是按压实方计算,于是需要换算.假定松散系数1 。
28,压实方除以松散系数=折算系数 (1/1 。
28=0 。
78),然后用人工费、机械费分别除以折算系数得出工、料、机费用为8 。
07 元/立方(0 。
38+7.69=8.07 元),或者松方单价乘以1。
28 系数,可以得到同样结果。
注意:人工费惟独施工现场管理人员费用,不含机上人工费(凡是机上人工都在机械台班中)。
以上列来说明,填方只是在挖方的基础上,增加了推平(推土机或者铲车)、平整(平地机) 、洒水(洒水车)、碾压(振动碾)内容, 即:填方=挖装运+推平、平整、洒水、碾压。
依据经验或者测试,根据不同的填料(黏土、天然砂砾土、砂砾) ,推平、平整、洒水及碾压每立方(压实方)在3.5—4 。
5 元,那末填方单价=8.07+3 。
5=11 。
57 元。
利用方=3.5 元(应扣除挖装运部份) .借方=挖装运+推平、平整、洒水、碾压,只是在填料上(砂砾料)或者运距上有区别(运距不一定等同挖方运距)。
风积沙计算方法一样,只是在加水量需要测算(也就是增加洒水台班)。
也可先计算预算单价(表头:规格名称,单位,原价,运杂费—供应地点;运输方式、比重及运距;毛重系数或者单位毛重;运杂费构成说明或者计算式;单位运费,原价运费,场外运输损耗- 费率、金额,采购及保管费- 费率、金额,预算单价)如:垫层厚30cm,为天然砂砾,运距6 公里,原价=挖装+揭覆盖土层+矿产税、复耕费、草场费、维护费、填埋费(如果有),假如:挖装费每立3 元,揭覆盖土层费每立方1 元,矿产税每立方1 元,那末,原价=每立方5 元,计算式: (路面系数*运距*60%挖装费*1)*1*1.65=(0 。
公路工程施工项目成本分析报告实例公路工程施工项目是指在公路建设领域中,对公路进行改建、新建等工程的施工活动。
在项目实施过程中,成本分析是一个重要的环节,可以帮助项目管理者掌握项目的成本情况,合理控制项目的投资,保证项目的顺利进行。
下面是一个公路工程施工项目成本分析报告的实例。
一、项目概况我们公司承接了公路工程施工项目,项目位于省市,总工期为18个月,主要包括道路拓宽、路面铺设等工程内容,总投资预算为1亿。
二、成本分析1.直接成本直接成本是指与项目实施直接相关的投入成本,包括人员工资、材料采购、设备租赁等。
根据项目的施工计划和需求,我们对直接成本进行了详细分析如下:(1)人员工资:项目需要雇佣一批工程师、技术人员和施工人员,按照实际工作时间和工资标准计算,预计总成本为2000万元。
(2)材料采购:项目所需材料包括水泥、砂石、沥青等,根据供应商报价和实际消耗量计算,预计总成本为6000万元。
(3)设备租赁:项目需要使用一定数量的运输车辆、挖掘机等工程机械设备,根据租赁合同和实际使用时间计算,预计总成本为3000万元。
2.管理费用管理费用是指项目管理过程中的各项费用支出,包括办公场地租金、项目管理人员工资等。
根据实际情况和市场行情,我们对管理费用进行了估算,预计总成本为1000万元。
3.间接费用间接费用是指项目实施过程中不可避免的一些费用支出,包括水电费、通讯费、差旅费等。
根据历年项目经验和实际情况分析,我们对间接费用进行了估算,预计总成本为500万元。
三、成本控制措施为了保证项目的成本控制,我们将采取以下措施:1.严格执行预算在项目实施过程中,各项投入成本将严格按照预算执行,避免超支和浪费。
2.精细化管理项目管理人员将对项目成本进行跟踪和管理,及时发现和解决成本异常情况,确保成本控制在合理范围内。
3.优化资源配置项目管理团队将根据实际需要,灵活调整人员和设备的使用,避免资源闲置和浪费。
四、风险分析项目实施过程中存在一定的风险因素,可能导致成本增加或进度延误。
生产成本分析范本生产成本是指企业在生产过程中发生的费用,包括原材料和劳动力成本等。
对于企业来说,了解和控制生产成本是持续盈利的关键。
本文将详细讨论生产成本的不同方面,并介绍相关的实例和补充解释,以帮助读者更好地理解和应用生产成本分析。
首先,让我们来讨论生产成本的三个主要组成部分:直接材料成本、直接人工成本和制造费用。
直接材料成本是指可以直接用于产品制造的原材料的成本,如钢铁、木材等。
直接人工成本是指直接用于产品制造的劳动力的成本,如工人的工资和福利。
制造费用是指除了直接材料和直接人工之外的其他费用,如设备折旧、工厂租金等。
进一步讨论生产成本,我们可以探讨固定成本与变动成本的区别。
固定成本是与生产量无关的成本,不受生产数量的增减而变化。
例如,工厂的租金或管理人员的薪水。
变动成本是与生产量有直接关系的成本,随着生产数量的变化而变化。
例如,原材料的成本和工人工资。
了解这些基本概念后,让我们来看一个实际的例子。
假设一家制造公司生产家具,在一个月内生产了100个椅子。
以下是该公司生产椅子的成本分析:- 直接材料成本:每个椅子所需的木材成本为50美元,总成本为5000美元(100椅子*50美元/椅子)。
- 直接人工成本:每个椅子的生产需要2小时的工人工作,每小时工资为20美元,总成本为4000美元(100椅子*2小时/椅子*20美元/小时)。
- 制造费用:工厂租金为2000美元,管理人员薪水为3000美元。
- 总成本:直接材料成本+直接人工成本+制造费用=5000美元+4000美元+2000美元+3000美元=14,000美元。
通过这个例子,我们可以清楚地看到生产成本的构成和计算过程。
这种分析不仅可以帮助企业了解产品的实际成本,还可以帮助制定定价策略和成本控制措施。
进一步展开生产成本的讨论,我们可以探讨如何计算生产成本的单位成本。
单位成本是指每个产品的平均成本,通过将总成本除以生产的数量来计算。
在上面的例子中,生产了100个椅子,总成本为14,000美元,单位椅子成本为140美元(14,000美元/100椅子)。
第1篇一、报告概述本报告旨在通过对某企业近三年的财务成本进行分析,全面了解企业的成本构成、成本控制情况以及成本效益,为企业管理层提供决策依据。
报告主要从以下几个方面进行分析:1. 成本构成分析2. 成本控制分析3. 成本效益分析4. 成本优化建议二、企业概况某企业成立于2005年,主要从事电子产品研发、生产和销售。
经过多年的发展,企业规模不断扩大,产品远销国内外市场。
截至2021年底,企业员工人数达到1000人,年销售额达到10亿元。
三、成本构成分析1. 直接成本直接成本主要包括原材料、直接人工和制造费用。
以下是对直接成本的具体分析:(1)原材料成本原材料成本是企业成本构成中占比最大的部分。
近三年,原材料成本分别为:2019年2亿元,2020年2.5亿元,2021年3亿元。
分析原因,主要由于市场需求旺盛,原材料价格波动较大,导致原材料成本逐年上升。
(2)直接人工成本直接人工成本主要包括生产人员的工资、福利和社保等。
近三年,直接人工成本分别为:2019年1亿元,2020年1.2亿元,2021年1.5亿元。
分析原因,主要由于企业规模扩大,员工人数增加,导致直接人工成本逐年上升。
(3)制造费用制造费用主要包括生产设备的折旧、维修、能源消耗等。
近三年,制造费用分别为:2019年0.8亿元,2020年1亿元,2021年1.2亿元。
分析原因,主要由于生产设备更新换代,能源消耗增加,导致制造费用逐年上升。
2. 间接成本间接成本主要包括管理费用、销售费用和财务费用。
以下是对间接成本的具体分析:(1)管理费用管理费用主要包括办公费用、差旅费用、人力资源费用等。
近三年,管理费用分别为:2019年0.5亿元,2020年0.6亿元,2021年0.7亿元。
分析原因,主要由于企业规模扩大,管理层次增加,导致管理费用逐年上升。
(2)销售费用销售费用主要包括市场推广费用、广告费用、业务招待费用等。
近三年,销售费用分别为:2019年0.4亿元,2020年0.5亿元,2021年0.6亿元。
成本核算实例分析一、引言成本核算是企业管理过程中的重要环节,通过对企业各项活动的成本进行分类、记录、分配和分析,可以为企业决策提供可靠的依据。
本文将通过一个实例来分析成本核算的具体过程和方法。
二、实例背景某电子产品制造企业生产了一款智能手机,现有以下相关数据:1. 直接材料成本:手机主板、显示屏、电池等材料的成本总额为100万元。
2. 直接人工成本:生产线工人的工资为60万元。
3. 间接材料成本:包括生产过程中消耗的辅助材料成本、办公用品费用等,总额为10万元。
4. 间接人工成本:包括管理人员工资、销售人员提成等,总额为30万元。
5. 租金与设备折旧:企业租用厂房和设备,总费用为40万元。
6. 其他费用:包括水电费、修理费等,总计为20万元。
三、成本分类根据实例数据,可以将成本分为以下几类:1. 直接成本:直接材料成本和直接人工成本。
直接材料成本是生产过程中直接用于产品制造的材料成本,直接人工成本是直接参与产品生产的工人的工资。
2. 间接成本:间接材料成本、间接人工成本、租金与设备折旧、其他费用。
间接材料成本是不直接参与产品生产,但在生产过程中消耗的材料成本;间接人工成本是与产品生产相关的管理和销售人员的工资;租金与设备折旧是企业使用厂房和设备所需支付的费用;其他费用包括与生产活动相关的各种费用。
四、成本记录和分配1. 直接成本的记录和分配:直接材料成本应该按照具体材料的种类进行记录和分配,以便后续对不同材料的成本进行分析和控制。
直接人工成本应根据生产线工人的实际工作时间进行记录和分配,例如,如果一款手机的生产需要50个小时,每个小时的工资为1200元,则直接人工成本为60万元。
2. 间接成本的记录和分配:间接材料成本可按照生产过程中消耗的比例进行分配,例如,如果辅助材料成本占总材料成本的10%,则间接材料成本为10万元。
间接人工成本可以按照全职员工与生产人员的比例进行分配,例如,全职员工的工资为20万元,生产人员占总员工的80%,则间接人工成本为24万元。
【案例1】本量利分析案例安徽兴皖企业生产一种产品,假定产销一致,不考虑期间费用。
第一年资料:产销1 000件,单位售价100元,单位变动成本50元,固定成本总额30 000元,年营业利润为20 000元。
按变动成本法编制的利润表如表4—3所示。
表4—3 利润表单位:元单位息税前利润=20 000/1 000=20(元)第二年资料:产销800件,售价不变,销售收入80000元;总成本70000元,营业利润10000元。
根据第二年资料,可计算出:单位生产成本=70000/800=87.5(元)单位息税前利润=10000/800=12.5(元)上列资料表明:第二年单位生产成本提高7.5元,单位息税前利润下降7.5元,息税前利润总额减少10000元。
下面我们对第二年资料进行分析:首先用传统方法分析该产品成本降低额和降低率:产品成本降低额=(80×800)一70 000= 一6 000(元)(超支)产品成本降低率= —6 000/(80×800)=一9.375%再分析息税前利润减少10 000元的原因:由于成本变动的影响=单位生产成本降低额×本年产销量= 一7.5×800=一6 000(元)(超支)由于产销量变动的影响=基期单位息税前利润×产销量变动数=20×(一200)= 一4 000(元)(减少)结论:第二年成本比第一年成本超支6 000元,超支率9.375%。
息税前利润减少10 000元,是由于成本超支使息税前利润减少6 000元,产销量减少200件使息税前利润减少4 000元,故营业利润总额减少l0000元。
下面我们再用本量利分析原理对第二年的情况进行分析:首先列出第二年按变动成本法编制的利润表见表4—4所示。
表4—4 利润表单位:元成本总额亦未变。
按传统方法说成本超支9.375%是不符合实际情况的。
下面再分析息税前利润减少10000元的原因。
做账实操-加油站成本核算实例一、公司背景及业务情况假设某加油站主要销售汽油和柴油两种油品,拥有多个加油机和储油罐,员工若干名。
二、成本分类及核算方法1. 油品采购成本本月从石油供应商处采购汽油100000 升,单价为6 元/升,采购柴油80000 升,单价为5.5 元/升。
油品采购成本= 汽油采购量×汽油单价+ 柴油采购量×柴油单价= 100000×6 + 80000×5.5 = 600000 + 440000 =1040000 元。
会计分录:借:库存商品——汽油600000——柴油440000贷:应付账款/银行存款等10400002. 员工薪酬成本加油站有员工10 名,本月支付员工工资、奖金及福利共计50000 元。
会计分录:借:主营业务成本——员工薪酬50000贷:应付职工薪酬500003. 水电费及设备维护成本本月水电费支出3000 元,加油机等设备维护费用8000 元。
水电费及设备维护成本= 水电费+ 设备维护费= 3000 + 8000 = 11000 元。
会计分录:借:主营业务成本——水电费及设备维护11000贷:银行存款等110004. 场地租赁及其他费用加油站场地每月租金20000 元,其他杂项费用(如清洁费、办公费用等)5000 元。
场地租赁及其他费用= 场地租金+ 其他杂项费用= 20000 + 5000 = 25000 元。
会计分录:借:主营业务成本——场地租赁及其他25000贷:银行存款/应付账款等25000三、总成本计算总成本= 油品采购成本+ 员工薪酬成本+ 水电费及设备维护成本+ 场地租赁及其他费用= 1040000 + 50000 + 11000 + 25000 = 1126000 元。
四、成本分析与控制1. 成本分析:油品采购成本占总成本的比重最大,可通过与供应商谈判争取更优惠的采购价格、优化采购渠道等方式降低成本。
员工薪酬成本可通过提高员工工作效率、合理安排岗位等方式进行控制。
制造业成本核算完整实例在制造业中,准确的成本核算对于企业的决策制定、成本控制、产品定价以及盈利能力的评估都起着至关重要的作用。
接下来,我们将通过一个具体的制造业实例来详细阐述成本核算的全过程。
假设我们有一家生产电子产品的企业,主要产品是智能手机。
首先,我们来看看直接材料成本。
在生产智能手机的过程中,直接材料包括手机的芯片、屏幕、电池、外壳等零部件。
企业会根据生产计划和订单数量,向供应商采购这些材料。
采购部门会与供应商签订合同,确定材料的单价和采购数量。
假设在某个生产周期内,生产1000 部手机,芯片的单价为 100 元/个,共采购 1000 个;屏幕单价为200 元/个,采购 1000 个;电池单价为 50 元/个,采购 1000 个;外壳单价为 80 元/个,采购 1000 个。
那么直接材料成本=(100×1000)+(200×1000)+(50×1000)+(80×1000)= 100000 + 200000 +50000 + 80000 = 430000 元。
接下来是直接人工成本。
生产线上的工人直接参与手机的组装和测试等工作,他们的工资和福利构成了直接人工成本。
假设生产一部手机需要 2 个小时的人工,工人的平均小时工资为 30 元。
那么生产 1000 部手机的直接人工成本= 2×30×1000 = 60000 元。
然后是制造费用。
这部分包括车间的水电费、设备折旧费、租赁费、维修保养费等。
假设车间水电费一个月为 5000 元,设备折旧费为10000 元,租赁费为 8000 元,维修保养费为 3000 元。
一个月生产1000 部手机,那么制造费用=(5000 + 10000 + 8000 + 3000)÷1000 = 26 元/部,制造费用总额= 26×1000 = 26000 元。
在计算完上述各项成本后,我们得到了生产1000 部手机的总成本:直接材料成本 430000 元+直接人工成本 60000 元+制造费用 26000元= 516000 元。
公路工程施工项目成本分析报告实例一、项目背景该公路工程施工项目是地区的一条重要交通干线,全长100公里。
本项目涉及范围广,施工难度大,对材料和人力资源的需求量较大。
为了确保项目的顺利实施并控制成本,需要进行详细的成本分析。
二、项目成本分析1.材料成本根据项目需求,本工程需要大量的沥青、水泥、钢筋、沙石等材料。
以目前市场价格计算,总计材料成本为XXX万元。
其中沥青成本占总成本的30%,水泥成本占总成本的25%,钢筋成本占总成本的20%,沙石成本占总成本的15%,其他材料成本占总成本的10%。
2.人力资源成本本项目需要大量施工人员,包括工程师、技术人员、操作工等。
根据工程量和人力需求计算,总计人力资源成本为XXX万元。
其中工程师和技术人员成本占总成本的40%,操作工成本占总成本的60%。
3.设备成本为了保证施工效率和质量,本项目需要使用各种施工设备,例如挖掘机、平地机、压路机等。
根据设备租赁费用计算,总计设备成本为XXX万元。
4.劳务成本为了保证项目进度和质量,本项目需要聘请专业的劳务单位进行辅助施工,例如道路勘察、桥梁设计等。
根据劳务费用计算,总计劳务成本为XXX万元。
5.其他成本本项目还包括了其他一些间接成本,例如管理费用、安全费用、环保费用等。
经计算,总计其他成本为XXX万元。
三、总成本分析综合材料成本、人力资源成本、设备成本、劳务成本和其他成本得出总成本为XXX万元。
根据比例计算,材料成本占总成本的30%,人力资源成本占总成本的25%,设备成本占总成本的20%,劳务成本占总成本的15%,其他成本占总成本的10%。
四、成本控制方案1.材料采购:寻找合适的供应商,并与其签订长期合作协议,以获取优惠价格。
2.人力资源管理:合理安排工作时间,避免加班过多导致劳动力成本过高。
培训员工,提高工作效率。
3.设备使用:定期维护设备,提高设备的使用寿命。
合理安排施工计划,避免设备闲置导致成本浪费。
4.劳务管理:与劳务单位签订明确的合同,明确工作内容和费用标准,避免因不明确而导致额外费用。
工程项目成本分析与考核,附实例(八)一、工程材料成本分析工程投料分析又称材料费分析,包括主要材料,结构材料、周转材料和材料储备分析。
1.主要材料的结构件成本分析影响材料费的因素有量差和价差,价差受采购价格、运输费用、途中损耗、来料不足等影响;量差受操作损耗、管理损耗和返工损失影响。
案例2 某工程单位建筑面积材料费见下表分析:该工程单位建筑面积实际比计划降低12.80元,降低率为3.38%,其原因在于以下两个方面。
用量影响=(实际单位用量-计划单位用量)×计划单价甲材料:(0.55-0.60)×410=-20.50元乙材料:(0.45-0.40)×200=10.00元丙材料:(3.20-3.50)× 15=-4.50元合计 -15.00元价格影响=(实际单价-计划单价)×实际单位用量甲材料:(400-410)×0.55=-5.50元乙材料:(219-200)×0.45=4.50元丙材料:(16-15)× 3.20=3.20元合计 2.20元单位成本材料费分析还应从形成量差和价差的各个原因做进一步分析并针对问题提出改进措施。
根据上表数据,分析日平均用量、单价和储备天数等因素的变动对水泥储备资金的影响程度。
从以上分析可以看出,储备天数的长短是影响储备资金的关键因素。
二、工程工资成本分析在实行管理层和作业层两层分离的情况下,项目施工需要的人工和工人费,由项目经理部与施工队签订劳务承包合同,明确承包范围、承包金额和双方的权利、义务。
对项目部来说,除了按合同规定支付劳务费以外,还可能发生一些其他人工费支出,常见的有如下几种:(1)因实物工程量增减而调整的人工和人工费。
(2)定额人工以外的估点工工资,但如果已按定额人工的一定比例由施工队包干,并已列入承包合同的,不再另行支付。
(3)对在进度、质量、节约、文明施工等方面做出贡献的班组和个人进行奖励的费用,项目经理部应根据上述人工费的增减,结合劳务合同的管理进行分析。
供应商成本分析的实例采购员Smith必须采购10种特殊的电子零件,以前它们采购过两次这种电子零件。
零件历史记录显示出:第一次采购时以每件1500美元的价格采购了5件,第二次采购时以每件1350的价格采购了5件。
Smith要求供应商对本次采购进行报价,供应商按下面的标准细分价格:直接人工成本:18小时/单位@$14.50/hr 工 $261制造间接费用(占直接人工的100%) $261原材料成本 $385管理费用(占售出的商品成本的10%) $90利润 $100总的单位价格 $1,097供应商指出对五种零件的成本估算中采用了90%的学习曲线。
采用90%的学习曲线,是因为研究表明这个改进比率在整个生产过程中是可以实现的。
生产第一批五个产品所需要的实际时间是20小时的技术和规划时间,以及96小时的生产时间。
当采购方要求供应商提供生产第二批五个产品所需要的时间时,供应商告诉采购方这项信息暂时还没有,因为第二批产品还在生产过中。
直接人工的工资率是:技术和规划人员的平均工资率为每小时20美元,熟练的车间职员的平均工资率是每小时11美元,不熟练的车间职员的平均工资率是8.54美元,并且据估计工资将以10%的速度增长。
物料清单如下:数量/单位种类单位价格10 电阻器 $121 集成电路 $155 电容器 $205 二极管 $1101 变压器 $1501 包装 $40其他材料 $310%废料补贴 $35总计 $385间接费率、间接管理费用和管理成本由供应商的会计部门每半年修改一次,这种修改是以经验为依据的。
废品率是依据所有产品的经验而得出的。
技术和规划成果可以用于第一次采购。
如果采购中需要技术和规划,那么也只是需要少许的技术和规划。
采购方指出技术和规划部门年工资增长率6%是比较合理的。
采购记录表明变压器的供应商以如下的价格报价。
数量单位价格1—5 $2006—10 $15011—25 $120供应商的价格合适吗?如果不合适,你将采取什么策略来开始谈判?采购方的分析过程如下:直接人工分析直接人工成本:因为订单没有要求技术和研发,所以可以只使用车间人工和6%的人工工资增长率来重新计算工资率。
钣金件成本分析实例钣金件是一种常见的金属加工产品,广泛应用于汽车、机械、电子等行业。
对于生产企业来说,了解钣金件的成本非常重要,可以帮助企业评估生产效益和采取相应的措施提高利润。
下面我们通过一个钣金件成本分析实例,来说明如何进行成本分析。
假设一个企业生产一种规格为1000mm×500mm的钣金件,每个钣金件的图纸、材料、机器加工和人工成本如下:1.图纸成本:每份图纸成本为200元,但是由于每份图纸可用于多次生产,假设每张图纸可用于生产1000个钣金件,因此每个钣金件的图纸成本为0.2元。
2.材料成本:以304不锈钢板材为例,每平方米的价格为160元,而每个钣金件的面积为0.5平方米,因此每个钣金件的材料成本为80元。
3.机器加工成本:每个钣金件需要经过剪板、折弯和切割等工序的加工,假设每个工序的机器加工成本为10元,那么每个钣金件的机器加工成本为30元。
4.人工成本:每个钣金件的生产需要一名工人操作机器,假设每小时工资为20元,每个钣金件的生产工时为0.5小时,因此每个钣金件的人工成本为10元。
综上所述,每个钣金件的总成本为0.2元+80元+30元+10元=120.2元。
在进行成本分析时,还需要考虑到其他费用的影响,例如企业的管理费用、销售费用和质量成本等。
这些费用可以通过将其按照一定比例分摊到每个钣金件的成本上来计算。
假设企业的管理费用为5000元,销售费用为3000元,质量成本为2000元。
假设每个钣金件的销售数量为1000个。
管理费用的分摊比例可以根据销售数量来计算,假设每个钣金件的管理费用分摊比例为5%,则每个钣金件的管理费用为5000元/1000个*5%=25元。
销售费用的分摊比例也可以根据销售数量来计算,假设每个钣金件的销售费用分摊比例为3%,则每个钣金件的销售费用为3000元/1000个*3%=9元。
质量成本也可以按照销售数量分摊,假设每个钣金件的质量成本分摊比例为2%,则每个钣金件的质量成本为2000元/1000个*2%=4元。
房地产建造工程成本分析实例房地产建造工程成本分析实例 (元/平方米) 1、桩基工程 (如有) :70~100 元/平方米;2、钢筋:40~75KG/平方米(多层含量较低、高层含量较高) ,合160~300 元/平方米;3、碎:0.3~0.5 立方/平方米(多层含量较低、高层含量较高),合100~165 元/平方米;4、砌体工程:60~120 元/平方米 (多层含量较高、高层含量较低) ;5、抹灰工程:25~40元/平方米;6、外墙工程(包括保温) :50~100 元/平方米(以普通涂料为标准,如为石材或者幕墙,则可能高达300~1000 元/平方米;7、室内水电安装工程(含消防) :60~120 元/平方米(按小区档次,多层略低一些);8、屋面工程:15~30 元/平方米(多层含量较高、高层含量较低);9、门窗工程(不含进户门) :每平方米建造面积门窗面积约为0.25~0.5 平方米(与设计及是否高档很大关系,高档的比例较大) ,造价90~300 元/平方米,普通为90~150 元/平方米,如采用高档铝合金门窗,则可能达到300 元/平方米;10、土方、进户门、烟道及公共部位装饰工程:30~150 元/平方米(与小区档次高低关系很大,档次越高,造价越高);11、地下室 (如有) :增加造价40~100 元/平方米 (多层含量较高、高层含量较低) ;12、电梯工程(如有) :40~200 元/平方米,与电梯的档次、电梯设置的多少及楼层的多少有很大关系,普通工程约为100 元/平方米;13、人工费:130~200 元/平方米;14、室外配套工程:30~300 元/平方米,普通约为70~100 元/平方米;15、模板、支撑、脚手架工程(成本) :70~150 元/平方米;16、塔吊、人货电梯、升降机等各型施工机械等(约为总造价的5~8%约60~90 元/平方米;17、暂时设施(生活区、办公区、仓库、道路、现场其它暂时设施(水、电、排污、形象、生产厂棚与其它生产用房) :30~50 元/平方米;/平方米;18、检测、试验、手续、交通、交际等费用:10~30 元19、承包商管理费、资料、劳保、利润等各种费用(约为10%) :以上各项之和*10%=90~1807s/平方米;20、上交国家各种税费(总造价3.3~3.5%) :33~70 元/平方米,高档的可能高达100 元/平方米。
成本分析实例
1.1 分析背景
A公司是一家上市园林公司,相对于2019年1-7月而言,公司2020年同期的运营成本大大增加,现在我们要分析该公司运营成本同比大幅增加的原因是什么。
前期已有技术人员对公司的行政成本、工程直接成本以及工程量增加等原因所带来的成本增加进行了分析,我们现在要分析两年同期苗木采购对公司运营成本带来的影响。
数据源为该公司2019年和2020年的苗木采购清单,如表1.1,表1.2(表格已做过处理,仅显示部分数据)。
表 1.1
表 1.2
1.2 采购成本分析
1.1.1 对比公司两年同期在全国范围内苗木采购的总金额
先对2019年1-7月的采购额进行汇总;打开2019年苗木采购清单Excel电子表格,在“进场时间”一列,运用筛选,选出进场时间为1-7月的数据;在众多列标题中我们可以看见“金额”一栏,将鼠标移至该列有数据的那个单元格下面(可以用CTRL+↓快捷操作),运用求和函数SUM,就可以得出13年1-7月的苗木采购总金额为252,673,790.22元。
注:该处求和也可以运用“工具栏”里的“自动求和”进行;还可以运用“数据透视表”功能,在选择数据源的时候只选择1-7月的数据,新建透视表后,在“透视表字段设置”一栏选择“金额”,这样工作表就会自动将采购金额汇总。
用同样的方法对2020年1-7的采购总金额进行计算,可得14年1-7月的苗木采购总金额为289,572,775.30元。
对比两年采购总金额可以得出采购金额同比增加15%。
1.1.2 统计公司两年同期在全国范围内苗木进场总量
苗木采购总金额由采购数量和苗木单价共同决定,随着工程量的增加,苗木采购量的增加是必然的,下面我们对比分析两年同期数据来验证这一猜想。
计算两年同期的苗木进场数量,可以得出2019年1-7月的苗木的进场总数量和2020年同期的苗木进场总数量。
结果分别为52171266(棵/株)和55095090(棵/株),同比增长5%。
1.1.3 分析苗木采购单价的变化
因为苗木价格会受到时间、品种、规格、地区等的影响,所以一下分析中我们只将两年同期同品种同规格同地区的苗木单价进行对比,分析采购表可知苗木类型为“乔木”的苗木单价一般较大,且采购数量较多,所以我们先来分析乔木的采购单价。
我们先计算一下2019年1-7月同品种同规格同地区的乔木的平均采购单价,将其和2020年1-7月的进行对比。
由于胸径对乔木单价影响特别大,所以我们仍然按照采购表里的分类,将乔木按照胸径范围分为“小乔”和“大乔”。
我们分别计算这两种种类型的乔木采购价格,并将其结果用图表的形式展示出来如图1.1 。
图 1.1
从图上可以看出2020年1-7月同品种同规格同地区的乔木的平均采购单价相对于2019年同期均有所下降。
我们把两年同期的乔木采购价格与公司制定的基准价进行对比,通过计算可以得知现金采购相对基准价下降约22%,合同采购相对基准价下降月4.6% 。
其中“小乔”是指胸径小于15CM的乔木,“大乔”是指胸径大于等于15CM的乔木,“基准价”则是指园林公司采购部门根据历史采购数据和市场现状对下一个月或者将来某一段时间的苗木采购价格作出的预测。
用相同的计算方法分析其他苗木类型,我们可以得到的结论是两年同期相比市场上同品种同规格同地区的苗木采购单价均有不同程度的下降。
按照这样的分析结果可以得出该园林公司2020年1-7月的苗木采购单价比去年同期应该是下降的。
但是,我们用2020年1-7月的采购总金额289,572,775.30元除以采购总量55095090棵/株可以计算出整体平均单价约为5.256元。
同样可以计算出13年同期的为4.843元。
我们可以看到采购平均单价是上升的,跟我们之前做的分析结果不相同。
这是为什么?这是因为我们忽略了苗木结构比例问题。
1.1.4 苗木结构比例分析
所谓苗木结构比例指的就是规格在某一大小区间的苗木在采购的该苗木总量中占得比例,以下分析还是以乔木为例:
在两年同期的苗木采购表中,我们运用Excel的高级筛选功能,筛选出苗木类型为“乔木”的采购数据,并且分开统计小乔(胸径小于15CM的乔木)和大乔(胸径大于等于15CM的乔木)采购量以及采购总金额,我们用图1.2来展示统计结果;
图 1.2
从图11中可以看出:2020年1-7月乔木用量约7.2万株,同比增长43%;其中大乔木数量占40%,比13年同期提高10个百分点;大乔用量同比增长91% ;2020年1-7月乔木采购金额约1.6亿,占总采购的58%,采购金额同比增长35% 。
用同样的方法分析其他苗木类型,我们可以看到,该公司2020年1-7月所采购苗木的规格相对于去年同期均有不同层度的增大,这也是采购成本增加的一大原因。
1.1.5 得出结论
从以上分析可以得到,在两年同期相比市场上同品种同规格同地区的苗木采购单价均有不同程度的下降的前提下,A公司采购成本的增加主要有两方面的原因:一是随着工程项目的增多,苗木的采购量加大了;二是该公司两年同期相比采购的苗木的规格加大。
可以总结为:树买便宜了,但大树用多了,总量大了,花的钱也增加了。