太阳能路灯规格 太阳能路灯配置
- 格式:docx
- 大小:932.58 KB
- 文档页数:4
太阳能路灯参数及安装示意图40W一览表名称规格参数单位单价(元)合计灯杆总高度8米,灯杆壁厚 3.25米,口径为70-160mm,法兰为280*280,厚度为16mm。
整体热镀锌防腐处理后表面静电喷塑,颜色可选。
组850.00 850.00LED灯具功率为40W,芯片采用普瑞产品,电压为12V。
平均寿命大于50000小时,光衰小于3%,性能稳定。
套360.00 360.00电池板采用高效单晶硅电池板,单块75W,两块,总功率为150W,平均寿命在25年以上。
块300.00 600.00蓄电池太阳能专用免维护电池有地埋箱可将蓄电池深埋地下。
功率为2*80AH。
只520.00 1040.00控制器12V/24V(自适应),电脑调控,光控时控手控一体,双路输出。
有过充过放及防反接功能,防水系只140.00 140.00数IP68。
平均寿命5年以上。
杆内线2*1.5 组60.00 60.00 防水箱双90专用只40.00 40.00 总计3090.00 备注:以上配置为每天亮灯6小时,连续3个阴雨天。
图示:备注:图示仅供参考50W一览表名称规格参数单位单价(元)合计灯杆总高度8米,灯杆壁厚 3.25米,口径为70-160mm,法兰为280*280,厚度为16mm。
整体热镀锌防腐处理后表面静电喷塑,颜色可选。
组850.00 850.00LED灯具功率为50W,芯片采用普瑞产品,电压为12V。
平均寿命大于50000小时,光衰小于3%,性能稳定。
套450.00 450.00电池板采用高效单晶硅电池板,单块90W,两块,总功率为160W,平均寿命在25年以上。
块360.00 720.00蓄电池太阳能专用免维护电池有地埋箱可将蓄电池深埋地下。
功率为2*90AH。
只585.00 1170.00控制器12V/24V(自适应),电脑调控,光控时控手控一体,双路输出。
有过充过放及防反接功能,防水系数IP68。
平均寿命5年以上。
生活中随处可见的太阳能路灯,虽然低调不显眼,但是适应环境的能力很强,不管是城市道路还是乡间小道,都默默发挥着作用。
需要注意的是不同的规格适用的环境是不一样的,通常来说,常用的规格有:一、1.6米30W很多农村太阳能路灯采用这个规格,其亮度能满足农村地区夜晚户外照明需求,适合10米内宽度的道路安装。
这种规格的农村太阳能路灯横竖照射范围都为20米左右。
二、7米40W此太阳能路灯规格也常常适用于农村地区。
适合道路宽度15米内,横竖照射距离为25米左右。
三、3.8米60W此规格适合对照明要求不是太高的集镇街道。
适合道路宽度20米内,横竖照射距离为35米。
四、4.9米80W此太阳能路灯规格适合道路照明要求高并且道路宽度大的城市地区,适合道路宽度25米,横竖照射距离40米左右。
但是此规格太阳能路灯配置要求很高,整体太阳能路灯价格很大,因此采用的地区并不多。
一般常见的太阳能路灯杆高度为5米~9米,太阳能灯头功率为20W~80W之间,是采用的LED光源。
这里要说一下,太阳能灯头的功率没有超过80W的原因,因为如果功率过大的话,所需要搭配的太阳能路灯配置就要很大,而灯头功率超过80W所需要的太阳能电池板功率是很大的,因此其面积和重量也会很大,安装到路灯杆上会大大增加路灯杆的风阻,从而影响太阳能路灯杆的稳定性。
况且灯头功率过大,使得太阳能路灯价格会过分昂贵。
因此太阳能灯头的功率最好选择在20W~80W之间。
按照这种路灯杆的高度和灯头功率搭配会产生很多种规格,而常见的规格为:5W太阳能路灯50W电池板55AH蓄电池。
18W太阳能路灯60W电池板65AH 蓄电池。
21W太阳能路灯70W 电池板80AH蓄电池。
24W太阳能路灯80W电池板80AH 蓄电池。
30W太阳能路灯90W电池板100AH 蓄电池。
36W太阳能路灯100W电池板120AH蓄电。
42W太阳能路灯130W电池板80AH*2蓄电池。
50W太阳能路灯150W电池板100AH*2蓄电池。
太阳能路灯参数及安装示意图40W一览表名称规格参数单位单价合计(元)总高度 8 米,灯杆壁厚 3.25 米,口径为 70-160mm ,法兰为灯杆280*280 ,厚度为 16mm。
整体热组850.00850.00镀锌防腐处理后表面静电喷塑,颜色可选。
功率为 40W,芯片采用普瑞产品,LED灯具电压为 12V。
平均寿命大于 50000套360.00360.00小时,光衰小于 3%,性能稳定。
采用高效单晶硅电池板,单块电池板75W,两块,总功率为150W,平块300.00600.00均寿命在 25 年以上。
太阳能专用免维护电池有地埋箱蓄电池可将蓄电池深埋地下。
功率为只520.001040.00 2*80AH。
12V/24V( 自适应 ) ,电脑调控,光控制器控时控手控一体,双路输出。
有只140.00140.00过充过放及防反接功能,防水系完美 Word 格式整理版数 IP68 。
平均寿命 5 年以上。
杆内线2*1.5组60.0060.00防水箱双 90专用只40.0040.00总计3090.00备注:以上配置为每天亮灯 6 小时,连续 3 个阴雨天。
图示:备注:图示仅供参考完美 Word 格式整理版50W一览表名称规格参数单位单价合计(元)总高度 8 米,灯杆壁厚 3.25 米,口径为 70-160mm ,法兰为灯杆280*280 ,厚度为 16mm。
整体热组850.00850.00镀锌防腐处理后表面静电喷塑,颜色可选。
功率为 50W,芯片采用普瑞产品,LED灯具电压为 12V。
平均寿命大于 50000套450.00450.00小时,光衰小于 3%,性能稳定。
采用高效单晶硅电池板,单块电池板90W,两块,总功率为160W,平块360.00720.00均寿命在 25 年以上。
太阳能专用免维护电池有地埋箱蓄电池可将蓄电池深埋地下。
功率为只585.001170.00 2*90AH。
12V/24V( 自适应 ) ,电脑调控,光控时控手控一体,双路输出。
太阳能路灯的配置计算方法可以基于以下几个关键因素进行考虑:
1. 光照需求:首先需要确定路灯所需的光照强度和持续时间。
这取决于路灯所在区域的安全要求和使用环境。
一般而言,在城市道路上,光照强度为10-20勒克斯(lx)是比较常见的标准。
2. 太阳能电池板功率计算:根据所需光照强度和道路长度来计算太阳能电池板的功率。
功率可以通过下述公式计算:
太阳能电池板功率= 路灯所需总光照强度× 路灯数量/ 太阳能电池板效率
太阳能电池板效率是指将太阳光转换为电能的效率,一般可取12-18%之间的值。
3. 蓄电池容量计算:选择合适的蓄电池容量,以确保在连续阴雨天气或多日无太阳光照的情况下,路灯能够正常运行。
蓄电池容量的计算可以使用以下公式:
蓄电池容量= (夜间负载功率× 连续无太阳光照天数)/(蓄电池充放电效率× 备用电量)
连续无太阳光照天数和备用电量的数值可以根据具体需求和地区气候条件进行评估。
4. 控制器和逆变器选择:根据所选太阳能电池板功率和蓄电池容量,选择合适的太阳能控制器和逆变器,以确保能源的高效转换和存储。
5. 具体布局和设计:最后,根据道路的布局和要求,确定安装太阳能电池板和灯具的位置,以及电缆和连线的路径。
需要注意的是,这些计算方法提供了基本的指导,但实际的太阳能路灯配置还需要考虑现场的实际情况,例如地理位置、日照时间、使用环境等因素,建议在设计和安装过程中咨询专业的工程师或相关专家,以确保太阳能路灯系统能够满足实际需求,并获得最佳性能。
太阳能路灯配置方案太阳能路灯:8米高灯杆,4.5mm,30w,15wLED,每天8小时,2个阴雨天,太阳板120w/1440元,蓄电池120AH/1560元(75AH)8米灯杆/1550元,控制器180元,支架180元,蓄电池箱150元,电线及其他250元,LED灯头30w980元,15w498元,计6788元,税750元,管理费及利润10%,常州交货价8291元。
(不含运费及安装费)以下是一款8米太阳能路灯的配置方案,仅作参考:1、系统基本组成简介系统由太阳能电池组件部分(包括支架)、光源、控制箱(内有控制器)等几部分构成;太阳能电池板光效效率较高,对系统的抗风设计非常有利;蓄电池箱做地埋式设计,美观耐用、方便更换;蓄电池箱内放置免维护铅酸蓄电池和充放电控制器。
本系统选用阀控密封式免维护铅酸蓄电池,由于其维护很少,故又被称为“免维护电池”,有利于系统维护费用的降低;充放电控制器是路灯的重要部件,在设计上兼顾了功能齐备(具备光控、时控、过充保护、过放保护、反接保护、温度调节、市电转换等功能)与成本控制,实现很高的性价比;2、系统原理3、系统设计思想:一盏太阳能路灯为一套独立供电系统,光源采用高光效、高节能性的LED节能灯,该产品光效可达80lm/W,以上节能效果可达55%,是目前世界上应用于太阳能照明方面最好的一款光源产品。
蓄电池采用地埋式,蓄电池箱采用防腐材料加工而成,可有防盗、防水、易于维修等作用。
二设备选型及介绍1路灯灯杆灯杆选用优质钢材并经过热镀锌防腐处理,灯杆体内穿线孔直径不超过5㎝,法兰与灯杆连接处有加强筋,抗风力10级以上,使用寿命>30年。
2 太阳能电池组件设计选型设计拟采用SunboST070-12ST型单晶硅太阳电池组件。
实际测试功率≥光源所需配置功率,12年内输出功率不低于90%。
13年到25年内输出功率不低于80%,正常工作环境温度计-40℃~85℃之间,抗直径25㎜以下冰雹以每秒≤2400帕,雪载测试≤5400帕,防风强度正面教育113磅每平方英尺,组件背面50磅每平方英尺。
100w太阳能路灯参数(最新版)目录一、太阳能路灯的概述二、100w 太阳能路灯的主要参数1.太阳能电池板的瓦数和转化率2.灯具的功率、光通量、照度、亮度、光源功耗、色温、显色指数、配光曲线、寿命和光衰3.蓄电池的类型、容量和防护等级4.灯杆的高度和材质5.控制器的类型和功能6.光源类型和效率三、100w 太阳能路灯的性能参数指标1.输出指标:空载/带载电压、电流、纹波和过流点2.输入指标:满载电流、空载损耗3.整体性能:效率、短路、温升四、太阳能路灯的安装和维护五、太阳能路灯的价格和应用场景正文一、太阳能路灯的概述太阳能路灯是一种利用太阳能发电,为路灯提供能源的环保型照明设备。
它主要由太阳能电池板、灯具、蓄电池、控制器和灯杆等部分组成。
太阳能路灯具有节能、环保、安全、经济等优点,被广泛应用于城市道路、公园、广场、农村等场所的照明。
二、100w 太阳能路灯的主要参数1.太阳能电池板的瓦数和转化率太阳能电池板的瓦数决定了太阳能路灯的功率,一般选择单晶或多晶硅材质的电池板,功率范围为 15-200wp。
转化率是指太阳能电池板将太阳光能转化为电能的效率,越高则说明能量损失越少。
2.灯具的功率、光通量、照度、亮度、光源功耗、色温、显色指数、配光曲线、寿命和光衰灯具的功率决定了照明设备的亮度,一般选择大功率 LED 一体灯头。
光通量和照度是衡量照明设备亮度的参数,光源功耗越低,使用寿命越长。
色温和显色指数影响照明设备的光线颜色和真实感。
配光曲线和光衰则是衡量光源照射范围和光照强度变化的参数。
3.蓄电池的类型、容量和防护等级蓄电池是太阳能路灯的储能设备,一般选择 DC12V 或 24V 的铅酸蓄电池或胶体蓄电池。
蓄电池的容量需要根据照明设备的功率和续航时间进行选择。
防护等级则是衡量蓄电池在恶劣环境下的防护能力。
4.灯杆的高度和材质灯杆的高度决定了照明设备的照射范围,一般选择 3-7 米的高度。
灯杆的材质和表面处理方式会影响其使用寿命和美观度,一般选择全钢结构并进行热镀锌喷漆处理。
一:太阳能板规格参数1. 单晶硅太阳能板2.功率:60W/4PCS(二串二并)3.最佳工作电压Vm(V) 17.2V4.最佳工作电流Im(A) 6.93.495.转换效率:17%6.尺寸:1000mm*515mm*35mm7.重量:10KG二:蓄电池规格参数1.鉛酸蓄電池2.电压:12V3.短路电流:2450A4.容量:60AH/4PCS(二串二并)5.尺寸:L348mm*W168mm*H1786.重量:22KG三:LED小区灯规格参数1.型号:J ST080-B2.工作电压:DC12V3.灯具总功耗:80W4.灯具光通量:5600Lm5.中心照度:(高度=5.5m):>55Lux6.相关色温:5600K7.光束角(度): >130度8.工作温度:-30℃~55℃9.工作湿度:10%~90%PH10.贮存温度-40℃~80℃11.LED寿命≥50000H12.防护等级IP65四:控制系统规格参数1.额定充电电流:10A2.额定负载电流:10A3.系统电压:12V/24V4.过载、短路保护:1.25倍额定电流2秒.5.空载损耗:≤6mA6.充电回路压降不大于:0.26V7.放电回路压降不大于:0.15V8.过充电压保护:14.4V/28.8V9.过放电压保护:11.0V/22.0V11.内置TVS,防雷等级达3KV13.防水等级:IP5514.外形尺寸:165mm*114mm*34mm15.控制器重量:374G五:使用操作说明:1.充电及超压指示:当系统连接正常,且有阳光照射到光电池板时,充电指示灯(1)为绿色常亮,表示系统充电电路正常;当充电指示灯(1)出现绿色快速闪烁时,说明蓄电池电压不够,处理见故障处理内容;充电过程使用了PWM方式,如果发生过放动作,充电先要达到提升充电电压,并保持10分钟,而后降到直充电压,保持10分钟,以活激蓄电池,避免硫化结晶,最后降到浮充电压,并保持浮充电压。
太阳能路灯配置和常规计算太阳能路灯由太阳能电池板(包括支架)、灯头、控制箱(内有控制器、蓄电池等)和灯杆、基础等几部分构成。
太阳能路灯一般各自成供电系统,不与常规路灯供电网络连接。
太阳能路灯系统主要有12V与24V两种。
一太阳能电池选择l.类型太阳能电池将太阳能转换为电能。
较实用的有单晶硅、多晶硅、非晶硅太阳能电池等三种。
1)单晶硅太阳能电池性能参数比较稳定.适合在阴雨天比较多、阳光相对不是很充足的南方地区使用;2)多晶硅太阳能电池生产工艺相对简单,价格比单晶硅低.适合在太阳光充足、日照好的东西部地区使用;3)非晶硅太阳能电池对太阳光照条件要求比较低,适合在室外阳光不足的地区使用。
2.工作电压太阳能电池的工作电压约为蓄电池电压的l.5倍,才能保证给蓄电池正常充电。
如给6v蓄电池充电需要用8~9V太阳能电池,给12V蓄电池充电需要用15~18V太阳能电池。
给24V蓄电池充电需用33~36V太阳能电池。
3.输出功率Wp太阳能电池的单位面积输出功率约127Wp/m2。
太阳能电池一般由多个太阳能单元电池串联组成,其容量取决于照明光源、线路传输部件所消耗的总功率以及当地太阳能辐射能量。
太阳能电池组输出功率宜为光源功率的3~5倍以上:光照丰富、开灯时短地区为(3~4)倍以上,反之为(4~5)倍以上。
4平均峰值日照时数 h太阳能电池输出功率Wp即是标准太阳光照条件下,欧洲委员会定义的10l标准,辐射强度1000W/m2,大气质量AM1.5,电池温度252C条件下,太阳能电池的输出功功率。
不同的时间,不同的地点,同样一块太阳能电池的输出功率是不同的。
所谓标准条件,接近平时晴天中午前后的太阳光照条件。
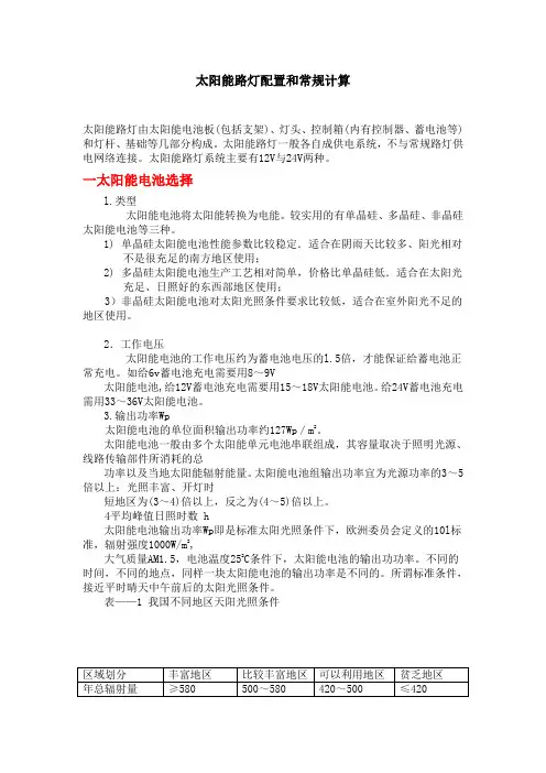
表——1 我国不同地区天阳光照条件区域划分丰富地区比较丰富地区可以利用地区贫乏地区年总辐射量≥580 500~580 420~500 ≤420(KJ/cm2.年)地域内蒙西部、甘肃西部、新疆南部、青藏高原新疆北部、东北、内蒙东部、华北、陕北、宁夏、甘肃部分、青藏高原东侧、海南、台湾东北北端、内蒙呼盟、长江下游、福建、广东、广西、贵州部分、云南、河南、陕西重庆、四川、贵州、广西、江西部分地区连续阴雨天数 2 3 7 5特征年日照≥3000h百分率≥0.75 年日照2400~3000h百分率0.60.7年日照1600 ~2400h百分率0.6~0.4年日照≤1600h百分率≤0.4表——2 年总辐射量与日平均峰值日照时数对应表年辐射总量(KJ/cm2.年)420 460 500 540 580 620 660 700 740平均峰值日照时数(h)3.19 3.50 3.824.14 4.46 4.785.10 5.42 5.725.太阳能池组选择和安装路灯杆一般在5m以上,重心较高.大部分太阳电池板都是悬挂式,为增强整套设备的抗风力,一般选择多块太阳电池板组成所需要的组件功率。
太阳能路灯价格及路灯配置方案太阳能路灯配置方法要求:灯杆总高5米,LED18W光源灯头,每天亮灯6小时,保证连续阴雨4-5天正常照明。
单杆系统配置:(亮灯时间要求不同配置则不同)1、单晶硅太阳能电池板型号: 65W 1块2、太阳能路灯控制器型号: 5A12V 1台3、太阳能免维护铅酸蓄电池 12V/65AH 1只4、LED光源路灯灯头型号: LED18W 1盏5、灯杆及太阳能板支架定做5米 1杆6、防水蓄电池箱及辅件定做 1套配件说明(单套):1、单晶硅太阳能电池板:单面规格为65W单晶硅太阳能电池板,共1块。
技术参数如下:本设计采用单晶硅65W封装,组件采用高强度、高透明钢化玻璃、高转换效率硅片、EVA、TPT层压而成,组件转换效率高,质量优良,组件寿命为25年。
额定电压: DC12V额定功率: 65W单点配置: 65W*1寿命: 25年2、太阳能专用免维护蓄电池:蓄电池配置为密封阀控式铅酸免维护铅酸蓄电池。
型号: 12V/65AH容量: 65AH3. 太阳能路灯控制器: 12V5A本控制器专为太阳能直流供电系统、太阳能直流路灯系统设计,并使用了专用电脑芯片的智能化控制器。
采用一键式轻触开关,完成所有操作及设置。
具有短路、过载、独特的防反接保护,充满、过放自动关断、恢复等全功能保护措施,详细的充电指示、蓄电池状态、负载及各种故障指示。
本控制器通过电脑芯片对蓄电池的端电压、放电电流、环境温度等涉及蓄电池容量的参数进行采样,通过专用控制模型计算,实现符合蓄电池特性的放电率、温度补偿修正的高效、高准确率控制,并采用了高效PWM蓄电池的充电模式,保证蓄电池工作在最佳的状态,大大延长蓄电池的使用寿命。
具有多种工作模式、输出模式选择,满足用户各种需要。
4.LED路灯光源DC12V18W本系统选择高品质LED路灯灯头,采用单颗1W大功率LED光源,具有长寿命、节能、环保、高效、无频闪等特点。
适用于城市道路、居住区、工业区、人行道、广场、公园、学校、别墅、等场所照明。
15 W太阳能路灯配置:使用地区:山东青州,日均峰值日照系数4.15H左右、冬季3.55H左右。
使用环境:普通道路,深夜时行人逐渐减少,凌晨有人员车辆活动。
使用要求:指定位置,每盏灯配15W的LED灯头1只。
开灯模式:要求夜间不间断供电,天黑自动亮灯、天亮自动关灯,满足冬季夜间最长12小时左右的照明阴雨设计:要求每30天的周期内可满足阴雨天5天配置要求1:12V LED灯每盏15W,(单颗1瓦,3串5并电路),光通量不低于75LM/W 2:18V电池板,选用单晶硅电池片、转换效率15%以上,配钢板支架3:12V全胶体蓄电池、塑胶防水箱4:12V/10A控制器,带三时段时间调节、三时段功率调节、带LED任意恒流功能,天黑自动开启、天亮自动关闭。
5:工作模式:天黑自动开灯,开灯后15W工作5小时、8W工作5小时、15W工作2小时,天亮自动关灯。
方案配置详细计算1、LED灯,单路、15W,12V系统2、当地日均峰值光照以冬季3.55h计算3、每日天黑自动开灯,开灯后15W工作5小时、8W工作5小时、15W工作2小时,每夜总时耗为15W/9.67小时4、满足连续阴雨天5天(另加阴雨前一夜的用电,计6天)。
15W LED灯的放电电流:15W÷12V =1.25A计算1.25A电流LED灯的每日总功时9.67小时耗电量(实际放电时长为12小时)=1.25A×9.67H=12AH设计为满足连续阴雨5天的放电要求(加阴雨前一夜的放电,计6天)12AH×(5+1)阴雨天=72AH考虑蓄电池容量衰减、季节温度变化等因素,蓄电池以80%可放电容量计算。
72AH ÷80%=90AH实际需要的蓄电池容量为12V /90AH,可选择单体容量为12V/100AH 左右的胶体蓄电池1只。
计算电池板:1、LED灯15W、此处以1.25A电流计算2、每夜连续放电时间12小时,调功后总功耗以9.67小时计算3、30天的周期内可满足阴雨天5天的发电设计4、当地峰值光照以冬季日均3.55小时计算5、12V电池板峰值充电电压以17.5V计算。
太阳能LED路灯配置方案太阳能LED路灯是一种高效、环保的照明设备,具有使用寿命长、耐用、节能等优点。
它可以通过太阳能电池板收集太阳能,并将其转化为电能来驱动LED灯。
在夜间或需要照明的地方,LED灯会自动亮起,提供充足的照明。
1.太阳能电池板:太阳能电池板是收集太阳能的设备,一般采用单晶硅或多晶硅材料制成。
其尺寸和功率应根据实际需求来确定。
太阳能电池板应该安装在路灯上方,最佳安装角度应与当地纬度相同,以最大限度地吸收太阳能。
2.蓄电池:蓄电池主要用于储存白天太阳能电池板收集到的电能,以便在夜间或阴雨天提供照明。
常见的蓄电池类型包括铅酸电池、锂电池等,选择合适的蓄电池应考虑其容量、重量、维护周期等因素。
3.控制器:控制器是太阳能LED路灯的核心部分,它负责对太阳能电池板和蓄电池之间的电能进行有效的管理和调节。
控制器需要具备过充、过放、过流、短路等保护功能,以确保系统的安全运行。
此外,控制器还可以根据光线传感器的信号自动切换灯光亮度。
4.LED灯具:LED灯具是太阳能LED路灯的照明组件,具有低功率、高效能、长寿命、抗震击等特点。
LED灯具的光束角度、发光效果、色温等需要根据具体要求来选择和配置。
5.光控系统:光控系统通过光线传感器来感知环境光线的强弱,根据实际需求来自动调节灯光亮度。
在夜间,当环境光线不足时,光控系统会自动将LED灯具的亮度调高,以提供足够的照明。
6.支架和顶板:为了安装太阳能电池板和蓄电池,需要提供适当的支架和顶板结构。
支架应具有稳固的性能,可以抵抗不同方向的风压和振动。
7.电缆和接头:电缆和接头是连接太阳能电池板、蓄电池、控制器和LED灯具的关键部件。
它们需要具备良好的导电和耐用的性能,以确保太阳能LED路灯的正常工作。
综上所述,太阳能LED路灯的配置方案需要综合考虑太阳能电池板、蓄电池、控制器、LED灯具、光控系统、支架和顶板、电缆和接头等多个方面的因素。
只有合理选择和配置这些组件,才能保证太阳能LED路灯的高效、稳定和可靠运行。
太阳能路灯常用规格配置表太阳能电池板和蓄电池配置计算公式:一:首先计算出电流:如:12V蓄电池系统;30W的灯2只,共60瓦。
电流= 60W÷12V= 5 A二:计算出蓄电池容量需求:如:路灯每夜照明时间10小时,实际满负载照明为 8小时(h);例一:1 路 LED 灯(如晚上7:30开启100%功率,夜11:00降至50%功率,凌晨4:00后再100%功率,凌晨5:00关闭)例二:2 路非LED灯(低压钠灯、无极灯、节能灯、等)(如晚上7:30两路开启,夜11:00关闭1路,凌晨4:00开启2路,凌晨5:00关闭)需要满足连续阴雨天5天的照明需求。
(5天另加阴雨天前一夜的照明,计6天)蓄电池= 5A × 7h ×( 5+1)天= 5A × 42h=210 AH另外为了防止蓄电池过充和过放,蓄电池一般充电到90%左右;放电余留5%-20%左右。
所以200AH也只是应用中真正标准的70%-85%左右。
另外还要根据负载的不同,测出实际的损耗,实际的工作电流受恒流源、镇流器、线损等影响,可能会在5A的基础上增加15%-25%左右。
三:计算出电池板的需求峰值(WP):路灯每夜累计照明时间需要为8小时(h);★:电池板平均每天接受有效光照时间为4小时(h);最少放宽对电池板需求20%的预留额。
WP÷17.4V = (5A × 8h × 115%)÷ 4hWP÷17.4V = 9.33WP = 200(W)★ :4h每天光照时间为北京地区日照系数。
另外在太阳能路灯组件中,线损、控制器的损耗、及镇流器或恒流源的功耗各有不同,实际应用中可能在15%-25%左右。
所以200W也只是理论值,根据实际情况需要有所增加太阳能路灯计算方法太阳能路灯:太阳能路灯以太阳光为能源,白天充电晚上使用,无需复杂昂贵的管线铺设,可任意调整灯具的布局,安全节能无污染,无需人工操作工作稳定可靠,节省电费免维护。
led太阳能路灯参数LED太阳能路灯以太阳辐射能作为能源,白天利用太阳能电池板转化太阳能给蓄电池进行充电,晚上蓄电池给LED光源供电照明使用,无需复杂昂贵的管线铺设,可任意调整灯具的布局,安全节能无污染,无需人工操作工作稳定可靠,节省电费免维护。
太阳能路灯基本配置:*主体材料:灯杆为全钢结构、整体热镀锌/喷塑处理*太阳能电池组件:晶体硅15-80WP(按负载配置)*系统工作电压:直流12V—24V*控制器:太阳能灯具专用控制器,光控+时控,智能控制(天黑灯自开,天亮灯自熄灭)*储能电池:全封闭免维护铅酸蓄电池12V17Ah—80Ah(根据负载配置)*光源类型:节能高功率集成LED,稀土高效节能灯(可按客户要求配置)*防护等级:IP65*使用温度:-30度至70度,抗风力≥150Km/h*照明时间:4~14小时(可根据需要调节)*灯杆高度:6米~10米(可以按客户要求制作)*阴雨天:可连续工作4~5个阴雨天(区域/季节不同有差异)(可按客户要求制作)本产品无需铺设地下线缆,无需支付照明电费,太阳能路灯所采用的关键部件太阳能电池板、太阳能直流路灯智能控制器、免维护蓄电池、照明灯具均经过国家发改委/GEF/世界银行光伏产品认证。
主要适用于城市道路、小区广场、工业园区、旅游景区、公园绿化带等场所的亮化照明。
LED太阳能路灯厂家——杰亮灯具,座落在郑州西郊310国道北陇海铁路南,郑州绕城高速西,地理位置优越,交通便利。
公司占地面积15000平方米,职工300余名,其中专业技术人员80多名。
公司拥有大型自动折弯,剪板流水线,自动合缝机,自动埋弧焊,校直机,自动喷塑生产流水线。
采用国际先进技术和生产工艺,选用优质钢材,生产各种造型独特,工艺精美,质量可靠的高杆灯,路灯,景观灯,庭院灯,草坪灯,广场灯,太阳能灯等各种规格照明灯具。
是一家集专业设计,研制,生产,安装为一体的大型综合性企业。
厂家直销,欢迎来电咨询。
100w太阳能路灯参数
100W太阳能路灯的参数主要包含以下几个方面:
•灯杆高度。
通常在3到7米之间。
•灯杆材质。
一般是采用Q235优质镀锌钢管。
•灯杆尺寸。
上口直径经济60,下口径126,厚度2.3。
•电池的功率和类型。
如3.2V,30A时的锂电池等。
•LED灯具功率和光源类型。
如50万6000k电池用3.2V,30A时的锂电池等。
•太阳能电池板的瓦数和转化率。
如80w的多晶硅太阳能板等。
•控制器的类型和功能等。
此外,还包括蓄电池的容量和防护等级、灯具的功率、光通量、照度、亮度、光源功耗、色温、显色指数、配光曲线、寿命和光衰等参数。
这些参数会因实际产品的不同而有所变化,如果您需要更具体的数据,建议您直接参考相关产品说明书或咨询厂家。
20W太阳能路灯的配置方案
太阳能路灯工程:
产品参数: 1、太阳能路灯主体材料:灯杆为全钢结构、整体热镀锌/喷塑处理
2、太阳能电池组件:晶体硅10-200WP(按负载配置)
3、太阳能路灯系统工作电压:直流12V/24V
4、太阳能路灯控制器:太阳能灯具专用控制器,光控+时控,智能控制(天黑灯自开,天亮灯自熄灭)
5、太阳能路灯储能电池:全封闭免维护铅酸蓄电池12V 24—200Ah(根据负载配置)
6、太阳能路灯光源类型:节能高功率集成LED路灯灯头,10-180W(可按客户要求配置)
7、太阳能路灯防护等级:IP65
8、太阳能路灯使用温度:-30度至70度,抗风力≥150Km/h
9、太阳能路灯照明时间:4~14小时(可根据需要调节)
10、太阳能路灯灯杆高度:4米~10米(可以按客户要求制作)
11、太阳能路灯阴雨天保证:可连续工作3~5个阴雨天(区域/季节不同有差异)。
太阳能路灯规格太阳能路灯配置太阳能路灯如何选择功率?太阳能路灯的功率取决于道路宽度及周围环境,高度取决于道路宽,行距取决于光源的功率及灯具的二次配光。
随着传统能源的日益紧缺,太阳能的应用将会越来越广泛。
尤其太阳能发电领域在短的数年时间内已成发展产业。
太阳能路灯的选择:
1、灯杆高度选择:
灯杆高度一般根据道路宽度选择,选择和道路宽度相同或略大于道路宽度的路灯杆高度最佳。
一般单车道农村道路选择3-4米灯杆;
双车道农村道路选择5-7米灯杆;
四车道或者交通主干道选择8-12米灯杆;
庭院或其它场景照明则根据照明范围来选择。
2、LED灯头瓦数选择:
应该根据路灯用途、灯杆高度、LED路灯流明值(TUWR太阳能路灯选用行业最顶尖的日本日亚[210流明/瓦]LED贴片)来决定路灯瓦数。
一般行人行车较少的道路和场景可以选择瓦数略低的LED灯头,行人行车比较多的道路和场景可以选择瓦数略高的LED灯头。
3-4米灯杆推荐选择15-20瓦LED灯头;
5-7米灯杆推荐选择30-50瓦LED灯头;
8-12米灯杆推荐选择50-100瓦LED灯头;
根据实际情况可以选择双LED灯头路灯。
3、法兰对角尺寸和地笼对角尺寸选择:
首先,法兰对角尺寸和地笼对角尺寸必须统一,才能进行配套安装。
一般情况下,太阳能路灯杆的高度越高,法兰和地笼的对角尺寸越大,地笼高度越高。
3-4米灯杆选择法兰对角尺寸和地笼对角尺寸240mm;
5-7米灯杆选择法兰对角尺寸和地笼对角尺寸260mm;
8-12米灯杆选择法兰对角尺寸和地笼对角尺寸280mm。
4.灯杆厚度选择:
灯杆厚度越厚,承重能力和抗风能力越强。
3-4米灯杆厚度一般为1.5-2.5mm;
5-7米灯杆厚度一般为2.5-2.75mm;
8-12米灯杆厚度一般为2.75-3.5mm。
二、太阳能路灯安装间距和位置:
根据施工图纸及勘察现场地质的情况,在路灯顶部没有遮阳的地方,以路灯间距20-50米为基准值确定路灯的安装位置,否则要适当的调整路灯安装位置。
一般路宽3-4米左右、3-4米灯杆、15-20瓦LED灯头,安装距离应该在20-25米;
一般路宽5-7米左右、5-7米灯杆、30-50瓦LED灯头,安装距离应该在30-40米;
一般路宽8-12米左右、8-12米灯杆、50-120瓦LED灯头,安装距离应该在30-50米。
三、太阳能板的朝向
太阳能板应该朝面向阳光、日照时间最充足的方向。
一般华中和华南,太阳能板面朝正南方。
华西和华北,太阳能板面朝正南偏西5度。
注意:根据建筑物或者树木遮挡情况,可以适当调整太阳能板的方向,一般在偏西或偏东20度以内(偏西效果优于偏东)。
以上就是小编为大家整理有关太阳能路灯的相关资料,想要了解更多信息,可点击咨询新野县大明灯具厂。
新野县大明灯具厂(原新野灯具总厂)是新野辉宏工程有限公司下属的生产制造厂,是一家集灯具产品设计、开发、制造、营销于一体的专业户外照明企业,主要生产各式道路灯,庭院灯,广场高杆灯,景观灯,LED路灯,太阳能路灯,各式仿古灯,工矿灯,草坪灯,不锈钢景观灯及其他等;以及其它异形灯具灯杆可根据客户需要来图来样订做。
欢迎各界来电咨询!。