同等学力国际经济学练习题(一)含答案word版本
- 格式:doc
- 大小:100.00 KB
- 文档页数:5
1、简述关税壁垒对小国开放经济和大国开放经济的福利影响答:关税是一国政府从自身经济利益出发,依据本国海关法和海关税法,对通过关境的进出口商品征收的税赋。
主要有进口税、进口附加税、出口税和过境税等。
征收关税将产生一系列的经济效应。
它将导致资源配置效率的降低,并产生价格效应、生产效应、消费效应、税收效应和贸易条件效应(对大国)、净福利效应等。
小国在市场中只是既定价格的被动接受者,而非价格的决定者,即它对于国际贸易市场中的价格事实上没有多大影响。
对小国来说,对进口产品征收的关税全部都以价格上升的形式转移给了国内消费者。
因此,小国关税的实施,对其国家的贸易条件没有改善,只是直接表现为进口数量的减少。
大国可以通过征收进口关税改善它的贸易条件。
施加在进口产品上的关税一部分以提高产品价格的方式转嫁给了国内消费者,另外一部分通过降低出口价格被外国出口商消化。
但征收关税也会减少进口的数量,降低对低成本进口品的消费,进而减少一国的福利。
因此,当大国征收关税时,一方面是贸易条件改善带来的收益,另一方面是进口数量减少导致的损失。
要想优化经济福利,一国可以确定一个关税税率,使贸易条件改善带来的收益与进口数量减少带来的损失之间的正差额达到最大。
这样的关税税率被称作最优关税。
2、简述关税同盟的静态效应和动态效应答:静态效应:贸易创造效应和贸易转移效应。
贸易创造效应是由生产成本较高的国内生产专项成本较低的贸易对象过生产,本国从其他成员国进口产品所带来的的利益。
贸易转移效应是产品过去从生产成本较低的非成员国进口转向成本较高的成员国进口的损失,是参加关税同盟的代价。
当贸易创造效大于转移效应时,参加关税同盟给成员国带来的综合效应就是净效应,一位者成员国的经济福利水平的提升;反之则是净损失和福利下降。
动态效应:第一,关税同盟建立后,排斥第三国产品的同时,为成员国之间的相互出口创造条件。
所有成员国的国内市场组成统一的区域性市场,这种市场范围的扩大促进企业发展、产生规模效应、降低成本、进一步增强同盟内的企业对非成员国同类企业的竞争能力。
国际经济学测试题1答案一、单项选择(1’×10=10’)1.D2.C3.B4.A5.C6.C7.B8.D9.D 10.A二、多项选择(将答案填在下面的表格内,1’×10=10’)1. ABCD2. ABCDE3.ABD4.ABCDE5.ABDE6.ABD7.BCE8.ABE9.ABCD 10.ABD三、判断分析(分析不正确本题不得分。
2’×10=20’)1. 正确2. 错误。
跟大国比较接近。
3. 错误。
小国可以完全分工。
4. 正确5. 错误。
前者增加,后者下降。
6. 错误。
介于零关税和禁止性关税之间7. 错误。
国际生产折中理论8. 正确9. 错误。
动态效应更大更重要10. 正确四、名词解释(3’×4=12’)1.特定要素:只能被用来生产某些特定产品、不能在部门间自由流动的生产要素。
2.最优货币区:是指成员国相互之间的货币实行自由兑换,汇率保持长期固定不变,而对非成员国货币的汇率则实行联合浮动,通过商品和服务贸易以及要素的流动使多国经济紧密地联系在一起的地区。
3.出口替代战略:出口替代发展战略也是实现出口替代工业化的过程。
它是指一国将经济发展重点放在出口工业上,通过扩大出口本国工业制成品和半制成品来代替传统的初级产品出口,以增加外汇收入,带动工业体系的建立和推动整个国民经济的持续发展。
4.需求管理政策: 需求管理政策是通过改变国内总需求来校正国际收支失衡,它是以吸收理论为基础提出的,所以又称支出变化政策,主要政策工具包括财政政策和货币政策。
五、比较分析题(要求借助图形,每题9’,共18’)1. 比较小国利用关税和利用进口替代补贴进行贸易保护的不同效果。
征收关税之后,该国的总福利水平下降了:消费者剩余损失了(a+b+c+d),其中a被生产者所得,c为政府财政收入所得,但尚有b和d的损失,国内没有任何人能得到相应的补偿。
这是由于关税使本国的生产资源从效率较高的部门转移到了效率较低的部门,即一国的生产资源向没有比较优势的进口竞争部门集中,因此造成了国民福利净损失。
全国2007年4月高等教育自学考试国际经济学试题课程代码00140一、单项选择题25小题1分25分在每小题列出的四个备选项中只有一个是符合题目要求的错选、多选或未选均无分。
1.从十五世纪初到十八世纪中叶AA.重商主义B.重农主义C.重金主义D.货币主义2.采取进口替代战略的国家不倾向使用的政策是DA.对进口关税设置壁垒B.对非关税设置障碍C.对外汇实行管制D.对本国货币低估对外价值3.相对技术差异论的提出者是BA.斯密B.李嘉图C.奥林D.赫克歇尔4.关税与贸易总协定进行了多轮多边贸易谈判CA.日内瓦回合B.东京回合C.乌拉圭回合D.安纳西回合5.世界贸易组织成立于CA.1993年B.1994年C.1995年D.1996年6.一般而言不属于外汇市场主要参与者的是DA.商业银行B.中央银行C.外贸公司D.居民个人7.国际收支平衡表中最重要的收支差额是DA.官方结算差额B.商品贸易差额C.基本收支差额D.经常项目差额8.国际收支调整的重要基础理论是CA.调整论B.货币论C.弹性论D.平衡论9.从总体上看产品的需求弹性的绝对值将AA.大于1B.小于1C.等于1D.不确定10.在开放经济条件下c=0.6s=0.3考虑政府的财政收入部分CA.10/9B.5/3C.5/2D.10/311.下列属于非关税壁垒的措施是DA.反倾销税B.反补贴税C.进口附加税D.国内最低限价12.最佳关税来源于BA.进口国厂商B.出口国厂商C.第三国出口厂商D.第三国进口厂商13.20世纪90年代东南亚金融危机爆发的最直接原因是AA.泰国宣布放弃盯住汇率制度B.韩国财团破产C.香港股市大跌D.日本经济大幅下滑14.特别提款权实质上是一种DA.货币B.基金C.债权D.记帐单位15.国际收入调整的货币理论中的价格—铸币流动机制提出者是CA.亚当·斯密B.保罗·克鲁格曼C.大卫·休谟D.彼得·凯恩16.在比较利益模型中CA.在两国贸易前的国内比价线之上B.在两国贸易前的国内比价线之下C.在两国贸易前的国内比价线之间D.与两国贸易前的国内比价线相同17.一A.出口方式B.直接投资方式C.发放许可证方式D.间接投资方式18.巴格瓦蒂等经济学家提出对希望移居外国的本国居民征收一部分税费AA.可使移民的移出国获得某种补偿B.可补偿移出国的商品出口C.可补偿本国劳动力收入D.可补偿公共设施的不足19.重叠需求贸易理论从需求的角度对产业内贸易加以概括和解释出了重要贡献。
国际经济学试题及答案[模版]第一篇:国际经济学试题及答案[模版]三、名词解释1.生产者剩余答:生产者剩余是指生产者愿意接受的价格和实际接受的价格之间的差额。
2.罗伯津斯基定理答:罗伯津斯基定理是指在生产两种产品的情况下,如果商品的国际比价保持不变,一种生产要素增加所导致的密集使用该生产要素的产品产量增加,会同时减少另外一种产品的产量。
3.产品生命周期答:产品生命周期是指新产品经历发明、应用、推广到市场饱和、产品衰落,进而被其他产品所替代四个阶段。
4.购买力平价答:购买力平价是指两种货币之间的汇率决定于它们单位货币购买力之间的比例。
5.市场内部化答:市场内部化是指企业为减少交易成本,减少生产和投资风险,而将该跨国界的各交易过程变成企业内部的行为。
6.黄金输送点答:黄金输送点包括黄金输入点和黄金输出点,是黄金输入、输出的价格上限和下限,它限制着一个国家货币对外汇率的波动幅度。
7.要素禀赋答:要素禀赋,即要素的丰裕程度,是指在不同国家之间,由于要素的稀缺程度不同导致的可利用生产要素价格相对低廉的状况。
赫克歇尔-俄林定理认为,要素禀赋构成一个国家比较优势的基础8.比较优势答:比较优势也称为比较成本或比较利益,是由英国古典经济学家大卫李·嘉图提出的。
李嘉图通过两个国家两种产品的模型阐明,比较优势是一国在绝对优势基础上的相对较大的优势,在绝对劣势基础上的相对较小的劣势,遵循“两利相权取其重,两弊相衡取其轻”的原则。
根据各自的比较优势来来确定国际分工并进行贸易往来,双方便都可以获得比较利益。
9.人力资本答:所谓人力资本是资本与劳动力结合而形成的一种新的生产要素,然们通过劳动力进行投资(如进行教育、职业培训、保健等),可以提高原有劳动力的素质和技能,劳动生产率得到提升,从而对一个国家参加国际分工的比较优势产生作用与影响。
10.布雷顿森林体系答:布雷顿森林体系是指从第二次世界大战结束到1971年所实行的金汇兑本位制。
国际经济学习题及参考答案国际经济学作业⼀、名词解释幼稚产业:所谓幼稚产业是指某⼀产业处于发展初期,基础和竞争⼒薄弱但经过适度保护能够发展成为具有潜在⽐较优势的新兴产业。
倾销:是指⼀国(地区)的⽣产商或出⼝商以低于其国内市场价格或低于成本价格将其商品抛售到另⼀国(地区)市场的⾏为。
提供曲线:也称相互需求曲线,是由马歇尔和艾奇沃斯提出的,它表明⼀个国家为了进⼝⼀定量的商品,必须向其他国家出⼝⼀定量的商品,因此提供曲线即对应某⼀进⼝量愿意提供的出⼝量的轨迹。
两个国家的提供曲线的交汇点所决定的价格,就是国际商品交换价格(交换⽐率)。
国际收⽀:国际收⽀分为狭义的国际收⽀和⼴义的国际收⽀。
狭义的国际收⽀指⼀个国家或地区与世界其他国家或地区之间由于贸易、⾮贸易和资本往来⽽引起的国际间资⾦收⽀流动的⾏为。
包括两种具体形式:直接的货币收⽀和以货币表⽰的资产的转移。
反映了以货币为媒介的国际间的债权、债务关系。
⼴义的国际收⽀为系统记载的、在特定时期内(通常为⼀年)⼀个国家或经济体的居民与世界其他地⽅居民的全部各项经济交易,不仅包括外汇收⽀的国际借贷关系,还包括⼀定时期全部经济交易与往来。
⼆、简答题试画出出⼝贫困化增长的图形并作出分析答:出⼝贫困化增长,是指某国的传统出⼝产品的出⼝规模极⼤地增长,但结果不仅使该国的贸易条件严重恶化,⽽且该国的国民福利⽔平也出现下降,这种现象⼀般出现在发展中国家。
贸易条件变化前,该国⽣产均衡点为A,消费点为C;由于该国传统出⼝产品X 的出⼝规模极⼤增长,使得该国贸易条件恶化,此时,⽣产点变为A’,消费点变为C’。
由图中的⽆差异曲线可以看出,该国贸易条件的变化使得它的福利⽔平低于增长前。
这种情形就成为“出⼝贫困化增长”。
产⽣出⼝贫困化增长的原因主要有:(1)该国在该种出⼝产品的出⼝量中占到相当⼤的⽐重,这样,当其出⼝⼤幅度增加时,会导致世界市场上出现供⼤于求的情况,导致价格⼤幅下跌。
(2)该种产品的需求国的需求弹性很低,当产品价格降低时,需求是并不会相应⼤幅增长。
在职申硕同等学力经济学(国际经济学)模拟试卷1(题后含答案及解析)全部题型 2. 名词解释3. 简答题4. 论述题名词解释1.国债发行市场正确答案:国债发行市场指国债发行场所,又称国债一级市场或初级市场,是国债交易的初始环节,一般是政府与证券承销机构如银行、金融机构和证券经纪人之间的交易,通常由证券承销机构一次全部买下发行的国债。
涉及知识点:国债理论与管理2.国债流通市场正确答案:国债流通市场又称国债二级市场,是国债交易的第二阶段。
一般是国债承销机构与认购者之间的交易,也包括国债持有者与政府或国债认购者之间的交易。
它又分证券交易所交易和场外交易两类。
证券交易所交易指在指定的交易所营业厅从事的交易,不在交易所营业厅从事的交易即为场外交易。
涉及知识点:国债理论与管理3.比较利益正确答案:由托伦斯提出、李嘉图发展的国际贸易理论。
此理论认为:即使一个国家生产每种产品都具有最高生产率,处于绝对优势,而另一个国家生产每种产品都处于绝对劣势,只要它们的劳动生产率在不同产品上存在区别,遵循“两利相权取其重,两弊相衡取其轻”的原则,各国只生产在本国国内具有最大优势的产品,停产在本国国内具有最大劣势的产品便能从国际分工和彼此的贸易中获得利益。
涉及知识点:导论4.国际分工正确答案:即各国之间的劳动分工,生产的国际专业化。
它是国际贸易的基础,是社会分工从国内向国外延伸的结果。
各国对于分工方式的选择以及分工的变化,反映了彼此之间经济发展水平的差异以及各国经济联系的程度。
主要有产业间、产业内、垂直、水平以及不同要素密集度之间的分工等类型。
涉及知识点:导论5.贸易乘数正确答案:指乘数理论在对外贸易研究中的作用,探讨对外贸易与国民收入和就业之间的关系。
在贸易乘数公式中,它是边际储蓄倾向与边际进口倾向的和的倒数。
贸易乘数原理主要分析在边际储蓄倾向和边际进口倾向之和小于1的条件下,增加出口有利于提高有效需求、增加国民收入和就业量。
第一章国际贸易理论的微观基础习题(一)选择题1.微观经济学研究的是单个社会的资源配置问题,而国际贸易理论研究的是()A 一国的资源配置问题B两国范围内的资源配置问题C地区范围内的资源配置问题D世界范围内的资源配置问题2. 一个人在作出选择时,()A如果边际收益非常大,他或她就不用考虑机会成本B进行最小机会成本的选择C比较该选择活动的边际成本和边际收益D只有当总利益非常大时,他或她才会选择使用其稀缺的资源3.机会成本()A由自己支付,而与他人无关B对劳务而言是零,因为劳务不会持续太久;对物品而言是正的,因为物品具有长久性C是为了进行某一选择而放弃的评价最高的选择D是为了进行某一选择放弃的所有选择4.如果两个人在商品的生产中具有不同的机会成本,那么他们能够从专业化与交换中()A都受损B一人受益,一人受损C既不受益,也不受损D都能够受益5. 沿着外凸的生产可能性边界线向下移动时,随着一种物品产量的增加,生产该物品的机会成本将()A保持不变B增加C减少D无法确定6 .一个国家(),能够在其生产可能性边界线之外的点上进行消费。
A没有任何时候B在充分就业的情况下C同其他国家进行贸易时D所有生产要素全部投入生产的时候7.供给曲线除了表示不同的价格水平所提供的商品数量外,还可以被认为是()A愿意并有能力支付的曲线B边际收益曲线C供给的最高价格曲线D供给的最低价格曲线8. 在封闭条件下,一国生产技术的改进降低了棉花的生产成本,那么棉花的价格(),棉花的生产数量()A上升;增加B上升;减少C下降;增加D下降;减少9 .对于两国贸易模型来说,国际均衡价格一定处于两国贸易前的()A最低相对价格水平之下B最高相对价格水平之上C相对价格水平之间D根据具体情况而定10 .经济学家作出这样的假设:作为一种目标,消费者总是在追求()A其效用最大化B其收入的最大化C其边际效用的最大化D以上选项均不对(二)简答题1如何理解狭义和广义的国际贸易,国际贸易理论的主要研究对象是什么?2既然国际贸易理论与微观经济学的基本原理存在着一致性,为什么还要区分国际贸易与国内贸易,将国际贸易作为一个独立的问题来研究呢?3用相对价格概念解释经济行为主体是如何摆脱“货币幻觉”的影响的。
一、名词解释 (每题4分,共20分)1. 显性成本和隐性成本2. 菲利普斯曲线3. 直接融资4. 社会保障5. 国际收支二、简答题 (每题8分,共40分)1. 市场经济的基本特征2. 资产证券化的意义3. 通货膨胀的成因4. 产品生命周期的四阶段理论5. 财政职能的基本内容三、论述与计算 (每题20分,40分)1. 经济增长方式的转变依赖于体制模式的转变2. 已知消费函数为C=200+0.5Y,投资函数为I=800-5000r,货币需求为L=0.2Y-4000r,货币供给为m=100。
(1)求IS和LM曲线的方程(2)求均衡国民收入和均衡利息率参考答案:一、名词解释1. 显性成本和隐性成本:前者是指厂商在要素市场上购买或租用生产要素投入所需要的实际支出;后者是指厂商使用自己的生产要素所必须支付的机会成本,与显性成本相对。
经济学中的成本是二者之和。
评析:隐性成本的概念揭示了经济学当中一个非常重要的命题,即机会成本,在解释这个名词时,强调机会成本是比较关键的。
2.菲利普斯曲线:是经济学家菲利普斯在1958年提出来的,它描绘的是失业率和通货膨胀率之间的交替关系。
并且当通货膨胀率为零时,失业率稳定在一个水平上。
该曲线揭示了低失业和低通货膨胀二者不可兼得。
评析:菲利普斯曲线是理解总供给总需求理论的一个重要方面,主要应该回答出它是什么,反映了什么,其次应该知道它是一个经验性的结论。
3.直接融资:是指货币资金供给者和货币资金需求者之间直接发生的信用关系。
双方可以直接协商或在公开市场上由货币资金供给者直接购入债券或股票。
通常情况下,由经纪人或证券商来安排这类交易。
评析:直接融资是两种主要的融资方式之一,复习时应该注意与间接融资对比起来记忆,99年的论述题实际上考的就是这个知识点。
4.社会保障:是指政府通过专款专用税筹措资金,向老年人、无工作能力的人、失去工作机会的人、病人等提供基本生活保障的制度,是随着近代大工业而产生的。
国际经济学练习题一、判断题1、当开放贸易时,所有消费者的境况都会得到改善。
2、根据简单贸易模型,在贸易发生之前,如果各国的某种商品价格相同,这些国家之间就不会有交换该种商品的动机。
3、如果一国中某生产者通过贸易能使自己的境况得到改善,那么,该国中所有的生产者都会通过贸易来改善自己的境况。
4、在两国间均衡贸易价格条件下,一国对某种商品的过度供给必然与另一国对该商品的过度需求相等。
5、不存在free lunch,但却存在free trade。
6、一国即便在某种商品的生产上具有绝对劣势,它也可以在该商品的生产上具有相对优势。
7、根据H—O理论,一国如果比他国拥有更多英亩的土地,该国便是“土地丰富”的国家。
8、在成本递增的条件下,各国并不一定要完全专业化于一种商品的生产。
9、H—O理论假设各国拥有相同的商品偏好。
10、我们或许可以通过更为细分化的生产要素定义而解决Leontief Paradox。
11、Stolper-Samuelson定理认为,贸易将使丰富要素的所有者得到更低的实际收入,同时使稀缺要素的所有者得到更高的实际收入。
12、如果各国的生产技术相同,贸易便不会使生产要素价格均等化。
13、一国的非技术性工人会比技术性工人更加反对贸易自由化。
14、大国可投资发展进口替代产业而不是出口产业,进而改善本国的贸易条件。
15、按照定义,小国的经济增长将不会使贸易条件发生变化。
16、青春期是一个贫困化增长的好例子。
17、一国生产要素的增长总会使该国更加自给自足,进而减少对国际贸易的依赖。
18、一个与外界隔绝的国家一定会降低其公民的生活水平。
19、产业内贸易在充分竞争性产业中更为盛行。
20、根据H—0理论,各国应进行大量的产业内贸易。
21、规模经济是指资源的平衡增长导致平均成本上升。
22、产业内贸易发生的原因包括产品差异化、规模经济以及收入分配效应。
23、如果瑞士旅行鞋的进口增加,英国皮鞋制造商就会受到损失。
同等学力经济学真题及答案解析同等学力经济学真题及答案解析一、单项选择题1、下列哪一项不是我国货币政策的工具? A. 公开市场业务 B. 存款准备金 C. 利率管制 D. 汇率调整 答案:C 解析:我国货币政策的工具包括公开市场业务、存款准备金和利率调整、汇率调整等,其中利率管制属于金融监管的内容。
2、关于经济增长与经济发展,下列说法错误的是: A. 经济增长注重经济总量和总产出,而经济发展更注重经济质量和结构变化 B. 经济增长主要依靠投资和出口拉动,而经济发展更强调科技进步和创新能力 C. 经济增长更多采用凯恩斯主义,而经济发展更强调自由主义和市场经济 D. 经济增长必然带来经济发展,而经济发展不一定带来经济增长 答案:D 解析:经济增长与经济发展是两个不同的概念。
经济增长指的是一个国家或地区在一定时期内总产出即GDP的增加,注重经济总量的增加;而经济发展不仅包括经济增长,还包括经济结构、技术进步、社会福利等方面的改善,更注重经济质量和结构变化。
因此,经济增长和经济发展不是必然相关的,经济增长不一定带来经济发展,而经济发展也不一定依赖于经济增长。
3、关于外汇储备,下列说法正确的是: A. 外汇储备的增加会使得国内通货膨胀压力增大 B. 外汇储备主要用于国际贸易结算和国际金融市场的投资 C. 外汇储备的多少与国际贸易和国际金融市场的波动密切相关 D. 外汇储备的多少取决于国内居民国际间的资产净值 答案:C 解析:外汇储备是指为了应付国际支付的需要,各国的中央银行及其他政府机构所集中掌握并可以随时兑换成外国货币的外汇资产。
外汇储备主要用于清偿国际收支逆差以及干预外汇市场以维持该国货币的汇率。
外汇储备的多少与国际贸易和国际金融市场的波动密切相关。
二、多项选择题1、下列哪些因素会影响到国债的发行? A. 国债的利率 B. 国民的信心和预期 C. 财政政策 D. 货币政策 答案:ABCD 解析:影响国债发行的因素包括国债的利率、国民的信心和预期、财政政策以及货币政策等。
国际经济学课程考试题(含答案)⼀、简述题1、简述技术差距模型和产品周期理论。
(⼀)技术差距模型技术差距模型由波斯纳(Posner)于1961年在《国际贸易和技术变化》⼀⽂中提出。
波斯纳认为技术差距是国家间开展贸易的⼀个重要原因,⼀国的技术优势使其在获得出⼝市场⽅⾯占有优势,当⼀国创新某种产品成功后,在国外掌握该项技术之前产⽣了技术领先差距,因此可出⼝技术领先产品。
但因新技术会随着专利权转让、技术合作、对外投资、国际贸易等途径流传到国外,当⼀国创新的技术为外国模仿时,外国即可⾃⾏⽣产⽽减少进⼝,创新国渐渐失去该产品的出⼝市场,因技术差距产⽣的国际贸易逐渐压缩。
随着时间的推移,新技术最终将被技术模仿国掌握,使技术差距消失。
贸易即持续到技术模仿国能够⽣产出满⾜其对该产品的全部需求的时候。
由于技术差距产⽣的贸易格局是:技术创新的发达国家出⼝创新产品,进⼝传统产品;落后国家进⼝创新产品,出⼝传统产品。
(⼆)弗农的产品⽣命周期理论1966 年哈佛⼤学教授雷蒙德弗农(Raymand Vernon,1966)在《产品周期中的国际贸易和国际投资》⼀⽂中提出了产品⽣命周期理论,⽽后威尔⼠(Wells)⼜进⾏了扩展,具体⽽深刻地论证了“技术决定国际贸易格局”的观点。
弗农把国家依次分成创新国(⼀般为最发达国家)、次发达国家、发展中国家。
把产品⽣命周期分为三个阶段,即新产品阶段,成熟产品阶段和标准化产品阶段。
在新产品阶段,创新国利⽤其拥有的垄断技术优势,开发新产品,由于产品尚未完全成型,技术上未加完善,加之竞争者少,国内市场就能满⾜其摄取⾼额利润的要求等,产品极少出⼝到其他国家,绝⼤部分产品都在国内销售。
⽽在成熟产品阶段,由于创新国技术垄断和市场垄断地位的打破,竞争者增加,市场竞争激烈,替代产品增多,产品的附加值不断降低,企业越来越重视产品成本的下降,拥有较低的成本的企业开始处于越来越有利的地位,且创新国和次发达国家市场开始出现饱和,为降低成本,抑制国内外竞争者,企业纷纷到发展中国家投资建⼚。
《国际经济学》模拟试题及参考答案(一)一、名词解释(每小题5 分,共20 分)1.要素禀赋2.倾销3.黄金输送点4.三元悖论二、单项选择题:从下列每小题的四个选项中,选出一项正确的,将其标号填在题后的括号内。
(每小题2 分,共20 分)2.根据相互需求原理,两国均衡的交换比例取决于()A 两国的绝对优势B 两国的比较优势C 两国的相对需求强度D 两国的要素禀赋3.在当今的国际贸易格局中,产业内贸易更容易发生于()A 发展中国家与发达国家B 发达国家与发达国家C 发展中国家与发展中国家D 发展中国家和最不发达国家4.课征关税会增加生产者剩余,减少消费者剩余,社会总福利的变化将()A 上升B 降低C 不变D 不确定5.以下选项中,哪个选项不属于国际收支统计中居民的概念?()A 外国企业B 非盈利机构C 国际经济组织D 政府7.布雷顿森林体系创立了()A 以英镑为中心的固定汇率制度B 以美元为中心的固定汇率制度C 以英镑为中心的有管理的浮动汇率制度D 以美元为中心的有管理的浮动汇率制度8.在下列投资方式中,属于国际间接投资的是()A 在国外设立分公司B 在国外设立独资企业C 在国外设立合资企业D 购买国外企业债券9.经济非均衡的无形传导方式不包括()A 技术转让B 信息交流C 信息回授D 示范效应10.在斯图旺表中第三象限表示()A 通货膨胀与国际收支顺差并存B 衰退与国际收支顺差并存C 衰退与国际收支逆差并存D 通货膨胀与国际收支逆差并存三、判断正误题:正确的命题在括号里划"√",错误的命题在括号里划"×"。
(每小题2 分,共20 分)1.亚当。
斯密的绝对利益学说和大卫•李嘉图的比较利益学说都是从劳动生产率差异的角度来解释国际贸易的起因。
()2.出口的贫困化增长现象是一种普遍存在的现象,几乎所有国家都曾出现过,并且很难避免。
()3.国际贸易与国内贸易有相同的起因和特征,彼此之间不存在本质上的差别。
第一章国际贸易理论的微观基础一、名词解释1、国际贸易的交换利益2、国际贸易的专业化利益3、国际均衡价格4、生产可能性边界5、开放经济6、封闭经济7、贸易条件二、是非判断题1、国际经济学是研究稀缺资源在世界范围内的有效分配,以及在此过程中发生的经济活动和经济关系的科学。
()2、国际经济学是经济学的分支学科,是建立在微观经济学和宏观经济学基础上的。
()3、国际经济学经历了重商主义、自由贸易和现代国际经济学理论多层面发展的三个阶段。
它是伴随着国际经济活动的不断增加而逐渐完善起来的。
()4、与一般经济学的研究方法相同,国际贸易理论在分析上也分为实证分析和规范分析两种。
()5、国际贸易理论分析不涉及货币因素,考虑各国货币制度的差异与关系的影响。
()6、大多数国际贸易理论都是一种静态或比较静态分析,时间因素在国际贸易理论中较多体现。
()7、没有贸易价格差的存在,就不会发生国际贸易。
()三、单项选择题1、国际经济学在研究资源配置时,作为划分界限的基本经济单位是A、企业B、个人C、政府D、国家()2、从国际经济资源流动的难度看,最容易流动的要素是A、商品B、资本C、人员D、技术()3、若贸易的开展导致社会无差异曲线向远离坐标原点的方向移动,则判定贸易对该国是A、有益B、有害C、不变D、不能判断()4、消费点在同一条社会无差异曲线上移动,表示整个国家的福利水平A、增加B、减少C、不变D、不能判断()5、在封闭经济条件下,下列不属于一国经济一般均衡的条件的是A、生产达到均衡B、消费达到均衡6、国际贸易建立的基础是A、绝对价格B、相对价格C、不变价格D、以上三种都不是()7、在封闭经济条件下,A国X商品的相对价格低于B国X商品的相对价格,我们称A国在X商品上具有A、绝对优势B、比较优势C、没有优势D、以上三种都不是()8、一国从国际贸易中所获利益的多寡取决于A、市场占有率B、技术优势C、竞争优势D、贸易条件()四、简述题:1、试用图形分析国际贸易的交换利益和专业化利益。
《国际经济学》一、简答题:1、简述技术差距模型和产品周期理论。
技术差距模型由波斯纳(Posner)于1961年提出。
技术差距模型是把技术作为独立于劳动和资本的第三种生产要素,探讨技术差距或技术变动对国际贸易影响的理论。
技术差异是国际贸易的一个重要决定因素。
该理论认为,技术实际上是一种生产要素,并且实际的科技水准一直在提高,但是在各个国家的发展水准不一样,这种技术上的差距可以使技术领先的国家具有技术上的比较优势,从而出口技术密集型产品。
但因新技术会随着专利权转让、技术合作、对外投资、国际贸易等途径流传到国外,当一国创新的技术为外国模仿时,外国即可自行生产而减少进口,创新国渐渐失去该产品的出口市场,因技术差距产生的国际贸易逐渐压缩。
随着时间的推移,新技术最终将被技术模仿国掌握,使技术差距消失。
贸易即持续到技术模仿国能够生产出满足其对该产品的全部需求的时候。
由于技术差距产生的贸易格局是:技术创新的发达国家出口创新产品,进口传统产品;落后国家进口创新产品,出口传统产品。
产品周期理论认为,一种产品从生产者到消费者手里,需要很多不同的投入成本,如研究与开发、资本和劳动投入、促销及原材料等。
随着技术的变化,产品像生物一样,从出生到衰落,完成一次循环。
在产品周期的不同阶段,各种投入上的相对重要性也将发生变化。
由于各国在各种投入上的相对优势不同,因此,随着时间的变化,各国在该产品不同阶段是否拥有比较优势,取决于各种投入在成本中的相对重要性。
根据产品周期理论,产品完成一次循环,需要经历初始期、成长期、成熟期三个阶段。
在初始期,决定比较优势的因素主要是研究与开发,在成长期资本是最主要的成本构成,在成熟期非熟练或半熟练劳动则成为决定比较优势的最主要力量。
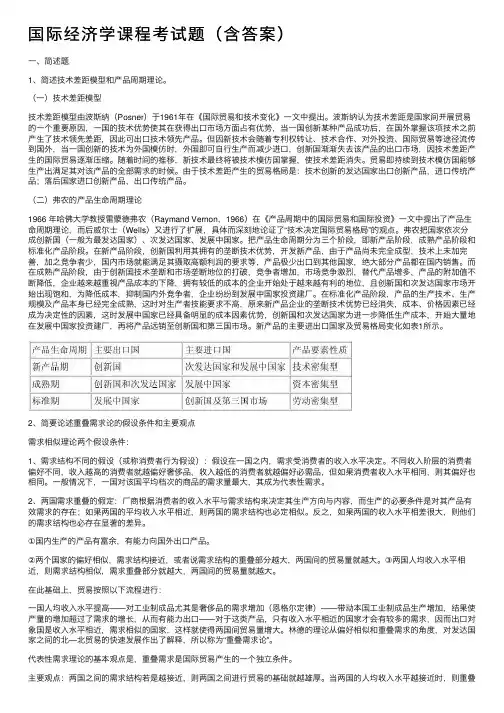
2、简要论述重叠需求论的假设条件和主要观点。
重叠需求理论是由瑞典经济学家林德提出,其理论核心是:两国之间贸易关系的密切程度是由两国的需求结构与收入水平决定的。
重叠需求理论有两个假设条件: 1、消费者行为假设:假设在一国之内,需求受消费者的收入水平决定。
同等学力人员申请硕士学位学科综合水平全国统一考试经济学试卷一、选择题1、在国际收支平衡表中,外国捐赠者对我国组织或个人旳捐赠应列入________。
A、资本账户B、常常账户C、金融账户D、错误与遗漏2、进口配额制在国际贸易中属于________。
A、关税壁垒措施B、非关税壁垒措施C、自由贸易措施D、与贸易政策无关旳措施3、假定在某一产量水平上厂商旳平均成本到达最小值,这一定意味着_________。
A、边际成本等于平均成本B、厂商获得了最大利润C、厂商获得了最小利润D、厂商超额利润为零4、如下哪几种假设是新古典宏观经济学旳假设①个体利润最小化。
②理性预期,即有效地运用一切信息对经济变量作出预测。
③市场出清,即劳动力价格和产品价格都具有充足旳灵活性,可根据市场变化迅速做出调整使市场到达供求平衡。
④价格粘性,即工资和价格都具有粘性,不能迅速调整到市场出清状态。
A、① ②B、① ② ③C、① ② ④D、以上都不是5、在分析比较纳税人旳税收承担时,经济学家们一般考虑如下税率形式_________。
①定额税率②名义税率③实际税率④关税税率⑤边际税率⑥平均税率A、① ② ③ ④B、② ④ ⑤ ⑥C、② ③ ④ ⑤D、② ④ ⑤ ⑥6、商品税特性旳一般特性集中体目前如下方面__________。
(货银)①课征普遍②以商品流转额为计税根据③一般实行比例税率④计征简便⑤实行累进税率A、① ② ④ ⑤B、① ② ③C、① ② ③ ④D、② ③ ④7、基础货币指是指__________。
(货银)A、流通中旳现金B、流通中现金+活期存款C、流通中现金+定期存款D、流通中现金+商业银行存款准备金8、在确定旳未来某一时期,按照确定旳价格买卖(但不在交易所集中交易)一定数量旳某种资产旳协议是指___________。
(远期交易旳定义)(货银)A、远期交易B、期货交易C、期权交易D、互换交易二、名词解释(3分*4题12分)1、产权:2、引致需求2、引致需求3、外汇管制4、综合制所得税三、简答(8分*4题32分)1、简述国际生产折中理论2、简述我国政府对农村农业投资旳重点3、什么是特里芬难题4、简述泰勒规则旳内容四、论述题论述+计算(2题*20分=40分)试述体制转轨中旳国有企业治理构造创新五、计算题假定某经济存在下列关系式,消费函数为C=100+0.72Y ,投资函数为I=200-500R,政府购置为G=200,净出口函数为NX=100-0.12Y-500R,货币需求函数为M/P=0.8Y-R,名义货币供应M=800。
国际经济学习题集及参考答案一、填空、选择、判断题(每题1分):第一章:1、国际贸易理论以微观经济学原理为基础,讨论世界围的资源配置问题。
2、最常用国际贸易模型的结构形式为两个国家、两种产品(或部门)和两种要素。
3、在完竞争的假设前提下,封闭条件下的相对价格是国际贸易产生的基础。
4、国家间的供给、需求方面的差异是造成相对价格的根源。
5、贸易后,国际均衡价格由两国的供需共同决定,国际均衡价格处于两国封闭下的相对价格之间。
6、国际贸易利益包括两个部分:来自交换的利益和来自专业化的利益。
7、贸易理论主要围绕三个问题展开:国际贸易的格局、国际贸易的条件、国际贸易的收益。
第二章:1、斯密的绝对优势论认为国际贸易的基础是各国之间劳动生产率的绝对差别;嘉图的比较优势论认为国际贸易的基础是各国之间劳动生产率的相对差别。
2、哈伯勒首先用机会成本概念来阐明比较优势论。
3、重商主义者提倡的国家经济政策有:限制进口和鼓励出口,采取奖金、退税、协定和殖民地贸易等措施鼓励出口。
4、嘉图认为在国际贸易中起决定作用的不是绝对成本,而是相对成本。
5、斯密的绝对优势论认为国际贸易的基础是各国之间劳动生产率的绝对差别;劳动生产率的比较优势论认为国际贸易的基础是各国之间劳动生产率的相对差别。
6、在嘉图模型中,生产可能性边界线方程是一个线性方程式,表示A、B两国的PPF曲线是一条直线段。
7、重商主义者提倡的国家经济政策有:限制进口和鼓励出口,采取奖金、退税、协定和殖民地贸易等措施鼓励出口。
8、嘉图认为在国际贸易中起决定作用的不是绝对成本,而是相对成本。
9、机会成本概念表明:彼种选择的机会成本就构成此种选择的机会成本。
选择题:1、首先用机会成本理论来解释比较优势原理的学者是: C、A、嘉图B、罗布津斯基C、哈伯勒D、穆勒第三章:1、要素禀赋理论最初是由赫克歇尔和俄林提出的,后经萨缪尔森等人加工不断完善。
2、要素禀赋理论由H-O定理、要素价格均等化定理和罗伯津斯基定理、斯托伯-萨缪尔森定理等构成3、要素价格均等化理论指出国际贸易通过商品价格的均等化会导致要素价格的均等化,从而在世界围实现资源的最佳配置。
同等学力国际经济学练习题(一)一、单选选择题(请从A、B、C、D中选一个正确答案)1.不属于国际贸易当代理论的是__C______ 。
A.同质产品的产业内贸易理论B.战略政策贸易理论C.技术差距论D.需求偏好相似理论2.某国产商品价格为1000元,其中500元为进口原料(不征收关税),500元为新增价值,如果对同类进口货物征收20%的从价税,但对原料尽快免税,该关税的有效保护率为D________ 。
A.20%B.25%C.30%D.40%3.在国际收支平衡表中,经常账户包含_A_______项目。
①货物②服务③收入④资本转移⑤投资⑥国际赠款A.①②③B.②④⑤C.③⑤⑥D.④⑤⑥二、名词解释1.绝对利益绝对利益:由英国古典经济学家亚当•斯密提出,指在某种商品生产上,一国所耗费的劳动成本绝对低于其贸易伙伴国,劳动生产率占绝对优势。
各国从事占绝对优势产品的生产,便可获益,世界总体福利水平也可得到提高。
2.一价定律一价定律:在完全竞争的市场上,相同的交易产品或金融资产经过汇率调整后,在世界范围内其交易成本一定是相等的。
这个定律在经济中是通过诸如购买力平价、利息平价、远期汇率等经济关系表现出来的。
3.边际进口倾向边际进口倾向:指每一单位增量国民收入中用于进口的比重。
边际进口倾向越大,则每单位国民收入中用于进口的比重越大,乘数效应对经济的刺激作用就越小,反之则较大。
4.幼稚产业幼稚产业:某种产业由于技术经验不足、劳动生产率低下、产品成本高于世界市场价格,因而无法与国外产业竞争,但在关税、补贴等保护措施下继续生产一段时间,经过一段时间的生产能够在自由贸易条件下获利,达到其他国家水平而自立,形成比较优势并良性发展,这类产业就是幼稚产业。
5.提供曲线幼稚产业:某种产业由于技术经验不足、劳动生产率低下、产品成本高于世界市场价格,因而无法与国外产业竞争,但在关税、补贴等保护措施下继续生产一段时间,经过一段时间的生产能够在自由贸易条件下获利,达到其他国家水平而自立,形成比较优势并良性发展,这类产业就是幼稚产业。
6.贸易条件贸易条件:是用来衡量在一定时期内一个国家出口相对于进口的盈利能力和贸易利益的指标,反映该国的对外贸易状况,一般以贸易条件指数表示。
7.关税同盟关税同盟:是在自由贸易区(成员国相互取消进口关税)的基础上,实行统一的对外关税及其他贸易政策措施。
它从欧洲开始,是经济一体化的组织形式之一。
在实践中,关税同盟在一定程度上比自由贸易更能提高成员的福利水平。
8.国际收支国际收支反映了以货币为媒介的国际间的债权、债务关系。
狭义的国际收支是指,一国在一定时期内同其他国家由于贸易、劳务、资本等往来而引起的资产转移。
其特点是仅计入现在或将来有外汇收支的交易。
广义国际收支是指,系统记载的在特定时期内,一个经济体与世界其他地方的各项交易。
大部分交易是在居民与非居民之间进行的。
三、简答1.试画出出口贫困增长的图形并做出分析。
要点提示:出口的贫困增长主要发生在发展中国家,根源于出口量随生产提高而增大,进而造成贸易条件恶化。
出口贫困增长的图形如图1所示。
图1中生产力提高,生产可能性曲线外移,生产点从A 移至A ’,社会无差异曲线与价格线的切点从C 移到C ’。
由于这时新的世界价格线T ’较原价格线T 更为平缓,斜率即价格下降。
结果是出口增加,但出口相对价格下降,同量出口可换回的进口下降;无差异曲线从I 降到II ,总体福利水平下降。
它的发生需要具备的条件:一是出口国为单一经济;二是产品为初级产品或劳动密集型,且出口占据世界销售的很大份额;三是该种产品弹性小;四是国民经济的发展高度依赖该种产品的出口,以致国际价格的下降需要靠更大的出口量去弥补损失。
政策含义:发展中国家的产品结构单一,许多国家根据东亚的发展模式在走出口导向的道路,产生了出口日益增多价格却越来越低的情况,说明发展中国家的产业结构从长远看应该予以调整。
对其评价:该现象只是发展中国家经济发展过程中出现的一种可能情况,不是一种普遍现象,大多存在于发展中国家经济发展的一定阶段,而非经济发展的必然产物。
2.试分析J 曲线效应及其应对措施。
要点提示:J 曲线效应的含义:当一国货币贬值后,最初会使贸易收支状况进一步恶化而不是改善,只有经过一段时间后贸易收支恶化才会得到控制并好转,最终使贸易收支状况得到改善。
这个过程用曲线描述出来与J 相似,所以贬值对贸易收支改善的时滞被称为J 曲线效应。
如图2所示。
本币贬值对国际收支状况的影响存在时滞,其原因是出口增长需要投资增加生产,因此有时滞;进口本身有惯性,在认识决策甚至找到进口货物的替代品和生产出替代品都需要时间,因此贬值作用很难即刻体现。
由于在短期内进出口需求弹性小于1,本币贬值恶化贸易图1 贸易条件与出口的贫困增长的图形分析收支,而在中长期大于1,本币贬值能改善国际收支。
随着现代经济不断发展,这一过程越来越短,一般认为3-6月。
这就要求贬值国要有一定的外汇储备预防J 曲线效应的影响。
3.试用图形说明小国关税的情形。
要点提示:关税是进出口商品在经过一个国家的关境时,由海关代表国家向进出口商征收的一种赋税。
关税有各种形式,如从价税、从量税,以及具有针对性的惩罚性关税,如反倾销税、门槛税等。
国际贸易中的小国,是指该国在市场中只是价格的接受者而非决定者。
小国关税分析的重点是征收关税后对该国福利的影响。
(1)小国进口关税的局部均衡的图形分析。
图3中,Pe 与Qe 是封闭条件下的均衡价格和生产、消费量。
Pw 、Pt 是自由贸易条件下和征收关税后的价格,Q1Q2为自由贸易下的进口量,Q3Q4为征收进口关税后的进口量。
小国进口关税的经济效应与福利分析。
经济效应为:保护效应为Q1Q3,是保护下国内生产的增长,效应大小取决于供给弹性的大小;消费效应为Q2Q4,是价格上升、需求下降的结果;贸易效应是保护、消费效应之和;税收效应为PwPtQ3Q4,即ACFE ″,是政府的关税收入;国际收支效应为(Q1Q3+Q2Q4)OPw ,是进口下降引起的对外支付降低。
福利变化为:生产者剩余增加PwPtAB ,总量为OPtA ,消费者剩余下降PwPtE ″E ′,为OPtE ′。
损失的消费者剩余中,PwPtAB 为生产者获得,PwPtQ3Q4为政府税收,尚有ABC 和F E ′E ″为净损失,是保护国内生产与市场限制进口的生产和消费代价。
(2)小国进口关税一般均衡的图形说明对X 产品征税后,原来优势在于Y 生产,现因X 产品价格上升,资源转而生产X ,生产点从A 移至A ′,国家按国际价格交换,消费者按税后的国内价格交换,该国福利的变化由无差异曲线表示。
图4中,征收关税前,生产点在A ,消费点在C ,A ′F 的Y 产品按国际价格能交换FC ′的X 产品;由于关税,A ′F 的Y 产品只能交换FD 的X 产品,DC ′为关税。
税后消费点在C ′点,福利水平下降。
图3 小国进口关税的局部均衡图4 小国进口关税的一般均衡4.试推导吸收法的公式并说明其政策含义。
要点提示:吸收法采用凯恩斯的宏观分析,将国际收支与国民收入联系起来考察,偏重于商品市场均衡,政策上倾向于需求管理。
基本公式如下:Y=C+I+G+(X-M )其中:Y 为国民收入,C 为消费,I 为投资,X 为出口,G 为政府开支,M 为进口。
变换后为: X-M=Y-(C+I+G )设BOP=X-M ,即设转移支付为0,并不考虑资本流动,则有:BOP=Y-(C+I+G ) 令A=C+I+G 为吸收,则有: BOP=Y-A 。
如果A 大于Y ,会导致国际收支恶化;反之则得到改善。
吸收法的政策含义为:调整国际收支从吸收法的角度来看有两种方法,一是调整国民收入,二是调整吸收。
前者需要资源的重新配置,以提高总体生产力,这要求有闲置的资源。
后者是使消费、投资和政府开支得到调整,逆差时压缩,顺差时扩张。
该方法与宏观经济结合较好,但涉及资源的实际利用水平,进口生产设备提高生产力与国际收支继续恶化的矛盾,同时也存在时滞的问题,以及在理论上和政策上忽视货币在调整国际收支中的作用。
5.试用图形解释三元悖论的含义。
要点提示:蒙代尔-克鲁格曼三元悖论,即不可能三角形的主要内容如下:三角形的每一边都表示一种政策选择,独立的货币政策、汇率的稳定性以及完全的金融一体化,政策各有其吸引力。
三角形的任何两边可以进行组合,组合的结果分别由三角形的三个顶角表示,即完全的资本控制、货币联盟和完全的浮动汇率,然而,三边不可能同时实现。
如图5所示。
如果一国货币政策是完全独立的,资本又是自由跨国流动的,便不能够实行固定汇率,汇率必须要浮动。
也就是说,固定汇率和货币政策的独立在资本完全自由流动的条件给定以后,二者只能取其一。
6.试述H-O 模型的主要内容并予以评价。
要点提示:(1)H-O 模型的主要内容该模型认为同样产品的价格绝对差是国际贸易的直接基础;价格绝对差是由成本绝对差决定的;成本绝对差是由要素的价格绝对差决定的;要素价格绝对差是由要素存量比率不同决定的;要素存量比率的差异是由要素供求决定的;要素的供给则是由要素禀赋决定的。
因此,要素供给的禀赋不同造成了国际贸易的产生。
(2)对H-O 模型的简要评价①H-O 模型与比较利益学说的异同。
从基本层面看,H —O 模型是建立在相对优势上的,要素流动假设也基本一致,但 H —O 模型认为一种要素无法进行生产,国内、国际贸易均为不同区域间的商品贸易,本质是相同的。
李嘉图则认为国内等量劳动相交换的原则不能用于国际贸易,李嘉图认为劳动生产率差异是国际贸易发生的原因,H —O 模型则将劳动生产率一致作为分析的出发点。
②H-O 模型的政策含义与案例分析。
发挥一个国家固有的优势,从优势出发进行贸易,是各国在进行对外贸易时必须考虑的。
马来西亚出口锡,中东国家出口石油,中国和东南亚出口劳动密集型的服装、轻工产品等便是发挥自己优势的典型案例。
图5 不可能三角定律图解③对H-O模型的评价。
从一国基本经济资源优势解释国际贸易发生的原因,从实际优势出发决定贸易模式,从贸易对经济的影响分析贸易的作用,是该理论有益的方面。
但禀赋并非贸易发生的充分条件,同时比较强调静态结果,排除了技术进步的因素以及许多实际存在的情况,影响了理论的广泛适用性;另外对于需求因素并未予以充分的重视,影响了该理论对于实际情况的分析。