本年度内税务稽查调账方法【2018年最新会计实务】
- 格式:pptx
- 大小:134.27 KB
- 文档页数:1
企业如何根据税务稽查结果进行调账税务稽查是国家税务部门对纳税人的税务申报、纳税义务履行情况进行检查、审核和核实的一项重要措施。
税务稽查的目的是确保企业按法律规定缴纳税款,维护税收秩序。
在税务稽查过程中,一些企业可能会面临被要求进行调账的情况,以确保纳税申报的准确性和合规性。
本文将从准备工作、调整流程、纳税申报变更和风险控制等方面探讨企业如何根据税务稽查结果进行调账。
一、准备工作和调整流程在税务稽查结果出来之前,企业需要做好相关准备工作,包括但不限于以下几点:1. 准备好企业的财务会计资料和税务相关文件,包括凭证、账簿、合同等;2. 对企业的账务进行自查,确保财务会计记录的准确性和合规性;3.与财务团队和税务专业人士沟通,明确税务稽查结果的影响,并了解如何调整。
一旦税务稽查结果出来,企业需要及时进行调整,确保纳税申报的准确性。
以下是一个可能的调整流程:1.分析税务稽查结果:仔细分析税务稽查报告的内容,了解在哪些方面存在问题,需要进行调整。
2.制定调整方案:根据税务稽查结果,制定具体的调整方案。
这涉及到修改会计凭证、调整账簿和财务报表的记录等。
3.调整数据:根据调整方案,对税务稽查结果中存在问题的数据进行调整,确保纳税申报的准确性。
4.重新核算税务申报表:根据调整后的数据进行重新核算,确保纳税申报表的准确填报。
5.内部审查和复核:在进行纳税申报前,进行内部审查和复核,确保调整结果正确无误。
二、纳税申报变更根据税务稽查结果进行调账的一个重要环节是纳税申报的变更。
企业需要根据调整后的数据和财务状况重新核算并填报纳税申报表。
在进行纳税申报变更时,需要注意以下几点:1.确保按照税务稽查结果进行变更:根据税务稽查结果,进行必要的纳税申报变更,确保将调整后的数据正确地体现在纳税申报表中。
2.确保报表准确填报:在填报纳税申报表时,要认真对照纳税申报变更前后的数据和调整内容,确保报表准确填报,不出现漏报、错报等问题。
税务稽查账务调整的方法税务稽查是一项重要的工作,旨在确保纳税人按照规定的税法缴纳税款并正确申报纳税信息。
税务稽查中,账务调整是保证税务稽查结果准确和公正的重要环节。
本文将介绍税务稽查账务调整的方法,旨在帮助纳税人更好地了解如何进行账务调整,确保纳税合规性。
首先,税务稽查账务调整的方法要建立在准确的核算基础上。
纳税人在进行账务调整之前,应确保其会计记录的准确性和完整性。
这包括确保账簿记录的内容与实际交易相符,审查账户余额是否准确,并核对与主要供应商和客户的发票和对账单等文件。
只有在建立稳固的财务基础上进行账务调整,才能保证调整结果的准确性。
其次,税务稽查账务调整的方法要基于税务法规的要求。
税务法规是指导税务稽查工作的重要依据,纳税人应根据税法要求对账务进行调整。
例如,在计算企业所得税时,应按照税法规定的收入和费用确定净利润,并根据税法的要求计算和申报纳税义务。
在进行账务调整时,将税法规定纳入考虑是确保调整的合规性和合法性的重要步骤。
此外,税务稽查账务调整的方法要遵循税务机关的要求和程序。
税务机关通常会要求纳税人在一定期限内提交相关的财务报表和资料。
纳税人应严格按照税务机关的要求和规定备齐相关的会计凭证、报税申报表和税务清单等文件,确保税务机关能够准确审查和核对纳税人的账务调整结果。
同时,纳税人应积极配合税务机关的稽查工作,并及时提供所需的资料和解释。
另外,税务稽查账务调整的方法要考虑当地的税务政策和实际情况。
不同地区对税务行政的要求和规定可能有所不同,纳税人应熟悉当地的税收政策和规定,并根据当地的实际情况进行账务调整。
例如,有些地区对某些行业或企业提供税收优惠,纳税人可根据当地政策调整相关账务,以享受相应的税收优惠。
此外,税务稽查账务调整的方法要注重纳税人合规意识的培养和加强。
纳税人应加强税法宣传教育,提高纳税人对税法的理解和遵守意识,并严把账务记录的准确性和合规性。
养成良好的财务管理和记录习惯,及时对账务进行调整和核对,能够更好地应对税务稽查,确保纳税合规性。
企业税务稽查后的账务调整技巧在税务稽查实践中,税务稽查稽查机关稽查的账务分为两种情况:一种对本年度的账务进行稽查;另一种是对过去以往年度的账务进行稽查。
因此,税务稽查后的账务调整涉及到本年度的账务调整和跨年度的账务调整。
如果税务稽查机关稽查出的本年度的账务有错误,则企业只要按照红字更正法、补充调整法和综合调整法进行处理,有关红字更正法、补充调整法和综合调整法的详细内容,请参阅本章第三节第二部分年度结账前账务自查,及时账务调整规避纳税盲点的内容。
以下主要介绍税务稽查后的账务调整思路、跨年度账务调整技巧和增值税的账务调整技巧。
(一)税务稽查后的账务调整总思路
笔者认为,税务稽查后的账务调整总思路可以归纳为以下三点:
1、账务处理正确,会计与税法的差异而补税的,不需要对原账务处理进行调整。
例如:A 企业2013 年应纳税所得额100 万元,所得税率25%,经税务稽查后,查出业务招待费超限额10 万元、列支赞助支出5 万元,未作纳税调整,假设其他方面均无问题。
企业列支的业务招待费的账务处理如下:
借:管理费用等1000000
贷:银行存款1000000
企业列支赞助支出的账务处理如下:
借:营业外支出50000
贷:银行存款50000
按会计准则的规定,企业这样的处理是正确,但是税法对业务招待费的列支有限额规定,对赞助支出是不允许税前列支的,那么对于调。
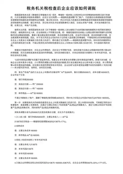
企业怎么根据税务稽查结果进行调账?【会计实务经验之谈】企业接受税务稽查后,有的及时处理账务,进行纳税调整,但也有不少企业没有意识到纳税调整的重要性,补缴税款后就完事,不调整相关账务,有的虽作账务调整,但因财务人员业务不够熟练,会计处理不当,导致会计资料失真。
做好账务调整是巩固稽查成果、确保国家税收的重要一环,对企业来说也至关重要,否则可能会造成重复纳税。
稽查后企业账务调整存在的主要问题增值税方面。
1.增值税销项税。
(1)少计或不计收入不作调账处理。
主要包括由价外费用、逾期押金、以旧换新销售、还本销售等经济事项引起会计处理上少计或不计收入,少计销项税,税务稽查后不调增销售收入和销项税。
(2)视同销售货物不计销项税,税务稽查后不调增销项税。
2.增值税进项税。
(1)违规抵扣行为不调账。
违反《增值税暂行条例》规定,将不得从销项税额抵扣的进项税额项目违法抵扣,税务稽查后不调减进项税。
(2)超前抵扣行为不调账。
未按照国家税务总局《关于加强增值税征收管理的通知》规定的增值税一般纳税人购进货物或应税劳务,其进项税额申报抵扣的时间执行,提前抵扣进项税额,税务稽查后不调减进项税。
企业所得税方面。
1.对已查企业既有查补税前可扣除税金(营业税、房产税、印花税、土地增值税、城建税、教育费附加),又有查补企业所得税问题的,账务调整差错率较高,被查企业在进行账务处理时,对税前可扣除税金又进行了重复列支,造成少缴当年度企业所得税。
2.查补企业所得税,加收罚款、滞纳金,企业在转账时先通过“以前年度损益调整”科目列支后,又从“以前年度损益调整”科目转入“本年利润”借方,列为当年支出,轧抵了当年度的利润总额(年度企业所得税申报未作纳税调整)。
3.对房地产开发企业查补的未按预收账款申报缴纳的营业税、城建税、教育费附加,被查企业在作账务调整时,直接列入“主营业务税金附加”,轧抵当年的应纳税所得额。
个人所得税方面。
1.检查中有的企业仅按照《税务行政处罚决定书》上的罚款金额按时解缴入库,对《涉税联系单》上应补缴的个人所得税税款,不仅未向纳税人追缴,也未到有关税务机关申报缴纳。
(一)税务稽查调账的必要性税务稽查后的账务调整,它是税收稽查的最后一个环节,税务稽查之后,纳税人除了必须按照税务稽查结论和处理决定书等税务文书补交有关税款之外,还必须对税务稽查中发现的有关错误账务进行更正和调整。
如果纳税人不进行账务调整,那么,不仅可能造成重复征税问题,使纳税人的合法权益受到侵害,而且会出现明补暗退、前补后退等问题,使税务稽查前功尽弃,进而使国家税收遭致流失。
例:一户亏损的企业,税务稽查在检查以后,调增了它的应纳税所得额,它的亏损数额就应该相应的减少,企业接收到《税务处理决定书》以后并没有进行相关的账务处理,等到第二年进行企业所得税申报的时候,企业的这个弥补以前年度亏损的数额还是原来的数额。
……(二)税务稽查调账的依据纳税人调账时是按税法的规定进行账务处理呢,还是按财务会计制度及公认的会计核算原则进行账务处理呢?在税收稽查工作中我们发现,纳税人普遍按照税务人员的要求,按税法的规定进行账务处理,亦即将税法作为账务处理的依据。
不仅如此,很多的税务干部都认为,纳税人在进行税务稽查调账时,应该按税法的规定进行账务处理。
有些涉及税务稽查调账问题的文章,也都地认为,纳税人进行税务稽查调账时,应当将税法作为账务处理的依据。
然而税务稽查调账归根到底,仍然是一种会计核算活动,属于会计核算的范畴,会计主体在进行会计核算时,所依据的就是公认的会计核算原则和国家颁布施行的财务会计制度。
所以,能够作为税务稽查调账依据的只能是那些公认的会计核算原则和财务会计制度。
我国现行税法所规定的“当财务会计制度与税法不一致时,纳税人应当按税法的规定计算缴纳税款”,但在账务处理上则仍可以按会计制度的规定处理。
(三)调账的总体思路..什么样的问题才需要调账呢?分三种情况说明:1、账务处理正确,补税是因为会计与税法的差异不需要对原账务处理进行调整。
例1:A企业2007年应纳税所得额100万元,所得税率33%,经税务稽查后,查出业务招待费超限额10万元、列支赞助支出5万元,未作纳税调整,假设其他方面均无问题。
税务查账后涉及的账务调整与处理方法有哪些如果纳税人不进行账务调整,则可能造成重复征税问题,使纳税人的合法权益受到侵害。
有鉴于此,企业在接受当地税务稽查部门稽查后,如果被税务稽查部门发现的错误账务,依照税收法律的规定,补交税款后,必须要对稽查发现的错误账务进行账务调整,以规避今后税务稽查机关又稽查发现后被重复补税的风险。
一、税务稽查后账务调整的依据在税收稽查工作实践中,纳税人普遍按照税务人员的要求,按税法的规定进行账务处理,亦即将税法作为账务处理的依据。
不仅如此,很多的税务干部都认为,纳税人在进行税务稽查调账时,应该按税法的规定进行账务处理。
这种观点正确吗?分析如下:税务稽查后,纳税人调账时是按税法的规定进行账务处理呢,还是按财务会计制度及公认的会计核算原则进行账务处理呢?笔者认为税务稽查后的账务调整的依据是企业的会计准则及企业会计制度。
因为税务稽查后的账务调整归根到底,仍然是一种会计核算活动,属于会计核算的范畴,会计主体在进行会计核算时,所依据的就是公认的会计核算原则和国家颁布施行的财务会计制度。
所以,能够作为税务稽查调账依据的只能是那些公认的会计核算原则和财务会计制度。
尽管我国现行税法所规定的“当财务会计制度与税法不一致时,纳税人应当按税法的规定计算缴纳税款”,但在账务处理上则仍以按现行的企业会计准则和企业会计制度的规定处理。
二、税务稽查后的账务调整技巧在税务稽查实践中,税务稽查稽查机关稽查的账务分为两种情况:一种对本年度的账务进行稽查;另一种是对过去以往年度的账务进行稽查。
因此,税务稽查后的账务调整涉及到本年度的账务调整和跨年度的账务调整。
如果税务稽查机关稽查出的本年度的账务有错误,则企业只要按照红字更正法、补充调整法和综合调整法进行处理,有关“红字更正法、补充调整法和综合调整法”的详细内容,请参阅本章第三节第二部分“年度结账前账务自查,及时账务调整规避纳税盲点”的内容。
以下主要介绍税务稽查后的账务调整思路、跨年度账务调整技巧和的账务调整技巧。
税务稽查调账方法税务稽查调账方法如下所示: 当税务机关检查的纳税期是本会计年度,并且纳税人尚未编制财务会计报表时,纳税人可以采取红字更正法、补充登记法等方法,直接调整被查年度,亦即本会计年度的有关会计分录,具体方法有以下三种: 1.红字更正法(也称红字调整法 即先用红字编制一套与错账完全相同的记账凭证,予以冲销,然后再用蓝字编制一套正确的会计分录。
这种方法适用于会计科目用错或会计科目虽未用错,但实际记账金额大于应记金额的错误账款。
例:某商场销售白酒一批,价款46800元(含税),收妥货款存入银行,该批白酒成本31000元,企业作如下账务处理: 借:银行存款 贷:产成品 应收账款 该账务处理,把两个本来不存在对应关系的账户硬纠在一起,偷逃增值税、消费税等,同时减少企业利润,偷逃企业所得税。
应按照税收法规和财务制度将企业对外销售取得的收入按正常销售业务处理。
用红字冲销法调账如下: 首先用红字冲销原账错误分录: 借:银行存款46800(红字 贷:产成品31000(红字 应收账款15800(红字 然后再用蓝字编制一套正确的会计分录: 借:银行存款 贷:产品销售收入 应交税金应交增值税(销项税额 同时: 借:产品销售税金及附加 贷:应交税金应交消费税 借:产品销售成本 贷:产成品 2.补充调整法 补充调整法是指如果应调整的账目属于遗漏经济事项或错记金额,按会计核算程序用蓝字编制一套补充会计分录而进行调整的方法。
例:某商店(小规模纳税人)销售商品一批,货款31200元,购货方尚未支付货款,经检查发现,商品已经发出,但该商店未做销售处理,可采用补充调整法作。
第十章税务稽查的账务调整(17 页,13097 字)、账务调整的基本原则 (一)税务稽查账务调整的概念税务稽查查账后的账务调整,是指纳税人在被依法税务稽查后,根据《税务处理决定书》 或《税务行政处罚决定书》,对存在问题的错漏账项进行更正和调整。
它是执行税务检查处理决 定的一项重要内容。
作为整顿和规范税收秩序的强有力手段,打击涉税违法活动的一把利剑,税务稽查是税收 工作的重中之重。
通过税务稽查,会发现纳税人存在的偷漏税问题。
这些问题多数情况是因为 账务处理错误造成的。
如果检查后仅仅只补回税款,不将纳税人错漏的账项纠正、调整过来, 使错误延续下去,随着时间的推移,势必会导致新的错误,明补暗退的现象必然发生。
【例题1】税务稽查人员2009年检查发现某企业2008年管理费用中列支了与生产经营无关的支出一一总经理的个人生活费用 3万元,该公司2008年申报应纳税所得额为亏损额1万元,没有其他纳税调整事项。
检查人员如果只对该公司补征税款(3-1) X25%=0.5 (万元),该公司不对账务进行调整的话, 则该公司2009年补缴税款时只作会计分录:贷:银行存款2009年度所得税汇算清缴时,该笔税款极有可能汇总到2009年已缴纳所得税税额中,抵顶了 2009年应纳的企业所得税税额。
并且,该公司2008年亏损1万元,经过检查调增所得额 后变为盈利2万元,若不作账务调整,在2009年所得税汇算清缴时,该亏损有可能又用 2009年所得予以弥补,造成 2009年度应纳税所得额的计算错误。
因此,查账后的调整账务,实质上是查账工作的继续。
不督促纳税人及时正确地调整账务,就不能真实地反映企业的财务状况 和经营成果,也不能防止新的错误发生,也就没有实现查账目的,完成查账任务。
(二)税务稽查账务调整的原则税务检查后调整账务时,应坚持恢复事物的本来面目,错在哪里,就在哪里纠正,从而消 除账面的虚假数字,真实地反映会计核算情况,使调整账务后账面反映的应纳税额与实际的应 纳税额相一致。
税务机关税检查后企业应该如何调账根据国家税务总局《增值税⽇常稽查办法》规定,增值税⼀般纳税⼈在税务机关对其增值税纳税情况进⾏检查后,凡涉及增值税涉税账务调整的,应设⽴“应交税费——增值税检查调整”专门账户。
凡检查后应调减账⾯进项税额或调增销项税额和进项税额转出的数额,借记有关科⽬,贷记本科⽬;凡检查后应调增账⾯进项税额或调减销项税额和进项税额转出的数额,借记本科⽬,贷记有关科⽬;待全部调账事项⼊账后,应结出本账户余额,并对该余额进⾏处理,处理之后,本账户⽆余额。
值得关注的是,按照国家税务总局《关于增值税⼀般纳税⼈发⽣偷税⾏为如何确定偷税数额和补税罚款的通知》的规定,偷税款的补征⼊库,应当视纳税⼈不同情况处理。
即:根据检查核实后纳税⼈当期全部的销项税额与进项税额(包括当期留抵税额),重新计算当期全部应纳税额,若应纳税额为正数,应当作补税处理,若应纳税额为负数,应当核减期末留抵税额。
因此,对于该⽂所述企业在8⽉份少记的收⼊造成漏记的增值税,不管税务机关的纳税检查是在企业上年度会计决算编报之前还是之后进⾏,都应通过“应交税费——增值税检查调整”科⽬。
该科⽬的余额按照以上所述的原则进⾏处理,不能以税务机关的纳税检查是在企业上年度会计报表决算之后进⾏的,作为直接补税的依据。
根据应付税款的规定,涉及企业所得税的,还应设⽴“所得税”科⽬,该科⽬借⽅反映企业根据纳税所得计算出的所得税额,贷⽅反映税收减免或退回的所得税额。
该科⽬余额在借⽅,⽉末应将其借⽅余额转⼊“本年利润”科⽬,结转后该科⽬⽆余额。
“以前年度损益调整”科⽬属于损益类科⽬。
核算企业本年度发⽣的调整以前年度损益的事项。
其借⽅发⽣额,反映企业以前年度多计收益、少计费⽤⽽调整以前年度损益的数额;贷⽅发⽣额反映企业以前年度少记收益、多计费⽤调整以前年度损益的数额。
在处理补或退所得税等有关项⽬后,企业应将“以前年度损益调整”科⽬的余额转⼊“利润分配——未分配利润”科⽬,结转后,该科⽬⽆余额。
税务稽查后的账务调整总思路笔者认为,税务稽查后的账务调整总思路可以归纳为以下三点:1、账务处理正确,会计与税法的差异而补税的,不需要对原账务处理进行调整。
例如:A企业2013年应纳税所得额100万元,所得税率25%,经税务稽查后,查出业务招待费超限额10万元、列支赞助支出5万元,未作纳税调整,假设其他方面均无问题。
企业列支的业务招待费的账务处理如下:借:管理费用等 1000000贷:银行存款 1000000企业列支赞助支出的账务处理认如下:借:营业外支出 50000贷:银行存款 50000按会计准则的规定,企业这样的处理是正确,但是税法对业务招待费的列支有限额规定,对赞助支出是不允许税前列支的,那么对于调整的部分,是不需要进行账务调整的,企业在补缴税款的时候,只需补缴的税款进行账务处理即可:借:所得税费用37500[(50000 100000)×25%]贷:应交税费――企业所得税 37500借:应交税费――企业所得税 37500贷:银行存款 375002、企业账务处理错误造成的补缴税款,必须按会计的记账原则对原账务处理进行调整。
例如:某企业将自产产品用于本企业的办公楼修建,产品成本为20万元,同类不含税销售价格为30万元,企业的会计处理:借:在建工程 200‚000贷:产成品 200‚000像这种情况,增值税法上要视同销售,按照企业所得税法规定不视同销售,企业正确的账务处理应是:借:在建工程 251‚000贷:产成品 200‚000应交税费――应交增值税(销项税额)51‚000(30万×17%)调账:借:在建工程 51‚000贷:应交税费――增值税检查调整 51‚0003、对于一些不需要账务调整,但是涉税数据有变化的,也要进行相应的调整,如:亏损数额的调整。
税务稽查调整帐务的几种方法
陈爱和
【期刊名称】《税收征纳》
【年(卷),期】1998(000)012
【摘要】税务稽查调整帐务是指纳税人依据会计制度和税务机关稽查的处理结论,对企业处理不当的或产生错帐的会计帐目进行更正和调整。
它是企业执行《税务检查处理决定书》的一项重要工作。
企业财会部门对税务稽查调整帐务事项都应编制记帐凭证进行调整,即根据税务稽查的决定,以调整错帐的会计分录编制记帐凭证,据以登记会计帐簿调整错帐,调整帐务的方法按照调整形式不同,可以分为三种方法。
补充调整法。
如果应调整的错误属于遗漏经济事
【总页数】1页(P31-31)
【作者】陈爱和
【作者单位】江苏省淮安市国税局
【正文语种】中文
【中图分类】F275
【相关文献】
1.企业自产自用业务税务稽查及帐务调整 [J], 朱鹏举;王华
2.村收入与支出几种特殊帐务处理方法 [J], 周惠军
3.贯彻《税务稽查工作规程》调整税务稽查内设机构 [J], 蔡晓明;蔡强
4.浅谈税务稽查的帐务调整 [J], 徐双泉
5.非货币性资产交换中相关税费的几种帐务处理方法之分析 [J], 易逢荣
因版权原因,仅展示原文概要,查看原文内容请购买。