湖南心电图技术主任医技师高级职称模拟试题
- 格式:docx
- 大小:17.35 KB
- 文档页数:7
湖南省心电学技术(医学高级)考试题一、单项选择题(共24题,每题的备选项中,只有 1 个事最符合题意)1、关于数字式记录器特点的表述,不正确的是A.采样率高,失真小B.更新换代快,容易技术升级C.记录器体积小,便于携带D.容易出现机械故障,导致心电图变形E.数据传输快,减少分析时间2、关于心肌桥的描述,不正确的是A.是指冠状动脉的一部分行走于心外膜心肌下方B.心室收缩时引起冠状动脉狭窄或闭塞,舒张时冠状动脉管径正常或接近正常C.常见于左前降支D.不会引起心肌梗死E.可通过多排螺旋CT、冠状动脉造影、血管内超声来诊断3、患者男性,62岁,心慌、胸闷待查。
心电图如图3-7-2所示,应诊断为A.窦性心律不齐B.窦性心动过缓C.窦性心动过缓伴不齐D.窦性停搏E.二度Ⅱ型窦房阻滞4、正常人运动时随运动量增加,血压的反应是A.收缩压和舒张压同步升高B.收缩压升高,舒张压降低C.收缩压升高,舒张压轻度升高或降低D.收缩压降低,舒张压升高E.收缩压不变,舒张压降低5、患者男性,53岁,临床诊断冠心病、前壁心肌梗死,行冠状动脉支架术。
出院前行运动试验检查,评估其治疗效果。
选择改良的Bruce方案,运动中患者未有明显不适感,运动前、运动中及运动后3分钟的心电图见图4-4-3A、B、C。
运动试验结果应为A.阴性B.阳性C.可疑阳性D.不能评价E.假阳性6、关于QT间期离散度的描述,正确的是A.指12导联同步心电图上同一个心动周期最大QT间期与最小QT间期的差值B.指12导联非同步心电图各导联间QT间期离散的程度C.是判断自主神经活性的定性指标D.反映了心房肌电活动复极过程在各个局部的不均一性E.可以用于心血管疾病诊断和鉴别诊断7、关于高钾血症的心电图表现,错误的是A.P波振幅减小或消失B.PR间期缩短C.QRS波群增宽,尤其是终末部分增宽D.T波高尖E.ST段下移或抬高8、患者男性,48岁,活动后胸闷半年,常规心电图检查显示为正常。
湖南省2016年心电学技术高级职称模拟试题一、单项选择题(共27题,每题的备选项中,只有 1 个事最符合题意)1、可以影响到心肌供血的冠状动脉狭窄程度为A.10%~20% B.30%~50% C.50%~70% D.70%~90% E.>90%2、关于急性肺动脉栓塞心电图表现的描述,不正确的是A.典型的心电图表现为SⅠQⅢTⅢ图形B.V1~V2导联T波倒置C.V4~V6导联R/S<1 D.额面QRS心电轴可以正常E.不会引起心房波改变3、患者男性,53岁,因反复晕厥多次而行食管电生理检查,测得窦房结恢复时间为4700ms,文氏点为160次/分。
最适合该患者的起搏器类型是A.AAI型起搏器B.VVI型起搏器C.VOO型起搏器D.VVT型起搏器E.临时起搏器4、梯形图主要用于A.心肌梗死的分析B.电解质紊乱的判断C.心律失常的分析D.房室肥大的研究E.流行病学调查5、关于左室特发性室性心动过速的描述,不正确的是A.多起源于左室间隔部B.心电图表现为左束支阻滞图形伴电轴右偏C.患者一般无器质性心脏病D.对维拉帕米敏感E.可通过射频消融术治愈6、关于冠状动脉痉挛的描述,错误的是A.冠状动脉痉挛引起的心绞痛又称Prinzrnetal心绞痛B.冠状动脉痉挛可发生在正常的冠状动脉节段上C.冠状动脉痉挛可发生在有冠状动脉病变的基础上D.导管操作一般不容易引起冠状动脉痉挛E.麦角新碱激发试验可帮助诊断7、关于预激综合征患者QRS波群的表述,不正确的是A.QRS波群为经房室结及旁路下传心室所形成的单源性心室融合波B.QRS 波群初始40ms向量可作为旁路定位的主要依据C.QRS波群终末向量不受旁路的影响D.B型预激常有QRS电轴左偏E.A型预激V1导联常见高R波8、引起异常Q波的原因是A.心室局部除极向量丧失B.心室局部除极向量异常增加C.心室除极顺序改变D.心脏位置和胸廓畸形E.以上均是9、关于快慢综合征与慢快综合征的鉴别要点,不正确的是A.前者平时心率和窦房结功能正常;后者平时心率缓慢,窦房结功能异常B.前者多无基础心脏病;后者常伴有基础心脏病C.前者多发生于预激综合征伴房室折返性心动过速终止后;后者常为病态窦房结综合征患者D.前者射频消融术可根治;后者常需植入起搏器治疗E.前者不会发生晕厥,后者常发生晕厥10、预激综合征合并三度房室传导阻滞的心电图表现是A.窦性心律呈完全心室预激图形B.PJ间期常>0.27s C.心房颤动或心房扑动时,QRS波群呈完全心室预激图形D.食管心房调搏通常不能诱发出房室折返性心动过速E.以上都是11、患者男性,53岁。
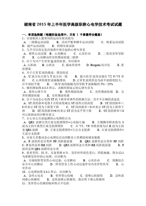
湖南省2015年上半年医学高级职称心电学技术考试试题一、单项选择题(每题的备选项中,只有 1 个事最符合题意)1、目前临床上最常用的运动负荷试验为A.二级梯运动试验B.活动平板和踏车运动试验C.核素运动试验D.超声运动试验E.药物负荷试验2、几乎可以肯定是洋地黄中毒引起的心律失常是A.窦性心动过缓B.心房颤动C.心房扑动D.二度房室传导阻滞E.心房颤动伴室性期前收缩二联律3、以下为可产生异常Q波的疾患,但应除外A.心肌病B.心肌炎C.脑血管意外D.Brugada综合征E.重症感染4、关于正常U波的描述,错误的是A.U波方向大体与T波方向一致B.最大的U波常出现在V2和V3导联C.心率快则U波振幅增高D.正常U波的形态为前半部斜度较大,后半部较平缓E.一般U波的振幅为同导联T波振幅的5%~25%5、梯形图如图4-5-5所示,该梯形图显示的心律失常为A.窦性心律不齐B.窦性期前收缩C.房性期前收缩D.交界性期前收缩E.室性期前收缩6、以下为动态心电图ST段下移异常事件的检测方法,其中不正确的表述是A.ST段的斜率是指J点的高度减去ST段终点的高度B.ST段的斜率<0时表示ST段为下斜型下移C.ST段的斜率>0时表示ST段为上斜型下移D.ST段的斜率=0时表示ST段为水平型下移E.ST段的斜率≤0对心肌缺血的诊断有意义7、右心室心尖部起搏的心电图特点为A.QRS波群呈类左束支阻滞图形+心电轴左偏B.左侧胸导联表现为S波为主的不典型左束支阻滞图形C.在V5、V6导联表现为以R波为主的宽QRS波群D.左束支阻滞图形+左后分支阻滞E.右束支阻滞图形+左前分支阻滞8、目前大多数动态心电图仪自动判断室上性期前收缩是根据A.P波的形态分类和PP间距提前量B.QRS波群形态分类和PP间距C.P 波形态和RR间距D.QRS波群形态分类和RR间距提前量E.P波形态和QRS波群形态分类9、患者男性,32岁,反复晕厥4年。
2015年湖南省心电学技术高级职称模拟试题一、单项选择题(共29题,每题的备选项中,只有 1 个事最符合题意)1、关于早期复极综合征的表述,不正确的是A.大多属于正常心电图变异B.心电图上主要表现为J点和ST段抬高及T 波高耸C.心率加快后,J点和ST段抬高加重D.ST段抬高在Ⅱ、Ⅲ、aVF、V2~V5导联表现明显E.主要由左心室心尖和前壁在左心室除极尚未结束前即开始复极引起2、心肌梗死陈旧期的心电图表现是A.T波高耸,无ST段抬高和坏死性Q波出现B.T波高耸,随即出现ST 段抬高,无坏死性Q波出现C.ST段弓背向上抬高,T波倒置,出现坏死性Q波D.抬高的ST段回到等电位线,T波倒置变深,存在坏死性Q波E.ST-T大多已恢复正常(部分患者T波倒置可持续存在),存在坏死性Q波3、TIMI分级Ⅲ级是指A.冠状动脉无血流B.仅有少量血流通过C.血流通过正常D.血流通过缓慢E.冠状动脉狭窄>75%4、患者男性,52岁,胸闷、心慌,活动后加重。
2年前因心肌梗死入院,近日检查心电图如图3-3-9所示,考虑为A.急性后壁心肌梗死B.陈旧性广泛前壁心肌梗死C.心脏顺钟向转位D.陈旧性前壁心肌梗死E.急性广泛前壁心肌梗死5、关于改良的Wilson导联系统的表述,正确的是A.仅用于3通道记录器B.是根据EASI正交导联推导得出的心电图C.获得的心电图波形与常规心电图差异很大D.导联数目较少,对心肌缺血的定位无帮助E.以上都不对6、动态心电图检查,要求患者记录日志的主要目的不包括A.了解患者不适症状与动态心电图改变的关系B.了解患者日常活动情况与动态心电图改变的关系C.了解心律失常昼夜变化规律与患者生活习性的关系D.了解患者的日常生活习惯E.了解无症状性心肌缺血的发生与患者活动状态的关系7、所谓的3支冠状动脉病变是指A.左前降支、对角支、钝缘支发生病变B.右冠脉、左前降支、中间支发生病变C.左回旋支、中间支、对角支发生病变D.左前降支、左回旋支、右冠状动脉发生病变E.左主干、左前降支、左回旋支发生病变8、洋地黄中毒的心电图改变不包括A.窦房阻滞B.心房颤动伴三度房室传导阻滞C.房性心动过速D.室性心动过速E.ST-T呈鱼钩样改变9、梯形图中A代表A.心房区B.心室区C.窦房区D.交界区E.窦房结10、一般要求心电图机共模抑制比>80dB,共模抑制比的高低反映A.心电放大器的低频特性B.基线的稳定性C.心电图机抗干扰的能力D.放大器内部噪声水平E.心电图机的线性功能11、关于心肌缺血引起ST抬高机制的阐述,不正确的是A.严重缺血使细胞膜受损B.细胞内K+外溢C.细胞外Na+内流D.静息膜电位降低E.4相等电位线(TP段)下移12、关于右心房增大的X线征象的描述,不正确的是A.右心缘向右扩展,圆隆,最凸点位置高B.左前斜位心前缘右心房段膨凸,延长C.心脏横径增大D.上腔静脉影增宽E.右前斜位心后缘向后下膨凸,压迫食管13、关于房性心动过速心电图特征的描述,不正确的是A.P'波形态与窦性P波相同B.频率常为150~250次/分C.P'R间期正常或延长D.心房率过快时可出现QRS波群变形E.心房率过快时可出现2:1、3:1下传14、目前心电图自动分析诊断存在的主要问题是A.对QRS波群检测困难B.难以准确地检测P波C.对T波检测困难D.难以识别Q波E.计算T波心电轴有困难15、关于魏登斯基现象的表述,不正确的是A.是两个节律点之间的正性传导的干扰现象B.发生在有传导阻滞的情况下C.促进传导改善的激动可以是一次期前收缩D.促进传导改善的激动可以是一次逸搏E.常可以使原来存在的传导阻滞完全消失16、患者男性,38岁,因晕厥就诊。
心电图技师岗位试题一、判断题(正确的请在括号内打“√”,错误的打“×”)1、V4导联电极位于左锁骨中线或第五肋骨相交处。
()答案:×(难)2、测量正向波形的高度时,应以参考水平线下缘垂直测量到波的顶端。
()答案:×(易)3、P-R间期应选择12个导联中P波宽大且有Q波的导联进行测量。
()答案:√(中)4、测量各段时间应自波形起点的内缘测至波形终点的内缘。
()答案:√(难)5、心肌梗塞时,S-T段呈弓背向下型抬高。
()答案:×(易)6、QRS波群时间>0、12s,表示房内传导障碍( )答案:×(中)7、浦氏纤维传导最快,约每秒4000毫米,比心室肌纤维传导快5倍。
( )答案:×(难)8、窦房结的供血大多数来自右冠动脉的右房前支,也有少数来自左冠状动脉的左前支。
( ) 答案:√(难)9、心脏受交感神经及迷走神经的直接支配。
( )答案:√(易)10、交感神经兴奋时,表现为心率减慢,心搏减弱,传导速度减缓。
( )答案:×(易)11、心脏跳动是由于心肌不停地收缩与舒张。
( )答案:√(中)12、在传导系统的各个部位中,房室结的自律性最高,窦房结次之,房室束及蒲肯野氏纤维最低。
( )答案:×(中)13、心脏的传导性是指心肌能将兴奋向邻近部位扩散的特性。
( )答案:√(易)14、一切生物细胞,在活动时均可产生电流,称为生物电。
( )答案:√(难)15、心肌细胞在人体内被浸泡于体液中,体液内布满了带电的物质。
( )答案:√(中)16、由于细胞膜是导电的,细胞内外的带电粒子可以细胞膜传电。
( )答案:×(难)17、心肌细胞膜内、外的主要带电粒子,其性质也不完全相同。
( )答案:√(易)18、电流从高电位的膜内流到低电位的膜外,这样的动作电位变化称做除极状态。
( )答案:√(易)19、心肌细胞的电位变化还可因心肌细胞部位不同而造成电位变化的快慢不同。
湖南省2016年下半年心电图技术卫生高级职称考试题一、单项选择题(共25题,每题2分,每题的备选项中,只有1个事最符合题意)1、可引起QRS波群振幅降低的原因是A.皮下气肿B.肺气肿C.胸腔积液D.全身明显水肿E.以上都是2、关于奎尼丁引起的心电图改变的表述,错误的是A.T波振幅减低或T波倒置B.ST段压低C.U波显著D.QT间期不变E.QRS波群增宽3、1932年,首先提出心电图运动试验可作为冠心病辅助诊断方法的学者是A.Arthur Master B.S.GoldhammerC.Robert Bruce D.F.N.WilsonE.T.Lewis4、心律失常是指A.心率过快或过慢B.心脏节律不整齐C.心脏起搏点位置异常D.激动起源和(或)激动传导异常E.患者反复发作心悸5、目前大多数动态心电图仪自动判断室上性期前收缩是根据A.P波的形态分类和PP间距提前量B.QRS波群形态分类和PP间距C.P波形态和RR间距D.QRS波群形态分类和RR间距提前量E.P波形态和QRS波群形态分类6、运动试验的最大负荷与纽约心脏协会(NY-HA)的心功能分级有对应的关系,能忍受2~4代谢当量的运动量相当于A.心功能Ⅰ级B.心功能Ⅱ级C.心功能Ⅲ级D.心功能Ⅳ级E.以上均不是7、以下情况可能会引起心电图记录出现交流电干扰,但应除外A.地线连接不当B.周围有电磁波影响C.开关接触不良D.患者呼吸急促E.电源电压异常8、心电图上表现RR间距规则的是A.心房颤动B.二度Ⅰ型房室传导阻滞C.心房扑动呈2:1~3:1下传D.一度房室传导阻滞E.不完全性干扰性房室脱节9、“等位性Q波”是指A.qv3>qv4>qv5B.存在Q波区C.原来无q波的导联出现新的q波D.胸前导联R波递增不良E.以上都是10、正常人T波与QRS波群方向相同的原因是A.复极顺序与除极顺序相同,都是从心内膜向心外膜方向推进B.心内膜与心外膜同时除极和复极C.复极从心外膜向心内膜方向推进,与除极方向相反D.除极与复极从室间隔开始向左、右心室推进E.细胞膜最早开始除极的部位最先开始复极11、对血钾增高最敏感的心脏组织是A.窦房结B.心房肌C.心室肌D.希氏束E.普肯耶纤维12、绘制梯形图时应将V行中的竖线对准A.P波B.PR间期C.QRS波群起点D.T波E.QRS波群的R峰13、描记心电图的常规走纸速度为A.12.5mm/s B.25mm/sC.50mm/s D.75mm/sE.100mm/s14、患者女性,60岁,因二度Ⅱ型房室传导阻滞植入起搏器6年。
高级卫生专业技术资格考试心电图技术(111)(正高级)自测试题及解答参考一、多项选择题(本大题有30小题,每小题1分,共30分)1、以下哪些情况可能引起心电图(ECG)ST段抬高?A. 心肌缺血B. 心肌梗死C. 心包炎D. 高钾血症E. 静脉血栓答案:ABC解析:ST段抬高是心电图上常见的一种异常表现,可能由多种原因引起。
心肌缺血、心肌梗死和心包炎都可能导致ST段抬高。
高钾血症和静脉血栓虽然也可能影响心电图,但不是导致ST段抬高的常见原因。
因此,正确答案为A、B、C。
2、以下关于心电图(ECG)导联描述正确的是:A. V1、V2导联主要反映左心室前壁和心尖部电位变化B. II、III、aVF导联主要反映右心室电位变化C. V5、V6导联主要反映左心室侧壁电位变化D. aVR导联主要反映右心室心尖部电位变化E. V3、V4导联主要反映心尖部电位变化答案:ACE解析:心电图导联是用来记录心脏电活动的不同位置。
V1、V2导联确实主要反映左心室前壁和心尖部电位变化;V5、V6导联主要反映左心室侧壁电位变化;V3、V4导联则主要反映心尖部电位变化。
II、III、aVF导联主要反映左心室下壁和后壁电位变化,而aVR导联主要反映右心室心尖部电位变化。
因此,正确答案为A、C、E。
3、以下哪项是正常心电图的心率范围?()A、40-60次/分钟B、60-100次/分钟C、100-140次/分钟D、140-200次/分钟答案:B解析:正常心电图的心率范围通常为60-100次/分钟。
心率过慢(心动过缓)或过快(心动过速)都可能提示心脏功能异常。
4、在心电图上,以下哪个导联显示心房激动?()A、Ⅰ导联B、Ⅱ导联C、aVR导联D、V1导联答案:C解析:在心电图上,aVR导联显示心房激动,因为在aVR导联中,心房激动首先传导至右心房,然后向左心房传导。
其他选项如Ⅰ、Ⅱ、V1导联主要反映心室激动。
5、在心电图检查中,以下哪种情况可能表明存在左心室肥厚(LVH)?A. V5和V6导联中R波电压增高B. 电轴显著右偏C. ST段压低超过0.05mV,特别是在V5和V6导联D. T波倒置在V5和V6导联E. P波振幅在II、III、aVF导联增高【答案】A、C、D【解析】左心室肥厚(LVH)通常会导致V5和V6导联中的R波电压增加,并且可能会有ST段压低以及T波倒置的现象。
湖南省2016年心电图技术(主管技师)模拟试题一、单项选择题(共24题,每题的备选项中,只有 1 个事最符合题意)1、可能是左侧旁路前传引发的宽QRS波群心动过速的心电图表现为A.V4~V6导联QRS波群均以负向波为主B.V2~V6导联QRS波群呈QR型C.额面QRS心电轴位于-90°~-180°D.Ⅱ、Ⅲ、aVF导联QRS 波群呈高R波E.V1~V6导联QRS波群均以正向波为主2、绘制梯形图时应将A行中的竖线对准A.P波顶峰B.P波起点C.QRS波群起点D.T波顶峰E.U 波终点3、扩张型心肌病病理及血流动力学改变不包括A.进行性加重的充血性心力衰竭和各种心律失常B.左心室射血分数(EF)重度减低C.心肌收缩无力,心排量减少,心贮血量增多D.室壁变薄且运动普遍减低E.两侧心室扩大.通常以右心扩大为主4、正常人心房除极向量环的运行轨迹是A.先从右上向左后下,以后又转向左前下,最终回到“0”点B.先从右上向左前下,以后又转向左后下,最终回到“0”点C.先从左上向左前下,以后又转向右后下,最终回到“0”点D.先从右向左,以后又转向后下,最终回到“0”点E.先从后向前,以后又转向左后下,最终回到“0”点5、心绞痛发作时胸痛的典型部位是A.胸骨中、上段后B.胸骨下段后C.心尖区D.左肩E.剑突下6、患者女性,21岁,体检时心电图检查见图3-7-4,应考虑为A.窦性停搏B.二度Ⅰ型窦房阻滞C.二度Ⅱ型窦房阻滞D.窦性心律不齐E.房性期前收缩7、以下为应用心电信息管理系统的优越性,其中表述不正确的是A.可避免传染病的传播和交叉感染B.可增加成本消耗C.可实现远程诊断和随时在线调阅心电图D.可数字化存储原始心电图信息,利于长期保存E.可随时调用患者的历次心电图信息8、患者男性,56岁。
阵发性胸闷1年,胸片、超声心动图及心电图检查均正常,行运动平板试验检查,运动中随运动量加大,患者诉心前区闷痛。
2016年湖南省心电图技术卫生高级职称试题一、单项选择题(共25题,每题2分,每题的备选项中,只有1个事最符合题意)1、患者女性,51岁,胸闷、心悸。
心电图如图3-7-5所示,应诊断为A.二度Ⅰ型窦房阻滞B.窦性停搏C.二度Ⅱ型窦房阻滞D.窦性心律不齐E.二度Ⅱ型房室传导阻滞2、关于窦房结内游走心律的描述,错误的是A.同一导联上窦性P波形态不变B.起搏点在窦房结头部,P波振幅高,频率快;起搏点在窦房结尾部则P 波振幅低,频率慢C.可伴有窦性心律不齐D.PR间期可有差异E.aVR导联P波倒置3、数字化12导联同步心电图机采用自动方式记录的心电图长度为A.5秒B.7.5秒C.10秒D.12.5秒E.20秒4、患者女性,安装DDD型起搏器后1周,患者自觉活动时心悸、头昏,常规心电图示起搏器功能正常。
为进一步查清症状的原因,下一步检查应选择A.胸部X线检查B.超声心动图C.动态心电图D.平板运动试验E.核素心肌显像5、患者男性,53岁,临床诊断冠心病、前壁心肌梗死,行冠状动脉支架术。
出院前行运动试验检查,评估其治疗效果。
选择改良的Bruce方案,运动中患者未有明显不适感,运动前、运动中及运动后3分钟的心电图见图4-4-3A、B、C。
运动试验结果应为A.阴性B.阳性C.可疑阳性D.不能评价E.假阳性6、关于正常U波的描述,错误的是A.U波方向大体与T波方向一致B.最大的U波常出现在V2和V3导联C.心率快则U波振幅增高D.正常U波的形态为前半部斜度较大,后半部较平缓E.一般U波的振幅为同导联T波振幅的5%~25%7、关于起搏器不应期的描述,错误的是A.心房不应期由心房起搏或感知触发,分为心房空白期和相对不应期,设置目的是为了避免感知心房脉冲后电位及其后的R波及T波B.心房后心室空白期由心房起搏或感知信号触发,不可程控,设置目的是为了防止心室电路对心房脉冲的交叉感知C.心室不应期由心室起搏或感知触发,分为心室空白期和相对不应期,设置目的是为了避免感知起搏的QRS后电位及T波D.心室后心房不应期(PVARP)由心室起搏或感知信号触发,分为空白期和相对不应期,设置目的是为了避免心房电路对心室脉冲的交叉感知或感知逆行P 波E.总心房不应期=AV间期+PVARP=上限跟踪频率间期8、反映左心室舒张功能受损的指标是A.E峰值速度升高B.A峰值速度减低C.E/A>1 D.E/A<1E.E/A=19、糖尿病合并自主神经功能严重损害患者的HRV分析表现为A.LF/HF比值升高B.所有频带功率均明显降低C.SDNN在50~100msD.总功率增高E.三角指数<3010、关于Ⅰc类药物普罗帕酮对心电图影响的描述,不正确的是A.可使PR间期延长B.可引起窦性心率减慢C.对QRS波群无影响D.QT间期可正常或轻度延长E.中毒时可引起严重室性心律失常11、房室折返性心动过速的折返环A.只包括心房B.只包括心室C.只包括房室结D.包括心房和心室E.包括心房、房室结、心室和旁路12、正常人肢体导联P波电轴的范围为A.-30°~+90°B.0°~+75°C.+45°~+90°D.大多数在0°~+45°E.-30°~0°13、患者男性,73岁,因心悸、胸闷1个月就诊。
湖南省心电图技术(主管技师)考试题一、单项选择题(每题的备选项中,只有 1 个事最符合题意)1、患者女性,49岁,平时有心慌、胸闷症状,常规心电图显示正常。
行运动平板试验检查,运动至目标心率时出现V4~V6导联ST段水平型压低0.08mV,持续1分钟后逐渐恢复正常,其结果应判断为A.阴性B.阳性C.可疑阳性D.无法判断E.假阳性2、梯形图如图4-5-1所示,该梯形图支持的诊断是A.窦性心律,正常心电图B.房性心律C.交界性心律D.窦性心律不齐E.一度房室传导阻滞3、判断动态心电图ST段是否偏移的参考点通常设置在A.P-Q(P-R)段中点B.QRS波群起点C.QRS波群终点D.J点后60~80ms E.T-P段中点4、关于二度Ⅱ型窦房阻滞的描述,错误的是A.窦性P波规律出现B.PP间距逐渐缩短至P波脱漏C.长PP间距等于正常窦性PP间距的倍数D.传出阻滞的比例可为2:1、3:2、4:3等E.P 波形态一致5、房性逸搏心律与交界性逸搏心律的鉴别主要根据A.前者频率为40~60次/分B.前者延迟出现的QRS波群前有相关的异位P'波C.前者QRS波群与窦性QRS波群相似D.前者最多见E.以上都不是6、以下情况可能会引起心电图记录出现交流电干扰,但应除外A.地线连接不当B.周围有电磁波影响C.开关接触不良D.患者呼吸急促E.电源电压异常7、3通道动态心电图CM5导联的正极应放置在A.胸骨右缘第4肋骨B.左腋前线第5肋骨C.左锁骨中线第5肋骨D.左腋中线第5肋骨E.右锁骨下窝8、以下提示心肌缺血的心电图改变是A.V5导联R波增高B.T波和U波融合C.T波振幅<1/4R D.V4~V6导联ST段水平型或下斜型下移≥0.1mV E.心电轴明显左偏9、患者男性,47岁,发作性胸痛,临床考虑为冠心病。
行运动试验检查,运动中患者出现胸骨后压榨样疼痛。
运动前、运动中及运动后4分钟的心电图见图4-4-4A、B、C。
2017年上半年湖南省卫生高级心电学技术职称考试试题一、单项选择题(共24题,每题的备选项中,只有 1 个事最符合题意)1、需要与房性期前收缩未下传相鉴别的是A.窦性停搏B.二度Ⅱ型窦房阻滞C.二度Ⅰ型窦房阻滞D.窦性心律不齐E.以上都是2、在窦房结和房室结之间存在的结间束数目是A.1条B.2条C.3条D.4条E.5条3、国内采用的冠心病的诊断标准是:冠状动脉或其主要分支狭窄(管径法)≥A.25% B.50% C.70% D.75% E.90%4、DDD起搏器的第1个字母D代表A.心房、心室感知功能B.心房、心室起搏功能C.心房感知功能、心室起搏功能D.心房起搏功能、心室感知功能E.以上都不是5、与起搏器寿命有关的因素不包括A.主要由起搏器的电池决定B.与耗电量有关C.与起搏器工作的百分比有关D.与起搏阈值有关E.与起搏器体积大小有关6、关于典型心房扑动心电图特征的描述,不正确的是A.P波消失,代之连续的大锯齿状F波B.F波间无等电位线,波幅大小一致C.F波形态不规则,频率为340~430次/分D.F波多呈2:1或4:1下传E.传导比例可恒定或不恒定7、急性心肌梗死分为“ST段抬高型”和“非ST段抬高型”心肌梗死的临床意义是A.有助于判断单支还是多支冠状动脉病变B.有助于判断心功能的状态C.有助于早期进行干预治疗并选择正确的治疗方案D.有助于判断是心内膜下梗死还是透壁梗死E.以上都对8、关于窦房结内游走心律的描述,错误的是A.同一导联上窦性P波形态不变B.起搏点在窦房结头部,P波振幅高,频率快;起搏点在窦房结尾部则P波振幅低,频率慢C.可伴有窦性心律不齐D.PR间期可有差异E.aVR导联P波倒置9、下列关于窦性心律不齐的表述,不正确的是A.非呼吸性窦性心律不齐常见于正常健康人B.呼吸性窦性心律不齐常见于正常健康人C.窦性心动过缓者常伴窦性心律不齐D.窦房结内游走心律时可出现窦性心律不齐E.窦性心律不齐常见于青少年和儿童10、糖尿病合并自主神经功能严重损害患者的HRV分析表现为A.LF/HF比值升高B.所有频带功率均明显降低C.SDNN在50~100ms D.总功率增高E.三角指数<3011、某患者心电图表现为:P波消失,QRS-T波不易辨认,代之以频率约为400次/分的颤动波,诊断为A.窦性停搏B.心房颤动伴三度房室传导阻滞C.心房扑动伴三度房室传导阻滞D.心室扑动E.心室颤动12、流行病学研究中最常用的心电图编码是A.Washington code B.Minnesoda code C.CIIS code D.NovacodeE.NBG code13、关于心动过速性心肌病临床特点和诊断的阐述,不正确的是A.典型病例见于慢性房颤、无休止性室上性心动过速、心房扑动或无休止性室性心动过速B.该病是一种排除性、回顾性诊断C.该病一般发生在年轻人及正常心脏者D.室性期前收缩也会引起心动过速性心肌病E.心动过速每天发作超过总时间的10%~15%就可导致心肌病14、磁铁试验的作用不包括A.检查起搏功能B.检测感知功能C.测定磁铁频率,以了解电池的状况D.测定起搏阈值E.终止起搏器介导的心动过速15、患者女性,29岁,听诊心律不齐,心电图检查见图3-7-3,应诊断为A.窦性心律不齐B.窦房结内游走心律C.窦性停搏D.窦房结心房游走心律E.二度Ⅰ型窦房阻滞16、对急性下壁心肌梗死患者应常规加做的导联是A.aVL、V1~V6 B.V3R~V5R、V1~V3 C.V3R~V5R、V7~V9 D.V1~V3 E.V4~V517、关于窦性停搏的描述,错误的是A.心电图上突然出现长PP间距B.长PP间距后可见逸搏或逸搏心律C.长PP间距应是正常窦性PP间距的整数倍D.迷走神经张力增高者可出现一过性窦性停搏E.可见于颈动脉窦过敏者18、体位改变对动态心电图ST段的影响是A.可使ST段由正常变为压低B.可使ST段由正常变为抬高C.可使ST段由压低变为正常D.可使ST段由抬高变为正常E.以上都是19、关于钩拢现象的表述,不正确的是A.是指副节律点对主导节律点产生正性变时作用的干扰现象B.两种节律之间的影响是通过电和机械共同作用而产生的C.时相性窦性心律不齐属于钩拢现象D.发生钩拢现象一定出现等频心律E.非阵发性房室交界性心动过速伴有钩拢现象在临床上相对多见20、关于动态心电图仪磁带记录特点的表述,不正确的是A.可提供长时程心电活动记录B.允许重放和询问整个记录过程C.经A/D转换可造成波形失真D.对心肌缺血的判断具有特殊的优势E.磁带上的心电信息不能永久保存21、患者男性,25岁,感冒后3天,因心悸就诊。
2015年下半年湖南省心电图技术(主管技师)模拟试题一、单项选择题(共24题,每题的备选项中,只有 1 个事最符合题意)1、梯形图如图4-5-1所示,该梯形图支持的诊断是A.窦性心律,正常心电图B.房性心律C.交界性心律D.窦性心律不齐E.一度房室传导阻滞2、以下情况可引起右胸导联QRS波群振幅增高,但不包括A.右心室肥大B.右束支阻滞C.A型预激综合征D.前间壁心肌梗死E.正后壁心肌梗死3、所谓的3支冠状动脉病变是指A.左前降支、对角支、钝缘支发生病变B.右冠脉、左前降支、中间支发生病变C.左回旋支、中间支、对角支发生病变D.左前降支、左回旋支、右冠状动脉发生病变E.左主干、左前降支、左回旋支发生病变4、关于正常人T波形态的描述,不正确的是A.aVR导联T波倒置B.V4~V6导联T波直立C.约50%的正常女性V1导联T波可倒置D.正常T波上行支与下行支不对称E.V3导联T波倒置常见5、形成房性期前收缩未下传的主要原因是A.恰遇交界区的相对不应期B.恰遇心室肌的相对不应期C.恰遇交界区的有效不应期D.恰遇右束支的有效不应期E.恰遇右束支的相对不应期6、对安静状态下即有心肌缺血症状或者心肌梗死恢复期的患者,运动量宜选择A.5代谢当量以内B.7代谢当量以内C.10代谢当量以内D.14代谢当量以内E.20代谢当量以内7、可引起QRS波群振幅降低的原因是A.皮下气肿B.肺气肿C.胸腔积液D.全身明显水肿E.以上都是8、动态心电图记录器根据信号存储介质分为A.磁带记录器、固态记录器、闪存记录器B.模拟记录器和数字记录器C.连续记录器和间歇记录器D.磁带记录器和闪存记录器E.实时记录和远程信号传输9、关于干扰现象的表述,不正确的是A.干扰是指激动因遇病理性延长的不应期而引起传导延迟或中断的现象B.干扰是指激动因遇生理性不应期而引起传导延迟或中断的现象C.心房率过快,心房周期<交界区生理不应期时,可发生干扰D.心室率快于心房率时,可发生干扰E.窦性心律的频率慢于潜在的逸搏心律的频率时,可发生干扰10、正常人Lorenz散点图的图形为A.彗星状B.鱼雷状C.短棒状D.扇形E.复杂型11、关于房室结折返性心动过速的表述,正确的是A.快慢型约占90% B.心房和心室是折返环的重要组成部分C.房室结内或房室结周围存在双径路是形成折返的基础D.通常快径路的不应期较短,慢径路的不应期较长E.最早的逆传心房激动点位于冠状静脉窦远端12、患者男性,66岁,陈旧性心肌梗死。
湖南省2016年下半年心电学技术高级职称考试题一、单项选择题(共27题,每题的备选项中,只有 1 个事最符合题意)1、室性心动过速特征性的心电图表现不包括A.胸前导联QRS波群呈同向性B.可见心室夺获C.可见室性融合波D.可见房室分离且心室率快于心房率E.心动过速频率>200次/分2、患者女性,46岁,胸闷、胸痛2月余,无明显诱因。
相关心血管检查均未发现异常,运动试验检查过程中出现室性期前收缩,约1~4次/分,未见ST-T异常改变。
运动试验结果应判断为A.阴性B.阳性C.不能评价D.可疑阳性E.假阴性3、目前认为评价心肌存活最准确的方法是A.冠状动脉造影B.心肌灌注显像C.PET心肌葡萄糖代谢显像D.超声心动图E.12导联同步心电图4、关于慢快型房室结折返性心动过速的表述,不正确的是A.心动过速可被程序刺激诱发B.RR间距规整,心率常为150~250次/分C.RP'间期常>70ms D.逆传P'波与QRS波群部分重叠E.QRS波群时限正常或伴有功能性束支阻滞5、洋地黄中毒很少发生的心律失常类型是A.室性期前收缩二联律B.室性心动过速C.非阵发性交界性心动过速D.房性心动过速E.束支阻滞6、关于高钾血症的描述,不正确的是A.复极3相时间缩短B.除极0相上升速度减慢C.R波振幅降低,S 波增宽D.ST段不下移E.可引起ST段抬高7、心电图是空间心电向量环多次投影而产生的,投影的次数为A.1次B.2次C.3次D.4次E.0次8、以下为发生心房梗死可出现的心电图改变,但不包括A.PR段抬高>0.05mV或压低>0.1mV,以Ⅰ导联改变最有诊断价值B.ST 段弓背向上抬高,Q波时限≥0.03s C.P波宽大且形态畸形D.出现持续的房性心律失常E.存在对应的心室梗死9、对急性下壁心肌梗死患者应常规加做的导联是A.aVL、V1~V6 B.V3R~V5R、V1~V3 C.V3R~V5R、V7~V9 D.V1~V3 E.V4~V510、患者男性,56岁。
湖南省2017年心电图技术(主管技师)考试试卷本卷共分为2大题40小题,作答时间为180分钟,总分100分,60分及格。
一、单项选择题(在每个小题列出的四个选项中只有一个是符合题目要求的,请将其代码填写在题干后的括号内。
错选、多选或未选均无分。
本大题共20小题,每小题2分,共40分。
)1、关于aVR导联的连接方式,正确的是A.右上肢接正极,左上肢和左下肢相连接负极B.左上肢接正极,右上肢和左下肢相连接负极C.右上肢接正极,左下肢接负极D.右上肢接正极,左上肢接负极E.正极置于左下肢,左、右上肢相连接负极2、关于预激综合征心电图特征的描述,不正确的是A.QRS波群起始部有delta波B.PR间期<0.12s C.PJ间期延长D.大多有继发性ST-T改变E.QRS波群增宽≥0.12s3、患者女性,60岁,因二度Ⅱ型房室传导阻滞植入起搏器6年。
现随访检测起搏器功能,将磁铁放置在植入的起搏器上方并记录心电图(见图4-8-3),以下正确的描述是A.磁铁频率前3个周期为100次/分,其后为60次/分B.感知功能正常C.完全性右束支阻滞D.非阵发性室性心动过速E.起搏器介导的心动过速4、以下为可能引起心电图机电源指示灯不亮的原因,但应除外A.指示灯损坏B.未放入记录纸C.电源插头损坏或接触不良D.电源开关损坏E.电源保险丝烧断5、获得性长QT间期综合征可见于A.高钾血症B.高钙血症C.中枢神经系统损伤D.口服地高辛E.以上都是6、患者男性,63岁,因心悸、胸闷半个月就诊。
心电图如图3-15-6所示,以下为该心电图的诊断,但应除外A.窦性心律B.非阵发性室性心动过速C.间歇性左束支阻滞D.室性期前收缩E.急性前间壁心肌缺血或梗死7、描记心电图的常规走纸速度为A.12.5mm/s B.25mm/s C.50mm/s D.75mm/s E.100mm/s 8、诊断急性右心室心肌梗死主要依据A.V4R导联ST段弓背向上抬高≥0.1mV B.V1~V3导联ST段弓背向上抬高,且QRS波群呈QS型C.Ⅱ、Ⅲ、aVF、V1~V3导联ST段弓背向上抬高D.V3~V4导联ST段弓背向上抬高≥0.1mV E.V3R~V6R导联QRS波群呈QS型9、关于长QT间期综合征的描述,不正确的是A.体表心电图表现为QT间期延长B.易发生尖端扭转型室性心动过速、心室颤动和心脏性猝死C.可分为先天遗传性和后天获得性两类D.反复晕厥E.体表心电图上常有J波10、患者女性,60岁,冠心病。
湖南省2016年上半年主治医师(心内科)高级技师职称考试试卷一、单项选择题(共25题,每题2分,每题的备选项中,只有1个事最符合题意)1、下列关于非Q波性心肌梗死的叙述中,错误的是A.住院期间病死率低B.再梗死发生率高C.心绞痛再发生率高D.远期病死率高E.治疗上应首选静脉溶栓治疗2、以向阳性皮疹为特异性皮损的疾病为A.系统性红斑狼疮B.系统性硬化病C.皮肌炎D.银屑病关节炎E.结节性多动脉炎3、男,28岁,心悸,气促3个月。
心脏扩大,室性奔马律,心尖Ⅲ/Ⅵ级收缩期吹风样杂音,双肺少许湿性哕音,肝大,下肢肿。
B超:左房、左室扩大明显。
诊断为扩张型心肌病。
该病死因多为A.心力衰竭B.严重心律失常C.心力衰竭和严重心律失常D.心脏性猝死E.心源性休克4、室性心动过速,以下各项错误的是A.P-QRS无固定关系B.QRS宽度<0.12sC.第一心音强弱不等D.心律可稍不齐E.按压颈动脉窦无效5、诊断胸内结节病最常见、最重要的方法是A.皮肤活检B.血尿酸的测定C.血常规检查D.胸部X线片检查E.支气管镜检查6、茶碱类治疗支气管哮喘的作用机制是A.阻断迷走神经B.抑制磷酸二酯酶C.激活腺苷酸环化酶D.保护肥大细胞溶酶体膜E.使封闭抗体增加7、下列物质中不能与费林试剂反应的是__。
A.乙醛B.苯甲酮C.甲醛D.异丁醛8、对于交通性气胸患者,采用胸腔闭式引流治疗时,错误的说法是A.液气胸患者可选腋前线第4~5肋间,或在×线透视下选择适当部位B.插管部位多取锁骨中线外侧第2肋间C.导管另一端应置于水封瓶水面下1~2cmD.水封瓶玻璃管中液面不再波动时,即证明肺已全部复张,可拔除导管E.导管水封瓶水面下过深气体引流不完全9、患者,男,58岁,10年前健康体检时,被告知“心电图异常”,近2个月来,“眼前一阵发黑”3次。
来院后查:P 40/min,不整,BP134/80mmHg,其心电图诊断为完全性房室传导阻滞,最合适的治疗应选择A.硫酸阿托品B.α受体激动药C.β受体激动药D.抗血小板药物E.置入心脏起搏器10、关于艾滋病肺部感染的叙述错误的是A.70%~80%的患者可经历一次或多次肺孢子虫肺炎B.因机会性感染而死亡的病例约一半死于肺孢子虫肺炎C.临床表现主要是慢性咳嗽及短期发热,呼吸急促和发绀D.多数患者肺部能闻及啰音E.肺部×线征为间质性肺炎,但无特异性11、患者,男,62岁,急性前壁心梗20h后出现左心衰竭表现,临床上为了较正确地评价左心功能状态,以便指导治疗的最佳措施是A.心电图B.测肘静脉压C.漂浮导管监测D.胸部X线E.超声心动图12、16个月女娶,2周前全身皮肤出疹,2~3d疹出齐伴发热,热型不详,咳嗽无吐泻,曾在当地用过青霉素。
湖南省高级心电技术考试题本卷共分为2大题40小题,作答时间为180分钟,总分100分,60分及格。
一、单项选择题(在每个小题列出的四个选项中只有一个是符合题目要求的,请将其代码填写在题干后的括号内。
错选、多选或未选均无分。
本大题共20小题,每小题2分,共40分。
)1、室性逸搏与交界性逸搏伴束支阻滞鉴别的可靠依据是A.QRS波群的形态B.QRS波群的宽度C.QRS波群延迟出现的时间D.既往心电图是否有束支阻滞E.逸搏的频率2、关于Q波的描述,错误的是A.aVR导联Q波再大也无意义B.QRS心电轴左偏时,Ⅲ、aVF导联可出现Q波C.QRS心电轴右偏时,aVL导联可出现Q波D.异常Q 波表明有心肌坏死E.心肌梗死不一定有异常Q波3、AAI起搏器的第2个字母A代表A.心房感知功能B.心房起搏功能C.心室感知功能D.心室起搏功能E.以上都不是4、典型心绞痛的心电图表现通常不包括A.ST段压低B.T波低平、双向或倒置C.U波倒置D.ST段抬高E.原有ST-T异常,心绞痛发作时ST-T正常5、Brugada综合征发生心室颤动的电生理机制是A.早期后除极B.右心室外膜自律性增高C.2相折返D.晚期后除极E.与碎裂电位有关6、关于起搏器介导的心动过速的阐述,不正确的是A.心动过速有突发突止的特点B.心动过速频率常为130次/分C.多见于VVI起搏器患者D.常因房性期前收缩或室性期前收缩诱发E.心动过速为折返机制7、反映左心室舒张功能受损的指标是A.E峰值速度升高B.A峰值速度减低C.E/A>1 D.E/A<1 E.E/A=18、患者女性,51岁,胸闷、心悸。
心电图如图3-7-5所示,应诊断为A.二度Ⅰ型窦房阻滞B.窦性停搏C.二度Ⅱ型窦房阻滞D.窦性心律不齐E.二度Ⅱ型房室传导阻滞9、引起异常Q波的原因是A.心室局部除极向量丧失B.心室局部除极向量异常增加C.心室除极顺序改变D.心脏位置和胸廓畸形E.以上均是10、测量ST段偏移量的参考水平应是A.J点B.P波起始部C.QRS波群起始部D.TP段E.TU 段11、梯形图中V行的垂直竖线代表A.心房激动B.心室激动C.交界区激动D.束支激动E.室内差异性传导12、关于正常人T波振幅的描述,不正确的是A.一般V2或V3导联T波振幅最高B.胸前导联T波振幅正常值大于肢体导联C.女性T波的振幅一般大于男性D.胸前导联T波振幅可高达1.2~1.5mV E.一般T波振幅随年龄增长逐渐降低13、关于正常人ST段偏移的描述,不正确的是A.V5、V6导联ST段上抬小于0.1mV B.V2、V3导联ST段上抬可达0.3mV C.年轻人ST段上抬的幅度较大D.ST段下移一般不超过0.1mV E.早期复极引起的ST段上抬大多属于正常变异14、引起心电图波形振幅减低的因素有A.肥胖B.肺气肿C.胸腔积液D.心包积液E.以上都是15、心律失常分析的内容不包括A.基本节律分析B.心房波分析C.心室波分析D.分析P波与QRS波群的关系E.分析U波16、窦性心律不齐的心电图表现为A.突然出现明显延长的PP间距,长PP间距不是短PP间距的整数倍B.同一导联上窦性PP间距相差>0.12s C.PP间距逐渐缩短,继而出现一长PP 间距,而后PP间距又重复以上规律D.不同导联上PP间距相差>0.12s E.突然出现明显延长的PP间距,长PP间距是短PP间距的整数倍17、低钾血症的心电图表现不包括A.P波振幅增高B.PR间期延长C.T波振幅增高D.ST段压低E.QT-U间期延长18、关于二度Ⅱ型房室传导阻滞的表述,正确的是A.P波与QRS波群无关B.无QRS波群脱落C.PR间期恒定,间断出现QRS波群脱落D.房室传导比例常为3:1~4:1 E.房室传导比例不会出现3:2或4:319、可引起心肌缺血的是A.冠状动脉狭窄B.冠状动脉痉挛C.冠状动脉微血管病变D.心肌桥E.以上都是20、患者男性,56岁,胸闷3年。
湖南省2015年上半年心电图技术卫生高级职称考试试题一、单项选择题(共24题,每题的备选项中,只有 1 个事最符合题意)1、实现患者心电图信息与计算机系统互相联系的重要基础是A.使用单导联心电图机B.使用数字化心电图机C.心电图信息应是模拟心电信号D.使用12导联心电图机E.以上都是2、关于魏登斯基现象的表述,不正确的是A.是两个节律点之间的正性传导的干扰现象B.发生在有传导阻滞的情况下C.促进传导改善的激动可以是一次期前收缩D.促进传导改善的激动可以是一次逸搏E.常可以使原来存在的传导阻滞完全消失3、患者男性,65岁,慢性咳喘20余年,因胸痛就诊。
心电图如图3-1-9所示,应考虑为A.双心室肥大B.左后分支阻滞,心肌缺血C.右心室肥大,心肌缺血D.左心室肥大E.急性心包炎4、获得性长QT间期综合征可见于A.高钾血症B.高钙血症C.中枢神经系统损伤D.口服地高辛E.以上都是5、关于HRV频域分析的描述,不正确的是A.低频成分一般代表交感神经活动B.高频成分代表迷走神经活动C.低/高频功率比值(LF/HF)可作为交感、迷走神经平衡的指标D.HRV功率谱频率范围一般在0~0.5Hz E.短程频域分析的结果与长程频域分析的结果可互相取代和比较6、患者男性,62岁,冠心病。
因突发胸痛不能缓解就诊,图3-3-4系患者胸痛发作后1小时、24小时及3周的心电图记录,应诊断为A.急性下壁心肌梗死B.急性后壁心肌梗死C.变异型心绞痛D.急性前间壁心肌梗死E.急性下、后壁心肌梗死7、关于不完全性干扰性房室脱节的表述,不正确的是A.P波与QRS波群完全无关B.可见心室夺获C.部分P波与QRS波群无关,心室率大于心房率D.QRS波群形态可为室上性,亦可宽大畸形E.部分P波与QRS波群无关的原因是由于干扰所致8、患者女性,31岁,心慌待查。
心电图如图3-7-1所示,应诊断为A.心房颤动B.窦性心动过速C.窦性心律不齐D.窦房结内游走心律E.阵发性室上性心动过速9、患者男性,47岁,发作性胸痛,临床考虑为冠心病。
湖南省心电图技术主任医技师高级职称模拟试题一、单项选择题(共25题,每题2分,每题的备选项中,只有1个事最符合题意)1、患者男性,42岁,高脂血症。
因突发胸痛不能缓解就诊,心电图如图3-3-2 所示,应诊断为A.右心室肥大B.左心室肥大C.不完全性左束支阻滞D.急性前间壁心肌梗死E.预激综合征2、以下情况可引起右胸导联QRS波群振幅增高,但不包括A.右心室肥大B.右束支阻滞C. A型预激综合征D.前间壁心肌梗死E.正后壁心肌梗死3、以下为CK升高的原因,但应除外A.心肌炎B.剧烈运动C.脑损伤D.心肌梗死E.肺炎4、关于SISIISIII图形的描述,错误的是A.可见于正常人B.可见于右心室肥大C.可见于肺气肿D.i、n、in导联均有终末S波,且S n>sinE.终末S波是因为左心室流出道肥厚所致5、患者男性,37岁,心悸。
心电图如图3-15-8所示,应诊断为A.右束支阻滞,房性期前收缩未下传B.右束支阻滞合并左前分支阻滞,房性期前收缩未下传C.右束支阻滞合并二度1型房室传导阻滞D.右束支阻滞合并左前分支阻滞,二度1型房室传导阻滞E.右束支阻滞合并左前分支阻滞,二度^型房室传导阻滞6、关于高钾血症的描述,不正确的是A.复极3相时间缩短B.除极0相上升速度减慢C.R波振幅降低,S波增宽D.ST段不下移E.可引起ST段抬高7、梯形图中A代表A.心房区B.心室区C.窦房区D.交界区E.窦房结8、为了证实冠状动脉痉挛,有时需做麦角新碱激发试验,向冠状动脉注入麦角新碱之前,应准备的药物是A.美托洛尔B.尼卡地平C.硝酸甘油D.缬沙坦E.呋塞米9、测量U波振幅的参考水平应是A. TU 段B. TP 段C. P波起始部D. QRS波群起始部E.ST 段10、有关感知灵敏度的阐述,不正确的是A.感知灵敏度是指电极导线的负极和正极在所放置的心腔感知干扰波的能力B.任何超过程控的感知灵敏度的信号都被认为是心脏的自身电活动C.感知灵敏度数值越小,起搏器的感知能力越高D.为获得良好的感知,起搏器植入术中A波幅度一般不应<2.0mVE.为获得良好的感知,起搏器植入术中V波幅度一般不应<5.0mV 11、患者女性,33岁,慢性肾衰竭,心电图示ST段显著延长,提示心室肌细胞动作电位异常的时相为A. 0相B. 1相C. 2相F.3相E. 4相12、流行病学研究中最常用的心电图编码是A.Washington codeB.Minnesoda codeC.CIIS codeD.NovacodeE.NBG code13、关于宽QRS波群心动过速的处理原则,不正确的是A.对血流动力学不稳定的患者,应尽早电复律B.对血流动力学稳定的室性心动过速患者,可先采用药物治疗C.对诊断为室上性心动过速的患者,可选用维拉帕米或普罗帕酮治疗D.鉴别诊断困难时应先按室上性心动过速处理E.以上都对14、最准确的PR间期的测量方法是A.选择H导联测量PR间期B.选择一个有最大P波和最宽的QRS波群时限的导联测量C.选择一个有最大P波和最窄的QRS波群时限的导联测量D.选择V1导联测量E.选择12导联同步心电图,自最早的P波起点测量至最早的QRS波群起点15、关于预激综合征的表述,不正确的是A.常规心电图delta波可间歇出现B.常规心电图delta波可持续出现C.常规心电图可不出现delta波D.常规心电图可见delta波表明旁路具有前传功能E.常规心电图无delta波表明旁路不具有前传功能16、以下为心肌缺血的定义,但不包括A.冠状动脉血流量相对减少B.冠状动脉血流量绝对减少C.冠状动脉粥样硬化D.冠状动脉流量不能满足心肌代谢需要E.心肌消耗其糖原储备进行无氧代谢17、高钾血症最具特征性的心电图表现是A.T波高耸、基底部狭窄,呈帐篷型B.U波降低C. P波消失D.ST段抬高E. QT间期缩短18、绘制梯形图时应将A行中的竖线对准A. P波顶峰B. P波起点C. QRS波群起点D. T波顶峰E.U波终点19、有关左心室射血分数(EF)的描述,错误的是A.射血分数用来反映左心室的泵血功能B.EF=SV/EDVC. EF静息状态下不小于50%D.EF=SV/COE.左室射血分数可受心脏后负荷的影响,但它仍是反映左心室收缩功能的可靠指标20、3通道动态心电图CM5导联的正极应放置在A.胸骨右缘第4肋骨B.左腋前线第5肋骨C.左锁骨中线第5肋骨D.左腋中线第5肋骨E.右锁骨下窝21、目前认为评价心肌存活最准确的方法是A.冠状动脉造影B.心肌灌注显像C. PET心肌葡萄糖代谢显像D.超声心动图E. 12导联同步心电图22、关于心室扑动的描述,错误的是A.是心室肌产生环形激动的结果B.常不能持久C.无正常的QRS-T波D.快速且不规则的小振幅波动E.频率为150〜250次/分23、有关预激综合征患者T波改变的表述,不正确的是A.T波方向与delta波向量相反B.T波呈非对称性倒置C.成功射频消融术后T波可直立D.若成功射频消融术后T波仍然倒置,常表明合并有原发性T波改变E. delta波无明显动态变化而伴随临床症状出现T波伪正常化,常提示合并有原发性T改变24、传统的三度房室阻滞的诊断标准不能排除二度房室阻滞伴干扰引起的房室分离。
以下为有些学者建议的更严格的诊断三度房室阻滞的标准,其中错误的是A.逸搏心率需<45次/分B.必须是室性逸搏心律C逸搏周期三2倍PP间期D.心房率<135次/分E.心房率>心室率25、获得性长QT间期综合征可见于A.高钾血症B.高钙血症C中枢神经系统损伤D. 口服地高辛E.以上都是二、多项选择题(共25题,每题2分,每题的备选项中,有2个或2个以上符合题意,至少有1个错项。
错选,本题不得分;少选,所选的每个选项得0.5分)1、有关感知不应期的描述,不正确的是A.心房感知器的不应期多为320〜400msB.心室感知器的不应期多为300〜450msC.心室感知不应期过短时,起搏器可误感知T波D.心室感知不应期过长时,起搏器容易感知室性期前收缩E.感知不应期可以程控调整2、患者男性,65岁,冠心病。
因心慌3天就诊,根据心电图绘制梯形图如图4-5-7 所示,心房率约240次/分,该梯形图显示的心律失常是A.窦性心动过速伴2:1传导B.房性心动过速,房室结近端文氏阻滞、远端2:1阻滞C房性心动过速,房室结近端2:1阻滞、远端文氏阻滞D.心房颤动,房室结近端文氏阻滞、远端2:1阻滞E.高度房室传导阻滞3、急性肺动脉栓塞的心电图改变不包括A.额面QRS心电轴右偏B. V1〜V2导联T波倒置C窦性心动过速D.右束支阻滞E. V4〜V6导联ST-T改变4、患者男性,40岁,扩张型心肌病。
心电图如图3-4-2所示,与该心电图表现不符合的诊断是A.左心室肥大B.异常Q波C.心房颤动D. ST-T改变E.心房颤动合并三度房室传导阻滞5、Brugada综合征患者心外膜动作电位2相的离子流变化是A.Na+内流增多,Ito电流减弱B.Na+内流减少,Ito电流减弱C.Na+内流增多,Ito电流增强D.Na+内流减少,Ito电流增强E.以上都不是6、动脉导管未闭时常见的心电图改变是A.左束支阻滞B.右束支阻滞C.左心室肥大D.左心房肥大E.右心房肥大7、关于感知过度的描述,错误的是A.是起搏器随访中常出现的问题之一B.单极感知比双极感知容易出现C.常见的原因包括感知阈值低、交叉感知、T波感知、电磁干扰等D.感知过度易引起竞争性心律失常E.对交叉感知引起的感知过度,可适当降低对应心腔的起搏输出电压8、患者男性,37岁,偶发心悸。
心电图如图3-8-1所示,应诊断为A.二度H型窦房阻滞8.1窦性停搏C.窦性心律不齐D.交界性期前收缩E.房性期前收缩未下传9、心肌梗死超急性期的心电图表现是A. T波高耸,无ST段抬高和坏死性Q波出现B.T波高耸,随即出现ST段抬高,无坏死性Q波出现C.ST段弓背向上抬高,T波对称倒置,出现坏死性Q波D.抬高的ST段回到等电位线,T波倒置变深,存在坏死性Q波E. ST-T基本恢复正常,存在坏死性Q波10、束支阻滞通常是指A.束支不应期病理性延长,小于窦性PP间距,在一般心率下显示的束支阻滞B.束支不应期病理性延长,大于窦性PP间距,在一般心率下显示的束支阻滞C.激动出现太早,遇到束支生理不应期而形成的束支阻滞D.束支的不应期病理性延长,但小于PP间距,在心率增快时出现的束支阻滞E.束支的不应期病理性延长,但小于PP间距,在心率减慢时出现的束支阻滞11、描笔心电信号正常,走纸速度正常,但记录不出心电波形的可能原因如下,但应除外A.自激多谐振荡器停止振荡B.记录纸记录不良C.周围有电磁波影响D.热笔温度过低E.扫描笔加热电阻丝烧断12、关于额面QRS心电轴的描述,不正确的是A.可根据I、III导联QRS波群的主波方向估测心电轴的变化B.若I、III导联的QRS波群主波均向上,则为正常心电轴C.若I导联QRS波群出现较深的负向波,提示心电轴左偏D.若ni导联QRS波群出现较深的负向波,提示心电轴左偏E.可根据I、aVF导联QRS波群的主波方向估测心电轴的变化13、关于右心室特发性室性心动过速的表述,不正确的是A.仅起源于右心室流出道B.发生机制可能与触发活动有关C.对腺苷敏感D.可发生晕厥E.常表现为单形性室性心动过速14、关于窦房结激动的描述,正确的是A.由窦房结内一群起搏细胞同步放电产生B.由窦房结内单一起搏细胞放电产生C.由窦房结内T细胞放电产生D.由窦房结内普肯耶细胞放电产生E.窦房结起搏细胞属于快反应自律细胞15、男性,55岁,心电图检查显示胸导联T波直立而U波倒置,多提示A.无临床意义B.冠心病C.肺源性心脏病D.心包积液E.低钾血症16、左室射血分数(EF)的正常范围为A.N30%B.N45%C.N50%D.N60%E.N70%17、关于急性心包炎心电图特征的描述,不正确的是A.除aVR、V1导联外,其他导联ST段均呈凹面向上抬高B.除aVR、V1导联外,其他导联PR段可出现下移C.PR段的变化多出现于T波倒置之前D.T波倒置常出现于ST段抬高回至基线之前E.常伴有窦性心动过速18、患者男性,63岁,心慌发作时心电图如图3-10-3所示,应诊断为A.心房颤动B.心房扑动C.房室折返性心动过速D.房室结折返性心动过速E.房性心动过速19、有关起搏器感知功能的描述,不正确的是A.通过改变A波和V波的灵敏度值,可改变起搏器的感知功能B.感知过度时,心电图上出现短于起搏间期的间歇C.调高感知灵敏度值(降低灵敏度),可消除感知过度现象D.调低感知灵敏度值(提高灵敏度),可消除感知不良现象E.感知T波,可通过调高感知灵敏度值来解决20、下列关于P波的描述,不正确的是A.P波切迹第一峰代表右心房除极B.P波切迹第二峰代表左心房除极C.P波切迹中间部分代表左、右心房共同除极D.正常人P波峰间距不超过0.03sE.P波峰间距>0.04s仅见于左心房肥大21、关于aVL导联的描述,不正确的是A.左上肢接正极,右上肢和左下肢相连接负极B. P波可直立、双向或倒置C.垂位心时,T波可倒置D.横位心时,QRS波群以负向波为主E. QRS波群可呈qR波22、在孕妇心电图上,判别胎儿心电图的方法是A.心电图出现两种心电图图形B.一种心电图图形心率较慢,电压较高C.一种心电图图形心率较快,电压较低D.两种心电图图形并列存在的持续时间应在15s以上E.以上都是23、关于交界性逸搏的表述,不正确的是A. QRS波群前后可以无逆行P'波B.长间距后延迟出现C. QRS波群形态与窦性相似D.属主动节律E. QRS波群前无相关窦性P波24、患者男性,38岁,因突发心悸、头晕1小时就诊。