2017年10月国际贸易试题及答案
- 格式:docx
- 大小:201.17 KB
- 文档页数:10
2017年国际贸易考试试题及答案单项选择题1、承兑是()对远期汇票表示承担到期付款责任的行为。
A、付款人B、收款人C、出口人D、开证行2、信用证上若未注明汇票的付款人,根据《UCP500》的解释,汇票的付款人应是()。
A、开证申请人B、开证行C、议付行D、出口商3、一张每期用完一定金额后,需等开证行通知到达,才能恢复到原金额继续使用的信用证是()。
A、非自动循环信用证B、半自动循环信用证C、自动循环信用证D、有时自动,有时非自动4、香港某公司出售一批商品给美国ABC Co.,美国银行开来一份不可撤销可转让信用证,香港某银行按香港公司委托,将信用证转让给我进出口公司,如信用证内未对转让费作明确规定,按惯例应由()。
A、我某进出口公司负担B、香港某公司负担C、美国ABC Co.负担D、香港某银行负担5、L/C 与托收相结合的支付方式,其全套货运单据应()。
A、随信用证项下的汇票B、随托收项下的汇票C、50%随信用证项下的汇票,50%随托收项下的汇票D、单据与票据分列在信用证和托收汇票项下6、在其它条件相同的前提下,()的远期汇票对收款人最为有利。
A、出票后若干天付款B、提单签发日后若干天付款C、见票后若干天付款D、货到目的港后若干天7、信用证经保兑后,保兑行()。
A、只有在开证行没有能力付款时,才承担保证付款的责任B、和开证行一样,承担第一性付款责任C、需和开证行商议决定双方各自的责任D、只有在买方没有能力付款时,才承担保证付款的责任8、出口人开具的汇票,如遭付款人拒付时()。
A、开证行有权行使追索权B、保兑行有权行使追索权C、议付行有权行使追索权D、通知行有权行使追索权9、信用证的第一付款人是()。
A、进口商B、开证行C、议付行D、通知行10、国外开来的不可撤销信用证规定,汇票的付款人为开证行,货物装船完毕后,闻悉申请人已经破产,则()。
A、由于付款人破产,货款将落空B、可立即通知承运人行使停运权C、只要单证相符,受益人仍可从开证行取得货款D、待付款人财产清算后方可收回货款参考答案:1、A2、B3、A4、B5、B6、B7、B8、C9、B 10、C一、案例分析1、我某丝绸进出口公司向中东某国出口丝绸织制品一批,合同规定:出口数量为2100箱,价格为2500美元/CIF中东某港,5-7月份分三批装运,即期不可撤销信用证付款,买方应在装运月份开始前30天将信用证开抵卖方。
《国际贸易》考试题库及答案1、在信用证业务中,各有关方面当事人处理的是()。
A.单据B.货物C.服务D.其他行为2、邀请发盘属于()。
A.发盘B.询盘C.还盘D.接受3、根据我国保险条款的规定,不能单独投保的险别是()。
A.F.P.A.B.W.P.A.C.ALL RISKS D.WAR RISK4、远期票据的持有人将未到期的远期票据提早向银行兑现,银行扣除贴现息后,把票款净值付给持票人,这种业务叫()。
A.出口押汇B.贴现C.议付D.结汇5、有一笔出口交易表明属于盈利的是()。
A.换汇成本高于银行外汇买入价B.换汇成本低于银行外汇买入价C.换汇成本高于银行外汇卖出价D.换汇成本低于银行外汇卖出价6、某公司与日商签订出口饲料12000公吨的合同,来证规定7至10月分批平均装运,出口商7月装出3000公吨,8月因未备齐货物未予装运,则()A.9月可装6000公吨B.8月未装部分可不补,9、10月按原规定装运C.从8月起该证失效,不得继续使用D.8月未装运的货可推迟到11月装运7、属于银行信用的国际贸易支付方式是()。
A.汇付B.托收C.信用证D.票汇8、如L/C上未明确付款人,则制作汇票时,受票人应为()。
A.开证申请人B.开证行C.议付行D.通知行9、在L/C、D/P和D/A三种支付方式下,就买方风险而言,按由大到小顺序排列,正确的是()。
A.L/C>D/A>D/P B.L/C>D/P>D/AC.D/A>D/P>L/C D.D/P>D/A>L/C10、某合同价格条款规定为“USD100PER M/T CIF LONDON”,这种价格是()。
A.净价B.含佣价C.折扣价D.离岸价二、填空题(每空1分,共10分)1、在国际贸易实务中,国际贸易的最终完成往往以交流的形式实现。
2、如汇票金额为About Nine Thousand Dollar,则该汇票是___________汇票。
3、以托收方式出口的交易都应争取以___________为价格条件。
国际贸易考试试题一、概念题1、跨国公司:凡是以一国为基地,从事国外经营,在一个以上国家设有子公司的企业,就称为跨国公司。
由两个或两个以上国家创办的经营企业称为多国公司。
2、贸易条件:指一个国家出口商品价格与进口商品价格之间的比率,所以贸易条件又叫“进出口交换比价",简称“交换比价”。
由于这里涉及的是一个国家的种类繁多的所有进出口商品的价格,因此通常用一国在一定时期(如一年)内的出口商品价格指数同进口商品价格指数对比进行计算,其公式为:贸易条件指数=出口价格指数÷进口价格指数×1003、世界市场:世界市场是国际贸易活动的场所,是国际分工的重要手段。
狭义上说,世界市场是指世界各国进行商品交换的场所。
但随着时间的推移,世界市场已逐步变成了一个广泛的概念。
4、国际分工:国际分工是指世界各国之间的劳动分工。
它是社会生产力发展到一定阶段的产物,是国民经济内部分工超越国家界限的产物.5、对外贸易政策:是对各国在一定时期对进出口贸易进行管理的原则、方针和措施手段的总称。
包括政策主体、政策客体、政策目标、政策内容、政策手段等基本要素。
6、关税:是进出口商品经过一国关境时,由该国政府所设置的海关向本国进出口商所征收的税收。
关境是指海关所管辖和执行有关海关各项法令和规章制度以及海关征收关税的领域,它又称关税领域.7、区域经济一体化:是指两个或两个以上的国家或地区,通过相互协商制定经济贸易政策和措施。
并缔结经济条约或协定,在经济上结合起来形成—个区域性经济贸易联合体的过程。
8、技术贸易:技术贸易即国际技术贸易。
它是国际技术转让的主要形式之一.国际技术转让是指技术供应方将技术超出国境转让给接受方的交易。
主要有两种方式:一种是非商业性转让,即不同国家政府机构之间,以技术援助方式进行无偿的技术转让;另一种是商业性转让,是指政府机构或企业之间,按商业条件签订技犬协议或合同进行有偿的技术转让,即技术贸易。
国际贸易实务试题和答案一、单项选择题(每题 2 分,共 30 分)1、在国际贸易中,凭样品买卖时,样品()。
A 只能由卖方提供B 只能由买方提供C 既可以由卖方提供,也可以由买方提供D 由第三方提供答案:C2、按照《2010 通则》的解释,采用 CIF 术语成交,卖方要负责()。
A 租船订舱并支付运费B 办理货运保险并支付保险费C 承担货物越过船舷前的一切风险D 以上都是答案:D3、某公司出口一批货物,报价为 CIF 纽约,总价为 10000 美元,其中运费为 200 美元,保险费为 100 美元。
则该批货物的 FOB 价为()美元。
A 9700B 9800C 9900D 10000答案:A解析:FOB 价= CIF 价运费保险费= 10000 200 100 = 9700(美元)4、象征性交货是指()。
A 卖方交货时无需实际交货,只需提交有关单据B 卖方交货时只需提交货物C 买方收货时无需实际收货,只需提交有关单据D 买方收货时只需提交货物答案:A5、对于品质公差范围内的货物,买方()。
A 可以拒收B 可以要求调整价格C 不得拒收D 可以要求损害赔偿答案:C6、班轮运输的运费应该()。
A 包括装卸费,但不计滞期费、速遣费B 包括装卸费,但应计滞期费、速遣费C 不包括装卸费D 不包括装卸费,也不计滞期费、速遣费答案:A7、共同海损的牺牲和费用应该由()。
A 受损方各自承担B 船方承担C 受益各方按受益大小的比例分摊D 保险公司承担答案:C8、按《跟单信用证统一惯例》规定,信用证中如果未规定是否允许分批装运和转运,则视为()。
A 允许分批装运和转运B 不允许分批装运和转运C 允许分批装运,但不允许转运D 不允许分批装运,但允许转运答案:A9、某汇票承兑日为 5 月 31 日,“见票后 90 天”付款,到期日为()。
A 8 月 28 日B 8 月 29 日C 8 月 30 日D 8 月 31 日答案:C解析:从 6 月 1 日起算 90 天,6 月 30 天,7 月 31 天,8 月 29 天,所以到期日为 8 月 30 日。
2017年10月自学考试真题:《国际贸易理论与实务》非选择题部分三、计算题:本大题共2小题,每小题5分,共10分。
36、2015年,中国货物贸易出口总值为22735亿美元,服务贸易出口总值为2882亿美元。
计算我国广义的出口结构。
(计算结果保留2位小数)37、我某公司出口货物一批,CIF合同规定按发票金额110%投保一切险和战争险,如出口发票金额为10000美元,一切险保险费率为0.6% ,战争险保险费率为0.03%,请计算保险金额和保险费。
四、简答题:本大题共4小题。
每小题6分,共24分。
38.简要回答出口信贷的主要特点。
39.简要回答班轮运输的特点。
40.简要回答托收结算方式对买卖双方的利弊。
41.简要回答订立国际货物买卖合同应遵循的原则。
五、论述题:本大题10分。
42.试述在贸易条约与协定中。
国民待遇条款的适用范围。
六,案例分析题:本大题共2小题,每小题8分,共16分。
43、阅读下列案例材料,然后回答各问题。
我国某公司向欧洲某商人以FOB条件和信用证方式出口货物一批,我方按照出口合同规定的时间装运了货物,及时向买方发出了装运通知,凭单向银行办理了议付。
后接客户未电称,载货船舶从装运港出发后,运输途中发生火灾,货物全部烧毁,要求我方退回全部货款.试问:买方要求是否合理?为什么?44,阅读下列案例材料,然后回答问题。
A公司从B介司进口小麦,合同规定:“如发生政府干预行为,合同应子以延长,以致撤销。
”签约后,B公司所在国连遭干旱,小麦严重歉收,政府颁布禁令,不准出口小麦,致使B公司在约定的装运期内不能履行合同。
B公司以发生不可抗力事件为由要未延长履约期限或解除合同,A公司拒不同意B公司的要求,并就此提出索赔。
试问:A公司的索赔要求是否合理?为什么?。
2017年国际贸易考试试题及答案2017年国际贸易考试试题及答案单项选择题1、承兑是对远期汇票表示承担到期付款责任的行为。
A、付款人B、收款人C、出口人D、开证行2、信用证上若未注明汇票的付款人,根据《UCP500》的解释,汇票的付款人应是。
A、开证申请人B、开证行C、议付行D、出口商3、一张每期用完一定金额后,需等开证行通知到达,才能恢复到原金额继续使用的信用证是。
A、非自动循环信用证B、半自动循环信用证C、自动循环信用证D、有时自动,有时非自动4、香港某公司出售一批商品给美国ABC Co.,美国银行开来一份不可撤销可转让信用证,香港某银行按香港公司委托,将信用证转让给我进出口公司,如信用证内未对转让费作明确规定,按惯例应。
A、我某进出口公司负担B、香港某公司负担C、美国ABC Co.负担D、香港某银行负担5、L/C 与托收相结合的支付方式,其全套货运单据应。
A、随信用证项下的汇票B、随托收项下的汇票C、50%随信用证项下的汇票,50%随托收项下的汇票D、单据与票据分列在信用证和托收汇票项下6、在其它条件相同的前提下,的远期汇票对收款人最为有利。
A、出票后若干天付款B、提单签发日后若干天付款C、见票后若干天付款D、货到目的港后若干天7、信用证经保兑后,保兑行。
A、只有在开证行没有能力付款时,才承担保证付款的责任B、和开证行一样,承担第一性付款责任C、需和开证行商议决定双方各自的责任D、只有在买方没有能力付款时,才承担保证付款的责任8、出口人开具的汇票,如遭付款人拒付时。
A、开证行有权行使追索权B、保兑行有权行使追索权C、议付行有权行使追索权D、通知行有权行使追索权9、信用证的第一付款人是。
A、进口商B、开证行C、议付行D、通知行10、国外开来的不可撤销信用证规定,汇票的付款人为开证行,货物装船完毕后,闻悉申请人已经破产,则。
A、于付款人破产,货款将落空B、可立即通知承运人行使停运权C、只要单证相符,受益人仍可从开证行取得货款D、待付款人财产清算后方可收回货款参考答案:1、A 10、C2、B3、A4、B5、B6、B7、B 8、C 9、B一、案例分析1、我某丝绸进出口公司向中东某国出口丝绸织制品一批,合同规定:出口数量为2100箱,价格为2500美元/CIF中东某港,5-7月份分三批装运,即期不可撤销信用证付款,买方应在装运月份开始前30天将信用证开抵卖方。
2017国际贸易理论与实务试题及答案2017国际贸易理论与实务试题及答案国际贸易理论与实务试题及答案一、单项选择题(在每小题的备选答案中选出一个正确的答案,并将正确答案的号码填在题干的括号内。
每小题1分,共15分)1.在国际贸易中,买卖商品是按重量计价的,若合同未明确规定计算重量的办法时,按惯例,应按( )。
A.净重计B.毛重计C.皮重计D.重量计2.按照现行的国际贸易惯例解释,若以CFR条件成交,买卖双方风险划分是以( )。
A.货物交给承运人保管为界B.货物交给第一承运人保管为界C.货物在目的港越过船舷为界D.货物在装运港越过船舷为界3.《INCOTERMS 2000》C组贸易术语与其它组贸易术语的重要区别之一是( )。
A.交货地点不同B.风险划分地点不同C.风险划分地点与费用划分地点不同D.费用划分地点不同4.按照国际贸易有关惯例,卖方必须在运输单据上表明( )。
A.包装标志B.警告性标志C.指示性标志D.运输标志5.按FOB条件达成的合同,凡需租船运输大宗货物,应在合同中具体订明( )。
A.装船费用由谁负担B.卸船费用由谁负担C.保险费用由谁负担D.运费由谁负担6.在国际贸易中,海运提单的签发日期是表示( )。
A.货物开始装船的日期B.装载船只到达装运港口的日期C.货物已经装船完毕的日期D.装载船只到达目的港口的日期7.海运货物中的班轮运输,其班轮运费应该( )。
A.包括装卸费,但不计滞期、速退费B.包括装卸费,同时计滞期、速遣费C.包括卸货费,应计滞期费,不计速遣费D.包括装货费,应计速遣费,不计滞期费8.必须经过背书才能进行转让的提单是( )。
A.记名提单B.不记名提单C.指示提单D.备运提单9.在海洋运输货物保险业务中,共同海损( )。
A.是部分损失的一种B.是全部损失的一种C.有时是全部损失,有时是部分损失D.既是部分损失,又是全部损失10.在国际贸易运输保险业务中,仓至仓条款是( )。
2017年10月自考《国际贸易考试》真题以下为大家带来的是2017年10月《国际贸易考试》真题,各位小伙伴们可以自行参考练习。
一、单项选择题:本大题共20小题,每小题1分,共20分》在每小题列出的备选项中只有一项是最符合题目要求的,谓将其选出。
1、若出口贸易总额与进口贸易总额相等,则称为()。
A.贸易顺差B.贸易逆差C.贸易平衡D.贸易差额2、特殊贸笏体系又称为()。
A.专门贸易体系B.微观贸易体系C.—般贸易体系D.总贸易体系3、按照产品生命周期理论,外国厂商开始模仿或引进先进技术,并从事该产品的生产是处于产品生命周期的()。
A.新产品阶段B.产品成熟阶段C.产品标准化阶段D.产品创新阶段4、不同国家对生产过程的不同阶段进行专业化生产,这是()。
A.垂直型国际分工B.不同型号、规格产品的分工C.零配件和部件生产的分工D.工艺过程的分工5、下列选项中,属于国际分工形成阶段特点的是()。
A.英国成为国际分工的中心B.生产和消费变成世界性的C.机器工业为国际分工的发展奠定了物质基础D.世界市场上出现大宗商品6、交易双方不通过固定市场而进行的商品买卖活动,这是()。
A.购销B.寄售C.拍卖D.包销7、TSC指数是()。
A.出口业绩相对指数B.贸易专业化指数C.显示比较优势指数D.固定市场份额模型指数8、假定某国净贸易条件指数以2005年为基期是100: 2015年时出口单位价格指数下降了 6%;进口单位价格指数上升了 11%,那么这个国家2015年的净贸易条件指数是()。
(计算结果取整数)A. 84B. 85C. 86D. 879、根据对外贸易乘数理论,若投资的增加量为4,边际消费倾向为1/5,则国民收入的增加为()。
A. 3B. 4C. 5D. 610、属于晚期重商主义提出的,促进出口的措施是()。
A.独占殖民地贸易与航运B.管制短缺物资出口C.出口退税D.实行差别式的保护关税11、自由贸易区又称()。
2017年10月国际贸易试题及答案第1题:按广义的对外贸易的概念,目前国际贸易的主要构成部分是()A. 货物贸易B. 服务贸易C. 海外贸易D. 对外贸易标准答案:A. B. C. D.答案解析:1-41.目前,国际贸易的主要构成部分仍然是货物贸易。
第2题:便于比较不同时期国际货物贸易规模的指标是()A. 对外贸易额B. 对外贸易值C. 对外贸易量D. 国际贸易额标准答案:A. B. C. D.答案解析:1-42.对外贸易量这一指标便于不同时期对外货物贸易额的比较。
第3题:货物消费国与货物生产国通过第三国进行的贸易活动,对第三国而言是()A. 间接出口贸易B. 间接进口贸易C. 直接贸易D. 转口贸易标准答案:A. B. C. D.答案解析:1-43.转口贸易也称中转贸易,指货物消费国与生产国通过第三国进行的贸易活动,对第三国而言便是转口贸易。
第4题:对于品质不易标准化、不易存储、生产厂家众多、产地分散或难以集中交易的商品,适合的国际商品交易市场形式是()A. 商品交易所B. 拍卖C. 博览会D. 非固定的国际商品市场标准答案:A. B. C. D.答案解析:2-64.以拍卖方式进入国际市场的商品,大多数是品质不容易标准化、不易存储、生产厂家众多、产地分散或难于集中交易的商品,如毛皮、茶叶、古玩艺术品、毛毯等。
第5题:下列世界市场价格中,国际供求关系是其形成的客观基础的是()A. 世界“自由市场”价格B. 调拨价格C. 垄断价格D. 协议价格标准答案:A. B. C. D.答案解析:2-66.世界“自由市场”价格是指在国际间不受垄断或国家力量干扰的条件下,由独立经营的买者和卖者之间进行交易的价格。
国际供求关系是这种价格形成的客观基础。
第6题:C. 一国如果在某种产品生产上具有比别国高的劳动生产率,那么该国在该种产品生产上就具有绝对优势D. 一国如果在某种产品生产上具有比别国低的劳动生产率,那么该国在该种产品生产上就具有绝对优势标准答案:A. B. C. D.答案解析:3-74~75.绝对优势论是由英国古典学派的主要代表人物亚当•斯密提出。
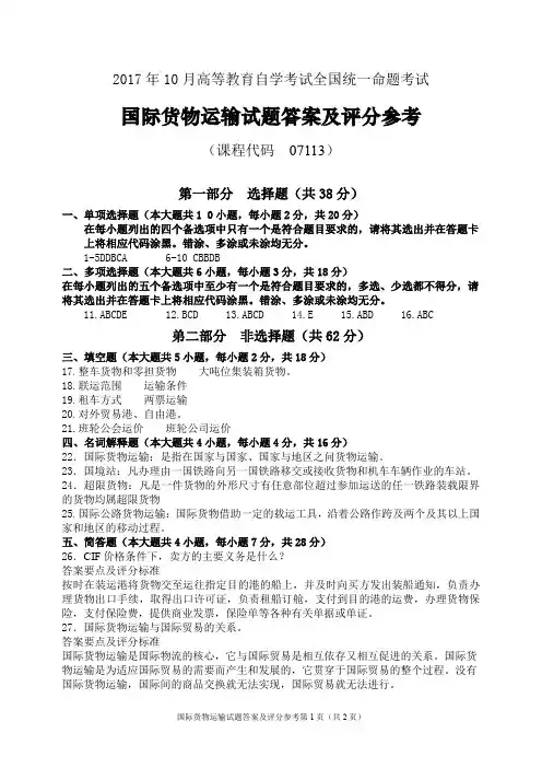
2017年10月高等教育自学考试全国统一命题考试国际货物运输试题答案及评分参考(课程代码07113)第一部分选择题(共38分)一、单项选择题(本大题共1 0小题,每小题2分,共20分)在每小题列出的四个备选项中只有一个是符合题目要求的,请将其选出并在答题卡上将相应代码涂黑。
错涂、多涂或未涂均无分。
1-5DDBCA 6-10 CBBDB二、多项选择题(本大题共6小题,每小题3分,共18分)在每小题列出的五个备选项中至少有一个是符合题目要求的,多选、少选都不得分,请将其选出并在答题卡上将相应代码涂黑。
错涂、多涂或未涂均无分。
11.ABCDE 12.BCD 13.ABCD 14.E 15.ABD 16.ABC弟二部分非选择题(共62分)三、填空题(本大题共5小题,每小题2分,共18分)17.整车货物和零担货物大吨位集装箱货物。
18.联运范围运输条件19.租车方式两票运输20.对外贸易港、自由港。
21.班轮公会运价班轮公司运价四、名词解释题(本大题共4小题,每小题4分,共16分)22.国际货物运输:是指在国家与国家、国家与地区之问货物运输。
23.国境站:凡办理由一国铁路向另一国铁路移交或接收货物和机车车辆作业的车站。
24.超限货物:凡是一件货物的外形尺寸有任意部位超过参加运送的任一铁路装载限界的货物均属超限货物25.国际公路货物运输:国际货物借助一定的载运工具,沿着公路作跨及两个及其以上国家和地区的移动过程。
五、简答题(本大题共4小题,每小题7分,共28分)26.CIF价格条件下,卖方的主要义务是什么?答案要点及评分标准按时在装运港将货物交至运往指定目的港的船上,并及时向买方发出装船通知,负责办理货物出口手续,取得出口许可证,负责租船订舱,支付到目的港的运费,办理货物保险,支付保险费,提供商业发票,保险单等各种有关单据或单证。
27.国际货物运输与国际贸易的关系。
答案要点及评分标准国际货物运输是国际物流的核心,它与国际贸易是相互依存又相互促进的关系。
2017年10月全国自考(国际商务谈判)真题试卷(题后含答案及解析)题型有:1. 单项选择题 2. 多项选择题 3. 名词解释题 4. 简答题 5. 论述题6. 案例分析题单项选择题1.国际商务谈判与一般贸易谈判的共性体现在( )A.较强的政策性B.谈判内容广泛C.影响因素复杂D.以价格为核心正确答案:D解析:国际商务谈判与一般贸易谈判的共性包括:(1)以经济利益为谈判的目的。
(2)以经济利益作为谈判的主要评价指标。
(3)以价格作为谈判的核心。
2.在商务谈判中必须“重合同,守信用”。
这体现了商务谈判的( ) A.平等互利原则B.灵活机动原则C.友好协商原则D.依法办事原则正确答案:A3.模拟谈判一般发生在国际商务谈判基本程序中的( )A.准备阶段B.开局阶段C.签约阶段D.正式谈判阶段正确答案:A解析:谈判准备工作的内容主要包括五部分:对谈判环境因素的分析、信息的收集、目标和对象的选择、谈判方案的制订、模拟谈判。
4.以下各国中,不属于英美法体系的是( )A.日本B.印度C.新西兰D.爱尔兰正确答案:A解析:日本采用大陆法系,其他三个选项均使用英美法体系。
5.以下各国中,采用大陆法系处理国际商务谈判纠纷的是( )A.中国B.美国C.英国D.德国正确答案:A6.在商务谈判中,一方对其所接触的对象的反应倾向称为( )A.认识B.情感C.意向D.印象正确答案:C7.谈判队伍的人员构成一般不包括( )A.技术人员B.翻译人员C.记录人员D.主管官员正确答案:D解析:一支谈判队伍应该包括以下几类人员:技术人员、商务人员、法律人员、财务人员、翻译人员、谈判领导人员、记录人员。
8.谈判人员应具备的知识结构是( )A.“H”形B.“M”形C.“T”形D.“U”形正确答案:C9.专门从事交易中介的中间商被称为( )A.享有一定知名度的客商B.“骗子”客商C.借树乘凉的客商D.皮包商正确答案:D10.双方谈判人员适当互赠礼品的做法是( )A.求助B.贿赂C.为了理解D.润滑策略正确答案:D解析:谈判人员在相互交往的过程中,可以适当地互赠些礼品作为联络感情的方法,西方学者幽默地称之为“润滑策略”。
全国2018年10月自学考试国际贸易理论与实务试题课程代码:00149一、单项选择题(本大题共30小题,每小题1分,共30分)在每小题列出的四个备选项中只有一个是最符合题目要求的,请将其代码填写在题后的括号内。
错选、多选或未选均无分。
1.国际分工形成和发展的决定性因素是( )A.社会生产力B.自然条件C.资本流动D.上层建筑2.我国出口一批货物给香港某公司,该香港公司又将这批货物卖给美国某公司,这个贸易现象可称为中国对美国的( )A.间接进口B.间接出口C.转口贸易D.直接出口3.对外贸易量是指( )A.以公吨计量的对外贸易数量B.以美吨计量的对外贸易数量C.以当前美元计量的对外贸易额D.以不变价格计量的对外贸易额4.按照比较成本理论,一国应该进口( )A.绝对成本低的商品B.比较成本高的商品C.比较成本低的商品D.丰裕要素密集的商品5.要素禀赋理论的提出者是( )A.赫克歇尔B.大卫·李嘉图C.亚当·斯密D.凯恩斯6.按照要素禀赋理论,在中国与西方发达国家的贸易中,中国的工资水平将会( )A.趋于上升B.趋于下降C.保持不变D.升降不定7.里昂惕夫之谜是指美国出口商品的资本密集度( )A.高于其进口商品B.低于其进口商品C.低于其进口替代商品D.高于其进口替代商品8.按照产品的生命周期理论,创新产品是( )1A.土地密集型产品B.资本密集型产品C.技术密集型产品D.劳动密集型产品9.关税配额的含义是指( )A.对进口品既有配额限制(超过配额,不许进口),又要征收进口关税B.对关税配额内的进口征收低关税,对关税配额外的进口征收高关税C.一国免税进口的数量限额,超过限额的进口要缴纳常规关税D.发达国家对发展中国家的进口优惠限额,超过限额的不能享受优惠待遇10.目前,在世界区域经济一体化浪潮中,一体化水平最高的是( )A.欧洲联盟B.东南亚国家联盟C.北美自由贸易区D.美洲共同市场11.在中国的某些宾馆,外国旅游者的住宿价格高于国内旅游者,这种政策不符合...( ) A.普惠制原则 B.国民待遇原则C.最惠国待遇原则D.特惠制原则12.世界贸易组织的最高权力机构和决策机构是( )A.部长会议B.总理事会C.秘书处D.总干事处13.由于国外厂商以低于成本的价格向我国出口,国外某种产品的进口数量大幅度增加,使本国的生产商大受损失。
第一章:国际贸易术语一、单项选择题1、在进出口贸易实践中,对当事人行为无强制性约束的规范是( C )。
A、国内法B、国际法C、国际贸易惯例D、国际条约2、与进出口贸易关系最大,也是最重要的一项国际条约是(B )。
A、《联合国国际货物销售合同公约》B、《国际贸易术语解释通则》C、《跟单信用证统一通则》D、《托收统一规则》3、按照《2000通则》的解释,采用CIF条件成交时,货物装船时从吊钩脱落掉入海里造成的损失由( A )。
A.卖方负担 B.买方负担 C.承运人负担 D.买卖双方共同负担4、按照《2000通则》的解释,CIF与CFR的主要区别在于( B )。
A.办理租船订舱的责任方不同 B.办理货运保险的责任方不同C.风险划分的界限不同 D.办理出口手续的责任方不同5、在实际业务中,FOB条件下,买方常委托卖方代为租船、订舱,其费用由买方负担。
如到期订不到舱,租不到船,( A )。
A、卖方不承担责任,其风险由买方承担B、卖方承担责任,其风险也由卖方承担C、买卖双方共同承担责任、风险D、双方均不承担责任,合同停止履行6、按照《2000通则》的规定,以下关于“CIF”的内容提法正确的是( A )。
A 卖方除承担成本加运费的义务外,还要负责办理运输保险并支付保险费。
B 卖方在投保时应投保一切险。
C 卖方必须将货物实际交付给买方,才算完成了交货义务。
D 货物的风险在货物实际交付时由卖方转移给买方7、根据《2000通则》的解释,进口方负责办理出口清关手续的贸易术语是( B )。
A.FASB.EXWC.FCAD.DDP8、CIF E x Ship’s Hold 属于( B )。
A、内陆交货类B、装运港船上交货类C、目的港交货类D、目的地交货类9、根据《2000通则》的解释,出口方负责办理进口清关手续的贸易术语是( D )。
A. FASB. EXWC. FCAD. DDP10、负责制定《2000通则》的组织是( B )。
2017年10月高等教育自学考试《国际贸易实务(一)》真题(总分100, 考试时间150分钟)一、单项选择题:本大题共24小题,每小题1分,共24分。
在每小题列出的备选项中只有一项是最符合题目要求的,请将其选出。
1. 保护文学和艺术作品的公约是()。
A 《巴黎公约》B 《伯尔尼公约》C 《马德里协定》D 《关贸总协定》答案:B2. 联合国国际贸易法委员会制定的用于各种国际商事仲裁的规则是()。
A 《巴黎公约》B 《伯尔尼公约》C 《贸法会仲裁规则》D 《纽约公约》答案:C3. 接受在法律上称为()。
A 承诺B 接盘C 受盘D 复盘答案:A4. 国际贸易中卖方的基本义务是()。
A 签订合同B 市场调查C 租船订舱D 交付货物答案:D5. 习惯上称为船上交货和"离岸价"的价格术语是()。
A FOBB CFKC FASD DAP答案:A6. 《2010年通则》中,卖方的风险和责任最小的贸易术语是()。
A FOBB DDPC FCAD EXW答案:D7. 价格通常包括三方面内容:成本、利润和()。
A 增值税B 工资C 进口关税D 费用答案:D8. 国际货物买卖合同的价格条款通常包括货物单价和()。
A 货币名称B 货物总值C 装运港名称D 贸易术语答案:B9. 通常情况下,溢短装部分货物的计价依据是()。
A 货抵目的港时的市价B 成交时的市价C 装运时的市价D 谈判时的市价答案:C10. 国际上公认的产品品质误差称为()。
A 品质公差B 品质公误C 品质误差D 平均品质答案:A11. 运输标志俗称()。
A "马克"B "唛头"C "标头"D "运标"答案:B12. 班轮运输的基本运费按重量、尺码或价格计收,其英文标识是()。
A " W/M/A. V."B " W/M * A. V."C " W/M or A. V."D " W/M - A. V."答案:C13. 租船人提前完成装卸任务,船方需要向其支付()。
国际商务英语 2017 年 10 月真题试题及答案解析(05844)1、institutional investors问题内容:试题答案:事业机构投资者试题解析:2、private carrier问题内容:试题答案:自有承运人试题解析:3、compensation trade问题内容:试题答案:补偿贸易试题解析:4、beneficiary问题内容:试题答案:受益人试题解析:5、standing committee 问题内容:试题答案:常务委员会试题解析:6、compound duties问题内容:试题答案:混合关税试题解析:7、reserve currency 问题内容:试题答案:储备货币试题解析:8、validity period问题内容:试题答案:有效期试题解析:9、tariff quota问题内容:试题答案:关税配额试题解析:10、portfolio investment 问题内容:试题答案:证券投资试题解析:1、预付现金问题内容:试题答案:cash in advance 试题解析:2、初级产品问题内容:试题答案:primary commodities 试题解析:3、贴现问题内容:试题答案:discount试题解析:4、经济一体化问题内容:试题答案:economic integration 试题解析:5、光票信用证问题内容:试题答案:clean credit试题解析:6、关税同盟问题内容:试题答案:customs union 试题解析:7、证券交易所问题内容:试题答案:stock exchange 试题解析:8、接受许可的人问题内容:试题答案:licensee试题解析:9、缔约方问题内容:试题答案:contracting parties 试题解析:10、佣金问题内容:试题答案:commission试题解析:1、( )21.invoice( )22.equities( )23.preference( )24.turnkey contract ( )25.insurance policy ( )26.market place( )27.force majeure( )28.framework( )29.dispute( )30.creditorsa.a practical advantage given to one over othersb.a place in which securities are sold and boughtanization structurepany stocke.a document for the general description of the goods and the pricef.one in which one of the parties agrees to supply, at the contract price, a complete product ready for use, such as a new home, factory, ship, etc.g.argument or controversyh.a document used for covering possible risksi.a person to whom one owns moneyj.social or natural calamities that take place beyond the control of a contracting party问题内容:试题答案:21.e 22.d 23.a 24.f 25.h 26.b 27.j 28.c 29.g 30.i试题解析:1、returns问题内容:试题答案:试题解析:The gain from an investment, either as income or yield or as profit on the sale of the investment.2、world company问题内容:试题答案:试题解析:A multinational corporation whose national identity has been blurred.3、premium问题内容:试题答案:试题解析:The amount of money paid by an insured for coverage under the contract.4、free trade area问题内容:试题答案:试题解析:Members of a free trade area removes barriers to the flow of goodsand services among themselves while each member still adopts its own policy as regards to trade with outsiders.5、MFN问题内容:试题答案:试题解析:most-favored-nation1、Can you give one example to illustrate “insurable interest"?问题内容:试题答案:试题解析:Insurable interest holds that no one may insure anything unless he has an interest in it,which means that if the thing insured is preserved he will derive a benefit from its preservation, but if it is in any way damaged or lost the assured will be adversely affected.For example, you can insure your own ear, for if it is damaged you will have to pay for it to be repaired and consequently you will suffer a loss.2、What is the difference between a sales contract and a purchase contract?问题内容:试题答案:试题解析:When the contract is made by the seller, it is called a sales contract; and when made by the buyer, it is called a purchase contract.3、What are the nature and objectives of OPEC?问题内容:试题答案:试题解析:OPEC refers to the Organization of Petroleum Exporting Countries and it is the most influential commodity cartel. By assigning production quotas among its members, OPEC tried to limit the overall crude oil supply of the word for the purpose of maintaining higher oil prices.4、Can you give at least five major types of credits?问题内容:试题答案:试题解析:The major types of credits are given as follows:1)clean credit and documentary credit;2)moveable credit and irrevocable credit;3)confirmed credit and unconfirmed credit;4)s ight credit and usance credit;5)t ransferable credit and non-transferable credit;6)non-draft credit;7)revolving credit.1、The packing list gives information such as the number, date, name and description of the goods,shipping marks,packing, number of packages , specific contents of each package and its net weight and gross weight etc.Sometimes,the credit stipulates for specification list which is similar to the packing list but emphasizes the description of the specifications of the goods.问题内容:试题答案:试题解析:装箱单所提供的是号码、日期、货物名称和说明,唛头、包装、件数,每件的具体内容、净重和毛重等信息。
2017年10月国际贸易试题及答案2017年10月国际贸易试题及答案第1 题:按广义的对外贸易的概念,目前国际贸易的主要构成部分是()A. 货物贸易B. 服务贸易C. 海外贸易D. 对外贸易标准答案:A. B. C. D.答案解析:1-41.目前,国际贸易的主要构成部分仍然是货物贸易。
第2 题:便于比较不同时期国际货物贸易规模的指标是()A. 对外贸易额B. 对外贸易值C. 对外贸易量D. 国际贸易额标准答案:A. B. C. D.答案解析:1-42.对外贸易量这一指标便于不同时期对外货物贸易额的比较。
第3 题:货物消费国与货物生产国通过第三国进行的贸易活动,对第三国而言是()A. 间接出口贸易B. 间接进口贸易C. 直接贸易D. 转口贸易标准答案:A. B. C. D.答案解析:1-43.转口贸易也称中转贸易,指货物消费国与生产国通过第三国进行的贸易活动,对第三国而言便是转口贸易。
第4 题:对于品质不易标准化、不易存储、生产厂家众多、产地分散或难以集中交易的商品,适合的国际商品交易市场形式是()A. 商品交易所B. 拍卖C. 博览会D. 非固定的国际商品市场标准答案:A. B. C. D.答案解析:2-64.以拍卖方式进入国际市场的商品,大多数是品质不容易标准化、不易存储、生产厂家众多、产地分散或难于集中交易的商品,如毛皮、茶叶、古玩艺术品、毛毯等。
第5 题:下列世界市场价格中,国际供求关系是其形成的客观基础的是()A. 世界“自由市场”价格B. 调拨价格C. 垄断价格D. 协议价格标准答案:A. B. C. D.答案解析:2-66.世界“自由市场”价格是指在国际间不受垄断或国家力量干扰的条件下,由独立经营的买者和卖者之间进行交易的价格。
国际供求关系是这种价格形成的客观基础。
第6 题:下列关于绝对优势论的叙述,正确的是()A. 由大卫•李嘉图提出B. 属于新古典贸易理论C. 一国如果在某种产品生产上具有比别国高的劳动生产率,那么该国在该种产品生产上就具有绝对优势D. 一国如果在某种产品生产上具有比别国低的劳动生产率,那么该国在该种产品生产上就具有绝对优势标准答案:A. B. C. D.答案解析:3-74~75.绝对优势论是由英国古典学派的主要代表人物亚当•斯密提出。
该理论认为,国际分工和贸易的原因或基础是各国存在的劳动生产率和生产成本的绝对差别。
一国如果在某种产品生产上具有比别国高的劳动生产率,那么该国在该种产品生产上就具有绝对优势;相反,如果一国在某种产品生产上具有比别国低的劳动生产率,那么该国在该种产品生产上就具有绝对劣势。
第7 题:以增加国家财政收入为目的而征收的关税是()A. 过境税B. 出口税C. 财政关税D. 保护关税标准答案:A. B. C. D.答案解析:4-87.财政关税又称收入关税,是指以增加国家财政收入为目的而征收的关税。
第8 题:对商品进口的绝对数额不加限制,而对在一定时期内、在规定配额以内的进口商品,给予低税、减免税待遇;对超过配额的进口商品则征收较高的关税、附加税或罚款的非关税措施是()A. 关税配额B. 全球配额C. 绝对配额D. 协议配额标准答案:A. B. C. D.答案解析:4-99.关税配额是对商品进口的绝对额不加限制,而对在一定时期内,在规定配额以内的进口商品,给予低税、减税或免税待遇;对超过配额的进口商品则征收较高的关税,或征收附加税或罚款。
第9 题:下列属于最惠国待遇适用的例外的是()A. 进口关税B. 进口海关规则C. 在内河航行权给予他国的优惠D. 外汇管制方面标准答案:A. B. C. D.答案解析:5-128.最惠国待遇适用的例外情形有:(1)边境贸易;(2)关税同盟或区域性贸易协定;(3)在沿海贸易和内河航行权给予他国的优惠;(4)国家按照多边国际条约或协定承担的义务;(5)武器进口,金银外币的输出入,文物、贵重艺术品的出口限制和禁止等。
第10 题:成员方通过缔结协定或条约结成同盟,相互之间完全取消关税和其他贸易壁垒,同时建立并实施对非成员方的统一关税政策的区域经济一体化形式是()A. 优惠贸易安排B. 自由贸易区C. 共同市场D. 关税同盟标准答案:A. B. C. D.答案解析:6-140.关税同盟是指成员方通过缔结协定或条约结成同盟,相互之间完全取消关税和其他贸易壁垒,同时建立并实施对非成员方的统一关税政策。
第11 题:下列选项未体现世界贸易组织的非歧视原则的条款是()A. 最惠国待遇条款B. 国民待遇条款C. 互惠待遇条款D. 反倾销、反补贴条款标准答案:A. B. C. D.答案解析:7-170.非歧视原则是通过最惠国待遇、国民待遇、互惠待遇条款体现的,要求缔约方在实施某种优惠或限制措施时,不要对缔约对方实施歧视待遇。
第12 题:在有关贸易术语的国际贸易惯例中,包括术语最多、应用范围最广的是()A. 《海牙规则》B. 《1932年华沙一牛津规则》C. 《1990年美国对外贸易定义修订本》D. 《国际贸易术语解释通则》标准答案:A. B. C. D.答案解析:8-179.《国际贸易术语解释通则》是国际商会为了统一对各种贸易术语的解释而制定的,也是目前在国际贸易中最流行的有关贸易术语的国际惯例。
第13 题:按照《2010通则》的解释,CIF和CFR两种贸易术语相比,就卖方承担的风险而言()A. CIF大于CFRB. CFR大于CIFC. CIF与CFR相同D. 卖方无风险标准答案:A. B. C. D.答案解析:8-192.按照《2010通则》的解释,CIF和CFR两种贸易术语的风险转移界限均以装运港船上为界,所以就卖方承担的风险而言,两者是相同的。
第14 题:目前,我国出口的某些工艺品、服装、轻工业品等,常用来表示其品质的方式是()A. 凭样品买卖B. 凭规格买卖C. 凭等级买卖D. 凭产地名称买卖标准答案:A. B. C. D.答案解析:9-203.凭样品买卖是指买卖双方按约定的足以代表实际货物的样品作为交货品质依据的交易。
一般适用于在造型上有特殊要求或具有色、香、味方面特征的商品。
目前,我国出口的某些工艺品、服装、轻工业品等,常用这种方式来表示其品质。
第15 题:中性包装是指()A. 标明生产国别、地名和厂商名称,但不标明商标或品牌的包装B. 只标明商标或品牌的包装,但不标明生产国别、地名和厂商名称C. 既不标明生产国别、地名和厂商名称,也不标明商标或品牌的包装D. 既标明生产国别、地名和厂商名称,又标明商标或品牌的包装标准答案:A. B. C. D.答案解析:9-214.中性包装是指既不标明生产国别、地名和厂商名称,也不标明商标或品牌的包装,即在出口商品包装的内外都没有产地和厂商的标记。
第16 题:在国际贸易中,对生丝、羊毛和棉花等有较强吸湿性的商品,其计重方法通常用()A. 毛重B. 净重C. 公量D. 理论重量标准答案:A. B. C. D.答案解析:9-208~209.用科学的方法除去其所含的实际水分,然后再加上国际公认的标准含水量,按此法求出的重量,称为公量,即“公定重量”。
这种方法比较适合于经济价值较高、含水量又极不稳定的商品,如生丝、羊毛和棉花等。
第17 题:按照国际航运惯例,滞期费率通常是速遣费率的()A. 1/2倍B. 1倍C. 2倍D. 3倍标准答案:A. B. C. D.答案解析:10-232.速遣费率通常为滞期费率的一半。
即滞期费率通常是速遣费率的2倍。
第18 题:目前,国际贸易中最主要的运输方式是()A. 航空运输B. 铁路运输C. 公路运输D. 海洋运输标准答案:A. B. C. D.答案解析:10-218.从总体上看,无论是现在还是将来,海上货物运输在对外贸易中都将占据绝对的主导地位。
目前,世界外贸海运量在国际货物运输总量中占80%以上。
第19 题:在保险人所承保的海上风险中,淡水雨淋、渗漏属于()A. 自然灾害B. 意外事故C. 一般外来风险D. 特殊外来风险标准答案:A. B. C. D.答案解析:11-240.一般外来风险包括偷窃、提货不着、短量、混杂、玷污、渗漏、碰损、破碎、串味、受潮受热、包装破裂、淡水淋雨、钩损、锈损等。
第20 题:《中国海洋运输货物保险条款》规定,下列险别中保险责任起讫适用“水面风险”原则的是()A. 平安险B. 战争险C. 罢工险D. 淡水雨淋险标准答案:A. B. C. D.答案解析:11-246.战争险的责任起讫与基本险不同,它不采用“仓至仓”条款,而是只负责水面风险,即保险责任自被保险货物装上保险单所载明的起运港的海轮或驳船时开始,到卸离保险单所载明的目的港的海轮或驳船时为止。
第21 题:持票人将汇票提交付款人要求承兑或付款的行为是()A. 提示B. 出票C. 承兑D. 背书标准答案:A. B. C. D.答案解析:12-254.提示是持票人将汇票提交付款人要求承兑或付款的行为,是持票人要求取得票据权利的必要程序。
第22 题:下列关于汇付的说法,错误的是()A. 汇付又称汇款B. 汇付是一种银行信用的支付方式C. 汇付适用于预付货款和订金等贸易结算D. 汇付有电汇、票汇和信汇三种形式标准答案:A. B. C. D.答案解析:12-257~258.汇付,又称汇款,通常是指付款人或债务人通过银行或其他途径,运用各种结算工具将货款汇交国外收款人的结算方式。
汇付具有以下特点:(1)汇付是国际贸易中最早的结算方式,是其他各种结算方式的基础;(2)汇付是一种商业信用的支付方式,即银行只提供服务而不提供信用;(3)汇付的应用面比较广,适用于诸如寄售的货款归还、预付货款和订金、汇付佣金、代垫运费等贸易结算,还可以用于非贸易的结算,凡是外汇资金的转移都可以采用汇付的方式。
汇付根据汇出行向汇入行发出汇款委托的方式分为三种形式:电汇、信汇和票汇。
第23 题:凭跟单汇票或规定的单据付款的信用证是()A. 可转让信用证B. 对开信用证C. 保兑信用证D. 跟单信用证标准答案:A. B. C. D.答案解析:12-267.跟单信用证是指凭跟单汇票或规定的单据付款的信用证。
国际结算中一般都使用跟单信用证。
第24 题:《联合国国际货物销售合同公约》认为,构成非根本性违约时,受害方()A. 可解除合同,并提出损害赔偿B. 只能请求损害赔偿C. 可解除合同,不能提出损害赔偿D. 不能解除合同,也不能提出损害赔偿标准答案:A. B. C. D.答案解析:13-278.《联合国国际货物销售合同公约》将违约划分为根本性违约和非根本性违约。
构成根本性违约的,受害方可解除合同,并提出损害赔偿;反之,不构成的,只能请求损害赔偿。
第25 题:既有目愿性,又有强制性的解决争议的方式是()A. 协商B. 调解C. 仲裁D. 诉讼标准答案:A. B. C. D.答案解析:13-283.仲裁,亦称公断,是指买卖双方按照在争议发生之前或之后签订的协议,自愿把它们之间的争议交给仲裁机构进行裁决,并约定裁决是终局的,具有法律的强制性,对双方均有约束力。