九年级物理第十六章《电磁铁与自动控制》单元测试3
- 格式:doc
- 大小:974.00 KB
- 文档页数:5
新人教版九年级下册物理单元测试题第16章《电磁铁与自动控制》姓名:________ 班级:________ 成绩:________一、单选题1 . 如图所示,在探究巨磁电阻的特性实验中,电源电压均恒定,闭合开关S1、S2并使滑片P向左移动,观察到指示灯变亮(灯丝电阻不变),那么()A.电磁铁左端为S极B.巨磁电阻两端的电压变大C.巨磁电阻的阻值随磁场增强而变小D.随滑片P向左移动,两电路中的总功率均变小2 . 关于磁感线的概念,下列说法中不正确的是()A.磁针北极在某点所受的磁力方向跟该点的磁感线方向一致B.磁体周围越接近磁极的地方磁感线越密C.磁感线是磁场中确实存在的线D.磁感线是一种假想的曲线,在磁体外部是从北极到南极3 . 下列有关电与磁现象的说法中,正确的是()A.磁场对放入其中的物体有力的作用B.电磁铁的磁性强弱与电流方向、电流大小和匝数都有关C.奥斯特实验说明导体周围存在磁场D.法拉第最先发现电磁感应现象,发电机就是根据电磁感应现象制成的4 . 如图所示的电路中,电源电压保持不变,R是压敏电阻,其阻值随压力的增大而减小,R0为定值电阻。
逐渐增大压敏电阻所受压力的过程中,下列说法正确的是A.电压表示数变小,电压表与电流表示数的比值不变B.电压表示数变大,电路消耗的总功率变大C.电流表示数变小,电压表与电流表示数的比值变大D.电流表示数变大,定值电阻R0消耗的功率变大5 . 如图甲所示,R1为定值电阻,滑动变阻器R2的滑片从b端滑到a端的过程中,R2消耗的电功率P与通过的电流I的关系如图乙,下列说法正确的是()A.电源电压为6VB.R1的阻值为20ΩC.R2的最大阻值为40ΩD.该电路消耗的最大电功率为1.2W6 . 如图所示,电源电压保持不变,闭合开关S,当滑片P向右移动时,下列说法正确的是A.电压表的示数不变,总功率不变B.电流表的示数变大,总功率变小C.电压表的示数增大,灯的亮度变亮D.电流表的示数变大,灯的亮度变亮7 . 如图所示,两条条形磁体靠近的两个端头处各放有一个小铁钉,当两磁体相互接触时,小铁钉将会A.相互靠近B.相互远离C.落下D.静止不动8 . 工厂为搬运一个笨重的机器进车间,工人师傅设计如图所示的方案(机器下面的小圆圈代表并排放置的圆形钢管),其中最省力的方案为()A.B.C.D.9 . 如图所示的“吸引现象”由静电引起的是A.磁铁吸引硬币B.电磁起重机吸引废铁C.摩擦后的气球吸引头发D.吸盘吸在墙壁上10 . 录音机的磁带上附有层硬磁性材料制成的小颗粒.如图所示,录音时,声音先转变成强弱变化的电流,这样的电流通过录音磁头,产生了强弱变化的磁场,磁带划过磁头时,磁带上的小颗粒被强弱不同的磁化,于是记录了一连串有关磁性变化的信息.放音时,磁带贴着放音磁头运动,磁性强弱变化的磁带使放音磁头中产生变化的感应电流,电流经放大后使扬声器发声.下列实验中与录音机的磁带录音时工作原理相同的是B.A.C.D.二、填空题11 . 小明在超市里的自动扶梯前发现电梯运动较慢,当他站在电梯上时又快了起来.为了弄清其工作原理,他查阅资料找到其工作电路如图所示,其中R1是一个压敏电阻,且电源电压恒定.他分析:当人站在电梯上,压敏电阻的阻值减小,则电磁铁的磁性变___________,衔铁与触点2接触,电动机的转速变_____.12 . 电磁继电器就是利用电磁铁来控制工作电路的开关.(_____)13 . 磁体之间的相互作用就是通过________来实现的,磁场对放入其中的_________具有______的作用。
九年级物理下册第十六章电磁铁与自动控制章节测试考试时间:90分钟;命题人:物理教研组考生注意:1、本卷分第I卷(选择题)和第Ⅱ卷(非选择题)两部分,满分100分,考试时间90分钟2、答卷前,考生务必用0.5毫米黑色签字笔将自己的姓名、班级填写在试卷规定位置上3、答案必须写在试卷各个题目指定区域内相应的位置,如需改动,先划掉原来的答案,然后再写上新的答案;不准使用涂改液、胶带纸、修正带,不按以上要求作答的答案无效。
第I卷(选择题 30分)一、单选题(10小题,每小题3分,共计30分)1、如图所示,是一个自制的小指南针。
用硬纸板和大头针制作指南针的底座,使缝衣针磁化后,穿过按扣的两孔,放在底座的针尖上,当小指南针静止后,针尖指向北方。
则下列说法中正确的是()A.针尖是指南针的S极B.针尖指的是地磁场的北极C.针尖能指北,是受到磁感线的作用D.针尖所指方向,是该点地磁场的磁场方向2、家用电冰箱涉及到很多物理知识,下列分析正确的是()A.门的四周装有掺有磁粉的橡胶封条,可以使冰箱门关闭得更严密B.利用熔化吸热,液化放热原理实现制冷的C.冷藏室中的灯泡跟压缩机用的电动机是串联的D.冰箱一天耗电量可以通过铭牌查找功率乘以24h计算出来3、两个磁极间的磁感线分布如图所示,小磁针在B点静止。
则()A.甲、乙磁极均为S极B.小磁针的上端是S极C.A,B两点的磁场强弱相同D.磁极周围的磁感线是真实存在的4、如图所示,在通电螺线管周围a、b、c、d四个位置画出的小磁针指向正确的是()A.a、b B.b、c C.c、d D.a、d5、如题图所示,GMR是巨磁电阻,其阻值随周边磁场的增强而减小,当闭合开关S1、S2时,下列说法止确的是( )A.小磁针将顺时针旋转使S极指向右方B.当滑片P向左滑动时,电磁铁磁性减弱C.当滑片P向左滑动时,巨磁电阻值增大D.当滑片P向左滑动时,指示灯变亮6、如图所示,一条形磁铁放在水平桌面上,处于静止状态,电磁铁置于条形磁铁附近并正对固定。
沪粤版九年级物理第16章《电磁铁与自动控制》单元提优测试题(全卷总分100分)姓名得分一、填空题(每空1.5分,共35分)1.根据的原理,利用强磁场可把磁悬浮列车从轨道上微微托起,使列车和轨道间的大大减小,从而提高了车速。
2.磁性水雷是用一个可以绕轴转动的小磁针来控制起爆电路的,军舰被磁化后就变成了一个浮动的磁体,当军舰接近磁性水雷时,就会引起水雷的爆炸,其依据是。
3.最早利用地磁场指示方向的装置是图甲所示“司南”,古文《论衡•是应篇》中记载:“司南之杓(用途),投之于地,其柢(握柄)指南”.则勺柄应为该磁体的(选填“N”或“S”)极;某物理研究所尝试利用一块天然磁石制作一具“司南”,图乙所示为天然磁石的磁感线分布情况,则应将磁石的(选填“A”、“B”、“C”或“D”)处打磨成勺柄。
第2题图第3题图第4题图4.通电螺线管的N、S极如图所示,由此可判断电流是从(选填“a”或“b”)端流入螺线管的。
5.如图小娟制作了一个水果电池,她用导线将带有铁芯的螺线管两端分别与铜片与锌片接在一起,并将铜片与锌片插入挤压后的柠檬在,铜片和锌片相距约3厘米。
螺线管下方的小磁针因为电流发生偏转,验证了柠檬可以发电,铜片是水果电池的极,如果把导线两端的铜片和锌片互换,小磁针的偏转方向。
6.如图是小利设计的一种限流器原理图,当电流超过限制电流时,会自动切断电路。
(1)当电流超过限制电流时,衔铁N被电磁铁M吸引过去,匀质的金属杆OA在弹簧拉力作用下绕O点转动,电路断开。
刚转动时,杠杆OA属于杠杆。
(2)调试时,电流尚未达到设计的限制电流,限流器已经切断电路。
为达到设计要求,应把滑动变阻器滑片P向移动。
第6题图第7题图7.如图所示,GMR为巨磁电阻,其阻值随着磁场的增强而急剧减小.闭合开关S1和S2,电磁铁的右端是极;将滑动变阻器的滑片P从中点滑到b端时,电压表的示数将(选填“变大”“不变”或“变小”)。
8.如图所示,L是螺线管,弹簧下面挂一条形磁铁,当电路接通时,条形磁铁将(选填“向上”或“向下”)运动,电路接通后,将滑动变阻器的滑片向右端移动时,弹簧的长度将会(选填“变长”或“变短”,下同),当接通电路,在螺线管内加一铁棒时,弹簧的长度将会。
九年级下册物理单元测试题第16章《电磁铁与自动控制》姓名:________ 班级:________ 成绩:________一、单选题1 . 在如图所示实验中,将小铁球从斜面顶端由静止释放,观察到它在水平桌面上运动的轨迹如图甲中虚线OA 所示。
在OA方向的侧旁放一磁铁,再次将小铁球从斜面顶端由静止释放,观察到它在水平桌面上运动的轨迹如图乙中虚线OB所示。
由上述实验现象可以得出的结论是()A.小铁球在桌面上继续运动是由于受到向前的作用力B.磁铁对小铁球没有作用力C.力可以改变小铁球的运动方向D.力可以使小铁球发生形变2 . 蓄电池正负极标志模糊不清,以下几组器材中,无法判断蓄电池正负极的是A.开关、螺线管、小磁针、若干导线B.开关、小灯泡、电流表、若干导线C.开关、小灯泡、滑动变阻器、若干导线D.开关、电压表、若干导线3 . 如图所示是某同学设计的一种酒精测试仪电路,电源电压不变,R为定值电阻,Q为酒精气敏元件,其阻值随被测酒精气体浓度的增大而增大.闭合开关S,当气敏元件所测酒精气体的浓度增大时,则下列判断中正确的是()A.电压表示数变大,电压表与电流表示数的比值变小B.电压表示数变大,电压表与电流表示数的比值不变C.电流表示数变小,电压表示数变化量与电流表示数变化量的比值不变D.电流表示数变小,电压表示数变化量与电流表示数变化量的比值变大4 . 在如图所示的电路中,电源电压保持不变,为定值电阻,闭合开关,调节滑动变阻器的滑片,发现电流表的示数由0.1变为0.3,电压表的示数由8V减少到。
则下列说法正确的是()A.电源电压为B.的电功率变化量为C.电源电压为D.的电功率变化量为5 . 小红在学习磁现象时,她在实验室拿来甲、乙两根形状完全相同的钢棒,为了判断钢棒的磁性情况,小红做了个小实验,她发现当甲的一端靠近乙的一端时,乙按如图方式转动起来,则小红可判断A.一定是甲棒有磁性,乙棒无磁性B.一定是乙棒有磁性,甲棒无磁性C.甲、乙都可能有磁性D.甲、乙都一定有磁性6 . 在图所示的电路中,电源电压保持不变,闭合开关S,将变阻器的滑片向右移动,则A.灯泡亮度变暗,电流表示数变小B.灯泡亮度变亮,电流表示数不变C.灯泡亮度不变,电流表示数变小D.灯泡亮度不变,电流表示数变大7 . 关于电磁现象,下列说法中正确的是A.通电线圈在磁场中受力转动的过程中,机械能转化为电能B.指南针能指南是由于地磁场对指南针磁极有力的作用C.磁场中某点的磁场方向是由放在该点的小磁针决定的D.导体在磁场中做切割磁感线运动时,导体中一定产生电流8 . 以下实验现象能说明电动机工作原理的是()A.B.C.D.9 . 如图所示,小华同学酷爱滑板运动.在他玩滑板的过程中,关于几个力学问题的思考,下列说法正确的是A.玩滑板时尽量降低重心是为了增加板对地的压力B.人对滑板的压力和滑板对人的支持力是一对平衡力C.滑板底部安装轮子是为了用滚动代替滑动从而减小摩擦力D.滑板在地面滑行是因为人和滑板具有惯性,当惯性消失,滑板就停下来10 . 数码录音笔是数字录音器的一种,造型如笔型,携带方便.在录音时,声音使话筒中产生随声音而变化的音频电流,音频电流经放大电路放大后,转变为模拟信号,再通过对模拟信号的采样、编码将模拟信号通过数模转换器转换为数字信号,并进行一定的压缩后进行存储,如选项图中能反映声音录入原理的是()A.B.C.D.二、填空题11 . 磁极间的相互作用关系是______________互相排斥,______________互相吸引,磁极间的相互作用是通过____________而发生的。
九年级下册物理《第十六章电磁铁与自动控制》单元测试题姓名:________ 班级:________ 成绩:________一、单选题1 . 如图所示的电路中,电源电压不变,R为滑动变阻器.闭合开关S后,在滑片P向右移动过程中,下列说法正确的是A.电流表A1的示数变小,灯泡变暗B.电流表A的示数变小,电压表V的示数变大C.电压表V的示数不变,电路的总功率变大D.电压表V的示数不变,灯泡的亮度不变2 . 如图所示的“吸引现象”是由静电引起的是()A.磁铁吸引铁钉B.摩擦过的气球吸引头发C.压紧的铅柱互相吸引D.吸盘吸在墙壁上3 . 塑料梳子梳头发时,头发容易被梳子“黏”起,下列现象中“黏”的原因与其相同的是A.用硬纸片盖住装满水的玻璃杯,倒置后,纸片“黏”在杯口上B.电视里讲解棋类比赛时,棋子可以“黏”在竖直悬挂的棋盘上C.在干燥的天气里,化纤布料的衣服容易“黏”在身上D.两个铅杆底面削平挤压后能“黏”在一起4 . 如图所示.小车在磁体间的相互作用下悬浮于水平平直轨道上.按下控制开关,小车左端的螺旋桨开始转动,小车由静止开始沿轨道向右运动,速度逐渐增大;一段时间后,小车右端的螺旋桨也开始转动,最终在两个螺旋桨转速的自动调节下,小车可以停在轨道上.下列说法中正确的是A.小车静止悬浮在轨道上时,只受到重力作用B.小车静止悬浮在轨道上时,受到竖直向上的磁力C.小车向右运动的过程中,所受合力一定为零D.小车速度增大的过程中,小车的所受合力一定要增大5 . 如图所示是小明自制的一个带有电磁铁的木船模型。
将它放入水中漂浮,船头指向东。
闭合开关S当船静止时,说法正确的是()A.电磁铁的A端为N极B.电磁铁的B端为S极C.船头指向北方D.船头指向南方6 . 关于能源、材料、信息的说法正确的是()A.核电站是利用化学能来发电的B.磁卡和VCD光碟都应用了磁性材料C.光波、电磁波、超声波都可以在真空中传播D.无线电广播、卫星电视、移动电话都是靠电磁波传递信息的。
新人教版九年级上册物理《第十六章电磁铁与自动控制》单元测试题姓名:________ 班级:________ 成绩:________一、单选题1 . 小明在东湖边看到以下四个画面,其中哪一组用到省力的机械()A.①②B.②④C.③④D.①③2 . 固态酒精、煤油、水银的熔点分别是-117℃、-31℃、-39℃,南极的最低气温可达-89℃,要测量南极的气温应该选用A.水银温度计B.煤油温度计C.酒精温度计D.上述温度计均可3 . 以下对四个实验的认识,正确的是A.甲图实验是著名的法拉第实验B.乙图实验可用来演示电动机的工作原理C.丙图实验中通电螺线管的A端是S极D.丁图实验可用来演示电磁感应现象4 . 关于“磁场”的论述,下列说法中错误的是A.能磁化铁屑B.能吸引铁、钴、镍等物质C.能产生磁感线D.对放入其中的磁体产生磁力的作用5 . 如下为汽车启动原理图.汽车启动时,需将钥匙插入钥匙孔并旋转(相当于接通电路).下列有关说法错误的是()A.此时通电螺线管产生磁性B.通电螺线管E端的磁极为南极C.电动机是利用电磁感应原理制成的D.通电螺线管两端电压与电动机两端电压不同6 . 下列有关电现象的说法中,错误的是A.带电体能吸引轻小的物体是因为两者之间一个带正电,另一个带负电B.电荷的定向移动形成电流,定向移动的可能是正电荷,也可能是负电荷,还有可能是正负电荷同时向相反的方向运动C.根据欧姆定律,由于导线电阻很小,短路时电流非常大,温度升高很快,可能造成火灾D.电视机后盖和机壳有很多孔,是为了散发由于电流的热效应而产生的大量热量7 . 根据欧姆定律公式,可变形得到.对此,下列说法中正确的是A.导体电阻的大小跟导体两端的电压成正比B.导体电阻的大小跟导体中的电流成正比C.当导体两端的电压为零时,导体的电阻也为零D.导体电阻的大小跟导体两端的电压和通过导体的电流无关8 . 将图中通电螺线管中的铁芯抽去,可以看到的现象是A.悬挂磁铁的弹簧长度不变B.悬挂磁铁的弹簧伸长C.悬挂磁铁的弹簧缩短D.悬挂磁铁的弹簧发生扭转9 . 物理学中用光线来描述光的传播途径和方向,用磁感线来描述磁场,以下说法正确的是()A.光线是真实存在的B.磁感线是真实存在的C.光是真实存在的一种电磁波D.磁感线描述的磁场不是真实存在的10 . 如图是直流电铃的工作原理图。
第十六章电磁铁与自动控制单元测试一、单选题1.如图9-15,根据通电螺线管周围的磁感线分布,可确定磁极甲、乙、丙、丁的极性依次是()A. N、N、S、NB. S、N、S、SC. S、S、N、ND. N、S、N、N2.如图所示,小磁针甲、乙处于静止状态.根据标出的磁感线方向,可以判断出()A. 螺线管的左端为N极B. 电源的左端为负极C. 小磁针甲的右端为N极D. 小磁针乙的右端为N极3.下列各组叙述中,对应关系完全正确的是()A.物理量与相应的单位频率——赫兹(Hz)电功——瓦特(W)能量——焦耳(J)B.物理知识与其应用等臂杠杆——天平磁场作用——指南针电流热效应——空气开关C.物理现象与相应的解释集中水暖——水比热大光纤通信——光波反射永动幻灭——能量守恒D.能量转化与常见事例核能转化为电能——核电站发电光能转化为内能——太阳能电池化学能转化为电能——燃料燃烧4.图中所画出的磁极间的磁感线的分布情况,正确的是()A. B. C. D.5.对下列四幅图阐述合理的是()A. A图:磁场能产生电流B. B图:闭合开关,通电导体在磁场中受到力C. C图:闭合开关,导体棒在磁场中受到力D. D图:微波炉利用电流的热效应工作6.在如图所示的实验装置图中,能够说明电能生磁的是()A. B. C. D.7.如图是关于电磁现象的四个实验,下列说法正确的是()A. 图甲是研究发电机工作原理的实验装置B. 图乙实验说明通电导体周围存在磁场C. 图丙是探究磁铁磁性强弱的实验装置D. 图丁是探究电磁感应现象的实验装置8.小磁针静止时指南北,这说明()A. 地球附近有一个很大的磁体B. 地球本身是一个很大的磁体C. 小磁针北极指向北方,说明地理北极就是地磁北极D. 地球周围空间不存在磁场9.下列关于磁场和磁感线的说法正确的是()A. 磁感线是由铁屑形成的B. 越靠近磁极的地方磁感线越密C. 磁感线是从磁体的南极出来回到磁体的北极D. 磁场的基本性质是它对放入其中的物体产生磁场力的作用10.1991年8月《新民晚报》报道一则消息:“上海雨点鸽从内蒙古放飞后,历经20余天,返回上海市区鸽巢”,信鸽的这种惊人的远距离辨认方向的本领,实在令人称奇.信鸽有高超的认路本领的原因是A. 信鸽对地形地貌有极强的记忆力B. 信鸽能发射并接收某种超声波C. 信鸽能发射并接收某种次声波D. 信鸽体内有某种磁性物质,它能借助地磁场辨别方向11.如图可以说明巨磁电阻GMR的特性.闭合开关S1、S2并使滑片P向左移动,观察到指示灯变亮,那么()A. 电磁铁左端为S极B. 电磁铁的磁性减弱C. 巨磁电阻两端的电压变大D. 巨磁电阻随磁场增强而变小12.如图所示,开关S闭合,发现弹簧缩短,小磁针旋转到如图中所示位置静止,则下列说法正确的是()A.电源右端是负极B.小磁针上端是S极C.滑动变阻器向左移动时,弹簧的长度变短D.通电螺线管的下端为N极13.如图所示,R0是一个光敏电阻,光敏电阻的阻值随光照强度的增加而减小,R是电阻箱(已调至合适阻值),它们和继电器组成自动控制电路来控制路灯,白天灯熄,夜晚灯亮.下列说法正确的是()A. 白天流过R0的电流比夜晚小B. 给路灯供电的电源应接在b、c两端C. 白天R0两端的电压比夜晚大D. 白天,如果将电阻箱R的阻值调大,则路灯也可能变成亮的14.下列物体一定没有用到电磁铁的是()A. 电磁起重机B. 电铃C. 电烙铁D. 电磁继电器15.下列说法中正确的是()A. 在磁场中不同的点,磁场方向一定不同B. 磁场中的磁感线可能相交C. 磁感线上任何一点的切线方向就是该点的磁场方向D. 磁场是看不见、摸不着的,因此磁场是人们假想的二、填空题16.(2017•泰安)通电导体在磁场中受力的方向跟磁感线方向和________方向有关.17.如图所示的是某工厂的水位自动报警装置示意图.其中A和B为两个金属块,电磁继电器上方悬挂有一个条形磁体.接通电源后,当水位未到达B时,条形磁体的N极指向地理________极;当水位到达B时,________灯亮;若控制电路中的电源左端为正极,则通电螺线管的上端为________极.18.如图所示电路,开关S接到a后,小磁针静止时,A端是 ________极.将开关S由a换到b,调节变阻器的滑片P,保持电流表的示数不变,电磁铁的磁性 ________(选填“增强”、“减弱”或“不变”).19.运用知识解决问题:(1)如图1为某种恒温箱的示意图,当温度计中的水银柱上升到金属丝A所指示温度时,电磁铁电路________ ,衔铁被________ ,电热丝电路________ ,电热丝停止加热,当温度下降后,电热丝电路再次接通,重新加热从而保持恒温箱内温度恒定;(2)请你根据图2甲电路图,连接图2乙实物电路________ ;(3)将电阻R1和R2串联接在电源两端,测得总电阻为60Ω,R1两端电压为6V,R2两端电压为4V,则R1=________ Ω。
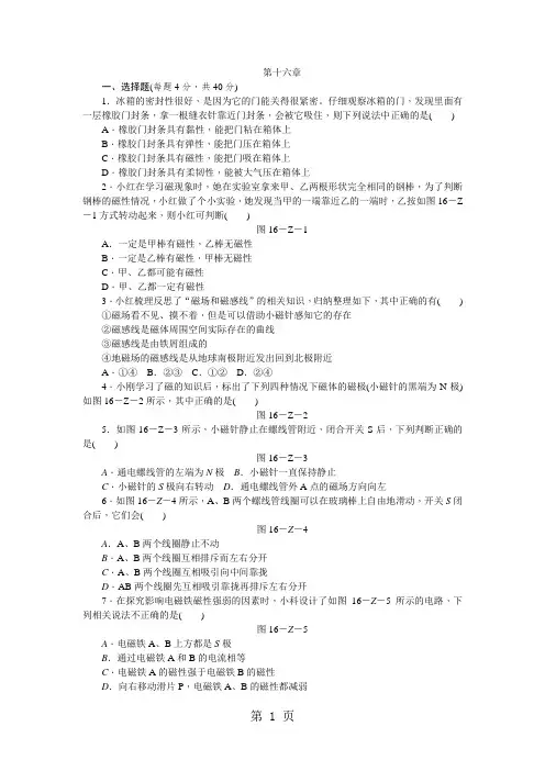
第十六章一、选择题(每题4分,共40分)1.冰箱的密封性很好,是因为它的门能关得很紧密。
仔细观察冰箱的门,发现里面有一层橡胶门封条,拿一根缝衣针靠近门封条,会被它吸住,则下列说法中正确的是() A.橡胶门封条具有黏性,能把门粘在箱体上B.橡胶门封条具有弹性,能把门压在箱体上C.橡胶门封条具有磁性,能把门吸在箱体上D.橡胶门封条具有柔韧性,能被大气压在箱体上2.小红在学习磁现象时,她在实验室拿来甲、乙两根形状完全相同的钢棒,为了判断钢棒的磁性情况,小红做了个小实验,她发现当甲的一端靠近乙的一端时,乙按如图16-Z -1方式转动起来,则小红可判断()图16-Z-1A.一定是甲棒有磁性,乙棒无磁性B.一定是乙棒有磁性,甲棒无磁性C.甲、乙都可能有磁性D.甲、乙都一定有磁性3.小红梳理反思了“磁场和磁感线”的相关知识,归纳整理如下,其中正确的有()①磁场看不见、摸不着,但是可以借助小磁针感知它的存在②磁感线是磁体周围空间实际存在的曲线③磁感线是由铁屑组成的④地磁场的磁感线是从地球南极附近发出回到北极附近A.①④B.②③C.①②D.②④4.小刚学习了磁的知识后,标出了下列四种情况下磁体的磁极(小磁针的黑端为N极)如图16-Z-2所示,其中正确的是()图16-Z-25.如图16-Z-3所示,小磁针静止在螺线管附近,闭合开关S后,下列判断正确的是()图16-Z-3A.通电螺线管的左端为N极B.小磁针一直保持静止C.小磁针的S极向右转动D.通电螺线管外A点的磁场方向向左6.如图16-Z-4所示,A、B两个螺线管线圈可以在玻璃棒上自由地滑动,开关S闭合后,它们会()图16-Z-4A.A、B两个线圈静止不动B.A、B两个线圈互相排斥而左右分开C.A、B两个线圈互相吸引向中间靠拢D.AB两个线圈先互相吸引靠拢再排斥左右分开7.在探究影响电磁铁磁性强弱的因素时,小科设计了如图16-Z-5所示的电路,下列相关说法不正确的是()图16-Z-5A.电磁铁A、B上方都是S极B.通过电磁铁A和B的电流相等C.电磁铁A的磁性强于电磁铁B的磁性D.向右移动滑片P,电磁铁A、B的磁性都减弱8.如图16-Z-6所示是电磁继电器的构造和工作电路示意图,要使电磁铁对衔铁的吸引力大些,以下做法可行的是()图16-Z-6A.增加电磁铁线圈的匝数B.增加电源B的电压C.减小电源A的电压D.去掉电磁铁线圈中的铁芯9.巨磁电阻(GMR)效应是指某些材料的电阻值随外磁场减弱而增大的现象,在如图16-Z-7所示的电路中,当闭合开关S1、S2,并使滑片P向右滑动时,指示灯亮度及电流表的变化情况是()图16-Z-7A.指示灯变亮,电流表示数增大B.指示灯变暗,电流表示数减小C.指示灯亮度不变,电流表示数增大D.指示灯亮度不变,电流表示数减小10.如图16-Z-8所示的实验中,用来探究通电导体周围存在磁场的实验是()图16-Z-8二、填空题(每空2分,共26分)11.将一个条形磁铁悬挂起来,当它静止时指南的一端叫________极,用另一个条形磁铁的N极与这一端靠近时,它们会相互________(选填“吸引”或“排斥”)。
2020年沪粤版九下物理第十六章《电磁铁与自动控制》单元测试题姓名:________ 班级:________ 成绩:________一、单选题1 . 下列有关电与磁现象的说法中,错误的是()A.磁场对放入其中的磁性物质有力的作用B.法拉第最先发现电磁感应现象,发电机就是根据电磁感应现象制成的C.奥斯特实验说明通电导线周围存在磁场D.电磁铁的磁性强弱与电流方向、电流大小和匝数都有关2 . 汽车清洗机是产生高压水冲洗车辆表面污垢的机器,其动力设备主要是电动机,图中能说明电动机工作原理的是.A.B.C.D.3 . 关于磁场、电磁波,下列说法正确的是()A.电磁波在真空中传播的速度是3×105m/sB.通电直导线周围存在磁场,通电弯曲导线周围不存在磁场C.光纤通信是利用光经多次反射进行传输光信号的D.小磁针在地球表面静止时N极所指的方向是地理的南极4 . 如图所示,甲、乙是两个没有磁性且靠得较近的铁块,它们之间没有力的作用.若在它们下面放一个磁体,则甲和乙()A.有力作用,相互排斥B.有力作用,相互吸引C.仍然没有力的作用D.以上说法都有可能5 . 如图所示,闭合开关S,下列说法正确的是()A.电磁铁的左端是S极B.电磁铁的左端是N极C.将电池正负极对调,电磁铁左端的极性不变D.滑动变阻器的滑片P向左移动时,电磁铁的磁性减弱6 . 在研究磁场实验时,不小心将铁屑洒在了课桌上,为了收集铁屑,小红想用磁铁直接吸引铁屑;同组实验的小明则建议用塑料袋或白纸包裹住磁铁后去吸引铁屑。
比较这两种方法,你认为[ ]A.小红的方法可行,小明的方法不可行B.小明的方法可行,小红的方法不可行C.小红和小明的答案都可以,但小红的方法好些。
D.小红和小明的答案都可以,但小明的方法好些。
7 . 如图所示是磁现象的四幅示意图,其中关于小磁针指向或磁感线方向不正确的是A.B.D.C.8 . 在如图所示的四种电路图中,电路连接正确且电流表测L1电流的图是A.B.C.D.9 . 下列关于电与磁的说法错误的是A.地磁场的南极在地理的北极附近B.电磁起重机的工作原理是电流的磁效应C.动圈式话筒与电动机的工作原理相同D.发电机的工作原理是电磁感应现象10 . 如图所示,某同学研究磁体间相互作用力大小时,用测力计吊着一磁体沿水平方向从水平放置的条型磁铁的A端移到B端的过程中,能表示测力计示数与水平位置关系的图是()A.B.C.D.二、多选题11 . 如图所示,①②③④为探究电磁规律的四个实验,abcd为电磁规律的应用实例,箭头表示规律和应用的对应关系,其中对应关系正确的是A.B.C.D.12 . 在研究蹄形磁体周围磁场分布的实验中,将蹄形磁体上面放一块有机玻璃,玻璃上撒一层铁屑.轻轻敲打玻璃,可以看到小铁屑有规则地排列起来,关于该实验的过程,下列说法正确的是()A.撒在磁体周围的每个小铁屑都被磁化,相当于一个个小磁针B.利用这些小铁屑就完全可以确定蹄形磁体周围磁场的方向C.实验中为了确定蹄形磁体周围产生的磁场的方向,要在蹄形磁体不同的位置放置一些已知磁极的小磁针D.轻敲有机玻璃,减小小铁屑与有机玻璃间的摩擦,便于小铁屑转动13 . 如图所示,是我国早期的指南针——司南,东汉学者王充在《论衡》中记载:“司南之杓,投之于地,其柢指南”,说的是把天然磁石磨成勺子的形状,放在水平光滑的“地盘”上,静止时它的长柄(柢)指向南方。
沪粤版九年级下册物理第十六章电磁铁与自动控制单元测试一、单选题1.如图9-15,根据通电螺线管周围的磁感线分布,可确定磁极甲、乙、丙、丁的极性依次是()A. N、N、S、NB. S、N、S、SC. S、S、N、ND. N、S、N、N2.如图所示,小磁针甲、乙处于静止状态.根据标出的磁感线方向,可以判断出()A. 螺线管的左端为N极B. 电源的左端为负极C. 小磁针甲的右端为N极D. 小磁针乙的右端为N极3.下列各组叙述中,对应关系完全正确的是()A.物理量与相应的单位频率——赫兹(Hz)电功——瓦特(W)能量——焦耳(J)B.物理知识与其应用等臂杠杆——天平磁场作用——指南针电流热效应——空气开关C.物理现象与相应的解释集中水暖——水比热大光纤通信——光波反射永动幻灭——能量守恒D.能量转化与常见事例核能转化为电能——核电站发电光能转化为内能——太阳能电池化学能转化为电能——燃料燃烧4.图中所画出的磁极间的磁感线的分布情况,正确的是()A. B. C. D.5.对下列四幅图阐述合理的是()A. A图:磁场能产生电流B. B图:闭合开关,通电导体在磁场中受到力C. C图:闭合开关,导体棒在磁场中受到力D. D图:微波炉利用电流的热效应工作6.在如图所示的实验装置图中,能够说明电能生磁的是()A. B. C. D.7.如图是关于电磁现象的四个实验,下列说法正确的是()A. 图甲是研究发电机工作原理的实验装置B. 图乙实验说明通电导体周围存在磁场C. 图丙是探究磁铁磁性强弱的实验装置D. 图丁是探究电磁感应现象的实验装置8.小磁针静止时指南北,这说明()A. 地球附近有一个很大的磁体B. 地球本身是一个很大的磁体C. 小磁针北极指向北方,说明地理北极就是地磁北极D. 地球周围空间不存在磁场9.下列关于磁场和磁感线的说法正确的是()A. 磁感线是由铁屑形成的B. 越靠近磁极的地方磁感线越密C. 磁感线是从磁体的南极出来回到磁体的北极D. 磁场的基本性质是它对放入其中的物体产生磁场力的作用10.1991年8月《新民晚报》报道一则消息:“上海雨点鸽从内蒙古放飞后,历经20余天,返回上海市区鸽巢”,信鸽的这种惊人的远距离辨认方向的本领,实在令人称奇.信鸽有高超的认路本领的原因是A. 信鸽对地形地貌有极强的记忆力 B. 信鸽能发射并接收某种超声波C. 信鸽能发射并接收某种次声波D. 信鸽体内有某种磁性物质,它能借助地磁场辨别方向11.如图可以说明巨磁电阻GMR的特性.闭合开关S1、S2并使滑片P向左移动,观察到指示灯变亮,那么()A. 电磁铁左端为S极B. 电磁铁的磁性减弱C. 巨磁电阻两端的电压变大D. 巨磁电阻随磁场增强而变小12.如图所示,开关S闭合,发现弹簧缩短,小磁针旋转到如图中所示位置静止,则下列说法正确的是()A.电源右端是负极B.小磁针上端是S极C.滑动变阻器向左移动时,弹簧的长度变短D.通电螺线管的下端为N极13.如图所示,R0是一个光敏电阻,光敏电阻的阻值随光照强度的增加而减小,R是电阻箱(已调至合适阻值),它们和继电器组成自动控制电路来控制路灯,白天灯熄,夜晚灯亮.下列说法正确的是()A. 白天流过R0的电流比夜晚小B. 给路灯供电的电源应接在b、c两端C. 白天R0两端的电压比夜晚大D. 白天,如果将电阻箱R的阻值调大,则路灯也可能变成亮的14.下列物体一定没有用到电磁铁的是()A. 电磁起重机B. 电铃C. 电烙铁D. 电磁继电器15.下列说法中正确的是()A. 在磁场中不同的点,磁场方向一定不同B. 磁场中的磁感线可能相交C. 磁感线上任何一点的切线方向就是该点的磁场方向D. 磁场是看不见、摸不着的,因此磁场是人们假想的二、填空题16.(2017•泰安)通电导体在磁场中受力的方向跟磁感线方向和________方向有关.17.如图所示的是某工厂的水位自动报警装置示意图.其中A和B为两个金属块,电磁继电器上方悬挂有一个条形磁体.接通电源后,当水位未到达B时,条形磁体的N极指向地理________极;当水位到达B时,________灯亮;若控制电路中的电源左端为正极,则通电螺线管的上端为________极.18.如图所示电路,开关S接到a后,小磁针静止时,A端是 ________极.将开关S由a换到b,调节变阻器的滑片P,保持电流表的示数不变,电磁铁的磁性 ________(选填“增强”、“减弱”或“不变”).19.运用知识解决问题:(1)如图1为某种恒温箱的示意图,当温度计中的水银柱上升到金属丝A所指示温度时,电磁铁电路________ ,衔铁被________ ,电热丝电路________ ,电热丝停止加热,当温度下降后,电热丝电路再次接通,重新加热从而保持恒温箱内温度恒定;(2)请你根据图2甲电路图,连接图2乙实物电路________ ;(3)将电阻R1和R2串联接在电源两端,测得总电阻为60Ω,R1两端电压为6V,R2两端电压为4V,则R1=________ Ω。
第十六章、第十七章测试卷班级:姓名:学号:一、填空题(共20分,每空1分)1.一个条形磁体,磁性最弱的部分是___________ ,不小心将此条形磁体从中间甩断后,其中的一截磁体有_________个磁极。
2.指南针之所以能指南北是因为受到__________的作用.科考人员把一条形磁体带到地球某极地后,用细绳悬挂,其在水平位置平衡的情景如图1所示,由此可知所在位置为地理________(选填“南”或“北”)极。
图1 3.电工在修理电器时,狭缝中螺丝不容易拧上去,电工师傅将钢螺丝刀或起子在_______上反复摩擦几下,再去吸住螺丝钉,然后拧上去,这是由于螺丝刀被________而具有磁性,而能够吸引铁的缘故。
4.如图2所示为在磁体周围的小磁针静止时的方向,则磁体______(选填“a”或“b”)端为N极。
小磁针A的d端为______极。
a bSNAcd图2 图3 图45.为了确定标示不清的电池的正、负极,小明将该电池和一螺线管相连,闭合开关后,小磁针静止时N极的指向如图3所示,由此可以判断:A端是通电螺线管的_____极,C端是电源的________极。
6.如图4所示,A、B弹簧下方分别吊着软铁棒和条形磁铁,闭合开关,将滑动变阻器的滑片逐渐向右移动时,A弹簧的长度将_______ ,B弹簧的长度将_______.(选填“伸长”“缩短”或“不变”)7.如图5所示,闭合开关,静止的导体棒ab在轨道上向右运动,说明了通电导体在磁场中受到___的作用,若只将电源的正、负极对调,则导体棒ab将向运动(选填“左”或“右”)。
8. 如图6所示,在直流电动机的工作过程中,“换向器”起了关键的作用,它能使线圈刚刚转过平衡位置时就自动改变线圈中的__________,从而实现通电线圈在磁场中的持续转动。
电动机工作时是把电能转化为________能。
图5 图69.有一种环保型手电筒,筒内没有电池.使用时,只要来回摇晃手电筒,使永磁体在手电筒中的两个橡胶垫之间穿过线圈来回运动,灯泡就能发光.这种手电筒能发电是依据原理.要使灯泡亮度增大,可采用的方法是(写出一种即可)。
第十六章电磁铁与自动控制本试卷分第Ⅰ卷(选择题)和第Ⅱ卷(非选择题)两部分.第Ⅰ卷30分,第Ⅱ卷70分,共100分,考试时间40分钟.第Ⅰ卷(选择题共30分)一、选择题(每题3分,共30分)1.关于磁体、磁场和磁感线,下列说法正确的是()A.铁和铝都能被磁体吸引B.磁体间的相互作用是通过磁场发生的C.磁感线是磁场中真实存在的曲线D.小磁针在磁场中静止时,S极所指的方向是该点的磁场方向2.以下描述两个磁极间的磁感线分布图中,正确的是()图16-13.小天利用手中的条形磁体做了以下小实验,其中结论正确的是 ()A.条形磁体能够吸引小铁钉B.同名磁极相互吸引C.将条形磁体用细线悬挂起来,当它在水平面静止时北极会指向地理南方D.条形磁体与小磁针之间隔了一层薄玻璃后就不可能有相互作用了4.下列四个例子中,采用了相同的物理研究方法的是()(1)根据电流所产生的效应认识电流 (2)研究电流时把它比作水流(3)根据磁铁产生的作用来认识磁场 (4)利用磁感线来描述磁场A.(1)和(2)B.(1)和(3)C.(3)和(4)D.(2)和(4)5.许多自动控制的电路中都安装有电磁铁.有关电磁铁,下列说法中正确的是()A.电磁铁的铁芯,可以用铜棒代替B.电磁继电器中的磁体,可以使用永磁体C.电磁铁磁性的强弱只与电流的大小有关D.电磁铁是根据电流的磁效应制成的6.图16-2中通电螺线管的极性标注正确的是 ()图16-27.如图16-3所示,C为条形磁铁,D为铁棒,下列说法正确的是()图16-3A.若A为电源正极,则C、D都被吸引B.若A为电源正极,则C被排斥,D被吸引C.若B为电源正极,则C、D都被排斥D.若B为电源正极,则C被排斥,D被吸引8.如图16-4所示是小李探究“电磁铁磁性强弱与什么因素有关”的实验装置,下列措施中能使电磁铁磁性增强的是()A.滑片P向右移动,其他条件不变B.滑片P向左移动,其他条件不变C.开关S由1扳到2,其他条件不变D.电源的正、负极对调,其他条件不变图16-4图16-59.如图16-5所示,闭合开关,将滑动变阻器的滑片P向右移动时,弹簧测力计的示数变小,则下列分析正确的是()A.电磁铁的上端为S极B.电源左端为“+”极C.抽去铁芯,弹簧测力计示数增大图16-6D.断开开关,弹簧测力计示数为零10.如图16-6所示为一种温度自动报警器原理图,在水银温度计的顶端封入一段金属丝,当温度升高至()A.74 ℃时,电灯亮报警B.72 ℃时,电铃响报警C.66 ℃时,电铃响报警D.74 ℃时,电铃响报警第Ⅱ卷(非选择题共70分)二、填空题(每空2分,共30分)图16-711.如图16-7所示,在静止的小磁针上方放一根与磁针平行的导线,给导线通电时,小磁针会,这个实验叫实验,它表明.若改变导线中的电流方向,小磁针偏转方向会,这表明电流的磁场方向与的方向有关.12.通电螺线管上方的小磁针静止时的指向如图16-8所示,由此可判断该通电螺线管的左端为极,电源的右端是正极.图16-8图16-9图16-1013.通电螺线管周围的磁场跟的磁场相似.在通电螺线管中放入铁芯后磁性会大大增强,其原因是铁芯被也有了磁性.我们把带有铁芯的通电螺线管称为.14.如图16-9所示,A为螺线管,B为悬挂在弹簧测力计下的条形磁铁,当开关S闭合时,弹簧测力计的示数将,电流表的示数将.(均选填“变大”“变小”或“不变”)15.如图16-10所示是一个限流装置示意图.图中P是电磁铁,S是闸刀开关,Q是衔铁,可绕O 点转动.当电路由于短路或接的用电器功率过大等原因导致电路中的过大时,电磁铁的磁性(选填“变强”或“变弱”),吸引衔铁的力(选填“变大”或“变小”),使衔铁向左转动,闸刀开关在的作用下自动开启,切断电路,起到保险作用.三、作图题(共16分)16.(4分)如图16-11所示,根据磁铁旁小磁针静止时所指的方向,在图中标出磁感线的方向和磁铁的N、S极.(小磁针黑端为N极)图16-1117.(4分)画出螺线管B上的绕线,要求通电后使图16-12中的A、B两个螺线管相互排斥.图16-1218.(4分)一个可以自由转动的通电螺线管静止时的位置如图16-13所示,请你根据其地理位置指向标出通电螺线管的N极、磁感线的方向和电源的正极.图16-1319.(4分)如图16-14所示为电磁继电器自动报警器,电磁继电器的衔铁端有可控制的触点,双金属片是在受热膨胀时自动接通电路的装置,要求做到起火后能通过电铃报警,请将图中电路连起来.图16-14四、实验探究题(共24分)20.(12分)如图16-15所示是一个中间有抽头的电磁铁的示意图,小明为了研究“外形相同的电磁铁磁性的强弱与通电电流的大小及线圈匝数的关系”,做了如下实验.图16-15(1)实验步骤:①先连接好如图甲所示的电路图,闭合开关,调整滑动变阻器的滑片,使电流表示数减小,记为I1,发现电磁铁吸引大头针的数目较少.②调整滑动变阻器的滑片,使电流表的示数增大到I2,发现电磁铁吸引大头针的数目增加.③再按图乙所示的电路图连接电路,闭合开关,调整滑动变阻器的滑片,使电流表的示数保持为I2,发现电磁铁吸引大头针的数目进一步增加.(2)通过以上实验,我们可以得出的结论是①;②.(3)在实验步骤③中为什么要强调电流表的示数与步骤②中电流表的示数I2保持相同? 答:.21.(12分)小波所在实验小组在探究“通电螺线管的外部磁场”实验中,设计了如图16-16甲所示电路.实验时:图16-16(1)可通过观察判断通电螺线管的磁极.(2)如图乙所示是通电螺线管周围的有机玻璃板上的铁屑及小磁针分布状态,观察可知通电螺线管的外部磁场与的磁场相似.(3)小波猜想通电螺线管的磁场强弱可能与线圈匝数和电流大小都有关.实验中,他将开关S 从1换到2上时,调节滑动变阻器的滑片P,再次观察电流表的示数及吸引的回形针数目,此时调节滑动变阻器的目的是,来研究的关系.第十六章1.B2.C3.A4.B5.D6.C7.B8.B9.C10.D11.偏转奥斯特通电导体周围存在磁场改变电流12.N13.条形磁体磁化电磁铁14.变小变大15.电流变强变大弹簧16.如图所示17.如图所示18.如图所示19.如图所示20.(2)①线圈匝数相等时,电流越大,电磁铁的磁性越强②电流相等时,线圈匝数越多,电磁铁的磁性越强(3)采用控制变量法,保证电流相等时,研究电磁铁磁性强弱与线圈匝数的关系21.(1)小磁针静止时N极(或S极)的指向(2)条形磁体(3)控制两次实验的电流大小不变通电螺线管磁场强弱与线圈匝数。
新人教版九年级物理下册第十六章电磁铁与自动控制单元测试题姓名:________ 班级:________ 成绩:________一、单选题1 . 关于磁体和磁场,下列说法正确的是()A.磁体的周围存在着大量的磁感线B.放在磁场中的小磁针N极所受磁场力方向为该点的磁场方向C.磁体周围的磁感线,都是从磁体的S极出来,回到N极D.磁体周围,没有磁感线的地方不存在磁场2 . 如图所示,电源电压保持不变,闭合开关S0滑动变阻器R的滑片向右移动的过程中,下列说法正确的是()A.闭合开关S,若甲、乙均为电压表,则两表示数均变小B.断开开关S,若甲、乙均为电流表,则两表示数均变大C.闭合开关S,若甲、乙均为电压表,则甲示数不变,乙示数变大D.断开开关S,若甲、乙均为电流表,则乙示数不变,甲示数变大3 . 下列说法中正确的是()A.奥斯特实验证明了电流的周围存在着磁场B.磁场和磁感线都是真实存在的C.导体在磁场中运动就一定会产生感应电流D.电磁铁的磁性强弱与电流的方向和线圈的匝数有关4 . 自贡一学生利用手中的条形磁体做了以下实验,其中结论正确的是()A.同名磁极相互吸引B.条形磁体能够吸引小铁钉C.将条形磁体用细线悬挂起来,当它在水平面静止时北极会指向地理南方D.条形磁体与小磁针之间隔了一层厚玻璃后就没有相互作用了5 . 如图所示,郑小楚将条形磁体放在水平桌面上,并使电磁铁的铁芯与条形磁体处于同一水平面上,闭合开关。
下列说法中正确的是A.滑片P向右移动,电磁铁的磁性减弱B.滑片P向左移动,条形磁体受到的摩擦力方向向左C.增加线圈的匝数,条形磁体向右移动D.将电磁铁中的铁芯抽掉后,闭合开关,条形磁体向右移动6 . 下列现象中能说明分子之间存在引力的是A.磁铁能吸引大头针B.水和酒精混合后的总体积小于混合前的总体积C.肥皂泡可以吹得很大而不破D.用丝绸摩擦过的玻璃棒,能吸引轻小纸屑7 . 如图所示,甲、乙两线圈宽松地套在光滑的玻璃棒上,并可以自由滑动.当电路闭合时,两螺线管将()A.互相吸引,距离变近B.互相排斥,距离变远C.先向中间吸引,然后向两边排斥D.没有相互作用8 . 获2015年科技创意大赛一等奖的“校园脚踏式发电装置”,是利用脚踩踏板带动线圈运动发电的.下图能反映其工作原理的是()A.B.C.D.9 . POS刷卡机的广泛应用给人们的生活带来了便利.POS机的刷卡位置有一个绕有线圈的小铁环制成的检测头(如图所示).在使用时,将带有磁条的信用卡在POS机指定位置刷一下,检测头的线圈中就会产生变化的电流,POS机便可读出磁条上的信息.下图中能反映POS刷卡机读出信息原理的是()A.B.C.D.10 . 如图所示是利用磁悬浮原理浮在空中的盆栽,盆栽底部有磁体,底座内装有电磁铁.给盆栽浇水前后().A.盆栽受到的磁力大小不变B.底座对桌面的压强大小不变C.要使盆栽与底座之间距离不变,可改变电磁铁线圈内的电流方向D.要使盆栽与底座之间距离不变,可适当增大电磁铁线圈内的电流.二、填空题11 . 晓君在探究“用滑动变阻器改变灯泡的亮度”实验中,她将滑动变阻器、电源、开关、灯泡连成了一个电路,闭合开关,灯泡发光,但调节滑动变阻器的滑片时,灯泡的亮度没有发生改变,原因可能是__________.12 . 小明进行了如下两图所示的实验,根据甲实验现象_________(能/不能)判断甲图中的钢棒一定具有磁性.乙实验中若钢棒是一根条形磁棒,则将弹簧测力计从左端向右端移动的过程中,弹簧测力计的示数变化情况为________,做出此判断的道理是___________.13 . 体温计选用水银作为测温液体的原因之一是水银的______小,温度变化比较明显;如图所示是一种温度自动报警器的原理图。
九年级物理下册第十六章电磁铁与自动控制章节测试考试时间:90分钟;命题人:物理教研组考生注意:1、本卷分第I卷(选择题)和第Ⅱ卷(非选择题)两部分,满分100分,考试时间90分钟2、答卷前,考生务必用0.5毫米黑色签字笔将自己的姓名、班级填写在试卷规定位置上3、答案必须写在试卷各个题目指定区域内相应的位置,如需改动,先划掉原来的答案,然后再写上新的答案;不准使用涂改液、胶带纸、修正带,不按以上要求作答的答案无效。
第I卷(选择题 30分)一、单选题(10小题,每小题3分,共计30分)1、下面所做探究实验与得出结论相匹配的是()A.实验:马德堡半球实验→结论:液体内部存在压强而且很大B.实验:奥斯特实验→结论:通电导体周围存在磁场C.实验:用铁屑探究磁体周围的磁场→结论:磁感线是真实存在的D.实验:探究带电体间的相互作用→结论:同种电荷相互吸引,异种电荷相互排斥2、如图所示,弹簧测力计下吊着一个小铁球,小球正下方水平放置一个条形磁铁,小球与磁体左端相齐。
将条形磁体水平向左缓慢移动至右端与小球对齐。
在这个过程中,小球始终处于条形磁铁的正上方,则弹簧测力计的示数变化情况是()A.逐渐变大B.逐渐减小C.先变小后变大D.先变大后变小3、如图所示,上端为N极的条形磁体悬桂在一轻弹簧上。
当闭合开关S且条形磁体处于静止状态后,其下端位于螺线管的上方。
下列措施可以使条形磁体向上运动的是()A.滑片P 向右缓慢移动B.在螺线管中插入铁芯C.增大电源电压D.将电源的正负极对换位置4、下列物理现象中关于方向的描述正确的是()A.我们看见水中的鱼,光的传播方向为空气射向水中B.摩擦力的方向总是与物体运动方向相反C.在电路中电流方向与电子定向运动方向相反D.在磁场中,磁场方向与该点小磁针S极所指的方向相同5、甲、乙为两个条形磁铁的两个磁极,根据如图所示的小磁针静止时的指向和磁感线的分布可知()A.根据磁感线的分布可判定甲、乙是异名磁极B.两个磁铁周围的磁场是由磁感线组成的C.甲、乙都是S极D.甲、乙都是N极6、一条形磁铁放在水平桌面上,处于静止状态,电磁铁置于条形磁铁附近并正对(如图所示).下列叙述中,正确的是()A.闭合开关前,电磁铁与条形磁铁间没有力的作用B.闭合开关后,条形磁铁受到桌面向左的摩擦力C.闭合开关后,滑片P向a移动时电磁铁与条形磁铁间的作用力增大D.闭合开关后,滑片P向a移动过程中,若条形磁铁始终处于静止状态,则它受到桌面的摩擦力大小保持不变7、通电螺线管和磁体A磁极附近磁感线分布如图所示,小磁针处于静止,下列说法正确的是()A.电源“+”极为c端B.磁体A的右端为N极C.小磁针的a端为S极D.小磁针所在位置没有磁场,所以小磁针处于静止8、如图是一种水位自动报警器的原理图。
九年级物理下册第十六章电磁铁与自动控制章节测评考试时间:90分钟;命题人:物理教研组考生注意:1、本卷分第I卷(选择题)和第Ⅱ卷(非选择题)两部分,满分100分,考试时间90分钟2、答卷前,考生务必用0.5毫米黑色签字笔将自己的姓名、班级填写在试卷规定位置上3、答案必须写在试卷各个题目指定区域内相应的位置,如需改动,先划掉原来的答案,然后再写上新的答案;不准使用涂改液、胶带纸、修正带,不按以上要求作答的答案无效。
第I卷(选择题 30分)一、单选题(10小题,每小题3分,共计30分)1、如图所示电路连接中,当开关S闭合时,下列说法正确的是()A.螺线管上端为S极,滑片P向左移,弹簧伸长B.螺线管上端为N极,滑片P向左移,弹簧缩短C.螺线管上端为S极,滑片P向右移,弹簧伸长D.螺线管上端为N极,滑片P向右移,弹簧缩短2、发现电流磁效应现象的物理学家是()A.奥斯特B.焦耳C.安培D.法拉第3、在一次物理实验中,墨墨同学连接了如图所示的电路,电磁铁的B端有一个可自由转动的小磁针,闭合开关后,下列说法正确的是()A.电磁铁的A端为S极B.小磁针静止时,N极水平指向右C.利用这一现象所揭示的原理可制成的设备是发电机D.当滑动变阻器的滑片P向右端移动时,电磁铁磁性增强4、下面所做探究实验与得出结论相匹配的是()A.托里拆利实验可以得出液体内部存在压强B.奥斯特实验可以得出通电导体周围存在磁场C.用小磁针探究磁体周围磁场的实验可以得出磁感线是真实存在的D.探究带电体间的相互作用的实验可以得出同种电荷相互吸引,异种电荷相互排斥5、如图所示,是电磁现象的四幅实验装置图,下列分析中正确的是()A.图甲装置中通电螺线管的A端为N极B.图乙装置,说明电流周围存在着磁场C.图丙装置研究的是电流对磁场的作用D.图丁装置是电动机的结构原理图6、指南针是我国四大发明之一,关于指南针,下列说法正确的是()A.指南针可以仅具有一个磁极B.指南针所指的南北方向与地理的两极是重合的C.指南针能够指南北,说明地球具有磁场D.指南针的指向不会受附近磁铁块的干扰7、有一个泡沫加在指南针上,漂浮在水面上,指南针有偏移,下列说法正确的是( )A.指南针磁偏角是由宋代科学家沈括提出的B.水下10cm处的压强为1×105PaC.如果外力消失,指南针会沉到水底D.当指南针和泡沫总重为0.2N时,排开水的质量是0.2kg8、闭合开关S,通电螺线管周围的磁感线如图所示,则下列说法正确的是()A.A端为电源的正极B.通电螺线管右端为N极C.小磁针左端为N极D.改变电流的大小可以改变通电螺线管的磁场方向9、a、b两个磁极间的磁感线分布如图所示。
新人教版九年级下册物理《第十六章电磁铁与自动控制》单元测试题姓名:________ 班级:________ 成绩:________一、单选题1 . 下列说法中正确的是()A.奥斯特实验证明了电流的周围存在着磁场B.磁场和磁感线都是真实存在的C.导体在磁场中运动就一定会产生感应电流D.电磁铁的磁性强弱与电流的方向和线圈的匝数有关2 . 如图所示的四个实验中,能确定钢棒具有磁性的是A.①②B.②④C.①③D.③④3 . 在一根条形磁体附近平行放置一根与磁体形状完全相同的棒状物体XY后,其周围磁场磁感线的分布情况如图所示;将XY两端对调以后,磁感线分布情况未发生改变,如图所示,则棒状物体XY可能是A.软铁棒B.条形磁体,其中X端为N极C.铜棒D.条形磁体,其中Y端为N极4 . 如图所示,用来研究通电导线在磁场中受到力的作用的实验装置是A.B.C.D.5 . 两根缝衣针和,当把针用细线悬挂后,再用针的尖端接近针尖端时,发现针尖端向针尖端靠拢,这个现象说明()A.只有针有磁性,而针没有磁性B.只有针有磁性,而针没有磁性C.、两针都有磁性D.以上三种情况都有可能6 . 严格地说,在水平面内自由转动的小磁针静止时北极所指的方向是A.地理北极B.地理南极C.地磁北极D.地磁南极7 . 如图甲所示是家用电子体重秤,其电路图如图乙所示,其中R1为压敏电阻,其阻值随人体质量的增大而减小,R2为定值电阻。
下列说法正确的是()A.质量越大,电子秤的示数越小B.质量越大,R1两端的电压越大C.质量越大,R2消耗的电功率越大D.电子秤显示器相当于一个电压表8 . 关于磁现象,下列说法中正确的是A.所有磁体周围一定都存在磁场B.磁体与带电体一样,都能吸引轻小物体C.磁体之间的相互作用是通过磁感线而发生的D.磁体的磁性只有在磁体吸引铁、钴、镍等物质时才存在9 . 下列常见物品中能被磁铁吸引的是()A.玻璃B.铁钉C.塑料尺D.橡皮10 . 下列关于物理概念的说法中,正确的是()A.多次测量取平均值可以有效避免误差的产生B.有力作用在物体上且移动了距离,则该力对物体一定做了功C.热传递改变物体内能的实质是内能的转移D.磁场对放入其中的物体会产生磁力的作用二、多选题11 . 如图甲所示的干簧管是一种磁控元件。
九年级物理第十六章《电磁铁与自动控制》单元测试3
班别 姓名 学号 分数
一、 选择题(每小题3分,共27分)
1、在图1中,有条形磁铁和电磁铁,虚线表示磁感线,磁极甲、乙、丙、丁的极性依次是 ( )
A 、N 、N 、S 、N
B 、S 、S 、N 、N
C 、N 、S 、N 、N
D 、S 、N 、S 、S
2、小华同学在做“探究电磁铁”实验中,使用两个相同的大铁钉绕制成电磁铁进行实验,
如图2所示,下列说法中正确的是 ( )
A 、要使电磁铁磁性增强,应将变阻器的滑动片向右滑动
B 、电磁铁能吸引的大头针越多,表明它的磁性越强
C 、电磁铁B 磁性较强,所以通过它的电流较大
D 、若将两电磁铁上部靠近,会相互吸引
3、如图3所示,将甲图的条形磁从中间锯断,成乙图所示,则下列关于乙图的说法中
正确的是 ( )
A 、a 端是N 极,b 端是S 极 ,c 、d 两端不是磁极
B 、a 、b 、c 、d 都不是磁极
C 、a 、c 两端是N 极,b 、d 两端是S 极
D 、a 、d 两端是N 极,b 、c 两端是S 极
4、如图4所示,a 、b 是两根外形完全相同的钢棒,当b 从a 的左端移动到右端的过程中,
两者先后出现吸引和排斥现象,由此可以确定 ( )
A 、 a 一定是磁体,b 不一定是磁体
B 、 a 、b 一定都是磁体
C 、 a 不一定是磁体
D 、 a 、b 一定不是磁体
5、电磁铁里面插入的铁芯必须 ( )
A 、易被磁化
B 、不易被磁化
C 、磁性保持时间长
D 、磁性保持时间短
6、1820年,安培在科学院的例会上做了一个小实验,引起到会科学家的兴趣;如图5所示,
把螺线管沿东西方向水平悬挂起来,然后给导线通电。
请你想一想会发生的现象是( )
A 、通电螺线管仍保持原位置静止
B 、 通电螺线管转动,静止时A 指向南,B 指向北
C 、通电螺线管转动,静止时A 指向北,B 指向南
D 、 通电螺线管能在任意位置静止
7、关于电磁铁的叙述中不正确的是 ( )
A 、通过的电流大的那个电磁铁其磁性不一定大
B 、通过的电流大、线圈匝数少的那个电磁铁其磁性一定强
C 、线圈匝数多的那个电磁铁其磁性不一定强
D 、铁芯相同、线圈匝数多且通过的电流大的那个电磁铁其磁性一定强
小兔:我的磁性强
小毛:我的
磁性强
图8
甲乙
8、电磁继电器是用来操纵高电压、强电流的开关,其主要作用是()
A、节约用电
B、操作简单
C、保护用电器
D、安全方便
9、如图6所示,A是悬挂在弹簧下的铁块,B是螺线管的铁芯,S是转换开关(S接1时连
入电路的线圈匝数多,S接2时连入电路的线圈匝数少),P
是滑动变阻器的滑片。
要使弹簧的长度变长
....,可采取的办
法是()
A.不改变滑片P的位置,S由1改接到2
B. S接1不变,将滑片P向右滑
C. S接1不变,将滑片P向左滑
D. S接1不变,滑片P的位置不变,将铁芯B抽出
二、填空题(每空1分,共33分)
10.磁体上地方叫磁极,每个磁体都有_______极和_______极.条形磁铁磁性最强的地方是_________,磁性最弱的地方是_________。
11.能够长期保持磁性的磁体叫做_________,它包括_________磁体和_________磁体。
12.被磁化的铁棒离开磁体后,铁棒的磁性将_________,被磁化的钢棒离开磁体后,钢棒仍,因此常用钢来制造_________。
13.磁极间的相互作用是通过_________而发生的,同名磁极,异名磁极。
磁体周围的磁感线都是从磁体的______极出来,回到磁体的______极。
14.地磁北极在地球的_______极附近,地磁南极在地球的_______极附近。
15.1820年,丹麦科学家_________通过实验发现通电导体周围存在着磁场.电流的磁场方向跟____________有关。
16.通电螺线管周围的磁感线分布与_________ 相似,它两端的磁极与_________ 有关,可以用_________判断通电螺线管的极性跟电流方向的关系。
17.在通电螺线管内插入铁芯,它的_________会大大加强.把螺线管紧密地绕在铁芯上,构成_________。
电磁铁通电时_________磁性,断电时_________磁性.通入电磁铁的电流越大,它的磁性________
18、如图7所示,闭合开关,通电螺线管的上端为______________极,将滑动变阻器滑片向右滑动,弹簧将______________(选填“伸长”或“缩短”)。
19、如图8所示,螺线管磁性的有无可以由_______的有无来控制,其极性与螺线管中的__________方向有关;若将甲和乙两螺线管串联在电路中, _____________的磁性更强(选填“甲”或“乙”).
图7
三、作图题(20小题4分,21、22小题各3分,共10分)
20、在图9中标出通电螺线管A 端和永磁体B 端的磁极极性,并标出磁感线的方向。
21、(2006年乐山市)螺线管通电后,小磁针静止时指向如图10所示,请在图中标出通电螺线管的N 、S 极,并标出电源的正、负极.
22、有一通电螺线管,电流方向如图l1所示,请分别画出经过A 点和B 点的两条磁感线。
四、实验题(23小题4分,24小题12分,共16分)
23、为了探究电磁铁的磁性强弱跟哪些因素有关,小琴同学用漆包线(表面涂有绝缘漆的导线)在大铁钉上绕若干匝,制成简单的电磁铁,下图甲、乙、丙、丁为实验中观察到的四种情况.
①当开关闭合后,请在甲图中标出磁体的N 极;
②比较图______________和______________可知:匝数相同时,电流越大磁性越强; ③由图______________可知:当电流一定时,匝数越多,磁性越强.
24、小丽要研究电磁铁的磁性强弱跟什么因素有关,现有线圈匝数分别为100匝和50匝的外形相同的电铁,她先将这两个电磁铁接入图12的电路中。
闭
合开关后用电磁铁吸引大头针,并移动滑动变阻器的滑片P 。
重
复了多次实验,记录如下:
(1)实验中小丽是通过电磁铁 来判定其磁性强弱的
(2)分析第1、2、3次的实验记录,会发现 相同时, 电
磁铁的磁性越强。
(3)分析第 次的实验记录,会发现 相同时, 电磁铁的磁性越强。
图9 图10
图
11
五、综合能力题
25、如图所示为一水位报警器,请简述其工作原理。
26、某兴趣小组在研究扬声器结构时,发现扬声器中有一个环形磁体,他们不知道环形磁体的磁极分布情况,于是几位同学提出了以下三种猜想:
猜想1:磁极呈横向分布(例如图甲,左侧为N 极,右侧为S 极).
猜想2:磁极呈轴向分布(例如图乙,上面为N 极,下面为S 极).
猜想3:磁极呈上中下分布(例如图丙,上下面为N 极,中部为S 极).
(1)根据所学知识,他们经过讨论,断定猜想 是错误的.你认为他们判断的依据是 .
(2)为了验证其他猜想,他们用细线将环形磁体水平悬挂起来(如图丁所示),结果观察到磁体在任意位置都能保持静止.这说明猜想_______是错误的.
(3)请设计一个简单实验,验证剩下的一个猜想是否正确,简述你的实验方案. 主要器材: ;
简要做法: ;
如何判断: .
参考答案:
一、1D2B3D4B5A 6B7B8D9C
二、10、磁性最强的,南,北,两端,中间
11、永磁体,天然,人造
12、消失,保持磁性,永磁体
13、磁场,互相排斥,互相吸引,北,南
14、南,北
15、奥斯特,电流方向
16、条形磁体,电流方向,右手螺旋定则
17、磁性,电磁铁,有,无,越强
18、北(N),缩短
19、电流,电流,乙20-22略
23、(1)钉帽端是N极(2)乙,丙(3)丁
24、(1)吸引大头针的多少(2)线圈的匝数,电流越大
(3)1和4或2和5,电流,线圈的匝数越多
25、当水位上升时,越过金属块B时,控制电路接通,电磁铁吸引衔铁,使工作电路中的红灯组成通路,红灯亮,起报警作用;当水位下降时,控制电路断开,电磁铁推失去磁性,弹簧把衔铁拉起来,使工作电路中的绿灯组成通路,绿灯亮。
26(1)3,一个磁体只可能有两个磁极(2)1(3)小磁针,将小磁针置于磁环周围不同处,多次观察小磁针稳定后两极的指向情况,从而判断出磁环磁极的位置。