03 软胶囊剂 保健食品企业标准范例
- 格式:doc
- 大小:1.44 MB
- 文档页数:12
关于保健食品试制过程批生产记录的规范化研究(软胶囊剂)1 前言保健食品的生产应当按照《保健食品良好生产规范》(GB 17405-1998)的要求进行。
其样品试制生产是注册过程中重要的一个环节,并对批准后保健食品的大生产具有指导意义,所以试制样品的生产是否符合《保健食品良好生产规范》非常重要。
《保健食品良好生产规范》对人员、设施、原料、生产过程、成品贮存和运输、品质管理和卫生管理等进行了规定,但未对相关批生产记录文件如何记录和管理进行规定。
而记录,尤其是批生产记录,记载着每一批产品真实的生产和检验情况,也是成品质量评价的重要依据,批记录的真实性、完整性直接影响到保健食品的产品质量。
此外,及时、真实而且完整的批生产记录也有利于产品的可追溯。
对于保健食品试制样品而言,批生产记录还直接影响着后期现场核查结果的准确性。
保健食品并不同于药品,但是其采用的各类剂型(例如片剂、硬胶囊剂、软胶囊剂、口服液等),以及部分中药材在保健食品中的使用,使得保健食品难以脱去药品的影子;反之,药品中很多科学成熟的东西也可用于指导保健食品的生产。
2010年修订的《药品生产质量管理规范》中,批记录定义为用于记述每批药品生产、质量检验和放行审核的所有文件和记录,可追溯所有与成品质量有关的历史信息。
批记录包括批生产记录、批包装记录、批检验记录和药品放行审核记录等与本批产品有关的记录。
因此,笔者认为有必要对保健食品试制过程批生产记录予以规范化管理,具体操作可以借鉴药品的批记录文件管理方法。
对于《保健食品良好生产规范》欠缺的批生产记录管理,笔者认为可以借鉴药品的批记录文件管理方法。
软胶囊剂因其在大众心目中的高技术含量外观的特性使其较受欢迎,在保健食品申报中也占有较高的比例。
笔者统计了软胶囊在近几年中新产品申报比例中大概都占到五分之一略多,分别为22%(2010年)、21%(2011年)、20%(2012年)、22%(2013年)和21%(2014年)。
可编辑修改精选全文完整版Q x x x x x股份有限公司企业标准xx牌xxx胶囊(xxxx粉、灵芝)前言本标准编写格式GB/T1.1-2000《标准化工作导则第1部分标准的结构和编写规则》,GB/T1.2-2002《标准化工作导则第2部分标准中规范性技术要素内容的确定方法》规定进行,本标准贯彻了国家强制性标准GB16740-1997《保健(功能)食品通用标准》,GB7718-2004《食品标签通用标准》,本标准的实验方法执行了GB/T4789-2003《食品卫生微生物学检验》,GB/T5009-2003《食品卫生检验方法理化部分》。
本标准由南京xxxxxx股份有限公司提出并负责起草。
本标准主要起草人:xxxxxxxxxxx本标准首次发布日期:2004年9月2日本标准的附录A为规范性附录。
xx牌xxxx胶囊(xxxx粉、灵芝)范围本标准规定了xxxx牌xxxxxx胶囊的要求、试验方法、检验规则和标志、包装、运输、贮存及保质期。
本标准适用于以xxxxxxxxx粉、灵芝(赤芝)为原料,经混合充填加工制成的xxxx牌xxxx软胶囊。
规范性引用文件下列文件中的条款通过本标准的引用而成为本标准的条款。
凡是注日期的引用文件,其随后所有的修改单(不包括勘误的内容)或修订版均不适用于本标准,然而,鼓励根据本标准达成协议的各方研究是否可使用这些文件的最新版本。
凡是不注日期的引用文件,其最新版本适用于本标准。
GB/T191–2000 包装贮运图示标志GB/T4789.2-2003 食品卫生微生物学检验菌落总数测定GB/T4789.3-2003 食品卫生微生物学检验大肠菌群测定GB/T4789.4-2003 食品卫生微生物学检验沙门氏菌检验GB/T4789.5-2003 食品卫生微生物学检验志贺氏菌检验GB/T4789.10-2003 食品卫生微生物学检验金黄色葡萄球菌检验GB/T4789.11-2003 食品卫生微生物学检验溶血性链球菌检验GB/T4789.15-2003 食品卫生微生物学检验霉菌和发酵计数GB/T5009.3–2003 食品中水分的测定方法GB/T5009.4–2003 食品中灰分的测定GB/T5009.5–2003 食品中蛋白质的测定GB/T5009.11–2003 食品中总砷及无机砷的测定GB/T5009.12–2003 食品中铅的测定GB/T5009.17–2003 食品中总汞及有机汞的测定GB7718-2004 预包装食品标签通用准则GB13731-1992 药用明胶硬胶囊YBB0012-2002 口服固体药用高密度聚乙烯瓶YBB0015-2002 药品包装用铝箔YBB0021-2002 聚氯乙烯固体药用硬片JJF1070-2000 定量包装商品净含量计量检验规则国家技术监督局第43号令《定量包装商品计量监督规定》中华人民共和国药典(2000版)Q/3201NLY001——快买牌睡不好冻干粉要求原料要求睡不好冻干粉应符合Q/3201mnnY001的规定。
Q/XXXX 福建X X X有限公司企业标准Q/000XB—2012XXX软胶囊XXXX-XX-XX发布XXXX-XX-XX实施目次前言 (II)1 范围 (1)2 规范性引用文件 (1)3 技术要求 (1)3.1 原辅料要求 (1)3.2 感官要求 (2)3.3 保健功能 (2)3.4 功效成分或标志性成分 (2)3.5 理化指标 (2)3.6 微生物指标 (3)3.7 净含量及允许负偏差 (3)3.8 生产加工过程的卫生要求 (3)4 试验方法 (3)4.1 感官检验 (3)4.2 功效成分或标志性成分检验 (3)4.3 理化指标检验 (4)4.4 微生物指标检验 (4)4.5 净含量及允许负偏差检验 (5)5 检验规则 (5)5.1 原辅料入库要求 (5)5.2 组批 (5)5.3 抽样方法与数量 (5)5.4 检验类别 (5)5.5 判定规则 (5)6 标志、标签、包装、运输、贮藏 (5)6.1 标志、标签 (5)6.2 包装 (6)6.3 运输 (6)6.4 贮藏 (6)附录A(规范性附录)功效成分或标志性成分测定方法 (7)附录B(规范性附录)原料质量要求 (8)附录C(规范性附录)辅料质量要求 (9)前言XXX软胶囊目前尚无国家标准和行业标准,为组织生产和交验货,特制定本标准。
本标准主要参照GB 16740-1997《保健(功能)食品通用标准》并结合本公司产品实际的特点而制定。
本标准的格式按GB/T 1.1-2009《标准化工作导则第1部分:标准的结构和编写》组织编写。
本标准由福建XXX有限公司提出。
本标准由福建XXX有限公司起草。
本标准主要起草人:XXX 。
XXX软胶囊1 范围本标准规定了XXX软胶囊的技术要求、试验方法、检验规则、标志、标签、包装、运输和贮藏。
本标准适用于以XXX为原料,经过XXX生产工艺制成的具有XXX保健功能的XXX软胶囊。
2 规范性引用文件下列文件对于本文件的应用是必不可少的。
保健食品企业标准软胶囊16种
Q/KSB004-2009
附录A
(规范性附录)
银杏总黄酮的测定方法(高效液相色谱法)
A.1色谱条件与系统适用性试验
用十八烷基硅烷键合硅胶为填充剂;甲醇-0.4%磷酸溶液(50:50)为流动相;检测波长为360nm。
理
论板数按槲皮素峰计算不应低于2500。
A.2对照品溶液的制备
分别精密称取五氧化二磷干燥过夜的槲皮素、山柰素、异鼠李素对照品,各加甲醇制成每1ml分别含
0.03mg、0.03mg、0.02mg的溶液,作为对照品溶液。
A.3供试品溶液的制备
取50.0g软胶囊内容物,离心过滤,弃去上清液,滤渣用石油醚快速清洗3遍后,置于索氏提取器中,
加氯仿回流提取2小时,弃去氯仿,药渣挥干,加甲醇回流提取4小时,提取液蒸干,残渣加甲醇-25%盐酸
溶液(4:1)混合液25ml,回流30分钟,放冷,转移至50ml量瓶中,并加甲醇至刻度,摇匀,即得。
A.4测定法
分别精密吸取上述三种对照品溶液与供试品溶液各10μl,注入液相色谱仪,测定,分别计算三种黄酮
苷元的含量,以下式换算成总黄酮醇苷的含量。
A.5计算
总黄酮醇苷含量=(槲皮素含量+山柰素含量+异鼠李素含量)×2.51
——————————————————
6。
沙棘苏子油软胶囊1范围本标准规定了沙棘苏子油软胶囊的技术要求、试验方法、检验规则、标志、包装、运输及贮存。
本标准适用于以沙棘籽油和紫苏籽油为原料,添加食品添加剂(明胶、甘油)和饮用水,经配料、软胶囊成型、干燥、灭菌、包装等工序制成的具有辅助降血脂功能的保健食品。
2规范性引用文件下列文件对于本文件的应用是必不可少的。
凡是注日期的引用文件,仅注日期的版本适用于本标准。
凡是不注日期的引用文件,其最新版本(包括所有的修改单)适用于本文件。
GB/T 191 包装储运图示标志GB 2716 食用植物油卫生标准GB 2760 食品安全国家标准食品添加剂使用标准GB 2762 食品安全国家标准食品中污染物限量GB 4789.2 食品安全国家标准食品微生物学检验菌落总数测定GB 4789.3 食品安全国家标准食品微生物学检验大肠菌群计数GB 4789.4 食品安全国家标准食品微生物学检验沙门氏菌检验GB 4789.10 食品安全国家标准食品微生物学检验金黄色葡萄球菌检验GB 4789.15 食品安全国家标准食品微生物学检验霉菌和酵母计数GB 4806.6 食品安全国家标准食品接触用塑料树脂GB 5009.3 食品安全国家标准食品中水分的测定GB 5009.11 食品安全国家标准食品中总砷及无机砷的测定GB 5009.12 食品安全国家标准食品中铅的测定GB 5009.22 食品安全国家标准食品中黄曲霉毒素B族和G族的测定GB 5009.27 食品安全国家标准食品中苯并(a)芘的测定GB 5009.82 食品安全国家标准食品中维生素A、D、E的测定GB 5009.123 食品安全国家标准食品中铬的测定GB 5009.168 食品安全国家标准食品中脂肪酸的测定GB 5009.227 食品安全国家标准食品中过氧化值的测定GB 5009.229 食品安全国家标准食品中酸价的测定GB 6783 食品安全国家标准食品添加剂明胶GB 7718 食品安全国家标准预包装食品标签通则GB 16740 食品安全国家标准保健食品GB 17405 保健食品良好生产规范GB 19298 食品安全国家标准包装饮用水GB 29950 食品安全国家标准食品添加剂甘油SL 493 沙棘籽油JJF 1070 定量包装商品净含量计量检验规则《中华人民共和国药典2015版》四部国家质量监督检验检疫总局令第75号《定量包装商品计量监督管理办法》国家质量监督检验检疫总局令第123号《食品标识管理规定》中华人民共和国卫生部卫监发第38号《保健食品标识规定》3 技术要求3.1 原料和辅料3.1.1 原料3.1.1.1 沙棘籽油:应符合SL 493的规定。
辅酶q10软胶囊企业标准辅酶Q10软胶囊是一种常见的保健品,广泛应用于各种健康领域。
为了确保产品的质量和安全性,制定并遵守辅酶Q10软胶囊的企业标准是至关重要的。
本文将详细介绍辅酶Q10软胶囊企业标准的内容和要求。
一、产品名称和规格辅酶Q10软胶囊的产品名称应明确,规格应准确标注。
例如,产品名称可以为“辅酶Q10软胶囊”,规格可以为“每粒含辅酶Q10 100毫克”。
二、原料选用辅酶Q10软胶囊的原料应符合国家相关法规的要求,并保证原料的质量和纯度。
企业应选择可追溯的优质原料,并确保原料供应的稳定性和可靠性。
三、产品质量标准1. 辅酶Q10含量:每粒辅酶Q10软胶囊的辅酶Q10含量应符合标准规定,可以通过HPLC等方法进行检测。
2. 重金属含量:辅酶Q10软胶囊中重金属的含量应符合国家标准要求,确保产品不含有害物质。
3. 微生物限度:产品应符合国家标准要求的微生物限度,确保产品的卫生安全性。
4. 水分含量:产品的水分含量应符合国家标准要求,避免因过高或过低的水分含量而影响产品的质量和稳定性。
5. 其他指标:根据辅酶Q10软胶囊的特性,可以设定其他的质量指标,例如溶出度、胶囊壳的稳定性等。
四、生产工艺要求1. 辅酶Q10软胶囊的生产工艺应符合国家相关法规的要求,确保生产过程的卫生安全和产品的质量稳定。
2. 胶囊壳的选用和质量:胶囊壳的选用应符合国家标准要求,质量应稳定可靠,确保胶囊的密封性和稳定性。
3. 检测方法的建立:企业应建立合适的检测方法,对原料和成品进行定期的质量检测,确保产品的质量和安全性。
五、包装和标签要求1. 包装材料的选用:辅酶Q10软胶囊的包装材料应符合国家标准要求,保证产品的包装完整性和质量稳定性。
2. 标签内容和规范:产品标签应包含正确的产品名称、规格、主要成分、用法用量、生产日期、保质期等信息。
标签应清晰易读,字体大小和颜色应符合国家标准要求。
3. 产品说明书:产品说明书应提供详细的产品信息和用法用量说明,确保用户正确使用产品。
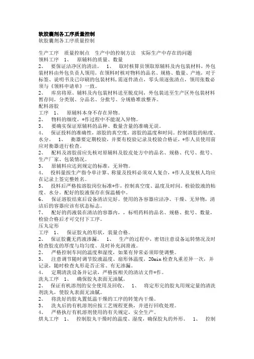
软胶囊剂各工序质量控制软胶囊剂各工序质量控制生产工序质量控制点生产中的控制方法实际生产中存在的问题领料工序1、原辅料的质量、数量2、要保证洁净区的清洁。
1、取时核算员领取原辅料及内包装材料,外包装材料由外包负责人领用,在领料时核对物料的品名、规格、数量、产地,对于标签、说明书及已印刷的包装材料,需逐件清点,零头须逐张清点,领用张数必须与《领料申请单》一致。
2、库房将原、辅料及内包装材料送至脱皮间,外包装送至生产区外包装材料暂存间,分类别、分品名、分批号、分规格堆放整齐。
配料溶胶工序1、原辅料本身不存在异物。
2、物料的细度,*作过程中不能混入异物。
3、要确实保证原辅料的品种、数量含量的准确无误。
4、保证投料的准确性,溶胶的真空度,溶胶的温度和时间。
控制溶胶的粘度、水分。
1、衡器要定期校验,并要有校验记录及校验合格证,*作人员使用前应对衡器进行检查。
2、配料及溶胶前应先核对原辅料及胶皮处方中的品名、规格、代号、批号、生产厂家、包装情况。
3、原辅料应达到规定的标准,无异物。
4、投料量按生产指令单计算、称量及投料必须双人复合,*作人及复核人均应在记录上签完整姓名。
5、投料后严格按溶胶岗位标准*作,控制真空度、温度及时间。
检验胶液的粘度、水分。
配好的胶液保存在保温桶中。
6、保证溶胶结束后设备清洁完好。
使用的各容器应洁净、干燥、无异物,清洁后的容器应该有状态标志。
7、配好的药液装在清洁的容器内,,标明药料的品名、规格、批号、数量,检验合格后才可交付下工序。
压丸定形工序1、保证胶丸的形状,装量合格。
2、保证胶囊无药液渗漏。
1、生产的过程中,密切注意设备运转情况及时检查胶皮的厚度与均匀度、及时补充润滑液。
2、严格控制车间的温度和湿度,如果有异常必须即使调整。
3、注意调节随时调节胶液温度、扇形体温度,20min检查丸重差异一次,并记录,随时检查丸形是否正常、有无渗漏。
4、定期清洗设备并记录,严格按相关的清洁文件*作。
软胶囊团体标准
软胶囊的团体标准包括以下方面:
1.感官要求:软胶囊应具有特有的气味、滋味和色泽。
2.理化指标:软胶囊的理化指标应符合特定的规定,包括铅、砷、
汞等有害物质的限量,以及食品添加剂的使用应符合GB2760和GB14880的规定。
3.微生物指标:软胶囊的微生物指标也应符合特定的规定,如菌
落总数和大肠菌群的数量限制。
这些标准旨在确保软胶囊的质量和安全性,以保障消费者的健康和权益。
具体的团体标准可能因不同的地区、行业或组织而有所差异,建议参考相关的法规和标准文件以获取更详细的信息。
保健食品企业标准模板一、前言。
保健食品是指具有调节机体功能、增强体质、预防疾病等保健功能,并适用于特定人群的食品。
保健食品企业在生产过程中需要遵守一定的标准,以确保产品的质量和安全性。
本文档旨在为保健食品企业提供标准模板,以便企业能够更好地规范生产流程,确保产品质量,保障消费者权益。
二、保健食品生产管理。
1. 企业应建立健全的生产管理制度,包括原料采购、生产加工、包装存储等各个环节,确保产品质量安全。
2. 企业应严格执行《保健食品生产质量管理规范》,确保生产过程符合相关法律法规和标准要求。
3. 企业应建立健全的生产档案,包括生产记录、质量检测记录、原料采购记录等,以备日后查验。
三、原料采购管理。
1. 企业应建立原料供应商管理制度,确保所采购的原料符合国家相关标准,且具有合法合规的资质。
2. 企业应对所采购的原料进行严格的质量检测,确保原料的安全性和适用性。
3. 企业应建立原料入库管理制度,对原料进行标识、分类、存储,并定期进行检查和清理。
四、生产加工管理。
1. 企业应建立生产加工工艺流程,确保产品生产过程符合卫生标准和安全要求。
2. 企业应对生产设备进行定期维护和保养,确保设备运行正常,不影响产品质量。
3. 企业应建立生产记录管理制度,对生产过程中的关键环节进行记录和备查。
五、包装存储管理。
1. 企业应选择符合国家标准的包装材料,确保包装的安全性和卫生性。
2. 企业应建立包装卫生管理制度,对包装环节进行严格管理,确保产品包装符合卫生要求。
3. 企业应建立产品存储管理制度,对成品进行分类、标识、存储,确保产品质量不受影响。
六、质量检测管理。
1. 企业应建立质量检测体系,对产品进行全面、系统的质量检测,确保产品符合国家相关标准。
2. 企业应建立质量检测记录管理制度,对质量检测过程进行记录和备查。
3. 企业应建立异常品处理制度,对不合格产品进行处理和记录,并及时采取相应措施。
七、售后服务管理。
1. 企业应建立健全的售后服务体系,对消费者提出的质量问题和投诉进行及时处理。
XX软胶囊质量标准样本北京X X生物科技有限公司企业标准Q/XX002-2005专门膳食用食品复合营养素软胶囊(XX软胶囊)2005-11-11公布 2005-11-11实施北京XX生物科技有限公司公布Q/XX002-2005前言鉴于本产品系专门膳食用食品,目前国内尚无国家标准,故参照GB2763及本产品固有的特性而制定本企业标准。
依照《中华人民共和国卫生法》和《中华人民共和国标准化法》的有关规定,为质量监督部门监督执法提供依据,为企业自检提供依据,按国内生产该产品的质量标准特制定。
本标准由北京XX生物科技有限公司提出并起草。
本标准由北京XX生物科技有限公司批准。
附录A、附录B、附录C、附录D、附录E是标准的规范附录。
本标准要紧起草人:XX本标准公布于200X年11月Q/XX002-2005专门膳食用食品复合营养素软胶囊(XX软胶囊)1范畴本标准规定了专门膳食用食品复合营养素软胶囊(XX软胶囊)的技术要求、试验方法、检验规则和标志、标签、包装、运输、储存等。
本标准适用于以葡萄籽原花青素、大豆异黄酮、库拉索芦荟素、天然维生素E、精制植物油、明胶、甘油、纯化水、二氧化钛等为要紧原料,经溶解、混合、压丸、洗丸、干燥、选丸、包装等生产加工工艺精制而成的专门膳食用食品复合营养素软胶囊(XX软胶囊)。
2规范性引用文件下列文件中的条款通过本标准的引用而成为本标准的条款。
凡是注日期的引用文件,其随后所有的修改单(不包括勘误的内容)或修订版均不适用本标准,然而,鼓舞依照本标准达成协议的各方研究是否使用这些文件的最新版本。
凡是不注日期的引用文件,其最新版本适用于本标准。
GB/T 191-2000 包装储运图示标志GB 2760-1996 食品添加剂使用卫生标准GB/T 4789.2-2003 食品卫生微生物学菌落总数测定GB/T 4789.3-2003 食品卫生微生物学大肠菌群测定GB/T 4789.4-2003 食品卫生微生物学沙门氏菌检验GB/T 4789.5-2003 食品卫生微生物学志贺氏菌检验GB/T 4789.10-2003 食品卫生微生物学金黄色葡萄球菌检验GB/T 4789.11-2003 食品卫生微生物学溶血性链球菌检验GB/T 4789.15-2003 食品卫生微生物学霉菌和酵母计数GB/T 5009.11-2003 食品中总砷及无机砷的测定方法GB/T 5009.12-2003 食品中铅的测定方法GB/T 5009.17-2003 食品中总汞及有机汞的测定方法GB 6543-1986 瓦楞纸箱标准GB 6783-1994 食品添加剂明胶GB 7718-2004 预包装食品标签通则GB 9688-1988 食品包装用聚丙烯成型品卫生标准GB 13432-2004 预包装专门膳食用食品标签通则GB 14880-1994 食品营养强化剂使用卫生标准GB 15197-1994 精炼食用植物油卫生标准GB 19191-2003 食品添加剂天然维生素EJJF 1070-2000 定量包装商品净含量计量检验细则国家质检总局令第75号(2005年)中华人民共和国药典2005年版3技术要求3.1原料要求葡萄籽原花青素、大豆异黄酮、库拉索芦荟素、天然维生素E、精制植物油、明胶、甘油、纯化水、二氧化钛均应符合附录E的要求。
保健食品企业标准范例保健食品是指具有调节机体功能、增强抵抗力、延缓衰老、防治疾病等保健作用的食品。
随着人们对健康意识的提高,保健食品市场需求逐渐增加,保健食品企业也应当严格按照相关标准进行生产,确保产品的质量和安全。
本文将以某保健食品企业为例,介绍其在产品生产、质量控制、市场推广等方面的标准范例。
首先,保健食品企业在产品生产方面应当严格按照国家相关标准进行生产。
企业应当建立健全的生产管理体系,明确生产流程、标准操作程序、原材料采购、产品质量检验等各个环节的管理要求。
在生产过程中,应当严格控制原材料的质量,确保原材料符合国家相关标准,并建立完善的原材料进货检验制度。
同时,企业应当加强生产现场的卫生管理,确保生产环境清洁、无菌,避免交叉污染,保证产品质量和安全。
其次,保健食品企业在质量控制方面应当建立完善的质量管理体系。
企业应当制定严格的产品质量标准,明确产品的各项指标要求,并建立相应的检验方法和检验标准。
在生产过程中,应当进行严格的质量控制,对产品进行全程监控和检验,确保产品符合国家相关标准和企业自身的质量要求。
同时,企业应当建立产品追溯体系,对产品进行追溯管理,一旦发现质量问题,能够及时追溯到问题原因,采取相应的措施进行处理,保障消费者权益。
此外,保健食品企业在市场推广方面应当遵守相关法律法规,进行合法合规的市场推广活动。
企业应当对产品进行准确的宣传,不得夸大产品功效,不得进行虚假宣传,不得进行医疗广告。
同时,企业应当加强对销售渠道的管理,确保产品的正常销售渠道,杜绝假冒伪劣产品的流入市场,保护消费者的权益。
综上所述,保健食品企业在产品生产、质量控制、市场推广等方面应当严格按照国家相关标准进行管理,确保产品的质量和安全。
企业应当建立健全的管理体系,加强对生产过程的监控和管理,严格控制产品质量,遵守相关法律法规,合法合规地开展市场推广活动,为消费者提供安全、健康的保健食品。
希望本文所述的保健食品企业标准范例能够对其他保健食品企业提供一定的参考和借鉴。
XX软胶囊质量标准样本北京XX生物科技有限公司企业标Q/XX002-2005专门膳食用食品复合营养素软胶囊(XX软胶囊)2005-门-门公布2005-门-门实施北京XX生物科技有限公司公布Q/XX002-2005鉴于本产品系专门膳食用食品,LI前国内尚无国家标准,故参照GB2763及本产品固有的特性而制定本企业标准。
依照《中华人民共和国卫生法》和《中华人民共和国标准化法》的有关规定,为质量监督部门监督执法提供依据,为企业自检提供依据,按国内生产该产品的质量标准特制定。
本标准山北京XX生物科技有限公司提出并起草。
本标准由北京XX生物科技有限公司批准。
附录A、附录B、附录C、附录D、附录E是标准的规范附录。
本标准要紧起草人:XX本标准公布于200X年11月Q/XX002-2005专门膳食用食品复合营养素软胶囊(XX 软胶囊)1范畴本标准规泄了专门膳食用食品复合营养素软胶囊(XX 软胶囊)的技术要求、试验方法、检验规则和标志. 标签、包装、运输.储存等。
本标准适用于以痢萄籽原花青素、大豆异黄酮、库拉索芦荟素.天然维生素E 、精制植物油、明胶.甘汕、 纯化水、二氧化钛等为要紧原料,经溶解、混合.压丸.洗丸、干燥、选丸、包装等生产加工工艺精制而成的 专门膳食用食品复合营养素软胶囊(XX 软胶囊九2规范性引用文件下列文件中的条款通过本标准的引用而成为本标准的条款。
凡是注日期的引用文件,夷随后所有的修改单 (不包括勘误的内容)或修订版均不适用本标准,然而,鼓舞依照本标准达成协议的冬方研究是否使用这些文 件的最新版本。
凡是不注日期的引用文件,其最新版本适用于本标准。
国家质检总局令第75号(2005年) 中华人民共和国药典2005年版3技术要求3. 1原料要求匍萄籽原花青素、大豆异黄酮、库拉索芦荟素、天然维生素E 、精制植物汕、明胶.甘油、纯化水、二氧化 钛均应符合附录E 的要求。
3. 2感官要求感官要求应符合表1规左。
康道牌灵芝孢子油软胶囊企业标准下载温馨提示:该文档是我店铺精心编制而成,希望大家下载以后,能够帮助大家解决实际的问题。
文档下载后可定制随意修改,请根据实际需要进行相应的调整和使用,谢谢!并且,本店铺为大家提供各种各样类型的实用资料,如教育随笔、日记赏析、句子摘抄、古诗大全、经典美文、话题作文、工作总结、词语解析、文案摘录、其他资料等等,如想了解不同资料格式和写法,敬请关注!Download tips: This document is carefully compiled by theeditor.I hope that after you download them,they can help yousolve practical problems. The document can be customized andmodified after downloading,please adjust and use it according toactual needs, thank you!In addition, our shop provides you with various types ofpractical materials,such as educational essays, diaryappreciation,sentence excerpts,ancient poems,classic articles,topic composition,work summary,word parsing,copy excerpts,other materials and so on,want to know different data formats andwriting methods,please pay attention!康道牌灵芝孢子油软胶囊:卓越品质,企业标准的典范在健康保健领域,康道牌灵芝孢子油软胶囊以其卓越的品质和严谨的企业标准赢得了广大消费者的信赖。
普德牌灵芝孢子油软胶囊是一款备受瞩目的保健品,它成分天然,功效显著,备受消费者的喜爱。
那么,究竟什么是普德牌灵芝孢子油软胶囊的企业标准呢?下面我们将以从简到繁的方式,逐步剖析这一主题。
1. 简述普德牌灵芝孢子油软胶囊我们来简要介绍一下普德牌灵芝孢子油软胶囊。
这是一种以灵芝孢子油为主要原料制成的软胶囊,主要功效包括增强免疫力、延缓衰老、抗肿瘤等。
其产品质量经过了多道工序的高标准生产,体现了企业对产品质量的高度重视。
2. 普德牌灵芝孢子油软胶囊的企业标准我们需要深入了解普德牌灵芝孢子油软胶囊的企业标准是如何确立的。
企业标准是企业对产品制造过程中的各个环节所制定的一系列规范和要求,包括原料采购、生产工艺、产品质检等。
对于普德牌灵芝孢子油软胶囊来说,企业标准的确立是保证产品质量和安全的重要保障。
3. 企业标准的制定过程接下来,我们需要了解普德牌灵芝孢子油软胶囊企业标准的制定过程。
一般来说,企业制定产品标准需要经过市场调研、技术研发、可行性分析等多个环节,确保产品标准能够满足市场需求,同时又能保证产品质量和安全。
4. 普德牌对企业标准的重视在这一部分,我们需要重点关注普德牌对企业标准的重视程度。
一家企业对产品标准的严格执行程度往往反映了企业的质量意识和对消费者的责任感。
普德牌作为一家知名保健品生产企业,对于产品质量和标准的重视值得我们深思。
5. 个人观点和结论我想共享一下我对普德牌灵芝孢子油软胶囊企业标准的个人观点和结论。
在我看来,企业标准是保证产品质量和安全的重要保障,普德牌对产品标准的严格执行程度值得肯定。
在未来,我相信普德牌将会继续秉承严谨的企业标准,为消费者提供更多优质的保健品。
在这篇文章中,我们简要介绍了普德牌灵芝孢子油软胶囊,并深入剖析了企业标准的制定过程和普德牌对企业标准的重视。
我们共享了个人观点和结论。
希望这篇文章能够有助于您更深入地了解普德牌灵芝孢子油软胶囊的企业标准。
6. 产品质量控制和企业标准的执行普德牌灵芝孢子油软胶囊的企业标准不仅仅是一纸文件,更是落实到产品质量控制和生产过程中的每一个环节。
软胶囊剂各工序质量控制软胶囊剂各工序质量控制生产工序质量控制点生产中的控制方法实际生产中存在的问题领料工序1、原辅料的质量、数量2、要保证洁净区的清洁。
1、取时核算员领取原辅料及内包装材料,外包装材料由外包负责人领用,在领料时核对物料的品名、规格、数量、产地,对于标签、说明书及已印刷的包装材料,需逐件清点,零头须逐张清点,领用张数必须与《领料申请单》一致。
2、库房将原、辅料及内包装材料送至脱皮间,外包装送至生产区外包装材料暂存间,分类别、分品名、分批号、分规格堆放整齐。
配料溶胶工序1、原辅料本身不存在异物。
2、物料的细度,*作过程中不能混入异物。
3、要确实保证原辅料的品种、数量含量的准确无误。
4、保证投料的准确性,溶胶的真空度,溶胶的温度和时间。
控制溶胶的粘度、水分。
1、衡器要定期校验,并要有校验记录及校验合格证,*作人员使用前应对衡器进行检查。
2、配料及溶胶前应先核对原辅料及胶皮处方中的品名、规格、代号、批号、生产厂家、包装情况。
3、原辅料应达到规定的标准,无异物。
4、投料量按生产指令单计算、称量及投料必须双人复合,*作人及复核人均应在记录上签完整姓名。
5、投料后严格按溶胶岗位标准*作,控制真空度、温度及时间。
检验胶液的粘度、水分。
配好的胶液保存在保温桶中。
6、保证溶胶结束后设备清洁完好。
使用的各容器应洁净、干燥、无异物,清洁后的容器应该有状态标志。
7、配好的药液装在清洁的容器内,,标明药料的品名、规格、批号、数量,检验合格后才可交付下工序。
压丸定形工序1、保证胶丸的形状,装量合格。
2、保证胶囊无药液渗漏。
1、生产的过程中,密切注意设备运转情况及时检查胶皮的厚度与均匀度、及时补充润滑液。
2、严格控制车间的温度和湿度,如果有异常必须即使调整。
3、注意调节随时调节胶液温度、扇形体温度,20min检查丸重差异一次,并记录,随时检查丸形是否正常、有无渗漏。
4、定期清洗设备并记录,严格按相关的清洁文件*作。
Q/XXXX 福建X X X有限公司企业标准Q/000XB—2012XXX软胶囊XXXX-XX-XX发布XXXX-XX-XX实施目次前言 (II)1 范围 (1)2 规范性引用文件 (1)3 技术要求 (1)3.1 原辅料要求 (1)3.2 感官要求 (2)3.3 保健功能 (2)3.4 功效成分或标志性成分 (2)3.5 理化指标 (2)3.6 微生物指标 (3)3.7 净含量及允许负偏差 (3)3.8 生产加工过程的卫生要求 (3)4 试验方法 (3)4.1 感官检验 (3)4.2 功效成分或标志性成分检验 (3)4.3 理化指标检验 (4)4.4 微生物指标检验 (4)4.5 净含量及允许负偏差检验 (5)5 检验规则 (5)5.1 原辅料入库要求 (5)5.2 组批 (5)5.3 抽样方法与数量 (5)5.4 检验类别 (5)5.5 判定规则 (5)6 标志、标签、包装、运输、贮藏 (5)6.1 标志、标签 (5)6.2 包装 (6)6.3 运输 (6)6.4 贮藏 (6)附录A(规范性附录)功效成分或标志性成分测定方法 (7)附录B(规范性附录)原料质量要求 (8)附录C(规范性附录)辅料质量要求 (9)前言XXX软胶囊目前尚无国家标准和行业标准,为组织生产和交验货,特制定本标准。
本标准主要参照GB 16740-1997《保健(功能)食品通用标准》并结合本公司产品实际的特点而制定。
本标准的格式按GB/T 1.1-2009《标准化工作导则第1部分:标准的结构和编写》组织编写。
本标准由福建XXX有限公司提出。
本标准由福建XXX有限公司起草。
本标准主要起草人:XXX 。
XXX软胶囊1 范围本标准规定了XXX软胶囊的技术要求、试验方法、检验规则、标志、标签、包装、运输和贮藏。
本标准适用于以XXX为原料,经过XXX生产工艺制成的具有XXX保健功能的XXX软胶囊。
2 规范性引用文件下列文件对于本文件的应用是必不可少的。
凡是注日期的引用文件,仅注日期的版本适用于本文件。
凡是不注日期的引用文件,其最新版本(包括所有的修改单)适用于本文件。
GB/T 191 包装储运图示标志GB 4789.2 食品安全国家标准食品微生物学检验菌落总数测定GB/T 4789.3-2003 食品卫生微生物学检验大肠菌群测定GB 4789.4 食品安全国家标准食品微生物学检验沙门氏菌检验GB 4789.5 食品安全国家标准食品微生物学检验志贺氏菌检验GB 4789.10 食品安全国家标准食品微生物学检验金黄色葡萄球菌检验GB/T 4789.11 食品卫生微生物学检验溶血性链球菌检验GB 4789.15 食品安全国家标准食品微生物学检验霉菌和酵母计数GB 5009.3 食品安全国家标准食品中水分的测定GB 5009.4 食品安全国家标准食品中灰分的测定GB/T 5009.11 食品中总砷及无机砷的测定GB 5009.12 食品安全国家标准食品中铅的测定GB/T 5009.17 食品中总汞及有机汞的测定GB/T 5009.19 食品中有机氯农药多组分残留量的测定GB/T 5009.37 食用植物油卫生标准的分析方法GB/T 6543 运输包装用单瓦楞纸箱和双瓦楞纸箱GB 7718 食品安全国家标准预包装食品标签通则GB 16740 保健(功能)食品通用标准GB 17405 保健食品良好生产规范GB XXJJF 1070 定型包装商品净含量计量检验规则中华人民共和国药典2010年版一部、二部3 技术要求3.1 原辅料要求3.1.1 XX:应符合附录B或中华人民共和国药典2010年版一部规定。
3.1.2 明胶:应符合GB XXX或中华人民共和国药典2010年版二部的要求。
3.1.3 甘油:应符合GB XXX或中华人民共和国药典2010年版二部的要求。
3.1.4 纯化水:应符合中华人民共和国药典2010年版二部纯化水的要求。
3.1.5 XX:应符合GB XXX的规定。
(着色剂)3.1.6 XX:应符合GB XXX的规定。
3.2 感官要求感官要求应符合表1 规定。
表1 感官要求3.3 保健功能本品具有XXXXXX的保健功能。
3.4 功效成分或标志性成分功效成分或标志性成分应符合表2规定。
表2 功效成分或标志性成分及含量2、计量单位应与保健食品批准证书附件质量标准(主要内容)中规定的一致。
3.5 理化指标理化指标应符合表 3 规定。
表3 理化指标表3(续)注:六六六、滴滴涕指标适用于植物性原料,其它指标依据批件附件制定。
3.6 微生物指标微生物指标应符合表4规定。
表4 微生物指标3.7 净含量及允许负偏差净含量及允许负偏差应符合表5的规定。
表5 净含量及允许负偏差3.8 生产加工过程的卫生要求应符合GB 17405的规定。
4 试验方法4.1 感官检验4.1.1 色泽、性状、杂质取样品内容物1 g~2 g倒入洁净的白色搪瓷盘中,在亮处用肉眼观察其色泽、组织形态及有无可见外来杂质。
4.1.2 滋气味被测定样品倒入洁净的瓷盘中,品尝其滋味,嗅其气味,检查有无异味。
4.2 功效成分或标志性成分检验4.2.1 XX按GB XXX规定执行。
4.2.2 XX按本标准附录A规定执行。
4.3 理化指标检验4.3.1 水分按GB 5009.3规定执行。
4.3.2 灰分按GB 5009.4 规定执行。
4.3.3 铅按GB 5009.12规定执行。
4.3.4 总砷按GB/T 5009.11规定执行。
4.3.5 汞按GB/T 5009.17规定执行。
4.3.6 崩解时限按中华人民共和国药典2010年版一部附录XII A “崩解时限检查法”执行。
4.3.7 六六六、滴滴涕按GB/T 5009.19规定执行。
4.3.8酸价、过氧化值按GB/T 5009.37规定执行。
4.4 微生物指标检验4.4.1 菌落总数按GB 4789.2规定执行。
4.4.2 大肠菌群按GB/T 4789.3-2003规定执行。
4.4.3 霉菌和酵母按GB 4789.15规定执行。
4.4.4 致病菌(指沙门氏菌、志贺氏菌、金黄色葡萄球菌、溶血性链球菌)按GB 4789.4、GB 4789. 5、GB 4789.10、GB/T 4789.11规定执行。
4.5 净含量及允许负偏差检验按JJF 1070规定检验。
5 检验规则5.1 原辅料入库要求原辅料需按各自相关质量标准检验合格后,方可入库。
5.2 组批软胶囊压丸前物料使用同一台混合设备一次混合量所生产的均质产品为一批。
5.3 抽样方法与数量XXX,抽样数量不得少于产品检验用量的3倍。
5.4 检验类别分出厂检验与型式检验。
5.4.1 出厂检验5.4.1.1 产品出厂前须经质量检验部门检验合格并签发合格证书后,方可出厂。
5.4.1.2 出厂检验项目为感官、净含量、水分、灰分、功效成分或标志性成分、崩解时限、酸价、过氧化值、菌落总数、大肠菌群。
5.4.2 型式检验5.4.2.1 型式检验项目包括该标准技术要求中所有项目。
5.4.2.2 型式检验正常情况下每半年进行一次,发生下列情况之一亦应进行:a)新产品投产时;b)停产3个月以上,恢复生产时;c)原料来源发生变化或主要设备发生改变,可能影响产品质量时;d)出厂检验与上次型式检验结果有较大差异时;e)国家有关质量监督部门有要求时。
5.5 判定规则5.5.1 全部检测项目经检验合格的产品为合格品。
5.5.2 微生物指标检测不符合本标准时,则判定该批产品不合格。
5.5.3 如果其他指标检测不符合本标准时,可重新抽取双倍样品,对不合格项进行复检。
复检结果仍有一项指标不符合规定时,则判定该批产品不合格。
6 标志、标签、包装、运输、贮藏6.1 标志、标签产品包装物上的标签、标示应符合GB 7718及GB 16740规定。
包装储运图标志应符合GB/T 191的规定。
6.2 包装6.2.1 产品包装规格…………。
6.2.2 产品内包装用某某包装,应符合某某包装材料的要求,封口严密,不漏气。
6.2.3 产品外包装用瓦楞纸箱,应符合GB/T 6543的要求,封口胶带粘贴牢固、平整,并保证箱内产品完好。
6.3 运输运输工具应清洁卫生,不得与有毒、有害、有异味的物品混装、混运,防止日晒雨淋及撞击,小心轻放,不得压踏。
6.4 贮藏6.4.1 产品应放于通风干燥的仓库内,严禁与有毒、有害有异味、影响产品质量的物品混放。
应距离周围墙壁20cm以上,距离地面10cm以上。
6.4.2 产品在符合本标准6.3、6.4规定的条件下,保质期为24个月。
附录 A(规范性附录)功效成分或标志性成分测定方法注:未制定国标、行标、地标的功效成分或标志性成分测定方法列入附录A。
附录 B(规范性附录)原料质量要求注:未制定国标、行标、地标的原料质量要求列入附录B。
附录 C(规范性附录)辅料质量要求注:未制定国标、行标、地标的辅料质量要求列入附录C。
_________________________________。