关于审计开题报告格式范
- 格式:doc
- 大小:78.00 KB
- 文档页数:3
审计意见开题报告模板一、背景介绍审计是指对一个组织或个人的会计、财务和经营活动进行检查、评估和证明的过程。
审计意见是审计师在审计客户财务报表后,对客户财务报表所提供的信息所发表的一份书面意见。
审计意见的目的是告知利益相关方,关于客户财务报表的真实性和准确性。
二、开题目的本篇文档是为了提供一个审计意见开题报告的模板,以便审计师在编写审计意见开题报告时,可以更加方便快捷地进行撰写。
三、审计意见开题报告模板1. 审计对象本次审计对象为_____(填写被审计的单位或个人)。
2. 审计目的本次审计的目的是_____(填写审计的目的)。
3. 审计范围本次审计范围包括_____(填写审计的范围,例如财务报表等)。
4. 审计周期本次审计的周期为_____(填写审计的周期,例如一年)。
5. 审计方法本次审计采用的审计方法为_____(填写审计的方法,例如文件审计、实地实查等)。
6. 审计依据本次审计的主要审计依据为_____(填写主要审计依据,例如财务报表、公司章程等)。
7. 审计重点和难点本次审计的重点为_____(填写审计的重点,例如重要会计账户、经营业绩等),难点为_____(填写审计的难点,例如对某个会计账户的判定)。
8. 审计意见在本次审计中,我们对该机构的审计结果发表如下意见:_____(填写审计结论,例如合理、保留意见、否定意见等)。
在本次审计中,我们________(填写具体的审计发现,例如对某个会计账户的误处理等)。
四、总结以上就是审计意见开题报告的模板内容。
审计意见开题报告是审计工作的重要环节之一,主要目的是为利益相关方提供有关被审计单位或个人的客观、真实的审计结果。
本模板可供审计师参考,以更好地编写符合审计准则的审计意见开题报告。
审计报告开题报告模板1. 项目背景和目的本次审计报告的项目为XXXX公司财务报告,主要目的是审计该公司会计政策、会计记录等方面,以确定该公司的财务报告是否准确、可信,并提出改进建议。
2. 审计范围审计报告的范围包括以下方面:•该公司的会计政策是否符合法律法规规定,是否适用于该公司的业务特点;•该公司的财务报告是否反映真实、准确的财务状况和业绩情况;•该公司的会计记录是否规范、完整、准确、及时,是否具备合规性和内部控制有效性;•该公司的财务报告是否真实、完整、真实地反映业务状况和财务状况;•其他可能涉及到本次审计的审验问题。
3. 审计方法和计划本次审计报告将采用以下方法和计划进行:•检查该公司的会计政策和会计记录;•对该公司的财务报告进行核实、比对、分析、抽样等方式进行审计;•分析可能存在的审计风险,并提出相应的控制措施;•调查、分析、收集和整理相关证据,确保审计结论的可靠性和准确性。
本次审计报告计划于XXXX年XX月XX日完成。
4. 项目成员和分工本次审计报告的项目成员包括:•项目经理:负责本次审计报告的总体策划、管理、协调和质量控制等;•审计师:负责本次审计报告的实施、数据采集、数据处理、数据分析、数据整合等;•编辑人员:负责审计报告的撰写、校对、修改、排版等;各项目成员的具体分工如下:项目成员分工项目经理总体策划、管理、协调和质量控制等审计师数据采集、数据处理、数据分析、数据整合等编辑人员撰写、校对、修改、排版等5. 报告内容与格式审计报告的内容应包括以下部分:•报告基本信息:包括审核的单位、审核时间、审核范围等;•审计报告摘要:对审计报告的主要内容进行总结和概括;•财务报表分析:对该公司的财务报告进行分析,评估财务状况、业绩等情况;•具体审计工作:对该公司的会计政策、会计记录、内部控制、合规性等方面进行审计,对问题和不足之处提出改进建议;•审计结论:对该公司的财务报告进行综合评估,并指出存在的风险和问题,提出改进建议;•认证人员声明:由审计师签署证明该报告的真实性、准确性和完整性;•附录和附加信息:如果需要,可以在审计报告中添加一些附录和附加信息。
关于审计的开题报告开题报告是毕业论文写作过程中不可忽略的常识问题.概括起来开题报告就是对有关论文题目的现有文献进行评论,为大家分享审计的开题报告,一起来看看吧!一、论文(设计)选题的依据(选题的目的和意义、该选题国内外的研究现状及发展趋势等)(一)选题的目的和意义自20世纪90年代起,西方许多大型企业内部审计部门开始对企业的风险管理进行评估与监督,实现企业经营目标的安全性,效率性和效果性。
内部审计与风险管理的结合正是企业提高经营管理效率的客观需要和追求自身发展的必然结果。
随着内部审计理论和实践的发展,内部审计在风险管理中的作用日趋突出。
当今世界许多知名的跨国集团,其内部审计在企业风险管理过程中担任重要的角色已不容忽视。
有些公司在年度财务报告中详述他们在风险管理方面所做的工作。
可见,在全球经济一体化的今天,现代企业若要经营成功并不断做大做强,除了要有现代经营理念,战略性,经营眼光和丰富的营销手段以及创新能力外,更要具备风险意识,更应注重内部审计作用的发挥和内部审计在企业风险管理中的作用。
然而,任有很多失败例子摆在我们面前以示警告。
无论是1995年的巴林银行事件,还是20XX 年的中航事件,亦或是20XX年的法国兴业银行事件,无不让人扼腕震惊,在20XX年的金融海啸中,作为我国的上市公司,中兴泰富和深南电等由于风险意识不强等一系列原因导致了巨大的损失。
因此,为了减少甚至防止再出现以上问题,我国必须要加强企业内部风险管理的内部审计。
(二)国内外的研究现状及发展趋势。
1941年美国学者布林克(VictorBlink)出版的《内部审计学》一书可以说是现代内部审计的起源,《内部审计学》是第一部系统完整地论述内部审计学原理的重要著作。
卡德伯利报告(1992)指出内部审计不仅是内部控制的一部分,而且是对外部审计的补充。
安德森等(2002)认为,内部审计是公司治理的一部分,是改善公司治理的有效保障。
史密斯报告(2003),黑格斯报告(2003),《公司治理综合准则》分别指出了内部审计在治理中的重要作用。
审计论文开题报告一、选题背景和意义近年来,随着经济全球化和市场竞争的加剧,企业的财务报告越来越受到关注。
而审计作为一种独立的、专业的财务报告验证机制,对于确保财务信息的可靠性和透明度起着至关重要的作用。
审计论文旨在探讨审计的实践问题、理论基础和发展趋势,对于提高审计质量和监控风险具有重要意义。
本次审计论文选题的背景是基于目前国内外审计实践和研究的热点和难点问题。
在此基础上,本文将就某特定领域的审计进行研究,探讨相关问题的解决方法和对实践的启示,以期提高审计的效能和质量,同时为进一步研究提供理论基础。
二、研究目标和内容本次审计论文的研究目标是深入分析某特定领域的审计问题,探讨相应的解决方法和改进措施,并验证其实际效果。
研究内容主要包括以下几个方面:1. 特定领域审计问题的概述:对某特定领域的审计对象、审计要求以及相关法律法规进行介绍和分析,明确审计的主要问题和难点。
2. 国内外相关研究综述:对该特定领域的审计问题在国内外的相关研究进行综述和评价,了解当前的研究热点和研究方法。
3. 解决方法和改进措施的讨论:基于理论和实践,提出解决该特定领域审计问题的具体方法和改进措施,并进行可行性分析和风险评估。
4. 实证研究和数据分析:选取一定数量的样本,通过实地调研和数据分析,验证所提出方法和措施的实际效果,并进行结果解释和推广。
三、研究方法本次审计论文将综合运用定性研究和定量研究的方法,以理论分析、案例研究和实证研究相结合的方式进行。
具体方法如下:1. 理论分析:对该特定领域的审计问题进行理论分析,构建相应的分析框架和概念体系。
2. 案例研究:选取具有代表性的实际案例,进行案例分析和个案剖析,深入了解问题的本质与实际情况。
3. 实证研究:通过问卷调查、访谈等方式,收集数据,对所提出的解决方法和改进措施进行实证研究,从而验证其可行性和有效性。
4. 统计分析:运用统计学方法对实证研究所得的数据进行分析和解释,得出科学合理的结论和结论推论。
审计类论文的开题报告审计类论文的开题报告一、研究背景和意义审计是一种对财务报表真实性和合规性进行评估的重要方法,对于保护投资者利益、维护市场秩序具有重要作用。
然而,随着市场经济的发展和金融市场的复杂性增加,传统的审计方法已经难以满足现代审计的需求。
因此,开展审计类论文研究,探索新的审计方法和技术,对于提高审计质量和效率具有重要意义。
二、研究目标和内容本论文旨在研究和探讨现代审计方法和技术的应用,以提高审计质量和效率。
具体研究内容包括但不限于以下几个方面:1. 数据分析在审计中的应用随着大数据时代的到来,数据分析技术在审计中的应用越来越重要。
本文将探讨如何利用数据分析技术,从庞大的数据中挖掘出有价值的信息,提高审计的准确性和可靠性。
2. 人工智能在审计中的应用人工智能技术的快速发展为审计工作带来了新的机遇和挑战。
本文将研究如何利用人工智能技术,例如机器学习和自然语言处理,提高审计的自动化程度和效率。
3. 风险导向的审计方法传统的审计方法主要关注财务报表的真实性,而忽视了企业面临的各种风险。
本文将研究如何将风险导向的审计方法应用于实践中,以提高审计的全面性和4. 审计师素质和专业发展审计师的素质和专业发展对于提高审计质量和效率至关重要。
本文将研究如何培养和提升审计师的素质,以及如何促进审计师的专业发展。
三、研究方法和论证途径本论文将采用综合研究方法,包括文献综述、案例分析和实证研究等。
首先,通过对相关文献的综述,了解当前审计领域的研究现状和问题。
其次,通过案例分析,探讨现代审计方法和技术的应用实践,分析其优缺点和问题。
最后,通过实证研究,验证和评估提出的新方法和技术的有效性和可行性。
四、预期研究成果和创新点本论文预期的研究成果包括但不限于以下几个方面:1. 提出一套适用于现代审计的综合方法和技术体系,以提高审计质量和效率。
2. 分析和评估不同方法和技术的优缺点,为审计实践提供参考和指导。
3. 探讨审计师素质和专业发展的策略和路径,促进审计师队伍的建设和发展。
审计学论文开题报告审计学论文开题报告一、引言审计学是一门研究财务报表真实性和合规性的学科,是财务管理和企业治理的重要组成部分。
随着市场经济的发展和全球化的趋势,审计学在保障市场经济稳定和企业可持续发展方面扮演着重要的角色。
本篇论文旨在探讨审计学的相关问题,并提出一个研究的方向和目标。
二、背景在当今的商业环境中,财务报表的真实性和合规性对于企业的发展至关重要。
审计作为一种独立的、客观的评估机制,为投资者、债权人和其他利益相关方提供了对财务报表的可靠性的保证。
然而,随着商业模式的不断创新和金融市场的复杂化,审计面临着许多挑战和问题。
三、问题陈述本论文将重点研究以下问题:1. 审计师独立性的影响因素和保障措施;2. 新技术对审计工作的影响和挑战;3. 审计报告的信息披露和透明度。
四、研究目标本论文的主要目标是深入研究以上问题,并提出相应的解决方案,以提高审计质量和保障市场经济的稳定发展。
具体而言,我们将:1. 分析审计师独立性的相关文献,探讨其影响因素和保障措施;2. 研究新技术在审计中的应用,分析其对审计工作的影响和挑战;3. 分析审计报告的信息披露和透明度,提出改进意见。
五、研究方法本论文将采用文献综述和案例分析的方法进行研究。
首先,我们将对相关的文献进行综述,了解审计师独立性、新技术应用和审计报告的信息披露等问题的现状和研究成果。
其次,我们将选择一些典型案例进行分析,以深入理解和解决实际问题。
最后,我们将根据研究结果提出相应的解决方案和建议。
六、预期结果我们预计通过本研究可以得出以下结论:1. 审计师独立性受到多种因素的影响,包括审计费用、审计委员会和法律法规等,需要采取一系列保障措施来提高独立性;2. 新技术在审计中的应用可以提高审计效率和准确性,但也带来了一些挑战,如数据安全和隐私保护等;3. 审计报告的信息披露和透明度需要进一步加强,以提高市场参与者对财务报表的信任度。
七、意义和贡献本论文的研究结果对于提高审计质量、保障市场经济的稳定发展具有重要意义。
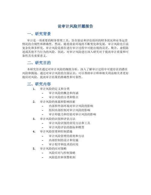
论审计风险开题报告一、研究背景审计是一项重要的财务管理工具,旨在验证和评估组织的财务状况和业务运营情况的合规性和准确性。
然而,随着商业环境的不断变化和发展,审计风险也日益复杂化和多样化。
审计风险是指在进行审计过程中可能出现的误差、欺诈、虚假陈述或其他不当行为的风险。
因此,对审计风险进行深入研究对于提高审计质量和可靠性具有重要意义。
二、研究目的本研究旨在通过对审计风险的细致分析,深入了解审计过程中可能存在的潜在风险和挑战。
通过对审计风险的全面认识,可以帮助审计师和相关利益相关者更好地应对风险,提高审计结果的准确性和可靠性。
三、研究内容1.审计风险的定义和分类–审计风险的概念和内涵–审计风险的分类和特点2.审计风险的来源和影响因素–内部和外部环境对审计风险的影响–组织内部控制对审计风险的影响–审计师能力和经验对审计风险的影响3.审计风险的识别和评估方法–审计风险识别的常用方法和工具–审计风险评估的指标和模型4.审计风险管理和控制措施–审计风险管理的原则和方法–内部控制的设计和实施–审计程序和技术的应用5.审计风险的应对策略–风险应对与控制策略–风险监控和预警机制四、研究方法本研究将采用文献综述、案例分析和专家访谈等方法,综合整理和分析相关文献资料,借鉴实际案例,以及与审计领域的专家进行深入访谈,以获取全面和准确的研究数据和观点。
五、预期研究成果通过本研究,预计可以得出以下结论和成果: 1. 审计风险的分类和特点,为审计过程中的风险识别和评估提供基础; 2. 审计风险的来源和影响因素,为组织和审计师提供采取相应措施的依据; 3. 审计风险的识别和评估方法,为审计师提供科学和有效的工具和指导; 4. 审计风险管理和控制措施,为组织内部控制和审计程序的改进提供建议; 5. 审计风险的应对策略,为组织和审计师应对风险提供指引和决策参考。
六、拟定时间计划1.文献综述和案例分析:预计耗时2周;2.专家访谈和数据收集:预计耗时3周;3.数据整理和分析:预计耗时2周;4.结果总结和撰写论文:预计耗时2周。
内部审计开题报告内部审计开题报告一、研究背景随着全球经济的快速发展和企业规模的不断扩大,企业管理面临着越来越多的挑战。
在这个过程中,内部审计作为一种重要的管理工具,逐渐受到了企业的重视。
内部审计是指企业内部对风险管理、控制和治理过程进行独立和客观的评估,以提供有关改进管理效能和增强内部控制的建议。
然而,随着企业环境的复杂性增加,内部审计也面临着一系列挑战。
因此,本研究旨在探讨内部审计的现状、问题和发展趋势,以及如何提高内部审计的效能。
二、研究目的本研究的主要目的是通过对内部审计的深入研究,探讨以下几个方面的问题:1. 内部审计的定义、目标和作用;2. 内部审计的现状和问题;3. 内部审计的发展趋势和挑战;4. 如何提高内部审计的效能。
三、研究方法本研究将采用文献研究和案例分析的方法,通过查阅相关文献和分析实际案例,对内部审计的相关问题进行深入研究。
同时,还将通过访谈一些从业人员,了解他们对内部审计的看法和经验,以丰富研究的内容和结论。
四、研究内容1. 内部审计的定义、目标和作用内部审计是指企业内部对其风险管理、控制和治理过程进行独立和客观的评估。
其主要目标是帮助企业实现风险管理、控制和治理的有效性,提高企业的管理效能。
内部审计在企业中的作用主要有:发现和预防潜在的风险和问题、提供独立和客观的评估、改善内部控制和管理流程、提供决策支持和建议等。
2. 内部审计的现状和问题目前,内部审计在企业中的地位和作用逐渐得到了认可,越来越多的企业开始重视内部审计的建设和发展。
然而,内部审计仍然面临着一些问题,如:审计资源不足、审计人员素质不高、审计方法不够科学和灵活、审计结果的有效性和可操作性不高等。
3. 内部审计的发展趋势和挑战随着企业环境的不断变化和发展,内部审计也面临着一系列的发展趋势和挑战。
其中,主要包括:信息技术的应用、风险管理的重要性、数据分析的发展、全球化的影响等。
同时,内部审计还面临着一些挑战,如:审计人员的专业素质和技能需求的提高、审计方法的创新和改进、审计结果的有效传达和落地等。
审计论文的开题报告随着审计业务的日益复杂,审计行业竞争的日趋激烈,市场对会计师事务所的要求也越来越高。
以下是要给大家介绍的审计论文的开题报告,欢迎各位的参考!审计论文的开题报告1由于我国改革开放水平的提高,社会经济获得了较快进步,企业成为了社会经济生活中至关重要的一部分。
当代审计作为市场经济的产物,更是企业经济活动中最为常见的活动之一。
如今,会计审计工作是一个企业在市场中立足、持续经营发展的重要保障。
所以,进一步分析会计审计工作对于企业的重要意义,能够迅速推动企业经济管理水平的提高,进而提升其经营效益。
一、国内企业会计审计现状及其意义(一)企业会计审计工作的基本状况伴随着国内企业规模的不断扩大,企业经营管控的专业性、综合性不断增强,会计审计对企业的稳定、持续发展起到越来越大的作用。
现在不少企业的管理人员都未能实现合理管控,导致企业处于分离状态,内部存在严重的利益冲突。
为促进企业的健康发展、保障各方权益,设立了会计审计体系。
这一机制的建立的根本目的在于监督企业本身的经济行为、监管财务平时的工作状况,进而推动企业的快速、稳定发展。
尽管企业的经营规模继续扩大,同时企业对于会计审计工作的关注度也越来越高,然而,目前各个企业的会计审计体制尚未成熟,和预期的会计审计目标相去甚远,再加上管理人员的思想认识还不够到位,所以现代企业的会计审计工作依旧出现了不少问题。
(二)强化会计审计工作的重要性提高企业会计审计工作的水平和力度,除了能够帮助健全企业内部的管理体系外,也可以推动企业内部管理能力的提升、经济效益的增加。
强化会计审计,令相关人员依据有关制度行事,能够保障企业资金配置的合理性。
经由会计审计工作的强化,提早发现企业中有关机制的问题,并及时解决,不断健全内部控制机制,提升企业的经营管理水平。
二、现阶段企业会计审计存在的问题(一)会计审计体系不够完善、缺乏一定的合理性要想更好地推动企业进步,保障企业管理人员的工作力度,就必须要设立会计审计体制。
会计审计论文开题报告范文一、企业内部经济责任审计结果公告制度的限制性因素我国第一次以法律的形式规定国家审计结果公告制度是在1994年颁布的《中华人民共和国审计法》中。
在其后的相关国家审计法规、准则中不断细化关于审计结果公告制度的规定。
但是国家审计署真正发布审计结果公告是在2021年。
2021年6月审计署原审计长李金华代表国务院向全国人大会提交由审计署执行的2002年中央预算执行和其他财政收支情况的审计报告,这一报告掀起了一场“审计风暴”,也将审计公告制度推向了社会公众。
国家审计结果公告制度的建立经历了一个不断发展、不断放开的过程,在历经种种争议和反对后发展到现行的国家审计结果公告制度。
但目前建立企业内部经济责任审计结果公告制度仍存在一些限制与困难,笔者试从以下几个方面进行探讨。
一从内部审计自身来讲,企业内部经济责任审计结果的质量有待提高实行经济责任审计结果公告制度必然要求审计结果要经得起广泛推敲,这就要求内部审计机构建立起从经济责任审计的执行到审计结果全过程的完善的质量控制体系。
但是在现行的企业内部经济责任审计过程中,由于内部审计人员专业知识的局限、对具体经济业务的不精通等现实性的限制因素使得企业内部经济责任审计结果的质量有待进一步提高。
二从企业内部审计环境来讲,需要赢得董事会和管理层的支持要实行经济责任审计结果公告必须首先赢得高层的支持。
这种支持的获得是以企业内部高层人员包括董事会和管理层对于内部审计、内部经济责任审计的重要性以及其价值的认识为前提的。
而这种认识需要逐渐积累,需要内部审计机构持之以恒的价值展现。
内部审计机构需要利用合适的机会向董事会和管理层澄清这种公告制度的必要性和意义,收集此方面的成功案例以及国际上关于审计结果公告制度的发展和实践等方面的事实说服董事会和管理层。
更为重要和有效的手段是不断进行尝试性的实践,并且用这种实践的结果证明企业内部经济责任审计结果公告制度的价值所在。
三从制度层面来讲,需要赋予内部审计机构公告审计结果的权力在现有的关于企业经济责任审计的规定中并没有详细的关于审计结果公告的规定。
关于审计开题报告格式范文随着我国社会经济的快速发展和数字化时代的到来,各行各业大量、超大量的数据信息对审计工作提出了更高的要求。
下面是店铺为大家整理的审计开题报告范文,欢迎阅读。
审计开题报告范文篇1:一、选题的目的及意义进入21世纪以后,发生在美国的几起公司腐败案及20xx年美国股票市场的急剧下挫,吸引了媒体、公众和国会的广泛关注。
而近年来,我国证券市场频繁发生上市公司会计信息严重失真的事件,诸如银广夏、东方电子、科龙公司等,以及近期的五粮液虚假陈述、钱江摩托高溢价入主爱迪亚等事件,都严重损害了广大中小股东的利益,损害了广大投资者对审计工作的信任,助长了股市的投机氛围,进而严重破坏了我国证券市场的秩序。
上述事件的发生大部分都与治理层和管理层的舞弊有关,公司治理这个通常被认为神秘和深奥的事物,成了公众广泛关注的对象。
特别是20xx年金融危机的出现引发了人们对公司治理的反思,一个个案例无不彰显着公司治理不力的重要原因之一就是内部审计出了问题,即监督机制无所作为。
正是由于内部审计的形同虚设,使得公司治理缺乏有效的监督力度,导致其因失去约束而水平下降。
公司治理是企业增强竞争力和提高经营绩效的必要条件,也是保护所有者和其他利益相关者、保证现代市场体系有效运行的微观基础,公司的持续和谐发展离不开完善的内部审记监督机制,在公司总目标的指导下,公司治理与内部审计不断融合、交织,以致在环境不断变化的今天,内部审计研究也同样受到了高度的重视。
二、对选题的了解程度外部监管部门在对高管层进行指导时,首先要让高管层从理论的高度认识到内部审计在企业中的重要性,从而指导他们在实践中改变对内部审计的态度,给予内部审计更多的有形支持如改善办公条件、组织人员培训等和无形鼓励如维护内部审计师的地位、积极采纳内部审计提出的建议等。
同时,针对目前存在的内部审计错误思想,一定要坚决纠正。
有人认为,有外部审计就足够了,再加上内部审计已经多余,其实不然,两者的作用完全不同,外部审计工作重点在于对财务报告信息完整性、准确性、及时性进行监督,而内部审计工作重点在于企业内部管理控制的监督以及企业经营风险的防范,因此,如果说外部审计是企业的督导者,内部审计扮演的角色更象是企业的协调者。
审计资源研究的开题报告一、选题背景近年来,随着我国经济的发展,企业规模不断扩大,业务范围不断拓展,使得企业面临着越来越多的经营风险,也给企业经营带来巨大的挑战。
为了有效地控制风险、提高企业经营效益,审计资源成为企业管理的重要组成部分。
如何科学合理地配置审计资源,最大化发挥其作用,成为企业经营者迫切需要解决的问题。
二、研究意义审计资源是企业管理的重要组成部分,对企业的经营和发展起着至关重要的作用。
通过研究审计资源的配置与利用情况,了解各种资源配置方案对企业经济效益的影响,对企业管理者进行科学决策、提高企业经营效益具有重要意义。
此外,本研究将围绕审计资源领域的热点问题展开研究,对全国范围内的审计资源状况进行描绘,为企业管理者提供参考,促进审计行业的健康发展。
三、研究内容本研究将主要围绕以下几个方面展开研究:1. 审计资源的概念、种类及特征分析,深入探讨相关概念,分析不同类型审计资源在企业管理中的作用和特点。
2. 审计资源的状态分析,对全国范围内审计资源配置与利用情况进行分析,了解目前政府和企业对审计资源的重视程度及相关政策规定。
3. 审计资源的影响因素分析,探讨影响审计资源配置方案的因素,包括企业规模、业务类型、行业特点等。
4. 审计资源的有效配置策略研究,基于前期研究结果,提出一些针对不同企业的审计资源配置策略,以最大化发挥审计资源的作用,提高企业的经济效益。
四、研究方法本研究将采用文献综述法、案例分析法、问卷调查法等多种研究方法,通过分析文献、案例和调查结果,深入探讨审计资源在企业管理中的作用及其有效配置策略。
五、预期成果通过本研究,预期将获得以下成果:1. 对全国范围内审计资源配置与利用情况进行深入分析,了解企业管理者对于审计资源的需求和关注程度。
2. 探究政府和企业对于审计资源重视的程度,了解相关政策规定及实施情况。
3. 提出关于审计资源配置的策略,以及提高企业经济效益的建议。
审计论文开题报告审计论文开题报告一、研究背景和意义审计作为一种重要的财务监管手段,对于保障经济秩序和维护社会公平具有不可替代的作用。
然而,随着市场经济的发展和全球化进程的加快,企业面临的风险和挑战也日益增多。
因此,审计的有效性和可靠性成为了当前亟待解决的问题。
本论文旨在通过对审计的相关理论和实践进行深入研究,探讨如何提高审计的质量和效益,为审计实践提供理论指导和经验借鉴。
二、研究目标和内容本论文的研究目标是探讨审计的关键问题和挑战,并提出相应的解决方案,以提高审计的质量和效益。
具体研究内容包括:1. 审计准则和规范的演变和应用情况分析;2. 审计风险管理的理论和实践探讨;3. 审计师素质和职业道德的培养与提升;4. 审计信息技术的应用和发展趋势。
三、研究方法和步骤本论文将采用文献综述和实证研究相结合的方法进行研究。
首先,通过对国内外相关文献的综合分析,梳理和总结审计的理论框架和研究进展。
其次,通过案例分析和实证研究,深入探讨审计的实践问题和挑战,并提出相应的解决方案。
最后,通过问卷调查和访谈等方式,收集和分析实际审计师和企业的数据,验证研究结论的有效性和可行性。
四、研究预期成果本论文的研究预期成果包括:1. 对当前审计准则和规范的演变和应用情况进行全面的分析和评估,为完善和提升审计准则和规范提供参考依据;2. 提出一套科学有效的审计风险管理模型,为审计师和企业管理者提供风险管理的理论指导和实践方法;3. 探讨审计师素质和职业道德的培养和提升,为培养高素质审计师提供理论支持和实践经验;4. 分析审计信息技术的应用和发展趋势,为审计机构和企业提供信息技术的选择和应用建议。
五、研究的意义和局限性本论文的研究意义在于提高审计的质量和效益,促进经济的健康发展和社会的稳定。
然而,由于研究时间和资源的限制,本论文可能存在一定的局限性。
首先,由于审计领域的复杂性和多样性,研究结果可能无法完全适用于所有审计机构和企业。
审计重要性及其判断研究的开题报告
一、选题背景:
审计是在一定的法律法规和规则的指导下,对企业、事业单位和其他组织的财务活动、财务状况、经济业务以及涉及财务管理的其他各种活动进行检查、核实、评价和监督的一项重要的经济管理活动。
在现代经济社会中,随着金融市场的不断发展和国际化的趋势日益增强,各种金融舞弊案件层出不穷,加强企业审计监督,规范市场秩序成为当前社会的一个紧迫问题。
二、研究目的:
通过对审计活动的重要性及其判断的研究,探索如何更好地保护投资人利益,维护财务市场秩序,提高企业内部治理水平和管理水平。
三、研究内容:
1.审计的概述及其发展历程
2.审计的重要性分析
3.审计判断的方法和指标体系
4.案例分析及成功经验
四、研究方法:
本研究将采用文献调研和案例分析相结合的研究方法,通过收集相关的文献资料,了解审计的概念、内容以及其在金融市场中的作用;同时,通过案例分析的方式,分析相关领域的典型案例,总结相关企业的成功经验,为今后的审计工作提供借鉴和参考。
五、研究意义:
1.提高市场交易效率,增强投资者信心。
2.促进企业规范经营,提高企业内部管理水平。
3.减少金融风险,保障国家财政安全。
审计学毕业论文开题报告一、研究背景及现状审计作为一项重要的财务管理工具,广泛应用于各个行业和领域,对于维护企业的财务安全和透明度具有至关重要的作用。
然而,近年来,随着经济全球化和信息技术的快速发展,企业面临着越来越多的内外部风险和挑战,这给传统审计方法和理论带来了许多困惑和问题。
目前,国内外学者已经开展了大量的研究,提出了一系列与审计相关的理论和方法。
然而,现有的研究往往侧重于理论的发展和方法的探索,对于如何应对审计中的实际问题和挑战的研究相对较少。
因此,为了更好地促进审计学的发展和实践,有必要对审计学进行深入研究,进一步探索和解决其中存在的问题。
二、研究目的与内容本毕业论文旨在通过对审计学的研究,探索和解决当前审计实践中存在的问题,提出切实可行的解决方案,以推动审计学的实践和发展。
具体而言,本研究将从以下几个方面展开:1. 分析审计实践中的主要问题和挑战,包括但不限于信息技术的应用、制度改革、法律法规等方面的问题;2. 探讨和分析国内外相关研究的进展和成果,包括理论研究、方法研究等方面的发展;3. 提出适应当前环境下审计实践的创新解决方案,包括审计技术的改进、内控机制的优化、风险管理的应用等方面;4. 结合实际案例进行分析和验证,验证解决方案的可行性和有效性;5. 提出未来审计学研究的发展方向和建议,为进一步推动审计学的发展提供参考。
三、研究方法和步骤本研究将采用以下方法进行:1. 文献综述:对国内外相关期刊、论文和专著进行系统的梳理和分析,了解审计学的研究进展和成果;2. 实证研究:选择具有代表性和典型性的企业案例,采用定量和定性的方法进行实证分析,验证解决方案的可行性和有效性;3. 数据统计与分析:对搜集到的数据进行整理、统计和分析,得出客观、准确的结果;4. 专家访谈:邀请相关领域的专家进行访谈,收集意见和建议,为研究提供参考依据;5. 结果呈现与讨论:根据研究的结果,进行数据的呈现和讨论,进一步深化对审计学问题的认识和理解。
内部审计开题报告内部审计开题报告一、研究背景内部审计作为一种管理工具,对于企业的发展和运营起到了至关重要的作用。
随着市场竞争的加剧和企业经营环境的复杂化,内部审计在企业中的地位和作用也日益凸显。
然而,目前对于内部审计的研究仍然相对薄弱,尤其是在实践中的应用和效果方面的研究还相对不足。
因此,本研究旨在探讨内部审计在企业中的应用和效果,为企业提供更好的内部控制和风险管理手段。
二、研究目的本研究的目的是通过对内部审计的相关理论和实践进行深入研究,探讨内部审计在企业中的应用和效果,为企业提供更好的内部控制和风险管理手段。
具体目标包括以下几个方面:1. 分析内部审计的定义、目标和职责,明确内部审计在企业中的地位和作用;2. 探讨内部审计的方法和流程,研究内部审计的实施过程和关键环节;3. 分析内部审计的效果和影响,探讨内部审计对企业运营和管理的影响;4. 提出改进内部审计的建议,为企业提供更好的内部控制和风险管理手段。
三、研究方法本研究将采用文献综述和案例分析相结合的方法,通过对相关文献的梳理和分析,了解内部审计的相关理论和实践;同时,选取一些典型的企业案例,通过对其内部审计的实施和效果进行深入分析,探讨内部审计在企业中的应用和效果。
此外,本研究还将采用问卷调查的方式,收集企业内部员工对内部审计的看法和评价,为研究提供更加全面和客观的数据支持。
四、研究内容本研究的主要内容包括以下几个方面:1. 内部审计的定义、目标和职责:通过对相关文献的梳理和分析,明确内部审计的定义、目标和职责,了解内部审计在企业中的地位和作用。
2. 内部审计的方法和流程:通过对相关文献的梳理和分析,研究内部审计的方法和流程,探讨内部审计的实施过程和关键环节。
3. 内部审计的效果和影响:选取一些典型的企业案例,通过对其内部审计的实施和效果进行深入分析,探讨内部审计对企业运营和管理的影响。
4. 改进内部审计的建议:综合分析前述内容,提出改进内部审计的建议,为企业提供更好的内部控制和风险管理手段。
审计毕业论文开题报告范文模板一、选题背景总之,本文问题的提出基于一种“大财政”思想,将企业财务中常用的资产负债表方法应用于我国政府财政绩效的评价中,从这一角度尝试探索我国的财政绩效。
二、研究意义财政绩效的好坏直接关系到国家政府治理、经济发展以及社会稳定。
采取何种方法,如何去全面、准确和有效的评价政府的财政绩效,具有极大的研究价值。
具体而言,本文的研究意义如下:第一,理论意义。
一是通过研究政府资产负债这一角度进一步研究政府财政绩效的理论基础,弥补了现有研究的理论成果的不足;二是本文探索从政府资产负债存量、表内效果、经济效率等全方面评价政府财政绩效,构建出一套不同于以往研究的财政绩效评价方法,丰富了我国财政绩效评价体系的研究成果;第三,本文根据公共财政理论,探索出基于流动性的政府资产负债表,理论上丰富了我国学者对于国家资产负债表的研究,同时进一步完善了我国公共财政制度,为我国构建服务型政府具有一定的理论指导意义;第四,本文将现代企业管理中财务分析的思想应用到政府财政绩效中,极大丰富了我国公共部门管理的理论;第五,政府财政绩效关乎国家治理能力,本文从资产负债角度对财政绩效进行研究,有利于我国政府治理现代化的向前发展,使中国特色社会主义财政理论体系更加完善。
第二,实践意义。
一是本文从政府资产负债存量角度的研究使得财政绩效从一个新的角度得到评价,使得财政绩效的评价更加全面;二是本文在研究中大多采用数学计量的研究方法,使得研究结果更为准确、可信度高,为我国政府制定决策提供科学、可靠的依据;三是本文立足于资产负债研究财政绩效,为我国现阶段一些经济问题的解决提供了参考,例如国有企业改革、存量债务置换以及政府资产负债表的编制等;四是本文试编基于流动性的政府资产负债表,为我国公共财政下的政府治理提供了新视野与新方法。
三、研究方法第一,文献研究法。
本文选题的前期工作经过了大量的文献查阅,接下来的撰写过程也同样如此。
选题前期的文献查阅主要是为了了解财政绩效及政府资产负债这两个领域前人们的研究现状,经过学习与总结目前的研究成果,才得以形成如今的选题;接下来在总结目前研究现状的基础上,还需大量查阅相关的理论,夯实写作的理论基础。
关于审计开题报告格式范文
审计开题报告范文篇1:
一、选题的目的及意义
进入21世纪以后,发生在美国的几起公司腐败案及20xx 年美国股票市场的急剧下挫,吸引了媒体、公众和国会的广泛关注。
而近年来,我国证券市场频繁发生上市公司会计信息严重失真的事件,诸如银广夏、东方电子、科龙公司等,以及近期的五粮液虚假陈述、钱江摩托高溢价入主爱迪亚等事件,都严重损害了广大中小股东的利益,损害了广大投资者对审计工作的信任,助长了股市的投机氛围,进而严重破坏了我国证券市场的秩序。
上述事件的发生大部分都与治理层和管理层的舞弊有关,公司治理这个通常被认为神秘和深奥的事物,成了公众广泛关注的对象。
特别是20xx年金融危机的出现引发了人们对公司治理的反思,一个个案例无不彰显着公司治理不力的重要原因之一就是内部审计出了问题,即监督机制无所作为。
正是由于内部审计的形同虚设,使得公司治理缺乏有效的监督力度,导致其因失去约束而水平下降。
公司治理是企业增强竞争力和提高经营绩效的必要条件,也是保护所有者和其他利益相关者、保证现代市场体系有效运行的微观基础,公司的持续和谐发展离不开完善的内部审记监督机制,在公司总目标的指导下,公司治理与内部审计不断融合、交织,以致在环境不断变化的今天,内部审计研究也同样受到了高度的重视。
二、对选题的了解程度
外部监管部门在对高管层进行指导时,首先要让高管层从理论的高度认识到内部审计在企业中的重要性,从而指导他们在实践中改变对内部审计的态度,给予内部审计更多的有形支持如改善办公条件、组织人员培训等和无形鼓励如维护内部审计师的地位、积极采纳内部审计提出的建议等。
同时,针对目前存在的内部审计错误思想,一定要坚决纠正。
有人认为,有外部审计就足够了,再加上内部审计已经多余,
其实不然,两者的作用完全不同,外部审计工作重点在于对财务报告信息完整性、准确性、及时性进行监督,而内部审计工作重点在于企业内部管理控制的监督以及企业经营风险的防范,因此,如果说外部审计是企业的督导者,内部审计扮演的角色更象是企业的协调者。
而且外部审计需要的会计信息往往要内部审计提供,外部审计工作的出色完成要借助内部审计工作的良好运作。
也有人认为,内部审计机构早已成为公司管理者的工具,其实也不然,一个拥有良好公司治理结构的上市企业,内部审计往往发挥了重要作用,以常州黑牡丹股份有限公司为例,20xx年x 月,黑牡丹董事会和公司管理层经过研究决定,希望能够完成增发,以稀释目前高企的股价,但是此方案遭审计委员会的强烈反对,理由为公司目前股价虽然处于高位,但考虑到公司的高成长性,其估值是合理的,如果要稀释股价,应该以现金分红为主,并且审计委员会指出,以现金分红的方式降低股价是内部审计人员经过多方论证的结果,并得到广大股民和基层员工的认可的。
最后,董事会采纳了该意见。
可见,一个拥有良好公司治理的企业,内部
审计是能够发挥决策和监督作用的。
因此,不能以目前的现状,就否则内部审计的应有地位,相反,应该从公司治理的高度去完善和改进内部审计的工作流程,充实内部审计机构的工作内容,强化其监督管理的功能。
内部审计人员要具有良好的道德素养,在原则问题上不惧压力,但同时要灵活处理那些非原则问题,保证与各个部门能保持良好的沟通。
要发挥团队精神,遇到无法克服的问题,要多与领导层沟通,取得他们的理解和支持,以保证工作的顺利进行。
另外,内部审计人员要不断学习新知识,确保自己的知识体系不落后,要学习现代先进的审计理念,要善于应用计算机软件提高工作效率。
从公司角度来看,必须加强对内部审计人员的管理,建立良好的学习氛围,完善已有的培训机制,同时要给审计人员一定的压力,建立考核和奖惩制度。
因此内部审计能在公司治理上发挥着越来越重要的作用。
它是确保内部受托责任有效运行的手段,它能保证受托责任的落实。
它在财务审计的基础上,致力于经营审计、管理审计的发展。
内部审计师们也正以积极开拓进取的精神,建立起新的业务体系,帮助企业实现其组织目标,促进企业和整个国民经济的持续、健康的发展。
本文将研究内容的主要归纳如下:
一、内部审计的意义。
二、内部审计的含义
三、我国企业内部审计存在的问题
四、建议及对策
审计开题报告范文篇2:
我国商业银行信贷风险及其审计对策
论文语种:中文
您的研究方向:审计
是否有数据处理要求:否
您的国家:中国
您的学校背景:国内一般重点大学
要求字数:10000
论文用途:本科毕业论文Bachelor Degree
是否需要盲审(博士或硕士生有这个需要):否。