生物科技公司事故处理控制程序
- 格式:doc
- 大小:23.50 KB
- 文档页数:7
生物公司事故管理制度
通常包括以下内容:
1.事故预防措施:公司应制定相关安全操作规程,包括设备操作规程、安全操作程序、危险物品管理、风险评估和控制措施等,以减小事故发生的可能性。
2.应急响应计划:公司应制定应急响应计划,明确各级紧急响应组织、人员和任务分工,建立应急通讯系统,确保在事故发生时能够及时、有效地进行应对和处置。
3.事故报告和记录:公司应建立健全的事故报告和记录制度,要求员工及时上报和记录事故情况,包括事故现场情况、人员伤害、财产损失等,以便后续的事故分析和处理。
4.事故调查和分析:发生事故后,公司应立即启动调查和分析工作,查明事故原因和责任,并采取相应的纠正和改进措施,以防止事故再次发生。
5.员工培训和教育:公司应对员工进行必要的安全培训和教育,提高员工的安全意识和应急处理能力,确保员工在遇到事故时能够正确应对和处置。
6.管理责任和监督:公司领导应承担起对事故管理工作的管理责任,设立专门的管理岗位和组织机构,加强对事故管理工作的监督和检查,确保制度的有效执行。
以上是一般生物公司事故管理制度的基本内容,具体可根据实际情况进行调整和完善。
第 1 页共 1 页。
一、编制目的为加强生物安全管理,保障人民群众生命财产安全,预防、控制和消除生物安全事故的危害,依据《中华人民共和国生物安全法》、《病原微生物实验室生物安全管理条例》等相关法律法规,结合本地区实际情况,特制定本应急预案。
二、适用范围本预案适用于本地区各类生物实验室、生物制药企业、生物技术公司、农业科研机构等涉及生物安全的单位。
三、组织机构及职责1. 生物安全应急指挥部(1)成立生物安全应急指挥部,负责组织、协调、指挥生物安全事故的应急处置工作。
(2)指挥部下设办公室,负责日常管理和应急响应工作的具体实施。
2. 生物安全应急办公室(1)负责收集、整理、分析生物安全信息,制定生物安全管理制度。
(2)负责组织开展生物安全培训和宣传教育活动。
(3)负责监督、检查生物安全措施的落实情况。
3. 生物安全应急队伍(1)建立专业化的生物安全应急队伍,负责生物安全事故的现场处置。
(2)应急队伍成员应具备生物安全知识和应急处置能力。
四、应急处置程序1. 信息报告(1)发现生物安全事故时,立即向生物安全应急指挥部报告。
(2)报告内容包括:事故发生的时间、地点、涉及人员、事故原因、事故危害程度等。
2. 应急响应(1)生物安全应急指挥部接到报告后,立即启动应急预案,组织开展应急处置工作。
(2)应急队伍迅速赶赴现场,开展现场处置工作。
3. 现场处置(1)根据事故类型和危害程度,采取隔离、消毒、采样、检测等措施。
(2)对事故现场进行评估,制定下一步处置方案。
4. 事故调查与处理(1)对事故原因进行调查,查明责任。
(2)对事故责任单位和个人依法进行处理。
5. 应急终止(1)经评估,确认事故危害得到有效控制,应急指挥部决定终止应急响应。
(2)恢复正常生产、生活秩序。
五、保障措施1. 人员保障(1)加强生物安全应急队伍建设,提高应急处置能力。
(2)组织开展生物安全培训和宣传教育活动,提高全社会的生物安全意识。
2. 资金保障(1)设立生物安全应急专项资金,用于应急物资采购、应急演练等。
一、编制目的为有效预防和应对生物企业在生产、科研、储存等过程中可能发生的各类安全事故,保障员工生命安全,减少财产损失,维护企业正常生产经营秩序,特制定本预案。
二、编制依据1. 《中华人民共和国安全生产法》2. 《中华人民共和国传染病防治法》3. 《生物安全法》4. 《病原微生物实验室生物安全管理条例》5. 《企业安全生产标准化评审标准》6. 企业实际情况三、工作原则1. 预防为主,安全第一。
2. 快速反应,协同应对。
3. 严格管理,责任到人。
4. 保障生命,减少损失。
四、组织机构1. 成立生物企业安全事故应急指挥部,负责组织、指挥、协调应急工作。
2. 设立应急指挥部办公室,负责日常应急管理工作。
3. 设立应急专家组,为应急工作提供专业咨询和建议。
4. 设立应急队伍,负责现场救援和应急处置。
五、事故预防1. 加强安全生产教育培训,提高员工安全意识和应急处置能力。
2. 定期开展安全检查,及时发现和消除安全隐患。
3. 建立健全安全管理制度,落实安全生产责任制。
4. 配备必要的安全防护设施和应急救援设备。
六、事故应急响应1. 事故报告:发生事故后,立即向应急指挥部报告,并启动应急预案。
2. 现场处置:应急指挥部根据事故情况,组织相关人员迅速赶到现场进行处置。
3. 人员疏散:确保人员安全疏散,避免人员伤亡。
4. 应急救援:组织应急队伍进行救援,采取有效措施控制事故蔓延。
5. 信息发布:及时向相关部门和公众发布事故信息,维护社会稳定。
七、事故善后处理1. 事故调查:对事故原因进行调查,查明责任。
2. 责任追究:对事故责任人进行追究,严肃处理。
3. 事故赔偿:按照相关法律法规,对事故受害者进行赔偿。
4. 经验总结:总结事故教训,完善应急预案。
八、附则1. 本预案由生物企业安全生产委员会负责解释。
2. 本预案自发布之日起实施。
通过本预案的实施,旨在提高生物企业安全生产管理水平,有效预防和应对各类安全事故,确保企业安全生产和员工生命安全。
一、总则1.1 制定目的为保障生物安全,防止生物安全事故的发生和扩散,确保人员安全和环境安全,特制定本预案。
1.2 适用范围本预案适用于我单位生物实验室、生物技术研发中心、生物制药企业等涉及生物安全的场所。
1.3 工作原则1.3.1 预防为主、安全第一加强生物安全意识教育,强化生物安全管理,提前预防生物安全事故的发生。
1.3.2 快速反应、协同应对发生生物安全事故时,迅速启动应急预案,组织力量进行处置,确保事故得到及时有效控制。
1.3.3 保障人员安全、环境安全在确保人员安全的前提下,采取有效措施,降低事故对环境的影响。
二、组织机构及职责2.1 生物安全应急指挥部生物安全应急指挥部负责生物安全事故的应急处置工作,下设以下小组:2.1.1 综合协调小组负责组织、协调、指挥应急处置工作,负责事故信息的上报和发布。
2.1.2 抢险救援小组负责事故现场的应急处置,包括隔离、消毒、救治等工作。
2.1.3 医疗救护小组负责伤员的救治和医疗救护工作。
2.1.4 环境监测小组负责对事故现场及周围环境进行监测,确保环境安全。
2.1.5 保障供应小组负责事故应急处置所需的物资、设备等供应。
2.1.6 信息宣传小组负责事故信息的收集、整理、发布和舆论引导。
2.2 职责分工2.2.1 综合协调小组负责制定应急处置方案,组织各小组开展应急处置工作,确保事故得到及时有效控制。
2.2.2 抢险救援小组负责事故现场的应急处置,包括隔离、消毒、救治等工作。
2.2.3 医疗救护小组负责伤员的救治和医疗救护工作。
2.2.4 环境监测小组负责对事故现场及周围环境进行监测,确保环境安全。
2.2.5 保障供应小组负责事故应急处置所需的物资、设备等供应。
2.2.6 信息宣传小组负责事故信息的收集、整理、发布和舆论引导。
三、应急处置程序3.1 事故报告3.1.1 事故发生后,事故现场人员应立即向生物安全应急指挥部报告。
3.1.2 生物安全应急指挥部接到报告后,应立即组织力量进行应急处置。
一、总则1. 目的:为保障公司员工的生命安全,最大程度减少事故造成的损失,提高公司应对突发事故的能力,特制定本预案。
2. 适用范围:适用于公司内部所有可能发生的意外事故,包括但不限于化学品泄漏、火灾、爆炸、生物安全事故等。
3. 原则:- 预防为主,常备不懈;- 人员安全至上,迅速有效处置;- 组织协调,责任明确;- 科学决策,快速响应。
二、组织机构及职责1. 事故应急救援领导组:- 组长:公司总经理- 副组长:副总经理、安全总监- 成员:各部门负责人、安全管理人员负责全面领导事故应急救援工作,制定应急救援方案,指挥救援行动。
2. 应急救援指挥部:- 指挥长:副总经理- 副指挥长:安全总监、各部门负责人负责具体指挥救援行动,协调各部门配合。
3. 应急救援小组:- 化学事故应急救援小组- 火灾爆炸应急救援小组- 生物安全事故应急救援小组- 医疗救护小组- 通讯联络小组- 后勤保障小组负责具体执行救援任务,包括现场处置、人员疏散、伤员救护、物资保障等。
三、事故预防与监测1. 风险评估:定期对公司生产、储存、运输等环节进行风险评估,识别潜在的安全隐患。
2. 安全培训:对员工进行安全教育和培训,提高安全意识和应急处置能力。
3. 安全检查:定期进行安全检查,及时发现和整改安全隐患。
4. 应急演练:定期组织应急演练,检验预案的可行性和各部门的协同配合能力。
四、事故应急响应1. 事故报告:发生事故后,立即向应急救援领导组报告,同时启动应急预案。
2. 应急响应:- 通讯联络小组:迅速建立通讯联络,确保信息畅通。
- 医疗救护小组:对伤员进行初步救护,必要时送往医院。
- 其他应急救援小组:根据事故类型,迅速开展救援行动。
3. 事故处置:- 隔离事故现场,防止事故扩大。
- 排除事故隐患,消除危险因素。
- 恢复生产秩序,确保公司正常运营。
五、后期处置1. 事故调查:对事故原因进行调查,查明责任。
2. 事故处理:根据事故调查结果,对责任人进行处罚,对受害者进行赔偿。
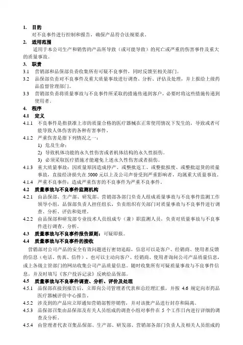
1.目的对不良事件进行控制和报告,确保产品符合法规要求。
2.适用范围适用于本公司生产和销售的产品所导致(或可能导致)的死亡或严重的伤害事件及重大的质量事故。
3.职责3.1营销部和品保部负责收集所有可疑不良事件,同时反馈至相关部门。
3.2品保部负责对不良事件及重大质量事故进行调查、分析、评估及处理,并上报给上级药品监督管理部门。
3.3营销部负责将质量事故与不良事件所采取的措施传递到客户,必要时将这些措施传递到使用者。
4.程序4.1定义4.1.1不良事件是指获准上市的质量合格的医疗器械在正常使用情况下发生的,导致或者可能导致人体伤害的各种有害事件。
4.1.2严重伤害是指下列情况之一:1)危及生命;2)导致机体功能的永久性伤害或者机体结构的永久性损伤。
3)必须采取医疗措施才能避免上述永久性伤害或者损伤。
4.1.3重大质量事故:因质量原因造成停产、或整批返工、或整批报废、或整批退货的质量事故,直接经济损失在5000元以上及公司声誉受到严重影响者,均属重大质量事故。
4.1.4严重不良事件:造成严重伤害的不良事件为严重不良事件。
4.2质量事故与不良事件监测机构4.2.1由品保部、生产部、研发部、营销部各部门负责人组成质量事故与不良事件监测工作领导小组,品保部负责人担任组长,负责组织有关部门对质量事故与不良事件进行调查、分析、评估和处理。
4.2.2由品保部和研发部专业技术人员组成专(兼)职监测人员,负责对质量事故与不良事件进行调查、分析。
4.3质量事故与不良事件报告原则:可疑即报。
4.4质量事故与不良事件的接收营销部对公司产品的安全有效问题进行密切追踪,信息可以是客户、经销商、使用者反馈的信息(电话、传真、信件),也可以主动向客户、经销商、使用者询问公司产品质量信息,或上各级主管部门的网站收集公司产品质量信息。
随时收集所有可疑质量事故与不良事件信息,并及时填写《客户投诉记录》反映给品保部。
4.5质量事故与不良事件调查、分析、评价及处理4.5.1品保部在接到报告后,立即向公司管理者代表和总经理汇报,并按4.6规定向市药品医疗器械评价中心报告。
生物公司事故管理制度第一章总则第一条为了加强生物公司事故管理,提高安全生产水平,防止和减少事故损失,保障员工生命安全和公司财产安全,根据《中华人民共和国安全生产法》、《企业安全生产许可证条例》等法律法规,制定本制度。
第二条本制度适用于生物公司生产、科研、试验、经营、储存、运输等各项活动中发生的事故管理。
第三条公司事故管理工作应遵循预防为主、安全第一、综合治理、责任到人的原则。
第四条公司应设立事故管理组织机构,明确各部门和人员的职责,建立健全事故管理制度,确保事故管理的正常运行。
第二章事故分类与等级划分第五条事故分类:(一)人身事故:指员工在生产劳动过程中发生的与工作有关的人身伤亡和急性中毒的事故。
(二)设备事故:指由于设计、制造、安装、施工、使用、检维修、管理等原因造成机械、动力、仪器(表)、容器、设备、管道等设备损坏造成损失或影响生产的事故。
(三)生产事故:指由于三违”或其他原因造成停产、减产以及跑油、跑料、串料的事故。
(四)质量事故:指由于各种原因引起产品质量达不到技术标准或要求的事故。
(五)环境污染事故:指由于各种原因,造成产品、半成品、原料等各种第六条事故等级划分:(一)特别重大事故:造成30人以上死亡,或者100人以上重伤(包括急性工业中毒,下同),或者1亿元以上直接经济损失的事故。
(二)重大事故:造成10人以上30人以下死亡,或者50人以上100人以下重伤,或者5000万元以上1亿元以下直接经济损失的事故。
(三)较大事故:造成3人以上10人以下死亡,或者10人以上50人以下重伤,或者1000万元以上5000万元以下直接经济损失的事故。
(四)一般事故:造成3人以下死亡,或者10人以下重伤,或者1000万元以下直接经济损失的事故。
第三章事故报告与调查处理第七条事故发生后,事故发生单位应立即启动应急预案,组织救援,防止事故扩大,减少人员伤亡和财产损失。
第八条事故发生单位应在事故发生后1小时内向公司事故管理部门报告事故情况,并在24小时内提交事故详细报告。
一、编制目的为有效预防和应对生物科技企业在生产、科研、运营过程中可能发生的各类安全事故,最大限度地减少人员伤亡和财产损失,保障企业持续稳定发展,特制定本预案。
二、适用范围本预案适用于本企业所有生产、科研、运营活动,包括但不限于实验室安全、生物安全、化学安全、设备安全、消防安全等方面。
三、组织机构及职责1. 应急指挥部- 指挥长:企业总经理- 副指挥长:各部门负责人- 成员:安全环保部门、人力资源部门、行政管理部门等2. 应急小组- 生物安全小组:负责生物安全事件的预防和应对- 化学安全小组:负责化学安全事件的预防和应对- 设备安全小组:负责设备安全事件的预防和应对- 消防安全小组:负责消防安全事件的预防和应对四、预防措施1. 风险评估- 定期进行风险评估,识别潜在的安全隐患。
- 制定针对性的安全操作规程和应急预案。
2. 安全培训- 定期对员工进行安全教育和培训,提高安全意识和应急处理能力。
- 组织应急演练,确保员工熟悉应急预案的操作流程。
3. 设备维护- 定期对生产设备进行维护和检修,确保设备安全运行。
- 对易燃易爆、有毒有害等危险品进行严格管理。
五、应急响应1. 事故报告- 事故发生后,立即向应急指挥部报告,并启动应急预案。
- 同时,向当地政府和相关部门报告事故情况。
2. 应急响应- 根据事故类型,启动相应的小组进行应急处置。
- 采取隔离、疏散、灭火、解毒等措施,控制事故蔓延。
3. 医疗救护- 立即组织医疗救护队伍对伤员进行救治。
- 与当地医疗机构保持沟通,确保伤员得到及时救治。
4. 信息发布- 通过企业内部通讯渠道和外部媒体,及时发布事故信息和应急处置进展。
六、后期处理1. 事故调查- 组织事故调查组,查明事故原因,追究相关责任。
2. 整改措施- 根据事故调查结果,制定整改措施,防止类似事故再次发生。
3. 总结经验- 对应急处置过程进行总结,不断完善应急预案。
七、附则1. 本预案由企业安全环保部门负责解释。
一、编制目的为有效预防和控制生物企业生产过程中可能发生的安全事故,确保员工生命安全和身体健康,最大限度地减少财产损失,维护社会稳定,根据《中华人民共和国安全生产法》、《病原微生物实验室生物安全管理条例》等相关法律法规,结合本企业实际情况,特制定本预案。
二、编制依据1. 《中华人民共和国安全生产法》2. 《病原微生物实验室生物安全管理条例》3. 《中华人民共和国传染病防治法》4. 《中华人民共和国环境保护法》5. 国家和地方相关法律法规及行业标准三、适用范围本预案适用于本企业生产、储存、运输、使用生物制品过程中发生的安全事故,包括但不限于生物污染、生物性危害、火灾、爆炸、中毒、放射性物质泄漏等。
四、工作原则1. 预防为主、安全第一2. 统一领导、分级负责3. 快速反应、协同作战4. 最大限度地保障人员生命安全和身体健康5. 尽可能减少财产损失五、组织机构及职责1. 应急领导小组应急领导小组负责本预案的组织实施,统筹协调各部门开展应急救援工作。
应急领导小组下设以下工作小组:(1)指挥协调组:负责应急救援工作的组织、指挥和协调。
(2)现场处置组:负责现场救援、事故调查、人员疏散、医疗救护等工作。
(3)后勤保障组:负责应急救援物资、装备的供应,以及现场警戒、交通管制等工作。
(4)信息报送组:负责事故信息的收集、汇总、上报等工作。
2. 各部门职责(1)生产部门:负责生产过程中的安全管理,及时发现和消除安全隐患。
(2)安全管理部门:负责安全生产的监督、检查、指导,制定和修订安全管理制度。
(3)设备管理部门:负责设备的维护、保养和更新,确保设备安全运行。
(4)人力资源部门:负责员工安全教育培训,提高员工安全意识。
(5)医疗救护部门:负责事故现场的医疗救护工作。
六、应急响应程序1. 紧急启动(1)当发生生物安全事故时,现场人员应立即报告应急领导小组。
(2)应急领导小组接到报告后,立即启动应急预案,通知相关部门和人员到位。
一、总则1.1 编制目的为确保生物科技公司(以下简称“公司”)在生产经营过程中,一旦发生事故,能够迅速、有效地进行处置,最大限度地减少人员伤亡和财产损失,维护公司稳定发展,特制定本预案。
1.2 编制依据本预案依据《中华人民共和国安全生产法》、《中华人民共和国环境保护法》、《中华人民共和国固体废物污染防治法》等相关法律法规,结合公司实际情况制定。
1.3 适用范围本预案适用于公司所有员工、承包商和外来人员。
二、事故分类与应急响应2.1 事故分类公司事故分为以下类别:(1)火灾事故;(2)爆炸事故;(3)中毒和窒息事故;(4)环境污染事故;(5)生物安全事故;(6)设备设施事故;(7)其他事故。
2.2 应急响应根据事故类别和严重程度,公司应急响应分为以下四个等级:(1)一级响应:针对重大、特别重大事故,由公司应急指挥部统一指挥,各部门、各班组协同作战。
(2)二级响应:针对较大事故,由公司应急指挥部领导,各部门、各班组按照职责分工,开展应急处置。
(3)三级响应:针对一般事故,由公司相关部门负责人组织,现场负责人负责具体处置。
(4)四级响应:针对轻微事故,由现场负责人组织处置,必要时报告公司应急指挥部。
三、应急组织与职责3.1 应急指挥部公司成立应急指挥部,负责事故应急工作的统一领导和指挥。
3.2 各部门职责(1)安全环保部:负责事故应急工作的组织、协调和监督,组织实施应急预案。
(2)生产部:负责事故现场的安全防护、人员疏散和事故处理。
(3)设备管理部:负责事故现场的设备设施抢修和恢复。
(4)人力资源部:负责事故伤亡人员的救助、善后处理和员工心理疏导。
(5)综合办公室:负责事故信息的收集、上报和发布。
四、应急措施4.1 预防措施(1)加强安全生产教育,提高员工安全意识;(2)严格执行操作规程,加强设备设施维护保养;(3)建立健全应急预案,定期组织应急演练。
4.2 应急处置措施(1)火灾事故:立即启动灭火系统,组织人员疏散,并报告消防部门。
生物公司事故管理制度第一章总则第一条为了保障生物公司员工和设施的安全,防止事故的发生和减少事故的危害,制定本事故管理制度。
第二条生物公司所有员工都应该了解事故管理制度,并且按照制度要求实施,保障公司和员工的安全。
第三条生物公司应该建立事故管理团队,负责制定和实施事故管理制度,并在事故发生时组织应急响应和事故调查。
第二章事故预防第四条生物公司应该制定防止事故的目标和计划,包括加强员工培训、设备维护和事故预警等方面。
第五条生物公司应该设立事故预防检查机构,定期对生产设备、场所和作业环境进行检查和评估,及时发现隐患并采取措施进行整改。
第六条生物公司应该建立事故隐患排查制度,确保隐患排查的全面性和及时性,并将排查结果报告给领导层。
第七条生物公司应该加强对员工的安全教育和培训,使员工掌握事故预防的知识和技能。
第三章事故应急管理第八条生物公司应该建立健全的事故应急管理体系,包括事故报告、应急响应和应急演练等环节。
第九条生物公司应该明确事故报告的要求和程序,包括报告对象、报告内容和报告时限等方面。
第十条生物公司应该建立应急响应机制,及时组织人员进行应急处置,减少事故的扩大和危害。
第十一条生物公司应该定期进行应急演练,提高员工的应急处置能力和反应速度。
第四章事故调查和资料管理第十二条生物公司应该建立健全的事故调查机制,对事故进行详细调查,分析事故原因并提出改进措施。
第十三条生物公司应该保留事故调查的资料和记录,及时更新并妥善保管。
第五章事故责任和处罚第十四条生物公司对事故责任进行明确,对责任人进行相应的处罚,包括纪律处分和经济赔偿等。
第十五条生物公司应该建立事故责任考核制度,将事故责任纳入员工考核评价体系。
第十六条生物公司应该建立健全的事故保险制度,对员工和公司的财产进行全面保障。
第六章法律法规和监督第十七条生物公司应该遵守国家法律法规和相关行业标准,确保事故管理工作符合法律要求。
第十八条生物公司应该接受相关部门的监督和检查,如发现问题应及时整改。
一、预案编制目的为预防和减少生物科技安全事故的发生,保障人员生命财产安全,维护生物科技企业的正常生产经营秩序,根据《中华人民共和国安全生产法》、《中华人民共和国传染病防治法》等相关法律法规,特制定本预案。
二、预案适用范围本预案适用于公司所有涉及生物科技领域的生产经营活动,包括但不限于实验室操作、生物制品生产、生物安全柜使用、生物废弃物处理等。
三、事故分类1. 生物安全事故:指在生物科技活动中,因生物因素引起的意外伤害或疾病。
2. 传染病疫情:指在生物科技活动中,因病原体传播引起的传染病疫情。
3. 环境污染:指在生物科技活动中,因生物制品、废弃物等对环境造成的污染。
四、事故应急组织机构及职责1. 应急领导小组(1)组长:公司总经理(2)副组长:公司副总经理、安全总监(3)成员:各部门负责人、技术专家、安全管理人员等(4)职责:负责组织、指挥、协调生物科技安全事故应急工作,确保事故得到及时、有效的处置。
2. 应急指挥部(1)指挥长:安全总监(2)副指挥长:相关部门负责人(3)成员:各部门安全管理人员、技术人员等(4)职责:负责贯彻落实应急领导小组的决策,组织实施应急响应行动。
3. 应急救援小组(1)组长:安全总监(2)成员:各部门安全管理人员、技术人员、医护人员等(3)职责:负责事故现场救援、人员疏散、伤病员救治等工作。
五、应急响应程序1. 紧急预警(1)当发生生物安全事故或传染病疫情时,立即启动应急预案。
(2)应急指挥部迅速组织相关人员开展调查、评估、预警等工作。
2. 应急响应(1)应急救援小组根据事故情况,制定救援方案,组织救援力量。
(2)启动应急物资储备,确保救援工作顺利进行。
(3)通知相关部门和人员,做好应急响应工作。
3. 事故处置(1)现场救援:迅速组织救援力量,对事故现场进行隔离、封锁,防止事故扩大。
(2)伤病员救治:组织医护人员对伤病员进行救治,确保生命安全。
(3)污染物处理:对污染区域进行清理、消毒,防止环境污染。
2024年生物公司事故管理制度____年生物公司事故管理制度引言:生物技术的快速发展和应用给人类带来了诸多的福祉,但同时也给社会与环境带来了一定的潜在危险。
为此,为了保障生物技术的安全性和可持续发展,建立和完善一套科学有效的事故管理制度显得尤为重要。
本文将针对____年生物公司事故管理制度进行详细的说明和探讨,旨在帮助公司建立和健全自身的事故管理制度。
一、制度背景介绍1. 生物公司概况在21世纪初,生物技术得到了空前的发展,尤其是在人类基因组计划、生物农业和药物研发等领域取得了巨大的突破。
因此,生物公司也得以迅速崛起,成为一支重要的产业力量。
然而,随着生物技术应用的不断扩大,相关事故的发生频率也逐渐增加,给公司以及社会带来了严重的威胁。
2. 事故管理的重要性事故管理是确保生物公司生产过程中安全与环境的科学管理的重要手段,是强化安全防范、提高应急管理能力的关键环节。
通过建立科学合理的事故管理制度,可以提前预防和避免事故的发生,同时也能在事故发生后,及时有效地处置和维护企业的形象和利益。
二、事故管理基本原则1. 安全第一安全是事故管理的首要原则,生物公司在开展工作过程中必须将安全放在首位,严格遵守安全操作规程,加强安全教育培训,提高员工的安全意识和应急能力。
2. 预防为主事故管理制度应以预防为主,通过完善的安全评估机制、灾害风险评估和事故应急预案的制定,控制和降低事故的发生概率和严重程度。
同时,对新技术、新设备、新材料等进行全面的安全评估,确保在引进和使用过程中符合安全要求并能有效预防事故发生。
3. 综合治理综合治理是事故管理的重要手段,需要将各种资源和手段综合运用,形成多层次多方位的事故防控体系。
包括人员、技术、设备、设施、管理等多方面的整体推动,确保各环节的有效协同,从而提高整体安全管理水平。
4. 公开透明事故发生后,生物公司要及时公开事故情况,向社会公众提供真实、准确的信息,以尽最大努力保护公众安全与环境利益。
一、总则1. 编制目的为有效预防和控制生物科技领域可能发生的安全生产事故,保障人民生命财产安全,维护社会稳定,根据国家有关法律法规和行业标准,特制定本预案。
2. 编制依据《中华人民共和国安全生产法》、《中华人民共和国生物安全法》、《中华人民共和国传染病防治法》等法律法规。
3. 适用范围本预案适用于我国境内生物科技领域涉及生物安全、生物制品生产、生物实验等安全生产事故的预防和应急处置。
二、组织机构及职责1. 成立生物科技安全生产应急指挥部(1)指挥部组成:由政府部门、企事业单位、科研院所等相关负责人组成。
(2)指挥部职责:负责组织、协调、指挥生物科技安全生产事故的应急处置工作。
2. 设立应急小组(1)应急小组组成:由相关部门、企事业单位、科研院所等相关人员组成。
(2)应急小组职责:负责事故现场的调查、评估、处置和恢复工作。
三、预防措施1. 加强生物安全法律法规的宣传和培训,提高从业人员的安全意识。
2. 建立健全生物安全管理制度,落实安全生产责任制。
3. 定期对生物实验室、生物制品生产线等进行安全检查,消除安全隐患。
4. 加强生物安全技术研发,提高生物制品生产的安全性。
5. 加强生物废弃物处理,防止环境污染。
四、应急处置1. 事故报告(1)发生生物科技安全生产事故时,事故单位应立即向当地政府、监管部门报告。
(2)报告内容包括:事故发生时间、地点、原因、伤亡情况、损失情况等。
2. 事故调查与评估(1)事故发生后,应急指挥部组织相关人员开展事故调查。
(2)对事故原因、损失情况进行评估,为应急处置提供依据。
3. 应急处置措施(1)根据事故性质和危害程度,采取相应应急处置措施。
(2)组织救援力量进行现场救援,确保人员安全。
(3)对事故现场进行隔离、封锁,防止事故扩大。
(4)对事故原因进行调查,追究相关责任。
4. 应急恢复(1)事故发生后,尽快恢复正常生产、生活秩序。
(2)对事故损失进行评估,制定恢复方案。
(3)加强安全生产教育,提高从业人员安全意识。
单位名称:xx生物技术股份有限公司预案名称:安全生产事故应急救援预案编制:安控部审核:批准:批准日期:安全生产事故综合应急救援预案一、总则1、编制目的建立健全xx生物技术股份有限公司安全生产事故应急预案,提高公司处理突发安全生产事故的能力,保证一旦发生事故时能迅速、有效地开展应急救援行动,采取有效措施,实施救援,保障生命财产安全,防止事故进一步扩大,把事故危害降到最低,减少经济损失和对环境的破坏,减少社会影响。
2、编制依据依据《安全生产法》、《消防法》、《危险化学品安全管理条例》、《生产安全事故报告和调查处理条例》《生产安全事故应急救援预案管理办法》、《生产经营单位生产安全事故应急预案编制导则》、《蚌埠市危险化学品事故应急救援预案》及相关法律、法规,同时结合本公司情况制定本预案。
3、应急救援预案体系公司安全生产事故应急救援体系由公司综合应急预案和现场处置方案组成。
5、应急救援工作原则(1)安全生产事故的应急救援工作遵循统一指挥、分级负责、以人为本、事故部门自救、公司内部救援、政府外部救援相结合的原则。
(2)在应急救援过程中,公司各部门、人员均要服从应急救援指挥部的统一指挥不得阻拦和拒绝应急救援指挥部调用的任何物资、设备、人员和占用场地。
(3)在应急救援中依靠科学,依法规范,充分发挥专家的作用,采用先进的设备、器材和技术。
(4)各专业应急救援队,做到人员、分工、任务三确定,储备必要的应急救援设备、物资、器械和资金等,定期进行教育、培训和训练,保障应急救援工作顺利进行。
二、适用范围本预案适用本公司内安全生产相关联的化学品泄漏、火灾、爆炸事故的应急救援工作。
三、企业基本情况及危险性分析1、企业基本情况:xx生物技术股份有限公司是丰原集团控股子公司。
公司成立2003年,座落在安徽省蚌埠市东郊曹山路59号,占地10万平方米,在职员工900人,并拥有各类专业技术管理人员100余人。
是以生产维生素C、维生素C多聚磷酸酯、饲料添加剂、合成添加剂为主要产品,在国内率先获得GMP+认证,产品质量优于国内同行业先进水平。
生物公司事故管理制度1. 引言生物公司是一个涉及生物制品研发、生产和销售的企业。
由于生物实验和生产过程存在一定的风险,为了保障员工的安全,减少事故的发生,生物公司制定了一套严格的事故管理制度。
本文档将详细介绍生物公司事故管理制度的内容和流程。
2. 事故预防与安全培训2.1 安全培训生物公司将安全培训作为员工入职培训的一部分,并定期组织安全培训活动。
培训内容包括但不限于:•实验室安全操作规范•生物制品生产过程中的安全要求•应急救援措施和演练2.2 安全检查生物公司定期进行安全巡检,及时发现潜在的安全隐患并进行整改。
安全检查主要包括以下方面:•实验室的卫生和通风情况•实验室仪器设备的安全性能检查•物品存放和标识的合规性3. 事故管理流程3.1 事故报告与调查一旦发生事故,员工必须立即向上级主管报告。
主管会立即启动事故调查流程,开展以下工作:•确定事故发生的时间、地点和原因•搜集相关证据和目击证人的证词•分析事故的严重程度和影响范围3.2 事故分类与分级生物公司将事故分为三个级别:一般事故、重大事故和特大事故。
具体的分类和分级标准如下:•一般事故:对员工和环境造成较小损害,能够及时控制和处理。
•重大事故:对员工和环境造成较大损害,需要采取紧急措施进行处置。
•特大事故:对员工和环境造成严重威胁,可能引发连锁反应,需要立即启动应急预案。
3.3 事故处理与纠正措施根据事故的具体情况和分类级别,生物公司将采取相应的处理措施和纠正措施,以减少损失和预防类似事故的再次发生。
处理和纠正措施可能包括:•整改工艺、设备和操作规程•加强安全培训和宣传•更新应急预案3.4 事故记录和总结每起事故发生后,生物公司将对事故进行记录和总结。
记录内容包括事故的基本信息、处理过程和纠正措施,并存档备查。
定期对事故进行汇总和分析,总结事故发生的原因和教训,为安全管理提供参考。
4. 应急预案生物公司制定了一套完善的应急预案,用于在发生事故或突发状况时快速响应和处置。
生物公司事故管理制度概述:生物公司作为一家从事生物科技研发和生产的企业,安全管理对于保障员工的生命安全和减少事故损失具有重要意义。
本文将针对生物公司事故管理制度进行详细讲解,旨在提高公司员工的安全意识和事故应急能力。
一、制度目的生物公司事故管理制度的目的是规范各类事故的防范、应急处置和事后处理工作,确保员工在工作环境中的人身安全和财产安全,维护公司的利益和形象。
二、安全责任1. 公司的安全责任生物公司高度重视安全工作,全体领导、部门负责人和员工都应当将安全工作放在首要位置。
公司的安全责任包括:建立和完善安全管理体系、落实安全管理制度、提供必要的安全防护设施和培训、建立安全档案、定期进行安全检查和评估等。
2. 部门负责人的安全责任各部门负责人是实施公司安全管理制度的第一责任人。
他们应当组织、协调和监督部门内的安全工作,包括安全培训、事故隐患排查、安全检查等,确保工作环境安全、员工安全以及设备安全。
3. 员工的安全责任每一位员工都应当对自己和其他员工的安全负责,遵守安全制度和规定,并参与到事故防范、安全培训和应急演练中。
员工要积极发现和报告安全隐患,不擅自更改和操作设备,严禁私自泄露公司机密和操作敏感试剂。
三、事故防范1. 安全培训生物公司应当定期进行安全知识培训和操作规程培训,确保员工具备必要的安全意识和操作技能。
培训内容包括生物实验室的常见事故类型、突发事件应急处理、设备的正确操作和维护等。
2. 安全设施生物公司要配备必要的安全设施,包括安全警示标识、防火设施、紧急求助装置等。
生物实验室要配备消防器材、安全柜、气体泄漏报警装置等,以防止火灾、爆炸和有害物质泄漏等事故。
3. 工作场所安全生物公司要定期对工作场所进行安全检查和隐患排查,发现问题及时整改。
要注意电气设备的用电安全,避免电源线路过负荷使用、电气设备短路等问题。
此外,生物实验室的通风和排气系统也是重点关注的对象,以确保员工的健康和安全。
四、事故应急处置1. 应急预案和演练生物公司应制定应急预案,明确各类事故的应急响应措施和责任分工。
生物科技公司事故处理控制程序
ADF-CX24-2017 1.目的
对客观已经发生或存在的事故(包括未遂事故)进行及时的调查和处理,防止同类事故的再次发生并最大限度降低事故可能造成的后果。
2.适用范围
本程序适用于各部门关于职业健康安全事故的报告、调查和处理。
3.相关文件
3.1《企业职工伤亡事故分类》(GB6441-86)
3.2《企业职工伤亡事故报告和处理规定》(国务院令第75号)
4.职责
4.1生产部负责本程序的编制、修订。
负责各类事故的统计工作,并负责组织、协调和监督各类事故的报告、调查和处理工作,确保该程序的有效运行。
4.2各职能部门执行本程序。
5.工作程序
5.1事故的划分
5.1.1伤亡事故:公司员工在其生产活动中所发生的人体伤害、死亡事故均属伤亡事故。
伤亡事故按以下几种程度划分:1)一类――特大死亡事故,指一次死亡30人以上,含30
人。
2)二类――重大死亡事故,指一次死亡3人以上,含3人。
3)三类――死亡事故,指一次死亡1-2人。
4)四类――重伤事故,指造成职工肢体残缺或视觉、听觉等器官受到严重损失,一般能引起人体长期存在功能障碍,或劳动能力有重大损失的伤害。
5)五类――轻伤事故,指造成员工肢体伤残,或某些器官功能或器质性轻度损伤,表现为劳动能力轻度或暂时性丧失的伤害,一般指受伤员工歇工一个工作日以上,但够不上重伤者。
5.1.2急性中毒事故:公司员工在其生产活动中接触有毒有害物质,使人体在短时间内发生病变(一般不超过一个工作日),或因食用不洁事物而发生的中毒事故。
5.1.3急性中毒引发的人体伤害、死亡事故,也按5.1.1条进行划分。
5.1.4职业病:公司员工在其生产活动中因工业毒物、不良气象条件、生物因素、不合理的劳动组织,以及卫生条件恶劣等职业性毒害而造成疾病的事故。
按国家公布的职业病分类进行划分处理。
5.2事故报告:事故报告、调查和处理工作必须坚持实事求是、遵守科学的原则,不得弄虚作假。
5.2.1事故报告的一般程序:事故发生后,采用逐级报告的方
法,由负伤者或现场有关人员应当立即直接或者逐级报告公司负责人或有关部门。
报告可采用书面和口头形式,报告内容应包括:发生时间、地点、受害人姓名、性别、年龄、事故简要经过、责任人和初步经济损失情况以及采取的应急措施等。
5.2.2发生轻伤事故、重伤事故应立即报告班组长,在24小时内上报到生产部。
5.2.4公司员工、流动作业人员、外来参观人员、外来作业人员的事故报告由事故发生地部门按5.2.1条款的规定进行报告。
5.2.5未遂事故:除按一般程序逐级上报的同时,事故发生部门应将未遂事故发生的原因、经过以及采取措施的情况书面上报公司生产部,上报时间最迟不得超过未遂事故发生后48小时。
5.2.6公司员工确认患有职业病后,员工所在单位应将员工患病情况及患病人员名单按规定上报公司生产部。
5.3事故调查
5.3.1事故调查必须具备的内容包括:查明事故发生原因、类别、过程和人员伤亡、经济损失情况:
a.事故发生的原因一般可分为:违章指挥;违章操作;设备、设施本不安全;环境的不安全状态;外部不可抗拒的原因;无法预计的原因。
b.事故类别大致可分为:物体打击、车辆伤害、机械伤害、搬运伤害、触电、灼烫、火灾、其他爆炸、其他伤害。
c.过程及伤害分析必须包括:
受伤部位指身体受伤的部位;
受伤性质指人体受伤的类型;
起因物指导致事故发生的物体、物质;
致害物指直接引起伤害及中毒的物质或物体;
伤害方式指致害物与人体发生接触的方式;
不安全状态指能导致事故发生的物质条件;
不安全行为指能造成事故的人为错误。
d.经济损失必须包括以下内容:损失物品名称及损失程度;调换或修复的费用;直接的影响程度;必要时可包括间接影响程度。
5.3.2发生轻伤事故、重伤事故由项目经理部负责人或指定人员组织生产、技术、安全等有关人员组成事故调查组进行调查,并于事故发生24小时内将事故调查报告上报生产部。
5.3.3重大伤亡事故或特大伤亡事故由上级主管部门和公司组成相应的调查组按有关规定进行调查处理,并制定处理意见和防范措施。
5.3.4未遂事故调查参照事故调查的方法进行,重点在于分析引发事故的原因及具体的预防对策措施。
5.3.5事故调查组的职责
5.3.5.1查明事故发生的原因、经过、性质和人员伤亡、经济损失情况。
5.3.5.2确定事故的责任者。
5.3.5.3写出事故调查报告。
5.3.5.4提出事故处理的意见和防范措施的建议。
5.3.5.5事故调查组在查明事故情况后,如有对事故的分析和责任的确认不能取得一致意见时,由省、市劳动安全管理部门提出结论性意见。
5.4事故处理
5.4.1轻伤事故、重伤事故按照公司相关文件中的有关规定由事故单位对责任人进行处理,将处理结果报生产部备案。
5.4.2重大伤亡事故、特大伤亡事故由公司按相关文件及国家有关法律法规的规定进行处理,并由相应调查组在生产部的参与下讨论形成处理文件,由公司主管副经理批准实施,并上报政府有关部门。
由生产部保存全过程事故处理记录。
5.4.3发生轻微事故、重伤事故后,责任单位按《纠正和预防措施管理程序》制定纠正预防措施并实施。
发生死亡事故后,由生产部组织制定、实施纠正预防措施,防止类似事件再发生。
对于重伤以上事故,公司生产副总经理应组织、主持召开事故现场会,与会人员应包括生产部等部门负责人及事故单位领导及相关人员。
5.4.6事故处理的时效规定:
1).轻伤事故的调查处理一般应在3天内完毕,按事故处理权限审批结案;
2)重伤事故的调查处理一般应在7天内完毕,同时填报《企业伤亡事故登记表》,按事故处理权限审批结案;
3)三类以上死亡事故的调查处理则由公司配合事故所在地安全生产监督管理部门等有关部门参加,共同处理方法结案,这类事故处理时效为1~3个月。
5.4.7事故处理必须遵守的原则
a.客观的实事求是的尊重科学的原则;
b.依法办理的原则;
c.四不放过的原则:即事故原因分析不清不放过;事故责任者和群众没受到教育不放过;对责任人没有处理不放过;没有相应防范措施不放过,并对其防范措施进行跟踪,直至确认其有效性。
5.4.8各类工伤事故进行调查、分析、处理后,符合工伤条件的,各单位应在规定期限内上报生产部,由生产部在规定期限内研究认定,执行工伤认定的有关规定。
5.5事故档案
5.5.1事故处理的任何资料文件均为本程序的记录内容,必须齐全,并具有可追溯性,其事故档案一般保留10年。
6.相关记录与表格
6.1 JL-24-01企业职工伤亡事故登记表6.2 JL-24-02隐患整改通知单。