不定式作后置定语-2018-2019学年下学期高一英语人教版(必修4)
- 格式:doc
- 大小:422.00 KB
- 文档页数:4
Period Four Grammar—The -ing form as the Adverbial阅读以下句子,感悟体会v.-ing形式的用法,并总结规律。
1.加黑部分在句子中作伴随状语的是2、3、4、5;作时间状语的是7、9;作结果状语的是8;作原因状语的是10;作方式状语的是1、6。
2.比较句9和句10,句9中v.-ing形式为一般式,表示动作与谓语动词表示的动作同时发生;句10中v.-ing形式为完成式,表示动作发生在谓语动词表示的动作之前。
3.观察句1~10可知现在分词的逻辑主语都是句子的主语。
一、v.-ing形式作状语的用法v.-ing形式在句中作状语来修饰谓语动词或整个句子,表示动作发生的时间、原因、条件、结果、方式、让步或伴随状况。
1.作时间状语(相当于一个时间状语从句)。
Walking in the park,she saw an old friend.=When/While (she was) walking in the park,she saw an old friend.当她在公园里散步时,她看到了她的一个老朋友。
[名师点津]当表示正在进行的动作时,可直接在分词前面加上when/while,此时也可理解为状语从句的省略。
2.作原因状语(一般可转换成由as或because引导的原因状语从句)Being ill,he couldn’t go to school.=As he was ill,he couldn’t go to school.因为生病了,他无法去上学。
3.作条件状语(一般放在句首,其前可以加if,unless等连词)Working hard,you’ll make great progress.=If you work hard,you’ll make great progress.如果你努力工作,你将取得很大进步。
4.作结果状语作结果状语时,通常放在句末,中间用逗号隔开,表示一种顺其自然、意料之中的结果。
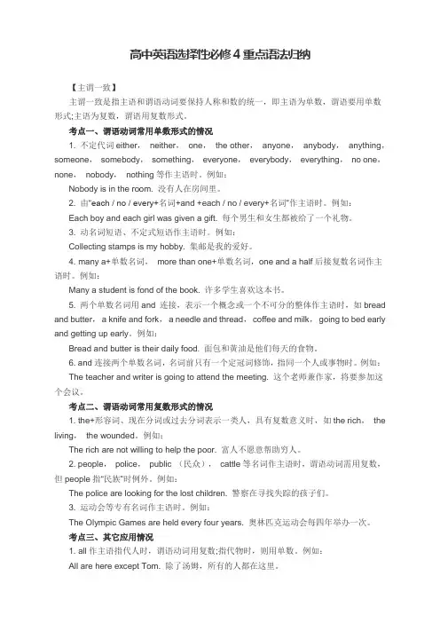
高中英语选择性必修4重点语法归纳【主谓一致】主谓一致是指主语和谓语动词要保持人称和数的统一,即主语为单数,谓语要用单数形式;主语为复数,谓语用复数形式。
考点一、谓语动词常用单数形式的情况1. 不定代词either,neither,one,the other,anyone,anybody,anything,someone,somebody,something,everyone,everybody,everything,no one,none,nobody,nothing等作主语时。
例如:Nobody is in the room. 没有人在房间里。
2. 由“each / no / every+名词+and +each / no / every+名词”作主语时。
例如:Each boy and each girl was given a gift. 每个男生和女生都被给了一个礼物。
3. 动名词短语、不定式短语作主语时。
例如:Collecting stamps is my hobby. 集邮是我的爱好。
4. many a+单数名词,more than one+单数名词,one and a half后接复数名词作主语时。
例如:Many a student is fond of the book. 许多学生喜欢这本书。
5. 两个单数名词用and 连接,表示一个概念或一个不可分的整体作主语时,如bread and butter,a knife and fork,a needle and thread,coffee and milk,going to bed early and getting up early。
例如:Bread and butter is their daily food. 面包和黃油是他们每天的食物。
6. and连接两个单数名词,名词前只有一个定冠词修饰,指同一个人或事物时。
例如:The teacher and writer is going to attend the meeting. 这个老师兼作家,将要参加这个会议。
不定式作后置定语的几种情况
小朋友,你这个标题“不定式作后置定语的几种情况”对于小学生来说,是不是太难啦?不过没关系,让我来试着用小学生能懂的方式讲讲。
咱们先来说说什么是后置定语,这就好像是给一个东西后面加个小尾巴,让这个东西变得更清楚、更具体。
那不定式作后置定语呢,就像是给这个小尾巴加上了特别的装饰。
比如说,“我有很多作业要做。
”这里的“要做”就是不定式作后置定语,用来修饰“作业”,让我们一下子就知道是还没做的作业。
再比如“他是第一个到达学校的人。
”这里的“到达学校”也是不定式作后置定语,说明他是第一个怎么样的人。
哎呀,我讲得清楚不清楚呀?是不是有点像在绕迷宫?其实呀,仔细想想也不难。
就像我们搭积木,一块一块搭起来,最后就搭成了漂亮的房子。
不定式作后置定语也是这样,一点一点理解,就能搞明白啦!
你看,在我们的生活里,到处都能找到这样的例子。
比如“她有一封信要写”,“他们有一个游戏要玩”。
这是不是很有趣?
所以说呀,不定式作后置定语虽然听起来有点复杂,但只要我们多看看、多想想,就一定能搞懂它!
我的观点就是,虽然不定式作后置定语有点难,但只要我们用心,就一定能学会!。
新教材人教版高中英语选择性必修第四册全册重点单词短语句型汇总Unit 1 science fictionWords and Phrases1superior adj. _______________________________________[教材原句P6] In scifi stories,robots often become superior and take over.在科幻小说中,机器人通常会变得更高级,并接管一切。
[例1]You're a very superior young woman. 你是一个非常优秀的年轻女性。
[例2]Team 1 was superior in number to Team 2. 第一组在数量上超过了第二组。
[造句]这些新产品远远优于老产品。
The new products are far superior to the old ones.[知识拓展]superior to _______________________________________be superior in _______________________________________be superior to _______________________________________rise superior to _______________________________________2conflict with_______________________________________[教材原句P7] A ROBOT MUST OBEY THE ORDERS GIVEN IT BY HUMAN BEINGS EXCEPT WHERE SUCH ORDERS WOULD CONFLICT WITH THE FIRST LAW.机器人必须服从人类给它的命令,除非这种命令与第一定律相冲突。
2018-2019学年下学期高一课标(OT、OC)第39-42期参考答案及解析Book 4 Unit 3 参考答案及部分解析参考答案1-5 ABBCA 6-10 BAACC11-15 BACCB 16-20 ACAAC 21-25 ADCDC 26-30 CBBDB31-35 DCABD 36-40 BECAF41-45 ACBAD 46-50 CBDBD 51-55 ADCDB 56-60 BADDC61. them 62. a 63. making64. began 65. asked 66. to have67. which / that 68. ages69. is 70. or短文改错71. ... found a old ... a →an72. ... could tried it ... tried →try73. ... very hard as ... very →as74. ... so there was ... so →but / yet75. ... how play the ... how后加to76. ... had been heard ... 去掉been77. Owen felt sadly. sadly →sad78. ... away while Grandma ...while →when79. He smiled and ... He →She80. ... your dad does ... does →did书面表达One possible version:Mr. Smith had one lively son and he wanted to know how his height would change within one year. He thought hard and finally had a good idea. He took his son to a tree and marked the spot which his son reached.Time went quickly by and winter came and went. Then it was spring again. Mr. Smith took his son to the same tree and asked him to stand up straight. Looking at the marked spot, which was a little higher than his son, Mr. Smith was surprised. He wondered why his son was a little shorter than he was last year. What he didn't realize was that the tree had grown faster than his son.部分解析阅读理解第一节A篇主题语境:人与社会——社会服务本文是应用文。
高中英语必修4知识点总结对于高中生而言,必修四的英语内容往往比较难,课堂上有很多语法知识需要我们区分清楚。
下面是店铺为大家整理的高中英语必修4知识点总结,希望对大家有用!高中英语必修4必备知识点1、place orders for sth. 订购 in order of age 按照年龄的顺序in disorder = out of order 混乱2、arrest sb. for sth. 因某事而逮捕某人 be under arrest 在逮捕中3、free ofcharge 免费charge sb. for sth. 向某人索要某物get sth. charged 给某物充电 take charge of = be in charge of 负责 take the charge of = be in the charge of 被负责4、at a flick of a switch 轻按开关switch on/off 打开/关闭switch to 调到5、not all most 几乎不 not nearly 远非6、be busy doing = be occupied with sth./in doing sth. 忙于on business 出差7、throw/cast/shad light on 阐明观点8、be/get stuck in = be trapped in 被困于,陷在be stuck with 被……纠缠不清stick to the plan 坚持计划 stick to doing = insist on doing = persist in doing9、be marked with 标记 be caved with 雕刻10、It’s worthwhile to do/of doing = be worth doing = be worthy of being done/of to be done 值得11、limit to = restrict to 局限于12、get around/round/about 到处走动;传播13、at no time 决不 in no time 立刻14、be on show/exhibition/display 在展览上15、be crowded with 拥挤 the crowd 人群16、the solution to ……的解决the key to ……的关键the answer to ……的答案 (to为介词)17、stand in line = stand in a queue 站成一列18、carry out 执行19、keep cool = keep calm = calm down 镇定下来20、greet sb. with sth. 用某物来问候某人高中英语必修4知识要点非谓语动词的主动形式表被动意义在某些句型中可用动名词和不定式的主动形式表被动意义。
PeriodTwo WarmingUp&Reading —LanguagePoints一、词汇过关基础词汇 1.greet v i .&v t .迎接;问候 2.represent v t .代表;象征 3.dormitory n .宿舍 4.canteen n .食堂 5.flight n .飞行;航班 6.approach v t .&v i .接近;靠近;走近;n .接近;方法;途径 7.cheek n .面颊 8.dash v i .猛冲;突进 9.adult n .成年人;成人;adj .成人的;成熟的 10.likely adj .可能的 11.crossroads n .十字路口拓展词汇 1.statement n .陈述;说明→state v t .陈述;说明 2.association n .社团;联系;联想→associate v t .结交;联合 3.curious adj .好奇的→curiously ad v .好奇地→curiosity n .好奇心 4.defend v t .保护;保卫→defence n .防御;保卫 5.major adj .主要的→majority n .大多数 6.misunderstand v t .误解;误会→misunderstanding n .误解;误会 7.spoken adj .口语的→unspoken adj .未说出口的;非口语的 8.employee n .雇员→employ v .雇用;使用→employer n .雇主→employment n .雇用;就业 联想归纳1.词汇构成[规则]misunderstand(v .误解)――→+-ingmisunderstanding(n .误解)[联想](1)ending 结局;结尾 (2)learning 知识;学问(3)hearing 听力;听觉 (4)saying 言论;谚语;格言(5)writing 写作2.话题词汇——与身体部位有关(1)heel脚后跟(2)ankle踝(3)thumb大拇指(4)palm手掌(5)wrist腕(6)waist腰(7)trunk身躯(8)eyeball眼球(9)temple太阳穴(10)skull头颅骨二、短语互译汉译英1.lookaround四处张望2.closeto 靠近3.belikelyto 很可能4.inthesameway 以相同的方式5.ingeneral 总的来说;通常英译汉1.stepback后退2.putup 举起3.indefence 防御4.shakehandswithsb. 与某人握手5.onthecontrary 相反三、重点句式教材原句1.Thefirstperson toarrive wasTonyGarciafromColombia,closelyfollowedbyJuliaSmithfromBritain. 第一个到达的人是来自哥伦比亚的托尼·加西亚,随后紧跟着的是来自英国的朱莉娅·史密斯。
Unit 4Body languageSection ⅡWarming up and Reading—Language Points Ⅰ.单项填空1.We hold a meeting every year in honour of those people who lost their lives in____________our motherland.A.defending B.fightingC.preventing D.struggling解析:句意为:我们每年都召开会议来纪念那些为保卫祖国而牺牲的人们。
defend 保卫,保护。
答案: A2.—The first one____________will get a beautiful gift.—All right.A.arrived B.arrivesC.to arrive D.arriving解析:句意为:第一位到达的可得到一份精美礼品。
由序数词或形容词最高级修饰的名词后常用不定式作定语,故选C项。
答案: C3.Smoking is one of the____________causes of cancer,killing millions of people each year.A.major B.similarC.commercial D.chemical解析:句意为:吸烟是引发癌症最主要的原因之一,每年有数百万的人丧生。
commercial商业的;similar相似的;major主要的;chemical化学的。
由句意可知选A。
答案: A4.All the workers admired the way____________the manager dealt with the problem.A.by which B.whichC.in what D.that解析:句意为:所有的工人都很佩服经理处理这个问题的方法。
此处way作先行词,其后的定语从句可以用that或in which引导,亦可省去引导词。
动词不定式作后置定语的用法总结一、不定式作后置定语的基本结构1. 不定式作后置定语时,通常紧跟在被修饰的名词或代词后面,构成主谓宾结构。
例如:我有很多事情要做。
2. 不定式可以由"to"加动词原形构成,也可以省略"to"。
例如:I have some work to do. 或 I have some work that needs doing.3. 不定式一般不受主语的人称和数的限制。
例如:We have something to discuss. 或 They have a problem to solve.二、不定式作后置定语的句型分析1. 主动不定式:表示被修饰的名词或代词的动作是由它所指代的人或物发出的。
例如:She is a girl to admire.(她是一个值得钦佩的女孩。
)2. 被动不定式:表示被修饰的名词或代词本身所承受的动作。
例如:There are many problems to be solved.(有许多问题待解决。
)3. 完成式不定式:表达在不定式动作发生之前已经发生的动作。
例如:He has a lot of work to have done.(他有很多工作是已经做完的。
)三、不定式作后置定语的语法功能1. 修饰名词或代词,充当后置定语,进一步说明其性质、特征或属性。
2. 说明被修饰名词或代词的用途、目的、原因或结果。
3. 表示被修饰名词或代词的动作或状态。
四、不定式作后置定语的一些注意事项1. 不定式作后置定语时,一般需放在被修饰名词或代词的后面,形成定语从句。
2. 不定式作后置定语要和被修饰的名词或代词保持一致,包括数、人称和性质。
3. 不定式作后置定语要注意使用时态的变化,通常受上下文的语境所限制。
结语动词不定式作后置定语在英语中是一个非常常见的句式结构,它丰富了句子的表达方式,使句子更具表现力和丰富度。
了解和掌握不定式作后置定语的用法,对于提高英语写作能力和阅读理解能力都有着非常重要的意义。
Book4 Unit4 Body language语法:v–ing 形式做定语和状语S tep1: Revision (the Ving form as the Attribute)1.In the ___ _(follow) years he worked even harder.2.Whether life will continue on the earth for millions of years___ _(come)will depend onwhether this problem can be solved.3.The wolf spoke in a ___ voice and Mr. Dongguo felt __ .(frighten)4.The __ _______ (shake) building showed that an earthquake was coming.5.__ _(bark) dogs seldom bite. =Dogs ____ _ seldom bite.6.But I woke when a little boy ran into m y ____ _(hide) place.【合作探究】:1.v-ing 作定语的位置:单个ing 做定语,位于名词的____ ; 短语作定语位于名词的___ .2.动名词作定语: 被修饰名词的____ 和_。
现在分词(ing)作定语:表示___ 动,所修饰名词正在进行的_ 或所处的_ 过去分词(done)作定语:表示___ 动,动作已经完成或所处的__ _3.to do 不定式作定语:表示将来The meeting to be held is of importance.Step2:Lead-in 寻规找矩:请找出下面句子中的v–ing form. 并说出分别充当什么成分。
1.Yesterday, another student and I, representing our university’s student association, went to theCapital International Airport to meet this year’s international students.2.She stepped back appearing surprised and put up her hands, as if in defence.3.When Darlene Coulon from France came dashing through the door, she recognized TonyGarcia’s smiling face.4.Just at that moment, however, Akira bowed so his nose touched George’s moving hand.5.They also express their feelings using unspoken language through physical distance.Step4: 现在分词作状语1.什么是状语?状语是指修饰谓语动词或整个句子的成分, 可以由单词、短语和从句充当,表示动作发生的时间、原因、结果、方式、条件、伴随状况等等。
Unit 3Section ⅡⅠ.单句语法填空1.We were all amazed(amaze) that he didn’t keep his word as before.解析:考查过去分词。
句意:我们都很惊讶,他不像以前那样守信用。
2.It was astonishing(astonish) that the shy girl stood up and answered the question.解析:考查现在分词。
句意:这太令人惊奇了,那个害羞的女孩站起来回答了那个问题。
3.The stadium being built(build) at present in our city is intended for the coming Asian Games.解析:考查现在分词和动词的语态。
句意:在我们城市正在被修建的体育馆是为即将到来的亚运会准备的。
4.There is a lot of evidence showing(show) that staring at the computer for a long time does harm to our eyes.解析:考查现在分词。
句意:有很多证据表明长时间盯着电脑对我们眼睛有害。
5.When I was on my way to school this morning, I saw two women arguing(argue).解析:考查现在分词。
句意:我今天早上在上学的路上,看到两个妇女在争论。
6.Having been told(tell) many times how to do it, he still couldn’t understand, so I had to do it myself.解析:考查非谓语动词。
句意:被告诉了许多次怎样去做那件事,他还是不理解,所以我不得不亲自去做。
tell与he之间为逻辑上的动宾关系,且tell表示的动作在couldn’t understand之前已经完成,所以用Having been done来表示被动和完成。
不定式后置定语的用法
不定式作定语通常要放在它所修饰的名词之后,表示一个将来的动作,即不定式的动作发生
在谓语之后。
形容词作不定代词的后置定:形容词修饰由some-,any-,no-,every-构成
的复合不定代词和复合否定代词时,必须放在它们后面。
形容词作疑问词的后置定语:形容词修饰疑问代词what,which,who,whose,whom和疑
问副词when,where,why,how的时候,要后置。
动词不定式作后置定语:动词不定式也是一种比较常见的后置定语的形式。
在初中阶段,主
要有这样一些常见的搭配还有某些名词后可用动词不定式作定语。
分词短语作后置定语:现在分词用作后置定语通常表示这个分词的逻辑主语和它是一种主动
的主谓关系,但由于句中已经有了谓语,所以在这种情况下只能用非谓语动词中的现在分词
的形式来表示。
Classified as Internal。
2019年6月25日不定式作后置定语
高考频度:★★★☆☆ 难易程度:★★★☆☆
China, which boasts epochal (划时代的) inventions in ancient times, has once again proved its ability ______ (change) the world with its “new four great inventions ”: high-speed railways, electronic payments, shared bicycles and online shopping.
【参考答案】to change
【试题解析】考查动词不定式。
the ability to do sth.做某事的能力。
此处用动词不定式作后置定语,故答案为to change 。
【拓展延伸】
不定式作定语
当中心词是序数词或被序数词修饰时,常用不定式作后置定语。
不定式作定语与被修饰词之间存在
关系如下:
1. 主谓关系。
2. 动宾关系。
如果不定式里的动词是不及物动词,则要加上适当的介词或副词,才能直接修饰前面的宾
语。
3. 动状关系。
被修饰词如果是不定式里动词的状语,多用介词短语。
由于被修饰词前没有介词,所以只
能在不定式里的动词后加介词。
4. 不存在主谓、动宾、动状关系。
被修饰词与不定式里的动词不存在主谓、动宾、动状关系的,被修饰
词多是些抽象名词。
不定式作定语的常考情形:
1. 当中心词是序数词或被序数词、形容词最高级,the next, the only, the last 等修饰时,常用不定式作
后置定语。
2. 被用来修饰的词是抽象名词,常见的有:ability, belief, chance, idea, promise, attempt, way 等。
【易错点津】
如果不定式是一个不及物动词,或者不定式所修饰的名词或代词是不定式动作的地点、工具等时,不
定式后面要有必要的介词。
1. 完成句子
①In my family, my mother is always ____________________________________.
在我家我妈妈总是第一个起床。
②He has a lot of books ____________________________________.
他有很多书要看。
③She has ____________________________________.
她没什么可担心的。
④I have ____________________________________.
我没有房子住。
⑤I have no time ____________________________________.
我没有时间去看电影。
⑥—____________________________________ pays the meal.
最后一个到的请客。
—Agreed!
同意!
⑦The ability ____________________________________ as important as the idea itself.
表达思想的能力和思想本身一样重要。
⑧I think this room is the best place ____________________________________.
我认为这个房间是学习的最佳地点。
2. 单句改错
When summer came, they will invite their students pick the fresh vegetables!
_____________________________________________________________________________________
1. ①the first one to get up ②to read
③nothing to worry about ④no house to live in
⑤to go to the movie ⑥The last one to arrive
⑦to express an idea is ⑧to study in
2. pick前加to 【解析】考查动词。
本句出现了两个动词,所以要将第二个动词变为非谓语动词,又根据
句意:摘新鲜的蔬菜是目的,所以把第二个动词变为to do不定式的形式表目的,故将pick前加上to。
今天考点的用法,你掌握住了吗?
__________________________________________________________________________________________ __________________________________________________________________________________________ __________________________________________________________________________________________ __________________________________________________________________________________________ __________________________________________________________________________________________ __________________________________________________________________________________________ __________________________________________________________________________________________ __________________________________________________________________________________________。