第四讲 完全竞争市场、垄断竞争市场和完全垄断市场
- 格式:ppt
- 大小:340.00 KB
- 文档页数:55
经济学:四种市场类型【导读】在事业单位考试中,虽然经济学部分所占比重不是特别大,但有一些重点的知识点考察的概率比较大,这里就经济学中的四种市场类型进行对比,这一部分知识点在考试中以对其区分为主,让学员判断属于这一种市场类型的是哪一种或哪些市场,故这部分知识点重点掌握每种市场类型的特点以及这一市场类型的典型市场。
1.四种市场类型根据市场上竞争和垄断的关系,市场类型可以分为完全竞争市场、垄断竞争市场、寡头垄断市场以及完全垄断市场。
(1) 完全竞争市场完全竞争市场指市场上只有竞争因素而一点垄断因素都没有的市场,但在实际生活中很难找到完全意义上的完全竞争市场,只有无限接近的完全竞争市场,例如农产品市场,这一市场类型具有以下特点:①在厂商数量上:完全竞争市场厂商数量有无数个,只要有居民居住的地方就会有农产品市场。
②在产品差异上:这类市场产品之间没有任何差别,属于同质的商品,每一家所生产的农产品是一样的。
③在进退难易程度上:因为这类市场厂商数量极其多,所以进退没有任何限制,可以随意进出市场。
④在竞争手段上:因为这类市场一点垄断因素都没有,所以每个厂商只能被动接受市场竞争导致的价格结果。
(2) 垄断竞争市场垄断竞争市场属于垄断和竞争因素并存但竞争因素更多一些的市场,这类市场在实际生活中无限接近的例如零售业,如饮料、牙膏等等,这一市场类型具有以下特点:①在厂商数量上:垄断竞争市场厂商数量有很多,饮料、牙膏等等品牌非常多。
②在产品差异上:这一市场类型所生产的产品有一定的差异,每个厂商生产的饮料、牙膏成分均有所不同。
③在进退难易程度上,因为这类市场厂商数量也有很多,所以进退也比较容易。
④在竞争手段上:这类市场的竞争手段属于非价格竞争,利用价格以外的因素如广告、明星代言等等形式实现竞争。
(3) 寡头垄断市场寡头垄断市场也属于垄断和竞争因素并存但垄断因素更多一些的市场,这类市场比较典型的厂商如汽车、飞机、石油、通信等等行业,这一市场类型具有以下特点:①在厂商数量上:这类市场只有几个,如通信行业只有移动、联通、电信三家。
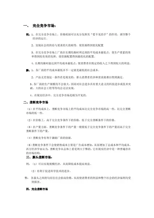
一、完全竞争市场:利:1、在完全竞争市场上,价格机制可以充分发挥其“看不见的手”的作用,调节整个经济的运行。
2、实现社会的供给与需求的大致相等,使资源得到优化配置3、在完全竞争市场上厂商在长期均衡时所达到的平均成本最低点,使生产要素的效率得到较有效的发挥,使资源配置得到最优化的配置。
4、长期均衡时能达到平均成本最低点,使消费者在既定的收入之下得到较大的利益。
弊:1、各厂商的平均成本最低并不一定就是最低的社会成本。
2、产品无差别这一条件若是现实的,那么消费者的多种需求就难以得到满足。
3、各厂商的生产规模均不会很大,因而对社会进步具有重大意义的科技进步或技术突破、大的社会工程等等均会无法实现。
4、在现实经济中,完全竞争市场是极为罕见的。
二、垄断竞争市场(1)在平均成本上,垄断竞争市场上的平均成本比完全竞争市场的高一些,比完全垄断市场的低一些。
(2)在价格上,高于完全竞争条件下的价格,低于完全垄断条件下的价格。
(3)在产量方面,垄断竞争条件下的产量一般要低于完全竞争条件下的产量而高于完全垄断条件下的产量。
(4)垄断竞争有利于激励厂商的创新。
(5)垄断竞争条件下会使销售成本主要是广告成本增加,从而增加了总成本和平均成本。
西方经济学家认为,垄断竞争从总体上看是利大于弊的,它在现实经济中是一种普遍存在的市场结构。
三、寡头垄断市场:利:(1)可以实现规模经济,从而降低成本提高效益。
(2)有利于促进科学技术的进步。
弊:各寡头之间的勾结往往会抬高价格,从而使消费者的利益和整个社会的经济福利均受到损害。
四、完全垄断市场:利:(1)政府对某些公用事业的垄断并不以追求垄断利润为目的,公用事业由政府出面组织并进行垄断经营对全社会有一定的益处。
(2)垄断厂商具有雄厚的经济实力,因而能更为有力的促进技术进步。
弊:(1)垄断厂商可以通过高价少销来获得超额利润,这就会使资源无法得到充分利用。
(2)垄断厂商控制了市场也就控制了价格,引起消费者剩余的减少和社会经济福利的损失。
4.4市场结构市场结构是指市场在组织和构成方面的一些特点影响着企业的行为和活动,它与企业竞争的力度有关。
经济学家一般把市场分为四种类型:完全竞争、垄断、垄断竞争和寡头垄断。
市场结构理论是对厂商理论的补充和发展。
4.1.1完全竞争市场1)完全竞争的含义完全竞争又称纯粹竞争,是指一种竞争不受任何阻碍、干扰和控制的市场结构。
这种不受任何阻碍和干扰的含义是:(1)不存在垄断现象;(2)不受政府影响。
实现完全竞争的条件(1)市场上有许多生产者与消费者,并且每个生产者和消费者的规模都很小。
每个主体都是既定市场价格的接受者,而不是决定者。
(2)市场上的产品是同质的,即不存在产品差别。
产品差别是指同种产品在质量、包装、牌号或销售条件等方面的差别,不是指不同产品之间的差别。
例如,创维彩电与长虹彩电的差别,而不是彩电与空调的差别。
因此,厂商不能凭借产品差别对市场实行垄断。
(3)各种资源都可以完全自由流动而不受任何限制。
任何一个厂商可以按照自己的意愿自由地扩大或缩小生产规模,进入或退出某一完全竞争的行业。
(4)市场信息是畅通的。
厂商与居民双方都可以获得完备的市场供求信息,双方不存在相互的欺骗。
在现实中很少存在这样的市场结构,比较符合条件的有农产品市场和没有大户操纵的证券市场。
但是,分析完全竞争市场的厂商行为具有重要的理论意义。
2)完全竞争市场上的供求、价格及收益*(1)供求在完全竞争市场的条件下,对整个行业来说,需求曲线是一条向右下方倾斜的曲线,供给曲线是一条向右上方倾斜的曲线。
整个行业产品价格就由这种需求与供给决定,如图4-12(a)所示。
但对个别厂商来说情况就不一样了,当市场价格确定之后,对个别厂商而言,这一价格就是既定的,无论它如何增加产量都不能影响市场价格。
因此,市场对个别厂商产品的需求曲线就表现为一条与横轴平行的水平线,如图4-12(b)所示。
(b )个别厂商的需求曲线这条需求曲线的需求价格弹性系数为无限大,即在市场价格为既定时,对个别厂商产品的需求是无限的。
完全竞争市场与完全垄断市场的特点与区别柳剑西方经济学家认为,依据市场竞争的不同条件和程度,可将市场分为四种类型:完全竞争市场、完全垄断市场、垄断竞争市场和寡头垄断市场。
而完全竞争与完全垄断市场是其中的两种极端形势,其在生产过程、产品销售、经营策略等方面,都有其与众不同的特点,研究其价值,无疑为我们了解更深层次的市场理论,有着重要的意义。
完全竞争又称纯粹竞争,是指一种竞争不受任何阻碍和干扰的市场结构,是一种纯粹理论上的典型意义的市场,他不受任何外部力量控制和干扰,是完全自由化的市场,更是一种理论上的理想市场。
完全竞争市场具有以下特点:第一,它是一个没有任何外在力量干预和控制的市场,既没有国家政府的干预,也没有厂商勾结的集体行动对市场机制作用的阻挠。
第二,它是一个数目众多的经济主体,而不存在足以左右市场的庞大企业或公司即:在市场中,每个经济主体的规模都很小,以致对市场不能发生什么影响。
就买方而言,任何一个消费者,也不过是为数即多的消费者之一,从而不会引起卖者对他们的特殊考虑。
就卖方而言,任何一个厂商的规模都很小,从而不能用变动某产出量的办法影响市场价格。
第三,市场上出售的商品是同质的、无差别的,甚至包装,样式都一样。
因此,卖者不可能根据自己出售商品的某些特色而抬高价格。
买者对任何一家厂商出售的商品都看成是一样的,而无任何偏好,也不愿为同质的商品付出较高的代价。
第四,市场上任何资源可以充分自由流动。
任何一种生产资源,都可对市场的信息做出灵活的反映:流入或流出这个市场。
具体说,资源的自由流动意味着:1、劳动力在地理位置上和工作种类上可以自由流动;2、没有一个投入所有者或生产者垄断投入;3、新的厂商或新的资本可以毫无困难的进入某一行业。
第五,充分的知识。
消费者、生产者和资源的所有者充分掌握市场信息。
如果消费者对市场缺乏了解,它就会对本来可以付较低价格的商品而付出较高价格。
这样,市场就会出现商品统一而价格不一的现象;如果劳动者对市场的工资率一无所知,他就不会得到他本来可以得到的工资;如果生产者对成本价格不熟悉,他就不会把生产安排在最有力的水平上。
1、举例说明四种市场类型的特征。
答:1、完全竞争:指一种竞争不受任何阻碍和干扰的市场结构。
它的特征为:在完全竞争下,价格是由市场自发决定的,任何人都无法通过个人买卖行为来影响市场上的价格,也无法通过自己的产品差别来控制价格。
因此,厂商只能被动接受价格,完全竞争环境下厂商只能获取正常利润。
例如:鸡蛋。
第一、对于鸡蛋,市场上买者和卖者都很多。
但是无论是自家养鸡拿出去销售,还是大型养鸡场生产鸡蛋,他们出售的价格都是相同的。
第二、鸡蛋是无差别的产品。
第三、任何农民都有自由养鸡或者不养鸡。
第四、买者和卖者通常都对鸡蛋的价格有充分的了解。
2、垄断竞争:指一种既有垄断又有竞争,既不是完全竞争又不是完全垄断的市场结构。
垄断竞争的特征是产品在质量、包装、牌号或者销售条件等方面存在差别的。
另外,生产产品的厂家数量是比较多的。
例如:服装,市面上有的服装价格各异,从价格昂贵的法国的知名品牌:伊芙圣特朗、夏奈尔等到价格便宜的普通衣服,显然他们在质量、包装和品牌效应下都存在着差别。
而且生产的厂家数量是比较多的。
3、寡头垄断:指由少数家厂商控制某一行业生产和销售的市场结构。
寡头垄断的特征是厂商数量少但至少有两个,产品可以无差别也可以有差别,厂商进出行业比较难,厂商相互依存。
寡头市场上,价格的确定不是由市场供求关系直接决定,而是由少数罐头垄断者通过协议定制的操纵价格。
例如:移动通信行业,我国最大的两个就是中国联通和中国电信,4、完全垄断:指整个行业的市场完全处于一家厂商所控制的状态。
完全垄断条件下,一家厂商控制了所有生产。
所以,这时候厂商可以独家定价,在高价少销与低价多销之间作出抉择。
例如:如电力或煤气公司,在我们生活中,电力是由一家厂商控制的。
也是有该厂商定价的。
而我们只是既定的价格接受者。
2、试对四种市场类型作出评价答:完全竞争市场:利润为零,价格等于边际成本;效率最高,可是厂家只能获得正常利润。
个人收益不高。
完全垄断市场:存在利润,价格高于边际成本;因为垄断市场只有一家厂家生产,所以效率最低;垄断竞争市场:短期利润存在,长期没有利润,价格等于边际成本;效率较低;寡头市场:取决于合作程度,通常数量少,价格高,效率低。
完整竞争市场与完整垄断市场的特点与差别柳剑西方经济学家以为,根据市场竞争的不合前提和程度,可将市场分为四种类型:完整竞争市场.完整垄断市场.垄断竞争市场和寡头垄断市场.而完整竞争与完整垄断市场是个中的两种极端形势,其在临盆进程.产品发卖.经营计谋等方面,都有其与众不合的特点,研讨其价值,无疑为我们懂得更深层次的市场理论,有着主要的意义.完整竞争又称纯粹竞争,是指一种竞争不受任何阻碍和干扰的市场构造,是一种纯粹理论上的典范意义的市场,他不受任何外部力气控制和干扰,是完整自由化的市场,更是一种理论上的幻想市场.完整竞争市场具有以下特点:第一,它是一个没有任何外在力气干涉和控制的市场,既没有国度当局的干涉,也没有厂商勾搭的集体行为对市场机制造用的阻拦.第二,它是一个数量浩瀚的经济主体,而不消失足以阁下市场的宏大企业或公司即:在市场中,每个经济主体的范围都很小,乃至对市场不克不及产生什么影响.就买方而言,任何一个花费者,也不过是为数即多的花费者之一,从而不会引起卖者对他们的特别斟酌.就卖方而言,任何一个厂商的范围都很小,从而不克不及用变动某产出量的方法影响市场价钱.第三,市场上出售的商品是同质的.无差此外,甚至包装,样式都一样.是以,卖者不成能根据本身出售商品的某些特点而举高价钱.买者对任何一家厂商出售的商品都算作是一样的,而无任何偏好,也不肯为同质的商品支付较高的代价.第四,市场上任何资本可以充分自由流淌.任何一种临盆资本,都可对市场的信息做出灵巧的反应:流入或流出这个市场.具体说,资本的自由流淌意味着:1.劳动力在地理地位上和工作种类上可以自由流淌;2.没有一个投入所有者或临盆者垄断投入;3.新的厂商或新的本钱可以毫无艰苦的进入某一行业.第五,充分的常识.花费者.临盆者和资本的所有者充分控制市场信息.假如花费者对市场缺少懂得,它就会对本来可以付较低价钱的商品而支付较高价钱.如许,市场就会消失商品同一而价钱不一的现象;假如劳动者对市场的工资率一窍不通,他就不会得到他本来可以得到的工资;假如临盆者对成本价钱不熟习,他就不会把临盆安插在最有力的程度上.以上是幻想化的完整竞争市场的前提和特点.在实际生涯中,当然很难具备,甚至连一个前提也达不到.是以这种市场在实际生涯中也根本不消失.然而,他作为一种根本的模式,仍然对我们懂得西方经济市场有很大帮忙.完整垄断市场,是指全部行业的市场完整处于一家厂商所控制的状况,由一家厂商完整控制一个部分的市场构造.在这个市场中只有独一的出售者.这个出售者供给的产品和劳务,没有直接的替代物.是以,完整垄断市场是一个不消失竞争的市场,任何其他厂商都不克不及进入这一行业.完整垄断市场可分为:一.完整当局垄断(如邮政.铁路国有化下的铁路运输等);二.完整私家垄断(根据当局授予的专营权或专利权而产生的私商对某种商品的独家经营,或因为本钱特别雄厚而树立的排他性的私家经营,如私商独家经营的自来水公司.电灯公司等).完整垄断市场与完整竞争市场的差别在于:因为完整竞争市场中的充分竞争,使商品价钱和厂商的临盆成本尽可能的低,社会资本得到充分应用,花费者可以在低价下买到本身需求的商品,花费者福利进步.相对而言,完整垄断市场为保持较高商品价钱,是以产量低,资本得不到充分应用.有意限产造成了人力,物力资本的过剩,由此加剧到其他行业中,造成其他行业资本过多,甚至糟蹋.同样,因为完整垄断市场价钱高,花费者福利在需求量.购置力和商品德量.办事上都有很大损掉.此外,这两种市场的需乞降收益曲线与厂商平衡的表示也是不合的.完整竞争市场长期平衡,最终达到不盈不亏的状况:完整竞争市场进入前提较低,资本可以自由流淌,完整信息等前提.厂商可以经由过程调剂自身的范围或转变行业中的厂商数量来清除吃亏,或瓜分经济利润,最后达到不盈不亏,实现正常利润时,得到长期平衡.当不盈不亏时,新厂商因为没有经济利润吸引而不再进入该行业,原厂商因为有了正常利润而不再退出该行业,所以行业中厂商数量相对稳固,实现了长期平衡.而完整垄断厂商,因为可以控制产品价钱,当短期盈利时,可以保持收益.当短期吃亏时可以经由过程调剂成本与价钱,实现盈利.也就是说,它可以根据已知的市场供求情形在高价少销与低价多销之间作出选择,以取得最大利润.因为完整垄断只有一家,其它厂商无法参加这一行业,所以可取得长期利润,长期独有市场.在完整垄断前提下,短期平衡与长期平衡是同样的,无论长期或短期都有超额的垄断利润消失.以上等于完整竞争市场与完整垄断市场的一些特点和差别,研讨以上两种市场情势,有利于帮忙我们对垄断竞争与寡头垄断市场做进一步剖析,从而更深一步懂得西方经济学,汲取借鉴,为我们今天的经济扶植办事.。
《微观经济学》(平狄克)期末考查范围内名词解释总览1.完全竞争市场:竞争不受任何阻碍和干扰的市场结构。
在完全竞争市场,买卖人数众多,买者和卖者是价格的接受者,资源可自由流动,产品同质,买卖双方拥有完全的信息。
2.垄断市场(完全垄断市场):只有一个卖方的市场类型。
3.买方垄断市场:只有一个买方的市场类型。
4.垄断竞争市场:许多厂商销售同种但有一定差别的产品,且新厂商进入不受限制的市场。
5.寡头垄断市场:只有少数几个厂商相互竞争,且新厂商的进入是受到阻碍的市场。
6.卡特尔市场:某些或所有的厂商公开共谋使得他们的共同利润最大化的市场。
7.名义价格:商品的绝对价格。
8.实际价格:经过通胀调整过的价格。
9.需求量:指消费者在一定时期内愿意并且能够购买的某商品的数量。
10.供给量:指生产者在一定时期内愿意并且能够出售的某商品的数量。
11.替代品:如果一种商品价格的上升引起另一种商品需求的增加,则这两种商品被互为替代品。
12.互补品:如果一种商品价格的上升引起另一种商品需求的减少,则这两种商品被互为替代品。
13.市场机制:在一个自由市场里,价格会不断变化直到市场出清为止的趋势。
14.需求的价格弹性:表示需求量对价格变动的反应程度的指标需求的交叉价格弹性:表示一种商品的需求量对另一种商品的价格变动的反应程度的指标需求的收入弹性:表示需求量对收入变动的反应程度的指标供给的各种弹性类似。
15.效用:指消费者在消费商品时获得的满足程度。
16.边际效用(MU): 消费者消费额外一单位商品时所获得的满足程度。
16.边际效用递减:随着消费量的增加,每额外一单位商品的边际效用递减。
17.无差异曲线:描述给消费者带来相同效用的所有商品组合的曲线。
18.边际替代率(MRS):在保持同等效用水平的条件下,消费者为了增加一单位某种商品所愿意放弃的另一种商品的最大数量。
边际替代率等于无差异曲线的斜率的绝对值。
19.预算线:在既定价格水平下,消费者用给定的收入可能购买的所有商品组合点的轨迹。
完全竞争垄断竞争寡头竞争完全垄断市场分为完全竞争市场、垄断市场、垄断竞争市场和寡头垄断市场四种类型。
区别为:
1,完全竞争市场厂商很多,产品同质,任何厂商不能影响价格,进出行业容易,经济效益最高。
2,垄断市场厂商只有唯一一个,产品也是惟一的,且无相近的替代品,厂商在很大的程度上可以影响市场价格,进出行业极其困难,经济效益最低。
3,垄断竞争市场上厂商很多,产品之间存在差别,厂商对市场价格有一些影响,进出行业比较容易,经济效益较高。
4,寡头垄断市场的厂商有几个,产品有差别或无差别,厂商在相当程度上可以影响价格,进出行业比较困难,经济效益较低。
寡头垄断的市场寡头垄断是同时包含垄断因素与竞争因素并更接近于完全垄断的一种市场组织形式,它是由少数几家企业供应该行业的大部分产品、这几家企业的产量在该行业的总产量中各占较大的份额。
(一)寡头垄断的条件寡头垄断具有以下三个条件:(1)企业数目极少.(2)相互依赖.(3)企业进出不易。
(二)寡头垄断的特点寡头垄断最显著的特点是卖者必须认识到他们之间存在相互依赖关系.下面用图说明竞争对手的行为如何影响寡头垄断企业的需求曲线.每期数量dD价格(美元)寡头垄断企业的需求曲线。
(三)价格刚性:弯折的需求曲线模型需求曲线之所以是弯折的,是因为别的企业对一家企业的价格变化作出的反应不对称.弯折的需求曲线模
型的意义在于,寡头垄断市场结构下的企业的边际成本即使发生较大变化,仍不改变其价格.。
(一)完全竞争市场的效率在完全竞争市场上,厂商处于长期均衡状态时,市场是最有效率的。
第一,MC=P。
MC 度量了社会多生产一单位产量耗费资源的成本,而市场价格则衡量了消费者愿意支付的价格,它反映了增加一单位产品给消费者增加的福利,MC=P 说明最后一单位产量所耗费的价值等于该单位产量的社会价值。
消费者支付的市场价格最低,所以说,竞争的好处归消费者。
第二,从平均成本等于市场价格来看,在完全竞争市场上市场价格是一条水平线,而在厂商处于长期均衡状态时,厂商的MR=AR=P=AC=MC ,此时,平均成本最低,这说明厂商使用现有技术使得厂商的平均成本为最低,因而在完全竞争厂商在生产技术使用方面是有效率的。
如果全社会所有厂商都能在AC 的最低点的组织生产,则社会稀缺资源的消耗最小。
第三,由于在完全竞争市场中,长期不存在超额利润,因而不存在短缺的现象,也不存在亏损所以不存在过剩积压的现象。
所以,社会供求是平衡的不存在资源的浪费。
最后,完全竞争市场长期均衡是通过市场供求关系的变动来实现的,当消费者的偏好,收入等因素发生变化,市场使可以迅速做出反应,使得厂商及时调整生产经营决策。
缺陷在于:第一,小规模的企业未必会使用大规模的先进技术;第二,无差别的产品不能满足消费者多样化的需求;第三,由于信息是完全和对称的,所以不存在对技术创新的保护(二)垄断市场的效率垄断被认为是经济效率最低的一种市场结构,从资源配置的效率来看,垄断使产量不足市场价格偏高,因而缺乏效率。
首先,垄断市场上价格大于边际成本,消费者被迫支付更高的价格,这意味着增加生产,社会由此获得的福利大于生产成本,社会福利可以得到进一步增加。
但垄断企业为了维持市场上的高价格不可能扩大生产,因而供给短缺。
其次,垄断市场上市场价格高于厂商最低的平均成本,这意味着厂商没有利用现有的生产技术进一步降低生产成本。
因此,垄断厂商在技术使用上缺乏效率。
此外,垄断厂商不存在竞争的压力,技术创新的压力不足无形中增加了社会成本。
完全竞争市场和完全垄断市场中价格和产量的决定完全竞争市场和完全垄断市场是市场结构中最为极端的两种形式。
在完全竞争市场中,存在许多小型无差异的卖方和买方,并且市场上的产品没有任何差异;相比之下,在完全垄断市场中,只有一个卖方,它是市场上唯一生产和销售某种产品的企业。
完全竞争市场中价格和产量的决定主要是由市场供求关系决定的。
当市场需求上升时,市场价格将上升,导致企业的产量增加。
反之,当市场需求下降时,市场价格将下降,企业的产量也会相应减少。
在完全竞争市场中,市场价格是由市场上所有企业的供给决定的,而企业的供给取决于其成本和产量。
一般来说,企业的成本决定了它的最低可接受价格,而产量决定了企业的供给弹性。
当市场价格高于企业的最低可接受价格时,企业愿意增加产量;相反,当市场价格低于企业的最低可接受价格时,企业将减少产量。
完全竞争市场中的企业通常是价格接受者,它们无法通过改变价格来影响市场需求和供给。
因此,企业在整个市场上是价格接受者,无法通过改变价格来影响市场需求和供给。
因此,企业只能根据市场价格来决定产量。
企业在完全竞争市场中通常会选择生产物品的边际成本等于市场价格的产量,这样可以实现最大化利润。
由于市场上存在许多无差异的竞争对手,企业的边际成本等于边际收入,因此企业的利润最大。
相比之下,完全垄断市场中,价格和产量是由垄断企业决定的。
垄断企业是该市场上唯一的卖家,它可以通过改变价格来影响市场供求关系。
在完全垄断市场中,垄断企业通过将价格设定在边际成本以上的水平来实现最大化利润。
由于没有竞争者,垄断企业的边际收入收入高于边际成本。
因此,垄断企业在定价时会选择将价格提高到边际收入等于边际成本的水平。
这意味着垄断企业会向市场上售出较少的产品,价格也相应较高。
完全竞争市场和完全垄断市场中价格和产量的决定存在着明显的差异。
在完全竞争市场中,价格是由市场供需关系决定的,企业只能接受市场价格。
而在完全垄断市场中,垄断企业可以通过改变价格来影响市场供需关系,并最终决定价格和产量。