房贷计算公式及说明
- 格式:doc
- 大小:45.00 KB
- 文档页数:2
房贷计算公式及说明
很多朋友都不清楚房贷的计算原理是什么,这里就为大家解答一下,什么是房贷的计算公式和公式中各个组成参数的说明。
根据还款方式一般房贷计算公式分为两种:
一等额本息计算公式:
计算原则:银行从每月月供款中,先收剩余本金利息,后收本金;利息在月供款中的比例中随剩余本金的减少而降低,本金在月供款中的比例因而升高,但月供总额保持不变。
二等额本金计算公式:
每月还款额=每月本金+每月本息
每月本金=本金/还款月数
每月本息=(本金-累计还款总额)X月利率
计算原则:每月归还的本金额始终不变,利息随剩余本金的减少而减少。
计算公式说明:
以上算式中
本金:贷款总额
还款月数:贷款年限X12。
例如贷款10年还款月数就是10X12=120个月
月利率:月利率=年利率/12
年利率:也就是现在讨论房贷热点里,基础利率打7折,85折后得出数字。
累计还款总额:等额本金还款方式第一个月的累积还款总额为0。
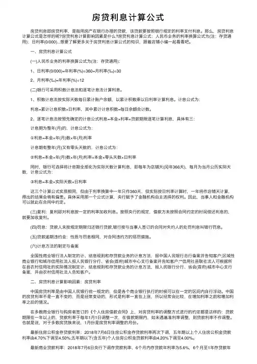
房贷利息计算公式房贷利息即房贷利率,是指⽤房产在银⾏办理的贷款,该贷款要按照银⾏规定的利率⽀付利息。
那么,房贷利息计算公式是怎样的呢?房贷利息计算影响因素是什么?房贷利息计算公式:⼈民币业务的利率换算公式为(注:存贷通⽤):⽇利率(0/000)...想要了解更多关于房贷利息计算公式的知识,跟着店铺⼩编⼀起看看吧。
⼀、房贷利息计算公式(⼀)⼈民币业务的利率换算公式为(注:存贷通⽤):1、⽇利率(0/000)=年利率(%)÷360=⽉利率(‰)÷302、⽉利率(‰)=年利率(%)÷12(⼆)银⾏可采⽤积数计息法和逐笔计息法计算利息。
1、积数计息法按实际天数每⽇累计账户余额,以累计积数乘以⽇利率计算利息。
计息公式为:利息=累计计息积数×⽇利率,其中累计计息积数=每⽇余额合计数。
2、逐笔计息法按预先确定的计息公式利息=本⾦×利率×贷款期限逐笔计算利息,具体有三:计息期为整年(⽉)的,计息公式为:①利息=本⾦×年(⽉)数×年(⽉)利率计息期有整年(⽉)⼜有零头天数的,计息公式为:②利息=本⾦×年(⽉)数×年(⽉)利率+本⾦×零头天数×⽇利率同时,银⾏可选择将计息期全部化为实际天数计算利息,即每年为店铺天(闰年366天),每⽉为当⽉公历实际天数,计息公式为:③利息=本⾦×实际天数×⽇利率这三个计算公式实质相同,但由于利率换算中⼀年只作360天,但实际按⽇利率计算时,⼀年将作店铺天计算,得出的结果会稍有偏差。
具体采⽤那⼀个公式计算,央⾏赋予了⾦融机构⾃主选择的权利。
因此,当事⼈和⾦融机构可以就此在合同中约定。
(三)复利:复利即对利息按⼀定的利率加收利息。
按照央⾏的规定,借款⽅未按照合同约定的时间偿还利息的,就要加收复利。
(四)罚息:贷款⼈未按规定期限归还银⾏贷款,银⾏按与当事⼈签订的合同对失约⼈的处罚利息叫银⾏罚息。
房贷简单计算公式房贷是很多人购房的主要途径之一,房贷计算公式是购房前必须掌握的基础知识。
以下是一些简单的房贷计算公式及其解释,希望能够帮助购房者更好地规划自己的购房计划。
1. 等额本息还款法等额本息还款法是目前较为常见的还款方式。
所谓等额本息,就是指每月还款金额相同,包含本金和利息两部分,每月还款金额的计算公式为:每月还款金额 = [贷款本金× 月利率× (1 + 月利率) ^ 还款月数] / [(1 + 月利率) ^ 还款月数 - 1]其中,月利率 = 年利率 / 12,还款月数 = 贷款年限× 12。
等额本息还款法的优点是还款金额相同,易于管理,但缺点是前期利息占比较高,还款总额相对较高。
2. 等额本金还款法等额本金还款法是指每月还款金额中本金相同,利息逐月递减,每月还款金额的计算公式为:每月还款金额 = [贷款本金 / 还款月数] + [贷款本金 - (已归还本金累计额× (1 - 月利率))] × 月利率其中,月利率和还款月数的计算方法同等额本息还款法。
等额本金还款法的优点是前期利息较低,还款总额相对较低,但缺点是还款金额逐月递减,管理相对较为复杂。
3. 先息后本还款法先息后本还款法是指在贷款期限内,每月还款金额只包含利息,贷款到期时再一次性归还本金。
每月还款金额的计算公式为:每月还款金额 = 贷款本金× 月利率其中,月利率和贷款期限的计算方法同等额本息还款法。
先息后本还款法的优点是前期还款金额较低,适合短期购房或资金周转,但缺点是到期时一次性还清本金,需要提前做好资金准备。
以上是常见的房贷计算公式及其解释,购房者可以根据自己的实际情况选择适合自己的还款方式。
同时,在选择贷款机构时,也需要注意各家机构的贷款利率、还款方式、贷款额度等因素,进行综合比较和选择。
房贷计算公式表随着房价的持续上涨,购房者背负的贷款也越来越大,而如何计算房贷是购房者最关心的问题之一。
对于房贷计算,我们可以使用一些公式来计算,需要下面这张“房贷计算公式表”:1.月还款额(X)=贷款本金÷还款期数(Y)2.月均利息费(A)=每月还款额(X)*利率(C)3.月还款总额(B)=每月本息(X)+每月均利息费(A)4.利息总额(D)=月还款总额(B)*还款期数(Y)-贷款本金(Z)由于每个银行的利率不同,购房者在购房贷款时,利率也是需要考虑的重要因素。
由于利率不同,计算得出的月还款总额也不同,因此,购房者要根据自身实际情况,在能接受的范围内,选择一款合适的贷款。
除了计算月还款总额之外,购房者还需要考虑利息总额问题,利息总额是按照贷款本金、利率以及还款期数来计算的,因此,在选择贷款的时候,要考虑到哪种贷款,所交的利息总额更低。
房贷计算是购房过程中最重要的一环,在计算房贷时,除了要遵循“房贷计算公式表”外,购房者也应该根据自身的能力与需求,以及银行的利率优惠,进行考虑和参考,以便能更好的完成购房的过程。
计算房贷的过程并不复杂,主要是根据月还款总额以及利息总额来确定贷款本金和贷款期数。
根据“房贷计算公式表”,购房者可以通过以下步骤来计算:1.确定贷款利率、贷款本金和还款期数;2.按照第一步确定的信息,以“房贷计算公式表”中的公式计算月还款和利息;3.根据月还款总额和利息总额,确定最佳的贷款方案。
最后,在购房过程中,购房者要谨记购买的房屋要符合法律法规,并且要了解购买房屋的产权概况,才能确保自己的资金安全,最终能够顺利完成购房贷款审批过程。
以上就是关于《房贷计算公式表》的介绍,我们可以通过这张表来计算房贷,购房者在选择最佳的贷款方案时,需要根据自身的能力,实际情况以及银行的利率优惠,进行考虑和参考,以便能够更好的完成房贷的计算。
银行房贷利率计算公式是什么银行房贷利率计算公式1、等额本金总利息=(分期数+1)×贷款总额×月利率÷2,每期月供=每月应还本金+每月应还利息,每月应还本金=贷款总额÷分期数,每月应还利息=[贷款总额-每月应还本金x(当期数-1)]x月利率,月利率=年利率÷12个月。
2、等额本息总利息=分期数x每期月供-贷款本金,每期月供=[贷款总额×月利率×(1+月利率)^分期数]÷[(1+月利率)^分期数-1],其中“^”代表次方,是数学里的一种运算方式,比如2^12,就代表数字2需要重复相乘12次,大家自行计算时可以借助计算器等工具。
申请房贷的具体流程第一步:在房地产开发商处看好房子,签订购房协议,并支付房子首付款。
第二步:准备好个人身份证、居住证明(户口本或暂住证)、收入证明(比如银行流水、工资单)、购房合同、首付款收据等相关资料到选定银行网点柜台找工作人员提出贷款申请,领取申请表进行填写,然后将申请表连同带来的资料一并交给工作人员。
第三步:银行根据客户提供的资料信息展开审核,评估机构评估房屋价值。
第四步:审批、评估完毕,出具审批结果、评估报告书,并立马通知客户。
若审批通过,会核定贷款金额。
第五步:收到审批通过通知的客户在约定时间内到网点签订贷款合同,以及办理抵押等相关手续。
第六步:银行放款。
一般是先将资金发放至客户账户里,然后再由系统划拨至开发商账户当中。
申请房贷要先签购房合同吗申请房贷要先签购房合同。
一般情况下应该先签订购房合同,再根据购房合同向贷款银行申请贷款,并与贷款银行签订抵押贷款合同,具体的还款方式和还款时间,在贷款合同中都会有明确的约定。
签合同要审查开发商是否具有商品房预售许可证,有了预售证许可证,则通常开发商也具有土地使用证、规划许可证、建设工程许可证等。
申请房贷要哪些手续1、咨询贷款情况:签订合同前,购房者要先向拟申请贷款的住房公积金中心或银行咨询贷款业务,详细了解贷款政策并确认自身情况。
房贷怎么自己计算现如今房价可比前几年翻了几倍的价格,有人欢喜有人愁,很多年轻人为了拥有一个温暖的家不得不背负着高额的房贷压力,而贷款一般10-30年的贷款期限,这样看来房贷利息也是一笔不小的费用,那么,房贷总利息计算公式是什么?下面由小编为大家整理相关内容。
房贷是怎么计算的?一、房贷是怎么计算的?等额本机计算方法:a:月供;F:贷款总额;i:贷款利率(月利率);n:还款月数^:次方如果贷款50万,20年,利率5.65%计算如下:贷款总额500,000.00元还款月数240月每月还款3,481.93元总支付利息335,664.12元本息合计835,664.12元房贷月供计算公式是什么?房贷月供怎么算1.等额本息还款法:每月月供额=〔贷款本金×月利率×(1+月利率)^还款月数〕÷〔(1+月利率)^还款月数-1〕2.每月应还利息=贷款本金×月利率×〔(1+月利率)^还款月数-(1+月利率)^(还款月序号-1)〕÷〔(1+月利率)^还款月数-1〕3.每月应还本金=贷款本金×月利率×(1+月利率)^(还款月序号-1)÷〔(1+月利率)^还款月数-1〕总利息=还款月数×每月月供额-贷款本金房贷是怎么计算的啊问题描述:代25万元房贷,20年还清请问我一年要还多少利息啊。
还要还多少钱啊我的房子是37万,首付30%网友asxzw给出的答案是"target="_blank"这个你自己上去算一下吧买房子贷款怎么计算的?◆一种:将所剩贷款一次性还清利息总额=提前还贷前的利息额(10117元)◆第二种:部分提前还款,月供不变,缩短还款期限提前还款10万元,仍保持之前的月供水平,即2470元,贷款期限则缩短为10年零6个月,提前还款后的总利息为81000元。
利息总额=10117+81000=91117元◆第三种:部分提前还款,减少月供,还款期限不变提前还款10万元,贷款期限剩余19年6个月,月供减少为1682元,提前还款后总利息为158494元。
根据一般房贷还款方式的计算公式分为两种:
1. 等额本息还款方式:是在还款期内,每月偿还同等数额的贷款(包括本金和利息),这样由于每月的还款额固定,可以有计划地控制家庭收入的支出,也便于每个家庭根据自己的收入情况,确定还贷能力。
等额本息计算公式:〔贷款本金×月利率×(1+月利率)^还款月数〕÷〔(1+月利率)^还款月数-1〕
计算原则:银行从每月月供款中,先收剩余本金利息,后收本金;利息在月供款中的比例中随剩余本金的减少而降低,本金在月供款中的比例因增加而升高,但月供总额保持不变
例如:现在央行规定的短期贷款(六个月以内含六个月)的利率为%。
假如你贷2万分六个月还清,那么利息总额为元,每月本加息共还元。
2. 等额本金还款方式:是将本金每月等额偿还,然后根据剩余本金计算利息,所以初期由于本金较多,将支付较多的利息,从而使还款额在初期较多,而在随后的时间每月递减,这种方式的好处是,由于在初期偿还较大款项而减少利息的支出,比较适合还款能力较强的家庭。
等额本金计算公式:每月还款金额 = (贷款本金 / 还款月数)+(本金—已归还本金累计额)×每月利率
等额本金计算公式:
每月还款额=每月本金+每月本息
每月本金=本金/还款月数
每月本息=(本金-累计还款总额)X月利率
计算原则:每月归还的本金额始终不变,利息会随剩余本金的减少而减少。
房贷计算公式之详解
房贷计算方式,有两种分别是:等额本息计算方式和等额本金计算方式
房贷的计算公式是:
(一)等额本息每月还款金额=〔贷款本金×月利率×(1+月利率)^还款月数〕÷〔(1+月利率)^还款月数-1〕;(二)等额本金每月还款金额=(贷款本金/还款月数)+(本金-已归还本金累计额)×每月利率。
等额本息计算方式
每月还款额=贷款本金×[月利率×(1+月利率)^还款月数]÷[(1+月利率)^还款月数-1]
每月应还利息=贷款本金×月利率×[(1+月利率)^还款月数- (1+月利率)^还款月序号-1]÷[(1+月利率)^还款月数-1]
每月应还本金=贷款本金×月利率×(1+月利率)^还款月序号-1÷ [(1+月利率)^还款月数-1]
总支付利息=还款月数×每月月供额-贷款本金
等额本金计算方式
每月月供额=(贷款本金÷还款月数)+(贷款本金-已归还本金累计额)×月利率。
每月应还本金=贷款本金÷还款月数
每月应还利息=剩余本金×月利率=(贷款本金-已归还本金累计额)×月利率。
每月月供递减额=每月应还本金×月利率=贷款本金÷还款月数×月利率
总利息=还款月数×(总贷款额×月利率-月利率×(总贷款额÷还款月数)*(还款月数-1)÷2)。
计算房贷的公式在咱们的日常生活中,买房可是一件大事儿。
而一旦涉及买房,房贷就成了绕不开的话题。
这房贷的计算啊,就有一套专门的公式,今天咱们就来好好唠唠。
先来说说这个等额本息还款法的计算公式。
每月还款额 = [贷款本金×月利率×(1 + 月利率)^还款月数]÷[(1 + 月利率)^还款月数-1]。
这个公式看起来是不是有点复杂?别着急,咱来举个例子。
就说我有个朋友小王吧,前段时间买了套房,贷款 100 万,贷款期限 30 年,年利率 5%。
那月利率就是5%÷12 ≈ 0.42%。
还款月数是30×12 = 360 个月。
咱们把这些数字带进公式里算算。
先算(1 + 0.42%)^360,这可得费点功夫,算出来大约是 4.52。
然后算 100 万×0.42%×4.52÷(4.52 - 1),最后得出每个月大约要还5368.22 元。
再来说说等额本金还款法的公式。
每月还款额 = (贷款本金÷还款月数) + (贷款本金 - 已归还贷款本金累计额)×月利率。
还是拿小王来举例,100 万贷款 30 年,那每个月要还的本金就是100 万÷360 ≈ 2777.78 元。
第一个月的利息就是 100 万×0.42% = 4200 元,所以第一个月还款就是 2777.78 + 4200 = 6977.78 元。
第二个月呢,已归还本金累计额就是 2777.78 元,贷款本金就变成了 100 万 - 2777.78 =997222.22 元,利息就是997222.22×0.42% ≈ 4188.33 元,第二个月还款就是 2777.78 + 4188.33 = 6966.11 元。
这里面有个细节得注意,等额本金还款法前期还款压力比较大,但是总的利息支出会少一些。
等额本息呢,每个月还款额固定,压力相对平均,但总的利息会多一些。
房贷利息计算公式房贷利息是指购房者从银行或其他金融机构借款购房所支付的利息费用。
房贷利息的计算公式是根据借款额、利率、借款期限和还款方式等因素来确定的。
下面我们将详细介绍房贷利息的计算公式及相关知识。
一、房贷利息的计算公式房贷利息的计算公式主要由两个因素组成:还款方式和计息方法。
1. 还款方式还款方式主要有等额本金还款和等额本息还款两种。
(1)等额本金还款在等额本金还款方式下,每月偿还的本金是相同的,而利息逐月递减。
假设借款额为X元,借款期限为N个月(年利率除以12即表示月利率),首月偿还的本金为X/N元,首月偿还的利息为X *月利率。
随着还款期限的逐渐缩短,每月偿还的本金也会减少,但利息仍然按照借款额的相同比例计算。
(2)等额本息还款在等额本息还款方式下,每月偿还的本息总额是相同的,但每月偿还的本金逐月递增,利息递减。
假设借款额为X元,借款期限为N个月(年利率除以12即表示月利率),根据等额本息还款公式可得每月偿还的本息总额为X*(月利率*(1+月利率)^N)/((1+月利率)^N-1)。
2. 计息方法计息方法主要有按月计息、按季计息和按年计息三种。
(1)按月计息在按月计息方式下,房贷利息是根据每月的剩余贷款本金计算的。
假设借款额为X元,年利率为Y%,按月计息方式下每月应还的利息为(X-已还本金)*月利率。
(2)按季计息在按季计息方式下,房贷利息是根据每季度的剩余贷款本金计算的。
假设借款额为X元,年利率为Y%,按季计息方式下每季度应还的利息为(X-已还本金)*季利率。
(3)按年计息在按年计息方式下,房贷利息是根据每年的剩余贷款本金计算的。
假设借款额为X元,年利率为Y%,按年计息方式下每年应还的利息为(X-已还本金)*年利率。
二、房贷利息计算实例为了更好地理解房贷利息的计算公式,我们以一个实例进行解析。
假设小明购买了一套房子,借款额为100万元,借款期限为20年,年利率为5%。
小明采用等额本金还款方式。
房贷的计算公式范文房贷计算公式是指购房者在贷款方面所需支付的利息和本金的计算方法。
该公式常用于购房者制定还款计划、评估还款风险以及了解贷款方案的费用。
下面将详细介绍房贷计算公式的范文,内容包括计算公式、各项指标解释以及相关实例。
一、房贷计算公式房贷计算公式主要包括贷款月还款额的计算和贷款总利息的计算。
具体公式如下:1.贷款月还款额计算公式:月还款额=[贷款本金x月利率x(1+月利率)^还款月数]/[(1+月利率)^还款月数-1]其中,月利率=年利率/12,还款月数=贷款年限x122.贷款总利息计算公式:贷款总利息=贷款月还款额x还款月数-贷款本金二、关键指标解释1.贷款本金:购房者从银行或金融机构贷款的总金额,通常为购房总价减去首付款。
2.年利率:银行或金融机构对房贷的利率,以年为计算单位。
例如,年利率为5%,则月利率为0.05/123.还款月数:购房者按照贷款合同约定的期限进行还款的总月数,一般为贷款年限乘以124.贷款月还款额:购房者每个月需要向银行或金融机构偿还的金额,包含本金和利息。
5.贷款总利息:购房者在还款期间所需要支付的总利息金额,通常用于评估贷款方案的费用。
三、范例分析假设购房者申请一笔贷款,贷款本金为200万,年利率为4.5%,贷款年限为20年。
我们可以通过房贷计算公式进行如下计算:1.贷款月还款额计算:月利率=4.5%/12=0.0375还款月数=20x12=240月还款额=[200万x0.0375x(1+0.0375)^240]/[(1+0.0375)^240-1]计算结果为月还款额约为14,376元。
2.贷款总利息计算:贷款总利息=14,376元x240-200万计算结果为贷款总利息约为1,445,421元。
以上结果显示,购房者每个月需要向银行还款约14,376元,总共还款金额包括本金和利息在内的约1,645,421元。
四、结论房贷计算公式是购房者评估贷款费用、制定还款计划的重要工具。
房贷计算公式范文
贷款本金是指购房人需要贷款的总金额,通常是房屋的售价减去首付款。
贷款利率是贷款的年利率,根据国家的政策和市场变化而变动。
还款期限是购房人选择的还款时间,可以是15年、20年、25年或30年等。
1.等额本金还款:
等额本金还款是指在还款期限内,每个还款周期固定偿还本金金额,并按照剩余未偿还本金计算利息。
这种还款方式的特点是前期每个还款周期的还款金额相同,后期每个周期的还款金额逐渐减少。
计算等额本金还款每个还款周期的还款金额可以使用如下公式:
每月还款金额=贷款本金÷还款期限月数+(贷款本金-已偿还本金累计)×月利率
每个还款周期的利息金额可以使用如下公式:
每期利息金额=贷款本金-已偿还本金累计)×月利率
2.等额本息还款:
等额本息还款是指在还款期限内,每个还款周期偿还的总金额相同,包括本金和利息。
这种还款方式的特点是每个还款周期的还款金额相同,但是每个周期偿还的本金金额逐渐增加,而利息金额逐渐减少。
计算等额本息还款每个还款周期的还款金额可以使用如下公式:
每月还款金额=贷款本金×月利率×(1+月利率)^还款期限月数
÷[(1+月利率)^还款期限月数-1]
每个还款周期的利息金额可以使用如下公式:
每期利息金额=贷款本金×月利率×(1-(还款周期序号-1)÷还款期限月数)
值得注意的是,上述公式为理论计算公式,不包含一些实际应用中的费用和细节。
因此,在实际申请贷款时,可能需要考虑一些额外的费用,例如:担保费、评估费、手续费等等。
房贷的计算方式范文一、等额本息计算方式:等额本息是指每月还款金额相同,由于每月的还款金额固定,所以每月的还款利息逐渐减少,还款本金逐渐增加,直至还清贷款。
以下是等额本息计算的步骤:1.计算贷款金额:贷款金额是购房者所申请的贷款总额。
2.计算贷款期限:贷款期限是购房者和银行达成的还款协议,通常以月为单位。
3.计算贷款利率:贷款利率是银行对购房者提供贷款时的利息。
4.计算还款月数:将贷款期限转换为贷款的月份数。
5.计算月利率:将贷款利率除以12,得到每月要支付的利率。
6.计算每月还款金额:使用以下公式计算每月还款金额:每月还款金额=贷款金额*月利率*(1+月利率)^还款月数/((1+月利率)^还款月数-1)7.计算还款总额:每月还款金额乘以还款月数,即为还款总额。
8.计算支付利息总额:还款总额减去贷款金额,即为支付利息总额。
9.计算等额本息还款表:按照每月还款金额和贷款期限,列出每月还贷的金额和还款利息。
二、等额本金计算方式:等额本金是指每月还款本金相同,而还款利息随着剩余贷款本金的减少而逐渐减少。
以下是等额本金计算的步骤:1.计算贷款金额:贷款金额是购房者所申请的贷款总额。
2.计算贷款期限:贷款期限是购房者和银行达成的还款协议,通常以月为单位。
3.计算贷款利率:贷款利率是银行对购房者提供贷款时的利息。
4.计算还款月数:将贷款期限转换为贷款的月份数。
5.计算月利率:将贷款利率除以12,得到每月要支付的利率。
6.计算每月还款本金:贷款金额除以还款月数,得到每月应还的本金。
7.计算每月还款利息:每月剩余的贷款金额乘以月利率,得到每月要支付的利息。
8.计算每月还款金额:每月还款本金加上每月还款利息,得到每月应还的总金额。
9.计算还款总额:每月还款金额乘以还款月数,即为还款总额。
10.计算支付利息总额:还款总额减去贷款金额,即为支付利息总额。
11.计算等额本金还款表:按照每月还款本金和还款利息,列出每月还贷的金额和还款利息。
房贷的计算公式
一、等额本息还款法:
每月月供额=〔贷款本金×月利率×(1+月利率)^还款月数〕÷〔(1+月利率)^还款月数-1〕
每月应还利息=贷款本金×月利率×〔(1+月利率)^还款月数-(1+月利率)^(还款月序号-1)〕÷〔(1+月利率)^还款月数-1〕
每月应还本金=贷款本金×月利率×(1+月利率)^(还款月序号-1)÷〔(1+月利率)^还款月数-1〕
总利息=还款月数×每月月供额-贷款本金
二、等额本金还款法:
每月月供额=(贷款本金÷还款月数)+(贷款本金-已归还本金累计额)×月利率
每月应还本金=贷款本金÷还款月数
每月应还利息=剩余本金×月利率=(贷款本金-已归还本金累计额)×月利率
每月月供递减额=每月应还本金×月利率=贷款本金÷还款月数×月利率
总利息=〔(总贷款额÷还款月数+总贷款额×月利率)+总贷款额÷还款月数×(1+月利率)〕÷2×还款月数-总贷款额
说明:月利率=年利率÷12 15^4=15×15×15×15(15的4次方,即4个15相乘的意思)。
银行房贷利率计算公式
房贷利率是指银行向借款人提供购房贷款时收取的一定比例利息。
利率的计算公式决定了借款人需要支付的利息金额。
在中国,银行房贷利率的计算公式可以分为两种情况:基准利率和浮动利率。
1. 基准利率公式:
基准利率是由中国央行决定并公布的基准利率水平,以贷款基准利率(LPR)为例,计算公式如下:
房贷利息 = 贷款金额 ×贷款年限 × LPR
其中,“贷款金额”是指借款人所需购房的总金额,“贷款年限”是指借款人与银行签订的还款期限,“LPR”是指贷款基准利率。
2. 浮动利率公式:
浮动利率是相对于基准利率而言,根据市场变化而浮动的利率水平。
计算公式如下:
房贷利息 = 贷款金额 ×贷款年限 ×(LPR + 浮动比例)
其中,“浮动比例”是根据借款人的信用状况、贷款金额和还款期限等因素确定的浮动利率。
需要注意的是,以上的计算公式仅为参考,具体利率计算可能会因不同银行和地区的政策而有所不同。
为了确保准确计算银行房贷利率,建议在申请贷款前与银行沟通,了解相关政策和利率计算方式。
同时,借款人还可以利用银行提供的在线房贷利率计算工具,输入相关信息进行准确计算。
综上所述,银行房贷利率的计算公式根据基准利率或浮动利率而定。
借款人需要根据实际情况,与银行协商确定利率,并准确计算利息金额,以便做出明智的贷款决策。
购房贷款计算公式一、计算贷款本金贷款本金是指购房者需要向银行借贷的金额,可以通过以下公式计算:贷款本金=房屋总价×(1-首付比例)其中,房屋总价是指购房者购买房屋时所需要支付的总额,包括房屋的实际成交价、相关税费等;首付比例是指购房者支付的首付款占房屋总价的比例,通常根据银行规定而定,一般情况下首付比例为20%~30%。
二、计算每月还款额每月还款额是指购房者按照约定的贷款期限和利率,每月需要向银行偿还的金额,可以通过以下公式计算:每月还款额=(贷款本金×月利率)×(1+月利率)^还款期数/[(1+月利率)^还款期数-1]其中,月利率是指年利率除以12个月得到的利率,例如年利率为5%,则月利率为5%/12;还款期数是指购房者约定的贷款期限,通常银行提供的贷款期限为5年、10年、15年、20年或30年等。
1.根据购房者购买的房屋总价和首付比例计算贷款本金;2.根据贷款本金、贷款期限和贷款利率计算每月还款额。
例如,假设购房者购买的房屋总价为100万元,首付比例为20%,贷款期限为20年,贷款利率为5%,则计算过程如下:1.计算贷款本金:贷款本金=100万元×(1-20%)=80万元。
2.计算每月还款额:月利率=5%/12=0.4167%,还款期数=20年×12个月=240个月;每月还款额=(80万元×0.4167%)×(1+0.4167%)^240/[(1+0.4167%)^240-1]。
购房贷款计算公式可以帮助购房者在购买房屋过程中了解每月还款额,从而根据个人经济状况做出合理的决策。
在实际操作中,购房者可以根据自己的需求和条件调整贷款本金、贷款期限和贷款利率等参数,以获得更加适合自己的购房贷款方案。
如何计算房贷利率公式在现在的时代,买房⼦已经成了⼀件⾮常普遍的事情,但是有⼀部分⼈是通过贷款买房的,很多不知道该如何计算。
在此,店铺的⼩编为⼤家整理了如何计算房贷利率公式相关⽅⾯的法律知识,欢迎⼤家阅读,希望能对⼤家有所帮助。
⼀、如何计算房贷利率公式1、等额本息法:计算公式⽉还款额=本⾦*⽉利率*[(1+⽉利率)^n/[(1+⽉利率)^n-1];式中n表⽰贷款⽉数,^n表⽰n 次⽅,如^240,表⽰240次⽅(贷款20年、240个⽉)⽉利率=年利率/12;总利息=⽉还款额*贷款⽉数-本⾦2、等额本⾦法:计算公式:⽉还款额=本⾦/n+剩余本⾦*⽉利率;总利息=本⾦*⽉利率*(贷款⽉数/2+0.5)⼆、法律依据《个⼈贷款管理暂⾏办法》第⼀条为规范银⾏业⾦融机构个⼈贷款业务⾏为,加强个⼈贷款业务审慎经营管理,促进个⼈贷款业务健康发展,依据《中华⼈民共和国银⾏业监督管理法》、《中华⼈民共和国商业银⾏法》等法律法规,制定本办法。
第⼆条中华⼈民共和国境内经中国银⾏业监督管理委员会批准设⽴的银⾏业⾦融机构(以下简称贷款⼈)经营个⼈贷款业务,应遵守本办法。
第三条本办法所称个⼈贷款,是指贷款⼈向符合条件的⾃然⼈发放的⽤于个⼈消费、⽣产经营等⽤途的本外币贷款。
第四条个⼈贷款应当遵循依法合规、审慎经营、平等⾃愿、公平诚信的原则。
第五条贷款⼈应建⽴有效的个⼈贷款全流程管理机制,制订贷款管理制度及每⼀贷款品种的操作规程,明确相应贷款对象和范围,实施差别风险管理,建⽴贷款各操作环节的考核和问责机制。
在其中,⼤家需要注意的是:在贷款申请通过之后,购房者每个⽉偿还贷款即可。
如果中途遇到困难,购房者可以向银⾏提出变更贷款期限的申请,如果贷款银⾏同意就可以办理贷款延长。
⼤家如果还需要其他法律⽅⾯的帮助,欢迎到店铺进⾏法律咨询,店铺会给你最专业的答复。
09年最新房贷计算公式及说明
日期:2009-04-16来源:房伯乐
很多朋友都不清楚房贷的计算原理是什么,这里就为大家解答一下,什么是房贷的计算公式和公式中各个组成参数的说明。
根据还款方式一般房贷计算公式分为两种:
一等额本息计算公式:
计算原则:银行从每月月供款中,先收剩余本金利息,后收本金;利息在月供款中的比例中随剩余本金的减少而降低,本金在月供款中的比例因而升高,但月供总额保持不变。
二等额本金计算公式:
每月还款额=每月本金+每月本息
每月本金=本金/还款月数
每月本息=(本金-累计还款总额)X月利率
计算原则:每月归还的本金额始终不变,利息随剩余本金的减少而减少。
计算公式说明:
以上算式中
本金:贷款总额
还款月数:贷款年限X12。
例如贷款10年还款月数就是10X12=120个月
月利率:月利率=年利率/12
年利率:也就是现在讨论房贷热点里,基础利率打7折,85折后得出数字。
累计还款总额:等额本金还款方式第一个月的累积还款总额为0。
09年最新利率表
基础年利率 5.94%
85折年利率 5.05%
7折年利率 4.16%
公积金年利率 3.87%
举例说明
王先生向银行贷款40万用于买房,分20年还清。
银行给予王先生7折的利率优惠。
把年利率换成月利率月利率=4.16%12=0.00347
等额本息还款方式:
等额本金还款方式:
每月本金=400000/240=1666.67
每月本息=(4000000-0)X0.00347=1388
第一个月还款额=1666.67+1388=3054.67(元)。