品质理念基本知识
- 格式:docx
- 大小:33.37 KB
- 文档页数:6
品质理念基本知识一品质定义:1.什么是品质?品质quality一组固有特性满足要求的程度。
要求明示的、通常隐含的或必须履行的需求或期望。
(1)、产品品质,产品满足规定需要或潜在需要的特征和特性和总和。
(2)、服务品质,是指服务业各项活动或工业产品的销售和售后服务活动,满足规定或潜在需要的特征和特性的总和。
(3)、过程品质,过程满足规定需要或潜在需要的特征和特性的总和。
(4)、工作品质,一般是指与质量有关的各项工作,对产品质量、服务质量的保证程序。
工作质量涉及各个部门,各个岗位工作的有效性,同时,决定着产品质量、服务质量。
然而,它又取决于人的素质,包括工作人员的质量意识责任心、业务水平。
二、如何做好品质管理1、品质管理的目的1.1对消费者、顾客做保征,使能长期、安心、满足的使用产品或服务。
1.2使质量、成本、交期达到最佳状态,尤其是品质成本的降低。
2、对品质管理的误解2.1品质管理=管理品质2.2品质是靠检查出来的2.3没有不良品就是品质2.4品质管理是品质部门的事情2.5品质只限于产品品质3.、品质失败的六大主因A、没有正式的书面规定,甚多的口头命令与管理B、即使有书面规定,甚多人未遵照规定执行或作业C、无授权的私自变更作业程序或方法D、失效的文件及规定未能立即销毁、废止E、纠正措施没有彻底有效,亦无预防措施的心理准备。
F、使用未经校正的设备、仪器、量具导致检测无效。
4.如何做好自己的品质工作A、熟悉自己岗位的质量职责B、清楚工作所依据的文件C、做好工作所需要的记录D、了解与本人有关工作接口E、熟悉本部门的质量体系文件和自己工作相关的部分F、F熟练掌握工作技能5.品质工作的性质和技巧✧预防错误发生;✧持续改善,灵活运用各种品管手法;✧坚持原则,注意弹性,善于交流、沟通✧以事实为依据,以数据说话,不要“大概加可能”;✧凡事多问为什么?然后“PDPC”✧把握“三现、5M、5W2H”事事寻找原因,寻求方法1.观察能力:(1).对任何有疑问的地方,都要去求证.(2)对以前一直这样做的(经验),但双感觉不适当的要去求证.去改善.2.运用能力(1)多向思维(正向、逆向、发散、逻辑等思维)(2)多想、多说、多写、多做(实验):(3)构想-----计划-----实验、疑点-----记录------三.品质管理的常用工具&方法1。
品质基础知识一认识品质(1)品质内涵对于企业来说,品质有狭义与广义之分。
狭义的品质仅指企业生产输出方面所具有的品质,如产品质量,服务质量等。
比如我上次所说的:①外观②特性③尺寸,性能可靠性。
而广义的品质除包含狭义的品质外,还包括企业及其人员的品质。
如企业形象,品牌知名度,人文状态等。
狭义的品质是具体的,往往有直观的数据可以测定,而广义的品质是抽象的,一般易于感觉而难于测量。
比如顶级公司的品牌产品,人们只相信它的品质好,但到底相信程度有多少却不好测量。
(2)两种品质示意图:物理与化学特性服务,风格素质,技能礼貌,合作企业文化品牌,形象从企业产品品质管控的角度出发,我们研究的范围仅仅是狭义的品质。
那么,这个品质到底是什么呢?ISO 9000:2000国际标准的解释:品质的概念:是一组固有特性满足要求的程度。
也就是说当这种程度越高,品质就越好:反之,则越差。
定义中“固有的”是指某事或某物中本来就有的,尤其是那种永久的特性。
“特性”是指“可区分的特性”,它可以是固有的或赋予的,定性的或定量的。
有各种类别的特性,如物理的,感官的,功能的,时间的,人体功效的等。
定义中的“要求”是指:“明示的、通常隐含的或必须履行的需求或期望。
(2)管理品质概念:就是通过采取具体的措施或建立并完善管理体系,制度等方法,促使产品品质符合标准。
比如常见的检验,监督,纠正,预防和标准化等。
(3)控制品质概念:就是通过设定某种品质活动来确保过程按照预定的方向发展,不仅要保持品管结果向上还要做到持续改善。
如建立控制系统,使用控制工具等。
二品质意识1概念:品质意识就是工作态度,就如名言。
△态度决定一切。
△品质源于我心。
△细节决定成败。
△品质在于生产。
△口说认真是假,实干确认是真。
人们的品质意识正是从对这些名言的理解开始的,你对它们理解与应用的深度正反映了品质意识在你心中的高度。
2有了品质意识,做好两件事⑴是先做对的事,然后再考虑把它做对。
品质价值观内容
品质价值观是企业或个人在生产、经营和生活中所遵循的一系列道德准则和行为规范,体现了一个企业或个人的社会责任和价值取向。
以下是品质价值观的几个常见内容:
1. 诚信:强调企业或个人要保持诚实、守信、守法的态度和行为,建立起自身的信誉。
2. 质量:强调企业或个人要始终以不断提升产品或服务质量为
目标,追求卓越品质。
3. 客户导向:强调企业或个人需要以客户需求为导向,关注和
满足顾客的需求和期望。
4. 社会责任:强调企业或个人应当承担起社会责任,积极参与
公益事业和环境保护等社会活动。
5. 创新:强调企业或个人要具有创新精神,不断创造更好的产
品或服务,并引领行业创新发展。
6. 团队合作:强调企业或个人要重视团队合作,树立团队意识,建立和谐合作的工作氛围。
品质价值观是企业或个人立足于市场和社会的重要基础和核心
竞争力,能够帮助企业或个人在激烈的市场竞争中获得更多的商业机会和社会认可。
品质意识理念
1.品质不是检查出来的,是设计出的,生产出来的,预防出来的,习惯出来的,是以客户的满意度为依归的
2.品质与每个人息息相关(作业员,管理人员,技术人员等)
3.每个人员非常清楚的知道自己的工作要求,并且使自己所做的每一件事情都符合要求,就是对品质在做贡献
4.零缺陷,100%是可以完全达到的
5.品质的提升不能一蹴而就,必须通过持续改进而达到
6.没有好的品质,公司明天可能就要破产,我明天可能就要失业
7.别人能做好品质,我们为什么不能做好?
8.优秀的产品是优秀的人干出来的,烂的品质是烂的人干出来的
9.你的下一道工序就是你的市场,下一道工序是用户! 将下一道工序当作是你的消费者,每一个人都对自己的品质负责、对消费者负责。
10.全员品质,全面品管,全员参与。
11.我们的工作就是零缺陷!
12.质量是免费的!
13.质量重在预防!
14.品质改善无止境!
15.质量第一,产量第二
16.品质是价值与尊严的起点,是企业赖以生存的命脉。
17.品质没有折扣,品质就是按照客户的要求不折不扣的执行!
18.品质改善人人有责,公司每一个员工要有改善质量的意识。
19.制造不良大于破坏,合格是底线,优质是唯一目标。
20.光凭记忆不可靠,标准作业最重要。
21.质量是企业的生命,如果我们从我们手中做出来的产品质量差,企业不能生存下去,我们也会失业。
品質基礎常識品質基礎知識一.質量的管理1. 質量管理的定義: 質量管理(quality management) 是確定質量方針和職責並在質量體系中通過諸如質量策劃﹑質量控制﹑質量保證和質量改進使其實施的全部管理職能和全部活動.從定議可以看出質量管理是一項系統性的活動.最終體現在建立一個有效的質量體系上.2. 方針: 質量管理離不開質量方針.質量方針是質量管理的核心.研究質量管理就必須首先制定質量方針. 定義: 質量方針(quality policy)是由最高管理者正式頒佈的該組織總的質量宗旨和質量方向.二.質量保證1.質量保證的定義: 質量保證(quality assurance) 是為了提供足夠信任表明實體能夠滿足質量要求.而在質量體系中實施並根據需要進行證實的全部有計劃和系統的活動. 質量保證有內部和外部兩种目的.(a)內部質量保證,在組織內部,質量保證向管理者提供責任.(b)外部質量保證,在合同或其它情況下,質理保證向顧客或他方提供信任.2. 產生信任的主體: (讓誰信任) 定義中“信任(confidence)”一詞是指使別人確信本組織(例如企業) 具有能夠持續穩定地滿足規定要求的能力.產生信任的主體是: 顧客﹑所有者﹑認證機構和其它受益者.3.產生“信任”的客體:(“信任”什麼)所謂產生信任是指對質量保證能力的信任,就是對實體滿足需要的能力的信任.因此“信任”的客體是一种能力.就產品質量而言,產生信任的客體是持續穩定地生產滿足規定要求的產品的能力.為了證實能力,應以文件的方式規定內部需開展的活動和對活動的要求,實施規定和活動並做好記錄,以便提供證實.4.保證“能力”的源泉:(怎樣能使其“信任”)(a)質量體系的建立和運行(b)減少﹑消除﹑特別是預防影響質量的不利因素5.提供信任的依據:(a)通過文件﹑記錄證實.(b)對質量體系不斷進行審核/評價.6.質量保證的方式和對象:(1)對內(內部質量保證)a.向所有者保證b.向員工保證c.向最高管理者保證(2)對外(外部質量保證)a.向顧客保證b.向認證機構保證c.向社會保證7.質量保證標準---質量體系模式ISO 9001:2000三.質量體系1. 質量體系的定議: 質量體係(quality system) 是為實施質量管理所需的組織結構﹑程序﹑過程和資源.質量體系中組織結構﹑程序﹑過程和資源是四個組成要素.研究質量體系就必須道先研究這四個要素及其相互關系.2. 組織結構: 組織結構(organizational structure) 是組織為行使其職能按某种方式建立的職責﹑權限及其關系.3.程序: 程序(procedure) 是為進行某項活動所規定的途徑.(1).在很多情況下,程序可形成文件(如質量體系程序).(2).程序形成文件時,通常稱為“書面程序(written procedure)”,形成文件的程序(documented procedure)“或”文件化程序.(3)書面程序的內容通常包括:a.活動的目的和範圍 d.應使用什麼材料﹑設備和文件b.做什麼和誰來做 e.如何對活動進行控制和記錄c.何時,何地和如何做4.過程: 過程(process)是將輸入轉化為輸出的一組彼此相關的資源和活動,其中資源可包括人員﹑資金﹑設施設備﹑技術和方法.5.資源(resource)質量體系硬件: 是提供滿足顧客要求的產品服務的基礎.資源包括人力資源和物質資源,人力資源是指人的能力,應具備的資格,經驗和培訓要求,每個崗位上人員應能勝任本崗位的工作.物資資源包括產品設計和研制設備﹑生產設備﹑檢驗和試驗設備﹑計量器具及計算機軟件等.與體系有關的幾個重要術語,概念之間的關系:1.質量體系與質量管理之間的關系(1) .質量管理是通過質量體系建立和運行實現的(2)質量體系建立和運行是質量管理的中心內容(3)離開質量體系是空談質量管理2.外部質量保證與質量體系的關系(1)外部質量保證主要是當訂貨合同中供需雙方簽有質量保證協議時才存在(2)外部質量保證的大部分內容已包括在企業的質量體系中(3)企業質量體系基本滿足各個潛在顧客的要求(4)特殊的外部質量保證要求是合同的一部分,是對企業質量體系的特殊要求.應通過制訂和實施質量計劃實現.3.質量保證與質量管理的關系(1)質量保證是質量管理的一部分(2)質量保證關心的主要是活動或過程的結果(3)質理管理關心的主要是活動或過程的本身。
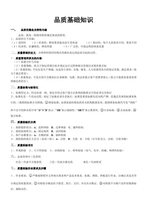
品质基础知识一、品质的概念及特性内涵品质:既是一组固有特性满足要求的程度。
1、品质的五个内涵:(1)适用性(2)时效性:顾客要求提高而不受欢迎(3)相对性:每个人的需求不同,要求不同(4)经济性:价谦物美,物有所值(5)广义性:可指过程的体系质量二、质量管理的定义:合理利用组织结构内资源从而达到品质目标的过程。
1、质量管理所涉及的内容:(1)质量方针与目标(2)质量策略:致力于制定质量目标并规定运行过程和相关资源以实现质量目标(3)质量控制:不仅仅是生产领域,还适用于原料、市场、服务、人力资源等其目的保证质量,满足要求(致力于满足要求)。
(4)质量保证:不是买到不合格的以后来维修、包换、保证质量让客户消费者放心(致力于提供质量要求得到满足的信任)。
三、质量标准与标准化1、标准的定义:经过协商一致,制定并经过客户或公认机构的批准认可的必须全员执行2、标准化是一个活动过程,制定了标准必须全员执行,标准是要求标准化活动的产物,是通过具体的标准来执行的。
(我国的标准分为四级:○1国家标准:由国家政府授权的有关机构批准发布,我国国家标准代号是“国标”两个汉字的拼音的字母“G”和”B”表示,“GB”表示强制性,“GB/T”表示推荐性。
○2行业标准。
○3企业标准。
○4地方标准。
四、质量检验的分类1、按检验阶段分:A、进料体验B、过和体验C、最终检验。
2、按检验场所分:A、固定场所B、巡回检验3、按产品数量分:A、全数检验B、抽样检验4、按检验的执行人员分(品质三检):A、自检B、互检C、专检(以专检为主,自检、互检为辅)五、质量检验项目1、外观检验2、尺寸性检验3、结构检验4、特性检验(电气、化学、机械、物理性检验)六、品质管理中三色管理红色-代表不合格拒收兰色-代表合格允收黄色-代表特采七、质量检验作业要求及步骤1、作业要求:○1严格按照程序文件相关要求和产品技术要求,标准,图纸、样板进行作业,以确认其是否符合规定的质量要求。
品质理论知识总结引言品质是一个产品或服务的关键特征,它直接影响着顾客的满意度和企业的声誉。
在现代竞争激烈的市场环境下,了解和应用品质理论对于企业的成功至关重要。
本文总结了品质理论的关键知识,包括品质的定义、品质管理的原则以及常用的品质工具和技术。
品质的定义品质是产品或服务满足顾客需求的程度。
它不仅涉及产品的功能和性能,还包括产品的可靠性、耐久性以及顾客对产品外观、舒适性等方面的感受。
品质管理的目标是通过全面管理和持续改进,提供高品质的产品和服务,以满足顾客的期望和需求。
品质管理的原则品质管理是一个系统性的方法,旨在确保产品和服务的一致性和可持续性。
以下是一些关键的品质管理原则:1.客户导向:品质管理的核心是以顾客为中心。
企业应该了解顾客的需求,并努力满足这些需求。
2.领导力和参与:有效的品质管理需要高层管理人员的领导和参与。
他们应该制定品质目标,并建立一个受到全体员工支持的品质文化。
3.持续改进:品质管理的目标是不断改进产品和过程。
企业应该实施适当的检查和评估方法,以发现潜在的问题,并采取纠正措施。
4.预防性和系统性方法:品质问题的预防比纠正更具成本效益。
企业应该建立预防性的控制措施,并将其纳入整个供应链和生产过程。
5.数据驱动决策:品质管理需要基于数据的决策。
企业应该收集、分析和利用相关数据来评估和改进产品和过程。
品质工具和技术品质工具和技术是实现品质目标的重要手段。
以下是一些常用的品质工具和技术:1.流程图:流程图用于可视化和分析工作流程。
它可以帮助识别和消除流程中的瓶颈和浪费,从而提高效率和品质。
2.直方图:直方图用于分析数据的分布和变化。
它可以帮助识别产品或过程中的异常和偏差,并采取相应的措施。
3.散点图:散点图用于分析两个变量之间的关系。
它可以帮助确定变量之间的相互影响,从而指导品质改进活动。
4.控制图:控制图用于监控过程的稳定性和可控性。
它可以帮助识别过程中的特殊原因变异,从而采取纠正措施。
基 本 品 质 概 念一﹑品质朮语1﹑质量﹕产品或服务满足客户规定或潜在要求的特征和特性的总和。
2﹑质量管理﹕是质量控制和质量保证两者的总称﹐指为了确定和达到质量目标所需要的全部职能和活动。
3﹑质量控制﹕为满足质量要求所采取的作业技朮和活动﹐目的在于监视一个过程并排除质量环中各个阶段产生问题的原因﹐以提高经济效益。
4﹑质量保证﹕为使客户确信产品或服务能满足规定的质量要求所必需的全部有计划有系统的活动。
5﹑质量体系﹕为了实施质量管理所需要的所有组织机构﹑责任﹑程序﹑过程和资源的总和。
6﹑质量环﹕又叫质量螺旋﹐指研究从识别需要到评定这些需要是否能够得到满足为止的各个阶段中影响产品或服务质量的各个相互作用的活动的一种理论模式。
7﹑产品质量﹕产品的特征或特性满足客户规定要求的程度。
8﹑质量检验﹕指用一定的检验方法﹑手段对产品(包括原材料﹑半成品﹑成品等)的质量特性进行测试并将测定的结果与质量标准进行比较﹐从而判定产品是否合格的过程﹐它是保证产品质量的重要环节之一。
9﹑不合格﹕指产品未满足规定的质量要求﹐或指产品的一种或多种质量特性偏离了规定的质量要求或没有这些特性﹐也可指质量体系中某些要素偏离了规定的要求或没有这些要素等。
10﹑合格品﹕指满足客户规定要求的产品。
11﹑不合格品﹕指不能满足客户规定要求的产品。
12﹑批﹕又称交检批﹐是指作为检验对象被汇集起来的一批产品。
作为交检批的条件是﹕(1)制造条件基本相同(2)制造时间大致相同(3)产品规格和结构相同。
13﹑批量﹕交检批所包含的单位产品的数量。
14﹑抽查﹕从整批产品中按一定的标准(随机)抽取部分产品进行检查﹐通过该部分产品的检进结果来衡量整批产品是否合格的活动。
15﹑批量抽查﹕指无论批量的大小都是根据规定的抽样计划抽取样品进行检查的活动。
16﹑随机抽查﹕是在进行批量抽查时采取的一种抽样方式﹐指不挑不拣的进行随意抽查﹐令每一个产品都有被抽到的机会。
17﹑允收﹕允收的产品并不一定代表该批产品中无次品﹐而是指次品的总数量仍在抽样标准的可接受范围内。
初步整理一些关于品质方面的知识如下:1、5W3H2、8D/5C报告3、QC 旧七大手法4、QC 新七大手法5、ISO/TS16949 五大核心手册6、10S/五常法7、7M1E8、SPC八大判异准则/三大判稳原则9、IE 七大手法10、ISO知识大总结二、详细内容规纳:1、5W3H思維模式What,Where,When,Who,Why,How,How much,How feel(1)Why:为何----为什么要做?为什么要如此做(有没有更好的办法)?(做这项工作的原因或理由)(2)What:何事----什么事?做什么?准备什么?(即明确工作的内容和要达成的目标)(3)Where:何处----在何处着手进行最好?在哪里做?(工作发生的地点)?(4)When:何时----什么时候开始?什么时候完成?什么时候检查?(时间)(5)Who:何人----谁去做?(由谁来承担、执行?)谁负责?谁来完成?(参加人、负责人)?(6)How:如何----如何做?如何提高效率?如何实施?方法怎样?(用什么方法进行)?(7)How much:何价----成本如何?达到怎样的效果(做到什么程度)?数量如果?质量水平如何?费用产出如何?概括:即为什么?是什么?何处?何时?由谁做?怎样做?成本多少?结果会怎样?也就是:要明确工作/任务的原因、内容、空间位置、时间、执行对象、方法、成本。
再加上工作结果(how do you feel):工作结果预测,就成为5W3H2、8D/5C报告(一)8D报告:D0:准备D1:成立改善小组D2:问题描述D3:暂时围堵行动D4:根本原因D5:制订永久对策D6:实施/确认PCAD7:防止再发生D8:结案并祝贺(二)5C报告:5C报告是DELL为质量问题解决而提出来的,即五个C打头的英文字母的缩写:描述;围堵措施;原因;纠正措施;验证检查。
相比于8D报告简单了些,但是基本思想相同为了书写更优良的5C报告,需要遵守“5C”准则:C1:Correct(准确):每个组成部分的描述准确,不会引起误解;C2:Clear(清晰):每个组成部分的描述清晰,易于理解;C3:Concise(简洁):只包含必不可少的信息,不包括任何多余的内容;C4:Complete(完整):包含复现该缺陷的完整步骤和其他本质信息;C5:Consistent(一致):按照一致的格式书写全部缺陷报告。
品质理念基本知识
一品质定义:
1.什么是品质?品质quality
一组固有特性满足要求的程度。
要求明示的、通常隐含的或必须履行的需求或期望。
(1)、产品品质,产品满足规定需要或潜在需要的特征和特性和总和。
(2)、服务品质,是指服务业各项活动或工业产品的销售和售后服务活动,满足规定或潜在需要的特征和特性的总和。
(3)、过程品质,过程满足规定需要或潜在需要的特征和特性的总和。
(4)、工作品质,一般是指与质量有关的各项工作,对产品质量、服务质量的保证程序。
工作质量涉及各个部门,各个岗位工作的有效性,同时,决定着产品质量、服务质量。
然而,它又取决于人的素质,包括工作人员的质量意识责任心、业务水平。
、如何做好品质管理
1、品质管理的目的
1.1对消费者、顾客做保征,使能长期、安心、满足的使用产品或服务
1.2使质量、成本、交期达到最佳状态,尤其是品质成本的降低。
2、对品质管理的误解
2.1 品质管理=管理品质
2.2品质是靠检查出来的
2.3没有不良品就是品质
2.4品质管理是品质部门的事情
2.5品质只限于产品品质
3 .、品质失败的六大主因
A、没有正式的书面规定,甚多的口头命令与管理
B、即使有书面规定,甚多人未遵照规定执行或作业
C、无授权的私自变更作业程序或方法
D、失效的文件及规定未能立即销毁、废止
E、纠正措施没有彻底有效,亦无预防措施的心理准备
F、使用未经校正的设备、仪器、量具导致检测无效。
A、熟悉自己岗位的质量职责
B、清楚工作所依据的文件
C、做好工作所需要的记录
D、了解与本人有关工作接口
E、熟悉本部门的质量体系文件和自己工作相关的部分
F、 F 熟练掌握工作技能
5.品质工作的性质和技巧
预防错误发生;
持续改善,灵活运用各种品管手法;坚持原则,注意弹性,善于
交流、沟通以事实为依据,以数据说话,不要“大概加可能” ;
凡事多问为什么?然后“ PDPC”
把握“三现、5M 5W2H事事寻找原因,寻求方法
1.观察能力:(1). 对任何有疑问的地方,都要去求证.
(2)对以前一直这样做的(经验), 但双感觉不适当的要去求证去改善.
2.运用能力(1)多向思维(正向、逆向、发散、逻辑等思维)(2)多想、多说、多写、多做(实验):
(3)构想计划实验、疑点记录
三.品质管理的常用工具& 方法
1。
防呆设计
对流程中的异常给予快速的回应,以使操作者有及时修正的机会,防止工作
者在流程未开始之前的错误而导致不合格,如颜色的应用:分级管理、标识
管理、警示管理;形状的应用—产品的组合等
2。
、QC七大手法
查检表—集数据,柏拉图—抓重点,鱼骨头—找原因,直方图---显分布,
散布图--- 看相关,层别法---作解析,管制图--- 管异常
3.5W2H 法
1、What--- 什么问题?(主要问题)
2、Why--- 为什么要这样做(目标)明确目标,消除不必要的步骤
3、Where--- 在哪里/完成到什么地方了(地点)
4 、When--- 什么时间是最佳的,何时开始/ 结束(时间)选择
顺序
5、Who - 谁去执行,谁负责(人)
6、How - 如何完成,是否有其它的方法(方法)将工作简化
7、How much--- 完成到什么程度,成本多少(程度,成本
4.、4M1E (Man —人,Machine —机器,Material —物料,Method —方法,Environment —环境)
5. 三现政策:
现场:
到问题发生的现场去
现物:对发生问题进行确认
现状:实实在在进行分析
三不政策
1、不接受不良品
2、不制造不良品
3、不放过不良品
二个重点
1 、首件检查要彻底,避免错误再补救
2 、制造过程要重视(发现异常)停线处置排除继续生产一个目标:
如期如数的产出符合客户及法规要求的产品,不断的朝零缺点奋斗6.五不放过
1、原因找不到--- 不放过
2、责任分不清--- 不放过
3、纠正措施不落实--- 不放过
4、纠正措施不验证--- 不放过
5、有效措施不纳入--- 不放过
7.品质五大理念:
1.品质是制造出来的
2.品质不是检验出来的
3.品质是设计出来的
4.品质是管理出来的
5.品质是习惯出来的
8.四大作法
1、参照作业指导书的要求,了解本身岗位的要领
2、参照规范、
标准
3、未做先检查(首件
检查)
4、做完再确认
9 .问题解决八大步法:
P计划
D实
施
C检
查
A措施
&巩固措施/标准化。