初三数学(上)-频率与概率简述
- 格式:ppt
- 大小:1006.00 KB
- 文档页数:11
数学上“频率”与“概率”的关系?我是中考数学当百荟,从事初中数学教学三⼗多年。
说到“频率”与“概率”的关系,⾸先要了解初中数学中基本的统计思想:⽤样本估计总体,⽤频率估计概率;其次,要知道数学试验的统计量:频率=频数/总次数。
频率是通过试验得到的统计量,⽽概率是通过建⽴数学模型,计算得到的理论值。
在⼀定的情况下,可以⽤频率去估计(代替)事件发⽣的概率。
⼀。
⽤样本估计总体统计中,通常通过调查的⽅式获取相关的统计量。
调查通常有两种⽅式:普查和抽样调查。
⽐如:第六次全国⼈⼝普查(2010年11⽉1⽇),就是在国家统⼀规定的时间内,按照统⼀的⽅法、统⼀的项⽬、统⼀的调查表和统⼀的标准时点,对全国⼈⼝普遍地、逐户逐⼈地进⾏的⼀次性调查登记。
这次⼈⼝普查登记的全国总⼈⼝为1,339,724,852⼈这个数据采⽤的就是普查⽅式得到的。
⽽国家统计局每季度发布的居民⼈均可⽀配收⼊、居民消费价格指数、调查失业率等统计指标,是采⽤抽样调查⽅式获取的。
当统计的总体容量很⼤,调查耗时费⼒,调查成本巨⼤或者试验具有破坏性时,不宜采⽤普查⽅式,就要⽤抽样的⽅式来进⾏统计,然后⽤样本的统计量,去估计总体统计量。
这种统计思想就叫做⽤样本估计总体。
⽐如:某照明企业⽣产⼀批LED灯泡,为统计这批LED灯泡的使⽤寿命,采⽤哪种调查⽅式⽐较适合呢?因为要了解LED的使⽤寿命,按试验要求,就必须将LED灯泡变成“长明灯”,⼀直点亮直⾄⾃然熄灭(寿终正寝)。
这样试验是具有破坏性的,显然不能⽤普查⽅式,只能采⽤抽样的⽅式来进⾏。
从这批LED灯泡中,随机抽取50只灯泡作为⼀个样本,通过试验得到这个样本的平均使⽤寿命为3000⼩时,然后我们就说该企业的这批LED灯泡(总体)的使⽤寿命为3000⼩时。
⼆。
⽤频率估计概率俗话说,天有不测风云,⼈有旦⼣祸福。
这句话从数学的⾓度来理解就是,在⾃然界和⼈类社会中,严格确定的事件是⼗分有限的,⽽随机事件却是⼗分普遍的,概率就是对随机事件的⼀种数学的定量描述。
九年级数学频率与概率的计算数学是一门具有重要意义的学科,频率与概率是数学中一个非常重要的概念。
在九年级的数学课程中,频率与概率的计算是必不可少的内容。
本文将详细介绍九年级数学中频率与概率的计算方法。
一、频率的计算方法在统计学中,频率是指某一事件在一定次数内发生的次数。
频率的计算公式为:频率 = 事件发生的次数 / 总次数。
以一个实际的例子来说明频率的计算方法。
假设某班级有30名学生,其中有10名学生喜欢打篮球。
那么我们可以通过统计每个学生的喜好,来计算喜欢打篮球的频率。
首先,我们需要记录每个学生的喜好情况,然后统计喜欢打篮球的学生数目。
在这个例子中,假设有7名学生喜欢打篮球,那么频率 = 7 / 30 = 0.23。
通过计算,我们可以得知喜欢打篮球的学生频率为0.23,也就是说在这个班级中有约23%的学生喜欢打篮球。
二、概率的计算方法概率是指某个事件在所有可能事件中发生的可能性大小。
概率的计算方法可以通过频率来进行估算。
概率的计算公式为:概率 = 事件发生的次数 / 总次数。
以一个掷骰子的例子来说明概率的计算方法。
骰子有六个面,每个面上都有一个数字(从1到6)。
假设我们想知道掷骰子后出现偶数的概率。
首先,我们需要统计出现偶数的次数。
在掷骰子的30次实验中,我们记录到有20次出现了偶数。
那么偶数的概率 = 20 / 30 = 0.67。
通过计算,我们可以得知掷骰子后出现偶数的概率为0.67,也就是说在这个实验中有约67%的可能性出现偶数。
三、频率与概率的关系频率与概率之间存在着密切的关系。
当实验次数趋于无穷大时,频率将趋于概率。
也就是说,概率可以通过频率进行估算。
在实际应用中,我们经常使用频率来估算概率。
通过进行大量的实验,我们可以得到事件发生的频率,从而可以估算出概率。
比如,我们可以通过进行一系列实验来估算同时掷两个骰子后出现两个六的概率。
在100次实验中,我们记录到出现两个六的次数为15次。
那么概率≈ 15 / 100 = 0.15。
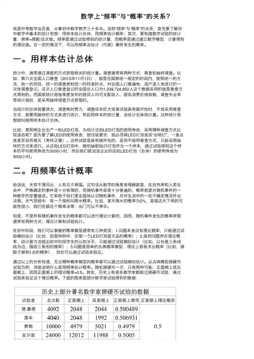
第二十五章 概率初步25.3 用频率估计概率用频率估计概率连续抛掷一枚质地均匀的硬币10次、20次、30次、40次、50次……分别记录每轮试验中硬币“正面向上”和“反面向上”出现的次数,求出“正面向上”和“反面向上”的频率,分析数据,可探索出频率的变化规律.用频率估计概率(1)从长期实践中,人们观察到,对一般的随机事件,在做大量重复试验时,随着试验次数的增加,一个事件出现的频率,总在一个固定数的附近摆动,显示出一定的稳定性.因此,我们可以通过大量的重复试验,用一个随机事件发生的频率去估计它的概率. (2)一般地,在大量重复试验中,如果事件A 发生的频率mn稳定于某个常数p ,那么事件A 发生的概率P (A )=p .n 个除颜色外其他完全相同的小球,其中有9个黄球,每次摸球前先将盒子里的球摇匀,任意摸出一个球记下颜色后再放回盒子,通过大量重复摸球试验后发现,摸到黄球的频率稳定在0.3,那么估计摸到黄球的概率为A.0.3 B.0.7C.0.4 D.0.6【答案】A【解析】∵通过大量重复摸球实验后发现,摸到黄球的频率稳定在0.3,∴估计摸到黄球的概率为0.3,故选A.【名师点睛】一般地,在大量重复试验中,如果事件A发生的频率mn稳定于某个常数p,那么估计事件A发生的概率P(A)=p.试验得出的频率只是概率的估计值.概率是针对大量重复试验而言的,大量重复试验反映出的规律并非在每一次试验中都发生.(1)将表格补充完成;(精确到0.01)(2)估计这名同学投篮一次,投中的概率约是多少(精确到0.1)?(3)根据此概率,估计这名同学投篮622次,投中的次数约是多少?【解析】(1)153÷300=0.51,252÷500≈0.50;故答案为:0.51,0.50;(2)估计这名同学投篮一次,投中的概率约是0.5;(3)622×0.5=311(次).所以估计这名同学投篮622次,投中的次数约是311次.1.关于频率和概率的关系,下列说法正确的是A.频率等于概率B.当试验次数很大时,概率稳定在频率附近C.当试验次数很大时,频率稳定在概率附近D.试验得到的频率和概率不可能相等2.随机事件A出现的频率mn满足A.mn=0 B.mn=1C.mn>1 D.0<mn<13.两人各抛一枚硬币,则下面说法正确的是A.每次抛出后出现正面或反面是一样的B.抛掷同样的次数,则出现正、反面的频数一样多C.在相同条件下,即使抛掷的次数很多,出现正、反面的频数也不一定相同D.当抛掷次数很多时,出现正、反面的次数就相同了4.一个不透明的口袋里装有除颜色不同外其余都相同的10个白球和若干个红球,在不允许将球倒出来数的前提下,小亮为了估计其中的红球数,采用如下方法:先将口袋中的球摇匀,再从口袋中随机摸出1球,记下颜色,然后把它放回口袋中,不断重复上述过程,小亮共摸了1000次,其中有200次摸到白球,因此小亮估计口袋中的红球有A.60个B.50个C.40个D.30个5.在一个不透明的袋中装有黑色和红色两种颜色的球共15个,每个球除颜色外都相同,每次摇匀后随即摸出一个球,记下颜色后再放回袋中,通过大量重复摸球实验后,发现摸到黑球的频率稳定于0.6,则可估计这个袋中红球的个数约为__________.6.在一只不透明的口袋里装有只有颜色不同的黑、白两种颜色的球共20个,某学习小组做摸球实验,将球搅匀后从中随机摸出一个球记下颜色,然后把它放回袋中,不断重复,下表是活动进行中的一组统计数据:(1)上表中的a=__________;(2)“摸到白球”的概率的估计值是__________(精确到0.1);(3)试估算口袋中黑、白两种颜色的球各有多少个?7.某批彩色弹力球的质量检验结果如下表:(1)请在图中完成这批彩色弹力球“优等品”频率的折线统计图(2)这批彩色弹力球“优等品”概率的估计值大约是多少?(精确到0.01)(3)从这批彩色弹力球中选择5个黄球、13个黑球、22个红球,它们除了颜色外都相同,将它们放入一个不透明的袋子中,求从袋子中摸出一个球是黄球的概率.(4)现从第(3)问所说的袋子中取出若干个黑球,并放入相同数量的黄球,搅拌均匀,使从袋子中摸出一个黄球的概率为14,求取出了多少个黑球?1.在一个不透明的布袋中,红球、黑球、白球共有若干个,除颜色外,它们的形状、大小、质地等完全相同.小新从布袋中随机摸出一球,记下颜色后放回布袋中,摇匀后再随机摸出一球,记下颜色后放回……如此大量摸球试验后,小新发现从布袋中摸出红球的频率稳定于0.2,摸出黑球的频率稳定于0.5,对此试验,他总结出下列结论:①若进行大量摸球试验,摸出白球的频率应稳定于0.3;②若从布袋中任意摸出一个球,该球是黑球的概率最大;③若再摸球100次,必有20次摸出的是红球.其中说法正确的是A.①②③B.①②C.①③D.②③2.抛掷一枚质地均匀的硬币2000次,正面朝上的次数最有可能为A.500B.800C.1000D.12003.在一个不透明的盒子里装有4个黑球和若干个白球,它们除颜色外完全相同,摇匀后从中随机摸出一个球记下颜色,再把它放回盒子中,不断重复,共摸球40次,其中10次摸到黑球,则估计盒子中大约有________个白球.4.一鱼池里有鲤鱼,鲫鱼,鲢鱼共1000尾,一渔民通过多次捕捞试验后发现,鲤鱼,鲫鱼出现的概率约为31%和42%,则这个鱼池里大概有鲤鱼______尾,鲫鱼______尾,鲢鱼______尾.5.某公司对一批某品牌衬衣的质量抽检结果如下表.(1)从这批衬衣中抽1件是次品的概率约为多少?(2)如果销售这批衬衣600件,那么至少要再准备多少件正品衬衣供买到次品的顾客更换?6.小明抛硬币的过程(每枚硬币只有正面朝上和反面朝上两种情况)见下表,阅读并回答问题:(1)从表中可知,当抛完10次时正面出现3次,正面出现的频率为30%,那么,小明抛完10次时,得到__________次反面,反面出现的频率是__________;(2)当他抛完5000次时,反面出现的次数是__________,反面出现的频率是__________;(3)通过上表我们可以知道,正面出现的频数和反面出现的频数之和等于__________,正面出现的频率和反面出现的频率之和等于__________.1.(2019•湖北襄阳)下列说法错误的是A.必然事件发生的概率是1B.通过大量重复试验,可以用频率估计概率C.概率很小的事件不可能发生D.投一枚图钉,“钉尖朝上”的概率不能用列举法求得2.(2019•江苏泰州)小明和同学做“抛掷质地均匀的硬币试验”获得的数据如表:若抛掷硬币的次数为1000,则“正面朝上”的频数最接近A.20 B.300C.500 D.8003.(2019•绍兴)为了解某地区九年级男生的身高情况,随机抽取了该地区100名九年级男生,他们的身高x(cm)统计如下:根据以上结果,抽查该地区一名九年级男生,估计他的身高不低于180cm的概率是A.0.85 B.0.57 C.0.42 D.0.154.(2019•柳州)柳州市某校的生物兴趣小组在老师的指导下进行了多项有意义的生物研究并取得成果.下面是这个兴趣小组在相同的实验条件下,对某植物种子发芽率进行研究时所得到的数据:依据上面的数据可以估计,这种植物种子在该实验条件下发芽的概率约是__________(结果精确到0.01).5.(2019•长沙)在一个不透明的袋子中有若干个小球,这些球除颜色外无其他差别,从袋中随机摸出一球,记下其颜色,这称为一次摸球试验,然后把它重新放回袋中并摇匀,不断重复上述过程.以下是利用计算机模拟的摸球试验统计表:根据试验所得数据,估计“摸出黑球”的概率是__________.(结果保留小数点后一位)6.(2019•雅安)某校为了解本校学生对课后服务情况的评价,随机抽取了部分学生进行调查,根据调查结果制成了如下不完整的统计图.根据统计图:(1)求该校被调查的学生总数及评价为“满意”的人数;(2)补全折线统计图;(3)根据调查结果,若要在全校学生中随机抽1名学生,估计该学生的评价为“非常满意”或“满意”的概率是多少?1.【答案】C【解析】概率是一个确定的数,频率是一个变化量,当试验次数很大时,频率会稳定在概率附近.由此可得,选项C 正确.故选C . 2.【答案】D【解析】大量重复试验中具有某种规律性的事件叫做随机事件,故频率mn的含义是在n 次试验中发生m 次,即必有0<mn<1.故选D . 3.【答案】C【解析】抛硬币是一个随机事件,抛一枚硬币,出现正面朝上或者反面朝上都有可能,但事先无法预料.故选C . 4.【答案】C【解析】∵小亮共摸了1000次,其中200次摸到白球,则有800次摸到红球, ∴白球与红球的数量之比为1:4, ∵白球有10个,∴红球有10×4=40(个), 故选C . 5.【答案】6【解析】黑球个数为:150.69⨯=,红球个数:1596-=.故答案为:6.【名师点睛】本题考查了频数和频率,频率是频数与总数之比,掌握频数频率的定义是解题的关键. 6.【解析】(1)a =290500=0.58,故答案为:0.58; (2)随着实验次数的增加“摸到白球”的频率趋向于0.60,所以其概率的估计值是0.60,故答案为:0.60; (3)由(2)摸到白球的概率估计值为0.60,所以可估计口袋中白球的个数=20×0.6=12(个),黑球20−12=8(个). 答:黑球8个,白球12个.【名师点睛】本题考查利用频率估计概率,事件A 发生的频率等于事件A 出现的次数除以实验总次数;在实验次数非常大时,事件A 发生的频率约等于事件发生的概率,本题可据此作答;对于(3)可直接用概率公式.7.【解析】(1)如图,(2)()10.9420.9460.9510.9490.9485⨯++++=1 4.7365⨯=0.9472≈0.95. (3)P (摸出一个球是黄球)=551322++=18.(4)设取出了x 个黑球,则放入了x 个黄球,则551322x +++=14,解得x =5.答:取出了5个黑球.【名师点睛】本题考查利用频率估算概率,数量较大、批次较多时用求平均值的方法更接近概率,理解题意灵活运用概率公式是解题关键.1.【答案】B【解析】∵在一个不透明的布袋中,红球、黑球、白球共有若干个,其中摸出红球的频率稳定于20%,摸出黑球的频率稳定于50%,∴①若进行大量摸球实验,摸出白球的频率稳定于:1–20%–50%=30%,故此选项正确; ∵摸出黑球的频率稳定于50%,大于其它频率,∴②从布袋中任意摸出一个球,该球是黑球的概率最大,故此选项正确;③若再摸球100次,不一定有20次摸出的是红球,故此选项错误;故正确的有①②.故选B.【名师点睛】此题主要考查了利用频率估计概率,根据频率与概率的关系得出是解题关键.2.【答案】C【解析】抛掷一枚质地均匀的硬币2000次,正面朝上的次数最有可能为1000次,故选C.【名师点睛】本题主要考查随机事件,关键是理解必然事件为一定会发生的事件;解决此类问题,要学会关注身边的事物,并用数学的思想和方法去分析、看待、解决问题,提高自身的数学素养.3.【答案】12【解析】∵共试验40次,其中有10次摸到黑球,∴白球所占的比例为:40103 404-=,设盒子中共有白球x个,则344xx=+,解得x=12,经检验,x=12是原方程的根,故答案为:12.【名师点睛】本题考查利用频率估计概率.大量反复试验下频率稳定值即概率.关键是根据白球的频率得到相应的等量关系.4.【答案】310;420;270【解析】根据所给数据可得:鲤鱼:1000×31%=310(尾);鲫鱼:1000×42%=420(尾);鲢鱼:1000–310–420=270(尾).故答案为:310;420;270.5.【答案】(1)0.06;(2)36件【解析】(1)抽查总体数m=50+100+200+300+400+500=1550,次品件数n=0+4+16+19+24+30=93,P(抽到次品)=931550=0.06.(2)根据(1)的结论:P(抽到次品)=0.06,则600×0.06=36(件).答:至少准备36件正品衬衣供顾客调换.6.【答案】(1)7;70%;(2)2502;50.04%;(3)抛掷总次数;1【解析】(1)从表中可知,当抛完10次时正面出现3次,正面出现的频率为30%,那么,小明抛完 10次时,得到7次反面,反面出现的频率是710=0.7=70%; (2)当他抛完5000次时,反面出现的次数是5000–2498=2502,反面出现的频率是2502÷5000=0.5004=50.04%;(3)通过上面我们可以知道,正面出现的频数和反面出现的频数之和等于抛掷总次数,正面出现的频率和反面出现的频率之和等于1.1.【答案】C【解析】A 、必然事件发生的概率是1,正确;B 、通过大量重复试验,可以用频率估计概率,正确;C 、概率很小的事件也有可能发生,故错误;D 、投一枚图钉,“钉尖朝上”的概率不能用列举法求得,正确,故选C .2.【答案】C【解析】观察表格发现:随着实验次数的增加,正面朝上的频率逐渐稳定到0.5附近,所以抛掷硬币的次数为1000,则“正面朝上”的频数最接近1000×0.5=500次,故选C .3.【答案】D【解析】样本中身高不低于180cm 的频率==0.15,所以估计他的身高不低于180cm 的概率是0.15.故选D .4.【答案】【解析】概率是大量重复试验的情况下,频率的稳定值可以作为概率的估计值,即次数越多的频率越接近于概率,∴这种种子在此条件下发芽的概率约为0.95.故答案为:0.95.5.【解答】观察表格发现随着摸球次数的增多频率逐渐稳定在0.4附近,故摸到白球的频率估计值为0.4;故答案为:0.4.6.【解析】(1)由折线统计图知“非常满意”9人,由扇形统计图知“非常满意”占15%,所以被调查学生总数为9÷15%=60(人),所以“满意”的人数为60–(9+21+3)=27(人);15100(2)如图:(3)所求概率为.=6927035。
浙教版数学九年级上册《2.3 用频率估计概率》说课稿2一. 教材分析《2.3 用频率估计概率》是浙教版数学九年级上册第四章的内容。
这部分内容是在学生已经掌握了概率的基本概念,以及如何通过实验来探究事件发生的可能性之后进行学习的。
在本节课中,学生将学习如何利用频率来估计事件的概率,进一步理解概率的内涵。
教材通过具体的实例,引导学生感受频率与概率之间的关系,培养学生的数学应用能力。
二. 学情分析九年级的学生已经具备了一定的概率基础知识,对概率概念有一定的理解。
但是,对于如何利用频率来估计概率,以及频率与概率之间的关系,可能还不是很清楚。
因此,在教学过程中,我将会注意引导学生通过实验来探究频率与概率之间的关系,让学生在实践中掌握用频率估计概率的方法。
三. 说教学目标1.知识与技能:理解频率与概率之间的关系,学会如何利用频率来估计概率。
2.过程与方法:通过实验探究,感受频率与概率之间的关系,培养学生的动手实践能力。
3.情感态度与价值观:培养学生对数学的兴趣,提高学生运用数学知识解决实际问题的能力。
四. 说教学重难点1.重点:频率与概率之间的关系,如何利用频率来估计概率。
2.难点:频率与概率之间的关系在实际问题中的应用。
五. 说教学方法与手段在本节课中,我将采用实验探究、小组讨论、讲解示范等教学方法。
同时,利用多媒体教学手段,为学生提供丰富的学习资源,帮助学生更好地理解和掌握知识。
六. 说教学过程1.导入新课:通过复习概率的基本概念,引导学生思考如何用实验来探究事件发生的可能性。
2.探究频率与概率之间的关系:让学生进行实验,观察实验结果,引导学生发现频率与概率之间的关系。
3.讲解频率估计概率的方法:通过对实验结果的分析,讲解如何利用频率来估计概率。
4.应用练习:让学生运用所学的知识解决实际问题,巩固用频率估计概率的方法。
5.总结提升:引导学生总结本节课所学的内容,提高学生对频率与概率之间关系的理解。
七. 说板书设计板书设计如下:频率与概率之间的关系八. 说教学评价本节课的评价方式主要包括课堂表现、练习完成情况和小组讨论。
用频率估计概率一、知识点1. 用频率可以估计概率一般地,在大量重复试验中,如果事件A发生的频率mn会稳定在某个常数p附近,那么事件A发生的概率P(A)=p=m n.二、标准例题:例1:做“抛掷一枚质地均匀的硬币试验”,在大量重复试验中,对于事件“正面朝上”的频率和概率,下列说法正确的是()A.概率等于频率B.频率等于12C.概率是随机的D.频率会在某一个常数附近摆动【答案】D【解析】A、概率不等于频率,A选项错误;B、频率等于正面朝上的次数总次数,B选项错误C、概率是稳定值不变,C选项错误D、频率会在某一个常数附近摆动,D选项是正确的。
故答案为:D总结:此题主要考查了概率公式,以及频率和概率的区别。
例2:“五一”长假期间,某玩具超市设立了一个如图所示的可以自由转动的转盘,开展有奖购买活动,顾客购买玩具就能获得一次转动转盘的机会,当转盘停止时,指针落在哪一区域就可以获得相应奖品.下表是该活动的一组统计数据:下列说法不正确的是()A.当n很大时,估计指针落子在”铅笔“区域的概率大约是0.70B.假如你去转动转盘一次,获得“铅笔”概率大约是0.70C.如果转动转盘3000次,指针落在“文具盒”区域的次数大约有900次D.转动转盘20次,一定有6次获得“文具盒”【答案】D【解析】A、频率稳定在0.7左右,故用频率估计概率,指针落在“铅笔”区域的频率大约是0.70,故A选项正确;由A可知B、转动转盘一次,获得铅笔的概率大约是0.70,故B选项正确;C、指针落在“文具盒”区域的概率为0.30,转动转盘2000次,指针落在“文具盒”区域的次数大约有3000×0.3=900次,故C选项正确;D、随机事件,结果不确定,故D选项正确.故选D.总结:本题要理解用面积法求概率的方法.注意概率是多次实验得到的一个相对稳定的值.例3:下表记录了一名球员在罚球线上投篮的结果.(1)计算表中的投中频率(精确到0.01);(2)这名球员投篮一次,投中的概率约是多少(精确到0.1)?【答案】(1)见解析;(2)0.5.【解析】(1)根据题意得:28÷50=0.56;60÷100=0.60;78÷150=0.52;104÷200=0.52;123÷250≈0.49;152÷300≈0.51;350÷251≈0.50;见下表:(2)由题意得:投篮的总次数是50+100+150+200+250+300+350=1400(次),投中的总次数是28+60+78+104+123+152+251=796(次),则这名球员投篮的次数为1400次,投中的次数为796,故这名球员投篮一次,投中的概率约为:796 1400≈0.5.故答案为:0.5.总结:本题考查利用频率估计概率,解题的关机爱你是掌握利用频率估计概率.例4:为了解某地七年级学生身高情况,随机抽取部分学生,测得他们的身高(单位:cm),并绘制了如下两幅不完整的统计图,请结合图中提供的信息,解答下列问题.(1)填空:样本容量为,a=;(2)把频数分布直方图补充完整;(3)若从该地随机抽取1名学生,估计这名学生身高低于160cm的概率.【答案】(1)故答案为100,30;(2)见解析;(3)0.45.解:(1)5415100360÷=,所以样本容量为100;B组的人数为100153515530----=,所以3010030100a=⨯=,则30a=;故答案为100,30;(2)补全频数分布直方图为:(3)样本中身高低于160cm的人数为153045+=,样本中身高低于160cm的频率为450.45 100=,所以估计从该地随机抽取1名学生,估计这名学生身高低于160cm的概率为0.45.总结:本题考查了利用频率估计概率:用频率估计概率得到的是近似值,随实验次数的增多,值越来越精确.也考查了统计中的有关概念.三、练习1.以下说法合理的是()A.小明做了3次掷图钉的实验,发现2次钉尖朝上,由此他说钉尖朝上的概率是2 3B.某彩票的中奖概率是5%,那么买100张彩票一定有5张中奖C.某射击运动员射击一次只有两种可能的结果:中靶与不中靶,所以他击中靶的概率是1 2D.小明做了3次掷均匀硬币的实验,其中有一次正面朝上,2次正面朝下,他认为再掷一次,正面朝上的概率还是1 2【答案】D解:小明做了3次掷图钉的实验,发现2次钉尖朝上,由此他说钉尖朝上的概率是23是错误的,3次试验不能总结出概率,故选项A错误,某彩票的中奖概率是5%,那么买100张彩票可能有5张中奖,但不一定有5张中奖,故选项B错误,某射击运动员射击一次只有两种可能的结果:中靶与不中靶,所以他击中靶的概率是12不正确,中靶与不中靶不是等可能事件,一般情况下,脱靶的概率大于中靶的概率,故选项C错误,小明做了3次掷均匀硬币的实验,其中有一次正面朝上,2次正面朝下,他认为再掷一次,正面朝上的可能性是12,故选项D正确,故选:D.2.小张承包了一片荒山,他想把这片荒山改造成一个苹果园,现在有一种苹果树苗,它的成活率如下表所示:下面有四个推断:①当移植的树数是1500时,表格记录成活数是1335,所以这种树苗成活的概率是0.890;②随着移植棵数的增加,树苗成活的频率总在0.900附近摆动,显示出一定的稳定性,可以估计树苗成活的概率是0.900;③若小张移植10000棵这种树苗,则可能成活9000棵;④若小张移植20000棵这种树苗,则一定成活18000棵.其中合理的是()A.①③B.①④C.②③D.②④【答案】C【解析】解:①当移植的树数是1 500时,表格记录成活数是1 335,这种树苗成活的概率不一定是0.890,故错误;②随着移植棵数的增加,树苗成活的频率总在0.900附近摆动,显示出一定的稳定性,可以估计树苗成活的概率是0.900,故正确;③若小张移植10 000棵这种树苗,则可能成活9 000棵,故正确;④若小张移植20 000棵这种树苗,则不一定成活18 000棵,故错误.故选:C.3.某运动员投篮5次,投中4次,则该运动员下一次投篮投中的概率为()A.15B.14C.45D.不能确定【答案】D【解析】因为投中是不确定的事件,所以下次投篮投中的概率不能确定.故选:D4.在一个不透明的布袋中,红球、黑球、白球共有若干个,除颜色外,它们的形状、大小、质地等完全相同.小新从布袋中随机摸出一球,记下颜色后放回布袋中,摇匀后再随机摸出一球,记下颜色后放回……如此大量摸球试验后,小新发现从布袋中摸出红球的频率稳定于0.2,摸出黑球的频率稳定于0.5,对此试验,他总结出下列结论:①若进行大量摸球试验,摸出白球的频率应稳定于0.3;②若从布袋中任意摸出一个球,该球是黑球的概率最大;③若再摸球100次,必有20次摸出的是红球.其中说法正确的是()A.①②③B.①②C.①③D.②③【答案】B【解析】解:∵在一个不透明的布袋中,红球、黑球、白球共有若干个,其中摸出红球的频率稳定于20%,摸出黑球的频率稳定于50%,∴①若进行大量摸球实验,摸出白球的频率稳定于:1-20%-50%=30%,故此选项正确;∵摸出黑球的频率稳定于50%,大于其它频率,∴②从布袋中任意摸出一个球,该球是黑球的概率最大,故此选项正确;③若再摸球100次,不一定有20次摸出的是红球,故此选项错误;故正确的有①②.故选:B.5.在利用正六面体骰子进行频率估计概率的实验中,小闽同学统计了某一结果朝上的频率,绘出的统计图如图所示,则符合图中情况的可能是()A.朝上的点数是6的概率B.朝上的点数是偶数的概率C.朝上的点数是小于4的概率D.朝上的点数是3的倍数的概率【答案】D【解析】A. 掷一枚正六面体的骰子,出现6点的概率为16,故此选项错误;B. 掷一枚正六面体的骰子,点数为偶数的概率为12,故此选项错误;C.掷一枚正六面体的骰子,点数小于4的概率为12,故此选项错误;D.掷一枚正六面体的骰子,点数为3的倍数的概率为10.333,故此选项正确;6.对某批乒乓球的质量进行随机抽查,结果如下表所示:当n越大时,优等品率趋近于概率______.(精确到0.01)【答案】0.82.【解析】解:由表可知,随着乒乓球数量的增多,其优等品的频率逐渐稳定在0.82附近,在这批乒乓球中任取一个,它为优等品的概率大约是0.82,故答案为:0.82.7.有五个面的石块,每个面上分别标记1,2,3,4,5,现随机投掷100次,每个面落在地面上的次数如下表,估计石块标记3的面落在地面上的概率是______.【答案】20【解析】解:石块标记3的面落在地面上的频率是15100=320,于是可以估计石块标记3的面落在地面上的概率是3 20.故答案为:3 20.8.某篮球运动员在同一条件下进行投篮训练,结果如下表:投中的频率根据上表,该运动员投中的概率大约是__________(结果精确到0.01).【答案】0.85【解析】由表格可知,该运动员大量投篮时,投中的频率稳定在0.85附近,所以该运动员投中的概率大约是0.85. 故答案为:0.85.9.某林场要考察一种幼树在一定条件下的移植成活率,在移植过程中的统计结果如下表所示:在此条件下,估计该种幼树移植成活的概率为_________________(精确到0.01);若该林场欲使成活的幼树达到4.3万棵,则估计需要移植该种幼树_________万棵.【答案】0.86 5【解析】(1)概率是大量重复实验的情况下,频率的稳定值可以作为概率的估计值,即次数越多的频率越接近于概率∴这种幼树移植成活率的概率约为0.86.(2)由表格可知,随着树苗移植数量的增加,树苗移植成活率越来越稳定. 当移植总数为15000时,成活率为0.861,于是可以估计树苗移植成活率为0.86, 则该林业部门需要购买的树苗数量约为4.3÷0.86=5万棵. 10.小颖和小红两位同学在学习“概率”时,做掷骰子(质地均匀的正方体)实验. (1)他们在一次实验中共做了60次试验,试验的结果如下:①填空:此次实验中“3点朝上”的频率为________;②小红说:“根据实验,出现3点朝上的概率最小.”她的说法正确吗?为什么?(2)小颖和小红在实验中如果各掷一枚骰子,那么两枚骰子朝上的点数之和为多少时的概率最大?试用列表或画树状图的方法加以说明,并求出其最大概率.【答案】(1)①110;②小红的说法不正确,理由详见解析;(2)16. 【解析】解:(1)①∵实验中“3点朝上”的次数有6次,总数为60, ∴此次实验中“3点朝上”的频率为6÷60=110; ②小红的说法不正确,∵利用频率估计概率实验次数必须比较多,重复实验,频率才慢慢接近概率,而她的实验次数太少,没有代表性,∴小红的说法不正确;(2)两枚骰子朝上的点数之和可能情况:,,,,, ,∴和为2的有1种, 和为3的有2种, 和为4的有3种, 和为5的有4种, 和为6的有5种, 和为7的有6种, 和为8的有5种, 和为9的有4种, 和为10的有3种, 和为11的有2种, 和为12的有1种,两枚骰子朝上的点数之和为7时的概率最大, 则最大概率为:6÷36=16.11.已知一只纸箱中装有除颜色外完全相同的红色、黄色、蓝色乒乓球共100个.从纸箱中任意摸出一球,摸到红色球、黄色球的概率分别是0.2、0.3. (1)试求出纸箱中蓝色球的个数;(2)小明向纸箱中再放进红色球若干个,小丽为了估计放入的红球的个数,她将箱子里面的球搅匀后从中随机摸出一个球记下颜色,再把它放回箱子中,多次重复上述过程后,她发现摸到红球的频率在0.5附近波动,请据此估计小明放入的红球的个数. 【答案】(1)50;(2)60 【解析】(1)由已知得纸箱中蓝色球的个数为:100×(1﹣0.2﹣0.3)=50(个) (2)设小明放入红球x 个.根据题意得:200.5100xx+=+解得:x =60(个).经检验:x =60是所列方程的根. 答:小明放入的红球的个数为60.12.在一个不透明的盒子里装有只有颜色不同的黑、白两种球共50个,小颖做摸球实验,她将盒子里面的球搅匀后从中随机摸出一个球记下颜色,再把它放回盒子中,不断重复上述过程,下表是实验中的一组统计数据:(1)请估计当n很大时,摸到白球的频率将会接近(精确到0.1);(2)假如摸一次,摸到黑球的概率P=;(3)试估算盒子里黑颜色的球有多少只.【答案】(1)0.6;(2)0.4;(3)20.【解析】(1)当n很大时,摸到白球的频率将会接近0.6(2)摸到黑球的概率P=1-0.6=0.4(3)盒子里黑颜色的球有50×0.4=20.13.“五一”期间,某商场推出“购物满额即可抽奖”活动.商场在抽奖箱中装有1个红球、2个黄球、3个白球、8个黑球,每个球除颜色外都相同,红球、黄球、白球分别代表一、二、三等奖,黑球代表谢谢参与.获得抽奖机会的顾客每次从箱子中摸出一个球,按相应颜色对应等级兑换奖品,每次所摸得球再放回抽奖箱,摇匀后由下一位顾客抽奖.已知小明获得1次抽奖机会.(1)小明是否一定能中奖___________;(填是、否)(2)求出小明抽到一等奖的概率;(3)在这个活动中,中奖和没中奖的机会相等吗?为什么?如果不相等,可以如何改变球的个数,使中奖和没中奖的机会相等?(只写一种即可)【答案】(1)否;(2)小明抽到一等奖的概率是114;(3)见解析.【解析】解:(1)否;(2)球的个数有123814+++=(个),而红球有1个所以小明抽到一等奖的概率是1 14;(3)因为黑球的个数有8个,所以没有中奖的概率是84 147=,则中奖的概率是43177 -=,因为43 77≠,所以中奖和没中奖的机会不相等,可以减少2个黑球使中奖和没中奖的机会相等.(答案不唯一).14.在一只不透明的口袋里装有只有颜色不同的黑、白两种颜色的球共20个,某学习小组做摸球实验,将球搅匀后从中随机摸出一个球记下颜色,然后把它放回袋中,不断重复,下表是活动进行中的一组统计数据:(1)上表中的a=;(2)“摸到白球”的概率的估计值是(精确到0.1)(3)试估算口袋中黑、白两种颜色的球各有多少个?【答案】(1) 0.58;(2) 0.6;(3)白球12(个),黑球8 (个)【解析】(1)a=290500=0.58,故答案为:0.58;(2)随着实验次数的增加“摸到白球”的频率趋向于0.60,所以其概率的估计值是0.60,故答案为:0.60;(3)由(2)摸到白球的概率估计值为0.60,所以可估计口袋中白种颜色的球的个数=20×0.6=12(个),黑球20−12=8(个).答:黑球8个,白球12个.15.一个袋中装有7个红球,8个黑球,9个白球,每个球除颜色外都相同.(1)求从袋中随机摸出一个球是红球的概率;(2)若先从袋中拿出7个红球和(5)m m>个黑球,再从剩下的球中摸出一球.①若事件“再摸出的球是白球”为必然事件,求m的值;②若事件“再摸出的球是白球”为随机事件,求m 的值,并求出这个事件概率的最小值. 【答案】(1)724;(2)①8m =;②6m =,911. 【解析】解:(1)从袋中随机摸出一个球是红球的概率7778924==++.(2)①由题意袋中,都是白球,8m =. ②由题意6m =或7或8,当6m =时,这个事件概率的最小,最小值911=. 16.小明在一个不透明的口袋里装若干个白球,要求本学习小组的其他成员在不允许将球倒出来数的情况下,估计白球的个数.小组成员小华应用了统计与概率的思想和方法解决了这个问题.他拿了8个黑球放入口袋里,将球搅匀.然后学习小组进行有放回的摸球实验,下表是活动进行中的一组统计数据.请你根据以上统计数据,帮助小华解答下列问题:(1)补全上表中的有关数据,并估计:当n 很大时,摸到白球的频率将会接近______; (2)估计口袋里白球的个数. 【答案】(1)0.4;(2)12. 【解析】(1)上表中的有关数据是0.399,当n 很大时,摸到黑球的频率将会接近0.4.(2)设白球的个数为x ,则80.48x =+,解得12x =.。
关于初中数学频率与概率知识点总结初中数学频率与概率知识点总结下面是对频率与概率知识点的学习,同学们好好学习下面的知识点。
频率与概率:(1)频率=频数/总数,各小组的频数之和等于总数,各小组的频率之和等于1,频率分布直方图中各个小长方形的面积为各组频率。
(2)概率①如果用P表示一个事件A发生的概率,则0≤P(A)≤1;P(必然事件)=1;P(不可能事件)=0;②在具体情境中了解概率的意义,运用列举法(包括列表、画树状图)计算简单事件发生的概率。
③大量的重复实验时频率可视为事件发生概率的估计值;通过上面对频率与概率知识点的总结,相信同学们能够熟练的掌握此知识点,希望同学们能熟练的运用。
初中数学知识点总结:平面直角坐标系下面是对平面直角坐标系的内容学习,希望同学们很好的掌握下面的内容。
平面直角坐标系平面直角坐标系:在平面内画两条互相垂直、原点重合的数轴,组成平面直角坐标系。
水平的数轴称为x轴或横轴,竖直的数轴称为y轴或纵轴,两坐标轴的交点为平面直角坐标系的原点。
平面直角坐标系的要素:①在同一平面②两条数轴③互相垂直④原点重合三个规定:①正方向的规定横轴取向右为正方向,纵轴取向上为正方向②单位长度的规定;一般情况,横轴、纵轴单位长度相同;实际有时也可不同,但同一数轴上必须相同。
③象限的规定:右上为第一象限、左上为第二象限、左下为第三象限、右下为第四象限。
相信上面对平面直角坐标系知识的讲解学习,同学们已经能很好的掌握了吧,希望同学们都能考试成功。
初中数学知识点:平面直角坐标系的构成对于平面直角坐标系的构成内容,下面我们一起来学习哦。
平面直角坐标系的构成在同一个平面上互相垂直且有公共原点的两条数轴构成平面直角坐标系,简称为直角坐标系。
通常,两条数轴分别置于水平位置与铅直位置,取向右与向上的方向分别为两条数轴的正方向。
水平的数轴叫做X轴或横轴,铅直的数轴叫做Y轴或纵轴,X轴或Y轴统称为坐标轴,它们的公共原点O称为直角坐标系的原点。
初中数学什么是频率
频率是指某个事件在一定条件下重复出现的次数。
在初中数学中,频率是计算概率的一种常用方法之一。
通过观察和统计事件发生的次数,我们可以推断出事件发生的概率。
具体来说,计算频率的步骤如下:
1. 首先确定要观察的事件。
例如,我们要统计投掷一个骰子时出现数字6的次数。
2. 进行一定次数的实验。
为了获得准确的频率,我们需要进行足够多的实验。
例如,我们投掷骰子100次。
3. 记录事件发生的次数。
每次实验结束后,记录下事件发生的次数。
在这个例子中,我们需要记录下骰子出现数字6的次数。
4. 计算频率。
将事件发生的次数除以总的实验次数,即可得到频率。
在这个例子中,如果骰子出现数字6的次数为20次,总实验次数为100次,则频率为20/100=0.2。
通过计算频率,我们可以得到一个近似的概率值。
当实验次数足够多时,频率逐渐接近真实概率。
因此,频率是一种用来估计概率的方法。
需要注意的是,频率与概率是有区别的。
频率是通过实验获得的相对频数,而概率是一个理论上的数值,表示某个事件发生的可能性大小。
- 1 -第6课时 频率与概率一.知识指导与梳理:二.知识回顾:1、事件发生的可能性也称为事件发生的 。
在考察中,每个对象出现的次数称为 ,而每个对象出现的次数与总次数的比值称为 。
2、当实验次数很大时,可以用一个事件发生的 来估计这一事件发生的 。
3、利用 或 可以清晰地表示出某个事件发生的所有可能出现的结果。
4、用实验的方法统计下列事件发生的概率:(1)、掷一枚均匀的硬币,正面朝上的概率为 。
(2)、掷一枚均匀的正六面体骰子,3点朝上的概率为 。
(3)、掷一枚均匀的正六面体骰子,每次实验掷两次,两次朝上的骰子点数之和为5的概率为 。
三、例题解析:( 做在笔记本上)例1、袋中有4个红球、1个白球,它们除颜色外都相同。
(1) 用试验的方法估计,从袋中任意摸出一个球它是白球的概率; (2) 从袋中任意摸出一个球它是白球的概率理论上应等于多少?(3) 试验估计的结果和理论计算的结果一致吗?为什么?你认为怎样才能得到更为准确的估计值?例2、右图是“配紫色”游戏的两个转盘,你能用树状图或列表的方法求出配成紫色的概率吗?例3、某校九年级的初中学生共796名,学生的出生月份统计如下,根据图中数据回答以下问题:(1) 出生人数超过60人的月份有哪些? (2) 出生人数最多的是几月?- 2 -(3) 在这些学生中至少有两个人生日在10月5日是不可能的,可能的,还是必然的?(4) 如果你随机地遇到这些学生中的一位,那么这位学生生日在哪一个月的概率最小?例4、小明和小亮用5张同样规格的硬纸片做拼图游戏,正如图3所示,背面完全一样,将它们背面朝上搅匀后,同时抽出两张,规则如下:当两张硬纸片上的图形可拼成电灯或小人时,小明得1分;当两张硬纸片上的图形可拼成房子或小山时,小亮得1分(如图4) 该游戏规则对双方公平吗?请说明理由;若你认为不公平,如何修改游戏规则才能使游戏对双方都公平?图 1 图 2四.课后练习:(部分做在作业本上) 1、甲、乙两队进行一场篮球赛,“甲队得分为奇数”是 事件,它的概率为 。
第25章 随机事件的概率25.2 随机事件的概率2 频率与概率教学目标1.知道通过大量重复试验,可以用频率估计概率.2.掌握用列表法、画树状图法求简单事件概率的方法.3.运用频率估计概率解决实际问题.教学重难点重点:掌握用列表法、画树状图法求简单事件概率的方法. 难点:由试验得出的频率与理论分析得出的概率之间的关系.教学过程复习巩固概率:一个事件发生的可能性叫做该事件的概率. ()所有机会均等的结果关注结果发生数事件发生=P .导入新课【问题1】抛掷一枚均匀的硬币,硬币落下后,会出现两种情况:一种是正面朝上,另一种是正面朝下.你认为正面朝上和正面朝下的可能性相同吗? 学生讨论,师归纳总结引出课题:25.2 随机事件的概率2 频率与概率探究新知探究点一 频率与概率的关系 活动1(学生互动,教师点评) 请同学们拿出准备好的硬币:(1)同桌两人做20次掷硬币的游戏,并将数据填在下表中:(2)各组分工合作,分别累计正面朝上的次数到20、40、60、80、100、120、140、160、180、200次,并完成下表:教学反思(3)请同学们根据已填的表格,完成下面的折线统计图(4)观察上面的折线统计图,你发现了什么规律? 结论:(学生回答,老师点评)当抛掷硬币的次数很多时,出现正面的频率值是稳定的,接近于常数0.5,在它左右摆动.无论是掷质地均匀的硬币还是掷图钉,在试验次数很大时正面朝上(钉尖朝上)的频率都会在一个常数附近摆动,这就是频率的稳定性.【总结】(老师点评总结)1. 对一般的随机事件,在做大量重复试验时,随着试验次数的增加,一个事件出现的频率,总是在一个固定数的附近摆动,显示出一定的稳定性.在大量重复进行同一试验时,事件A 发生的频率mn 总是接近于某个常数,在它附近摆动,这时就把这个常数叫做事件A 的概率,记做P (A )=mn.一般地,我们可以通过大量的重复试验,用一个随机事件发生的频率去估计它的概率.2. 频率与概率的关系概率是频率的稳定值,而频率是概率的近似值. 【即学即练】(小组讨论,老师点评)某篮球队教练记录该队一名主力前锋练习罚篮的结果如下: (2)比赛中该前锋队员上篮得分并造成对手犯规,罚篮一次,估计这次他能罚中的概率.【解】(1)表格中从左往右依次为0.900,0.750,0.867,0.787,0.805,0.797,0.805,0.802教学反思(2)从表中的数据可以发现,随着练习次数的增加,该前锋罚篮命中的频率稳定在0.8左右,所以估计他这次能罚中的概率为0.8.探究点二 列表法或树状图法求概率【问题2】小明、小凡和小颖周末都想去看电影,但只有一张电影票.三人决定一起做游戏,谁获胜谁就去看电影.游戏规则如下:连续抛掷两枚均匀的硬币,若两枚硬币都正面朝上,则小明获胜;若都反面朝上,则小颖获胜;若一枚正面朝上、一枚反面朝上,则小凡获胜.你认为这个游戏公平吗?活动2(学生互动,教师点评)让学生每人抛掷硬币(课前准备好)20次,并记录每次的试验结果,通过观察自己的结果说明游戏是否公平.5个学生为一个小组,把5个人的试验结果数据汇总,得到小组试验数据100次,依次累计各组的试验数据,得到试验200次、300次、400次、500次…时的试验结果,全班一起填写上表.通过做试验让学生思考从试验中有哪些发现. (学生总结,教师点评) 从试验中我们发现,试验次数较大时,试验频率基本稳定,而且在一般情况下,“一枚正面朝上,一枚反面朝上”发生的概率大于其他两个事件发生的概率.所以,这个游戏不公平,它对小凡比较有利.【合作探究】议一议:在上面抛掷硬币的试验中,(1)抛掷第一枚硬币可能出现哪些结果?它们发生的可能性是否一样? (2)抛掷第二枚硬币可能出现哪些结果?它们发生的可能性是否一样?(3)在第一枚硬币正面朝上的情况下,抛掷第二枚硬币可能出现哪些结果?它们发生的可能性是否一样?如果第一枚硬币反面朝上呢?问题1:上述问题中一次试验涉及几个因素?你是用什么方法不重复、不遗漏地列出所有可能结果的?先让学生讨论,然后找学生代表叙述自己的解答过程,最后教师给出标准答案.总共有 4 种结果,每种结果出现的可能性相同.其中, 小明获胜的结果有 1 种:(正,正).所以小明获胜的概率是14.教学反思小颖获胜的结果有 1 种:(反,反).所以小颖获胜的概率是14.小凡获胜的结果有 2 种:(正,反),(反,正).所以小凡获胜的概率是24=12. 因此,这个游戏对三人是不公平的. 问题2:利用树状图或表格的优点是什么?什么时候用树状图比较方便?什么时候用表格比较方便?(学生总结,教师点评)当试验包含两步时,列表和画树状图都可以,当试验包含三步或三步以上时,画树状图比较方便.典例讲解(学生交流,老师点评)例1 如图,甲为三等分数字转盘,乙为四等分数字转盘.同时自由转动两个转盘,用列举的方法求两个转盘指针指向的数字均为奇数的概率.【解】列表如下:乙甲 1 2 3 41 (1,1) (1,2) (1,3) (1,4)2 (2,1) (2,2) (2,3) (2,4) 3(3,1) (3,2) (3,3) (3,4)由表格可知,一共有12种等可能的结果.其中两个转盘指针指向的数字均为奇数的有4种,故P (均为奇数)=412=13. 【总结】1.列表法就是把要求的对象用表格一一表示出来分析求解的方法.当一次试验要涉及两个元素,并且可能出现的结果数目较多时,为了不重不漏地列出所有可能的结果,通常采用列表的方法.2.当一次试验要涉及两个以上的元素,并且可能出现的结果数目较多时,为了不重不漏地列出所有可能的结果,通常采用画树状图的方法.例2 准备两组相同的牌,每组两张,两张牌的牌面数字分别是1和2.从每组牌中各摸出一张,称为一次试验.(1)一次试验中两张牌的牌面数字之和可能有哪些值? (2)两张牌的牌面数字之和等于3的概率是多少?【探索思路】 (引发学生思考)一张牌有几种结果?一次试验涉及几个元素? 【解】通过画树状图的方法表示出所有可能的结果:教学反思(1)由树状图可知,两张牌的牌面数字之和可能是2,3,4. (2)总共有4种等可能的结果,两张牌的牌面数字之和为3的结果有2种,因此P (两张牌的牌面数字之和等于3)=24=12.【题后总结】在一次试验中,如果可能出现的结果比较多,且各种结果出现的可能性相等,那么我们可以利用树状图或表格不重复、不遗漏地列出所有可能的结果,从而求出某些事件发生的概率.【即学即练】 【互动】(小组讨论)经过某十字路口的汽车,它可以继续直行,也可以向左转或向右转.如果这三种可能性大小相同,则两辆汽车经过这个十字路口全部继续直行的概率是( )A.19B.16C.13D.12由表格知,一共有9种等可能的情况,其中两辆汽车经过这个十字路口全部继续直行的有一种,所以两辆汽车经过这个十字路口全部继续直行的概率是19.【答案】A课堂练习1.“六一”儿童节,某玩具超市设立了一个如图所示的可以自由转动的转盘,开展抽奖活动.顾客购买玩具就能获得一次转动转盘的机会,当转盘停止时,指针落在哪一区域就可以获得相应奖品.下表是该活动的一组统计数据:教学反思A.当n很大时,指针落在“铅笔”区域的频率大约是0.70B.假如你去转动转盘一次,获得铅笔的概率大约是0.70C.如果转动转盘2 000次,指针落在“文具盒”区域的次数大约有600次D.如果转动转盘10次,一定有3次获得文具盒2.两个正四面体骰子的各面上分别标有数字1,2,3,4,若同时投掷这两个正四面体骰子,则着地的面所得的点数之和等于5的概率为( )A.14B.316C.34D.383.把1枚质地均匀的普通硬币重复掷两次,落地后两次都是正面朝上的概率是( )A.1B.12C.13D.144.从1,2,-3三个数中,随机抽取两个数相乘,积是正数的概率是( )A.0B.13C.23D.15.现有两个不透明的袋子,其中一个装有标号分别为1、2的两个小球,另一个装有标号分别为2、3、4的三个小球,小球除标号外其他均相同.从两个袋子中各随机摸出1个小球,两球标号恰好相同的概率是( )A.12B.13C.14D.16参考答案1.D【解析】A.由题意知A选项不符合题意;由A可知,转动转盘一次,获得铅笔的概率大约是0.70,故B选项不符合题意;C.指针落在“文具盒”区域的概率大约为0.30,转动转盘2 000次,指针落在“文具盒”区域的次数大约有2 000×0.3=600(次),故C选项不符合题意;D.随机事件,结果不确定,故D选项符合题意.2.A【解析】同时投掷两个正四面体骰子,有(1,1) , (1,2) , (1,3) , (1,4) , (2,1) , (2,2) , (2,3) , (2,4) , (3,1) , (3,2) ,(3,3) , (3,4) , (4,1) , (4,2) , (4,3),(4,4)共16种结果,点数之和等于5的有(1,4) , (2,3) , (3,2) , (4,1)共4种情况,所以P(点数之和等于5)=416=14.3.D【解析】画树状图如图所示.∴P(两次都是正面朝上)=1 4 .4.B【解析】随机从1,2,-3中抽取两个数相乘,积的结果共有1×2=2,1×(-3)= -3,2×(-3)=-6三种,所以积为正数的概率是1 3 .5.D【解析】画树状图,如图所示.教学反思由图可知共有6种等可能结果,其中标号相同的只有1种,所以两球标号恰好相同的概率是1 6 .课堂小结(学生总结,老师点评)一、频率与概率的关系概率是频率的稳定值,而频率是概率的近似值.二、用列表法或树状图法求概率(1)列表法就是把要求的对象用表格一一表示出来分析求解的方法.当一次试验要涉及两个元素,并且可能出现的结果数目较多时,为了不重不漏地列出所有可能的结果,通常采用列表的方法.(3)当一次试验要涉及两个以上元素,并且可能出现的结果数目较多时,为了不重不漏地列出所有可能的结果,通常采用画树状图的方法.布置作业教材第147页练习题,第153页习题25.2第3,4题.板书设计课题25.2 随机事件的概率2 频率与概率【问题1】一、频率与概率的关系例1【问题2】二、用列表法或树状图法求概率例2教学反思。