未成年居民医保报销标准是多少
- 格式:docx
- 大小:19.11 KB
- 文档页数:2
上海儿童医保卡报销规则上海儿童医保卡报销规则是指上海市民可以用上海儿童医保卡来报销支出,下面就详细介绍一下其中的规则。
一、有关人员1、使用上海儿童医保卡报销的对象,必须是住在上海市户籍登记处的儿童,年龄在14周岁以下;2、家庭要符合国家社会救助标准,具有国家规定的医保资格;3、家庭的家庭人口不能超过五人,并且成员均住在上海市;4、家庭总收入不能超过当地月均工资三倍以上;二、报销范围1、疫苗接种费用;2、重大疾病保险支付费用;3、急性病住院治疗和检查费用;4、门诊检查费用;5、治疗费用;6、药品费用;7、康复费用;8、特殊器械费用;9、血液制品费用;10、护理费用;11、其他有关费用。
三、报销限额1、疫苗接种、重大疾病保险支付费用报销限额每年10000元;2、急性病住院费用报销限额每年20000元;3、门诊检查费用报销限额每年10000元;4、治疗费用报销限额每年5000元;5、药品费用报销限额每年5000元;6、康复费用报销限额每年3000元;7、特殊器械费用报销限额每年3000元;8、血液制品费用报销限额每年2000元;9、护理费用报销限额每年3000元;10、其他有关费用报销限额每年1000元。
四、报销流程1、申请人持家庭户口本原件、身份证复印件、家庭收入证明文件到所在区的社会保障部门办理申请。
2、申请人携带上海儿童医保卡、身份证前往医疗机构就诊,按照医护人员的指引完成报销申请。
3、完成就诊后,到社会保障部门办理报销手续,进行相关费用的结算。
4、审核通过后,报销费用将由财政部门支付,家庭也可以在一定时间内到指定银行网点取款。
五、报销说明1、上海儿童医保卡报销的费用只包括医疗机构收取的费用,不包括其他费用;2、若有疫苗接种、重大疾病保险支付费用超出上述规定报销限额的情况,可以向社会保障部门申请补贴;3、若有急性病住院治疗费用超出上述规定报销限额的情况,可以向社会保障部门申请补贴;4、若有门诊检查费用、治疗费用、药品费用、康复费用、特殊器械费用、血液制品费用、护理费用等超出上述规定报销限额的情况,可以向社会保障部门申请补贴。
杭州市少儿医保报销政策规定是什么杭州儿童医保办理方法及报销比例医疗保险的报销是按比例进行的,一般在70%左右浮动。
其报销的比例和多少跟自己的检查和用药情况,医疗等级等因素有关。
举个例子就比较清晰了,A类药品可以享受全报,C类就需要全部自负费用,而B类报80%,自负20%的比例。
某人用掉医药费总计9000元,而报销公式是这样的:(9000-500《起付线》-自费药)*70%,如果说自费药占据很大比例,其报销下来是没有多少金额的。
另外需要到指定医疗机构就医,这点很重要。
最好在购买地就医,并不支持异地就医的,因此就医前征得当地医疗管理机构批准很是必要.杭州新生儿纳入城乡医保待遇范围,20XX年杭州医保报销比例是多少从20XX年9月起,在杭45万大学生可享受门诊报销。
下面继续看20XX年杭州医保报销比例是多少的信息。
去医院看病,长长的费用清单拉出来:自付比例、报销比例、医保余额、本年余额各种数字和百分比总让人一头雾水。
20XX年杭州医保报销比例是多少以后或许就不用那么复杂了20XX年1月1日开始,将实施新的《杭州市基本医疗保障办法》(以下简称《办法》)和修订后的《杭州市基本医疗保障办法主城区实施细则》(以下简称《细则》)。
昨天,杭州市人力资源和社会保障局召开发布会,细述新政策实施后,杭州医保将会发生的新变化。
新生儿首次纳入医保住院报销比例提高至75%杭州正不断扩大参保覆盖人群,打破参保的城乡户籍壁垒,逐步实现医保城乡统筹。
杭州市人力社保局局长陈国妹说,此次《办法》修订,对全市各统筹地区都提出了明确的广覆盖、全覆盖、城乡统筹要求,如要求将城镇居民基本医疗保险和新型农村合作医疗整合为城乡居民基本医疗保险;新增个体工商户参保和领取失业保险金人员参保的规定;把新生儿纳入城乡居民医保待遇的享受范围内等等。
另外,从20XX年9月1日起,在杭45万大学生,可享受门诊报销。
以前,大学生只有大病住院医疗保障,门诊医保只有住院可报销。
城镇居民医保报销比例是多少?随着我国医保体系的不断完善,大部分城镇居民都纳入了医保体系之中。
缴纳医疗保险的居民在看病的时候可以凭借医保卡报销掉一定费用,这在面对重大疫病的时候还是比较管用的,可以有效减轻居民的经济负担。
但是医保报销是有一定比例的,不可能百分百报销。
那么城镇居民医保报销比例是多少?小编通过这篇文章做个概括总结。
一、城镇居民医疗保险报销比例是多少法律常识:城镇居民医疗保险报销比例参考如下:一、学生、儿童(18万元以下):1、三级医院报销比例为55%;2、二级比例为60%;3、一级比例为65%。
二、70周岁以上(10万元以下):1、三级医院报销比例为50%;2、二级医院报销比例为60%;3、一级医院报销比例为65%。
三、其他城镇居民(10万元以下):1、三级医院报销比例为50%;2、二级医院报销比例为55%;3、一级医院报销比例为60%。
法律依据《中华人民共和国民法典》第八条民事主体从事民事活动,不得违反法律,不得违背公序良俗。
法律依据:《中华人民共和国社会保险法全文》第二十三条职工应当参加职工基本医疗保险,由用人单位和职工按照国家规定共同缴纳基本医疗保险费。
无雇工的个体工商户、未在用人单位参加职工基本医疗保险的非全日制从业人员以及其他灵活就业人员可以参加职工基本医疗保险,由个人按照国家规定缴纳基本医疗保险费。
二、城镇居民医保报销比例是多少?一、城镇居民医保报销比例是多少?城镇居民在一个结算年度内住院治疗二次以上的,从第二次住院治疗起,不再收取起付标准的费用。
转院或者二次以上住院的,按照规定的转入或再次入住医院起付标准补足差额。
1、学生、儿童在一个结算年度内,发生符合报销范围的18万元以下医疗费用,三级医院起付标准为650元,报销比例为50%,上限为2000元;二级医院起付标准为300元,报销比例为60%;一级医院不设起付标准,报销比例为65%。
2、年满70周岁及以上在一个结算年度内,发生符合报销范围的10万元以下医疗费,三级医院起付标准为650元,报销比例为50%,上限为2000元;二级医院起付标准为300元,报销比例为60%;一级医院不设起付标准,报销比例为65%。
2022年苏州少⼉医保报销⽐例是多少苏州少⼉医保办理流程,少⼉医保报销范围由店铺⼩编整理编写。
本⽂仅供参考,如有变动,请以官⽹发布的消息为准。
少⼉医疗保险,是针对未成年少⼉饮患有保险报章内的⼀些疾病,⽽产⽣出来的住院、治疗、⼿术等医疗费⽤的保障。
现在我国的...想要了解更多关于苏州少⼉医保报销⽐例是多少的知识,跟着店铺⼩编⼀起看看吧。
少⼉医疗保险,是针对未成年少⼉饮患有保险报章内的⼀些疾病,⽽产⽣出来的住院、治疗、⼿术等医疗费⽤的保障。
现在我国的基本医疗制度,对少⼉的医疗保障状态基本上是⾮常低的,因此建议可以考虑参考⼀些商业保障,减低家庭风险。
苏州少⼉医保办理流程昨⽇获悉,度学⽣、少⼉及⼤学⽣参加苏州市区居民医疗保险费⽤征收⼯作即将开始,申报缴费期为9⽉⾄11⽉。
符合参保条件的学⽣(少⼉、⼤学⽣)可通过代办单位办理参保⼿续,享受度1⽉⾄12⽉)居民医疗保险待遇。
2018年度学⽣(少⼉)参保缴费标准仍为每⼈150元,⼤学⽣参保缴费标准仍为每⼈100元。
学⽣或少⼉家庭缴纳的医疗保险费,依据苏财社字[2018]27号⽂件规定,可凭市社保中⼼出具、财政部门监制的专⽤定额发票,分别由⽗母双⽅单位报销。
对于符合免缴条件的家庭或个⼈,免缴部分费⽤由财政予以补助。
社保中⼼提醒:凡在2018年11⽉30⽇前办妥申报缴费(或免缴)⼿续的学⽣,可享受2018年度(2018年1⽉⾄12⽉)居民医疗保险待遇。
学校和家长应⾼度重视,及时办理参保⼿续,过期将不予补办。
最新苏州少⼉医保报销⽐例:(⼀)门诊医疗补助待遇:参保学⽣(少⼉)凭本⼈就医证卡在定点医疗机构门诊发⽣的符合规定的医疗费⽤,每年在600元以内享受居民医疗保险基⾦50%的门诊医疗补助。
(⼆)门诊特定项⽬医疗保险待遇:经医院和社保中⼼办妥诊断及审核登记⼿续后,尿毒症透析、恶性肿瘤化疗放疗、再⽣障碍性贫⾎、⾎友病和重症精神病的门诊特定项⽬医疗费⽤,可直接持本⼈就医证卡在定点医疗机构划卡结算;器官移植后抗排异药物治疗的门诊特定项⽬医疗费⽤,由个⼈先⾏垫付后于本结算年度内按规定到市社保中⼼审核结付。
让知识带有温度。
广州居民医保报销额度整理广州居民医保报销额度医疗保险是我国基础的社会保障政策之一,为我国居民的健康供应基本的保障。
接下来由我为大家整理广州居民医保报销额度的相关介绍,文章盼望大家喜爱!(一)一般门诊统筹基金支付的一般门诊费用,未成年人及在校同学每人每年不超过1000元,其他城乡居民每人每年不超过600元。
(二)门诊指定慢性病门诊门诊指定慢性病门诊专科药费,统筹基金每人每病种当月最高支付50元,超出部分由参保人员支付。
统筹基金月度支付限额,当期有效,不滚存、不累计。
(三)门诊特定项目参保人员按规定就医发生门诊特定项目基本医疗费用,由统筹基金按规定比例支付。
详细病种和项目范围、准入标准、支付标准及方法,由市人力资源和社会保障部门会同市财政、卫生计生部门另行制定,并向社会公布。
(四)产前门诊检查第1页/共2页千里之行,始于足下。
产前门诊检查相关医疗费用,统筹基金按50%的标准支付,统筹基金支付每人每孕次300元。
(五)接种狂犬疫苗动物致伤的狂犬病暴露者在门诊接种狂犬病疫苗,统筹基金按参保人员相应的住院基本医疗费用支付比例支付,不设起付标准,每人每年最高支付200元,纳入年度最高支付限额。
(六)住院参保人员每次住院纳入基本医疗费用计算的检验检查费用,按医疗机构级别设置最高支付限额,一级医疗机构500元,二级医疗机构1000元,三级医疗机构1500元。
因精神病在本市精神病专科医疗机构或指定综合性医疗机构精神病专区住院治疗的,不设检验检查费用最高支付限额。
【广州居民医保报销额度】文档内容到此结束,欢迎大家下载、修改、丰富并分享给更多有需要的人。
第2页/共2页。
城镇居民医疗保险报销比例(2023新农合报销规则)【前言】城镇居民医疗保险是以没有参加职工医保的未成年人和居民为主要参保对象的医疗保险制度,不同的情形医疗保险报销比例也不相同。
一、学生、儿童(18万元以下)1、三级医院报销比例为55%;2、二级医院报销比例为60%;3、一级医院报销比例为65%。
二、70周岁以上老年人(10万元以下)1、三级医院报销比例为50%;2、二级医院报销比例为60%;3、一级医院报销比例为65%。
三、其他城镇居民(10万元以下)1、三级医院报销比例为50%;2、二级医院报销比例为55%;3、一级医院报销比例为60%。
基本药物医保报销比例1、一级医院报销①一级医院基本药物报销比例为20%;②未实施基本药物报销比例为40%2、二级医院报销基本药物按42%报销。
3、三级医院报销基本药物按55%报销。
门诊报销的比例:普通门诊不设起付线全体参保居民均享受普通门诊待遇。
一个医疗保险年度内,普通门诊不设起付线,进入门诊统筹基金支付范围内的医疗费用按60%的比例报销,统筹基金年度个人最高支付限额为400元。
住院报销比例:连续参保时间越长报销比例越大参保居民连续缴费每满5年,医保基金住院报销比例提高5个百分点,累计不超过10个百分点。
如果从2023年连续10年参保,那么在三级、二级、一级医院的住院报销比例分别达到70%、80%、90%。
非参保地就医报销的比例:二档缴费,在非参保地二级及二级以下定点医疗机构住院就医,不需要转诊审批,直接在就医医院按规定比例结算报销。
一档缴费,凭转诊证明,方可在就医医院按市外比例正常报销,未转诊审批的需要先行自付10%的医疗费用。
异地就医报销比例:二档缴费,凭转诊证明到省内指定定点医院住院治疗的,出院后直接在就医医院报销,享受省住院报销政策,个人不需要垫付住院费用。
一档缴费,出院后个人全额垫付住院费用,凭转诊证明回当地转出医院报销二次报销比例“二次报销”后还可能有“再次报销”在参保居民单次住院发生的医疗费用中,属城镇居民基本医保统筹基金支付范围内的部分,在基本医保统筹基金按比例支付后,其个人负担超过8000元以上的部分,由大病保险资金对超过部分按55%的比例给予“二次报销”。
广州医保报销范围
报销比例
城镇职工医保
普通门诊
社区卫生服务机构及指定基层医疗机构:
1、规定标准:80%
2、实施基药制度且零差率销售的甲类药品:88%
其他医疗机构:未经转诊45%,经转诊55%
统筹基金最高支付限额:300元/人·月
门诊大病、慢性病报销标准
住院起付标准
1、在职职工、灵活就业人员:一级医院400元、二级医院800元、
三级医院1600元
2、退休人员:一级医院280元、二级医院560元、三级医院1120元;
城乡居民医保
普通门诊
1、未成年人及在校学生:基层选定医疗机构统筹基金支付比例为80%,年度最高支付限额为1000元/人
2、居民:基层选定医疗机构统筹基金支付比例为60%,年度最高支付限额为600元/人
广州居民医保报销比例
办理材料
1.病历
2.检查、化验单
3.出院小结
4.出院证明
5.费用明细
6.财政监制章的正规票据
7.医保卡
办理流程
办理地点
广州市医疗保险服务管理中心
地址:广州市梅东路28号4-6楼
邮编:510610
城镇职工基本医疗保险缴费基数上限:20292元;(平均工资某300%)城镇职工基本医疗保险缴费基数下限:4058元;(平均工资某60%)职工重大疾病医疗补助金:6764元。
(平均工资)。
北京医保儿童报销政策
北京市儿童医疗保险实施报销政策,儿童可以在指定地点使用北京医保,获得全额报销或部分报销。
1、儿童在指定地点使用北京医保报销范围:儿童保健服务、住院治疗、常规检查、临时检查、重大疾病治疗、康复医疗、急救救护、抢救、
转诊治疗、抗疟疾药物等。
2、儿童可享受的全额报销的业务范围:新生儿家庭医学、儿童预防
接种服务、新生儿护理、护理、康复治疗等。
3、部分报销的业务范围:儿童常规检查、家庭医生服务、病理检查、超声检查、放射治疗、物理治疗、西药、中成药、中草药、抗生素、血液
制品、同位素、精神护理费等。
4、北京市儿童医疗保险实施报销政策指出,进行常规检查的最低报
销额为400元/次,其他住院费用报销比例按照“60%报销,120%的统筹基
金标准”执行。
北京市儿童保健服务最高也不超过3000元/次。
北京市儿童医疗保险实施报销政策,为儿童提供全面、切实、有力的
健康保障,确保儿童健康成长。
未成年人农村医保报销
《未成年人农村医保报销》
近年来,我国不断加大对农村医保的改革力度,以提高农村居民的医疗保障水平。
其中,未成年人农村医保报销政策的推出,受到了广大农村家庭和社会的关注和好评。
据了解,未成年人是国家的未来,其健康问题一直备受关注。
为了保障未成年人的健康权益,我国根据国家相关政策,对未成年人农村医保报销进行了多项改革和优惠政策的出台。
这些政策主要包括扩大报销范围、提高报销比例、减轻农村家庭的医疗负担等方面。
首先,未成年人农村医保报销的范围得到了大幅度的扩大。
除了常见的感冒发烧等日常病症外,对于一些特殊疾病、慢性病等长期治疗的疾病也进行了纳入医保报销范围的调整,大大减轻了农村家庭在未成年人医疗方面的经济负担。
其次,政府还加大了对于未成年人农村医保报销比例的提高。
在原有的报销比例基础上,进一步提高了未成年人在农村医保报销中的比例,从而让更多的未成年人能够享受到更多的医疗保障和报销待遇。
最后,政府还在农村医保政策上做出了很多创新举措,比如将农村未成年人的基本医疗保障费用纳入政府的财政保障项目,减轻了家庭的负担,让更多农村未成年人能够受益。
综合来看,未成年人农村医保报销政策的出台,对于提高农村未成年人的医疗保障水平,减轻农村家庭的医疗负担,具有非常重要的意义。
相信在不久的将来,我国的农村医保政策将会取得更加显著的成效,为广大未成年人提供更好的医疗保障和服务。
北京儿童可以享受的医保待遇看到那么多家长为孩子领到了儿童医保卡,不禁感谢社会保障制度的完善。
领到儿童医保卡意味着这些孩子从此有了医疗保障,正式享受医保待遇,他孩子们看病也可以报销了,而且据了解他们的住院费用最高能报销17万元,额度之大让家长们实感欣慰。
最近我们也关注了北京儿童医保参保儿童可以享受的具体医保待遇,所以第一时间汇报给大家。
我们在北京市劳动和社会保障局了解到,北京的这种儿童医保体系早在2007年已正式启动,并做过几次完善工作。
而且就几个大家关心的儿童医保问题,有关人员也做了详尽的解释,具体如下:
参保范围:目前,对于具有北京户籍的从新生儿到在校小学生,中学生和大学生都可享受这一医保待遇。
据了解,学龄前的(北京)农村户口的孩子还不涵盖在内,他们可参加新型农村合作医疗。
参保费用:入园前幼儿由家长给付每年100元保费,入园后至上学期间每年个人交50元,政府补贴50元。
报销额度:医疗保险基金将650元以上的治疗费用按比例报销。
学生儿童大病医疗保险基金支付70%,个人承担30%,每年最高报销额度为17万。
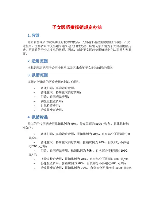
子女医药费报销规定办法1. 背景随着社会经济的发展和医疗技术的提高,人们越来越注重健康医疗问题。
在此过程中,医药费用的支出越来越引起人们的关注。
特别是家长们为子女付出的医药费,更是数倍于个人支出的数额。
因此,制定子女医药费报销规定办法显得尤为重要。
2. 适用范围本报销规定适用于公司全体员工及其未成年子女参加的医疗保险。
3. 报销范围本规定所涵盖的医疗费用包括以下项目:•普通门诊、急诊治疗费用;•普通住院、特殊住院治疗费用;•门诊、住院药品费用;•实验室检查费用;•影像检查费用;•治疗性康复费用。
4. 报销标准员工的子女医药费用报销比例为70%,最高限额为8000元/年。
具体执行标准如下:•普通门诊、急诊治疗费用,报销比例为70%,自负部分不得超过30元/次;•普通住院、特殊住院治疗费用,报销比例为70%,自负部分不得超过200元/年;•门诊、住院药品费用,报销比例为70%,自负部分不得超过1000元/年;•实验室检查费用,报销比例为70%,自负部分不得超过800元/年;•影像检查费用,报销比例为70%,自负部分不得超过600元/年;•治疗性康复费用,报销比例为70%,自负部分不得超过1000元/年。
5. 报销规定•员工应在自己的医疗保险账户中提出子女医药费用报销申请,并提交有关医疗机构开具的费用清单、缴费证明及处方等相关证明文件;•形式上,报销申请应在医保账户中第一时间形成电子报销单据。
对于在线报销单据的难以实现的情形,员工可以把相关证明文件直接交给人事处,由人事处代为处理;•人事处应当开展审核,确保员工提交的证明材料真实有效,并完整记录在医疗保险账户中;•审核完毕后,人事处应当将报销款项支付给员工医保账户。
6. 注意事项•报销标准修改:根据国家有关规定和公司实际情况,公司保留对本规定文本进行调整的权利;•调整生效:规定文本调整的生效方式,以公司通知会议的形式进行,公司通知在办公区内便捷的地方张贴;•执行日期:本规定从2019年7月1日正式生效。
学生医疗保险报销比例:学生医疗保险报销比例2017年学生医疗保险报销比例,报销范围学生医疗保险报销比例2017年学生医疗保险报销比例,报销范围大学生参加城乡居民基本医疗保险,以当年7月1日至次年6月30日为一个保险年度,基本医疗保险待遇从7月1日起生效,并按未成年人医疗保险规定报销医疗费用:(一)在门诊发生的符合规定的医疗费用,按下列比例给予报销,其余部分个人自付:1.医疗费用不满1000元的部分,报销35%;2.医疗费用在1000元(含1000元)以上,不满5000元的部分,报销45%;3.医疗费用在5000元(含5000元)以上,不满__元的部分,报销55%;4.医疗费用在__元(含__元)以上的部分,报销65%。
(二)在住院发生的符合规定的医疗费用,按下列比例给予报销,其余部分个人自付,年度内多次住院的医疗费累计计算:1.医疗费用不满__元的部分,在三级、二级和一级医疗机构就医的,报销比例分别为55%、65%和75%;2.医疗费用在__元(含__元)以上的部分,不满__元的部分,在三级、二级和一级医疗机构就医的,报销比例分别为60%、70%和80%;3.医疗费用在__元(含__元)以上的部分,在三级、二级和一级医疗机构就医的,报销比例分别为65%、75%和85%。
2017年学生医疗保险报销比例,报销范围大学生医保报销一、大学生医保报销比例参保大学生因疾病发生的起付标准(300元)以上的住院医药费用,按照以下标准分段累进补偿,年度最高补偿限额为__元。
(一)在门诊发生的符合规定的医疗费用,按下列比例给予报销,其余部分个人自付:1.医疗费用不满1000元的部分,报销35%2.医疗费用在1000元(含1000元)以上,不满5000元的部分,报销45%3.医疗费用在5000元(含5000元)以上,不满__元的部分,报销55%4.医疗费用在__元(含__元)以上的部分,报销65%。
(二)在住院发生的符合规定的医疗费用,按下列比例给予报销,其余部分个人自付,年度内多次住院的医疗费累计计算:1.医疗费用不满__元的部分,在三级、二级和一级医疗机构就医的,报销比例分别为55%、65%和75%2.医疗费用在__元(含__元)以上的部分,不满__元的部分,在三级、二级和一级医疗机构就医的,报销比例分别为60%、70%和80%3.医疗费用在__元(含__元)以上的部分,在三级、二级和一级医疗机构就医的,报销比例分别为65%、75%和85%。
居民医保报销比例居民医保报销比例一、普通门诊报销:定额报销,为60元/人/年。
普通门诊在定额报销额度内使用不设封顶线和报销比例。
二、住院报销:1、起付标准:一级及以下机构100元,二级机构300元,三级机构800元;2、报销限额:一档全年8万元,二档全年12万元;3、报销比例:一档:一级及以下机构80%,二级机构60%,三级机构40%;二档:一级及以下机构85%,二级机构65%,三级机构45%。
:1、特殊疾病中的重大疾病门诊费和住院费合并计算封顶线。
2、未成年人住院报销比例在同档参保成年人的基础上提高5个百分点。
3、参保人员在我市三级和二级中医医疗机构住院、特殊疾病门诊治疗起付标准降低一个档次。
三、慢性疾病门诊:1、报销比例:一级医疗机构80%、二级60%、三级40%;2、报销限额:1000元每人每年,同时患两种或以上的,每增加一种特殊疾病,年报销限额增加200元。
职工医保报销比例一、住院报销:1、起付标准:一级200元,二级440元,三级880元;2、报销限额:医保统筹基金3.2万元/年,大额医疗费互助基金50万元/年3、报销比例:a、医保统筹基金:一级90%,二级87%,三级85%,退休人员均为95%;b、大额医疗费互助基金:100%。
:1、统筹基金支付超过3.2万元以上的,符合大额医疗费互助基金报销规定。
2、参保人员在一级、二级社区卫生服务机构住院的,其住院起付线标准分别为160元/次、400元/次。
3、一年内多次住院的,每增加1次,其住院起付线在上述标准基础上降10%;降低后,三级医院不得低于620元/次,二级医院不得低于260元/次,一级医院不得低于100元/次。
4、在重庆市中医医疗机构住院、特殊疾病门诊使用医疗保险范围内的中药和中医诊疗项目的医疗费用,政策报销比例提高2个百分点。
二、特殊疾病门诊报销:1、起付标准:一级200元,二级440元,三级880元;2、报销限额:医保统筹基金3.2万元/年,大额医疗费互助基金50万元/年;3、报销比例:a、医保统筹基金:恶性肿瘤放疗/化疗/镇痛治疗、肾衰竭病人的透析治疗、器官移植后的抗排异药物治疗费用为90%,其它为80%;b、大额医疗费互助基金:100%;4、特病支付限额与住院合并计算,其中重度前列腺增生全年门诊支付限额为1000元。
子女医药费报销规定
子女医药费报销规定是指企业为员工的子女提供医药费报销的相关政策。
下面是一份典型的子女医药费报销规定。
一、适用范围:
该规定适用于企业全体员工的未成年子女。
二、申请条件:
1. 子女必须是员工的合法子女,年龄必须在18岁以下。
2. 子女必须购买了医疗保险,但医疗保险无法全额报销的医药费用才可以申请报销。
三、报销费用:
1. 医药费的报销额度为可报销费用的70%。
2. 报销额度最高为员工子女的医药费用和非医疗保险报销部分的总和。
四、报销方式:
1. 员工需要提供子女的相关医疗费用发票,包括药品费用、医疗检查费用等。
2. 员工需要填写报销申请表格,提供子女的基本信息及发票的复印件。
3. 报销申请需要经过上级主管审核,并由人力资源部门进行审批。
五、报销时限:
1. 员工需要在医药费用产生后的30天内提出报销申请。
2. 逾期未提出申请的费用将不予报销。
六、申请次数:
1. 员工每年可以申请报销2次医药费用。
2. 每次申请报销的费用需满100元才可申请。
七、特殊情况:
1. 对于特殊疾病或重大手术的费用可以根据情况进行特殊报销。
2. 对于员工无法自费支付的高额医药费用,可以向企业申请特殊资金援助。
八、免责条款:
1. 非该规定范围内的医药费用不予报销。
2. 报销申请中提供的资料虚假,企业有权取消报销资格,并追究法律责任。
这是一份典型的子女医药费报销规定,具体规定可能根据不同企业的情况有所改变。
员工应仔细了解并遵守相关规定,以确保子女医药费用的合理报销。
2023年最新的2023慢性病报销比例2023慢性病报销比例2023在农村慢性病如何报销报销多少国家针对农村出台新农合的政策对于咱农民来说是一个很好的举措,贴近民生;但是,在农村,这其中有些具体政策很多农民都不太了解;特别是对于这个涵盖群众又比较广泛的慢性疾病。
慢性病病种分类慢性病病种分为以下四类如何报销一、申报慢性病种与办理新农合慢性病就医证所需材料合作医疗证参合票据户口本3张1寸免冠彩色照医院慢性病鉴定报告单地点当地医保局二、报销流程参保者带上报销所需材料(合作医疗证历本、病历、出院小结或其他相关医院证明)前往当地医保部门报销医院直接报账:住院时直接出具新农合医疗证与新农合慢性病就医证,医院直接报销报销多少Ⅰ类特殊慢性病年最高报销限额为25000元/人Ⅱ类特殊慢性病年最高报销限额为3000元/人Ⅲ类特殊慢性病年最高报销限额为2023元/人VI类特殊慢性病年最高报销限额为1000元/人注:特殊慢性病报销比例为70%。
若同时患有两种以上的特殊慢性病,报销限额按最高的一种计算慢性病异地拿药也是可以凭据上述所需材料去所在户口地医保局(卫生院)申请报销2023门诊慢性病相关政策_门诊慢性病报销申请流程规定目前,我国大部分城市的门诊慢性病范围都有了扩大,有的已经达到26种。
门诊慢性病是指治疗周期较长、病情相对稳定、短期内无法治愈的疾病,包括恶性肿瘤、尿毒症等。
门诊慢性病最新政策对慢性病的认定、慢性病补助标准都有了规定。
下文将为您详细介绍。
门诊慢性病最新政策1. 慢性病起付标准:300元;2. 慢性病报销比例:按低档标准缴费的成年居民报销比例为50%;未成年居民和按高档标准缴费的成年居民报销比例为60%。
3. 恶性肿瘤放化疗、尿毒症透析治疗、组织器官移植术后服抗排异药门诊治疗费用报销不设起付线,按低档标准缴费的成年居民报销比例为70%,未成年居民和按高档标准缴费的成年居民报销比例为80%。
4. 尿毒症透析治疗、组织器官移植术后服抗排异药年度费用报销限额标准:按低档标准缴费的成年居民限额为6万元。
2022上海医保报销比例一、2022年度本市中小生医保筹资标准和个人缴费标准(一)中小学生和婴幼儿,筹资标准为每人每年750元。
(二)中小学生和婴幼儿为每人每年90元。
二、门急诊待遇享受门急诊及住院待遇分别为:门急诊起付线300元/年,一级医院报销比例65%,二级医院报销比例55%,三级医院报销比例50%;住院一级医院起付标准50元/次,医疗保险报销比例80%;二级医院起付标准100元/次,医疗保险报销比例70%;三级医院起付标准300元/次,医疗保险报销比例60%。
逾期参保的,除新生儿和新符合参保条件的人员外,设置3个月等待期,等待期满后方可享受居民医保待遇。
三、住院标准住院发生的医疗费用,超过起付标准以上部分,基金支付比例作相应调整,具体为:在社区卫生服务中心(或者一级医疗机构)住院的,基金支付比例从75%调整为80%;在二级医疗机构住院的,基金支付比例从65%调整为70%;在三级医疗机构住院的,基金支付比例从55%调整为60%。
问:少儿住院互助基金的缴费时间、收费标准、方式及截止时间答:统一参保收费时间为:每年的9月1日至9月30日,逾期不予补办。
收费标准为:每人每学年80元。
收缴方式:⑴在校中小学生和托幼机构儿童由学校、托儿所、幼儿园集体办理参加手续。
未入托幼机构的学龄前儿童,须持本市常住户口簿(引进人才类《上海市居住证》或《上海市居住证》积分通知书),到户籍(《上海市居住证》居住地)所在地的街道、乡镇医疗机构办理缴费手续;人户分离的未入托幼机构学龄前儿童,可以在计划免疫转移登记所在地的街道、乡镇医疗机构办理缴费手续。
⑵18周岁以下未入学残疾少年儿童、辍学学生,须持本市户口簿(引进人才类《上海市居住证》或《上海市居住证》积分通知书)、残疾证到户籍所在地(居住证所在地)的街道、乡镇医疗机构办理缴费手续。
⑶高中复读生应在举办高复班的法定学校内集体参加;在大学、民主党派以及其他单位举办的高复班中就读的复读生,须持本市户口簿(引进人才类《上海市居住证》或《上海市居住证》积分通知书)、学校出具的就读证明,到户籍所在地(居住证所在地)的街道、乡镇医疗机构办理缴费手续。
上海少儿医保报销标准随着社会经济的发展,人们的医疗需求也越来越高。
在这个背景下,医保政策的完善和优化成为了各地政府关注的热点。
上海市是我国经济最发达的地区之一,也是全国医疗水平较高的城市之一。
为了更好地保障上海市少年儿童的健康,上海市医保局制定了《上海少儿医保报销标准》,下面就对该标准进行详细介绍。
一、适用范围《上海少儿医保报销标准》适用于上海市户籍儿童和非户籍儿童,其中户籍儿童为6个月至18周岁的儿童,非户籍儿童为6个月至6周岁的婴幼儿。
二、报销范围1.门诊费用:包括挂号费、诊疗费、检查费、化验费、放射费、超声费等。
2.住院费用:包括住院押金、床位费、治疗费、手术费、药品费、检查费、化验费、放射费、超声费等。
3.特殊疾病费用:包括血友病、白血病、肾病综合症、先天性心脏病、脑瘫等特殊疾病的治疗费用。
4.特殊检查费用:包括CT、MRI、PET-CT等特殊检查费用。
5.特殊治疗费用:包括放疗、化疗、介入治疗、手术治疗等特殊治疗费用。
三、报销比例1.门诊费用:上海市户籍儿童门诊费用报销比例为60%,非户籍儿童门诊费用报销比例为50%。
2.住院费用:上海市户籍儿童住院费用报销比例为80%,非户籍儿童住院费用报销比例为70%。
3.特殊疾病费用:特殊疾病费用报销比例为90%。
4.特殊检查费用:特殊检查费用报销比例为80%。
5.特殊治疗费用:特殊治疗费用报销比例为80%。
四、报销限额1.门诊费用:上海市户籍儿童门诊费用报销限额为每人每年2000元,非户籍儿童门诊费用报销限额为每人每年1000元。
2.住院费用:上海市户籍儿童住院费用报销限额为每人每年6万元,非户籍儿童住院费用报销限额为每人每年4万元。
3.特殊疾病费用:特殊疾病费用报销限额为每人每年10万元。
4.特殊检查费用:特殊检查费用报销限额为每人每年2万元。
5.特殊治疗费用:特殊治疗费用报销限额为每人每年10万元。
五、报销流程1.就诊前,家长需要确认就诊的医疗机构是否为上海市医保定点医疗机构。
未成年居民医保报销标准是多少
以下是关于未成年居民医保报销标准是多少,希望内容对您有帮助,感谢您得阅读。
问题:儿童医疗保险咨询
想问下现在刚出生的孩子在社区好像可以办一个每年六十元的一个保险,如何办理,中山区户籍应到哪里去办?这个手续办下来要多久?孩子住院可以报销多少?还有报销上限吗?谢谢。
回复:您好:根据我市城镇居民基本医疗保险政策的相关规定,未成年居民办理医疗保险,应由代办人持参保人户口簿到户口所属区的医保办事处办理参保缴费手续,即时办结。
未成年居民因病住院,起付标准按照三级、二级、一级医院分别为300元、200元、100元;起付标准以上,最高支付限额以下统筹基金支付比例按照三级、二级、一级医院分别为70%、80%、85%,年度最高支付20万元。
恶性肿瘤放疗、重度尿毒症透析、白血病、系统性红斑狼疮、糖尿病的治疗可在门诊进行,统筹基金支付70%;血友病患者因门诊输血治疗而发生的属于医疗保险报销范围内的药费和检查费,统筹基金支付70%,年度最高支付12000元;器官移植术后在定点单位发生的使用抗排斥药的费用,统筹基金
·
支付70%,年度最高支付18000元,按月累计计算最高支付限额。
保险年度内,未成年居民因病或非第三方责任造成意外亡故的,基本医疗保险基金在支付限额内,将向法定受益人一次性支付不多于5万元的抚恤金。
未成年居民在医疗保险定点社区卫生服务中心(站)、乡镇卫生院或校医院(校门诊部、校卫生所)等基层定点医疗机构发生的普通门诊费用,先由个人累计承担起付标准300元,起付标准以上符合基本医疗保险支付范围的医疗费用,由统筹基金支付50%。
统筹基金年度累计最高支付300元。
支付额度只限在医疗保险结算年度内使用,不结转下一年度。
感谢您对我们工作的支持与关注!
回复部门:大连市人社局
·。