以图例分析空间划分、家具尺寸等
- 格式:ppt
- 大小:6.04 MB
- 文档页数:10
办公室平面图办公室平面图是指用图形的方式展示办公室的布局和空间分配情况。
它是办公室设计和管理的重要工具,能够匡助员工和管理者更好地了解办公室的结构和功能,提高工作效率和舒适度。
一、办公室平面图的基本要素1. 办公室平面图的比例:普通采用1:100或者1:50的比例绘制,以保证绘图的准确性和可读性。
2. 办公室平面图的尺寸:根据实际情况确定平面图的尺寸,通常以A3或者A4纸为常见选择。
3. 办公室平面图的方向:普通以北向上的方式绘制,以便更好地理解和定位。
4. 办公室平面图的图例:图例是办公室平面图中的重要组成部份,它包含了办公室中各种物品和设备的符号和说明,方便阅读者理解。
二、办公室平面图的绘制步骤1. 采集资料:了解办公室的实际情况,包括面积、墙体结构、门窗位置、设备摆放等信息。
可以通过实地勘察、测量或者从相关部门获取资料。
2. 绘制基本图形:根据采集到的资料,使用绘图软件或者手绘工具绘制办公室的基本图形,包括墙体、门窗、柱子等。
3. 标注尺寸和方向:在绘制好的基本图形上标注尺寸和方向,包括房间的长度、宽度、门窗的位置和尺寸等。
4. 绘制家具和设备:根据实际情况,在平面图上添加办公桌、椅子、电脑、打印机等家具和设备的符号,并标注其位置和数量。
5. 添加图例和说明:在平面图的一侧或者底部添加图例,包括各种家具和设备的符号和说明,方便阅读者理解。
6. 完善细节:对绘制好的平面图进行检查和修改,确保准确无误。
可以添加一些细节,如标注房间用途、通道宽度等。
7. 输出和保存:将绘制好的办公室平面图输出为图片或者打印出来,保存备份以备后续使用。
三、办公室平面图的应用1. 办公室设计:办公室平面图是办公室设计的基础,可以匡助设计师更好地规划办公室的布局和功能分区,提高工作效率和舒适度。
2. 办公室管理:办公室平面图可以匡助管理者了解办公室的结构和空间利用情况,合理安排员工的工位和设备,提高工作效率和协作效果。
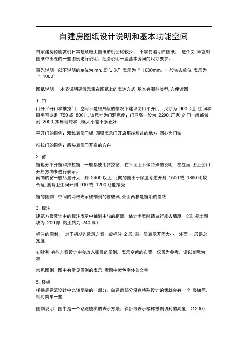
自建房图纸设计说明和基本功能空间自家建房的朋友们日常接触施工图纸的机会比较少,不容易看明白图纸,这个文章就对图纸中出现的一些图例进行说明,还会说明一些基本房间的尺寸要求。
事先说明:以下说明的单位为mn,即“1米”表示为“ 1000mm, 一般省去单位表示为“ 1000”图纸说明:本节说明建筑元素在图纸上的表达方式,基本有哪些类型,方便读图1. 门门分平开门和推拉门, 空间不是很局促的情况下建议使用平开门, 尺寸为900(卫生间和厨房可以用750或800),该尺寸为门洞宽度;门洞高一般为2200,厂家的门一般都做到2000,扣掉地砖和门框大小差不多正好平开门的图例:双线表示门板,圆弧表示门开启那端划过的地方,圆心为门轴推拉门的图例:箭头表示门开启的方向2. 窗窗也分平开窗和推拉窗, 一般都使用推拉窗, 在平面上不做特殊的说明, 在立面图上会用开启方向来进行表示。
南向的窗一般尽量开大, 到2400以上,北向的窗出于保温考虑开到1500或1800 比较合适,厨房卫生间开到900 或1200 也能接受窗的图例:中间的两根表示被剖到的窗玻璃,外面两根是窗沿的看线3. 标注建筑方案设计中的标注表示中轴到中轴的距离, 估计净宽时请自行减去墙厚(混凝土砌块为200 厚,粘土钻为240 厚)标注的图例:对于初期的建筑方案一般标注2 层,部一层表示开间大小, 外面一层是总宽度4.图例有些方案设计中会放入家具的图例, 表示空间的布置, 仅做为参考, 请以实际为准常见图例:图中有常见图例的表示,看图中紫色字体的文字5. 楼梯楼梯是建筑设计中比较复杂的一部分, 自建房部分没有特殊设计的话就会有一个楼梯间,相对简单一些图例说明:图中是一个双跑楼梯的表示方法,斜折线表示楼梯被剖切到的高度(1200)基本功能空间本节介绍住宅中常用的功能空间和合适的大小,方便大家相互沟通交流,避免出现不必要的误解1. 卧室卧室适合的面宽在3300〜4200,再大会很空旷(电视机小了都看不清楚),小于3000 的话不适合自建房作为卧室使用,推荐面宽为3600,3900 进深需根据实际情况进行设计,考虑基本功能(放一个衣柜,两个床头柜和一双人床),建议在4000 以上,不宜超过5000(房间大了制冷制热费用比较高)卧室以方形空间为宜,门开在某角落,条件允许的情况下不要开在房屋中间,会比较影响家具的布置;卧室家具主要有床,衣柜,电视柜,床头柜,布局以放得下这些基本家具为主,对于进深比较大的卧室,在窗台处会和宾馆类似放一个小茶几和两个沙发;有特殊要求要压缩房间大小的可以参考图例,看看适宜的压缩,不要过量影响使用舒适度。
详细家居尺寸和布局方案,建议收藏如何创造出更舒适的生活空间?今天就给大家带来室内设计的最佳标准。
可能不是很全,但足以了解常规的一些家居尺寸,掌握了这些,做起设计来就不用一直拿着个尺子来比划了。
一、室内空间的最佳尺寸1、客厅面积【20平方米~40平方米】客厅是居室的门面,可以说对家具尺寸的要求是最严格的,别看都是一些小数字,却足以令你的客厅成为一个舒适协调的地方。
2、电视组合柜的最小尺寸?【200×50×180厘米】对于小户型的客厅,电视组合柜是非常实用的,这种类型的家具一般都是由大小不同的方格组成,上部比较适合摆放一些工艺品,柜体厚度至少要保持30厘米;而下部摆放电视的柜体厚度则至少要保持50厘米,同时在选购电视柜时也要考虑组合柜整体的高度和横宽与墙壁的面宽是否协调。
3、长沙发或是扶手沙发的椅背应该有多高?【85至90厘米】沙发是用来满足人们的放松与休息的需求,所以舒适度是最重要的,这样的高度可以将头完全放在靠背上,让颈部得到充分放松。
如果沙发的靠背和扶手过低,建议增加一个靠垫来获得舒适度,如果空间不是特别宽敞,沙发应该尽量靠墙摆放。
4、容纳三个人的沙发搭配多大的茶几呢?【120×70×45厘米或100×100×45厘米】在沙发的体积很大或是两个长沙发摆在一起的情况下,矮茶几就是很好的选择,茶几的高度最好和沙发坐垫的位置持平。
目前市场上较为流行的是一种低矮的方几,材质多为实木或实木贴皮的,质感较好。
5、餐厅面积【10平方米~20平方米】对于长方形和椭圆形的餐桌这个尺寸是最合适的。
现在的餐厅空间一般都为长方形的,所以大方桌及圆桌较少使用,长方型的六人餐桌是最普遍的,可以选购一些可以伸缩的餐桌,平时占面积很少,来朋友时,再打开非常实用。
一个六人餐桌多大合适?【140×70厘米】6、餐桌离墙的距离?【80厘米】这个距离是包括把椅子拉出来,以及能使就餐的人方便活动的最小距离。
室内设计家具尺寸大全室内设计中家具尺寸的选择非常重要,合理的尺寸能够确保家具与室内空间相互协调,并提供良好的使用体验。
下面是一些常见家具尺寸的参考,供您在室内设计中使用:1.沙发-单人沙发:宽度为90-120厘米,深度为90-100厘米,高度为80-100厘米。
-双人沙发:宽度为140-170厘米,深度为90-100厘米,高度为80-100厘米。
-三人沙发:宽度为200-250厘米,深度为90-100厘米,高度为80-100厘米。
2.餐桌-两人餐桌:宽度为60-80厘米,长度为90-120厘米,高度为75-80厘米。
-四人餐桌:宽度为80-100厘米,长度为120-150厘米,高度为75-80厘米。
-六人餐桌:宽度为90-110厘米,长度为150-180厘米,高度为75-80厘米。
3.床-单人床:宽度为90-110厘米,长度为190-210厘米,床垫厚度为20-30厘米,床高为50-70厘米。
-双人床:宽度为140-160厘米,长度为190-210厘米,床垫厚度为20-30厘米,床高为50-70厘米。
-大床:宽度为180-200厘米,长度为200-220厘米,床垫厚度为20-30厘米,床高为50-70厘米。
4.书柜-矮书柜:宽度为50-80厘米,深度为25-35厘米,高度为80-100厘米。
-中高书柜:宽度为80-120厘米,深度为25-35厘米,高度为100-150厘米。
-高书柜:宽度为80-120厘米,深度为25-35厘米,高度为150-200厘米。
5.电视柜-低电视柜:宽度为120-150厘米,深度为40-60厘米,高度为40-50厘米。
-高电视柜:宽度为120-150厘米,深度为40-60厘米,高度为100-150厘米。
6.衣柜-单人衣柜:宽度为80-100厘米,深度为40-60厘米,高度为180-220厘米。
-双人衣柜:宽度为150-200厘米,深度为50-70厘米,高度为180-220厘米。
CAD平面布置图设计尺寸规范(个人原创)室内设计中常用家具尺寸详解在运用AutoCAD绘制平面图纸的时候一定要注意尺寸问题,尺寸也是作为室内设计师的最基本要求。
对尺寸的熟练掌握和运用能够为以后的实际项目的设计提供坚实的基础和保证,也为深入的空间设计提供最基本的数据支持。
1.客厅部分家具尺寸沙发:坐垫高度【400mm-450mm】左右,坐垫的宽度在【600mm-650mm】,这样才能保证人坐在上面不感觉拥挤,沙发扶手和靠背不用注意,根据AutoCAD的缩放自动放大或者缩小就可以了。
茶几:茶几的尺寸随意性比较大,但是必须注意的是高度,它的高度跟沙发坐垫的高度是差不多的,调整好沙发坐垫高度后,目视上把握茶几的高度就可以了。
电视柜:电视柜的长度没有固定要求,现实生活中拉伸的样式比较多,所以长度不做特别要求,主要是高度和宽度上,高度在【400mm】左右,宽度在【450mm】左右。
餐桌:餐桌的尺寸分三方面1.长度,就是长度在【1200mm-1500mm】之间,也就是标准的四人餐桌,长度上把握好,每个人吃饭的宽度至少需要【600mm】。
2.宽度,标准的课桌是【600mm*1200mm*750mm】的尺寸,但是课桌是一侧坐人学习的,餐桌是两侧坐四个人吃饭的,所以,它的宽度是比标准课桌要宽,也就是宽度为【800mm】。
3.餐桌的高度跟标准课桌一样,但是作为成人来说,高度在【750mm】的话,会感觉有点矮,所以在【780mm】是最舒服的。
酒柜:同书柜差不多,但是注意酒柜的宽度不会有书柜那么宽,酒柜的高度在【2000mm】左右,宽度也就是【200mm】上下。
鞋柜:鞋柜的尺寸,长度不做讨论,说其宽度,鞋柜的宽度考虑到它是用来放置鞋,包括拖鞋,鞋拖,皮鞋,皮靴等等各种鞋子,那么宽度要考虑鞋的长度,即能把鞋放进去而不拥挤的感觉,鞋柜的高度一般是在【800mm】的位置,高度【800mm】;宽度【300mm】。
2.卧室部分家具尺寸大衣柜:大衣柜的尺寸比较重要,宽度上必须保证足够放的下上衣的宽度,按照人的肩膀宽度不会超过【600mm】,大衣柜的宽度保证【600mm】就可以了,有的也可以是【550mm】左右;大衣柜的长度不做要求,根据房间的实际尺寸定制;大衣柜的高度一般是【2000mm-2400mm】,也就是人站立时候的摸得到的高度。
室内设计中的家具尺寸(图例)室内设计家具标准尺寸(附:室内设计常用材料)现行家具行业国家标准:家具行现使用的国家标准分五大类:一家具通用技术基础标准;二家具产品质量标准;三家具产品试验方法标准;四家具用化学涂层试验方法标准;五家具用部分辅助材料及其试验方法标准具体标准如下:家具通用技术基础标准:GB/T 33241995木家具通用技术条件GB/T 33251995金属家具通用技术条件GB/T 33261997家具桌椅凳类主要尺寸GB/T 33271997家具柜类主要尺寸GB/T 33281997家具床类主要尺寸GB/T 39761983学校课桌功能尺寸GB/T 336661992图书用品设备产品型号编制方法GB/T 13667.11992钢制书架通用技术条件GB/T 13667.21992积层式钢制书架技术条件GB/T 13667.31992手动密集书架技术条件GB/T 136681992钢制书柜资料柜通用技术条件GB/T 145301993图书用品设备木制目录柜技术条件GB/T 145311993图书用品设备阅览桌椅技术条件GB/T 145321993图书用品设备木制书柜图纸柜资料柜技术条件GB/T 145331993图书用品设备木制书架期刊架技术条件QB/T 12411991家具五金家具拉手安装尺寸QB/T 12421991家具五金杯状暗铰链安装尺寸QB 13381991家具制图QB/T 21891995家具五金杯状暗铰链及其安装底座要求和检验QB/T 36541999圆榫接合(原ZB Y800011988)QB/T 3657.11999木家具涂饰工艺聚氨酯清漆涂饰工艺规范(原ZB/TY800 004.11989)QB/T 3657.21999木家具涂饰工艺醇酸清漆酚醛清漆涂饰工艺规范(原ZB/T Y80004.21989)QB/T 36581999木家具公差配合(原ZB/TY80 0051989)QB/T 36591999木家具形状和位置公差(原ZB/T Y80 0061989)QB/T 39131999家具用木制零件断面尺寸(原GB 33301982)QB/T 39141999家具工常用名词术词(原GB33301982)QB/T 39151999家具功能尺寸的标注(原GB101661988)家具设计标准尺寸家具设计的基本尺寸(单位:厘米)衣橱:深度:一般60~65;推拉门:70,衣橱门宽度:40~65推拉门:75~150,高度:190~240矮柜:深度:35~45,柜门宽度:30-60电视柜:深度:45-60,高度:60-70单人床:宽度:90,105,120;长度:180,186,200,210双人床:宽度:135,150,180;长度180,186,200,210圆床:直径:186,212.5,242.4(常用)室内门:宽度:80-95,医院120;高度:190,200,210,220,240厕所、厨房门:宽度:80,90;高度:190,200,210窗帘盒:高度:12-18;深度:单层布12;双层布16-18(实际尺寸)沙发:单人式:长度:80-95,深度:85-90;坐垫高:35-42;背高:70-90 双人式:长度:126-150;深度:80-90三人式:长度:175-196;深度:80-90四人式:长度:232-252;深度80-90茶几:小型,长方形:长度60-75,宽度45-60,高度38-50(38最佳)中型,长方形:长度120-135;宽度38-50或者60-75正方形:长度75-90,高度43-50大型,长方形:长度150-180,宽度60-80,高度33-42(33最佳)圆形:直径75,90,105,120;高度:33-42 方形:宽度90,105,120,135,150;高度33-42书桌:固定式:深度45-70(60最佳),高度75活动式:深度65-80,高度75-78书桌下缘离地至少58;长度:最少90(150-180最佳)餐桌:高度75-78(一般),西式高度68-72,一般方桌宽度120,90,75;长方桌宽度80,90,105,120;长度150,165,180,210,240圆桌:直径90,120,135,150,180书架:深度25-40(每一格),长度:60-120;下大上小型下方深度35-45,高度80-90活动未及顶高柜:深度45,高度180-200 木隔间墙厚:6-10;内角材排距:长度(45-60)*90关于家具设计尺寸方面的一些基本知识:在工地1、标准红砖23*11*6;标准入户门洞0.9米*2米,房间门洞0.9米*2米,厨房门洞0.8米*2米,卫生间门洞0.7米*2米,标准水泥50kg/袋。
家具尺寸标准及图例家具尺寸标准及图例。
家具的尺寸标准是我们在购买家具时需要考虑的重要因素之一。
合理的家具尺寸不仅可以提高家居空间的利用率,还可以使家居环境更加舒适和美观。
因此,了解家具尺寸标准及图例对于我们选择和使用家具都具有重要的指导意义。
一、沙发尺寸标准及图例。
沙发是客厅中不可或缺的家具,选择合适尺寸的沙发可以有效利用空间,提高舒适度。
一般来说,单人位沙发的宽度在80-100厘米之间,双人位沙发的宽度在120-160厘米之间,三人位沙发的宽度在180-240厘米之间。
而沙发的高度一般在80-100厘米之间,深度在80-100厘米之间。
下图为沙发的尺寸标准图例:(图例,单人位沙发尺寸示意图、双人位沙发尺寸示意图、三人位沙发尺寸示意图)。
二、餐桌尺寸标准及图例。
餐桌是家庭日常生活中使用频率较高的家具之一,选择合适尺寸的餐桌可以使用起来更加方便舒适。
一般来说,餐桌的高度在70-75厘米之间,常见的餐桌尺寸有9090厘米、12080厘米、15090厘米等。
下图为餐桌的尺寸标准图例:(图例,9090厘米餐桌尺寸示意图、12080厘米餐桌尺寸示意图、15090厘米餐桌尺寸示意图)。
三、床尺寸标准及图例。
床是家居中最重要的家具之一,选择合适尺寸的床可以保证我们的睡眠质量。
一般来说,单人床的尺寸为90200厘米,双人床的尺寸为150200厘米、180200厘米等。
床的高度一般在40-60厘米之间。
下图为床的尺寸标准图例:(图例,单人床尺寸示意图、双人床尺寸示意图、加大双人床尺寸示意图)。
四、书桌尺寸标准及图例。
书桌是学习和工作中必不可少的家具之一,选择合适尺寸的书桌可以提高工作和学习效率。
一般来说,书桌的高度在70-80厘米之间,宽度在60-80厘米之间,深度在40-60厘米之间。
下图为书桌的尺寸标准图例:(图例,60120厘米书桌尺寸示意图、70140厘米书桌尺寸示意图、80160厘米书桌尺寸示意图)。
五、衣柜尺寸标准及图例。
史上最全住宅13个功能区尺寸图,装修必须知道!每套住宅均是由各种不同功能的房间组成的,这些不同功能的房间大致有主卧、次卧、客房、书房、儿童房、客厅、家庭厅、餐厅、玄关、厨房、公共卫生间、主卧卫生间、储藏间、阳台等。
每种房间的开间进深均有个合理尺寸,每种房间尺寸合理是套型设计达到适用或舒适要求的基本保证。
一、主卧室1、主卧室的最低开间中到中尺寸是3.6m(净3.3m),最低进深中到中尺寸是4.8m(净4.5m),这是保证家具摆放和人的活动最低适用要求的尺寸(图1)汴二括号内为房间内净尺寸Z卜同图I适用型主卧室图(17.28m2)2、主卧室的“舒适”开间中到中尺寸是3.9m(净3.6m),进深中到中尺寸是5.1m(净4.8m),是家具摆放和人的活动是比较方便舒适的(图2)22003900(3600)舒适型主卧室3、主卧室的“高舒适”开间中到中尺寸是4.2m(净3.9m),进深中到中尺寸是7.5m(净7.2m),这时家具摆放和人的活动会更加方便舒适;不仅如此,到了这一级,主卧室就应该配有主卫生间和进入式衣帽间(图3),或不设进入式衣帽间,把卫生间做大,使洗浴更加舒适(图4)4200匚衿QU)制舒适型主卧室图GL50m2)1刖K皿『舒适型主代卜宝图G5J0m2)二、次卧室次卧室为住户非主人使用的卧室,它的最低“适用”开间中到中尺寸是3.3m(净3.0m),进深中到中尺寸是4.5m(净4.2m),如图5。
这里讲的是最低“适用” 要求,因为小于这个尺寸就会给家具布置和人的活动带来不便,也就是说小于这个尺寸的房间就不应设计为卧室,而应设计为书房、儿童房、保姆房等功能的房间。
若户建筑面积比较大或很大,次卧室也分别提高到上述主卧图1或图2的标准,这时次卧室也就分别达到了“舒适”或“高舒适”的要求了。
图5舒适型次股宝图a4.85m2)三、客房客房为专供客人使用的卧室,一般拥有三间卧室以上的大户型方予设置。
它的尺寸标准最低应与次卧室相同(图5)。
厨房尺寸标准及图例在装修或者购买新房时,厨房尺寸是一个很重要的考量因素。
一个合理的厨房尺寸不仅能够提供舒适的使用体验,还能够影响到厨房家具的摆放和整体美观度。
因此,了解厨房尺寸的标准及图例是非常有必要的。
首先,我们来看一下厨房尺寸的标准。
一般来说,一个标准的厨房尺寸应该是不小于8平方米。
这样的大小可以容纳基本的厨房家具和设备,并且能够提供足够的操作空间。
此外,工作台的长度应该在2.2米到2.5米之间,这样可以确保在烹饪时有足够的操作空间。
橱柜的高度一般为0.9米到1米,这样可以方便人们取放物品。
在考虑厨房尺寸时,还需要考虑到通风口和排气管道的位置,以及水槽和燃气灶的摆放位置,这些都是影响厨房使用的重要因素。
其次,我们来看一下厨房尺寸的图例。
在设计厨房尺寸时,图例是非常有帮助的。
下面是一个常见的厨房尺寸图例:1. 整体布局图,整体布局图可以清晰地展示厨房家具和设备的摆放位置,包括橱柜、冰箱、燃气灶、水槽等。
这样可以帮助我们更好地规划厨房空间。
2. 橱柜尺寸图,橱柜尺寸图可以展示不同类型的橱柜的尺寸和布局,包括上橱柜、下橱柜、吊柜等。
这样可以帮助我们选择合适的橱柜,以及规划橱柜的摆放位置。
3. 水槽和燃气灶尺寸图,水槽和燃气灶是厨房中使用频率最高的设备,因此它们的摆放位置和尺寸也是非常重要的。
尺寸图可以帮助我们更好地安装和摆放水槽和燃气灶。
通过以上的图例,我们可以更直观地了解厨房尺寸的标准和布局,从而更好地规划和设计自己的厨房空间。
总之,了解厨房尺寸的标准及图例对于厨房的设计和装修是非常重要的。
一个合理的厨房尺寸不仅能够提供舒适的使用体验,还能够影响到整体的美观度和实用性。
因此,在规划和设计厨房空间时,一定要充分考虑到厨房尺寸的标准和图例,从而打造一个理想的厨房空间。
办公室定置图例一、概述办公室定置图例是指根据办公室的实际情况和需求,绘制出办公室内各个区域的布局和摆放位置,以便员工和访客能够清晰地了解办公室的结构和功能分区。
本文将详细介绍办公室定置图例的标准格式和内容要求。
二、标准格式办公室定置图例应包含以下几个主要部份:1. 办公室总平面图:展示办公室的整体布局,包括房间的分布、门窗的位置和走廊的走向等。
总平面图应具有比例尺,并标注各个房间的名称。
2. 办公室各区域图示:根据实际情况,绘制各个区域的图示。
常见的区域包括会议室、工作区、歇息区、厨房、洗手间等。
每一个区域图示应包括区域的名称、面积、主要家具和设备的摆放位置。
3. 家具和设备图例:列出办公室中使用的各种家具和设备,并给出相应的图示和说明。
图例应包括家具和设备的名称、尺寸、材质和颜色等信息。
4. 标注和说明:在图例中标注出办公室的重要细节和特点,如电源插坐位置、网络接口、空调出风口等。
同时,提供相应的说明,解释各个标注的含义和作用。
三、内容要求办公室定置图例的内容应准确反映办公室的实际情况和需求,具体要求如下:1. 准确的布局和尺寸:办公室定置图例应根据实际的房间布局和尺寸进行绘制,确保图例与实际情况一致。
2. 清晰的图示和标注:图示应简洁明了,标注应清晰可读。
确保每一个区域的图示和标注与实际摆放位置相符,并提供相应的尺寸和说明。
3. 合理的家具和设备摆放:根据办公室的功能和需求,合理摆放各种家具和设备。
确保家具和设备的摆放位置符合人体工程学原理,提高办公效率和员工舒适度。
4. 细致的标注和说明:在图例中标注出办公室的重要细节和特点,如插坐位置、网络接口、空调出风口等。
同时,提供相应的说明,解释各个标注的含义和作用,以便员工和访客能够理解和使用。
四、示例以下是一个办公室定置图例的示例:1. 办公室总平面图:- 标注办公室名称、总面积和比例尺;- 标注各个房间的名称,如会议室、工作区、歇息区等;- 标注门窗的位置和走廊的走向。