苏宁电器营销策划方案
- 格式:doc
- 大小:340.00 KB
- 文档页数:8
一、苏宁易购简介苏宁电器网上商城于2009年8月18日全新升级,此次改版整合了全球顶级的资源优势,并携手IBM联手打造新一代的系统,建立了一个集购买、学习、交流于一体的社区,全面打造出一个专业的家电购物与咨询的网站,旨在成为中国B2C市场最大的专业销售3C、空调、彩电、冰洗、生活电器、家居用品的网购平台,并正式更名为苏宁易购。
在全新蜕变之后的两个月以来,苏宁易购重新梳理了能贴合网络购物特点的页面风格、采购体系、物流规划、商品清单、页面设计、购物流程、支付手段、配送售后等新的购物体验,努力为用户营造轻松、和谐、愉悦的购物环境,不断丰富品牌类型,优化产品结构,不仅为顾客提供家电类产品,更增加了家居用品以及办公用品,极大的丰富了消费者的购物体验,改变了网购的传统模式,让顾客在充分享受网购的过程中,体验人性化的服务。
二、苏宁易购营销环境分析(一)苏宁易购宏观营销环境1.经济环境2010年以来,随着经济大环境的改善,网络购物领域的投资也更加活跃。
2010 年第一季度中国电子商务B2C 领域已经发生11 笔投资事件,其中7 笔披露的投资金额总计为1.49 亿美元,平均投资金额2132 万美元,高于2008年和2009年电子商务B2C市场平均投资金额。
我国的网购企业在国际资本市场上日益活跃。
2.法律和政策环境2010年,针对相关政策法规、管理能力和服务水平不适应网络购物发展需要等现实问题,商务部颁布了《关于促进网络购物健康发展的指导意见》,在完善服务与管理体制、健全法律与标准体系、改善交易环境、培育市场主体、拓宽网络购物领域、规范交易行为等方面提出了新的要求。
针对电子商务市场上出现的消费者侵权事件频发,网店销售不规范等问题,国家工商总局出台了《网络商品交易及有关服务行为管理暂行办法》,实施网店经营行为人实名登记制度,同时加强了电子合同的管理,强调了消费者权益保障。
3.社会环境国际金融危机以来,我国加快了转变经济发展方式的步伐,国家出台了一揽子扩大内需的政策,国内消费环境更加优化,消费者意愿明显增强。
苏宁网络策划书3篇篇一苏宁网络策划书一、策划背景随着互联网的普及和发展,电子商务已经成为了商业领域的重要趋势。
苏宁作为中国知名的家电零售企业,拥有强大的线下渠道和品牌优势,拓展网络业务是其未来发展的重要战略方向。
本策划书旨在为苏宁网络业务的发展提供全面的策略规划和实施建议。
二、市场分析1. 消费者需求:消费者对于便捷、高效、个性化的购物体验需求日益增长。
2. 竞争对手:电商市场竞争激烈,需要突出苏宁的特色和优势。
3. 市场规模:中国电子商务市场规模持续扩大,具有巨大的发展潜力。
三、苏宁网络业务定位1. 定位为综合性电商平台,提供家电、3C、日用品等全品类商品。
2. 打造高品质、优服务的购物体验,树立苏宁的品牌形象。
3. 注重用户互动和社交化购物,增强用户粘性。
四、网络营销策略1. 搜索引擎优化(SEO)和搜索引擎营销(SEM),提高网站在搜索引擎的排名和曝光度。
2. 社交媒体营销,利用、微博等社交媒体平台进行品牌推广和产品宣传。
3. 内容营销,通过发布优质的商品介绍、购物攻略等内容,吸引用户关注和分享。
4. 会员营销,建立会员体系,提供积分、优惠券等福利,增加用户忠诚度。
五、网站建设与用户体验优化1. 设计简洁、美观、易用的网站界面,提高用户体验。
2. 优化网站加载速度,提升用户购物的流畅性。
3. 提供多渠道的购物方式,包括 PC 端、移动端、APP 等,满足用户多样化需求。
4. 强化网站安全机制,保障用户信息安全。
六、物流与售后服务1. 建立高效的物流配送体系,确保商品及时送达。
2. 提供优质的售后服务,包括退换货、维修等,解决用户后顾之忧。
3. 建立用户评价和反馈机制,不断改进服务质量。
七、盈利模式1. 商品销售收入,通过销售商品获取利润。
2. 广告收入,通过在网站上展示广告获取收益。
3. 服务费用,提供物流、金融等增值服务,收取相应费用。
4. 数据分析与营销服务,通过对用户数据的分析,为企业提供精准营销和个性化服务,收取费用。
苏宁营销策划1. 引言本文将探讨苏宁营销策划的相关内容。
苏宁作为中国领先的零售企业,一直致力于提供优质的商品和服务,同时不断创新营销策略,以满足消费者的需求。
在本文中,将介绍苏宁营销策划的背景、目标、策略和实施方式。
2. 背景苏宁作为中国最大的家电零售商之一,面临着日益激烈的市场竞争。
为了保持竞争力并不断扩大市场份额,苏宁需要制定有效的营销策略。
经过市场调研和分析,苏宁发现了一些市场机会,为此制定了相应的营销策划。
3. 目标苏宁的营销策划目标主要包括以下几个方面:•扩大市场份额:通过营销活动吸引更多的消费者,提高苏宁的市场占有率;•提高品牌认知度:通过营销宣传,提高消费者对苏宁品牌的认知和信任度;•增加销售额:通过促销活动和折扣等手段,提高苏宁的销售额;•提升客户忠诚度:通过提供良好的购物体验和优质的客户服务,增加客户对苏宁的忠诚度。
4. 策略为了实现上述目标,苏宁制定了一系列的营销策略:4.1 多渠道推广苏宁通过多渠道推广来提高品牌认知度和销售额。
这些渠道包括电视广告、网络宣传、社交媒体推广等。
通过在不同的媒体平台上展示苏宁的产品和服务,吸引更多的消费者。
4.2 促销活动苏宁定期举办促销活动,如双十一、618等。
在这些活动中,苏宁提供折扣、满减、赠品等优惠措施,吸引消费者前来购物。
同时,为了增加消费者的购买欲望,苏宁还会推出限量商品和秒杀活动。
4.3 会员计划苏宁通过建立会员计划来提升客户忠诚度。
会员可以享受到更多的福利和优惠,如专属折扣、生日礼品、积分返还等。
通过这些福利,苏宁吸引消费者成为会员,并通过会员计划保持与客户的良好关系。
5. 实施方式为了有效实施上述策略,苏宁采取了以下方式:•营销团队:苏宁组建了专业的营销团队,负责制定和执行营销策略。
团队成员包括市场营销专家、创意设计师和数据分析师等,共同努力实现营销目标。
•数据分析:苏宁通过数据分析来了解消费者的需求和购买行为。
通过分析消费者的数据,苏宁可以更好地制定营销策略,提高销售效果。
苏宁家电营销策划范文一、竞争现状1、家电销售业在济南地区的总体竞争环境在价格、服务趋同化的情况下,卖场体验,品牌号召力/品牌形象、个性化服务项目、个性化购买体验将是家电零售业下一步竞争的着眼点。
竞争对手三联在济南根深蒂固,有很大一批忠实的购买者。
而国美的低价竞争策略在济南已经取得了一定的效果,也占据了济南的一定的市场份额。
相对于三联和国美,苏宁在济南的优势不很明显,但苏宁与家电生产厂商的关系是融洽的,进货渠道比较畅通,而且其在全国范围内的优势也较明显,因此要占据济南市场就要付出一定的代价。
首先要大规模的投入,打造自己的品牌形象,培养一批忠实的消费者,其次要别出心裁,走边缘化竞争路线,以低成本获取可观的利润,找对销售切入点。
推出一次大型主题运动,打动山东消费群体,加强与山东消费全体的互动与沟通,提升苏宁家电在山东地区的美誉度和忠诚度。
2、竞争手段1)价格战2)促销活动细致化,集约化,成效化3)优化售后服务体系、个性化售后服务4)个性化卖场体验5)购买苏宁家电的附加值享受二、消费者分析1、消费者年龄及消费行为分析青少年的消费主要集中在MP3、随身听、电子词典、CD机等小家电的消费上,是一种追求时尚、前卫和浪漫的感性消费中青年的消费主要集中在洗衣机、电冰箱、空调、电视、电饭煲、热水器、电脑等大型家电上,是一种追求安全、实用、耐用的理性消费中老年的消费大都集中在按摩器等保健电器上,要求产品的便捷、安全,对售后服务要求较高,是一种相对保守的消费。
还有一些商品年龄差异化比较模糊,像手机等。
2、性别分析手机等小家电体现性别差异,女性偏好冰箱、洗衣机、小厨宝、吸尘器等家务型的家电。
其他家电性别差异不是很明显。
综合来看,家电促销还是以青少年和中青年为主要消费对象,在产品销售上以大型家电和普及率较高的手机为主打,小家电的市场开发和推广也不容忽视,而且要不断完善小家电的销售系统和售后服务。
通过对消费者的研究,可以暂定苏宁家电促销运动的定位是时尚、动感、浪漫、前卫,运动形式要大胆、活泼、别出心裁,要符合青少年和中青年这些消费群体的消费心理。
苏宁电器成功的产品营销策略解析产品营销是指,企业发现或挖掘准消费者需求,从整体氛围的营造以及自身产品形态的营造去推广和销售产品,主要是深挖产品的内涵,切合准消费者的需求,从而让消费者深刻了解该产品进而购买该产品的过程。
以下是店铺为大家整理的关于苏宁电器成功的产品营销策略解析,欢迎阅读!苏宁电器成功的产品营销策略解析:一、品牌营销策略分析提升策略所谓品牌营销策略分析提升策略,就是把品牌的宣传推介与企业的建设同步,以形成一种长期稳定而协调发展的具有战略性的工作。
通过战略性的推进,改善和提高品牌的各项要素,如品牌的功能、品牌的创新点、品牌的优势、品牌与同类产品的不同之处等,通过各种形式的宣传,提高品牌知名度和美誉度。
提升品牌战略,既要求量,同时更要求质。
求量,即不断地提高品牌的宣传力度;求质,即不断地提高品牌的美誉度。
二、营销策略分析功效优先策略所谓营销策略分析功效优先,就是用户在购买产品时首先考虑的就是品牌的功效,直接动机是求实。
制约着消费者的购买意向,影响消费者是否购买这一产品而不是买那种产品的直接决定因素是产品的功效,而不是产品的价格和包装。
如在目前防水材料市场上,品牌就达到上千种,数万个品种。
用户在挑选使用产品时,一是在考虑防水功能性,二是耐用程度,三是易操作性,四是面对各种复杂环境和条件的适应性能等,在综合以上各个指标,进行品牌的比较时,那个产品功效突出就购买那个产品,这就是功效优先,是功效压倒一切的选择这是一般客户在挑选项产品的心理。
广东省廉江市星恒高效涂料开发有限公司开发出一种楼面隔热防水瓷漆,自投放市场五年以来,市场销量逐年按20%以上速度增长,就是在近期涂料市场处于萎缩的情况下,其增长速度也在20%以上。
主要原因是楼面的隔热和防水同时解决到位,隔热效果基本达到100%。
由于其功效突出,所以在用户中就树立了功效优先的销售优势,是产品的质量及功效优化的结果。
三、样板推动营销策略分析在现代,产、供、销是一切企业的基本运行模式。
苏宁电器网络营销策略一、概述现阶段,国内家电流通企业有三万家左右,伴随连锁业态的快速发展,数量在减少,市场在集中,尤其是在国内一级市场上,全国家电连锁商和其他形式的家电零售企业进入较早,形成了较强的销售能力和管理控制力,目前,市场经营主导权和话语权被全国连锁商逐渐把控,市场集中度已经相当高,部分一级城市门店数量有过剩的趋势。
但中国国情特殊,地域广阔,区域经济与人文环境差异较突出,必然经历诸侯割据的过程,加之目前如国美、苏宁等全国性家电连锁在扩张的过程当中已然受到资金人才短缺的压力等多方面因素影响,面对广阔的二、三级市场,家电连锁渠道与区域性家电通路共同竞争的多元化竞争趋势将在很长一段时间内主导国内的家电流通市场。
苏宁电器不断扩张,向三四级城市延伸,二十多年的发展历程中,苏宁悄然变成家电零售业的龙头老大,通过分析苏宁电器营销策略,整体上看中国家电业的发展。
二、家电市场分析中国家电连锁业的快速发展从2003全国性年才开始,目前的连锁企业以国美、苏宁为代表。
从国外连锁业发展历程来看,最终都是朝着几家垄断经营的趋势发展,但就中国市场而言,直接进入寡头竞争或者垄断竞争,不太现实,从理论角度讲,这也不利于行业健康发展。
目前,国内家电市场一年的规模在5000亿左右,而国美、苏宁两家市场份额加起来不到10%,全国家电零售竞争市场来看,业态之间的竞争已悄然开始。
随着经济和社会生活水平的提高,全国人民对家用电器具有普遍的需求,因此,整个中国是一个巨大的家电需求市场。
由于国内市场在经济区域上的差异性与不平衡性,市场容量在地理区域上存在重大差别。
苏宁电器以地理位置和人口因素作为市场细分变量,对国内家电需求市场进行广度与深度市场细分。
在广度上,苏宁电器主要按地理位置作为变量将国内家电需求市场分为华东、华南、华中、华北、西南、西北和东北七个大区。
在深度上,结合地理位置与人口因素将全国市场划分为一级市场、二级市场、三级市场、四级市场。
苏宁引流策划书3篇篇一苏宁引流策划书一、策划背景随着电商行业的迅速发展,市场竞争日益激烈。
苏宁作为国内知名的电商平台,需要不断创新引流策略,吸引更多的用户流量,提升品牌知名度和市场份额。
二、目标用户1. 对家电、电子产品等有购买需求的消费者;2. 关注价格优惠、促销活动的用户;3. 喜欢线上购物、追求便捷的用户;4. 对苏宁品牌有一定认知度和好感度的用户。
三、引流策略1. 打造特色活动(1)推出限时秒杀、团购等优惠活动,吸引用户抢购;(2)举办主题促销活动,如“家电节”“数码狂欢节”等,突出产品优势和价格优势;(3)设置满减、优惠券等促销手段,提高用户购买转化率。
2. 内容营销(1)发布优质的商品介绍、购物攻略、使用心得等内容,吸引用户关注和分享;(2)开展线上互动活动,如抽奖、问答等,增加用户参与度和粘性;(3)与知名博主、网红合作,进行产品推荐和推广。
3. 社交化引流(1)利用社交媒体平台进行推广,发布吸引人的内容和活动信息;(2)鼓励用户分享活动和优惠信息,扩大活动影响力;(3)开设苏宁官方账号,与用户进行互动,解答疑问,提升用户体验。
4. 优化用户体验(1)提升网站和 APP 的界面设计和用户体验,提高用户购物的便捷性和满意度;(2)加强客服服务,及时处理用户咨询和投诉,提高用户满意度;(3)推出个性化推荐功能,根据用户的浏览历史和购买行为,为用户提供个性化的商品推荐。
5. 合作推广(1)与其他知名品牌、商家进行合作,开展联合推广活动,扩大活动曝光度;(2)与银行、信用卡等机构合作,推出优惠活动,吸引用户使用相关支付方式。
四、执行计划1. 第一阶段(活动筹备期)(1)确定活动主题和时间;(2)制定详细的活动方案和预算;(3)准备活动宣传物料,如海报、视频等;(4)联系合作方,确定合作细节。
2. 第二阶段(活动执行期)(1)按照活动方案进行线上线下宣传推广;(2)实时监控活动效果,根据数据反馈调整活动策略;(3)组织好活动的执行和用户服务,确保活动顺利进行;3. 第三阶段(活动后续期)(1)对活动进行复盘,评估活动效果;(2)根据活动效果,进行数据分析和用户反馈收集,为后续优化提供依据;(3)持续优化用户体验和服务,提高用户忠诚度。
苏宁营销方案作为中国领先的零售企业,苏宁一直以来都致力于提供高质量的产品和优质的服务。
为了在激烈的市场竞争中保持竞争力,苏宁制定了一系列精心设计的营销方案。
一、提供多元化的产品苏宁通过建立广泛的供应链网络,为消费者提供了多元化的产品选择。
无论是家电、数码产品还是日用品,消费者都可以在苏宁找到自己所需的产品。
此外,苏宁还与各大品牌建立了紧密的合作关系,以确保产品的品质和正品保证。
二、强调产品质量苏宁深知质量是消费者购买产品时最关注的因素之一。
因此,苏宁对每一款产品都进行严格把关,确保符合国家标准和消费者的期望。
此外,苏宁还提供了延长保修期、退货或更换等服务,以进一步客户放心购买。
三、打造优质服务体验苏宁秉承“顾客至上”的原则,致力于为消费者创造出优质的购物体验。
在苏宁实体店,顾客可以享受到专业的产品咨询和展示,以及贴心的售后服务。
同时,苏宁还建立了便捷的在线购物平台,方便消费者随时随地购物,无论是通过网站还是手机应用。
四、借力社交媒体进行营销随着社交媒体的日益流行,苏宁积极利用各种社交平台来与消费者进行互动和营销。
通过在微博、微信、抖音等平台上发布有趣、与消费者相关的内容,苏宁增强了品牌曝光度和用户粘性。
此外,苏宁还利用社交媒体进行促销活动和优惠分享,吸引更多消费者选择苏宁购物。
五、开展线上线下优势互补为了提供更全面和便捷的服务,苏宁开展了线上线下的优势互补。
通过在全国范围内建立实体店,消费者可以在离家近的地方购买到心仪的产品,并享受到亲身体验的乐趣。
同时,苏宁的在线购物平台也为无法亲自到店的消费者提供了便利,他们可以通过在线购物享受到苏宁提供的全方位服务。
六、利用大数据进行精准营销苏宁积极收集和分析消费者的购物数据,从中发现消费者的需求和购买行为。
以此为基础,苏宁能够制定更加精准的营销方案,提供个性化的推荐和服务。
通过了解消费者的喜好和需求,苏宁能够更好地满足他们的购物期望,增强客户黏性和忠诚度。
苏宁易购营销策划书篇一:苏宁易购营销策划书苏宁易购营销策划书一、策划目的我们将抓住武汉地铁在XX年底投入运行这一契机,将苏宁易购的宣传跟武汉地铁联系起来,通过地铁报,在地铁站设立易购体验平台等方式宣传苏宁易购,旨在通过这项活动转变广大民众对苏宁只做家电行业的观念,并扩大易购的影响力,使苏宁易购深入人心,培养顾客对易购的忠诚度。
从而达到增加苏宁易购电子商务市场的市场份额的目的。
二、苏宁易购简介苏宁易购()于XX年8月上线试运营,XX年2月1日正式上线,作为苏宁电器第四代电子商务平台,上线之后作为苏宁电器的独立品牌进行运作,标志着苏宁电器正式进军电子商务领域。
XX年,苏宁易购销售额突破20亿,同比上年增长400%以上,日订单增长率300%-500%,占据中国家电购市场8%的份额,全年销售额超过20亿元。
三、苏宁易购的市场分析(1)法律和政策环境XX年,针对相关政策法规、管理能力和服务水平不适应络购物发展需要等现实问题,商务部颁布了《关于促进络购物健康发展的指导意见》,在完善服务与管理体制、健全法律与标准体系、改善交易环境、培育市场主体、拓宽络购物领域、规范交易行为等方面提出了新的要求。
针对电子商务市场上出现的消费者侵权事件频发,店销售不规范等问题,国家工商总局出台了《络商品交易及有关服务行为管理暂行办法》,实施店经营行为人实名登记制度,同时加强了电子合同的管理,强调了消费者权益保障。
(2)经济环境XX年以来,随着经济大环境的改善,络购物领域的投资也更加活跃。
XX 年第一季度中国电子商务B2C 领域已经发生11 笔投资事件,其中7 笔披露的投资金额总计为亿美元,平均投资金额2132 万美元,高于XX年和XX 年电子商务B2C 市场平均投资金额。
我国的购企业在国际资本市场上日益活跃。
(3)社会环境国际金融危机以来,我国加快了转变经济发展方式的步伐,国家出台了一揽子扩大内需的政策,国内消费环境更加优化,消费者意愿明显增强。
【Word版,可自由编辑!】苏宁易购商务策划一、苏宁简介 ...........................................................................................................................................二、背景分析 ...........................................................................................................................................2.1市场背景 .............................................................................................................................................2.1.1家电实体零售市场状况 ..............................................................................................2.1.2激烈的竞争环境 ..........................................................................................................2.1.3苏宁的增长率 ..............................................................................................................2.2行业背景 ............................................................................................................................................. ................................................................................................................................................................... ...................................................................................................................................................................三、发展B2C ............................................................................................................................................3.1苏宁发展网购业务 .............................................................................................................................3.2原因分析 .............................................................................................................................................四、用户体验 .........................................................................................................................................4.1体验类别.............................................................................................................................................4.2苏宁易购网购流程 .............................................................................................................................4.3改进意见.............................................................................................................................................五、营销方案 ...........................................................................................................................................5.1实体营销 ............................................................................................................................................. ................................................................................................................................................................... ................................................................................................................................................................... ...................................................................................................................................................................5.2网络营销 .............................................................................................................................................一、苏宁简介苏宁集团介绍苏宁电器集团创立于1990年,中国最大的商业企业,位列中国企业500强第50位,品牌价值508.31亿,苏宁电器集团进入商业地产,带动高星级酒店和购物中心连锁等行业发展形成了商业、地产、服务三产业协同发展的产业格局,截至目前,苏宁电器集团进入中国大陆300多个城市、中国香港和日本市场。
苏宁电器营销策划书一、背景简介(一)公司简介苏宁电器1990年创立于江苏南京(成立之初因苏宁位于当时的“苏州路”和“宁海路”的交叉口,因此,得名苏宁),是中国3C(家电、电脑、通讯)家电连锁零售企业的领先者,是国家商务部重点培育的“全国15家大型商业企业集团”之一。
经过20年的发展,现已成为中国最大的商业企业集团,品牌价值508.31亿元。
截至2010年,苏宁电器连锁网络覆盖中国大陆300多个城市,并进入中国香港和日本地区,拥有近1500家连锁店,员工15万人,2010年销售收入近1500亿元,名列中国上市规模民营企业前三强,中国企业500强第50位,入选《福布斯》亚洲企业50强、《福布斯》全球2000大企业中国零售企业第一。
2004年7月21日,苏宁电器(002024)在深圳证券交易所上市。
凭借优良的业绩,苏宁电器得到了投资市场的高度认可,是全球家电连锁零售业市场价值最高的企业之一。
其营销范围主要是电器连锁零售事业,通过开设门店为电器制造商提供产品销售渠道,为消费者提供服务。
目前,苏宁电器经营的商品包括空调、冰洗、彩电、音像、小家电、通讯、电脑、数码八个品类,涵盖了上千个品牌、20多万个规格型号。
然而,服务是苏宁唯一的产品。
从成立之初以空调为主的综合家电连锁发展到如今的中国3C 家电连锁,顾客满意一直是苏宁电器提供服务的终极目标。
(二)目标定位苏宁电器作为一家民营企业,在连锁模式、终端服务、信息化建设、人力资源和社会责任方面为全行业、全社会均做出了巨大贡献。
经过20年的探索与发展,苏宁立志于成为“中国的沃尔玛”。
二、宏观环境分析宏观环境是指会对企业经营提供市场机会或造成环境威胁的主要社会力量,主要由人口环境、经济环境、自然环境、技术环境、政治环境以及文化环境构成。
对苏宁电器来讲,人口环境、经济环境、技术环境、政治环境的影响最为关键,并成为苏宁电器高层首抓重要因素。
(一)人口环境人口是构成市场的基本要素。
苏宁电器网络营销案例分析苏宁电器网络营销的现状苏宁电器作为中国内地第二大家电零售商,正在大力拓展网上商城,发展电子商务,苏宁和中国电信互联星空网站举行了战略合作启动仪式,又与招商银行、新浪网合作建立电子支付平台“聚便宜” 。
苏宁想要在互联网中打造自己的电子商城,那么,不可避免的会碰到电子商务的三大瓶颈:物流、支付和诚信。
物流方面,由于苏宁电器的连锁实体店网络健全,一定范围内的配送不成问题;支付方面,有专门打造的网上电子交易平台;诚信上,有其品牌效应作担保。
苏宁电器网上商城是建立在以传统的零售基础上的网络销售平台,其依托于强大的实体店零售网络,以及在消费者中的品牌地位,使它比其他商家更具竞争力。
苏宁电器网络营销环境分析1 宏观环境企业面临着严峻的外部环境,随着经济的不断发展,国内市场不断向外打开,竞争对手越来越多,竞争也越来越激烈。
同时,消费者对产品品质的要求和创新方面的要求越来越高,而企业的成本压力却在不断增加,市场反馈时间变得紧迫。
2 微观环境苏宁电器的主要阵地在中高端市场,市场份额占有率高,所以要求身处终端的零售商做好产品的合理搭配。
从整个家电零售业来看,产品同质化日趋严重,市场竞争激烈,家电零售业三大巨头,永乐、国美、苏宁对市场份额的抢夺,可谓激烈。
3、苏宁电器网络营销的优劣势:优势产品品种多、品质高、价格适当苏宁电器致力于发展家电零售行业,规模大、品种多、品质高。
目前其经营的产品包括空调、冰箱、彩电、洗衣机、电脑、小家电等八个种类,近千个品牌,20 多个型号。
在信息化大力发展的今天,我国网民总数达到了 2 亿多,网购人数也达到了5000 多万。
在未来的一段时间,网上购物将成为主流,这也为苏宁电器的网络营销带来了契机。
根据有关资料显示,去年苏宁网上商城的成交率及交易金额同比增长75%。
作为国内家电零售业的巨头,苏宁电器的网上商城呈现出销售旺盛的趋势。
信誉度高在网络信息化发展的今天,不可避免的带来了一个备受关注的问题,那就是网络诚信问题。
苏宁活动策划方案篇一:苏宁促销活动策划苏宁促销活动策划方案一、活动背景:又迎来了家电销售的旺季,借着苏宁电器促销活动的东风,我营业部可以参与其中,去拓展新的客户渠道,增加客户来源,实现开户和宣传的双重效果。
二、活动目的:为了完成七月份的开户任务,更为了在活动中锻炼自己,从以前的被动营销改变为主动营销,我们特组织这次活动,参加人员也均是新入职的员工和培训生,共计?人。
三、活动之前的准备:1、我们对此次活动主要活动内容是收集客户信息,进行现场和后期的跟踪,实现开户的效果,在活动中也应适当配合苏宁的员工进行电器的促销多多沟通交流以实现活动过程的顺利开展2、材料准备了100份,供27、28两天使用,调查问卷先准备了60份,看情况再加印。
3、提前向所有参加活动的人员通知时间、地点。
四、注意的问题及建议:一、人员的分工:人员分成若干组尽量每组2~3个人,分布于各楼层去收集客户资料以调查问卷的形式(要注意收集客户的质量性,对于有意向的客户应该给予更多的信息量最好能够确定预约开户)二、建议:1、完善活动细节2、男女生应该更加放开,努力去营销。
3、注意客户的后期跟踪,不能脱节五、费用:需要相关赠品配合(如雨伞,香皂,纪念币)六、附调查问卷:【注】对于一些预约客户可以承诺给予一定活动赠品,问卷可配合钥匙链以便更好开展篇二:苏宁电器营销策划方案泉州苏宁电器营销策划方案客户:泉州苏宁电器有限公司策划人:游雪梅策划日期:20XX年2月使用时间段:20XX年9月30—10月7日前言苏宁电器1990年创始于中国南京,是中国家电、iT、消费类电器的家电连锁零售行业的领先者。
是国家重点培育的“全国15家大型商业企业集团”之一,是中国最大的商业零售企业,中国企业500强中得第51位。
20XX年,苏宁电器在深交所上市,成为国内首家iPo上市的家电连锁企业。
其市场价值位居全国家电连锁企业前列,年销售规模1800亿,员工18万人。
目前,苏宁电器在全国拥有1700多家,在大陆的300多个城市里都开设分店。
苏宁闭店促销方案苏宁作为一家知名的家电零售企业,在闭店促销方案上需要特别注重细节和策略,以吸引更多顾客并提供卓越的购物体验。
以下是我为苏宁闭店促销方案所提出的建议:一、广告宣传:1. 制作吸引眼球的宣传海报,以各种常见途径(电视广告、报纸广告、网络推广等)广泛宣传闭店促销活动。
2. 利用社交媒体平台,例如微信、微博等,与顾客进行互动,并提供独家促销信息和福利。
二、价格优惠:1. 打折销售:提供全场商品的折扣销售,吸引顾客前来选购。
2. 限时促销:设置特定时间段内的优惠活动,例如每天的特价时段或周末特惠等,增加购买意愿。
3. 组合销售:将多种相关商品组合销售,以优惠价格吸引购买者。
三、特色服务:1. 商品展示:店内设置示范区域,展示最新、最热门的商品,增加顾客的购买欲望。
2. 专属顾问:提供专门的销售顾问,提供个性化的购物建议,增加购买满意度。
3. 送装一体:免费提供送货和安装服务,提高购买家电的便捷性。
4. 定制管理:对于高价值顾客,提供定制的购物方案和服务,增加他们的忠诚度。
四、活动互动:1. 感恩活动:对于常购顾客,提供更多优惠和礼品回馈,增加忠诚度。
2. 抽奖活动:通过购买商品或积分兑换参与抽奖,提高顾客的参与度和警觉性。
3. 搞笑节目:安排一些搞笑、互动性强的演出或游戏活动,吸引顾客驻足观看,提高购买意愿。
五、顾客关系管理:1. 数据收集:通过购物卡、线上注册等方式获取顾客的购物数据,以便提供更准确的促销信息。
2. 会员服务:通过建立会员制度,提供专属的优惠和服务,增加会员忠诚度。
3. 反馈回应:及时回应顾客的意见与建议,提高客户满意度,增加再次光顾的可能性。
以上是我为苏宁闭店促销方案所提出的建议,希望能为苏宁提供一些有益的参考,吸引更多顾客前来购物。
苏宁电器营销策划书一、背景简介(一)公司简介苏宁电器1990年创立于江苏南京(成立之初因苏宁位于当时的“苏州路”和“宁海路”的交叉口,因此,得名苏宁),是中国3C(家电、电脑、通讯)家电连锁零售企业的领先者,是国家商务部重点培育的“全国15家大型商业企业集团”之一。
经过20年的发展,现已成为中国最大的商业企业集团,品牌价值508.31亿元。
截至2010年,苏宁电器连锁网络覆盖中国大陆300多个城市,并进入中国香港和日本地区,拥有近1500家连锁店,员工15万人,2010年销售收入近1500亿元,名列中国上市规模民营企业前三强,中国企业500强第50位,入选《福布斯》亚洲企业50强、《福布斯》全球2000大企业中国零售企业第一。
2004年7月21日,苏宁电器(002024)在深圳证券交易所上市。
凭借优良的业绩,苏宁电器得到了投资市场的高度认可,是全球家电连锁零售业市场价值最高的企业之一。
其营销范围主要是电器连锁零售事业,通过开设门店为电器制造商提供产品销售渠道,为消费者提供服务。
目前,苏宁电器经营的商品包括空调、冰洗、彩电、音像、小家电、通讯、电脑、数码八个品类,涵盖了上千个品牌、20多万个规格型号。
然而,服务是苏宁唯一的产品。
从成立之初以空调为主的综合家电连锁发展到如今的中国3C 家电连锁,顾客满意一直是苏宁电器提供服务的终极目标。
(二)目标定位苏宁电器作为一家民营企业,在连锁模式、终端服务、信息化建设、人力资源和社会责任方面为全行业、全社会均做出了巨大贡献。
经过20年的探索与发展,苏宁立志于成为“中国的沃尔玛”。
二、宏观环境分析宏观环境是指会对企业经营提供市场机会或造成环境威胁的主要社会力量,主要由人口环境、经济环境、自然环境、技术环境、政治环境以及文化环境构成。
对苏宁电器来讲,人口环境、经济环境、技术环境、政治环境的影响最为关键,并成为苏宁电器高层首抓重要因素。
(一)人口环境人口是构成市场的基本要素。
苏宁电器(文化路店)营销策划书题目:苏宁电器,丰富您的生活班级:8110201学号:20118020108策划人:王健企业名称:苏宁电器(文化路店)前言苏宁电器1990年创始于中国南京,是中国家电、IT、消费类电器的家电连锁零售行业的领先者。
是国家重点培育的“全国15家大型商业企业集团”之一,是中国最大的商业零售企业,中国企业500强中得第51位。
2004年,苏宁电器在深交所上市,成为国内首家IPO上市的家电连锁企业。
其市场价值位居全国家电连锁企业前列,年销售规模1800亿,员工18万人。
目前,苏宁电器在全国拥有1700多家,在大陆的300多个城市里都开设分店。
2009年,苏宁电器进入香港和日本市场,苏宁电器开始迈向国际。
二十多年来,苏宁电器一直将服务作为企业的灵魂。
让顾客满意成为苏宁的终极目标。
多年来,苏宁电器不断创新发展,逐步形成了店面零售、定制服务、产品免费体验、网上购物、网络分销等多渠道的营销模式,使苏宁的产品遍布全国各地。
苏宁凭借“规模经营、厂商合作、专业服务”这三张“王牌”,在竞争激烈的家电市场上开创了一条“苏宁之路”。
苏宁在用人的方面比较注重人品、工作态度以及团队合作,建立比较了标准的用人制度,并陆续制定实施了数十个人才梯队培养计划,覆盖管理与终端的各个岗位。
2003年起,苏宁电器成功启动7期专门面向应届毕业生的1200工程,共引进一万多名高素质大学毕业生。
苏宁电器提出了“制度重于权力,同事重于亲朋”的管理理念,制度规范与情感纽带相结合,成为苏宁电器管理的个性和特色。
本着自己独特的用人理念,苏宁电器不断优化团队整体素质,苏宁电器已储备和培养了一大批适应企业发展各层次需求的高质量的人才队伍,为实现“百年苏宁”的目标奠定了坚实的人才基础。
目录一、项目介绍 (4)(一)公司简介 (4)(二)策划目的 (4)二、市场分析 (4)(一)企业目标的任务 (4)(二)市场需求分析 (4)(三)竞争者分析 (5)(四)消费者分析 (5)(五)环境分析 (5)1、外部环境分析 (5)2、内部环境分析 (6)3、 SWOT分析 (6)三、营销战略策划 (7)(一)市场细分 (7)(二)市场定位 (7)(三)营销组合 (7)1、产品策略 (7)2、价格策略 (7)3、渠道策略 (7)4、促销策略 (7)四、行动策划案 (7)五、活动流程 (7)六、财务预算 (8)七、效果评估 (8)一、项目介绍(一).公司简介秦皇岛文化路店是苏宁电器在海港区的三个连锁店之一,位于美丽的海滨城市的市中心——秦皇岛海港区文化路152号,该地区经济发达,交通便利,人流量大,拥有得天独厚的地理条件和人文条件。
(二).策划目的1.提高苏宁电器文化路店的知名度和市场份额实现品牌形象和商品销量的同步提升。
2.提高苏宁电器文化路店的营业额。
3.宣传苏宁电器文化路店的经营理念。
二、市场分析(一).企业目标和任务1.提高苏宁电器文化路店在秦皇岛地区的市场占有率,打败竞争对手——国美电器,争取在秦皇岛地区电器销售行业处于主导地位。
2.结合其他电器公司的销售模式,开创出一种独特的营销模式和销售理念。
3.通过调查与研究秦皇岛地区的人均消费水平,确定文化路店的营销方案,从而开展适当的促销活动,以求利益的最大化。
(二).市场需求分析1.本店坐落在文化路中段南连河北大街中段,北连海阳路与昭阳路,西连民族南路,此处人流量站秦皇岛市总人流量的三分之一,具备很广的消费市场。
2.此路段电器的销售量平均每年占秦皇岛市电器总销售量的五分之一,本店站此路段电器销售的三分之一,具有很大的销售潜力。
3.此路段电器销售点繁多,存在诸多竞争者。
4.同时此路段处于繁华地带大多数消费者收入较高。
(三).竞争者分析从目前的家电市场来看,苏宁电器的竞争对手就是拥有强大阵容的国美电器。
国美电器集团坚持“薄利多销、服务当先”的经营理念,依靠准确地市场定位和不断创新的经营策略,引领家电消费潮流,为消费者提供个性化、多样化的服务,国美品牌得到了中国广大消费者的青睐。
在销售风格上,国美以激进、勇猛、强悍著称。
国美本着“商者无域、相融共生”的企业发展理念,国美不仅与全球知名家电制造业保持合作伙伴关系,还运用资本运作战略,迅速在全国各地增加门店。
门店数量比苏宁的多上千家。
从门店数量来看,苏宁处于劣势。
国美坚持优质低价,实施低价轰炸式销售。
这在很大程度上对苏宁产品的销售构成威胁。
(四).消费者分析1.针对消费者在消费过程中有各种各样的因素影响他们的购买决定,如需求、动机、态度等因素。
本店坚持全面性原则,深入研究消费者的行为,首先是实地观察消费者的购买行为,其次对消费者进行问卷调查,通过调查来改进本店的销售方式,同时与消费者进行交谈,在交谈的过程中记录消费者的态度和言语,事后进行分析讨论如何对消费观念进行调整。
2.本店通过对消费者的观察、问卷、交谈等方式深入了解消费者的需求和购买欲望,针对消费者的需求和购买欲望对本店的销售方式进行改变,在满足消费者需求的同时,从而达到利益最大化(五).环境分析1.外部环境分析随着国家整体经济的持续、健康、快速的发展。
无论是家电制造业还是销售环节零售行业,都有很大的发展。
最为典型的就是“国美”和“苏宁”,当然也不能排除外资的“沃尔玛”、“家乐福”等,它们最终还是需要有自己的品牌,创新才是发展的核心途径。
同时家电业的同质化日趋严重,可比性就差了,转而代之的是服务、形象,所以品牌凸现很是重要。
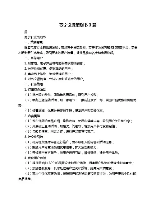
2内部环境分析图5-1 苏宁市场营销要素的分析示意图从苏宁内部的角度进行分析,研究其市场营销策略以及整个市场营销体系结构,我们主要从产品、服务、营销渠道、物流、信息化以及人力资源六个方面进行展开,通过分析每个角度的优势和不足,进而得出SWOT 分析的依据。
3.苏宁电器的SWOT 分析优势(S ) 劣势(W) 机会(O ) 威胁(T ) 1.地理位置优越,交通便利。
2.强大的总部为该店提高了知名度。
3.优质的服务招揽跟多的顾客。
1.物流信息化发展不完善。
2.多元化相关性不高。
3.内部创新能力不高。
1.收入水平提高对新型电器需求增大 2.电器销售的销售模式转型为该店提供机会 3.家电下乡政策为该店提供了机遇 1.第二大电器企业国美的威胁。
2.秦皇岛家电市场也将逐渐饱和。
3.家电利润空间很小。
三、营销战略策划(一).市场细分1.大型客户——政府机构,企业单位2.中型客户——民间团体,非盈利组织3.小型客户——个体消费(二).市场定位1.个人消费群体——新婚夫妇家庭,环保型家庭,高收入家庭,低收入家庭(三).营销组合1.产品策略——产品多元化,引进独家品牌,一站式购物2.价格策略----尾数定价,招徕定价,声望定价3.渠道策略----直营店铺,特许加盟,网络销售4.促销策略——明星代言,家电下乡,限时特卖会四、行动策划案(一).活动对象:秦皇岛苏宁电器文化路店(二).活动主题:迎圣诞送温暖(三).时间地点:2012年12月23日——30日海港区文化路152号(四).宣传方式:广告、传单、户外互动活动五、活动流程1.来就送(送精美圣诞帽)活动期间,只要是每天光临苏宁电器的前50位顾客,不管购物与否,都可免费赠送精美圣诞帽一顶,先到先得,送完即止。
2.购又送(购物送麦当劳券)活动主要针对圣诞活动期间在苏宁电器购物的顾客,凭购物单,购物满1000元送价值50元麦当劳使用券;购物满3000元送价值100元麦当劳使用券;购物满5000元送价值200元麦当劳使用券。
3.价格直降(特价机及明示机型除外)购生活小家电单品满580元降75元,满880元降105元,购热水器等满800元降120元,满1600元降200元。
4.以旧换新(1)为了宣传苏宁电器的实力,传达苏宁的经营理念、提升企业的形象、开发与加强顾客对苏宁电器的忠诚度,开展全方位的推广活动势在必行。
同时为了答谢消费者对苏宁电器的支持,提高销量,为企业创造利润。
(2)国美等家电连锁迅速在二三线城市扩张,形成巨大的阵容。
本次活动的目的是要是增加家电销量,直接参与到激烈的竞争中。
(3)苏宁电器联合各电器厂家进行宣传促销活动,特价优惠又送礼。
既提高门店的销售额,又能提高企业的形象,实现品牌形象与商品销量的同步提升。
六.财务预算项目金额(元)项目金额(元)促销费10000 管理费用2000办公费500 培训费500宣传费1000 运输费500业务招待费1000 场地装扮费1000七.效果预估(一)经过营销活动,提高了苏宁电器(文化路店)在秦皇岛地区的知名度,在消费者的心中形成一个实力雄厚,诚信负责的良好形象。
(二)提高苏宁电器(文化路店)的销售额,能够在产品战略上力压附近诸多电器销售店,包括他的竞争对手国美电器。
(三)能够稳定苏宁电器(文化路店)的销售额,使其在一年中的销售额度能够比较稳定。
(四)形成品牌效应,让苏宁电器在秦皇岛地区成为一个值得信赖的大品牌,为长久的发展奠定基础。