门机控制器故障判断
- 格式:doc
- 大小:30.00 KB
- 文档页数:1
车库门控制器的故障排查车库门是现代生活中必需品之一,而车库门控制器则为车库门的正常使用提供了保障。
但有时我们可能会遇到车库门控制器出现故障的情况,本文将介绍车库门控制器常见故障及其解决方法。
故障一:车库门无法打开或关闭解决方案1.检查电源:确保车库门控制器插座连接牢固,电源线没有断裂。
2.检查遥控器:确认遥控器电池是否有电,遥控器信号是否正常。
3.检查门的连接点:检查门的安装位置是否正常,门的连接点是否松动,门与轨道之间是否可顺畅喇叭。
4.检查开关:有时候,门的开关可能会停止工作。
使用多用途工具从控制器上连接的弹簧端向控制器轻轻地挤压,以激活开关。
故障二:车库门开启时,会再次突然关闭解决方案1.检查开关:有时候门的开关或附加开关可能会故障。
使用多用途工具从门控制器上连接的弹簧端向控制器轻轻地挤压,以激活开关。
2.检查障碍物:门开启时,可能会碰到障碍物,导致门瞬间关闭。
确认门前是否清晰,避免堆放物品和车辆在门前。
故障三:门没有关闭或没有完全关闭解决方案1.调整传感器:门的传感器可能需要调整。
通过调整传感器距离或方向,确保门完全关闭。
2.调整车库门控制器:门控制器可能需要重新编程或调整,以确保门完全闭合。
故障四:门不响应遥控器命令或命令延迟解决方案1.检查电池:遥控器电池可能已耗尽。
更换新电池并测试遥控器。
2.检查信号:确认遥控器是否与控制器之间有障碍。
增加距离,确保信号更清晰。
3.检查天气:天气因素可能会影响信号。
如果遇到类似情况,请等待或尝试更换位置。
4.门控制器的操作速度慢:检查车库门控制器的配置是否正确,是否有bug或软件错误,如果发现问题可以联系设备的生产厂家或经销商帮助解决。
总的来说,车库门有它们的故障模式-使用和时间。
对你最新的问题,只要你在与门控制器和门做正确的工作,你应该可以诊断和解决任何问题。
蒂森克虏伯电梯TCM常见故障的诊断、分析及处理1、门系统方面的故障故障现象:电梯门关闭,内外指令正常登记,运行方向及COP、LIP楼层显示正常,不能启动也不能开门,关人。
故障解释:门锁机械锁钩在XX层卡住,在特性芯片内的门型号必须被正确设定。
现场处理:检查特性芯片的门机型号设定,带有门板驱动机构的一般设定参数:A093/F0F3=04,如果设定成其他值如28等,则偶尔会出现这个故障。
2)06XX故障现象:电梯门已经关闭,单梯内外指令全部消号,并联梯内指令消号,无法登记,无运行方向,COP、LIP楼层显示正常,不能启动也不能开门,关人。
故障解释:电梯三次关门尝试门锁不能闭合,15分钟后再次尝试。
现场处理:A)检查该层的门锁触点是否合得上,是否锁钩闭合不上,调整;B)检查该层的厅门机械部件是否卡阻,是否受到撞击,调整;C)检查厅门地坎内是否有异物如螺丝、小石子致厅门门锁不能闭合;D)检查门锁接线是否松动,接线盒也要一起检查,紧固。
3)14XX故障现象:电梯在运行中急停,层显消号,系统复位后显示”JU”调整运行结束后再次恢复正常运行。
现场处理:A)通过DU1检查故障代码,看XX是哪一层,一般来说使用MS2板的系统比较准确,国产的如MS2-C,MS3-C,MS3-S则不一定准确;B)有个别厅门锁触点因不能完全插入导致虚接,仔细检查并调整;C)门锁机械装置不到位致门锁触点闭合不牢靠,调整并活动部分润滑;D)高速电梯重点检查门锁片插入深度及簧片变形量,很重要;E)门锁触点回路接线松动;F)高层电梯使用的K139.1,K139.2,K139.3触点或接线不良;4)6300/63XX故障现象:电梯门已经关闭,电梯运行时突然门锁断开,该故障现象与14XX基本上相同,急停,消号,电梯重新调整运行后恢复。
现场处理:(与14XX处理方法基本相同)A)通过DU1检查故障代码,看XX是哪一层,一般来说使用MS2板的系统比较准确,国产的如MS2-C,MS3-C,MS3-S则不一定准确;B)有个别厅门锁触点因不能完全插入导致虚接,仔细检查并调整;C)门锁机械装置不到位致门锁触点闭合不牢靠,调整并活动部分润滑;D)高速电梯重点检查门锁片插入深度及簧片变形量,很重要;E)门锁触点回路接线松动;F)高层电梯使用的K139.1,K139.2,K139.3触点或接线不良;5)0701/0801故障现象:电梯开门到位后,虽门保护信号均正常也按住关门却不能正常关门,层显正常,大概30秒后关门,然后运行。
蓝光详细故障分析详细故障代码分析ER2:门联锁在电梯运行过程中断开。
现象1:运行过程中,门刀与门轮冲撞把门锁断开。
现象2:如FU16设置为ON时,系统判断门锁是否闭合与关门限位信号有关。
如FU16设为ON时,关门限位不可*也会造成ER03保护。
现象3:主板检测门锁信号使用了两路检测,X4为触点输入,X23为门锁回路电压检测,如门锁回路电压不够高,标准要求是AC110V,如低于AC100V时,高压输入不稳定也会造成报ER02的故障。
现象4:ER02故障发生在顶层,曳引机为同步,同步曳引机的抱闸动作延迟时间过长时,容易造成电梯冲上极限,出现该现象时,急停故障前有02故障发生。
(正常到顶层停车时,系统下闸后,使能方向会保持设定的时间,brake off time使电梯闸没闭合稳时,变频器仍有力矩输出。
如门锁意外断开,门锁触点把变频器使能切断,造成滑车极限。
现象5:变频门机由于开关门的信号从控制柜直接引线从随行电缆下到轿顶。
如干扰过大时会在运行过程中,门机控制器错误接收到开门指令,误开门造成ER02故障,出现该情况时,可以在轿顶上安装开关门继电器,控制柜先在关门信号驱动轿顶开关门继电器,再由继电器的触点控制门机控制器开关门。
该方法能有效防止开关门信号干扰造成门机误动作。
ER03:变频器故障。
现象1:变频器故障,根据故障代码确定故障原因。
现象2:某些变频器由于上电时间过长,超过了系统的上电等待时间,系统报变频器故障,该情况可以不用处理,变频器上电完成后系统将自动恢复。
现象3:如果变频器产生过流保护,而其保护前同一时间内有ER02或ER10等保护,一般都是由于前面的保护立即停车造成的,系统其他保护恢复后将自动恢复。
ER04:主板检测到的运行方向与给定的运行方向相反。
现象1:如主板编码器输入A、B相反接时,会产生ER04保护,主板编码器输入A、B相对调即可。
现象2:编码器缺相,如A或B相脉冲其中有一相无法正确输入,产生该现象时,只有往其中一个方向运行时产生ER04,而另一方向正常运行。
门禁系统故障排除方法及常见问题处理门禁系统故障的常见排除方法有四种,分别是:软件测试法、硬件指示灯法、替换排除法与分离排除法门禁门锁系统控制图一、软件测试法:利用门禁系统管理软件,检测各硬件运行状态等。
1、检测法:启动管理软件,进入总控制台选中门,点击检测控制器,软件运行信息会提示相关故障,那么就可以根据相关信息处理。
2、实时监控法:总控制台—实时监控,实时监控对应相应的刷卡指示灯方便查出刷卡不开门的故障。
3、搜索.net法:基本设置—控制器—搜索.net,有助于查找TCP/IP控制器的通讯故障对应通讯指示灯有助于查找通讯故障。
请关闭防火墙!二、硬件指示灯法:通电时查看各硬件部位的指示灯及CPU指示灯等。
1、通电时,我们可以看电源指示灯POWER,CPU指示灯闪烁判断控制器是否处于工作状态。
2、刷卡时,我们可以看card灯判断是否有读卡数据传输到控制器。
3、按出门按钮,我们可以看继电器指示灯,是否咔嚓响一下,判断控制器继电器输出是否正常。
4、通讯操作时看TX和RX灯,TCP控制器Rx(Link)灯常亮标示接线大致没有问题。
Tx灯闪烁表示正在通讯。
5、err灯闪烁代表控制器出现故障了,在软件检测获得详细信息。
6、视频控制器也可以看电源指示灯,ping时Rj45口指示灯是否交替闪烁。
7、485有源转换器有无闪烁可以判断电脑有无数据发送。
三、替换排除法:对不能判定的硬件,进行替换来排除故障。
1、设备替换法:这个只能参考,不能完全确定,因为,如果是某个环境或者因素引起的不一定会马上表现出来,就像人的慢性疾病有一个潜伏期,过段时间同样会引起问题出现,如果换下来的怀疑有问题的设备,单独检测没有问题,这可能是布线等环境干扰问题,应该积极地继续查找故障源。
2、电脑替换法:可以判断是否是客户的电脑或者操作系统环境、病毒问题,串口输出或者设置不对。
3、数据库、软件替换法:比如提取记录或上传设置失败,生成报表失败等,可以用另一个全新的数据库或软件,确定问题的范围。
自动门常见故障及其维修
自动门常见故障有:
1、电动自动门运行变慢或完全停止:此时门开启度可能不够,可能是由于电源电压低、机器损坏、控制器故障等原因,可以通过检查电源电压、更换机器或更换控制器来解决。
2、自动门无法随控制器一起启动:此时门可能是断线、机械故障或电子组件故障,可以先检查电源线有没有断路,检查机械是否被卡住,检查电子组件是否有故障。
3、自动门不断开关:此时可能是电子组件、保护装置及传感器故障,可以检查电子组件是否有故障,检查保护装置是否有问题,检查传感器的有效性。
4、自动门控制器不响应:控制器可能故障,可以更换控制器,或者仔细检查电路图来确定是否有接触问题。
通过以上的故障检查及维修方法,可以对自动门进行维修和保养,以确保自动门正常使用。
默纳克E41、E42、E55、E65、E66、E36、E37、E53故障详解默纳克E41默纳克故障代码:Err41故障⼦码:101:安全回路信号断开排查⽅法:检查安全回路各开关,查看其状态检查外部供电是否正确检查安全回路接触器动作是否正确检查安全反馈触点信号特征(NO/NC)在此故障下,断电上电后,主板显⽰屏不亮安全回路接线图这是默纳克不带有新国标功能的安全门锁回路接线图,接线⽅式各个公司有不同的设计,以现场接线图为准。
其中主控板为控制器上的主板,该控制器设计了三个⾼压检测点(X25、X26、X27),分别⽤作安全检测、层门锁检测、轿门锁检测。
安全回路由柜内变压器供电,电压为 AC110V。
如图⽰,当出现以下⼏种情况时,安全回路断开:1) R、S、T 三相输⼊相序有误时(部分新功能控制柜已经取消相序保护,⽆此项);2)柜内急停打开时;3)电梯系统中,安全部件电⽓开关断开时。
4)检查变压器供电5)检查24伏开关电源电梯在启动时,当且仅当三个⾼压点输⼊正常(即三个⾼压检测灯全亮时),即安全回路、门锁回路均正常时,电梯才可以正常运⾏。
默纳克E55Err55换层停靠故障⼦码101:⾃动运⾏开门过程中,开门时间⼤于FB-06开门保护时间,收不到开门到位信号处理:监控该楼层开门到位信号(F5-35),检查轿顶板设置(F5-25)。
检查门机开关门到位接线是否正确,门机参数是否设置正确默纳克E42Err42运⾏中门锁断开⼦码101、102:电梯运⾏过程中,门锁反馈⽆效⼦码101、102:检查门⼑垂直度,门⼑和门轮是否分中。
检查导靴和轿厢防晃装置是否过松,导致轿厢运⾏时晃动过⼤。
检查厅,轿门锁是否连接正常检查门锁接触器动作是否正常检查门锁接触器反馈点信号特征(NO/NC)检查外围供电是否正常,(测量变压器输出电压,检查保险丝)检查输⼊输出主电源供电电缆是否接触不良。
(主电缆供电不好,会导致门锁变压器输⼊电压偶尔降低,门锁接触器电压不⾜)新国标门锁电路原理图⽼国标门锁电路原理图其中主控板为控制器上的主板,该控制器设计了三个⾼压检测点(X25、X26、X27),分别⽤作安全检测、层门锁检测、轿门锁检测。
专业电梯门系统 技术资料故障解决方案上海贝思特佛马特门机有限公司上海市南汇区航头镇大麦湾工业区Phone: 86-21-58228800 Fax: 86-21-58229061E-mail: marketing@目录DIP开关设置错误导致关门撞击 (1)门刀没有从门锁开启滚轮中间通过导致关门撞击 (2)门板间隙过小导致关门撞击 (3)机械阻力导致的开门不到位 (4)门板和地坎的间隙导致开门受阻 (5)门刀没有完全张开导致的开门撞击 (6)保险丝熔断 (7)厅门锁未闭合导致电梯不走车 (8)编码器反相导致的自学习不成功 (9)门仅运行26cm (10)马达反相导致的自学习不成功 (11)挂门板倾斜导致的摩擦噪音 (12)厅门关闭弹簧的摩擦噪音 (13)信号干扰引起的关门运行时开门 (14)门机导轨涂油润滑 (15)门关闭后有轻微回弹 (16)编号:001 DIP开关设置错误导致关门撞击故障描述与分析门机自学习时,最后一个关门的动作,会有撞击,独立的测试运行时关门也会出现撞击现象。
经检查,DIP开关设置错误—厅门类型被设置为手动(MANUAL LANDING)形式。
对于自动厅门,厅门与门机为完全同步运行,因此,门刀开启期间皮带运行的距离未被计算在门机的行程中。
而手动厅门由于没有自动门刀,因此省略了门刀开启的过程。
解决方案检查并确认DIP开关2设置正确—门类型设置正确。
预防方案或建议1,产品出厂前均预先设置为自动厅门类型,无须再更改。
2,设置其它DIP开关时,需小心确认开关所对应的含义,不要将设置对象混淆。
3,设置其它DIP开关时,需小心操作,避免误动其它开关。
电梯门在某个固定层站总会关门撞击,其它层站没有关门撞击的现象。
检查发现,是该层门刀没有从门锁开启滚轮中间通过造成的。
调节确认门刀自门锁开启滚轮中间通过。
(对于中分四扇开门宽度600至915mm ,该尺寸为100mm 。
)故障描述与分析解决方案预防方案或建议门刀没有从门锁开启滚轮中间通过导致关门撞击熟悉安装手册中的相关细节。
默纳克NICE3000new故障现象-电梯不关门
新媒体管家
八、电梯不关门
【故障现象】
电梯启动运行前,门机不执行关门运行,且不报故障【排障流程】
注:①②③④详见下文。
【详细检测方法与处理措施】
① 检测门机控制器关门命令是否执行
短接门机控制器输入侧关门指令和公共线,观察电梯是否关门,若不关门,请更换门机控制器。
② 检测门机控制器与轿顶板接线是否错误
短接轿顶板CN4的BM-B2端子,观察电梯是否关门,若不关门,按照正确接线方式接线;
③ 检测光幕信号是否有效或动作
1)参数设置:没有挡光幕时,
若 X1/X2 亮,说明光幕信号为常闭输入点, F5-25 的 Bit0/Bit1 设为 0;
若 X1/X2 不亮,说明光幕为常开输入点, F5-25 的 Bit0/Bit1 设为 1。
2)参数 F5-35:数码管显示从左至右依次为 5、 4、 3、 2、 1,手持操作器监控 F5-35 参数的 1 号数码管 A 段标记是否亮;
3)判断方法:挡光幕前后,轿顶板的X1/X2 输入点有亮灭变化,F5-35 对应的段码没有亮灭变化,说明轿顶板损坏;若轿顶板和F5-
35 均没有变化,说明光幕损坏。
④ 检测关门继电器是否损坏
1)确保主板输出关门指令
2)将万用表调到(欧姆)档,测量轿顶板CN4端子BM-B2是否导通。
若万用表阻值为无穷大,说明线路不导通,关门继电器损坏。
NICE900门机⼀体化控制器故障详细排查指导04故障详细排查指导For NICE900NICE900门机⼀体化控制器时刻监视着各种输⼊信号、运⾏条件、外部反馈信息等,⼀旦异常发⽣,相应的保护功能动作并显⽰故障代码。
门机控制器出现故障报警信息时,⽤户可根据本节提⽰进⾏故障分析,确定故障原因,找出解决⽅法。
故障显⽰故障描述故障原因处理⽅法备注E02加速过电流1. 主回路输出接地或短路;2. 电机是否进⾏了参数调谐;3. 负载太⼤。
1. 排除接线等外部问题;2. 电机参数调谐;3. 减轻突加负载。
E03减速过电流1. 主回路输出接地或短路;2. 电机是否进⾏了参数调谐;3. 负载太⼤;4. 减速曲线太陡。
1. 排除接线等外部问题;2. 电机参数调谐;3. 减轻突加负载;4. 调节曲线参数。
E04恒速过电流1. 主回路输出接地或短路;2. 电机是否进⾏了参数调谐;3. 负载太⼤;4. 旋转编码器⼲扰⼤。
1. 排除接线等外部问题;2. 电机参数调谐;3. 减轻突加负载;4. 选择合适旋转编码器,采⽤屏蔽旋转编码器线。
E05加速过电压1. 输⼊电压过⾼;2. 制动电阻选择偏⼤;3. 加速曲线太陡。
1. 调整输⼊电压;2. 选择合适制动电阻;3. 调整曲线参数。
E06减速过电压1. 输⼊电压过⾼;2. 制动电阻选择偏⼤;3. 减速曲线太陡。
1. 调整输⼊电压;2. 选择合适制动电阻;3. 调整曲线参数。
E07恒速过电压1. 输⼊电压过⾼;2. 制动电阻选择偏⼤。
1. 调整输⼊电压;2. 选择合适制动电阻。
E09⽋压保护1. 输⼊电源瞬间停电;2. 输⼊电压过低;3. 控制板异常。
1. 排除外部电源问题;2. 请与代理商或⼚家联系。
电压正常后⾃动复位E10系统过载1. 电梯门导轨内⽆杂物阻挡;2. 负载过⼤。
1. 检查电梯门导轨;2. 减⼩负载。
E13输出侧缺相1. 主回路输出接线松动;2. 电机损坏。
1. 检查连线;2. 排除电机故障。
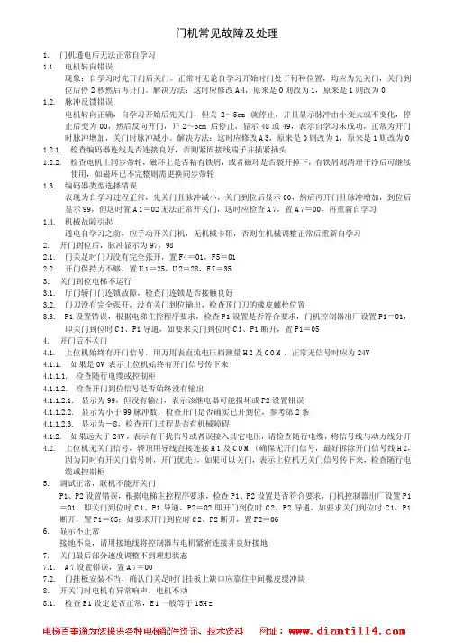
门机常见故障及处理1.门机通电后无法正常自学习1.1.电机转向错误现象:自学习时先开门后关门。
正常时无论自学习开始时门处于何种位置,均应为先关门,关门到位后停2秒然后再开门。
解决方法:这时应修改A4,原来是0则改为1,原来是1则改为01.2.脉冲反馈错误电机转向正确,自学习开始后先关门,但关2~5cm就停止,并且显示脉冲由小变大或不变化,停止后变为00,然后反向开门,开2~5cm后停止,显示48或49,表示自学习未成功,正常为开门时脉冲增加,关门时脉冲减小。
解决方法:这时应修改A3,原来是0则改为1,原来是1则改为0 1.2.1.检查编码器连线是否连接良好,否则紧固接线端子并插紧插头1.2.2.检查电机上同步带轮,磁环上是否粘有铁屑,或者磁环是否裂开掉下,有铁屑则清理干净后可继续使用,如磁环已不完整则需更换同步带轮1.3.编码器类型选择错误表现为自学习过程正常,先关门且脉冲减小,关门到位后显示00,然后再开门且脉冲增加,到位后显示99,但这时置A1=02无法正常开关门,这时应检查A7,置A7=00,再重新自学习1.4.机械故障引起通电自学习之前,应手动开关门机,无机械卡阻,否则在机械调整正常后重新自学习2.开门到位后,脉冲显示为97,982.1.门关足时门刀没有完全张开,置F4=01,F5=012.2.开门保持力不够,置U1=25,U2=28,E7=353.关门到位电梯不运行3.1.厅门轿门门连锁故障,检查门连锁是否接触良好3.2.门刀没有完全张开,没有关门到位输出,检查顶门刀的橡皮螺栓位置3.3.P1设置错误,根据电梯主控程序要求,检查P1设置是否符合要求,门机控制器出厂设置P1=01,即关门到位时C1、P1导通,如要求关门到位时C1、P1断开,置P1=054.开门后不关门4.1.上位机始终有开门信号,用万用表直流电压档测量H2及COM,正常无信号时应为24V4.1.1.如果是0V表示上位机始终有开门信号传下来4.1.1.1.检查随行电缆或控制柜4.1.1.2.检查开门到位信号是否始终没有输出4.1.1.2.1.显示为99,但没有输出,表示该继电器可能损坏或P2设置错误4.1.1.2.2.显示为小于99脉冲数,检查开门是否确实已开到位,参考第2条4.1.1.2.3.显示为-8,检查开门过程是否有机械障碍4.1.2.如果远大于24V,表示有干扰信号或者误接入其它电压,请检查随行电缆,将信号线与动力线分开4.2.上位机无关门信号,轿顶用导线直接连接H1及COM(确保无开门信号,最好拆除开门信号线H2,因为同时有开关门信号时,开门优先),如果可以关门,表示上位机无关门信号传下来,检查随行电缆或控制柜5.调试正常,联机不能开关门P1、P2设置错误,根据电梯主控程序要求,检查P1、P2设置是否符合要求,门机控制器出厂设置P1=01,即关门到位时C1、P1导通,P2=02即开门到位时C2、P2导通,如要求关门到位时C1、P1断开,置P1=05;如要求开门到位时C2、P2断开,置P2=066.显示不正常接地不良,请用接地线将控制器与电机紧密连接并良好接地7.关门最后部分速度调整不到理想状态7.1.A7设置错误,置A7=007.2.门挂板安装不当,确认门关足时门挂板上缺口应靠住中间橡皮缓冲块8.开关门时电机有异常响声,电机不动8.1.检查E1设定是否正常,E1一般等于15Hz8.2.测量电机三相直流电阻,正常值为41.75~46.15Ω,如果缺相则电机损坏9.开门正常,关门时轿门、层门不同步9.1.检查门刀上锁勾弹簧是否失效,正常关门时门刀是夹着滚轮走的,这时轿门、层门是同步的9.2.检查门刀上锁勾是否磨损,现象同9.110.个别层开门有问题层门挂件安装不当,调整厅门挂件,确保10.1.层门挂件中心与门机中心重合10.2.门刀与门滚轮啮合符合要求,这时开关门过程中层门与轿门是同步的10.3.检查厅门门锁,上下锁勾在厅门关足时,其间隙符合上锁勾上所标刻度线的要求10.4.检查地坎,是否有垃圾10.5.检查机械安装,是否阻力较大,可适当增加U组参数大小,提高输出力矩。
详解工业门控制器常见问题及解决办法在上篇文章中我们介绍了工业滑升门机的故障代码以及出现故障的原因,那么这边文章我们就来介绍下湖北理想工业门机常见的一些问题以及解决方案共读者参考:1、限位学习的时候出现Err-28(电动超限)说明:电动超限是为了防止下限位的位置超过上限位的高度而设置的保护;a.上限位学习的时候出现--点动超限出现原因:说明下限位已经有数值,而且是超过了上限位的高度,再电动REV(下降)键出现的报警;解决办法:可以先把下限位学习好后,再学习上限位,这样久解决了;b.下限位学习的时候出现--点动超限出现原因:说明上限位已经有数值,而且是在下限位的高度以下,再点动FWD(下降)键出现的报警;解决办法:可以先把上限位学习好后,再学习下限位,这样就解决了。
2、红外反弹出现Err-03(过流)出现原因:控制器遇红外是瞬间反弹,门下降还没停止就开始上升,导致电流过大而出现的故障。
解决办法:进入厂家参数,把换向延时参数适当加大,再增加加速时间即可解决。
3、限位故障Err-32a.新装门,限位没有学习解决办法:按照操作手册,重新学习限位b.门运行一段时间出现报警出现原因1:抱闸延时导致门没有及时停住解决办法:进入厂家参数,增加上/下抱闸超前;出现原因2:编码器问题,导致数据不稳解决办法:更换编码器。
4、关门不到位出现原因:门运行到最下面的时候,电机输出力矩下,导致关门不到位。
解决办法:进入厂家参数减小下缓冲距离。
5、下降过程中出现Err-05(过压)出现原因:门在下降过程中,电机处于发电状态。
解决办法:进入参数设置,减小反转频率。
在控制板端子P+和PB之间增加制动电阻,切勿带电操作!6、堵转Err-25出现原因1:控制器已发出运行命令,电机没有转或者转的很慢;解决办法1:检查抱闸是否打开,电机线是否接正确。
进入厂家参数,增加堵转时间。
出现原因2:门过重,学习限位的时候出现堵转。
解决办法2:进入厂家参数,增加转矩提升;或者更换大功率电机。
电梯门系统常见故障及其维保要点谷宏运发布时间:2021-11-08T12:21:00.885Z 来源:《基层建设》2021年第20期作者:谷宏运[导读] 随着我国建房的不断增加,电梯的安装量以及产生的安全隐患也逐渐增加。
在对电梯进行维保时,应该重点检测电梯门,其包括层门和轿门,由于其包括重要的电气以及相应的机械部件,经过工程检测发现电梯门是事故的重灾区北京燕园图新电梯自动化技术有限公司北京市 100085摘要:随着我国建房的不断增加,电梯的安装量以及产生的安全隐患也逐渐增加。
在对电梯进行维保时,应该重点检测电梯门,其包括层门和轿门,由于其包括重要的电气以及相应的机械部件,经过工程检测发现电梯门是事故的重灾区,同时由于维护单位在检测之后并未对电梯进行全面地管理,从而导致出现电梯事故的风险,以及给乘客带来一定的安全隐患。
为做好电梯门的维保工作,基于多年电梯现场维保经验,总结了电梯门在日常维保工作中常见的一些问题,并依据电梯相关检验标准,提出了相应的整改建议,以期有助于进一步做好电梯门的维保工作,更好地保障电梯安全运行。
关键词:电梯;门系统;故障;维保要点引言众所周知,电梯设备类型较多,在高层建筑、各大商场中为大众日常出行提供便捷条件。
在电梯日常维保中如何发现隐患,并督促维保单位消除隐患,是降低电梯故障和事故发生的重要手段。
目的是引发各单位与人员的重视,能定期管理与维护,避免电梯设备运行中出现故障或存在安全隐患,从而为乘客生命安全提供良好保障。
1 门系统组成电梯门系统是指电梯的层门、轿门及其附属的零部件,主要包括电梯门、门锁、门机、门机控制器、联动机构、电气安全装置等。
当电梯控制系统给变频门机控制器发出开关门指令时,门机控制器控制电机做正反转动,使得轿门带动层门开关门。
门机变频器使用距离控制而自动生成门机的运行曲线,当开关门到位时,开关门的到位信号由开关门到位开关动作或者装在开关门终端的磁感应开关输入到门机控制器,再由门机控制器处理后,经随行电缆将开关门到位信号输送到机房主控微机,形成一个开关门信号的闭环。
电动门机故障检修方案电动门是一种可以通过电力控制打开和关闭的门,广泛应用于商业建筑、机场、医院、地铁等场所。
然而,在长时间使用过程中,由于各种原因,电动门会出现故障,影响其正常使用。
本文将针对电动门的常见故障进行分析,并提出相应的检修方案。
一、电动门无法打开或关闭1.检查电源线是否插紧,确保电源供应正常。
2.检查电机电缆连接是否松动或破损,如有松动或破损,重新连接或更换电缆。
3.检查门体是否卡住,查看导轨、滑轮、滑块等部件是否干涉或损坏,如有问题,进行修复或更换。
二、电动门打开或关闭过程中发出异常声音1.检查导轨是否有异物堵塞,清理导轨内的杂物。
2.检查滑轮、滑块、导向轮等部件是否磨损或损坏,如有问题,及时更换。
3.检查传动链条、齿轮是否缺油或过度磨损,如有需要,添加润滑油或更换相应配件。
三、电动门打开或关闭速度过慢1.检查电机工作状态,确认电机是否正常运转,如果电机异常,进行维修或更换。
2.检查传动系统是否有过度磨损或松动,如有问题,进行修复或更换。
3.检查控制器设置是否不正确,重新调整门体运行速度。
四、电动门遇到阻力自动停止或逆行1.检查门体下方是否有障碍物,将障碍物移开。
2.检查遇阻停止装置是否正常,如有问题,进行修复或更换。
3.检查遇阻逆行装置是否正常,如有问题,进行修复或更换。
五、电动门遇到紧急情况无法打开1.检查应急开门按钮是否正常,如有问题,进行修复或更换。
2.确认控制器设置是否正确,调整为应急情况下自动开启状态。
3.检查电源供应是否中断,确保电源供应正常。
综上所述,对于电动门的常见故障,可以根据故障的具体情况,采取相应的检修方案。
在检修过程中,需要特别注意安全,确保电动门的故障得到有效解决,恢复正常工作状态。
此外,定期对电动门进行维护保养,可以有效地减少故障的发生,延长电动门的使用寿命。
引言概述自动门控制器是一种用于控制自动门运行的设备,广泛应用于商业和公共场所,以提供方便和安全的出入口服务。
本文将为用户提供一份详细的自动门控制器用户指南,旨在帮助用户更好地理解和操作自动门控制器。
正文内容一、自动门控制器的基本原理1.1电动机驱动原理1.2传感器检测原理1.3控制器信号处理原理1.4安全系统原理1.5手动开关和远程控制原理二、自动门控制器的功能介绍2.1开门和关门控制功能2.2自动开门和自动关门功能2.3电源管理功能2.4报警和安全保护功能2.5远程监控和访问控制功能三、自动门控制器的安装与设置3.1控制器安装位置选择3.2电源接入及线路布置3.3传感器安装与调试3.4控制器参数设置3.5门体检测和调试四、自动门控制器的常见故障与排除4.1电源故障及排除方法4.2电机无法运转的故障及排除方法4.3传感器失灵的故障及排除方法4.4控制器无反应的故障及排除方法4.5其他常见故障及排除方法五、自动门控制器的安全使用与维护5.1安全使用操作指南5.2定期检查和维护工作5.3警示标志和标识的设置5.4故障时的应急措施5.5专业维修和保养建议总结通过本文,我们为用户提供了一份详细的自动门控制器用户指南。
我们从基本原理、功能介绍、安装与设置、常见故障与排除以及安全使用与维护等方面对自动门控制器进行了全面的介绍。
希望本文可以帮助用户更好地理解并使用自动门控制器,并为用户提供便利和安全的出入口服务。
用户在使用过程中如遇到问题或困难,可以参考本文提供的排除方法或专业维修建议进行解决。
第二章、门机控制器的操作与调试2.1操作显示说明附操作器正面照片(带LOGO和型号),更换掉下面的图片操作器指示灯意义:2.1.1参数操作显示YS-K01门机控制器的操作显示需使用选配件YS-P01操作器。
操作器的显示状态有以下几种状态(根据软件表现更改内容)1.停机状态显示停机状态显示的参数有:输出端子状态、门位置、开门速度、输入端子状态、母线电压,通过》键实现各种状态参数的循环显示选择。
插入实物照片2.运行状态显示运行状态显示的参数有:输出端子状态、门位置、开关门速度设定、当前运行速度、输出电压、输出电流、输出力矩、母线电压、输入端子状态,通过》键实现各种状态参数的循环显示选择。
插入实物照片3.参数编辑状态以设定参数P1.01为230V为例说明:首先按下PRG键,操作器显示-P0-,该菜单为一级菜单显示,然后按∧键显示-P1-,然后按ENTER键进入P1组内部参数组;然后按∧键显示P1.01,按ENTER键进入该功能码,该功能码显示值为220,通过按∧键将值修改为230,按ENTER键确认修改,修改完后功能码组显示P1.02,按PRG键退回一级菜单显示-P1-,按PRG键退回停机或运行监视状态。
插入实物照片4.故障状态显示当控制器处于故障状态时,操作器显示故障码,当故障排除后,按下STOP/RESET键复位故障,操作器恢复到停机状态显示。
故障显示内容参见附录2故障诊断与对策插入实物照片2.1.2 参数上传和下载批处理YS-K01门机控制器为适应电梯行业调试和维护高效率的需求,设计有控制曲线参数存储和批处理功能。
对于相同门宽、相同型号的门机,可以用同样的曲线参数实现门的开关控制,把经验曲线参数从调试效果良好的门机控制器上传到操作器,再从操作器下载到相同门宽、相同型号的门机使用的门机控制器,就可以实现良好的开关门控制。
例如:1号门和2号门宽度相同,门机械配置型号相同,1号门运行曲线调试好后,把控制器A 的曲线参数上传到操作器的相应位置,并编好组号,从操作器对应组号位置把曲线经验参数下载到控制器B ,控制器B 就可以实现对2号门的良好开关门控制。
门机控制器故障判断
1、门机编码器故障现场判断方法
A、确认编码器线是通的,插头没有氧化生锈,否则更换;
B、确认编码器上的2个霍尔元件(IC1、IC2)的管脚正常(管脚有断开现象则编码器故障)且是
立起来的,距离同步带轮有1-2mm的距离(否则调整霍尔元件);
C、确认编码器的插头插紧,检查编码器的插头是否牢固(上下左右可以晃动则编码器故障);
D、门机变频器断电,门置于半开状态,上电后用手向外推门过程中脉冲数字会连续增加(如果
连续减小说明脉冲方向反了,更改A3反向)说明编码器正常,如果脉冲在2个值之间跳动或不变化说明编码器故障。
2、电机故障现场判断方法
A、电机用手转动灵活,卡死直接认为电机故障;
B、用万用表200Ω档测量电机的三个线圈阻值,近乎相等(阻值46Ω左右,前壁安装的电机阻
值75Ω左右)为正常,某一相相差较大或测不出阻值则电机故障;
C、用万用表最大的电阻档位测电机线圈对电机外壳是否绝缘,如果测不出值为正常,测出阻值
则电机故障。
永磁同步电动机故障判断:
A、电机用手转动灵活,卡死直接认为电机故障;
B、用万用表200Ω档测量电机的三个线圈阻值,近乎相等(阻值155.5~160.5Ω左右)为正常,
某一相相差较大或测不出阻值则电机故障;
C、用万用表最大的电阻档位测电机线圈对电机外壳是否绝缘,如果测不出值为正常,测出
阻值则电机故障。
D、用万用表二极管档分别量九芯插头的1,2,3,4,6号脚,要求两两之间没有短路导通(万用
表不响),响则有故障。
3、门机变频器故障现场判断方法
A、确认门机变频器的输入电压为交流220V±10%,偏差超出范围加稳压器;
B、门置于半开状态,门机变频器上电,如果变频器没有显示则变频器故障;
C、上电后,检查电机线插头是否插紧,设置A1=1,点动按住上箭头,门应该慢慢的开门(如
果关门说明电机方向反了,改A4反向),如果电机不动说明变频器故障。
D、确认完脉冲反向(A3)、电机方向(A4)和开关门曲线(A7)后设置d2=1做自学习(先关门
到位显示00,再开门到位显示99即为成功),自学习成功后改成手动开关门A1=2,试一下开关门效果,可以更改 E 组C组U组F组相应参数使效果达到最佳,如果调整不好(确认机械部分灵活且工作正常)则认为变频器故障。
E、最后检查端子是否有效,H1(关门输入)和H2(开门输入)分别和COM短接门机会关门
和开门,如果哪个端子没有反应则可用H3或H4代替(参数要互换),在关门到位显示00的时候测P1(关门到位输出)和C1为断开状态、在开门到位且显示大于等于97时P2(开门到位输出)和C2为断开状态,如果某个端子不正常可用P3或P4代替(参数要互换)。
如果仍然故障则视为变频器故障。
特别提示:本公司控制器都是经过严格测试后出厂的,如果门机变频器通过邮寄方式到现场出现电机不转或无显示可能为运输过程中插头松了,请打开变频器盖子把插头插紧即可,谢谢!。