长期待摊费用新准则2016
- 格式:docx
- 大小:17.17 KB
- 文档页数:3
新准则下待摊费用和预提费用的会计处理新准则下待摊费用和预提费用的会计处理待摊费用和预提费用是会计中常见的概念,在企业的生产和运营中起着重要的作用。
待摊费用是指企业为取得一定收益而支出的,但由于其具有长期性、分期收益性和一定的额度范围等特征,不能在一定期间内完全转化为费用的支出。
预提费用则是指企业在确认和计算成本时,为保持会计记录的准确性和完整性需要先将各种费用预提或暂时记在负债科目中。
随着新准则的发布实施,待摊费用和预提费用的会计处理发生了一定的变化,下面将从以下三个方面进行分析:一、新准则下待摊费用的会计处理在原准则下,企业在确认待摊费用时主要是将其按照固定比例进行分摊,将待摊费用在固定时间内平均摊到各个期间。
但是在新准则下,这种方式已经过时。
新准则要求企业根据实际情况对待摊费用进行分类,并根据其性质按照不同的方法进行摊销。
具体有以下两种方法:1.直线法直线法是一种简单的方法,在实际操作时非常实用。
其主要思想是根据待摊费用的数量、期限、金额等因素,确定待摊费用在不同期间内的摊销比例。
例如,企业购置了一台机器,其总费用为100万元,使用寿命为5年,因此每年的待摊费用为20万元。
则可将该100万元分摊到五年内,每年摊销20万元。
2.递减余额法递减余额法是一种较为精确的方法,在实际操作中需根据实际情况进行计算。
该方法将待摊费用的摊销比例计算基于固定的摊销费用和不断减小的摊销基数。
例如,某企业购置了100万元的专业设备,使用寿命为10年,在第一年摊销的金额为10万元,第二年摊销的金额为9万元,以此类推,最后一年只需摊销1万元。
二、新准则下预提费用的会计处理在新准则下,预提费用的会计处理也发生了一定的变化。
在原准则下,企业在确认各种费用时往往采用处理的方法是直接计入当期的费用,但往往会因取得货物或服务的时间与支付货款的时间差异,导致对成本的记录与实际情况不符,因此需要使用预提费用对这种差异进行调整。
在新准则下,预提费用的会计处理也变得更加精确,需从以下两个方面进行考虑:1.时间差异预提费用主要用于调整时间差异,其确认和计提的时间应尽早进行。
新旧会计准则中关于待摊费用的会计处理对比作者:彭凌来源:《中国乡镇企业会计》 2011年第2期彭凌财政部于2006年颁布了《企业会计准则》(以下简称“新准则”)和《企业会计准则——应用指南》(以下简称“新准则应用指南”),与原来的会计规定存在较大的差异,取消了原先常用的待摊费用科目,保留了长期待摊费用科目。
因此在会计实务处理中原来应计入待摊费用科目的内容有了新的归属,而长期待摊费用的核算内容也有了相应的变化。
一、待摊费用与长期待摊费用的概念待摊费用概念的出现本是基于会计核算中的权责发生制原则。
它是指企业已经支出但是应由本期和以后各期分别负担的各项费用。
财政部于2000年颁布的《企业会计制度》中规定待摊费用属于资产类科目,其期末余额在资产负债表中有专项列示。
典型的有低值易耗品摊销、出租出借包装物摊销、预付财产保险费、预付报刊订阅费、预付经营租赁固定资产租金、固定资产经常修理费、一次性交纳数额较大的印花税等。
但是在新准则中该科目已经被彻底取消了。
长期待摊费用摊销的是企业已经支出,但摊销期限在一年以上的各项费用。
原准则规定的核算内容有:开办费、经营租赁方式租入的固定资产发生的改良支出以及摊销期限在一年以上的其他待摊费用。
按照最新的《企业会计准则应用指南——会计科目和主要账务处理》,长期待摊费用科目核算企业已经发生但应由本期和以后各期负担的分摊期限在一年以上的各项费用,如以经营租赁方式租入的固定资产发生的改良支出等。
二、新旧准则待摊费用核算内容会计处理对比(一)低值易耗品摊销、出租出借包装物摊销原会计准则规定企业应当采用一次摊销法、五五摊销法、分次摊销法对周转材料中的低值易耗品和包装物进行摊销,计入相关资产的成本或者当期损益。
新准则取消了分次摊销法,但新准则应用指南同时又规定,企业(建造承包商)的钢模板、木模板、脚手架和其它周转材料等,可以采用一次摊销法、五五摊销法或分次摊销法进行摊销。
对于一次摊销法和五五摊销法,新旧会计准则的处理基本相同。
新准则下长期待摊费⽤如何处理长期待摊费⽤是指企业已经⽀出,但摊销期限在1年以上(不含1年)的各项费⽤,包括租⼊固定资产的改良⽀出以及摊销期在1年以上的固定资产⼤修理⽀出、股票发⾏费⽤等。
企业已经发⽣但应由本期和以后各期负担的分摊期限在1年以上的各项费⽤,如以经营租赁⽅式租⼊的固定资产发⽣的改良⽀出等,应在“长期待摊费⽤”科⽬中核算。
本科⽬可按费⽤项⽬进⾏明细核算。
本科⽬期末借⽅余额,反映企业尚未摊销完毕的长期待摊费⽤。
长期待摊费⽤是公司已经花了钱但不能算到当期费⽤⾥的那⼀部分⽀出,这些⽀出要在以后若⼲年⾥摊销,它与待摊费⽤的区别就在于年限超过1年。
为什么花了钱不能算在费⽤⾥呢?因为公司会计核算的配⽐原则要求在某⼀期的费⽤要与该期的收⼊相联系,也就是说同本期⽆关的费⽤应当分期摊销。
长期待摊费⽤就是这样⼀些不能算在当期的费⽤。
企业发⽣的长期待摊费⽤,借记“长期待摊费⽤”科⽬,贷记“银⾏存款”、“原材料”等科⽬。
摊销长期待摊费⽤,借记“管理费⽤”、“销售费⽤”等科⽬,贷记“长期待摊费⽤”科⽬。
「例」2007年4⽉1⽇,某企业以经营租赁⽅式租⼊⼀项固定资产,租赁期限为5年,该项固定资产尚可使⽤年限为10年。
为了提⾼该项固定资产的⽣产效率,该企业于购进时对租赁资产进⾏了改良,并⽀出了96000元的改良费⽤。
账务处理为:发⽣改良⽀出时:借:长期待摊费⽤96000贷:银⾏存款96000每⽉摊销时:年摊销额=96000÷5=19200(元/年)⽉摊销额=19200÷12=1600(元/⽉)借:管理费⽤1600贷:长期待摊费⽤1600「例」某企业在筹建期间发⽣以下⽀出,⽤银⾏存款⽀付各项办公费、培训费、印刷费、注册登记费等150000元,⽤现⾦⽀付差旅费1000元,应付⼯作⼈员⼯资48000元。
筹建期间发⽣的不计⼊资产价值的费⽤于⽣产经营当⽉摊销:筹建期间发⽣的应计⼊长期待摊费⽤的有关费⽤账务处理为:借:长期待摊费⽤199000贷:银⾏存款150000库存现⾦1000应付职⼯薪酬——职⼯⼯资48000摊销以上费⽤时:借:管理费⽤199000贷:长期待摊费⽤199000。
待摊费用在新会计准则下的会计处理( 一) 按新准则规定,“待摊费用”科目中一些内容已不在该科目中核算。
1.经营租入固定资产发生的改良支出经营租入固定资产发生的改良支出, 应通过“长期待摊费用”科目核算, 并在剩余租赁期与租赁资产尚可使用年限两者中较短的期间内, 采用合理的方法进行摊销。
2.固定资产修理费固定资产修理费用等, 不再采用待摊或预提方式, 应当在发生时计入当期损益。
企业生产和行政管理部门等发生的固定资产修理费用, 借记“管理费用”等科目, 贷记“银行存款”等科目; 企业发生的与专设销售机构相关的固定资产修理费用等, 借记“销售费用”科目, 贷记“银行存款”等科目。
3.预付经营租入固定资产的租赁费超过一年以上摊销的固定资产租赁费用, 应在“长期待摊费用”账户核算。
4.低值易耗品摊销、出租出借包装物摊销采用一次转销法的, 领用时应按其账面价值, 借记“管理费用”、“生产成本”、“销售费用”、“工程施工”等科目, 贷记“周转材料”。
采用其他摊销法的, 领用时应按其账面价值, 借记“周转材料( 在用) ”, 贷记“周转材料( 在库) ”; 摊销时应按摊销额, 借记“管理费用”、“生产成本”、“销售费用”、“工程施工”等科目, 贷记“周转材料( 摊销) ”。
( 二) 除上述几项业务外, 还有一些需要在“待摊费用”科目中核算的业务。
比如: 预付保险费、预付报刊订阅费、预付以经营租赁方式租入固定资产的租金以及一次购买印花税票和一次交纳印花税额较大需分摊的数额等。
但是新发布的会计科目表中, 删去了“待摊费用”科目, 资产负债表中也删去了“待摊费用”项目。
这几项业务如何处理, 有几种观点。
第一种观点: 支出发生时一次计入损益。
这种观点认为, 待摊费用是企业已经支付但应由本期和以后各期负担的摊销期在一年以内( 包括一年) 的费用, 支出发生时一次计入损益与分期摊销计入损益对全年的损益影响是一样的。
但笔者认为, 这样处理不符合权责发生制的核算基础, 没有严格划分费用的受益期间, 不能正确计算各个会计期间的成本和盈亏, 不能体现“谁受益, 谁负担费用”。
长期待摊费⽤新准则和税法规定长期待摊费⽤账户⽤于核算企业已经⽀出,但摊销期限在⼀年以上的各项费⽤,包括固定资产修理⽀出、租⼊固定资产的改良⽀出以及摊销期限在⼀年以上的其他待摊费⽤。
下⾯,店铺⼩编为你解答,希望对你有所帮助。
⼀、《中华⼈民共和国企业所得税法》(以下简称“税法”)第⼗三条规定:在计算应纳税所得额时,企业发⽣的下列⽀出作为长期待摊费⽤,按照规定摊销的,准予扣除:(⼀)已⾜额提取折旧的固定资产的改建⽀出;(⼆)租⼊固定资产的改建⽀出;(三)固定资产的⼤修理⽀出;(四)其他应当作为长期待摊费⽤的⽀出。
⼆、《中华⼈民共和国企业所得税法实施条例》(以下简称“条例”)对上述“税法”有关问题分别规定明确:第六⼗⼋条规定:“企业所得税法第⼗三条第(⼀)项和第(⼆)项所称固定资产的改建⽀出,是指改变房屋或者建筑物结构、延长使⽤年限等发⽣的⽀出。
企业所得税法第⼗三条第(⼀)项规定的⽀出,按照固定资产预计尚可使⽤年限分期摊销;第(⼆)项规定的⽀出,按照合同约定的剩余租赁期限分期摊销。
改建的固定资产延长使⽤年限的,除企业所得税法第⼗三条第(⼀)项和第(⼆)项规定外,应当适当延长折旧年限。
”上述第六⼗⼋条规定计⼊“长期待摊费⽤”的前提是针对“已⾜额提取折旧的固定资产”和“租⼊固定资产”,规定的对象是“改建⽀出”;“改建⽀出”的内容范围是指“改变房屋或者建筑物结构、延长使⽤年限等发⽣的⽀出”;税务处理的规定要求是“已⾜额提取折旧的固定资产的改建⽀出”应按照“固定资产预计尚可使⽤年限分期摊销”。
“租⼊固定资产的改建⽀出”应按照“合同约定的剩余租赁期限分期摊销”之所以在税务上作出上述规定,按照《企业所得税法实施条例释义(47)》的解释有:⼀、已⾜额提取折旧的固定资产的改建⽀出,按照固定资产预计尚可使⽤年限分期摊销。
对于已⾜额提取折旧的固定资产来说,账⾯价值仅剩了净残值。
也就是说,该项固定资产的可利⽤价值已全部转移,这时候在这些资产上发⽣的改建⽀出,是不能将其计⼊固定资产成本的,因为此时固定资产的价值形式已经消失,后续⽀出也已失去了可以附着的载体。
什么是长期待摊费用_长期待摊费用是什么意思长期待摊费用[1]是指企业已经支出,但摊销期限在1年以上(不含1年)的各项费用。
下面是小编为大家整理的长期待摊费用的相关知识,欢迎阅读!希望对大家有所帮助!概念简介根据新会计准则规定,开办费和修理费均一次*计入当期损益。
其中开办费计入当期管理费用,修理费计入销售费用或管理费用(即修理费一律费用化)。
其中开办费是指企业在筹建期间内所发生的费用,包括员工薪酬、办公费用、培训支出、差旅费、印刷费、注册登记费以及不计入固定资产价值的借款费用等。
开办费、固定资产修理费用、租入固定资产的改良费用以及摊销期限在一年以上的其他待摊费用,都在本科目按规定进行摊销。
其在资产负债表中的数额,反映的是企业各项尚未摊销完的长期待摊费用的摊余价值。
长期待摊费用是指企业已经支出,但摊销期限在1年以上(不含1年)的各项费用。
长期待摊费用不能全部计入当年损益,应当在以后年度内分期摊销,具体包括租入固定资产的改良支出及摊销期限在一年以上的其他待摊费用。
根据新会计准则规定,开办费和修理费均一次*计入当期损益。
其中开办费计入当期管理费用,修理费计入销售费用或管理费用(即修理费一律费用化)。
其中开办费是指企业在筹建期间内所发生的费用,包括员工薪酬、办公费用、培训支出、差旅费、印刷费、注册登记费以及不计入固定资产价值的借款费用等。
摊销期限在一年以上的待摊费用,都在本科目按规定进行摊销。
其在资产负债表中的数额,反映的是企业各项尚未摊销完的长期待摊费用的摊余价值。
主要特征(1)长期待摊费用属于长期资产;(2)长期待摊费用是企业已经支出的各项费用;(3)长期待摊费用应能使以后会计期间受益。
核算原则(1)企业在筹建期间发生的费用,除购置和建造固定资产以外,应先在长期待摊费用中归集,待企业开始生产经营起一次计入开始生产经营当期的损益。
(2)租入固定资产改良支出应当在租赁期限与预计可使用年限两者孰短的期限内平均摊销。
长期待摊费用新准则2016第一篇:长期待摊费用新准则2016长期待摊费用新准则2016 新准则保留设置“长期待摊费用”科目,核算企业已经发生但应由本期和以后各期负担的分摊期限在1年以上的各项费用。
如以经营租赁方式租入的固定资产发生的改良支出等。
企业发生的长期待摊费用,借记“长期待摊费用”,贷记“银行存款”、“原材料”等科目。
摊销长期待摊费用,借记“管理费用”、“销售费用”等科目,贷记“长期待摊费用”。
以经营租赁方式租入的固定资产发生的租金支出及改良支出。
一般情况下,其租期及发生的改良支出受益期超过一年,此时,应设置“长期待摊费用”账户进行核算。
预付租金时,借记“长期待摊费用”,贷记银行存款等;分期摊销时,借记相关成本费用,贷记“长期待摊费用”。
发生的改良支出,先通过“在建工程”归集,借记“在建工程”,贷记“原材料”、“应交税费”、“应付职工薪酬”等;待达到预定可使用状态交付使用时,转入“长期待摊费用”,借记“长期待摊费用”,贷记“在建工程”;根据剩余租赁期与租赁资产尚可使用年限两者中较短的期间内,进行合理摊销,借记相关成本费用,贷记“长期待摊费用”。
一、开办费的具体分析1、筹建人员开支的费用(1)筹建人员的劳务费用:具体包括筹办人员的工资奖金等工资性支出,以及应交纳的各种社会保险。
在筹建期间发生的如医疗费等福利性费用,如果筹建期较短可据实列支,筹建期较长的,可按工资总额的14%计提职工福利费予以解决。
(2)差旅费:包括市内交通费和外埠差旅费。
(3)董事会费和联合委员会费2、企业登记、公证的费用:主要包括登记费、验资费、税务登记费、公证费等。
3、筹措资本的费用:主要是指筹资支付的手续费以及不计入固定资产和无形资产的汇兑损益和利息等。
4、人员培训费:主要有以下二种情况(1)引进设备和技术需要消化吸收,选派一些职工在筹建期间外出进修学习的费用。
(2)聘请专家进行技术指导和培训的劳务费及相关费用费用。
5、企业资产的摊销、报废和毁损6、其他费用(1)筹建期间发生的办公费、广告费、交际应酬费。
2016新会计准则常用会计科目表注释会计公式:期初/期末:资产=负债+所有者权益期(间)内:资产(变动)+费用(发生)=负债(变动)+所有者权益(变动)+收入(取得)会计科目:资产类1001 库存现金企业的库存现金。
企业有内部周转使用备用金的,可以单独设置“备用金”科目。
期末借方余额,反映企业持有的库存现金。
1002 银行存款企业存入银行或者其他金融机构的各种款项。
银行汇票存款、银行本票存款、信用卡存款、信用证保证金存款、存出投资款、外埠存款等,在“其他货币资金”科目核算。
期末借方余额,反映企业存在银行或者其他金融机构的各种款项。
1012 其他货币资金企业的银行汇票存款、银行本票存款、信用卡存款、信用证保证金存款、存出投资款、外埠存款等其他货币资金。
期末借方余额,反映企业持有的其他货币资金。
1101 交易性金融资产企业为交易目的所持有的债券投资、股票投资、基金投资等交易性金融资产的公允价值。
企业持有的直接指定为以公允价值计量且其变动计入当期损益的金融资产,也在本科目核算。
期末借方余额,反映企业持有的交易性金融资产的公允价值。
1121 应收票据企业因销售商品、提供劳务等而收到的商业汇票,包括银行承兑汇票、商业承兑汇票。
期末借方余额,反映企业持有的商业汇票的票面金额。
1122 应收账款企业因销售商品、提供劳务等经营活动而应该收取的款项。
因销售商品、提供劳务等而采用递延方式收取合同或者协议价款、实质上具有融资性质的,在“长期应收款”科目核算。
期末借方余额,反映企业尚未收回的应收账款;期末贷方余额,放映企业预收的账款。
1123 预付账款企业按照合同规定预付的款项。
预付款项情况不多的,也可以不设置本科目,将预付的款项直接计入“应付账款”科目。
企业进行在建工程而预付的工程价款,也在本科目核算。
期末借方余额,反映企业预付的款项;期末贷方余额,反映企业尚未补付的款项。
1131 应收股利企业应该收取的现金股利或者其他单位分配的利润。
长期待摊费用长期待摊费用是指企业已经支出,但摊销期限在1年以上的各项费用。
长期待摊费用不能全部计入当年损益,应当在以后年度内分期摊销,具体包括租入固定资产的改良支出及摊销期限在一年以上的其他待摊费用。
根据新会计准则规定,开办费和修理费均一次性计入当期损益。
其中开办费计入当期管理费用,修理费计入销售费用或管理费用(即修理费一律费用化)。
其中开办费是指企业在筹建期间内所发生的费用,包括员工薪酬、办公费用、培训支出、差旅费、印刷费、注册登记费以及不计入固定资产价值的借款费用等。
摊销期限在一年以上的待摊费用,都在本科目按规定进行摊销。
其在资产负债表中的数额,反映的是企业各项尚未摊销完的长期待摊费用的摊余价值。
长期待摊费用是指企业发生的摊销期限在1年以上的费用。
《企业所得税法》第十三条规定,企业发生的下列支出作为长期待摊费用按照规定摊销的,准予扣除:1.已足额提取折旧的固定资产的改建支出;2.租入固定资产的改建支出;3.固定资产的大修理支出;4.其他应当作为长期待摊费用的支出。
在税收上,改建支出与大修理支出不同,具体在《企业所得税法实施条例》第六十八条、第六十九条中作了说明,即《企业所得税法》第十三条第一项和第二项所称固定资产的改建支出,是指改变房屋或者建筑物结构、延长使用年限等发生的支出。
《企业所得税法》第十三条第三项所称固定资产的大修理支出,是指同时符合下列条件的支出:修理支出达到取得固定资产时的计税基础50%以上;修理后固定资产的使用年限延长2年以上。
对第四项“其他应当作为长期待摊费用的支出”,税法暂未明确。
根据上述规定可知,税收中的固定资产不仅包括房屋建筑物等不动产,也包含动产固定资产,且延长使用年限也是改建内容之一。
动产固定资产的改建虽然不能说是改变了房屋建筑物的结构,但是可以延长使用年限。
大修理支出的两个条件,则是区分修理费用中大修理和小修理的标准,不是指固定资产的改建支出和更新改造支出。
会计制度对长期待摊费用的要求会计制度规定,在固定资产的后续支出中,属于更新改造支出和租入固定资产改良支出的,需要资本化处理,属于修理费用支出的需要费用化处理。
新会计准则待摊费用新会计准则(中文)第一篇:待摊费用的定义和会计处理待摊费用是指企业为取得或制造资产,提供劳务或经营活动所发生的费用,按照一定的期限进行摊销,计入企业的成本或费用,并在相关期间内分摊到本企业的经济效益上。
根据新会计准则,待摊费用的处理遵循以下原则和步骤:1. 确定待摊费用对象:待摊费用必须与取得或制造资产、提供劳务或经营活动直接相关,例如,在建工程的利息支出、广告费用、研发费用等都可以作为待摊费用对象。
2. 决定待摊费用的摊销期限:待摊费用的摊销期限应与相关的资产、劳务或活动的使用寿命或效益期限相一致。
摊销期限的确定需要考虑相关法律法规的规定、会计政策和管理判断等因素。
3. 确定待摊费用的金额:待摊费用的金额应当基于实际发生的费用,并按照合理的方法进行核算和估计。
例如,广告费用可以根据广告发布的时间和范围等因素进行分摊计算。
4. 摊销待摊费用:待摊费用应当根据摊销期限和相关的会计政策,按照合理的方法进行摊销。
常用的摊销方法包括直线法、平均摊销法、产量比例法等。
企业应在每个会计期间的期末对待摊费用进行摊销调整,确保费用的摊销准确与及时。
5. 披露待摊费用:企业需要在财务报表中充分披露待摊费用的金额、期限以及相关的会计政策和方法等信息,以提供给利益相关方的决策参考。
第二篇:待摊费用的影响和管理待摊费用的正确处理和管理对企业的财务报表和经营决策非常重要。
以下是待摊费用的影响和管理方面的一些关键点:1. 财务报表准确性:正确处理和摊销待摊费用能够准确反映企业的实际成本和费用,提高财务报表的可靠性和准确性。
2. 经营决策支持:待摊费用的摊销可使企业在不同会计期间更合理地分配相关的成本和费用,为管理层提供实际经济效益的参考,促进经营决策的科学性和准确性。
3. 成本控制和管理:通过合理核算和摊销待摊费用,企业能够更好地控制和管理成本,减少不必要的资源浪费和费用支出。
4. 合规要求:新会计准则对待摊费用的处理和披露提出了更为明确和严格的要求,企业需要遵守相关规定,确保自身合规和良好的财务信誉。
【tips】本税法知识是由梁志飞老师精心收编整理!
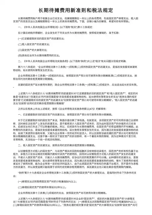
长期待摊费用新准则和税法规定
一、《中华人民共和国企业所得税法》(以下简称“税法”)第十三条规定:
在计算应纳税所得额时,企业发生的下列支出作为长期待摊费用,按照规定摊销的,准予扣除:
(一)已足额提取折旧的固定资产的改建支出;
(二)租入固定资产的改建支出;
(三)固定资产的大修理支出;
(四)其他应当作为长期待摊费用的支出。
二、《中华人民共和国企业所得税法实施条例》(以下简称“条例”)对上述“税法”有关问题分别规定明确:
第六十八条规定:“企业所得税法第十三条第(一)项和第(二)项所称固定资产的改建支出,是指改变房屋或者建筑物结构、延长使用年限等发生的支出。
企业所得税法第十三条第(一)项规定的支出,按照固定资产预计尚可使用年限分期摊销;第(二)项规定的支出,按照合同约定的剩余租赁期限分期摊销。
改建的固定资产延长使用年限的,除企业所得税法第十三条第(一)项和第(二)项规定外,应当适当延长折旧年限。
”
上述第六十八条规定计入“长期待摊费用”的前提是针对“已足额提取折旧的固定资产”和“租入固定资产”,规定的对象是“改建支出”;“改建支出”的内容范围是指“改变房屋或者建筑物结构、延长使用年限等发生的支出”;税务处理的规定要求。
新准则下待摊费用和预提费用是如何处理的“待摊费用”和“预提费用”历来都是体现权责发生制原则较主要的账户。
“新准则应用指南”附录“会计科目和主要账务处理”中删除了“待摊费用”与“预提费用”科目,但未对原制度规定的待摊、预提有关业务的账务处理及报表列示作任何说明。
“两费”究竟应该如何处理呢?本文将详细的讲述新准则取消“待摊费用”和“预提费用”科目的原因及相关业务的会计处理。
新准则下待摊费用和预提费用是如何处理的一、新准则取消“待摊费用”和“预提费用”科目的原因(一)遵循资产负债观新准则强化资产负债观,淡化收入费用观。
资产负债观更符合信息有用性,将已不能给企业带来未来经济利益,即不符合资产定义的项目剔除出资产负债表。
比如,“待摊费用”本质上是一种费用,属于无价值资产,是企业一经发生就已消耗的一项“沉没成本”,它没有使用价值,没有流通性,假如企业破产,是不可能用它来偿还债务的,如果将它归类于资产,会虚增企业的资产总额,虚夸企业的资产负债率,严重影响企业财务指标的公允性,不利于投资者对企业生产经营与财务状况作出正确的判断。
上述有些企业仍保留“待摊费用”和“预提费用”科目,或者采用“预付账款”、“其他应收款”、“预收账款”、“其他应付款”等替代科目,其本质上是一样的,都没有遵循资产负债观,不符合新准则的要求。
(二)符合新准则中会计要素的定义从新准则对资产的定义看,资产是指企业过去的交易或者事项形成的、由企业拥有或者控制的、预期会给企业带来经济利益的资源。
待摊费用是企业已经发生,应由当期及以后各期负担的费用,直接表现为经济利益流出企业,企业资产、所有者权益的减少,预期不会给企业带来任何经济利益,因此不能被划入资产范畴。
新准则规定,负债是指企业过去的交易或者事项形成的、预期会导致经济利益流出企业的现时义务。
预提费用是企业按照规定从成本费用中预先提取但尚未支付的费用,虽然这些费用预期会导致经济利益流出企业,但它们并不是企业过去的交易或事项形成的现时义务,其同样不符合新准则对负债的定义。
长期待摊费用主要是开办费,07年会计准则变革,开办费一般都直接费用化了,无需放在长期待摊项目下核算。
这样开办费就不用一点一点摊了,可以直接算当期费用。
那长期待摊费用还剩什么?
新准则保留设置“长期待摊费用”科目,核算企业已经发生但应由本期和以后各期负担的分摊期限在1年以上的各项费用。
如以经营租赁方式租入的固定资产发生的改良支出等。
企业发生的长期待摊费用,借记“长期待摊费用”,贷记“银行存款”、“原材料”等科目。
摊销长期待摊费用,借记“管理费用”、“销售费用”等科目,贷记“长期待摊费用”。
以经营租赁方式租入的固定资产发生的租金支出及改良支出。
一般情况下,其租期及发生的改良支出受益期超过一年,此时,应设置“长期待摊费用”账户进行核算。
预付租金时,借记“长期待摊费用”,贷记银行存款等;分期摊销时,借记相关成本费用,贷记“长期待摊费用”。
发生的改良支出,先通过“在建工程”归集,借记“在建工程”,贷记“原材料”、“应交税费”、“应付职工薪酬”等;待达到预定可使用状态交付使用时,转入“长期待摊费用”,借记“长期待摊费用”,贷记“在建工程”;根据剩余租赁期与租赁资产尚可使用年限两者中较短的期间内,进行合理摊销,借记相关成本费用,贷记“长期待摊费用”。
【准则原文】第四十三条小企业的长期待摊费用包括:已提足折旧的固定资产的改建支出、经营租入固定资产的改建支出、固定资产的大修理支出和其他长期待摊费用等。
前款所称固定资产的大修理支出,是指同时符合下列条件的支出:(一)修理支出达到取得固定资产时的计税基础50%以上;(二)修理后固定资产的使用寿命延长2年以上。
【解读】本条是关于长期待摊费用构成的规定。
【相关链接】企业所得税法第十三条规定:“在计算应纳税所得额时,企业发生的下列支出作为长期待摊费用,按照规定摊销的,准予扣除:(一)已足额提取折旧的固定资产的改建支出;(二)租入固定资产的改建支出;(三)固定资产的大修理支出;(四)其他应当作为长期待摊费用的支出。
”企业所得税法实施条例第六十八条规定:“企业所得税法第十三条第(一)项和第(二)项所称固定资产的改建支出,是指改变房屋或者建筑物结构、延长使用年限等发生的支出。
”为了简化核算,便于小企业实务操作,减轻纳税调整负担,满足汇算清缴的需要,本条有关长期待摊费用的构成和界定标准与企业所得税法相一致。
与企业会计准则存在的主要差异:根据《企业会计准则第4号——固定资产》中关于固定资产后续支出的会计处理原则,企业发生的固定资产大修理费用,有确凿证据表明符合固定资产确认条件的部分,可以计入固定资产成本,不符合固定资产的确认条件的应当费用化,计入当期损益。
也就是说,执行《企业会汁准则》的企业,不得将大修理支出作待摊处理,并且大修理支出的认定标准也不同。
一、已提足折旧的固定资产的改建支出的内涵(一)对于已提足折旧的固定资产来说,其账面价值仅剩下预计净残值。
也就是说,该项固定资产除预计净残值外的价值已全部转移至生产成本或各期损益,这时候在这些资产上发生的改建支出,不能计入原固定资产的成本,由于此时固定资产的价值形式已经消失,这些支出也已失去了可以附着的载体。
基于这一考虑,本准则应将其作为长期待摊费用,以区别于原来的固定资产和对未提足折旧的固定资产进行的改建支出。
长期待摊费用新准则2016
新准则保留设置“长期待摊费用”科目,核算企业已经发生但应由本期和以后各期负担的分摊期限在1年以上的各项费用。
如以经营租赁方式租入的固定资产发生的改良支出等。
企业发生的长期待摊费用,借记“长期待摊费用”,贷记“银行存款”、“原材料”等科目。
摊销长期待摊费用,借记“管理费用”、“销售费用”等科目,贷记“长期待摊费用”。
以经营租赁方式租入的固定资产发生的租金支出及改良支出。
一般情况下,其租期及发生的改良支出受益期超过一年,此时,应设置“长期待摊费用”账户进行核算。
预付租金时,借记“长期待摊费用”,贷记银行存款等;分期摊销时,借记相关成本费用,贷记“长期待摊费用”。
发生的改良支出,先通过“在建工程”归集,借记“在建工程”,贷记“原材料”、“应交税费”、“应付职工薪酬”等;待达到预定可使用状态交付使用时,转入“长期待摊费用”,借记“长期待摊费用”,贷记“在建工程”;根据剩余租赁期与租赁资产尚可使用年限两者中较短的期间内,进行合理摊销,借记相关成本费用,贷记“长期待摊费用”。
一、开办费的具体分析
1、筹建人员开支的费用
(1)筹建人员的劳务费用:具体包括筹办人员的工资奖金等工资性支出,以及应交纳的各种社会保险。
在筹建期间发生的如医疗费等福利性费用,如果筹建期较短可据实列支,筹建期较长的,可按工资总额的14%计提职工福利费予以解决。
(2)差旅费:包括市内交通费和外埠差旅费。
(3)董事会费和联合委员会费
2、企业登记、公证的费用:主要包括登记费、验资费、税务登记费、公证费等。
3、筹措资本的费用:主要是指筹资支付的手续费以及不计入固定资产和无形资产的汇兑损益和利息等。
4、人员培训费:主要有以下二种情况
(1)引进设备和技术需要消化吸收,选派一些职工在筹建期间外出进修学习的费用。
(2)聘请专家进行技术指导和培训的劳务费及相关费用费用。
5、企业资产的摊销、报废和毁损
6、其他费用
(1)筹建期间发生的办公费、广告费、交际应酬费。
(2)印花税
(3)经投资人确认由企业负担的进行可行性研究所发生的费用
(4)其他与筹建有关的费用,例如资讯调查费、诉讼费、文件印刷费、通讯费以及庆典礼品费等支出。
二、开办费和筹建期
(一)开办费和筹建期概念的界定
开办费是指企业在筹建期发生的费用,包括人员工资、办公费、培训费、差
旅费、印刷费、注册登记费,以及不计入固定资产和无形资产成本的汇兑损益和利息等支出。
筹建期,是指企业从被批准筹建之日起至开始生产、经营(包括试生产、试营业)之日期间。
企业在筹建期发生的开办费,应当从开始生产经营的次月起,在不短于5年的期限内分期扣除。
(二)旧制度与新准则对于开办费的规定
旧制度:在《企业会计制度》和《小企业会计制度》中,将开办费列入“长期待摊费用”科目中,分期进行摊销(与税法基本一致)。
新准则:《企业会计准则》则将开办费列入“管理费用”科目中。
在《企业会计准则——应用指南》附录“会计科目与主要账务处理”(财会[2006]18号)中,从有关“管理费用”科目的核算内容及主要账务处理可以看出,开办费在会计处理上可以不再作为“长期待摊费用”或“递延资产”,而是直接将其费用化,统一在“管理费用”会计科目核算,在企业开业的当月一次性计入“管理费用”(与税法不一致)。
同时还统一了开办费的核算范围。
即:企业在筹建期发生的费用,包括人员工资、办公费、培训费、差旅费、印刷费、注册登记费,以及不计入固定资产和无形资产成本的汇兑损益和利息等支出。
企业在实际操作中,要注意筹建期间发生的费用不能全部纳入开办费的范畴。
其中不能计入开办费的支出包括:
1、取得各项资产所发生的费用,购建固定资产和无形资产所支付的运输费、安装费、保险费和购建时发生的职工薪酬
2、按照规定应由投资各方负担的费用,如投资各方为筹建企业进行调查时发生的差旅费、咨询费、招待费等支出;
3、为培训职工而购建的固定资产、无形资产等支出;
4、投资方因投入资本自行筹措款项所支付的利息,不计入开办费,应由出资方自行负担;
5、以外币现金存入银行而支付的手续费,该费用应由投资者负担。
(三)《企业所得税法》关于“长期待摊费用”及“开办费”税前扣除的规定
《企业所得税法》第十三条规定,在计算应纳税所得额时,企业发生的下列支出作为长期待摊费用,按照规定摊销的,准予扣除:
1、已足额提取折旧的固定资产的改建支出;
2、租入固定资产的改建支出;
3、固定资产的大修理支出;
4、其他应当作为长期待摊费用的支出。
从中可以看出,在长期待摊费用中没有包括开办费。
为此,可以认为新税法没有将开办费列为长期待摊费用,是为了和会计准则及会计制度的处理一致,即企业可以从生产经营当期一次性扣除。
新所得税法虽然没有关于开办费税前扣除相关政策的表述,但并不表明对开办费没有税前扣除限制。
《国家税务总局关于企业所得税若干税务事项衔接问题的通知》(国税函〔2009〕98号)明确,新税法中开办费未明确列作长期待摊费用,企业可以在开始经营之日的当年一次性扣除,也可以按照新税法有关长期待摊费用的处理规定处理,但一经选定,不得改变。
也就是说,新税法下企业开办费既可以一次性扣除也可以分期摊销。
当然,企业在新税法实施以前年度未摊销完的开办费,也可以根据上述规定处理。
即如果企业以前将开办费列入长期待摊费用的,未摊销
的部分可以一次摊入2008年的费用中,也可以根据企业需要选择按照新税法有关长期待摊费用的处理规定处理。
但要注意,《企业所得税法实施条例》第七十条规定,企业所得税法第十三条第四项所称其他应当作为长期待摊费用的支出,自支出发生月份的次月起,分期摊销,摊销年限不得低于3年。
(开办费的规定:如果采用分期摊销则应不低于5年摊销,请注意二者之间的对比。
)
注意:如果开办费中包括业务招待费、广告和业务宣传费的,应按照税法规定处理,即此两项费用税前扣除的前提必须有销售(营业)收入。
没有销售(营业)收入的业务招待费、广告和业务宣传费支出只能向后年度结转。