【实用文档】固定资产的初始计量(1)
- 格式:doc
- 大小:445.26 KB
- 文档页数:9
第四章-固定资产的确认与初始计量(一)第四章固定资产【本章导言】本章主要考点:1.正常购买固定资产的初始计量2.分期付款购入固定资产的初始计量3.融资租赁固定资产初始计量4.接受投资、债务重组、非货币资产交换方式得到的固定资产初始计量5.固定资产折旧6.存在弃置费用时固定资产入帐价值及会计处理7.专项储备8.固定资产后续支出9.固定资产减值准备与递延所得税10.固定资产清理11.在建工程、借款费用资本化12.持有待售固定资产专题第一节固定资产的确认与初始计量一、固定资产的性质和确认条件1.固定资产,是指同时具有下列特征的有形资产:A.为生产商品、提供劳务、出租或经营管理而持有的;B.使用寿命超过一个会计年度。
2.对外出租的房屋及建筑物应确认为投资性房地产3.企业为建造固定资产以出让方式取得的土地使用权,不计入在建工程成本,应当确认为无形资产。
4.相关科目:1)固定资产、累计折旧、固定资产减值准备2)工程物资、在建工程、固定资产清理3)无形资产-土地使用权、投资性房地产4)持有待售非流动资产二、固定资产的初始计量1.外购固定资产的成本A.设备价款、增值税进项税额、保险费、装卸费、供货方专业人员服务费;公司技术工程部、采购部负责人差旅费用不计入。
B.安装成本:材料不转进项税;产品不算销项税。
C.以一笔款项购入多项没有单独标价的固定资产,应当按照各项固定资产的公允价值比例对总成本进行分配,分别确定各项固定资产的成本。
2016国家税务总局《不动产进项税额分期抵扣暂行办法》增值税一般纳税人(以下称纳税人)2016年5月1日后取得并在会计制度上按固定资产核算的不动产,以及2016年5月1日后发生的不动产在建工程,其进项税额应按照本办法有关规定分2年从销项税额中抵扣,第一年抵扣比例为60%,第二年抵扣比例为40%。
用于改建、扩建、修缮、装饰不动产并增加不动产原值超过50%的,其进项税额依照本办法有关规定分2年从销项税额中抵扣。
固定资产的初始计量〔会计分录〕按建造该项资产到达预定可使用状态前所发生的必要支出作为入账价值。
假定建造房屋,增值税不能进项抵扣〔1〕购入工程物资借:工程物资贷:银行存款〔2〕工程领用工程物资〔投入建设〕借:在建工程贷:工程物资〔3〕工程领用本企业生产用原材料借:在建工程贷:原材料应交税费—增〔进项税额转出〕〔4〕工程领用本企业生产的库存商品借:在建工程贷:库存商品应交税费—增〔销项税额〕〔5〕工程应负担的职工薪酬借:在建工程贷:应付职工薪酬〔6〕辅助生产部门为工程提供的劳务借:在建工程贷:生产本钱——辅助生产本钱〔7〕预付工程款借:预付账款贷:银行存款〔8〕工程发生的其他费用借:在建工程--待摊支出贷:银行存款〔9〕工程发生的借款费用借:在建工程--待摊支出贷:应付利息〔10〕正常原因造成单项工程或单位工程报废或毁损P28 分别不同情况处理:A.工程工程尚未到达预定可使用状态,计入或冲减继续施工的工程本钱。
B.工程工程到达预定可使用状态,a.企业筹建期间——管理费用b.生产经营期间——营业外收入/支出〔11〕非正常原因在建工程全部报废或毁损借:营业外支出--非常损失贷:在建工程〔建筑工程、安装工程等〕〔12〕建设期间工程物资盘盈、盘亏、报废及毁损净损失①工程物资盘亏、报废及毁损净损失②工程物资盘盈工程工程尚未完工,计入或冲减所建工程工程本钱工程工程已经完工,计入当期营业外收入/支出〔13〕在建工程进行负荷联合试车发生的费用借:在建工程--待摊支出贷:银行存款原材料等〔14〕试车形成的产品对外销售或转为库存商品借:银行存款库存商品等贷:在建工程--待摊支出〔15〕在建工程完工剩余物资应办理退库手续按剩余物资的实际本钱借:工程物资贷:在建工程剩余物资转为生产用材料借:原材料应交税费--增(进)贷:工程物资备注:如为设备建造那么增值税不必结转〔16〕分配待摊支出P41借:在建工程--××工程贷:在建工程--待摊支出〔17〕结转在建工程本钱借:固定资产贷:在建工程。
固定资产的核算主要包括固定资产的初始计量、固定资产的后续计量和固定资产的处置。
固定资产的初始计量是指固定资产取得成本的确定,初始计量数据是进行会计折旧计算的基数和依据。
一般情况下,固定资产的取得方式主要包括购买、自行建造、融资租入、吸收投资等,取得的方式不同,初始计量方法各不相同,取得成本的具体构成及确定方法也不尽相同。
一、外购固定资产的核算外购固定资产的成本,包括购买价款、相关税费,以及使固定资产达到预定可使用状态前所发生的可归属于该项资产的运输费、装卸费、安装费和专有人员服务费等。
村集体购入的固定资产分为不需要安装的固定资产和需要安装的固定资产两种。
固定资产的初始计量□ 李 娜(一)购入不需要安装的固定资产不需要安装的固定资产,按计入固定资产成本的金额,计入“固定资产”科目。
【例1】2008年1月1日,甲村购入一台不需要安装的设备,取得的增值税专用发票上注明设备价款为1万元,增值税进项税额为1700元,发生运输费400元,款项全部以银行存款付清,假定不考虑其他相关税费,账务处理如下:甲村购置设备成本=10000+1700 +400=12100(元)账务处理为:借:固定资产 12 100贷:银行存款 12 100(二)购入需要安装的固定资产购入需要安装的固定资产取得成本是在购入不需要安装的固定资产取得成本的基础上,加上安装调试成本等。
账务处理时,按应计入固定资产成本的金额,先记入“在建工程”科目,安装完毕交付使用时再转入“固定资产”科目。
【例2】2008年1月1日,甲村购入一台需要安装的机器设备,取得增值税发票上注明设备价款为1万元,增值税进项税额为1700元,支付运输费400元,款项已通过银行存款支付,2008年12月31日设备达到预定可使用状态。
设备入账价值=10000+1700 +400=12100(元)支付设备价款时的账务处理为:借:在建工程 12 100贷:银行存款 12 1002008年12月31日设备达到预定可使用状态时的账务处理为:借:固定资产 12 100贷:在建工程 12 100(三)分期付款购入固定资产分期付款购买固定资产是指购买固定资产的价款超过正常信用条件(通常在3年以上)延期支付,实质上具有融资性质,固定资产的成本以购买价款的现值为基础确定。
中级会计师考试《中级会计实务》基础学习:固定资产的初始计量固定资产的初始计量
(一)固定资产初始计量原则
固定资产应当按照成本进行初始计量。
固定资产的成本,是指企业购建某项固定资产达到预定可使用状态前所发生的一切合理、必要的支出。
(二)不同取得渠道下固定资产的初始成本确认
1.外购方式
(1)入账成本=买价+场地整理费+装卸费+运输费(如果是购入生产用动产设备发生的运费还需内扣7%的增值税)+安装费+增值税(如果是购入生产用动产设备发生的增值税则允许抵扣)+专业人员服务费
(2)以一笔款项购入多项没有单独标价的固定资产,应当按照各项固定资产的公允价值比例对总成本进行分配。
(3)分期付款购买固定资产,且在合同中规定的付款期限比较长,超过了正常信用条件(通常在三年或以上)时,应当以折现值入账。
2.自行建造方式
(1)按建造该项资产达到预定可使用状态前所发生的全部支出作为入账价值(=工程用物资成本+人工成本+相关税费+应予资本化的借款费用+间接费用)
(2)出包方式下的会计核算
(3)自营方式下的会计核算
3.投资者投入方式
按投资合同或协议价约定的价值确定,但合同或协议约定价值不公允的除外。
4.租入固定资产的会计处理
5.非货币性交易方式
参见《非货币性资产交换》
6.债务重组方式
参见《债务重组》
7.盘盈方式取得的固定资产
按重置成本作为入账价值。
8.固定资产弃置费的会计处理
9.高危行业企业提取的安全生产费的会计处理。
2014中级会计师《中级会计实务》小知识:固定资产的初始计量固定资产的初始计量(1)外购方式(需要安装):1、生产设备类的固定资产,买价及运费的增值税进项税可以抵扣,涉及到挪用(改变用途)的原材料进项税不用转出,挪用的产成品不视同销售不计算销项税。
入账成本=买价运费保险费挪用的原材料或产成品的成本安装人工费专业人员服务费注意:职工入岗培训费计入当期损益2、厂房或非生产设施类的固定资产,买价及运费的增值税不可以抵扣,涉及到挪用(改变用途)的原材料做进项税转出,挪用的产成品视同销售按公允价计算销项税。
入账成本=含税买价含税运费保险费挪用的原材料或产成品的成本转出的原材料进项税产品销项税安装人工费专业人员服务费注意:这里的视同销售只是按公允价计算销项税,由于产品的所有权并没有发生转移,所以不做收入的处理。
(2)分期付款方式(时间跨度在3年或以上,达不到三年不用折现)1、不需安装:入账成本=固定资产的现销价或分期付款各期现值之和分期付款各期现值之和=第一期付款额/(1 折现率)第二期付款额/(1 折现率)的2次方第三期付款额/(1 折现率)的3次方……(一般会给出现销价或折现系数)2、需要安装(有一定的安装期):入账成本=固定资产的现销价或分期付款的现值分摊的融资费用挪用的原材料或产成品成本安装费注意:挪用的原材料或产成品要注意区分类别。
增值税是否计入成本。
(3)自营建造的固定资产1、生产设备类,为建造工程购进的工程物资,其增值税可以抵扣,不计入工程物资成本,涉及到挪用(改变用途)的原材料进项税不用转出,挪用的产成品不视同销售不计算销项税。
入账成本=领用的工程物资+挪用的原材料或产品的成本+其他相关支出注意:如果发生人为造成的部分工程物资的毁损,扣除可以得到赔偿后的差额,筹建期的损失计入管理费用,工程期内的损失计入工程成本,经营期的损失计入营业外支出。
如果是工程物资发生全部毁损灭失,不管什么期间一律计入营业外支出。
固定资产的初始计量固定资产的初始计量包括:(⼀)外购固定资产企业外购固定资产的成本,包括购买价款、相关税费、使固定资产达到预定可使⽤状态前所发⽣的可归属于该项资产的运输费、装卸费、安装费和专业⼈员服务费等。
注意新的变化:按新的增值税条例的规定:购买固定资产发⽣的增值税应当计⼊“应交税费——应交增值税(进项税额)”,等以后销售产品时予以抵扣。
购买来的固定资产需要安装调试的,先通过“在建⼯程” 账户进⾏归集,等到安装调试完毕后,将发⽣的买价,安装调试等费⽤由“在建⼯程”转⼊“固定资产”。
注意:1、以⼀笔款项同时购⼊多项没有单独标价的资产:(1)、如果这些资产均符合固定资产的定义,并满⾜固定资产的确认条件,则应将各项资产单独确认为固定资产,并按各项固定资产公允价值的⽐例对总成本进⾏分配,分别确认各项固定资产的成本。
(2)、如果以⼀笔款项购⼊的多项资产中还包括固定资产以外的其他资产,也应该按类似的⽅法予以处理。
⽐如买房屋建筑物时,含有⼟地使⽤权的⼊账。
(3)、如果各项固定资产的公允价值不能可靠地计量,则不⽤单独确认,直接计⼊固定资产的⼊账价值。
2、分期付款购买固定资产企业可能会发⽣超过正常信⽤条件的购买固定资产的经济业务,如采⽤分期付款⽅式购买的固定资产。
在这种条件下该类购货合同实质上具有融资租赁性质,购⼊资产的成本不能以各期付款额之和确定,⽽应以各期付款额的现值之和确定。
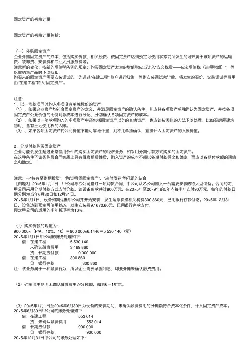
注意:与“持有⾄到期投资”、“融资租赁固定资产”、“应付债券”等问题的结合【例题3】20×5年1⽉1⽇,甲公司与⼄公司签订⼀项购货合同,甲公司从⼄公司购⼊⼀台需要安装的特⼤型设备。
合同约定,甲公司采⽤分期付款⽅式⽀付价款。
该设备价款共计900万元,在20×5年⾄20×9年的5年内每半年⽀付90万元,每年的付款⽇期分别为当年6⽉30⽇和12⽉31⽇。
20×5年1⽉1⽇,设备如期运抵甲公司并开始安装,发⽣运杂费和相关税费300 860元,已⽤银⾏存款付讫。
【答案】×【解析】环保设备虽不能直接带来经济利益,但有助于企业从其他资产的使用中获得未来经济利益或获得更多的未来经济利益,也应确认为固定资产。
二、固定资产的初始计量固定资产应当按照成本进行初始计量。
固定资产的成本,是指企业购建某项固定资产达到预定可使用状态前所发生的一切合理、必要的支出。
这些支出包括购买价款、相关税费、运杂费、包装费和安装成本等,也包括间接发生的,如应承担的资本化借款利息、外币专门借款折算差额以及应分摊的其他间接费用。
(一)外购固定资产1.固定资产入账成本=买价+装卸费+运输费+安装费+相关税费+专业人员服务费等。
【提示】(1)专业人员培训费计入当期损益。
(2)增值税一般纳税人购入生产经营用固定资产支付的增值税,可以作为进项税额予以抵扣。
(3)购进不动产或不动产在建工程按规定进项税额分年抵扣,增值税一般纳税人2016年5月1日后购入固定资产(不动产),以及2016年5月1日后发生的不动产在建工程,其进项税额应按照有关规定分2年从销项税额中抵扣,第一年抵扣比例为60%,第二年抵扣比例为40%。
购入时:借:工程物资、在建工程、固定资产应交税费——应交增值税(进项税额)(进项税额×60%)——待抵扣进项税额(进项税额×40%)贷:银行存款等购入后第13个月:借:应交税费——应交增值税(进项税额)贷:应交税费——待抵扣进项税额【例题•单选题】甲公司为增值税一般纳税人,2019年1月15日购入一台生产设备并立即投入使用。
取得增值税专用发票上注明价款500万元,增值税税额80万元。
当日预付未来一年的设备维修费,取得增值税专用发票上注明的价款为10万元,增值税税额为1.6万元,不考虑其他因素,该设备的入账价值为()万元。
(2018年改编)A.500B.510C.580D.591.6【答案】A【解析】当日预付未来一年的设备维修费于发生时计入当期损益,则该设备的入账价值为500万元。
固定资产的初始计量固定资产应当按照成本进行初始计量。
固定资产的成本包括企业为购建某项固定资产达到使用状态前所发生的切合理的、必要的支出。
固定资产取得方式不同,其成本的具体内容也有所不同。
1.外购固定资产。
外购的固定资产成本,包括实际支付购买价款、相关税费、使固定资产达到预定可使用状态前所发生的可归属于该项资产的运输费装卸费、安装费和专业人员服务费等。
以一笔款项购入多项没有单独标价的固定资产,应按各项固定资产公允价值比例对总成本进行分配,分别确定各项固定资产的成本。
涉及超过正常信用条件延期支付价款的固定资产,应以其购买价款的现值为基础确定其成本。
2.自行建造的固定资产。
自建的固定资产,按照建造该项资产达到预定可使用状态前所发生的必要支出作为入账价值。
3.投资者投入的固定资产。
接受投资取得的固定资产,应按投资合同或协议约定的价值作为入账成本,但合同或协议约定价值不公允的除外。
4.融资租入的固定资产。
按租赁开始日租赁资产公允价值与最低租赁付款额的现值两者中较低者作为入账价值。
5.债务重组取得的固定资产。
按取得的固定资产公允价值入账。
6.非货币性资产交换的固定资产。
其中:(1)如果非货币性资产交换具有商业实质,且换入或换出资产的公允价值能够可靠地计量,则应按换出资产的公允价值和应支付的相关税费加上支付的补价(或减去收到的补价)作为取得的固定资产初始投资成本。
(2)如果非货币性资产交换不具有商业实质,且其换入或换出资产的公允价值不能够可靠地计量,则应按换出资产的账面价值和应支付的相关税费加上支付的补价(或减去收到的补价),作为取得的固定资产初始投资成本。
7.接受捐赠的固定资产。
其中:(1)按捐赠者提供的有关凭据的金额,加上应支付的相关税费入账。
(2)如果捐赠者未提供有关凭据,则按以下顺序确定入账:①同类或类似固定资产存在活跃市场的,参照同类或类似固定资产的市场价格估计的金额加上应支付的相关税费入账。
②同类或类似固定资产不存在活跃市场,应按其预计未来现金流量的现值计价入账。
中级会计职称《会计实务》考点:固定资产的初始计量中级会计职称《会计实务》考点:固定资产的初始计量导读:知识是引导人生到光明与真实境界的灯烛,愚暗是达到光明与真实境界的障碍,也就是人生发展的障碍。
以下是店铺整理的中级会计职称《会计实务》考点:固定资产的初始计量,欢迎来学习!固定资产的初始计量固定资产应当按照成本进行初始计量。
固定资产的成本,是指企业购建某项固定资产达到预定可使用状态前所发生的一切合理、必要的支出。
这些支出包括直接发生的价款、相关税费、运杂费、包装费和安装成本等,也包括间接发生的,如应承担的借款利息、外币借款折算差额以及应分摊的其他间接费用。
(一)外购固定资产企业外购固定资产的成本,包括购买价款、相关税费、使固定资产达到预定可使用状态前所发生的可归属于该项资产的运输费、装卸费、安装费和专业人员服务费等。
外购固定资产分为购入不需要安装的固定资产和购入需要安装的'固定资产两类。
【提示】员工培训费应计入当期损益。
1.购入不需要安装的固定资产相关支出直接计入固定资产成本。
2.购入需要安装的固定资产通过“在建工程”科目核算外购固定资产的核算如下图所示:自营方式建造固定资产企业通过自营方式建造的固定资产,其入账价值应当按照该项资产达到预定可使用状态前所发生的必要支出确定,包括直接材料、直接人工、直接机械施工费等。
企业为建造固定资产准备的各种物资,包括工程用材料,尚未安装的设备以及为生产准备的工器具等,通过“工程物资”科目进行核算。
工程物资应当按照实际支付的买价、运输费、保险费等相关税费作为实际成本。
工程完工后剩余的工程物资,如转作本企业库存材料的,按其实际成本或计划成本转作企业的库存材料。
盘盈、盘亏、报废、毁损的工程物资净损益的会计处理如下图所示:所建造的固定资产已达到预定可使用状态,但尚未办理竣工决算的,应当自达到预定可使用状态之日起,根据工程预算、造价或者工程实际成本等,按暂估价值转入固定资产,并按有关计提固定资产折旧的规定,计提固定资产折旧。
第四章固定资产第一部分考情分析1.本章近几年考题题型均涉及客观题固定资产的初始计量、后续计量是本章题库的重点,且出题的频率很高。
另外,本章还会与前期差错更正、债务重组、非货币性资产交换、借款费用等章节相结合在主观题中出现。
本章近年题库分值为2分至6分。
最近三年本章考题库型、分值分布年份单选多选综合合计2016年2分2分—4分2015年—2分—2分2014年2分4分—6分2.本章应关注的重点内容有(1)固定资产初始计量及会计处理(2)计提固定资产折旧的范围及计算(3)固定资产更新改造的会计处理(4)持有待售固定资产的会计处理3.2017年教材主要变化(1)将“四、固定资产盘亏的会计处理”改为“四、固定资产的清查”;(2)对“固定资产费用化后续支出的处理原则进行补充完善”;即除与存货的生产和加工相关的固定资产的修理费用按照存货成本确定原则进行处理外,行政管理部门、企业专设的销售机构等发生的固定资产修理费用等后续支出计入管理费用或销售费用;(3)增加了“工作量法”的相关解释和说明。
第二部分重点、难点的讲解【知识点1】固定资产的确认(一)固定资产定义固定资产,是指同时具有下列特征的有形资产:(1)为生产商品、提供劳务、出租或经营管理而持有的;(2)使用寿命超过一个会计年度。
【提示】这里的出租主要指的是机器设备等的出租,房地产的出租执行《投资性房地产准则》。
(二)固定资产的确认条件固定资产同时满足下列条件的,才能予以确认:1.与该固定资产有关的经济利益很可能流入企业;2.该固定资产的成本能够可靠地计量。
(三)固定资产确认条件的具体应用1.在固定资产的确认过程中,企业购置环保设备和安全设备等资产,虽然它们的使用不能直接为企业带来经济利益,但是有助于企业从相关资产获得经济利益,或者将减少企业未来经济利益的流出,对于这些设备,企业应将其确认为固定资产。
2.工业企业所持有的备品备件和维修设备,在实务中,通常确认为存货;但符合固定资产定义和确认条件的,比如企业(民用航空运输)的高价周转件等,应当确认为固定资产。
固定资产初始计量及折旧方法固定资产是企业长期投资的一种重要形式,对于企业的运营和发展起着重要的作用。
固定资产的初始计量和折旧方法是影响企业财务状况和经营成果的重要因素。
本文将重点介绍固定资产的初始计量和折旧方法。
一、固定资产的初始计量固定资产的初始计量是指在购置或建造固定资产时,将其纳入企业财务会计系统,确定其初始价值的过程。
1.购置固定资产的初始计量购置固定资产的初始计量是指企业购买固定资产时,在会计上进行的计量处理。
一般而言,购置固定资产时,将固定资产的购买成本作为初始计量。
购买成本包括购买价格、运输费用、安装费用和试运行费用等与购买资产直接相关的支出。
2.自建固定资产的初始计量自建固定资产的初始计量是指企业自己建造固定资产时,在会计上进行的计量处理。
一般而言,自建固定资产的初始计量按照建造成本计量。
建造成本包括劳动力成本、材料成本、外购服务成本以及其他与建造资产直接相关的支出。
3.固定资产的估价计量如果固定资产不能通过购买成本或建造成本进行初始计量,需要进行估价计量。
估价计量是指通过评估专家或评估机构对固定资产进行估价,确定其合理的初始计量。
二、固定资产的折旧方法折旧是指固定资产在使用过程中,由于经济原因和技术原因导致其价值逐渐减少的过程。
为了正确反映固定资产的减值情况,企业需要选择适当的折旧方法。
1.直线法直线法是指按固定资产的使用寿命平均将其价值分摊到各个期间的折旧方法。
折旧额一般为固定资产原值减去残值后再除以使用寿命。
计算公式为:折旧额=(固定资产原值-残值)÷使用寿命2.加速折旧法加速折旧法是在固定资产开始使用时,按照固定比例对其进行折旧,使固定资产在开始使用期间折旧额相对较大,后期折旧额逐渐减少。
计算公式为:折旧额=固定资产净值×折旧率3.双倍余额递减法双倍余额递减法是指按固定资产的净值递减幅度逐年递减的方法进行折旧。
初期折旧额较大,后期折旧额逐渐减少。
计算公式为:折旧额=(固定资产原值-累计折旧)×折旧率以上是常见的固定资产初始计量和折旧方法,企业可以根据自身情况选择适合自己的方法。
专题三固定资产●【考情分析】客观题、主观题,4 分左右,一般重要。
●【重磅考点提示】1.固定资产的初始计量;2.固定资产折旧;3.固定资产的后续支出;4.固定资产的处置。
【重磅考点】固定资产的初始计量(一)固定资产的定义固定资产,是指同时具有下列特征的有形资产:(1)为生产商品、提供劳务、出租或经营管理而持有的;【注意】以经营租赁方式出租的机器设备属于固定资产,以经营租赁方式出租的建筑物属于投资性房地产。
(2)使用寿命超过一个会计年度。
(二)外购固定资产(不具有融资性质)外购固定资产的成本,包括购买价款、相关税费(不含可抵扣的增值税进项税额)、使固定资产达到预定可使用状态前所发生的可归属于该项资产的运输费、装卸费、安装费、包装费、保险费和专业人员服务费等。
【例题-计算分析题】某工业生产企业为增值税一般纳税人,本期从房地产开发企业购入不动产作为行政办公场所,按固定资产核算。
工业企业为购置该项不动产共支付价款和相关税费 8 000 万元,其中含增值税 330 万元。
根据现行增值税制度规定,工业企业对上述经济业务,应作如下账务处理:取得不动产时:借:固定资产76 700 000应交税费—应交增值税(进项税额) 1 980 000应交税费—待抵扣进项税额 1 320 000贷:银行存款80 000000第二年允许抵扣剩余的增值税时:借:应交税费—应交增值税(进项税额) 1 320 000贷:应交税费—待抵扣进项税额 1 320000【例题-单选题】X 公司为增值税一般纳税人,适用的增值税税率为 16%。
2016 年 12 月 1 日,一次购进了三套不同型号且有不同生产能力的设备甲、乙和丙,均作为固定资产核算。
X 公司以银行存款支付货款 980000 元、可抵扣增值税进项税额 156 800 元,装卸费 20 000 元。
甲设备在安装过程中领用原材料价值 30000 元,支付安装人员工资 25 000 元。
第11讲-固定资产的初始计量(3)第一节固定资产的确认和初始计量二、固定资产的初始计量(二)自行建造固定资产自行建造固定资产的成本,由建造该项资产达到预定可使用状态前所发生的必要支出构成。
包括工程物资成本、人工成本、交纳的相关税费、应予资本化的借款费用以及应分摊的间接费用等。
企业为建造固定资产通过出让方式取得土地使用权而支付的土地出让金不计入在建工程成本,应确认为无形资产(土地使用权)。
1.自营方式建造固定资产企业以自营方式建造固定资产,其成本应当按照直接材料、直接人工、直接机械施工费等计量。
企业自营方式建造固定资产,发生的工程成本应通过“在建工程”科目核算,工程完工达到预定可使用状态时,从“在建工程”科目转入“固定资产”科目。
(1)工程物资①企业购入为建造固定资产准备的各种物资,应当按照实际支付的买价、不能抵扣的增值税进项税额、运输费、保险费等相关税费,作为实际成本。
②工程完工后剩余的工程物资转为本企业存货的,按其实际成本或计划成本进行结转。
借:原材料等贷:工程物资③建设期间发生的工程物资盘亏、报废及毁损,减去残料价值以及保险公司、过失人等赔款后的净损失,计入所建工程项目的成本。
借:在建工程贷:工程物资若建设期间发生盘盈的工程物资或处置净收益,冲减所建工程项目的成本。
借:工程物资贷:在建工程④工程完工后发生的工程物资盘盈、盘亏、报废、毁损的净损益,计入当期损益。
【提示】如果因为自然灾害导致的,无论是否在建造期间,均计入营业外支出。
(2)在建工程①建造固定资产领用工程物资、原材料或库存商品,应按其实际成本转入所建工程成本。
②自营方式建造固定资产应负担的职工薪酬、辅助生产部门为之提供的水、电、修理、运输等劳务,以及其他必要支出等应计入所建工程项目的成本。
借:在建工程贷:银行存款等③符合资本化条件,应计入所建造固定资产成本的借款费用按照《企业会计准则第17号——借款费用》的有关规定处理。
借:在建工程贷:应付利息等④在建工程发生的管理费、征地费、可行性研究费、临时设施费、公证费、监理费及应负担的税费等,计入所建工程项目的成本。
借:在建工程贷:银行存款等⑤在建工程在达到预定可使用状态前,因进行负荷联合试车而形成的、能够对外销售的产品,其发生的成本,计入在建工程成本;销售或转为库存商品时,按其实际销售收入或预计售价冲减在建工程成本。
a.负荷联合试车发生的成本借:在建工程——待摊支出贷:银行存款等b.负荷联合试车形成的产品对外销售或转为库存商品借:银行存款、库存商品等贷:在建工程⑥所建造的固定资产已达到预定可使用状态,但尚未办理竣工结算的,应当自达到预定可使用状态之日起,根据工程预算、造价或者工程实际成本等,按暂估价值转入固定资产,并按有关计提固定资产折旧的规定,计提固定资产折旧。
待办理竣工决算手续后再调整原来的暂估价值,但不需要调整原已计提的折旧额。
(3)高危行业安全生产费用的会计处理①高危行业企业按照国家规定提取的安全生产费,应当计入相关产品的成本或当期损益,同时记入“专项储备”科目。
借:生产成本管理费用等贷:专项储备——安全生产费②企业使用提取的安全生产费时,属于费用性支出的,直接冲减专项储备。
借:专项储备——安全生产费贷:银行存款③企业使用提取的安全生产费形成固定资产的,应当通过“在建工程”科目归集所发生的支出,待安全项目完工达到预定可使用状态时确认为固定资产;同时,按照形成固定资产的成本冲减专项储备,并确认相同金额的累计折旧。
该固定资产在以后期间不再计提折旧。
借:在建工程应交税费——应交增值税(进项税额)贷:银行存款借:固定资产贷:在建工程借:专项储备——安全生产费贷:累计折旧【例题】甲公司为大中型煤矿企业,属于高瓦斯的矿井,按照国家规定该煤炭生产公司按原煤实际产量15元/吨从成本中提取安全生产费。
2×18年5月31日,甲公司“专项储备——安全生产费”科目余额为30 000万元。
(1)2×18年6月份按照原煤实际产量计提安全生产费1 000万元。
(2)2×18年6月份支付安全生产检查费50万元,以银行存款支付。
(3)2×18年6月份购入一批需要安装的用于改造和完善矿井瓦斯抽采等安全防护设备,取得增值税专用发票注明价款为20 000万元,增值税为3 200万元,立即投入安装,安装中应付安装人员薪酬30万元。
(4)2×18年7月份安装完毕达到预定可使用状态。
甲公司的账务处理如下(以万元为单位):(1)按照原煤实际产量计提安全生产费借:生产成本 1 000贷:专项储备——安全生产费 1 000(2)支付安全生产检查费借:专项储备——安全生产50贷:银行存款50(3)购入安全防护设备、应付安装人员薪酬借:在建工程20 000应交税费——应交增值税(进项税额) 3 200贷:银行存款23 200借:在建工程30贷:应付职工薪酬30(4)2×18年7月份安装完毕达到预定可使用状态。
借:固定资产20 030贷:在建工程20 030借:专项储备——安全生产费20 030贷:累计折旧20 0302.出包方式建造固定资产(1)企业以出包方式建造固定资产,其成本由建造该项固定资产达到预定可使用状态前所发生的必要支出构成,包括发生的建筑工程支出、安装工程支出以及需分摊计入各固定资产价值的待摊支出。
(2)待摊支出,是指在建设期间发生的,不能直接计入某项固定资产价值,而应由所建造固定资产共同负担的相关费用,包括:①为建造工程发生的管理费、可行性研究费、临时设施费、公证费、监理费②应负担的税金③符合资本化条件的借款费用④建设期间发生的工程物资盘亏、报废及毁损净损失⑤负荷联合试车费等会计分录:借:在建工程——待摊支出贷:银行存款/应付职工薪酬等(3)在建工程达到预定可使用状态时,首先计算各项工程应分配的待摊支出,待摊支出的分配率可按下列公式计算:然后,计算确定已完工的固定资产成本:①房屋、建筑物等固定资产成本=建筑工程支出+应分摊的待摊支出②需要安装设备的成本=设备成本+为设备安装发生建筑工程支出+安装工程支出+应分摊的待摊支出【提示】在出包方式下,“在建工程”科目主要是企业与建造承包商办理工程价款的结算科目,企业支付给建造承包商的工程价款,作为工程成本通过“在建工程”科目核算。
(1)企业应按合理估计的工程进度和合同规定结算的进度款借:在建工程贷:银行存款/预付账款等(2)工程完成时,按合同规定补付的工程款借:在建工程贷:银行存款等【2018年•单选题】甲公司为增值税一般纳税人,2×17年5月开始建造办公楼。
下列各项中,应计入甲公司所建造办公楼成本的是()。
A.办公楼建造期间(非自然灾害等非常原因)发生的工程物资报废净损失B.办公楼开始建造前借入的专门借款发生的利息费用C.为建造办公楼购入的工程物资支付的增值税进项税额D.办公楼达到预定可使用状态后发生的相关费用【答案】A【解析】选项A,办公楼建造期间发生的工程物资报废净损失,应计入在建工程核算。
【2017年•多选题】甲公司为境内上市公司,2×16年3月10日为筹集生产线建设资金,通过定向增发本公司股票募集资金30 000万元。
生产线建造工程于2×16年4月1日开工,至2×16年10月31日,募集资金已全部投入。
为补充资金缺口,11月1日,甲公司以一般借款(甲公司仅有一笔年利率为6%的一般借款)补充生产线建设资金3 000万元。
建造过程中,甲公司领用本公司原材料一批,成本为1 000万元。
至2×16年12月31日,该生产线建造工程仍在进行当中。
不考虑税费及其他因素,下列各项甲公司2×16年所发生的支出中,应当资本化并计入所建造生产线成本的有()。
A.领用本公司原材料1 000万元B.2×16年11月1日至年底占用一般借款所发生的利息C.使用募集资金支出30 000万元D.使用一般借款资金支出3 000万元【答案】ABCD【解析】领用本公司原材料,属于内部耗用,按照价值结转成本,选项A正确;2×16年11月1日至年底属于资本化期间,占用的一般借款产生的利息计入资产的成本,选项B 正确;使用募集资金支出30000万元,因筹建资产支出,故计入到资产的成本,选项C正确;因建造生产线支出一般借款,应计入资产的成本,选项D正确。
【2014年•多选题】甲公司以出包方式建造厂房,建造过程中发生的下列支出中,应计入所建造厂房成本的有()。
A.支付给第三方监理公司的监理费B.为取得土地使用权而缴纳的土地出让金C.建造期间进行试生产发生的负荷联合试车费用D.建造期间因可预见的不可抗力导致暂停施工发生的费用【答案】ACD【解析】选项B,应作为无形资产核算。
3.其他方式取得的固定资产的成本(1)投资者投入固定资产的成本,应当按照投资合同或协议约定的价值确定,但合同或协议约定的价值不公允的除外。
在合同或协议约定的价值不公允的情况下,按照该项固定资产的公允价值作为入账价值。
(2)通过非货币性资产交换、债务重组、企业合并等方式取得的固定资产的成本,其成本应当分别按照《企业会计准则第7号——非货币性资产交换》、《企业会计准则第12号——债务重组》、《企业会计准则第20号——企业合并》等的规定确定。
但是,其后续计量和披露应当执行固定资产准则的规定。
(3)盘盈的固定资产,作为前期差错处理,在按管理权限报经批准处理前,应先通过“以前年度损益调整”科目核算。
4.存在弃置费用的固定资产弃置费用通常是指根据国家法律和行政法规、国际公约等规定,企业承担的环境保护和生态恢复等义务所确定的支出,如核电站核设施等的弃置和恢复环境义务。
存在弃置费用的固定资产的核算过程如下图所示。
(1)对于特殊行业的特定固定资产,确定其初始成本时,应考虑弃置费用。
(2)弃置费用的金额与其现值比较通常较大,需要考虑货币时间价值,企业应当根据《企业会计准则第13号—或有事项》,按照现值计算确定应计入固定资产成本的金额和相应的预计负债。
在固定资产的使用寿命内按照预计负债的摊余成本和实际利率计算确定的利息费用应当在发生时计入财务费用。
【提示】一般工商企业的固定资产发生的报废清理费用不属于弃置费用,应当在发生时作为固定资产处置费用处理。
【例题】乙公司经国家批准于20×7年1月1日建造完成核电站核反应堆并交付使用,建造成本为2 500 000万元,预计使用寿命40年。
该核反应堆将会对当地的生态环境产生一定的影响,根据法律规定,企业应在该项设施使用期满后将其拆除,并对造成的污染进行整治,预计发生弃置费用250 000万元。
假定适用的折现率为10%。
核反应堆属于特殊行业的特定固定资产,确定其成本时应考虑弃置费用。