《律师办理刑事案件规范》的学习、解析与批判(一)
- 格式:doc
- 大小:34.29 KB
- 文档页数:8
第1篇随着我国法治建设的不断深入,法律在维护社会稳定、保障人民权益方面的作用日益凸显。
作为一名刑事案件的从业者,我有幸参加了最近的一次刑事法律培训,这次培训让我受益匪浅,以下是我的一些心得体会。
一、刑事法律基础知识的重要性通过这次培训,我深刻认识到刑事法律基础知识的重要性。
刑事法律是维护国家法律尊严、保障公民合法权益的重要手段。
作为一名刑事案件的从业者,我们必须具备扎实的刑事法律基础知识,包括刑法、刑事诉讼法、刑事证据法等。
只有这样,我们才能在办理案件时,准确把握法律精神,为当事人提供专业的法律服务。
1. 刑法基础知识刑法是规定犯罪、刑事责任和刑罚的法律。
通过培训,我对刑法的基本原则、犯罪构成要件、刑罚的种类和适用等方面有了更深入的了解。
例如,刑法中的犯罪构成要件包括犯罪主体、犯罪客体、犯罪主观方面和犯罪客观方面。
这些基础知识对于我们正确判断案件性质、依法定罪量刑具有重要意义。
2. 刑事诉讼法基础知识刑事诉讼法是规定刑事诉讼程序的法律。
培训中,我对刑事诉讼法的基本原则、诉讼参与人、诉讼程序、证据制度等方面有了更加清晰的认识。
这些知识对于我们正确办理刑事案件、维护当事人合法权益具有重要意义。
3. 刑事证据法基础知识刑事证据法是规定证据制度、证据收集和审查的法律。
培训中,我了解了证据的分类、证据的收集和审查规则、非法证据排除规则等。
这些知识对于我们正确运用证据、确保案件公正处理具有重要意义。
二、案件办理技巧的提升在培训过程中,专家们结合实际案例,分享了案件办理的技巧。
以下是我总结的几点:1. 深入了解案情办理刑事案件,首先要深入了解案情。
通过查阅案卷、询问当事人、调查取证等方式,全面了解案件的事实、证据和法律问题。
只有深入了解案情,才能为当事人提供准确的法律意见。
2. 合理运用证据证据是办理刑事案件的基础。
在办理案件过程中,要注重证据的收集、审查和运用。
对于有利证据,要充分运用;对于不利证据,要妥善处理。
中华全国律师协会关于印发《律师办理刑事案件规范》的通知(2017年8月27日第九届全国律协常务理事会第八次会议审议通过)现行有效中华全国律师协会律法通〔2017〕51号发文日期:2017年08月27日生效日期:2017年08月27日目录第一章一般规定第一节一般原则第二节收案和结案第三节会见和通信第四节查阅、摘抄、复制案卷材料第五节调查取证第六节申请变更、解除强制措施第二章侦查期间的辩护工作第三章审查起诉期间的辩护工作第四章公诉一审案件的辩护工作第一节庭前准备第二节参加法庭调查第三节参加法庭辩论第四节庭后工作第五章公诉二审案件的辩护工作第六章公诉案件的诉讼代理工作第七章自诉案件的代理和辩护工作第一节自诉案件的代理工作第二节自诉案件的辩护工作第八章刑事附带民事诉讼的代理工作第一节刑事附带民事诉讼原告人的代理工作第二节刑事附带民事诉讼被告人的代理工作第九章简易程序中的辩护工作第十章认罪认罚从宽制度中的辩护工作第十一章死刑复核案件的辩护工作第十二章未成年人案件的辩护和代理工作第十三章当事人和解的公诉案件的辩护和代理工作第十四章违法所得没收程序中的代理工作第十五章强制医疗程序中的代理工作第十六章申诉案件的代理工作第十七章权利救济与执业纪律第一节权利救济第二节执业纪律第十八章附则各省、自治区、直辖市律师协会,新疆生产建设兵团律师协会:《律师办理刑事案件规范》已由第九届全国律协常务理事会第八次会议于2017年8月27日审议通过。
现印发你们,请认真执行。
中华全国律师协会2017年9月20日律师办理刑事案件规范第一章一般规定第一节一般原则第一条为保障和指导律师在参与刑事诉讼活动时依法履行职责,规范律师办理刑事案件行为,根据《中华人民共和国刑事诉讼法》(以下简称《刑事诉讼法》)、《中华人民共和国律师法》(以下简称《律师法》)和相关法律、司法解释、部门规章,结合律师办理刑事案件的实践经验,制定本规范。
第二条律师参与刑事诉讼应当坚持维护当事人的合法权益、维护法律的正确实施、维护社会公平和正义的原则,忠于职守,认真负责。
第1篇一、案件概述近年来,随着我国社会经济的快速发展,各类刑事案件也层出不穷。
本文将围绕一起典型的刑事案件进行深入剖析,以期为广大读者提供法律视角下的案件解读。
案件背景:某市发生一起故意伤害案件,被害人甲某在街头行走时,被嫌疑人乙某无故袭击,致甲某重伤。
经调查,乙某因长期受到甲某的侮辱和挑衅,一时冲动之下,将甲某打成重伤。
二、案件分析1. 事实认定(1)故意伤害罪:根据《中华人民共和国刑法》第二百三十四条之规定,故意伤害他人身体的,处三年以下有期徒刑、拘役或者管制。
本案中,乙某故意伤害甲某,致甲某重伤,符合故意伤害罪的构成要件。
(2)防卫过当:根据《中华人民共和国刑法》第二十条第三款之规定,对正在进行行凶、杀人、抢劫、强奸、绑架以及其他严重危及人身安全的暴力犯罪,采取防卫行为,造成不法侵害人伤亡的,不属于防卫过当,不负刑事责任。
本案中,乙某的行为不属于防卫过当。
2. 法律适用(1)故意伤害罪:根据《中华人民共和国刑法》第二百三十四条的规定,乙某犯故意伤害罪,应当依法从重处罚。
(2)从重处罚情节:根据《中华人民共和国刑法》第二百三十四条第二款之规定,故意伤害他人身体,致人重伤的,应当从重处罚。
本案中,乙某故意伤害甲某,致甲某重伤,依法应当从重处罚。
3. 案件评析(1)故意伤害罪的危害性:故意伤害罪是侵犯公民人身权利的犯罪,严重危害社会治安和人民群众的生命财产安全。
本案中,乙某的行为严重侵犯了甲某的人身权利,造成了严重的后果。
(2)防卫过当的认定:防卫过当是指防卫行为明显超过必要限度造成重大损害的行为。
本案中,乙某的行为不属于防卫过当,因为其行为并非为了制止正在进行的不法侵害,而是出于个人恩怨,故意伤害甲某。
(3)从重处罚的必要性:本案中,乙某故意伤害甲某,致甲某重伤,其行为具有严重的社会危害性,依法应当从重处罚。
三、法律专家点评1. 案件警示本案的发生,警示我们:一是要加强法制宣传教育,提高公民的法律意识,使人民群众自觉遵守法律法规,维护社会治安;二是要加强对暴力犯罪的打击力度,严惩犯罪分子,维护人民群众的生命财产安全。
律师办理刑事案件的风险和防范我国《刑事诉讼法》对律师办理刑事案件中,公安机关侦查、检察机关起诉、审判机关具案审理的三个阶段赋予了各不相同的权利和义务,在实际工作中有很多律师于三个阶段所享有不同的权利和义务理解不一、做法不一,致使每年都有很多律师在办理刑事案件中受到了迫害,使得律师办理刑事案件如履薄冰,以致律师不愿接刑事案件,接了刑事案件畏头畏尾办不好刑事案件。
笔者认为这不但歪曲了立法者的本意,还侵害了刑事案件当事人的权益。
笔者现仅就自己的认知提出浅见,愿与广大同行商榷,一同探讨。
一:公、检、法三阶段,律师所享有的权利和义务是各不相同的。
(1)我国《刑事诉讼法》第96条规定:“犯罪嫌疑人在被侦查机关第一次讯问后或者采取强制措施之日起,可以聘请律师为其提供法律咨询、代理申诉、控告。
犯罪嫌疑人被逮捕的,聘请的律师可以为其申请取保候审。
受委托的律师有权向侦查机关了解犯罪嫌疑人的罪名,可以会见在押的犯罪嫌疑人,问犯罪嫌疑人了解有关案件情况。
”现实中有许多律师认为律师在这个阶段就是辩护律师,以致于行使着辩护律师所享有的权利,其实不然,律师在这个阶段是以“为社会提供法律服务的工作者”的身份介入的,即律师身份而不是辩护律师的身份介入的,因为《刑事诉讼法》第35条规定:“辩护人的责任是依据事实和法律,提供证明犯罪嫌疑人、被告人无罪、罪轻、或减轻、免除其刑事责任的材料和意见,维护犯罪嫌疑人,被告人的合法权益。
”而作为律师介入的公安侦查阶段不具有上述职权,尽可以为犯罪嫌疑人提供法律咨询,代理申诉、控告及未被逮捕的委托人申请取保候审。
因此我们应界定,辩护律师的身份和公安机关侦查阶段的律师身份是有区别的,所以在公安侦查阶段律师所享有的权利是:(1)向侦查机关了解犯罪嫌疑人涉嫌的罪名;(2)会见在押犯罪嫌疑人的权利;(3)向犯罪嫌疑人了解有关案件情况权。
律师在此阶段所享有的义务是:(1)向犯罪嫌疑人提供法律咨询的义务;(2)对犯罪嫌疑人所遇到的不平等待遇代为申诉、控告的义务;(3)符合法律规定委屈申请取保候审的义务。
第1篇一、引言刑事案件,是指侵犯国家利益、社会公共利益和公民个人合法权益的犯罪行为。
在我国,刑事案件分为公诉案件和自诉案件两种。
公诉案件由检察机关提起公诉,自诉案件由被害人或者其法定代理人提起自诉。
为了提高公民的法律意识,增强公民的法治观念,下面将为大家详细讲解刑事案件的相关知识。
二、刑事案件的类型1. 公诉案件公诉案件是指检察机关认为犯罪嫌疑人的行为构成犯罪,依法向人民法院提起公诉的案件。
公诉案件的犯罪嫌疑人在被检察机关决定逮捕后,将被羁押在看守所等待审判。
2. 自诉案件自诉案件是指被害人或者其法定代理人直接向人民法院提起诉讼的案件。
自诉案件的犯罪嫌疑人在被自诉人起诉后,将被羁押在看守所等待审判。
三、刑事案件的立案1. 立案条件刑事案件的立案条件包括:(1)有犯罪事实;(2)需要追究刑事责任;(3)依法应当由人民法院直接受理。
2. 立案程序(1)公安机关、人民检察院或者人民法院接到报案、控告、举报后,应当立即进行审查,认为有犯罪事实需要追究刑事责任的时候,应当立案;(2)对于报案、控告、举报和自首的材料,应当按照管辖范围,迅速进行审查,认为有犯罪事实需要追究刑事责任的时候,应当立案;(3)对于不需要立案的,应当书面通知报案人、控告人、举报人、自首人。
四、刑事案件的侦查1. 侦查机关刑事案件侦查工作由公安机关、国家安全机关、人民检察院、军队保卫部门等侦查机关负责。
2. 侦查措施侦查机关在侦查过程中,可以采取以下措施:(1)讯问犯罪嫌疑人;(2)询问证人、被害人;(3)勘验、检查;(4)搜查;(5)扣押物证、书证;(6)鉴定;(7)通缉。
五、刑事案件的起诉1. 起诉机关公诉案件由检察机关提起公诉;自诉案件由自诉人或者其法定代理人提起自诉。
2. 起诉程序(1)检察机关在侦查终结后,认为犯罪嫌疑人的行为构成犯罪,依法应当追究刑事责任的,应当向人民法院提起公诉;(2)自诉案件由自诉人或者其法定代理人直接向人民法院提起诉讼。
一、引言刑事案件是涉及犯罪行为和刑事责任的案件,它关系到社会的公平正义和法律的尊严。
为了帮助大家更好地了解刑事案件的法律规定和诉讼程序,本讲堂将围绕刑事案件的定义、犯罪构成、侦查、起诉、审判等环节,为大家进行详细讲解。
二、刑事案件的定义刑事案件是指犯罪嫌疑人或被告人涉嫌违反刑法,触犯国家法律,应当受到刑事处罚的案件。
根据我国《刑法》的规定,刑事案件分为公诉案件和自诉案件。
1. 公诉案件:指由检察机关代表国家提起公诉的案件。
这类案件通常涉及严重的社会危害性,如故意杀人、抢劫、强奸等。
2. 自诉案件:指由被害人或其法定代理人、近亲属直接向人民法院提起诉讼的案件。
这类案件通常涉及轻微的犯罪行为,如侮辱、诽谤、虐待等。
三、犯罪构成犯罪构成是指刑法规定的,决定某一具体行为的社会危害性及其程度,而为该行为构成犯罪所必需的一切客观和主观要件的有机统一。
1. 客观要件:包括犯罪客体、犯罪客观方面和犯罪主体。
犯罪客体是指刑法所保护的社会关系;犯罪客观方面是指犯罪行为的具体表现;犯罪主体是指实施犯罪行为的人。
2. 主观要件:包括犯罪故意和犯罪过失。
犯罪故意是指行为人明知自己的行为会发生危害社会的结果,并且希望或者放任这种结果发生的主观心理态度;犯罪过失是指行为人应当预见自己的行为可能发生危害社会的结果,因为疏忽大意而没有预见,或者已经预见而轻信能够避免,以致发生这种结果的主观心理态度。
四、侦查侦查是指公安机关、检察机关依法对刑事案件进行查明真相、收集证据、确定犯罪嫌疑人、采取强制措施等活动的总称。
1. 侦查程序:包括现场勘查、询问证人、调查取证、拘留、逮捕等。
2. 侦查措施:包括侦查实验、技术侦查、通缉、搜查、扣押等。
起诉是指检察机关依法对犯罪嫌疑人提出指控,请求人民法院审理并判决的活动。
1. 起诉条件:犯罪嫌疑人涉嫌犯罪,有充分证据证明其犯罪事实,依法应当追究刑事责任。
2. 起诉程序:检察机关审查起诉,制作起诉书,向人民法院提起公诉。
福建省律师协会关于律师办理刑事案件执业风险防范的提示2011年10月31日福建省律师协会第八届常务理事会审议通过第一章律师办理刑事案件执业风险的界定和基本问题一、律师执业风险,是指律师执业过程中,由于各种原因可能发生的对律师不利并且产生自由、健康、名誉、经济等损失的不安全危险因素;律师执业风险的特点主要有:一律师执业风险的性质是一种不安全危险因素;换言之,这种风险的性质是一种对律师不利并且会产生自由、健康、名誉、经济等损失的不安全因素;二律师执业风险是律师执业过程中发生的即与律师执业活动有关的一种风险;三律师执业风险产生的原因是多种多样的,但都可以预测和防范;二、律师从事刑事辩护或代理活动具有“辩护难”、收费低、风险高等基本特点,亟需高度重视律师的执业风险问题;三、律师刑事辩护的执业风险主要来源于这几个方面:一律师自身违法、违纪或者执业不规范招致的风险;二当事人及其家属制造的风险;三有着直接利益冲突、对抗明显的对方当事人及其家属制造的风险;四来自于刑事诉讼的专门机关及其工作人员特别是侦查人员和检察人员的风险;四、律师的执业风险可以分为安全风险和责任风险两种类型;安全风险指的是律师因执业而导致的人身安全上的风险;实际上是指律师在刑事辩护以及参与各种诉讼或非诉讼活动过程中,因律师职业的特殊地位、特殊职责所可能产生的人身自由和人身伤害风险例如律师遭受对方当事人及其家属的人身伤害,刑法第306条所规定的“律师伪证罪”即辩护人、代理人毁灭证据、伪造证据、妨害作证罪所形成的风险;责任风险,是指律师执业过程中因违反法律规定或者职业道德、执业纪律所应承担的法律责任风险,包括刑事责任风险、民事赔偿责任风险、行政责任风险、行业处分风险;五、律师在参与刑事诉讼过程中必须树立风险防范意识,特别是自我保护意识,注意采取有效的风险防范措施;六、律师防范执业风险的根本措施主要在于:一树立风险防范意识尤其是自我保护意识,重视律师的执业风险及其防范;二强化依法执业意识,严格遵守执业规范;三强化办案的质量意识,加强质量管理,预防或减少办案过程中可能发生的差错;四克服麻痹大意或侥幸心理,高度注意容易产生执业风险领域、环节如调查取证、会见被告人等的防控;五强化律师的职责意识,恪守律师的职业道德和执业纪律,并且养成良好的职业道德和执业习惯;第二章律师办理刑事业务的综合风险提示执业中应遵守的有关规定七、律师执业期间,不得以非律师身份从事法律服务活动其中包括刑事辩护或代理;八、曾经担任法官、检察官的律师,在离任后两年内不得担任诉讼代理人,或者担任其任职期间承办过的案件的代理人或者辩护人;九、律师不得以非法手段向公安、检察、审判人员或者其他办案人员了解案情,也不得误导当事人的诉讼行为;律师在各项业务活动中,都要严格依法办事,忠实于国家的法律和制度,正确地理解和运用法律来处理问题或提出解决问题的意见;十、律师不得明示或暗示公安、检察、审判人员或者其他办案人员为其介绍仲裁、代理、辩护等业务;十一、律师不得向公安、检察、审判人员或者其他办案人员请客送礼或者行贿;也不得指使、诱导当事人及其家属或者帮助当事人及其家属向上述人员请客送礼或者行贿;十二、律师不得向司法机关或者有关部门提供虚假资料;也不得协助当事人向上述机关、部门提供明知为虚假的资料;十三、律师不得泄露委托人的商业秘密、个人隐私以及其他与委托人有关的需要保密的重要信息;十四、律师在接受委托后,不得无故不按时出庭或拒绝出庭;律师在办理刑事案件过程中,委托人拒绝已委托的律师为其继续辩护或者代理而另行委托律师担任辩护人或者代理人的,原辩护人或代理人应当及时办理解除委托的手续,并及时告知承办案件的相应司法机关;律师在办理刑事案件过程中,因按照律师法第32条第2款的规定即委托事项违法、委托人利用律师提供的服务从事违法活动或者委托人故意隐瞒与案件有关的重要事实的,律师有权拒绝辩护或者代理而拒绝辩护或代理的,应当及时与委托人解除辩护或代理关系,办理相应的手续,并及时告知承办案件的相应司法机关;辩护或代理律师无正当理由不按时出庭或拒绝出庭,给当事人造成损失的,应当承担赔偿责任;十五、律师担任辩护人或者代理人的,应当在受委托的权限内,维护委托人的合法权益;律师不得超越代理权限进行代理活动,这在刑事代理中尤其值得注意;未经委托人书面认可,不得变更诉讼请求的范围,不得从事与代理的法律事务无关的活动;律师行使代理权,应尽可能征询委托人的意见,即使已取得特别授权的,在涉及委托人重大利益和事项时,应尽可能征询委托人意见,并以书面形式备案;十六、辩护或代理律师在出具法律意见书或者提出重大的法律建议时应当慎重、严谨、规范,要严格把好事实关,要立足于事实依据和法律依据;律师出具错误或者虚假的法律意见书,或者出具遗漏重大事项的法律建议,可能承担相应的法律责任;其中给当事人造成重大损失的,应当承担赔偿责任;十七、律师在办理重大、疑难、复杂的刑事案件过程中,遇有司法行政机关或律师协会规定需要报告、请示或者通报、备案的情形,要及时向司法行政机关或律师协会报告、请示或者通报、备案;对于案情疑难、复杂或重大、“十分敏感”而承办的律师又不能完全把握的,应当将案件纳入本所集体讨论、集体把关的轨道,充分发挥集体智慧的力量,从而有效减少或避免律师所可能出现的错误,也可尽量避免潜在的责任风险;第三章接受委托的风险防范提示十八、律师在接受当事人或其家属的委托时,应当向委托人阐明律师正常办案的流程和辩护或代理职责,预先提示诉讼风险,不得作出与法律规定或者职业道德、执业纪律相违背的解释、提示;十九、律师不得为建立委托关系而夸大其词、大包大揽对委托人进行误导,不得向委托人作虚假承诺;接受委托后,也不得违背事实和法律规定向委托人作虚假承诺;严格禁止律师为了承揽案件或者提高收费而向委托人作出“包胜诉、包放人、包无罪”的承诺;也严格禁止律师向委托人提出“捞人”的承诺或者答应委托人所提出的“捞人”的要求;二十、律师在辩护或代理案件之前及办理业务过程中,不得向委托人夸耀或者宣称自己与司法机关有关人员具有亲朋、同学、师生等关系;不得利用这种关系影响案件的办理;二十一、律师接受委托时,应根据自己的专业水平和本所的整体业务能力能否胜任委托的工作来确定是否接受委托;否则,不仅会影响当事人合法权益的保护,而且还会影响自身的执业形象;二十二、律师与委托人签订委托协议时,委托事项应当明确具体,特别注意明确授权内容、委托期限及诉讼阶段,避免出现歧义;当事人、法定代理人委托他人代为诉讼,必须向人民法院提交由委托人签名或盖章的授权委托书;授权委托书是授予辩护权、代理权的凭证,其真实与否,直接关系到辩护权、代理权的有无和大小;二十三、律师不得以个人名义私自接受委托,不得私自收取费用;根据律师收费管理的法规、规章和律师事务所收费程序规则,承办律师不得私自向委托人收取异地办案差旅费用,律师事务所向委托人收取律师服务费的,应当及时向委托人开具合法票据;严禁律师个人私自收费,严禁律师以个人名义出具收条;二十四、律师在与委托人洽谈收费时应当合理、客观,既不得恶性竞争、压价收费,也不得漫天要价;办理刑事案件一律不得签订风险服务合同,禁止律师进行“风险代理”或“风险收费”;办理刑事案件,禁止律师采用拆分案件或者其他方法直接或者变相违反律师收费管理办法的规定抬高律师收费标准;第四章阅卷过程前后的风险防范提示二十五、律师在办案过程中,向检察机关、审判机关摘抄、复制的卷宗材料,应当保密,并妥善保管;律师摘抄、复制有关材料时,必须忠于事实真相,不得伪造、变造,也不得断章取义;二十六、对于律师从检察机关或审判机关摘抄、复制的案件材料,开庭前应予以保密;开庭前,犯罪嫌疑人、被告人及其亲属要求查阅、摘抄、复制案件材料的,应予以拒绝①;开庭后,犯罪嫌疑人、被告人及其亲属要求查阅、摘抄、复制案件材料的,律师及所在事务所应制作记录单,以备查考;涉及国家秘密、个人隐私的仍应严格保密,不得提供给犯罪嫌疑人、被告人及其亲属查阅、摘抄、复制;对于犯罪嫌疑人、被告人及其亲属以外的人员要求查阅、摘抄、复制案件材料的,应一律拒绝;第五章会见犯罪嫌疑人、被告人的风险防范提示二十七、根据新律师法第33条和刑事诉讼法第96条的规定,受委托的律师在侦查阶段会见犯罪嫌疑人除了涉及国家秘密的案件以外无需侦查机关的批准或者安排或者派员在场、陪同,而是可以凭“三证”即律师执业证、律师事务所证明和委托书或法律援助公函,直接前往羁押场所会见犯罪嫌疑人并了解有关案件情况;但在实践中,由于刑事诉讼法与律师法的不衔接、不协调和其他原因,部分侦查部门或羁押场所仍然要求侦查部门安排、派员在场方予以律师会见;在这种情况下,建议受委托的律师注意不同情况区别对待,灵活掌握,但不宜直接与侦查机关或羁押单位冲突、对抗,更不宜做出一些不利于律师自身安全的过激言行;二十八、在司法实践中,个别地方的看守所要求会见犯罪嫌疑人、被告人时必须有两位律师,因此,会见犯罪嫌疑人、被告人是否需要两位律师,建议受委托的律师应该事先了解、掌握,必要时尤其是到外地办案情况不明的情况下最好有两位律师前往会见;同时,个别地方的看守所要求律师会见犯罪嫌疑人、被告人时需要提交委托手续委托书的原件或复印件给其备案;对此,尽管法律、法规和规范性文件都无此要求,但为了履行律师职责顺利进行会见,建议受委托的律师到外地办案时事先了解、掌握情况,注意备好委托手续;二十九、受委托律师不得携带犯罪嫌疑人、被告人的家属、亲友或者其他人员非律师随同会见,会见时也不得让犯罪嫌疑人、被告人的家属、亲友或者其他人员在场;犯罪嫌疑人、被告人的家属、亲友或者其他人员向受委托律师提出一起前往会见的要求时,律师应当明确予以拒绝,并讲清理由;三十、律师会见嫌疑人或被告人时,不得违反羁押场所的管理规定和执业规范,为他们转递信件,捎带物品,不得将通讯工具提供给在押犯罪嫌疑人或被告人使用;律师会见犯罪嫌疑人、被告人,可以进行录音、录像、拍照等,但事先应征得犯罪嫌疑人、被告人同意;如果羁押场所有明确禁止规定的,应事先取得羁押场所的允许;三十一、律师在会见犯罪嫌疑人或被告人时,主要应该询问、了解罪名和案情,而且要告知犯罪嫌疑人、被告人涉嫌罪名的有关法律规定、诉讼程序和享有的诉讼权利、诉讼义务;了解案情和提供法律咨询时,宜正面了解,正面解答,不能做出一些不当的暗示或承诺;律师在会见时,不得以诱导、暗示的方法唆使犯罪嫌疑人或被告人翻供或者故意向办案人员作出虚假的供述;三十二、在侦查阶段会见犯罪嫌疑人时,应当问明其本次的对有关问题的陈述与侦查人员讯问时的陈述是否一致,如果发现不一致,应当详细记录不一致的原因;三十三、在审查起诉阶段或审判阶段,会见犯罪嫌疑人、被告人时,如果发现犯罪嫌疑人、被告人的口供与卷宗口供笔录回答不一致时,应当问明其前后作了几次口供,为什么与本次陈述不一致的原因并详细记录;三十四、在审查起诉阶段或审判阶段会见犯罪嫌疑人、被告人时,如果发现犯罪嫌疑人、被告人的陈述与卷宗所记载的其他同案被告人或证人的证言不一致时,应当问明不一致的原因并记录在案,但不宜将同案被告人口供或证人证言出示给会见的嫌疑人或被告人,也不宜向其说明其他人是如何供述的;会见时,不得向犯罪嫌疑人或被告人告知同案人的到案情况;三十五、对于重大、复杂或者“敏感”或者争议很大的案件,建议最好两位律师同时会见,尤其是犯罪嫌疑人、被告人口供变化太大的案件中,会见时以两人为宜;这类案件的会见过程中,建议每次会见时都制作会见笔录并妥善保管;会见笔录应当交犯罪嫌疑人阅读或者向其宣读;如果记录有遗漏或者差错,应当允许犯罪嫌疑人、被告人补充或改正;在犯罪嫌疑人、被告人确认无误后,应当要求其在笔录上签名或者捺印手印;至于其他类型的案件,是否每次会见时都制作会见笔录,按实际情况和需要而定;三十六、会见犯罪嫌疑人、被告人时,应当严格遵守监所管理规定,注意自身安全和防止犯罪嫌疑人、被告人脱逃、自杀以及发生其他意外;三十七、会见后,当被告人家属、亲友询问会见情况时,可以适当告之以会见的大致情况及主要案情,但不得将尚未公开的有关案情告知委托人;也可以转告犯罪嫌疑人、被告人的问候、生活需要,但不得明示或暗示委托人要去“拉关系”、请客送礼甚至行贿;第六章调查取证的风险防范提示三十八、实践中,对于律师能否在侦查阶段进行调查取证的问题,存在一定的困惑或争议;我们的意见是,目前法律上对律师能否在侦查阶段调查取证既没有禁止性规定也没有授权性规定,但是居于现行刑事诉讼法规定律师在侦查阶段的工作是提供法律帮助刑事诉讼法第96条规定的内容是“提供法律咨询、代理申诉、控告”而非“辩护”,因而建议侦查阶段介入的律师不宜进行调查取证,尤其是不宜向有关证人进行调查取证;如果确有调查取证必要,也应在有限度的范围内进行,比如被动接收委托人自行收集的证据,向有关部门调取档案文书等书证;三十九、律师接受委托后,是否进行调查取证,应当对调查取证的必要性和显现或潜在的风险进行充分的评估、研判;如果确有调查必要的,方可进行调查取证;对于无调查必要的,不能进行调查取证;其中,对于无关紧要、不影响定罪量刑的证据最好不调取,对于已经客观存在的书证、物证可以适当调查取证,对于主观性较大的证人证言或者证人作出的书面证词的调查务必十分慎重,不能轻率或盲目进行;四十、从证据效力、审判实践中对证人证言的采信经验及大量可以汲取的反面教训出发,下列情形的证人,不得进行调查取证:一受贿案的行贿人或者纪委查办的“双规”案件的有关证人;二证言不明确、反复、不稳定而公安机关或检察机关已经多次取证的证人;三证言属于“孤证”即缺乏旁证或其他证据相互印证的证人;四案件的处理结果与其有直接的利害关系的证人如强奸案件的受害人,故意杀人、故意伤害的被害人及其家属,交通肇事案件的被害人及其家属等四十一、认为证人确有调查取证必要的,除了选择自行调查取证这种方式外,还应该尽量考虑:1最好申请侦查机关、检察机关或人民法院调查取证;2最好申请证人出庭作证,而不直接向其本人调查取证;对于侦查机关或检察机关已经多次取证的证人,建议一般不再重新自行调查取证,如果对其证言有异议而且认为其证言事关重大的,可以向法院申请该证人出庭作证以便质证;在证人出庭作证或者律师当面调查取证之前,律师不宜事先接触证人;四十二、律师自行向证人调查取证的,必须做到合法、客观、全面,而且要注意方式方法;具体来说:一在调查取证时,只要条件许可,尽量有两个律师进行;对于重大、复杂或敏感或定性争议较大的案件,必须两个律师进行;这是因为,尽管法律、法规并未要求律师调查取证必须两人进行,但全国律师协会律师办理刑事案件指引第49条规定:“律师调查、收集与案件有关的材料,应持律师事务所介绍信,出示律师执业证,一般应由二人进行”;同时,从实践经验出发,一个人进行调查取证既不方便尤其难以制作调查或询问笔录,也潜在万一证人出事后律师一人的行为无他人证明的风险;二律师向证人调查取证而询问证人时,应当提醒其他人员回避该回避应注意做到他人与证人之间相互视觉、听觉隔离的程度,拒绝证人以外的无关人员尤其是其家属、亲友在场,更不得由被告人家属、亲友陪同一起取证;因为,询问证人时,如果有其他人员在场,会影响到取证的客观、真实性;更重要的是,如果有与犯罪嫌疑人、被告人有一定利害关系或利益关系的他人在场,一旦证人“翻证”改变证言,证人可能以此为由将所谓受到他人在场的心理压力而不能如实回答的责任推到律师头上;三调查证人时,应当向证人单独取证,不得向多个证人同时取证;向未成年人取证时,应有监护人在场,并请监护人在笔录上签字;四调查证人时,必须向证人说明作伪证所负的法律责任,必须强调证人应当如实作证,询问切忌粗糙、简单而应该尽可能详细、具体,提问不能含糊其词或模棱两可,更不得带有主观倾向进行提问;五询问证人制作的笔录字迹要清晰,修改处和每一页都要签字、捺印手印,最后形成的笔录要由证人阅看或向其宣读并签字确认;六为了自我保护和防止调查证人出现不必要的纰漏、麻烦,对于重大、复杂或者敏感、争议较大的案件向证人进行调查取证时,建议尽量做到全程录音录像或请公证机关予以公证或证人同时亲笔书写证词等多种形式的配合及相互补充,并一并提交给法庭;四十三、在调查证据时,不得威胁、引诱或者采取其他方式如收买唆使证人违背事实改变证言或者作伪证以及进行其他干扰司法机关诉讼活动的行为;不得毁灭、伪造证据,也不得帮助犯罪嫌疑人、被告人或者证人隐匿、毁灭、伪造证据;第七章处理与委托人当事人及其家属关系的风险防范提示四十四、律师在办理辩护或代理委托事项过程中,不能接受或迁就委托人各种形式的违法或不当要求;四十五、律师应注意加强与当事人的沟通,避免因沟通不畅,造成当事人误解或曲解;律师应尽量注意制作必要的工作记录,对重要谈话应制作谈话笔录存档备查;四十六、律师在执业过程中,为防范因不慎丢失委托人的重要证据而引发纠纷,应特别注意尽可能只保留证据复印件,必须保留证据原件的,应妥善保管;在可行的情况下,应当及时将证据原件交还当事人保管;四十七、办理刑事代理业务时,为避免律师与当事人之间因代领法律文书、未及时交接或保管不善而导致纠纷,律师应特别注意在履行代理职务的不同阶段,及时与当事人办理相关法律文书交接手续,并应做到手续齐备;委托人与律师之间所签订的特别授权委托书中往往有代签、代领法律文书的情形,如果律师未及时交接,或因保管不善导致遗失,会产生极其严重的法律后果,例如不能按时出庭,超过上诉时效等,因此律师在办案过程中应予以充分注意;四十八、律师不得假借办案人员名义或者以联络、酬谢办案人员为由,向当事人索取财物或者谋取其他利益;四十九、律师不得违反律师服务收费管理规定或者收费合同约定,向委托人索要规定或者约定之外的费用或者财物;五十、律师不得在同一案件中,为双方当事人或者与委托人有利益冲突的第三人担任代理人或者辩护人;律师不得在两个或者两个以上有利害关系的案件中,分别为有利益冲突的当事人担任代理人、辩护人;五十一、律师在担任法律顾问期间,不得为顾问单位的对方当事人或者其他与顾问单位有利益冲突的当事人担任代理人、辩护人;五十二、律师不得在与委托人解除委托关系后在同一案件中担任有利益冲突的他方当事人的代理人;五十三、律师在未征得委托人同意的情况下,不得接受对方当事人办理其他法律事务的委托,但办结委托事项后除外;五十四、律师对于当事人提供的重要资料、证据应当妥当保管,若有遗失并给当事人造成损失的,应当承担赔偿责任;第八章审判环节的风险防范提示五十五、受委托律师接到人民法院开庭通知后应当按时出庭参加诉讼活动;因下列情形之一不能出庭的,应及时与法院联系,申请延期开庭:一律师收到两个案件的开庭通知,只能按时参加其中之一的;二庭审前律师发现重大证据线索,需要进一步调查取证或申请新的证人出庭作证的;三由于客观原因律师无法按时出庭的;五十六、律师申请延期开庭,未获批准,又确定不能出庭的,应当与委托人协商,妥善解决;五十七、辩护律师若需要法庭通知证人出庭作证或者鉴定人出庭的,应当注意到法庭对最高人民法院法院关于执行〈中华人民共和国刑事诉讼法〉若干问题的解释第119条第4项的理解,及时在开庭5日前提供出庭作证证人的身份、住址、通讯处和明确的证人、鉴定人名单;同理,辩护律师若有自行调查取证的证据需要提交法庭以便在庭审中质证的,宜在开庭5日前提供给法庭;五十八、庭审中,公诉人向被告人提出威逼性、诱导性或与本案无关问题的,辩护律师有权提出反对意见;法庭驳回反对意见的,辩护律师应当尊重法庭的决定;五十九、公诉人对律师的发问提出反对意见的,律师可以进行争辩;法庭支持公诉人反对意见的,律师应当尊重法庭的决定,改变发问内容或方式;六十、法庭辩论中,律师辩护应向法庭陈述自己的意见和观点,以期得到采纳,不应以旁听人员为发言对象,哗众取宠;六十一、律师发现辩护意见应当以理服人,尊重法庭,尊重对方,不得讽刺、挖苦、谩骂、嘲笑他人,不得对公诉人进行人身攻击;六十二、一审宣判后,辩护律师有权及时获得判决书;律师收到判决书后,要注意上诉期限,在上诉期间内应及时会见被告人,听取其对判决书内容及是否上诉的意见,并给予法律帮助和提出建议;对一审判决有意见的,辩护律师不得强行主张上诉或者一味鼓动被告人上诉或替被告人做主进行上诉;辩护律师应当帮助被告人分析上诉的利弊,是否上诉由被告人决定;六十三、二审辩护律师接受委托后,应当及时与二审法院取得联系,立即进行阅卷、会见被告人或者开展调查取证工作,并且及时向法庭提交书面辩护意见或者提供新的证据;六十四、律师认为一审判决事实不清、证据不足或者存在其他应当开庭事由的,应当要求二审法院开庭审理;但是,在二审法庭没有明确答复是否开庭审理之前,辩护律师宜及时提交书面辩护意见或者新的证据,不宜被动地等候法庭的通知;第九章其他方面的风险防范提示六十五、律师向侦查机关了解犯罪嫌疑人涉嫌的罪名及会见犯罪嫌疑人后,如果认为被羁押的犯罪嫌疑人符合法律规定的取保候审条件的,可以主动为其申请取保候审;同理,辩护律师认为被羁押的被告人符合取保候审条件的,也可以主动向检察机关或人民法院提出取保候审申请;在押的犯罪嫌疑人、被告人及其法定代理人、近亲属要求为犯罪嫌疑人、被告人申请取保候审,承办律师认为符合取保候审条件的,可以为其申请取保候审,也可以协助其直接向承办案件的公安机关、检察机关或人民法院申请取保候审;申请取保候审的过程中,律师不得为犯罪嫌疑人、被告人作保证人,也不得为其提供财产担保;六十六、律师担任自诉案件原告人代理人或者附带民事诉讼原告人的代理人的,应当指导、协助委托人收集证据,开展调查取证,申请鉴定;代理律师应当注意并告知委托人,经人民法院两次传唤或通知无正当理由拒不到庭,或者未经法庭许可中途退庭,将导致自动撤诉的后果;六十七、对于当事人自行收集的证据材料应按下列方式提交给办案机关:②1、一般情况下应避免由律师直接去核实当事人自行收集的证据;。
第1篇一、案件背景[此处应简要介绍案件的基本情况,包括犯罪嫌疑人的基本情况、涉嫌的罪名、案件发生的时间、地点、案件的基本事实等。
]二、法律分析(一)犯罪嫌疑人的基本情况1. 姓名:[犯罪嫌疑人姓名]2. 性别:[犯罪嫌疑人性别]3. 年龄:[犯罪嫌疑人年龄]4. 身份证号码:[犯罪嫌疑人身份证号码]5. 家庭住址:[犯罪嫌疑人家庭住址]6. 工作单位:[犯罪嫌疑人工作单位](二)涉嫌的罪名1. 犯罪嫌疑人涉嫌的罪名:[具体罪名]2. 涉嫌罪名对应的法律规定:[相关法律条文](三)案件的基本事实1. 案件发生的时间:[具体时间]2. 案件发生的地点:[具体地点]3. 案件的基本事实:[案件发生的经过、犯罪嫌疑人涉嫌犯罪的行为等](四)辩护意见1. 关于犯罪嫌疑人的主观故意辩护人认为,犯罪嫌疑人[具体罪名]的行为,从主观故意上看,[具体分析犯罪嫌疑人是否存在故意]。
根据《中华人民共和国刑法》第[具体法律条文],[具体罪名]的构成要件包括主观故意。
辩护人认为,犯罪嫌疑人[具体罪名]的行为,[具体分析是否存在故意]。
2. 关于犯罪嫌疑人的客观行为辩护人认为,犯罪嫌疑人[具体罪名]的行为,从客观行为上看,[具体分析犯罪嫌疑人是否存在犯罪行为]。
根据《中华人民共和国刑法》第[具体法律条文],[具体罪名]的构成要件包括犯罪行为。
辩护人认为,犯罪嫌疑人[具体罪名]的行为,[具体分析是否存在犯罪行为]。
3. 关于犯罪嫌疑人的社会危害性辩护人认为,犯罪嫌疑人[具体罪名]的行为,从社会危害性上看,[具体分析犯罪嫌疑人行为的社会危害性]。
根据《中华人民共和国刑法》第[具体法律条文],[具体罪名]的构成要件包括社会危害性。
辩护人认为,犯罪嫌疑人[具体罪名]的行为,[具体分析社会危害性]。
4. 关于犯罪嫌疑人的悔罪表现辩护人认为,犯罪嫌疑人[具体罪名]的行为,[具体分析犯罪嫌疑人的悔罪表现]。
根据《中华人民共和国刑法》第[具体法律条文],[具体罪名]的构成要件包括悔罪表现。
中华全国律师协会《律师办理刑事案件规范》条⽂正解中华全国律师协会《律师办理刑事案件规范》条⽂正解第三⼗七条:律师参与刑事诉讼获取的案卷材料,不得向犯罪嫌疑⼈、被告⼈的亲友以及其他单位和个⼈提供,不得擅⾃向媒体或社会公众披露。
解释:根据第37条规范,这⾥只禁⽌了向(犯罪嫌疑⼈和被告⼈)的亲友、其他单位和个⼈提供案卷材料,并未明确禁⽌向犯罪嫌疑⼈和被告⼈本⼈提供。
第⼆⼗五条 ⾃案件移送审查起诉之⽇起,辩护律师可以向犯罪嫌疑⼈、被告⼈核实有关证据。
第⼆⼗六条:辩护律师可以接受犯罪嫌疑⼈、被告⼈提交的与辩护有关的书⾯材料,也可以向犯罪嫌疑⼈、被告⼈提供与辩护有关的⽂件与材料。
解释:对于第25条规范的内容,此次并不是突破性规定。
《刑事诉讼法》第三⼗七条早有相同的规定。
实践中主要对“核实”的⽅式和范围存在分歧,当然作为律师肯定是认为应当将案卷材料都给犯罪嫌疑⼈或者被告⼈看,否则难以核实。
但公权⼒机关认为“核实”证据不是⼀定要提供案卷材料才能核实,也不是要核实全部证据。
甚⾄会认为案卷在审判之前,有些材料涉密。
⽐如河南省沁阳市⼈民检察院诉于萍故意泄露国家秘密案(最⾼⼈民法院公报2004年02期):本案中上诉⼈于萍(律师)让马明刚亲属查阅的案卷材料,是其履⾏律师职责时,通过合法⼿续,在法院从马明刚贪污案的案卷中复印的。
这些材料,虽然在检察机关的保密规定中被规定为机密级国家秘密,但当案件进⼊审判阶段后,审判机关没有将检察机关随案移送的证据材料规定为国家秘密。
有观点认为,根据第26条的规定,《律师办理刑事案件规范》实际上已经明确律师可以将案卷材料提交给犯罪嫌疑⼈、被告⼈了。
我们这⾥要提⽰⼆点,第⼀点是第26条仍然⽐较模糊,辩护有关的⽂件与材料的范围并不等同于全部案卷材料。
第⼆点是《律师办理刑事案件规范》不是司法解释,对公权⼒机关没有任何的约束⼒,还需要看今后的其他规定出台。
综合意见:《律师办理刑事案件规范》并未明确禁⽌律师将案卷材料提供给犯罪嫌疑⼈、被告⼈查阅,因此不能得出“律师在会见时不得将案卷材料交给嫌疑⼈、被告⼈查阅”的结论。
中华全国律师协会律师办理刑事案件规范Pleasure Group Office【T985AB-B866SYT-B182C-BS682T-STT18】中华全国律师协会律师办理刑事案件规范(2001)(中华全国律师协会第四届常务理事会第三次全体会议通过,自2000年1月1日起实施)第一章总则第一条为保障和指导律师在参与刑事诉讼中依法履行职责,根据《中华人民共和国刑事诉讼法》、《中华人民共和国律师法》和《最高人民法院、最高人民检察院、公安部、国家安全部、司法部、全国人大常委员会法制委员会关于刑事诉讼法实施中若干问题的规定》(以下简称“中央六部门规定”),结合律师办理刑事案件的实践经验,制定本规范。
第二条律师依法在刑事诉讼中履行辩护与代理职责,其人身权利和诉讼权利不受侵犯。
第三条律师在承办刑事诉讼业务中,必须遵守国家法律、法规,必须坚持以事实为根据,以法律为准绳的原则,恪守律师职业道德和执业纪律。
第四条律师参与刑事诉讼必须坚持依法维护委托人的合法权益,维护法律的正确实施的原则,忠于职守,认真负责,不得损害委托人的合法权益。
第五条律师担任辩护人或为犯罪嫌疑人提供法律帮助,依法独立进行诉讼活动,不受委托人的意志限制。
第六条律师办理刑事案件应当保守国家秘密、当事人的商业秘密和委托人的隐私。
第七条律师不得接受同一案件两名以上犯罪嫌疑人、被告人的委托,参与刑事诉讼活动。
第八条律师不得私自收案、私自收费。
第九条律师承办刑事诉讼业务,可以委托异地律师代为调查、收集证据,也可请求异地律师协助会见犯罪嫌疑人或被告人。
异地律师应予支持。
第二章收案与结案第一节收案第十条律师事务所可以接受犯罪嫌疑人、被告人,或者他们的法定代理人、亲属或者犯罪嫌疑人、被告人委托的人的委托,或者接受人民法院的指定,指派律师为犯罪嫌疑人或者被告人提供法律帮助或担任辩护人;可以接受被害人及其法定代理人或者近亲属、附带民事诉讼的当事人及其法定代理人、自诉案件的自诉人及其法定代理人的委托,指派律师担任诉讼代理人;可以接受刑事案件当事人及其法定代理人、近亲属的委托,指派律师担任申诉案件的代理人;可以接受被不起诉人及其法定代理人、近亲属的委托,指派律师代为申诉;在公安机关、人民检察院作出不立案或撤销案件的决定后,可以接受被害人及其法定代理人、近亲属的委托,指派律师代为申诉或起诉。
律师办理刑事案件规范在中国,刑事案件办理是一个严肃而复杂的过程,需要律师按照规范进行操作。
下面是律师办理刑事案件的一些规范:1. 合法权益保护:律师在办理刑事案件时,要始终把合法权益保护放在首位,维护被告人的合法权益,保证其在合法、公正的程序下受到公正的审判。
2. 严格遵守法律程序:律师必须遵守《刑事诉讼法》等相关法律法规的规定,按照法律程序办理案件,不得违法乱纪。
3. 保护客户隐私:律师要对客户的隐私信息进行保密,不得以任何方式泄露或利用客户的隐私信息,尊重客户的个人权利。
4. 代理词证明的真实性:律师在办理刑事案件时,应当将代理词或辩护词的真实性作为首要原则,确保代理词的真实性和可信度,为案件争取最有利的结果。
5. 合理利用调查取证:律师应当积极协助调查取证工作,充分利用各种合法手段和资源,为案件的实际情况提供充分的证据和材料,为案件的辩护提供有力的支持。
6. 保障被告人知情权和辩护权:律师需确保被告人了解自己的权利,包括知情权和辩护权,为被告人提供专业、全面的法律咨询和建议,并积极维护被告人的合法权益。
7. 严守律师职业道德:律师要严守律师职业道德,不得从事违反法律法规的行为,如收受贿赂、伪证、散布谣言等,要忠实、勤勉地履行自己的职责。
8. 与公安、检察院、法院合作:律师要与公安机关、检察院、法院等相关部门密切合作,共同维护刑事案件的合法、公正的处理,提供专业的法律服务。
9. 提高专业素养:律师要不断提高自己的专业素养和业务水平,积极学习法律知识和刑事案件办理经验,提高自身在刑事案件办理中的能力和水平。
10. 公正、独立的辩护态度:律师在刑事案件中应保持公正、独立的辩护态度,维护犯罪嫌疑人的合法权益,为案件的公正审判提供有力支持。
总之,律师在办理刑事案件时需要遵守法律程序,保障被告人的合法权益,严守律师职业道德,与相关部门合作,提高自身素养,以保证刑事案件的公正和合法处理。
这样才能使刑事案件得到公正、公平、公开的审判。
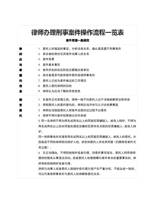
律师办理刑事案件操作流程之会见很多⼈在诉讼时都会委托律师,律师能给我们带来很⼤帮助,尤其是在刑事案件上。
很多⼈想要了解律师办理刑事案件操作流程。
接下来,就由店铺⼩编带领你们了解律师办理刑事案件操作流程之会见的相关知识吧。
⼀、会见⼀般规范1.律师会见在押犯罪嫌疑⼈之前应当了解以下情况:(1)除“三证”外是否还需要其他⽂件。
(2)会见是否必须两个律师同时会见。
(3)看守所的作息时间、对律师会见是否有特殊要求。
(4)会见是否属于三类特殊案件,是否需要批准。
2.对于看守所不安排会见的,律师应当及时向相关机关反映,不得与有关⼈员发⽣正⾯冲突。
3.确定会见在押犯罪嫌疑⼈、被告⼈的时间后,律师应当把将要会见的情况第⼀时间通知委托⼈或者犯罪嫌疑⼈、被告⼈最为重要的亲友,并且了解他们是否有转达问候、交代家务等特别需要律师代办的原件⽆关的合法事宜。
4.律师会见⾄少应携带以下⽂件材料:(1)委托⼈签署的委托书。
(2)律师事务所函。
(3)律师会见在押犯罪嫌疑⼈的专⽤介绍信。
(4)会见模板、笔录纸、印台、⽂具等物品。
5.律师会见时可以根据具体案件的情况操作,但每次会见必须包括以下内容:(1)转达亲友对犯罪嫌疑⼈、被告⼈的问候。
(2)了解并关⼼他们在押期间的⽣活情况。
(3)对他们进⾏必要的安慰、⿎励。
(4)了解他们所知道的案件的最新进展。
(5)向其介绍案件最新进展,并根据法律和实践对案件程序将来的进展可能进⾏预计。
(6)解答犯罪嫌疑⼈、被告⼈提出的法律咨询。
6.律师会见时应当制作会见笔录,有犯罪嫌疑⼈、被告⼈在笔录上签字。
⼆、不同阶段的会见规范(⼀)侦查阶段会见:1.律师会见持律师执业证书、律师事务所证明和委托书或者法律援助公函可以会见犯罪嫌疑⼈。
2.律师会见危害国家安全犯罪、恐怖活动犯罪、特别重⼤贿赂犯罪三类案件,应当经侦查机关许可。
3.律师会见可以提前向看守所电话或⽹络预约。
4.律师会见应当主动提醒犯罪嫌疑⼈的重要法律权利。
律师办理刑事案件规范(2000年修订)(中华全国律师协会第四届常务理会第三次全体会议通过)第一章总则第二章收案与结案第一节收案第二节结案第三章在侦查阶段为犯罪嫌疑人提供法律帮助第一节接受委托第二节与侦查机关联系第三节会见犯罪嫌疑人第四节为犯罪嫌疑人提供法律咨询第五节为犯罪嫌疑人申请取保候审第六节代理申诉和控告第四章在审查起诉阶段担任辩护人或诉讼代理人第一节收案第二节查阅、摘抄、复制案件有关材料第三节会见和通信第四节调查和收集案件有关材料第五节提出辩护或代理意见第五章担任公诉案件一审辩护人第一节收案第二节审查管辖第三节查阅、摘抄、复制案件材料第四节会见被告人第五节调查和收集证据第六节出庭准备第七节法庭调查第八节法庭辩论第九节休庭后工作第六章担任公诉案件二审辩护人第七章审判阶段担任公诉案件被害人的诉讼代理人第八章担任自诉案件当事人的诉讼代理人或辩护人第一节担任自诉人的诉讼代理人第二节担任自诉案件被告人的辩护人第九章担任附带民事诉讼当事人的诉讼代理人第一节担任附带民事诉讼原告人的诉讼代理人第二节担任附带民事诉讼被告人的诉讼代理人第十章简易程序的辩护与代理第十一章担任申诉案件的代理人第十二章附则第一章总则第一条为保障和指导律师在参与刑事诉讼依法履行职责,根据《中华人民共和国刑事诉讼法》、《中华人民共和国律师法》,和《最高人民法院、最高人民检察院、公安部、国家安全部、司法部、全国人大常委会法制委员会关于刑事诉讼法实施中若干问题的规定》(以下简称“中央六部门规定”),结合律师办理刑事案件的实践经验,制定本规范。
第二条律师依法在刑事诉讼中履行职责,其人身权利和诉讼权利不受侵犯。
第三条律师承办刑事诉讼业务中,必须遵守国家法律、法规,必须坚持以事实为根据,以法律为准绳的原则,恪守律师职业道德和执业纪律。
第四条律师在刑事诉讼中必须坚持依法维护委托人的合法权益,维护法律的正确实施的原则,忠于职守,认真负责,不得损害委托人的合法权益。
2019律师协会刑事法律专业委员会工作总结第一部分**省律师协会刑事法律专业委员会以深入研究和探讨刑法、刑事诉讼法等法律规定,建立并完善刑事辩护制度,提出并努力解决律师在刑事辩护中遇到的问题和困难,创造良好的刑事辩护环境,总结并指导全省律师的刑事辩护经验与实践,维护广大律师的合法执业权益为宗旨。
其职责内容主要有:调查、总结全省律师在实施刑事诉讼法过程中遇到的困难和问题,提出解决办法和建议;与立法、司法机关合作、沟通、交流,呼吁、反映律师在刑事辩护实践中提出的问题和遇到的困难,就立法、司法、行政工作方面的相关问题提出意见和建议;制订律师办理刑事案件相关规范,指导并规范全省律师的刑事辩护工作;组织实施全省律师的刑事业务培训,举办培训讲座;维护全省律师执业中的正当权利,保障律师刑事辩护与代理工作的顺利进行;研讨重要刑事辩护问题和重大刑事案件等。
2015年4月,**省刑事法律专业委员会成立(以下称省刑委会),本届省刑委会成立之初,由全省各市62名委员组成。
后根据工作需要,经多次增补,刑委会委员总计为107人。
四年的时间里,省刑委会在省司法厅和省律协的领导和支持下,在各市律协刑委会的配合下,省刑委会开展了大量工作,并取得一定的成绩。
第二部分一、年会召开情况(一)2015年11月7日,省刑委会在沈阳召开2015年度工作会议。
**省律师协会会长杨兴权、副会长罗力彦、律管处处长周彦生、监事会副主席程飞、刑事法律专业委员会主任赵强久、各位副主任以及刑事法律委员会各位委员50余人参加了本次会议。
来自各市的委员分别就本地刑事辩护情况、刑事辩护的难点、热点以及青年刑事辩护律师的成长和培养情况做了发言和交流。
本次年会上,与会委员对于二院三部《关于依法保障律师执业权利的规定》进行了热烈讨论,并针对由刑事法律专业委员会起草的《**省关于依法保障律师执业权利的规定(初稿)》提出了意见和建议。
(二)2016年7月17日上午,省刑委会召开2016年度年会。
《律师办理刑事案件规范》的学习、解析与批判(一)主讲人:单玉成微信群里的各位同仁,大家晚上好!大家的支持就是我的动力!今天晚上我们学习全国律协刚刚印发的律师办理刑事案件规范。
这个规范在我拿到手之后进行了认真的阅读,感觉到有一些想法,为了避免明天把这个事情的有些问题再忘掉了,今天临时决定在群里和大家交流。
从这个规范本身来看,应该说他的制定者耗费了大量的心血。
对于刑事案件律师办理刑事案件的指引能够起到很好的作用。
美中不足的是,规范的部分内容过于机械,或者不具可操作性,甚至有些方面给律师设定了过多的义务性规范。
所以我认为这个规范在我们解读和执行过程中的不能照本宣科,不能照搬,否则在办理案件过程中间会出问题。
因此,我今天以这个规范为线索,对于律师办理刑事案件的各个流程来进行探讨。
指出这个规范中一些亮点,也包括这个规范中的一些在实践中不能照搬的内容,要注意的问题,还有规范所遗漏的一些重要事项。
从时间关系我今天可能只谈到审查起诉阶段结束,时间尽量限制在一个小时左右。
规范第一条:开宗明义地提出了它的制定目的是保障和指导律师履行职责,并且规范律师办理刑事案件行为。
通过对这个规范的阅读,我认为该规范实际上保障的作用并不突出,在指导方面有一定的意义,但是规范有些过强,甚至有一些指导性的条款反而成为了规范性条款。
规范第二条:提出律师参与刑事诉讼的职责。
这个顺序是对的,我们律师就是通过维护当事人的合法权益,来实现维护法律的正确实施、维护社会公平和正义。
忠于职守,认真负责。
把维护当事人合法权益排在律师的首位。
因为我们辩护律师的作用,就是让每一个民众的刑事法律安全都有保障感,我们正是用自己的角色来维护社会的稳定与和谐。
规范第三条:第一款提到参与刑事诉讼人的权利和其他权利不受侵犯;第二款提到律师在法庭的言论不受法律追究。
但是后面也提到发表危害国家安全、恶意诽谤他人、严重扰乱社会秩序的言论除外,我感觉这种指导性规范中间没有必要给律师设置这种法律责任的一些规定,只能说简单表述为法律另有规定的除外就可以。
第四条:关于律师参与刑事诉讼应当守法的规定,这个是没问题的。
第五条:律师担任辩护人应当依法独立履行辩护职责。
这是重申了律师的独立辩护的权利。
在第二款明确提出,独立辩护是基于维护当事人的权利,那么就提出犯罪嫌疑人无罪,罪轻或者减轻免除刑事责任的材料意见,维护被告人的诉讼权利和其他权益。
这就把诉讼权利作为一个独立的权利内容提出来了。
第三款专门强调了应在法律和事实的基础上尊重当事人的意见,按照有利于当事人的原则开展工作,不得违背当事人的意愿提出不利于当事人辩护意见。
这款规定应该说统一了以往的一些争议、实际也是一个常识性的问题:辩护律师在被告人不认罪的情况能否选择为他做罪轻辩护?我想这是不妥当的。
因为我们辩护律师的身份不能做第二公诉人,发表意见的虽然独立,但要有利于当事人,不得在违背当事人的意愿下提出不利于当事人辩护意见。
这里要涉及一个问题就是大家以往经常谈到的两段式辩护问题,或者有人讥笑为骑强式辩护。
对两段式辩护的这种理解不应当按照学者发表论文的标准判断,也就是说不能用不自相矛盾的标准来评价律师提供辩护意见。
因为当事人的权利,包括定罪辩护的权利,量刑辩护的权利,那么两方面的辩护权都应当得到保障,我国刑事诉讼法尤其是最高人民法院适用刑事司法解释明确规定了定罪辩护和量刑辩护分别进行,包括举证环节也是这样。
因此对于两段式辩护的这种策略,不应当理解为违背当事人的意愿提出不利于当事人的辩护意见。
在具体的操作上应当如何处理,我想首先援引法律规定的独立的两种辩护权,就是定罪权和量刑权,辩护人认为被告无罪,但是辩护人在庭审中只是诉讼参与人,提出的辩护意见能否得到法院的最终采纳上不可预期,设定人民法院最终认定被告有罪,辩护人认为合议庭应当考虑以下情节,再向法庭专门强调被告人应当具有的,就在假定定罪的前提下应该具有的依法从轻减轻或者免除处罚的情节。
因此,我认为有必要进行的两段式辩护的案件中,辩护人进行两段式辩护并不是前后矛盾,而是对当事人权益的有效维护。
也不属于第五条第三款规定的违背当事人的意愿提出不利于当事人的辩护意见。
因为这是一种合理假设在前,就是说假设法院认定他有罪,这个不是辩护人能够左右,或者能够完全预期的。
犹如一个国家元首,首先声明他们国家坚决反对战争,然后又说如果别国把战争强加给他们,他们将采取还击,你能说他前后矛盾吗?第六条:只是重申了法律规定的辩护律师知悉委托人的情况有权保密,并且列举了例外事项,这个没什么谈的,大家看条文就可以了。
第七条:涉及到对于律师不得帮助隐匿证据,也是重申了法律规定。
但在第二款规定了办案机关违反刑诉法有关规定追究律师刑事责任的,律师依法有权向有关机关申诉控告。
我想作为一个全国律协的指导规范,这种措辞没有体现出担当,应该说是可以向律师协会进行反映,因为其他一些法律文件也提到了律师协会可以代为维权。
规范的第二节规定的是收案和结案。
我在通读这个规范的内容之后,发现收案和结案中间遗漏了一个至关重要的内容。
大家可以看一看第二节从第八条开始作出规定一直到第十七条,没有任何一条涉及到与当事人之间进行洽谈,与委托人之间进行洽谈的内容。
其实收取案件第一个至关重要的环节就是首先与委托人进行洽谈,了解情况并且履行相应的告知义务。
应当涉及到如下六个方面:第一、必须要核实委托人的身份。
以往我在办理案件过程中出现过犯罪嫌疑人在逃,他自己以其近亲属的名义和身份、以朋友的身份来向咨询,并想让我帮助他打听案件进程。
另外,在实践中也出现过,毒品犯罪的指使者为他的马仔去委托律师,导致辩护律师在这个问题的处理上不当,最终触犯刑律被追究刑事责任。
因此委托人他与案件是否有利害关系,是否同案犯,是否在逃的嫌疑人本人,这些我们要进行相应的核实。
另外委托人是否是有权委托的嫌疑人的近亲属或者其他人,这个也要进行核实,至少做形式上的核实。
不能说来一个人说给犯罪嫌疑人委托律师,你就和人签了。
第二、要了解案件的大致情况,虽然委托人多数犯罪嫌疑人的近亲属或者被告人的近亲属,但是他们对案件的情况或多或少的有些了解,比我们没有接触案件之前一无所知要好的多,因此,要对案件的大致情况进行一个了解。
第三、要告知刑事辩护律师在案件中的作用。
包括律师的权利有哪些,有哪些义务,包括我们律师在实际辩护中具有什么样的能力,有什么法律地位,也要向当事人进行介绍和告知。
第四、要告知委托人在法律上具有的义务。
包括向律师事务所缴纳费用,包括不要求辩护律师利用辩护行为、代理行为达到非法目的。
,不得要求律师违法为其提供法律帮助。
第五点、就是对案件进行初步的分析。
初步分析首先要对既有材料了解的情况进行全面分析,多视角的分析。
很多律师在接受当事人委托的时候,说不能对案件结果承诺,没介入案件对案情就不敢分析,我想这是对于业务不够了解,或者说对业务技能还不够娴熟。
无论如何大致概括一个事实,我们总能够对案件可以预见的最好的可能性、最坏的可能性、以及那么或者中等的可能性。
这三种方向作出大致判断,并且也要告知他。
除了案件客观情况本身,包括承办人的主观态度对案件也是有影响,司法机关承办人如果能够坚守法律原则,以及他过强的角色感,过多的站在自己侦查或者控方立场上,不同的人往往对案件是见仁见智的。
这样对案件进行一个主客观分析之后,让客户大概可以锁定他的案件往某一个方向去努力,当然辩护律师对于任何结果是不能进行推测,或者说按照百分比概率进行推断,那是不科学的。
第六点,和委托人交流,决定双方是否建立委托关系。
大家要清楚,是双方互相选择,如果委托人不是取保候审的案件当事人,是他的近亲属,还要经过看守所会见并确认委托关系,这种委托环节才应该是完全结束。
我认为这个环节是指引规范遗漏的重要事项。
对于年轻律师来说,关于和委托人之间的这种交流决定是否收案实际是十分重要的环节。
第八条,它所规定的律师参与刑事诉讼可以从事如下业务,第一项是接受犯罪嫌疑人、被告人委托担任辩护人,接受近亲属其他亲友和所在单位代为委托的须经犯罪嫌疑人被告人确认。
这一项规定存在一个问题,按照我国刑诉法三十三条规定,委托辩护律师的除了犯罪嫌疑人本人,在法律上目前只规定他的近亲属。
这种情况扩大到其他亲友是否会被办案机关认同。
我想这个是值得商榷的问题,我们律协规范是否有权来扩大范围,当然司法机关能够接受是最好。
第二方面,规定了亲友委托之后,要经过犯罪嫌疑人、被告人确认,我想是相对比较明确的一个规定,这样解决了原来一个纠结的问题,就是在办理案件过程中,不同的办案单位有不同的认识,有的办案单位就说你不把手续送给我之后你去会见,认为你这是一种不通知,一种不尊重,容易发生争执和分歧。
另一种情况是有的办案单位认为你必须经过犯罪嫌疑人本人确认,如果他不确认,你送来手续我也也不接,导致辩护律师在这上面浪费时间,降低工作效率。
这个规定比较明确的情况下就是我们律师在接受委托后第一时间不是去办机关,而是去会见,全国律协的规范要求我们确认,我先确认完再送,那么这样也就减少争议了。
其实有些时候,我们辩护律师可能确实存在想去先会见,之后再到办案机关了解案件情况,这样这个规范的实际上对我们直接去会见给予了规范上的支持。
另外第八条后面一共列举了九项。
全面列举了律师在刑事诉讼中可以接受的业务范围,包括公诉案件被害人,甚至涉及到强制医疗程序,其他刑事诉讼活动,包括还有第七项规定的违法所得没收程序,这些列举系列概括性的规定是为了明确律师可以接受委托的范围。
因为之前律师在刑事案件过程中到底哪些业务可以接触多并不太明确,因此这个规范对于律师职业是有保障的。
第九条:没有什么实际可以谈的。
第十条:涉及到律师接受委托办理刑事案件可以在侦查审查起诉、一审二审、死刑复核所有程序中分别办理委托手续,也可以一次性办理。
这个规定比原来的指导规定是进步了,因为我印象中原来的规定是要求每个阶段独立办理,这样的对律师的这种收费方式和和签约方式进行了限制。
我想应该给双方一个更大的空间。
第十一条:强调了律师接受委托或指派后应及时与办案机关联系,这是对的。
你只有与办案机关联系了,才能够尽快了解程序,并且尽可能和承办人见面交流之后,对承办人的个人情况有个大致的主观判断。
相对来说有利于分析这个案件的预后。
比如说这个承办人是特别强势的,或者这个侦查员相对来说容易沟通的侦查员,对我们辩护方案和策略的设置可能都会有所影响。
第十二条:第一款第二款涉及到解除委托的事由。
就是委托人要求律师从事违法行为或隐瞒重要事实有权解除委托。
尤其第二款提到的双方产生严重分歧不能达成一致,律师可以代表事务所与委托人协商解除关系。
因为如果产生了严重分歧,这个辩护工作无法进一步往前推进,那么辩护人建议被告人认罪,他坚持认为不够罪,或者辩护人坚持认为他不构成犯罪,被告人自己因为想获得从轻处罚坚持认为够罪。