全自动高位码垛机说明书
- 格式:doc
- 大小:252.00 KB
- 文档页数:19
码垛机设计毕业设计说明书介绍本文档是《码垛机设计》的毕业设计说明书,旨在介绍码垛机的设计和实现过程。
码垛机是一种自动化设备,用于将物品从传送线上堆叠成堆。
本设计旨在开发一个基于自主学习算法的码垛机,以提高效率和减少人工干预。
设计目标1.实现自动化的物品堆叠功能2.提高速度和准确性3.减少人工干预并提高生产效率设计原理码垛机的设计原理是基于计算机视觉和机器学习算法。
它使用相机或传感器来捕捉物品在传送线上的位置和状态,并利用算法进行实时分析和判断。
根据分析结果,码垛机控制机械臂在合适的时间和位置进行物品的堆叠。
系统架构码垛机系统由硬件和软件两部分组成。
硬件组成•机械臂:用于抓取和堆叠物品;•传感器:用于获取物品的位置和状态信息;•电控系统:用于控制机械臂和传感器的运行。
软件设计软件设计是码垛机的核心部分,主要包含以下模块:•物品检测和识别模块:根据相机或传感器获取的信息,通过图像处理和机器学习算法来检测和识别物品;•机械臂控制模块:根据物品的位置和状态信息,计算并控制机械臂的运动路径,以实现物品的堆叠;•用户界面模块:提供一个简洁直观的用户界面,用于操作和监控码垛机的运行状态;•数据分析和优化模块:收集和分析码垛机的运行数据,并根据数据进行优化,以提高码垛机的效率和准确性。
实施计划1.确定码垛机的设计要求和功能需求;2.完成码垛机的硬件选型和系统架构设计;3.开发物品检测和识别模块;4.开发机械臂控制模块;5.开发用户界面模块;6.完成数据分析和优化模块;7.进行集成测试和性能优化;8.编写技术文档和用户手册;9.撰写毕业设计报告。
预期成果通过本毕业设计,预期达到以下成果:1.完成一个功能完备的自主学习码垛机;2.测试并证明码垛机的准确性和高效性;3.编写技术文档和用户手册,以便其他人理解和使用该系统;4.撰写毕业设计报告,详细描述设计和实现过程,以及测试和优化结果。
结论本文档介绍了《码垛机设计》的毕业设计说明书,包括设计目标、设计原理、系统架构、实施计划、预期成果等内容。
全自动机器人码垛机说明书1.设备设备名称:机器人码垛机设备型号:IRC5 Single出厂编号:出厂日期:2018 9设备简单介绍:机械人示教器机械人电柜PLC触摸屏2.主要参数生产能力:额定功率:10KW主电压:AC380V±10%频率:50Hz,3PH,N,PE控制电源:24V DC使用气源:进气管Ф12mm; 4-5Kgf/cm2机器重量:外形尺寸:3. 安装条件3.1).安装环境:无强烈震动、高温多湿、油污、易燃性气体、尘埃飘浮等物质。
3.2).机器安装:选择基础坚固的地面,坡度应小于1:60,调整好机器水锁紧地脚螺丝。
3.3).电气安装:引入良好的接地线(10mm2)至机器电柜中的接地螺钉处,用螺母紧固连接好;电源连接线用5芯电缆(10mm2)引入电柜中,分别接在主开关的上庄头。
4.概述本系统由自动送箱,自动送板送垛,ABB机器人高速码垛几部分组成。
由西门子S7-1200系列PLC作主控制,西门子精简系列触摸屏操作显示。
本系统自动化程度高,操作简便,切换品种快捷。
电气元件分布,结构,功能及线路请看电气原理图。
机械元件分布,结构,功能及保养请看机械人手册。
5.安全说明要正确接电源,气源。
机器运行时禁止在机器工作范围行走,禁止把手脚头等伸到机器里。
要定期对机器检查保养,以保证机器安全运转。
6.机器工作原理。
6.0). 输箱工作原理6.0.1).输箱主要部件:外输箱分箱皮带、外输箱、转箱滚筒、转箱前皮带、转箱装置。
6.0.2).输箱光电分布:外输箱检测1(转箱前皮带)、外输箱检测2、转箱计数、编组皮带前有箱检测。
6.0.3).输箱过程:在PLC触摸屏选参数画面,系统自动生成输箱控制画面,自动运行时,各电机进箱,转箱计数通过参数画面设置的总进箱数,来控制转箱装置,转箱计数每达到一次总进箱数,就转换AB层来进箱,然后重新计数。
6.1). 编组工作原理。
6.1.1).编组主要部件:编组站、推箱电机、推箱上下气缸.6.1.2).编组光电分布:进箱计数、超箱保护、前满箱、后满箱、推箱上下检测,推箱后限位,推箱后减速限位,推箱前限位,推箱前减速限位,推箱进抓手限位。
码垛机器人使用说明非常感谢贵公司购买码垛机器人。
本系统是将上流传送带传送过来的产品按一定的堆放形状放置到托盘上的码垛机器人设备。
1.功能概述为适应我国在石油、化工领域的快速发展,我们在吸收国外先进技术的基础上,自主开发了RB200型垂直多关节型机器人。
RB200型码垛机器人是一种仿人操作、自动控制、可重复编程、能在三维空间完成各种规定作业的机电一体化生产设备。
其主要由机械本体、伺服驱动系统、手臂机构、末端执行器(抓手)、末端执行器姿态调节机构以及检测机构等构成,它根据不同的物料包装、堆垛顺序、层数要求等进行参数设置,实现不同类型物料包装的码垛作业。
2.码垛机器人与传统机械式码垛机比较,特点如下:2.1.结构简单、零部件少。
因此零部件的故障率低、性能可靠、保养维修简单、所需库存零部件少。
2.2.占地面积小。
有利于客户厂房的总体布置,并可留出较大的库房面积。
2.3.适用性强。
当客户产品的尺寸、体积、形状及托盘的外形尺寸发生变化时只需在触摸屏上稍做修改即可,不会影响客户的正常的生产,甚至一台码垛机器人可同时对两条包装不同物料的生产线进行码垛操作。
2.4.能耗低。
传统机械式码垛机的功率在26kW左右,而码垛机器人的功率为10kW,能大大降低客户的长期运行成本。
3.主要技术特点:3.1.码垛机器人具有4个自由度,分别为手臂的两个关节沿垂直轴、水平轴作直线运动,机械本体和抓手绕各自的回转轴作回转运动。
3.2.手臂采用平行四边形连杆机构,由伺服电机通过带轮、同步带、滚珠丝杠、直线导轨驱动,并采用末端执行器姿态调节机构,使末端执行器(抓手)实现垂直轴、水平轴无藕合线性运动。
3.3.机械本体用于承载手臂机构及其驱动机构,机械本体安装在交叉滚子轴承上,由伺服电机通过精密摆线减速机驱动,实现码垛机器人在水平面内的回转作业。
精选文库3.4.抓手腕部回转由伺服电机通过精密摆线减速机驱动。
3.5.机械手主要材料采用铝合金型材,具有质量轻,动作灵活等特点。
电气控制系统1.系统概述电气控制系统控制并协调码垛系统各单元的动作,使码垛机按照工艺流程来完成整个生产过程。
工艺过程如下:包装好的料袋经过斜坡输送机进入压平机和加速输送机,对料袋进行整平、加速,然后进行转位(需要时)和编组操作,将竖袋2袋编为1组,横袋3袋编为1组;编好组的料袋由推袋机推到分层机上,一层5个料袋在分层机上再次整形后,打开分层机放到升降机上的托盘上,升降机下降一层料袋的高度,即码好一层;这样码完8层(或10层)即为一垛,码好后升降机下降到最低位,再由垛盘输送机将垛盘输送到无动力垛盘输送机上,最后由叉车运走。
托盘的供给:叉车将空托盘(最多10个)放入托盘仓中,托盘仓能自动地将托盘放到托盘输送机上,再由托盘输送机送到升降机上。
码垛机电气控制系统原理框图如图1-1所示,包括中央处理单元PLC-CPU及其I/0扩展单元、检测单元(光电开关、接近开关)、操作与显示单元(触摸屏、按钮开关和指示灯)、控制元件(交流接触器、变频器和电磁阀)以及执行部件(电机和气缸)等几个部分组成。
操作与显示单元作为设备操作的操作界面,接受来自操作人员的操作指令并指示设备的运行状态;检测元件检测料袋、托盘、垛盘的位置状态以及各单元的运行状态,PLC自动循环扫描各输入输出点的当前状态,并根据程序所确定的逻辑关系更新输出点的状态,通过通断交流接触器和换向电磁阀来控制电机的启停和气缸的动作,从而完成码垛全过程的控制。
PLC(可编程序控制器)图1-1 电控系统原理框图2.系统的主要特点及技术说明2.1 电源部分现场的主电源380VAC进入控制柜后,首先经过旋钮开关和总断路器。
在不打开控制柜的情况下,可方便地通过控制柜门上的旋转手柄完成接通和断开主电源的操作。
码垛机的每一个电机均有一个单独的断路器对其进行保护。
因此保证了每个电机得到最佳的保护,并且便于在发生故障的情况下查找故障点。
本系统所采用的保护断路器集成了多种保护功能,即短路、过载及断相保护,因而省去了传统的热继电器。
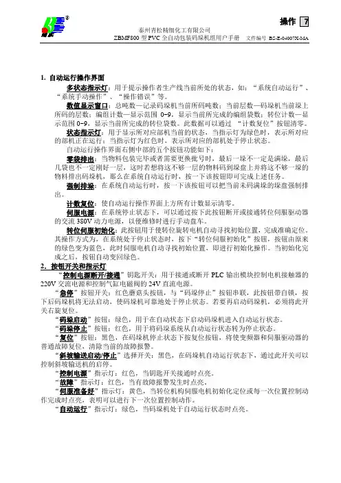
1. 自动运行操作界面多状态指示灯:用于提示操作者生产线当前所处的状态,如:“系统自动运行”、“系统手动操作”、“操作错误”等。
数值显示窗口:总吨数—记录码垛机当前所码吨数;当前层数—码垛机当前垛上所码的层数;编组计数—显示范围0~9,显示当前所完成的编组袋数;转位计数—显示范围0~9,显示当前所完成的转位袋数。
此数据可以通过“计数复位”按钮清零。
状态指示灯:用于显示所对应部机当前的状态,当指示灯为绿色时,表示所对应的部机正在运行;当指示灯为红色时,表示所对应的部机处于停止状态。
自动运行操作界面右侧中部的五个按钮功能如下:零袋排出:当物料包装完毕或者需要更换批号时,最后一垛不一定是满垛,最后几袋也不一定刚好一层,这时若想将这不够一层的物料码到垛盘上并将这不够一垛的物料排出码垛机,那么在系统自动运行时,按一下该按钮即可完成上述任务。
强制排垛:在系统自动运行时,按一下该按钮可以把当前未码满垛的垛盘强制排出。
计数复位:使自动运行操作界面上方所有计数显示清零。
伺服电源:在系统停止状态下,可以通过按下此按钮断开或接通转位伺服驱动器的交流380V动力电源,以便维修时进行手动盘车。
转位伺服初始化:此按钮用于使转位旋转电机自动寻找初始位置,完成准确定位。
其操作方式为,在系统处于停止状态时,按下“转位伺服初始化”按钮,按钮由原来的绿色变为蓝色,此时伺服电机自动寻找初始位置,即进行初始化操作。
当初始化完成之后,按钮自动变回绿色。
2.按钮开关和指示灯“控制电源断开/接通”钥匙开关:用于接通或断开PLC输出模块控制电机接触器的220V交流电源和控制气缸电磁阀的24V直流电源。
“急停”按钮开关:红色蘑菇头按钮,与“码垛停止”按钮串联,此按钮带自锁,按下后码垛机将无法启动,使码垛机可靠地处于停止状态。
若要再启动码垛机,必须将此开关右旋复位。
“码垛启动”按钮:绿色,用于在自动状态下启动码垛机进入自动运行状态。
“码垛停止”按钮:红色,用于将码垛系统从自动运行状态转为停止状态。
MDROBORT-100码垛机器人系统用户操作手册长春北方仪器设备有限公司目录前言.................................................2 1.注意事项.........................................3 2.系统各部分说明....................................4 3.控制系统操作.....................................13 4.故障检修.........................................31 5.电气图前言非常感谢贵公司购买了本公司输送码垛机器人产品。
本系统是将包装后的产品输送过来按一定的堆放形状放置托盘上的码垛机器人。
本操作手册主要针对MDROBORT-100的本体操作进行说明。
在使用本设备前请务必认真阅读本手册,充分理解本机器的功能、能力与操作流程等事项。
如对本手册的内容有所异议,请与我们联系。
长春北方仪器设备有限公司地址:长春高新技术产业开发区软件三路177号邮编:130012销售电话:*************售后电话:400-656-8266传真:*************网址:电子邮箱:*******************1注意事项1.1一般注意事项1)本机器人必须由被授权的和接受培训过的人员来操作。
2) 一旦出现紧急情况,请立即按下急停按钮.在控制面板上设有急停按钮。
3)如果进入机器人的动作区域(安全护栏内),请务必关闭控制电源,停止机器人运行。
4)在运行过程中请千万不要越过防护栏进入防护区内。
5)在机器人运行过程中,请不要用手触碰限位开关及光电开关等传感器。
否则可能会引起机器人的误动作。
6)请定期检查空气过滤器,适时将冷凝水排除。
7)请不要使用不良托盘:托盘尺寸误差许可范围为±10mm(长度和宽度)±2mm(高度)。
一、机械手自动状态的操作1. 开启机器人电源,成功启动后,将机器人控制柜上的两位旋钮切换至再现模式(亦可称为自动),显示如上画面;2. 将示教器上的示教锁两位旋钮切换至“OFF ”位置;3. 选择步骤:在触摸屏面板上点击机器人程序复位按钮;亦可在示教器点击步骤数位置,弹出步骤操作下拉菜单,键盘输入“1”,按登陆;4. 调整再现速度:点击7.再现速度,弹出下拉菜单,光标选中“+10%”或“-10%”按登陆;5. A 和运行同时按住将开启运行状态,示教器上的2.运行指示会被点亮,停止只需按下示教器上的暂停键即可;建议:当天第一次开机时,建议先调整在低一点的码垛速度(7.再现速度),等码完一托盘无问题后,再恢复至高速。
注意:步骤选择到1,无论如何都会从第1层开始码垛,而不受接口面板里“层数”的影响。
选择其他的步骤,将导致不可控的情况出现!!!7.再现速度9.错误显示 5.程序名6.步骤 1.运行模式3.马达 2.运行4.循环二、生产线启动操作1.检查气源、电源等都已经准备好;2.确保机械手在抓取位短距离附近;3.机械手按上一步的自动操作步骤准备完成;4.将操作面板上的旋钮打到自动位置;5.6.进箱数和转箱数显示都为0;7.8.9.错误显示区域,根据提示操作后,重新启动机器人;附:机器人自动运行(即机器人按钮灯)条件:1.再现模式2.示教锁关3.运行状态4.循环启动5.步骤连续6.再现连续7.解除干运行9.按钮灯点亮;若没有点亮,检查错误并重新启动;10.11.停止的办法,按照相反的顺序执行,托盘输送也可在任意时间停止,不必按照顺序执行;12.三、码垛机手动操作8.手动速度1.开启机器人电源,成功启动后,将机器人电源柜上的两位旋钮切换至示教模式(亦可称为手动),显示如上画面;2.将示教器上的示教锁切换至“ON”位置;3.同时按住A和运行将开启运行状态,同时示教器上的2.运行指示会被点亮,停止只需按下示教器上的暂停键即可;4.同时按住A 和马达开将开启马达,同时示教器上的3.马达指示会被点亮;5.用手动速度按键,将8.手动速度选择至合适的速度,一般建议为3。
码垛机操作规程一、引言码垛机是一种自动化设备,广泛应用于物流、仓储和生产线等领域,用于将物品按照一定规则进行堆叠和码垛。
为了确保码垛机的安全、高效运行,制定一套操作规程是必要的。
本文将详细介绍码垛机的操作规程,包括操作前的准备工作、操作流程、安全注意事项和故障处理等内容。
二、操作前的准备工作1. 确认设备状态:操作人员应先检查码垛机的各项设备是否正常运行,如电源、传感器、控制系统等,确保设备处于正常工作状态。
2. 准备物料和工具:根据生产计划,准备好需要进行码垛的物料,并确保码垛机附近有必要的工具,如扳手、螺丝刀等。
3. 安全防护措施:操作人员应佩戴好安全帽、安全鞋等个人防护装备,并确保码垛机周围没有杂物和障碍物。
三、操作流程1. 打开电源:按照设备说明书的要求,将码垛机的电源打开。
2. 设置参数:根据物料的尺寸、重量等要求,在控制系统中设置相应的参数,确保码垛机能够正确识别和处理物料。
3. 调整夹爪:根据物料的特性,调整夹爪的宽度和力度,确保夹爪能够牢固地抓住物料。
4. 开始操作:将物料放置在码垛机的进料口,按下启动按钮,码垛机开始自动运行,将物料按照设定的规则进行堆叠和码垛。
5. 监控操作:操作人员应时刻关注码垛机的运行情况,确保操作过程中没有异常情况发生。
6. 完成操作:当码垛机完成码垛任务后,操作人员应及时停止码垛机的运行,并将堆叠好的物料移走。
四、安全注意事项1. 严禁将手部或其他身体部位放置在码垛机的运动范围内,以免造成伤害。
2. 在码垛机运行过程中,禁止随意触摸和调整设备的部件,以免引起设备故障或操作失误。
3. 禁止将不符合要求的物料投放到码垛机中,以免影响码垛机的正常运行和堆叠效果。
4. 在码垛机操作过程中,应保持操作区域的整洁和干净,避免杂物和障碍物的存在,以免影响码垛机的运行和安全。
5. 如果发现码垛机运行异常或存在故障,应立即停止操作,并及时联系维修人员进行检修和处理。
五、故障处理1. 停止操作:当发生故障时,操作人员应立即停止码垛机的运行,并断开电源。
JMTECH 机器人系统设备使用和维护手册江苏锦明工业机器人自动化有限公司1前言江苏锦明工业机器人自动化有限公司始创于 2001 年 3 月,是一家专业生产浮法玻璃生产线整套设备的高新技术企业。
已顺利通过ISO9000 质量管理体系、ISO14000 环境管理体系及 OHSMS18000 职业健康安全管理体系的三项认证。
公司以高瞻的战略眼光成立技术研发中心,以开放求知的广博胸怀不断吸纳高级技术人才,对公司产品不断进行性能优化改造与技术升级,目前已申报认证获得十一项技术专利,其产品已在国际玻璃机械行业中享有很高的声誉.江苏锦明工业机器人自动化有限公司—研发部,专注于工业机器人研发和自动化生产线的机器人集成应用。
已研发360KG 级、150HG 级及以下系列机器人,扭转国内重载机器人完全依赖进口的局面,填补了国内技术空白。
其中“六轴重载工业机器人”已通过高新技术成果监证。
目录HMI视觉系统操作说明 (4)一、组成 (5)二、wincc人工界面 (5)2.1 总览 (5)2.2 码垛参数设置 (5)2.3参数设置 (7)JMTECH 机器人手动操作说明 (8)一、KUKA机器人系统组成: (9)二、KUKA 机器人手动操作 (13)三、其他操作 (16)JMTECH 机器人及配套设备使用说明书 (17)一、机器人安全注意事项 (18)二、操作说明 (20)2.1控制柜面板介绍 (20)2.2接通电源 (21)2.3触摸屏操作 (21)JMTECH 机器人码垛工作站常用操作说明 (27)一、开机 (28)1.1 不断电情况下开机 (28)1.2断电情况下开机: (29)二、机器人运行过程中的操作 (30)2.1.第一片玻璃码垛时 (30)2.2 机器人暂停 (33)2.3 机器人急停 (34)三、机器人停止工作 (34)3.1 不需要机器人工作时 (34)3.2 特殊情况维护时 (34)四、丢片操作 (34)五、满跺操作 (34)六、机器人手动操作 (35)JMTECH 机器人码垛工作站维护说明 (36)一、常见故障综述 (37)二、故障说明和排除 (38)2.1压缩空气压力不足 (38)2.2真空压力不足 (39)2.3辊道线速度错误 (40)2.4 玻璃边沿检测不正确 (40)2.5辊道下方光电开关信号不正确 (41)2.6 开机机器人不正常工作 (41)2.7 混抓 (41)2.8 信号指示 (41)三、特殊情况说明 (42)3.1 总体原则: (42)3.2 操作方法 (42)四、附件 (43)JMTECH 机器人程序说明 (45)一、子程序调用流程 (46)二、子程序走点说明 (46)JMTECH 视觉系统操作说明江苏锦明工业机器人自动化有限公司视觉系统使用说明视觉对玻璃的信息包括长、宽、等级、缺角、缺边等信息进行处理,发送给机器人单机站,控制机器人码垛。
机器人码垛机操作说明感谢您选用有我公司设计,生产,安装,调试的机器人码垛机,下面向您介绍一下机器人码垛机(简称码垛机),电气控制方面的工作原理。
在操作控制该系统之前,请先阅读有关ABB机器人的操作使用说明书,特别是关于安全方面的操作使用说明。
此项非常重要。
本系统是有AB系列MicroLogix1400系列PLC程序控制器控制的输送、机器人码垛系统,电气控制部件主要有:AB触摸屏PVPlus600系列, AB MSR210P安全继电器、施耐德C65N系列断路器、GV系列电机保护控制器,丹佛斯VLT2800变频器,施耐德LC1D系列直流接触器、施克WL100-P系列光电、西门子开关电源,欧姆龙中间继电器及电控箱散热风扇等组成。
机器人:ABB—IRB460系列机器人及配套电控系统组成。
在操作使用本系统时,首先请一定要接受了ABB机器人的安全操作方面的培训后,才可以去操作该机器人码垛系统。
请注意:系统运行的过程中,绝对禁止任何人进入机器人的工作范围区域。
机器人的工作范围区域是在黄色围栏内的标明的区域。
即使机器人出现故障,在故障不知道何种原因造成的情况下,绝对禁止进入机器人的工作范围区域。
正确的处理方法是:先把安全门打开,然后再进入机器人的工作范围区域,处理故障。
故障处理完成,退出机器人的工作区域,把安全门关闭,然后,在电气控制柜上先复位发生故障的机器人,然后重启运行。
!再次重申操作机器人的安全的重要性。
是由于机器人的运动动作,及运动范围是受控于码垛系统的运行信号控制,因此,在处理及排除故障时,请一定要先打开安全门,才能进入机器人的工作区域。
即使机器人在没有运行的情况下,也应该执行此项安全操作。
1、在操作该系统之前,请首先熟悉系统的外围准备工作:系统的所有操作都是在触摸屏及操作台面板上进行,下面介绍触摸屏各个操作界面的关系:在树状菜单操作栏理,我们先看一下设备平面图:点击“设备平面图”按钮,进入设备平面图界面:在设备平面图界面里,我们可以查看系统电气元件在场地内的安装位置的布局,并可以根据报警显示的故障点,查找相对应的电气元件的位置的故障点。
码垛机操作规程一、引言码垛机是一种自动化设备,用于将货物按照特定的规则进行堆放和码垛。
为了确保码垛机的安全操作和高效运行,制定本操作规程,明确操作流程和注意事项。
二、操作流程1. 准备工作a. 确保码垛机和周围区域的安全,检查设备是否正常运行。
b. 检查货物的尺寸、重量和标识,确保符合码垛机的要求。
c. 确保码垛机的供电和通信线路连接正常。
2. 启动码垛机a. 按照设备说明书的要求,启动码垛机。
b. 确认码垛机的工作模式和参数设置正确。
3. 货物装载a. 将待码垛的货物放置在码垛机的进料位置。
b. 确保货物的摆放位置正确,避免堆叠不稳或者倾斜。
4. 码垛操作a. 根据码垛机的操作界面或者控制面板,设置堆放规则和垛型。
b. 确认码垛机的路径和动作是否符合要求。
c. 启动码垛机进行自动码垛操作。
5. 监控和调整a. 在码垛过程中,及时监控码垛机的运行状态和堆放效果。
b. 如有需要,根据堆放效果进行调整,确保堆放稳定和整齐。
6. 完成码垛a. 码垛机完成堆放后,及时停止码垛机的运行。
b. 检查堆放效果是否符合要求,如有需要,进行修正。
7. 关闭码垛机a. 在确认码垛机停止运行后,关闭码垛机的电源。
b. 清理码垛机周围的工作区域,确保安全和整洁。
三、注意事项1. 安全操作a. 在操作码垛机前,必须经过相关培训并熟悉设备的安全操作规程。
b. 禁止将手或其他物体伸入码垛机的运行区域,以免造成伤害。
c. 在码垛机运行过程中,禁止随意移动或调整设备的部件。
2. 货物要求a. 确保待码垛的货物符合码垛机的规格要求,包括尺寸、重量和稳定性。
b. 需要对货物进行适当的标识和分类,以便码垛机正确识别和处理。
3. 设备维护a. 定期对码垛机进行检查和维护,确保设备的正常运行。
b. 清理码垛机的工作区域和周围环境,防止杂物对设备的影响。
4. 故障处理a. 如发现码垛机出现故障或异常情况,应立即停止操作,并报告维修人员进行处理。
在本工业机器人产品使用说明书中,我们将尽力叙述各种与该产品使用相关的事项。
限于篇幅限制及产品具体使用等原因,不可能对产品中所有不必做和/或不能做的操作进行详细的叙述。
因此,本产品使用说明书中没有特别指明的事项均视为“不可能”或“不允许”进行的操作。
本产品使用说明书的版权,归广州数控设备有限公司所有,任何单位与个人进行出版或复印均属于非法行为,广州数控设备有限公司将保留追究其法律责任的权利。
IRMD08码垛机器人 使用说明书(机械分册)II前 言尊敬的客户:对您惠顾选用广州数控设备有限公司RMD08码垛机器人 (以下简称机器人) 产品,本公司深感荣幸并深表感谢!为保证产品安全及产品正常与有效地运行,请您务必在安装、使用产品前仔细阅读本机器人使用说明书。
安 全 警 告操作不当将引起意外事故,必须要具有相应资格的人员才能使用及操作本产品。
安全注意事项III安全注意事项使用前(安装、运转、保养、检修等),请务必熟读并全部掌握本使用说明书和其他随行文件资料。
在熟知全部设备知识、安全及注意事项后才能开始使用。
本使用说明书中的安全事项分为“危险”、“注意”、“强制”、“禁止”四类,将分别说明。
危险 误操作时有危险,可能发生死亡或重伤事故。
注意 误操作时有危险,可能发生中等程度伤害或轻伤事故。
强制 必须严格遵守的事项 。
禁止 禁止的事项。
另外,即使是“注意”所记载的内容,也会因情况不同而产生严重后果,因此任何一条注意事项都极为重要,请务必严格遵守。
RMD08码垛机器人 使用说明书(机械分册)IV强制z 《RMD08码垛机器人 使用说明书(机械分册)》是以机器人的本体结构内容为中心的技术资料。
为确保本产品的正常使用和妥善保养及维修,其中包括安全注意事项、使用注意事项、详细的规格说明、保养及检修的项目等内容。
请务必在认真阅读并充分理解和掌握的基础上使用。
z 另外,关于安全的有关内容记载在本产品的《工业机器人 使用说明书(电气分册)》的“第一章 安全设备”中,阅读本使用说明书前,请务必熟读安全内容,以确保正确操作使用。
电气控制系统1.系统概述电气控制系统控制并协调码垛系统各单元的动作,使码垛机按照工艺流程来完成整个生产过程。
工艺过程如下:包装好的料袋经过斜坡输送机进入压平机和加速输送机,对料袋进行整平、加速,然后进行转位(需要时)和编组操作,将竖袋2袋编为1组,横袋3袋编为1组;编好组的料袋由推袋机推到分层机上,一层5个料袋在分层机上再次整形后,打开分层机放到升降机上的托盘上,升降机下降一层料袋的高度,即码好一层;这样码完8层(或10层)即为一垛,码好后升降机下降到最低位,再由垛盘输送机将垛盘输送到无动力垛盘输送机上,最后由叉车运走。
托盘的供给:叉车将空托盘(最多10个)放入托盘仓中,托盘仓能自动地将托盘放到托盘输送机上,再由托盘输送机送到升降机上。
码垛机电气控制系统原理框图如图1-1所示,包括中央处理单元PLC-CPU及其I/0扩展单元、检测单元(光电开关、接近开关)、操作与显示单元(触摸屏、按钮开关和指示灯)、控制元件(交流接触器、变频器和电磁阀)以及执行部件(电机和气缸)等几个部分组成。
操作与显示单元作为设备操作的操作界面,接受来自操作人员的操作指令并指示设备的运行状态;检测元件检测料袋、托盘、垛盘的位置状态以及各单元的运行状态,PLC自动循环扫描各输入输出点的当前状态,并根据程序所确定的逻辑关系更新输出点的状态,通过通断交流接触器和换向电磁阀来控制电机的启停和气缸的动作,从而完成码垛全过程的控制。
PLC(可编程序控制器)图1-1 电控系统原理框图2.系统的主要特点及技术说明2.1 电源部分现场的主电源380VAC进入控制柜后,首先经过旋钮开关和总断路器。
在不打开控制柜的情况下,可方便地通过控制柜门上的旋转手柄完成接通和断开主电源的操作。
码垛机的每一个电机均有一个单独的断路器对其进行保护。
因此保证了每个电机得到最佳的保护,并且便于在发生故障的情况下查找故障点。
本系统所采用的保护断路器集成了多种保护功能,即短路、过载及断相保护,因而省去了传统的热继电器。
根据工艺的要求,推袋机、分层机及升降机在动作过程中需要进行调速,故采用变频调速器驱动相应的电机。
对应每一个变频器也有一个单独的保护断路器,在变频器发生过载和短路时切断其源端电流。
变频器本身在电机发生过载等故障时,也可以进入保护状态并停止其输出。
为了满足系统的要求,转位机的转位部分在动作过程中需要进行位置控制,所以采用伺服驱动器控制伺服电机带动转位夹板进行转位。
为交流接触器供电的220V电源由一个小型断路器作保护。
由于控制部分的电路对电源要求较高,故由一个隔离变压器为PLC、直流稳压电源等提供交流220V电源,其源端和副端均有小型断路器保护。
码垛机上所有控制元件及主令电器的工作电源均为直流24V,因而提高了设备运行及人员操作的安全性。
直流稳压电源的交流端和直流端分别有相应的保护。
钥匙开关、急停按钮、控制继电器及强制停状态指示灯构成了急停回路,用来切断PLC输出通道的控制电源,包括交流接触器控制线圈的电源和电磁阀的控制电源。
动力回路及控制器电源详见电气原理图。
2.2可编程序控制器(PLC)选用德国西门子公司S7-300系列PLC。
该产品的CPU具有极快的I/O处理速度,能够满足现代生产线对速度的越来越高要求。
由于内置一个MPI端口,通过适配器可以和可编程终端或触摸屏相连。
该PLC提供了丰富的指令系统,使用起来非常方便,并且比传统PLC的功能更强大。
由于是模块化的PLC、扩展起来非常方便。
本码垛系统采用16点/公共端的24V直流输入模块,16点/公共端的继电器输出模块。
输入所占通道地址从左到右为I0.0-I1.7,I4.0-5.7,I8.0-I9.7,I12.0-I13.7;输出所占通道地址从左到右为Q16.0-Q17.7,Q20.0-Q21.7,Q24.0-Q25.7,Q28.0-Q29.7,输入、输出位号定义详见电气原理图。
2.3变频调速器本码垛机生产线控制系统选用三个日本富士公司的变频调速器,分别用于推袋机、分层机和升降机。
变频器的工作方式、工作频率(多级)、加速时间等参数可通过键盘面板设置。
控制端子FWD和REV分别控制电机的正向运转和反向运转,当均为OFF时,变频器停止输出;X5(X9)为自由旋转端子;X1、X2、为多级速度控制端。
由于推袋机、分层机和升降机在码垛过程中需要正、反向运行,且为了使垛形整齐和提高码垛速度需要两级调速,故使用了变频器。
通过FWD和REV端子控制电机的正反转;通过X1和X2端进行速度控制:当X1=ON,X2=OFF时变频器以频率1输出;点X1=OFF,X2=ON时变频器以频率2输出;当X1=ON,X2=ON时变频器以频率3输出。
对本码垛机,应将频率1设定为自动运行的高速频率,频率3设定为自动运行的低速频率,频率2设定为手动运行频率,这些数值的设定和修改须首先通过“PRG”键进入编程状态。
变频调速器的详细操作参见其说明书。
2.4伺服驱动器本系统采用德国STOBER公司的MDS5000系列伺服驱动器SEA5000,用于转位伺服电机的驱动。
伺服驱动器的I/O信号通过X101与PLC相连。
系统中使用的伺服驱动器的输出信号有三个,分别是:1、BA1-伺服驱动器准备好信号(初始化结束,允许进行位操作);2、BA2—伺服完成信号(伺服电机每一个位移结束时此信号输出为ON );3、RELAY1—伺服报警信号。
PLC 向伺服驱动器发出的信号共有五个,分别是;1、BE1—位移控制编码输入端1;2、BE2—位移控制编码输入端2;3、BE3—参考点信号(REF )输入端;4、BE4—位移运行控制信号(POSTION-START );5、ENABLE —数字量信号输入端(BE1~BE4)使能端(X1)。
伺服驱动器的控制模式、位置回路增益、位置控制的方向、长度、速度以及电子齿轮等参数分别在计算机软件中设定。
伺服驱动器的详细情况请参考说明书。
2.5 其他为确保电控系统的可靠性和工作寿命,几乎所有的电器元件和电控柜外的操作箱(包括接线端子、按钮开关和指示灯)、接线箱(包括接线端子)、按钮盒、传感器(开关)、电磁阀等,电控柜内的断路器、交流接触器、中间继电器等均采用具有国际声誉的德国、法国、等国家著名品牌的产品。
本系统所使用的通用控制元件主要有两种:交流接触器和电磁换向阀。
其控制线圈与PLC 输出点控制的中间继电器相连。
交流接触器简称接触器,当其控制线圈得电,则接触器的触点将接通,为电机供电。
电磁换向阀简称电磁阀,用来切换气缸缸杆的伸出与缩回状态,进而带动相应的机械机构运作,完成相应的操作。
请注意,在码垛机处于停止时,气缸缸杆的伸出与缩回状态不尽相同,但电阀一般均为失电状态。
3. 码垛机的工和原理及控制过程为方便叙述,下面将分成四个部分加以说明,控制回路电路图详见电气原理图。
3.1 斜坡输送、压平加速、转位编组部分斜坡输送机完成料袋的输送,进入到高架码垛。
在码垛机运转过程中,只要压平机运转,斜坡输送机就运转;若压平机停止,则斜坡输送机也跟着停止,待压平机运转后,斜坡输送机也重新开始运转。
斜坡输送机控制过程框图如图1-2所示。
在斜坡输送机上有一个“急停”按钮,在码垛机运行时,按下此按钮,则整个码垛机停止运行。
压平部分包括上、下压平输送机和加速输送机二个单元,在码垛过程中完成压袋、加速功能。
在压平输送机和加速输送机的出口各有一个光电开关,用来实现连锁控制,即当转位机进行转位过程中时,如果料袋已到达加速输送机出口,则加速输送机停止运行;若此时下一个料袋到达压平输送机出口,则压平输送机也停止运行。
延时5秒后,若压平输送机仍未运行,则斜坡输送机也停止运行。
只有当加速输送机运行后,压平输送机和斜坡输送机才随之启动运行。
压平输送机控制过程框图如图1-3所示,加速输送机控制过程框图如图1-4所示。
转位机包括输送机和上转位机构两部分, 可对料袋进行±90º和±180º的转位。
在进行±90º和±180º的转位时,夹袋气缸将闭合,夹住料袋,同时,输送机停止;在转位机中间有一个光电开关,当需要转位的料袋中间对准该光电时,夹袋气缸闭合,夹住料袋,PLC 控制转位伺服电机,并带动夹袋气缸正转或反转90º和180º,其目的是为了满足2/3和3/2编组的要求,并使袋口全部朝向垛里。
当转位电机正转或反转到位时,伺服电机驱动器给PLC 一个定位信号,夹袋气缸打开,输送机转动,输送给过渡输送机。
此外,当编组机编组满(2或3袋)时,若下一个料袋到达过渡输送机,则料袋头部将在编组传送1光电开关处停止。
只有当推袋机将编组机上的一组料袋(2或3袋)推出编组机时,过渡输送机才重新开始运行。
转位输送机的控制过程框图如图1-5所示。
编组机用于实现料袋的编组,编组方式如图1-6所示,竖袋时二袋为一组;横袋时三袋为一组。
编组机上有三个光电开关:在编组机的入口有两个,用于控制编组机的启停;启停时间如下:当料袋一到编组机的入口,挡住靠外边的光电开关(由OFF 变为NO),PLC 就启动编组机;等编组机靠外边的光电开关(由ON 变为OFF)后,编组机就停止;如果是每一组的最后一个料袋,则料袋必须超过向前推袋时的侧挡板,即与此档板对齐的另外一个光电开关由ON变为OFF后,编组机才停止。
当编组完成,编组机中的料袋已满(2或3袋)时,编组机传送到位档板后的光电开关为ON ,此时推袋机可以推袋。
编组机的控制过程框图如图1-7所示。
3.2 推袋、压袋、侧边整形部分推袋机由电机驱动,并且利用变频调速器控制推袋电机的转向、速度和加速度。
推袋机的启停由PLC通过控制变频器启动端(FWD或REV)来控制,推袋机停止时,推袋变频器外部制动电阻接通制动。
控制推袋机运行的检测输入元件为八个接近开关,即推板开、推板关、推袋后位、推袋后位减速、推袋中位、推袋中位减速、推袋前位和推袋前位减速八个接近开关。
自动时,初始状态下,推袋机处于推袋后位,推袋后位接近开关为ON,推板为打开状态,推板开接近开关为ON。
当编组机中的料袋已满时,控制推板关的气缸电磁阀得电,关闭推板。
推板关上(推板关接近开关为ON)。
根据当前的进袋数为半层或一层,推袋机分别将料袋推到中位或前位。
启动时调整运行,PLC控制变频器的速度选择端X1=ON,X2=OFF,选择速度1。
若为半层,当推袋机至推袋中位减速位置时,推袋中位减速接近开关为ON,此时PLC控制变频器的速度选择端X1=ON,X2=ON,选择速度3,使推袋机变为低速运行;至推袋中位时,推袋中位接近开关为ON,PLC控制变频器的X4(X8)端口为ON,其它控制端均为OFF,推袋机停止。