《西方经济学》期末复习题
- 格式:doc
- 大小:243.00 KB
- 文档页数:15
1. 己知某种商品的需求函数是D=350-3P,供给函数为S=-250+5P.求该商品的均衡价格和均衡数量。
(P46公式) 解:(1 )因为D=S所以:3 5 0 - 3 P=- 2 5 0 + 5 P350+250=5P+3P 6 0 0 = 8 PP = 600 = 7 5(2 )把P = 7 5代入D 函数和S 的函数 D=350-(3X75)=125 S =- 250+(5X75)=125 答:均衡价格为75;均衡数量为125。
2. 某种商品在价格由100元下降为60元时,需求量由200单位增加为400单位。
用中点法计算这种商品的需求弹性,并说明属于哪一种 需求弹性。
(P62公式)解:已知:Q 1 = 2 0 0 Q 2 = 4 0 0 P 1 = 1 0 0 P 2 =60 代入 公式:E d = Q2-0 X (Pl + P2)/2 , E d = 400-200 x P2-P1(01+ 22)/260-100(100 + 60)/2 (200 + 400)/2E d =1,E d = 1.3 33答:需求弹性是1.33,因为需求弹性大于1,所以,需求 是富有弹性。
3. 已知某种商品的需求弹性系数为2,当价格为每公斤15元时,销售量为1500公斤,该商品出现的销售量增加到3500公斤,问该商 品现在的价格是下降还是提高了,变动了多少?(P60公式) 解:根据公式:E d=Ae/e…,代入公式:2 = (3500-1500)/1500^△P/P AP/152 = 2000/1500. 2 =打3 ,2 X 翌=4—, 2 XAP = 1X 1 5 AP/15 AP/15153 32XAP = 6O,2XAP=2 0… AP=1 0 答:价格下降 3了 10 元。
7.社会原始收入水平2000亿元,消费为1200亿元,当收入增至2800亿元时,消费增加到1500亿元,根据以上数据计算平均消费倾向和边 际消费倾向、平均储蓄倾向和边际储蓄倾向以及乘数。
《西方经济学》期末考试试卷附答案一、填空题(本大题空20空,每空2分,共40分)1.微观经济学的基本假设条件是和。
2.宏观经济学是以为研究对象通过研究经济中宏观经济有关的决定及其变化来说明资源如何才能。
说明国家与政府如何通过宏观经济政策来调控经济的整体运行。
3.吉芬商品一般是指低档的生活必需品,在某种特定条件下,这种商品具有价格上升,需求的特点。
4.两种互补商品之间价格与需求量成___方向变动,两种替代商品之间价格与需求量成____方向变动。
5.由于竞争与垄断程度的不同,市场被划分为四种市场结构即、____、和。
6.恩格尔增定律是指随着收入加,用于中的支出在整个货币收入中所占的比重会越来越。
7.洛伦茨曲线:是用来衡量社会收入的曲线。
8.国内生产总值是指在一定时期内运用生产要素所生产的全部的之总和9.中央银行以法律的形式规定的商业银行在所吸收的存款中必须保持的准备金的比率叫做。
10.周期性失业是指由于经济衰退中引起劳动力需求小于劳动力供给时的失业,是一种非自愿失业。
二、判断题(本大题共10小题,每小题2分,共20分)1、需求曲线的斜率越大,需求的弹性越小。
( )2、一般来讲,生活必需品的弹性是小于1的,这说明消费者在此类商品低价时的总支出将小于高价时的总支出。
( )3、需求曲线之所以向右下方倾斜,可以通过收人效应和替代效应来加以解释。
( )4、实证经济分析与规范经济分析的区别在于是否以一定的价值判断位基础。
( )5、一种商品在其既定的需求曲线上,需求弹性肯定是相同的。
( )6、资源的稀缺性决定了资源可以得到充分利用,不会出现资源浪费现象。
( )7、需求的价格弹性是大于1的商品更适合于薄利多销。
( )8、某种产品的价格下限一定高于其均衡价格。
( )9、微观经济学要解决的问题是资源利用,宏观经济学要解决的问题是资源配置。
( ) 10.对于消费者均衡,如果从序数效用论和基数效用论这两个不同的角度来进行分析,则结果肯定不同。
绪论(一)单项选择题1.经济学产生的原因是()A.生产的需要B.欲望满足的需要C.资源的稀缺性与选择的必要性D.选择的需要2.经济学的研究对象是()A.资源配置B.资源的配置和充分利用C.资源的稀缺性D.资源利用3.微观经济学的内容包括()A.价格决定B.产量决定C.成本决定D.以上皆是4.()不是宏观经济学的内容A.收入决定B.物价水平C.经济增长D.厂商均衡5.经济学的分析方法包括()A.静态均衡分析、比较静态均衡和动态均衡分析B.局部均衡分析与一般均衡分析C.边际分析和期间分析D.以上皆是(二)名词解释1.微观经济学2.宏观经济学3.经济学4.实证经济学5.规范经济学(三)论述题1.为什么说稀缺性的存在与选择的必要性引起了经济学的产生?2.微观经济学的研究内容有哪些?3.宏观经济学的研究内容有哪些?第一章均衡价格理论和弹性理论(一)单项选择题1.需求曲线上任意一点对应的价格是( )。
A.均衡价格B.市场价格C.需求价格D.最低价格2.在其他条件不变的情况下,消费者收入增加将导致( )A.需求量增加B.需求增加C.需求量减少D.需求减少3.下列因素中不能导致需求曲线移动的因素是( )。
A.相关商品的价格不变B.消费者的价格预期C.消费者的收入水平D.商品自身的价格4.两种互补商品中的一种价格下降将导致另一种商品的( )上升。
A.需求量B.需求C.价格D.均衡价格5.一种商品的价格下降会导致其替代商品的需求曲线( )。
A.向左方移动B.向右方移动C.不变D.以上三种情况都有可能6.如果一条线性需求曲线与一条非线性需求曲线相切,则切点处两条需求曲线的价格点弹性系数( )。
A.相同B.不同C.可能相同也可能不同D.根据切点的位置而定7.如果某种商品的供给曲线斜率为正,在保持其他因素不变的情况下,该商品的生产技术水平有所提高,A.供给量增加B.供给量减少C.供给增加D.供给减少8.下列商品中,没有违反需求规律的是()A.炫耀性商品B.旅游、医疗等服务类商品C.吉芬商品D.投机性商品9.某商品的价格上升,其销售收益非但没有增加,反而减少了,这是因为该商品的需求是( )。
1.其余条件不变时 , 花费者收入增添将致使对正常商品的(C)。
A.需求量增添B.需求量减少C.需求增添D.需求减少2.在( C)状况下,平衡价钱必然上升。
A.需乞降供应都增添B.需乞降供应都减少C.需求增添供应减少 D .需求减少供应增添3.等产量曲线上某一点的斜率的绝对值表示(B)。
A.两种商品的边沿变换率B.两种因素的边沿技术代替率C.两种商品的价钱比率 D .两种商品的边沿代替率4.在完好竞争市场,假如价钱等于长久均匀成本,那么(A)。
A.行业内厂商数目不变B.原有厂商退出这个行业C.新厂商要进入这个行业 D .既有厂商进入也有厂商退出该行业5.若某商品价钱上升2%,其需求量降落10%,则该商品的需求价钱弹性是(C)。
A.缺少弹性B.单调弹性C.富裕弹性 D .完好弹性或完好无弹性6.当边沿产量大于均匀产量时(A)。
A.均匀产量增添B.均匀产量减少C.均匀产量不变 D .均匀产量达到最低点7.已知产量为 8 个单位时,总成本为 80 元,当产量增添到 9 个单位时,均匀成本为 11 元,那么此时的边沿成本为( C)。
A.1 元B.88 元C.19元D.20元8.边沿利润产量( MRP)是权衡( D )。
A.多生产一单位产量所致使的TR 的增添量B.多生产一单位产量所致使的TC 的增添量C.增添一单位某投入因素惹起的TC 的增添量D .增添一单位某投入因素惹起的TR 的增添量9.经济学产生的原由是(C)。
A.生产的需要B.欲念知足的需要C.稀缺性的存在与选择的必需 D .选择的需要10.生产契约曲线上的点表示生产者( D )。
A.获取了最大利润B.支出了最小成本C.经过生产因素的从头配置提升了总产量 D .生产因素获取了最优配置1.试论商品的平衡价钱是如何形成的。
答:(1)一种商品的平衡价钱是指该种商品的市场需求量和市场供应量相等时的价钱。
在平衡价钱水平下的相等的供求数目被称为平衡数目。
(2)平衡价钱的形成。
西方经济学期末试题及答案(一)一、单项选择题(共 20 道试题,共 40 分。
)1. 一般来说,菲利普斯曲线是一条( B )A. 向右上方倾斜的曲线B. 向右下方倾斜的曲线C. 水平线D. 垂线2. 在下列情况下,乘数最大的是( B )A. 封闭型国家的边际消费倾向是0.6B. 封闭型国家的边际储蓄倾向是0.3C. 开放型国家的边际消费倾向是0.8,边际进口倾向是0.2D. 开放型国家的边际储蓄倾向是0.3,边际进口倾向是0.23. 三部门均衡的条件是( B )A. I=SB. I+G=S+TC. I+G+X=S+T+MD. AD=AS4. “滞胀”理论用菲利普斯曲线表示即:(B)A. 一条垂直于横轴的菲利普斯曲线B. 一条长期存在的斜率为正的直线C. 短期菲利普斯曲线的不断外移D. 一条不规则曲线5. 两部门均衡的条件是( A )A. I=SB. I+G=S+TC. I+G+X=S+T+MD. AD=AS6. 在总需求与总供给的短期均衡中,总需求减少会引起(D )A. 国民收入增加,价格水平上升B. 国民收入增加,价格水平下降C. 国民收入减少,价格水平上升D. 国民收入减少,价格水平下降7. 总需求曲线AD是一条(A)A. 向右下方倾斜的曲线B. 向右上方倾斜的曲线C. 水平的直线D. 与横轴垂直的线8. 要实施扩张型的货币政策,中央银行可采取的措施有( C)A. 卖出国债B. 提高准备金率C. 降低再贴现率D. 减少货币供应9. 根据短期菲利普斯曲线,失业率和通货膨胀率之间的关系是( B )A. 正相关B. 负相关C. 无关D. 不能确定10. 消费和投资的增加(C)A. 国民收入减少B. 国民经济总财富量减少C. 国民经济总产出水平增加D. 国民经济总产出水平不变11. 在总需求不变时,短期总供给的增加会引起(A)A. 国民收入增加,价格水平下降B. 国民收入增加,价格水平上升C. 国民收入减少,价格水平上升D. 国民收入减少,价格水平下降12. 紧缩性货币政策的运用会导致( C )A. 减少货币供给量,降低利率B. 增加货币供给量,提高利率C. 减少货币供给量,提高利率D. 增加货币供给量,降低利率13. 经济中存在着通货膨胀的压力,由于政府实施了严格的价格管制而使物价并没有上升,此时(D)A. 不存在通货膨胀B. 存在着温和的通货膨胀C. 存在着恶性通货膨胀D. 存在着隐蔽的通货膨胀14. 根据总需求一总供给模型,当总需求不变时,预期的物价水平上升会引起(C)A. 均衡的国内生产总值增加,价格水平上升B. 均衡的国内生产总值减少,价格水平不变C. 均衡的国内生产总值减少,价格水平上升D. 均衡的国内生产总值不变,价格水平下降15. 国际收支平衡表是编制的原则( D )A. 平衡预算B. 净出口C. 国际贸易原理D. 复式记帐原理16. 当存在生产能力过剩时( D )A. 总需求增加对产出无影响B. 总供给增加对价格产生抬升作用C. 总供给减少对价格产生抬升作用D. 总需求增加将提高产出,而对价格影响很少17. 物价水平上升对总需求的影响可以表示为(A )A. 沿同一条总需求曲线向左上方移动B. 沿同一条总需求曲线向右下方移动C. 总需求曲线向左平行移动D. 总需求曲线向右平行移动18. 某人正在等待着某项工作,这种情况可归类于(B)A. 就业B. 失业C. 非劳动力D. 就业不足19. 已知国民消费函数为C=80+0.8Y,如果消费增加100亿元,则国民收入( C)A. 增加100亿元B. 减少500亿元C. 增加500亿元D. 减少100亿元20. 政府实行出口补贴,会使总供给曲线( C )A. 不动B. 上移C. 下移D. 转动二、多项选择题(共 5 道试题,共 20 分。
西方经济学期末考试试题一、单选题(每题2分,共30分)1.微观经济学主要研究的是:A. 总体经济现象B. 个体经济现象C. 政府经济政策D. 国际贸易关系2.如果市场上的供给增加,而其他条件不变,则均衡价格会:A. 增加B. 减少C. 不变D. 无法确定3.下列哪项不是影响消费者购买决策的因素?A. 商品价格B. 消费者偏好C. 消费者收入D. 企业规模4.当一国货币升值时,通常会导致:A. 出口增加B. 进口减少C. 国内物价下降D. 国内投资增加5.边际效用递减规律表明:A. 随着消费数量的增加,总效用递减B. 随着消费数量的增加,边际效用递减C. 随着消费数量的增加,平均效用递减D. 效用与消费数量无关6.完全竞争市场中,单个生产者对市场价格具有:A. 完全控制力B. 一定影响力C. 很小的影响力D. 没有控制力7.下列哪种情况下会出现市场失灵?A. 完全竞争市场B. 垄断市场C. 完全信息市场D. 外部效应不存在的市场8.GDP是指:A. 国内生产总值B. 国民生产总值C. 国内净产值D. 国民收入9.失业率上升通常会导致:A. 工资水平上升B. 通货膨胀率上升C. 总体需求下降D. 经济增长率上升10.短期中,总供给曲线向右上方倾斜的原因是:A. 价格水平上升导致生产成本增加B. 价格水平上升导致生产者愿意提供更多的产品C. 工资率上升导致劳动供给减少D. 利率上升导致投资减少11.财政政策的主要工具不包括:A. 政府支出B. 税收C. 利率D. 公债12.在开放经济中,汇率的变动会影响:A. 国内物价水平B. 国内就业水平C. 国内总供给D. 国内总需求13.下列哪项不是通货膨胀的后果?A. 名义利率上升B. 实际利率下降C. 消费者购买力下降D. 失业率下降14.根据凯恩斯理论,在经济萧条时期,政府应该采取:A. 扩张性财政政策B. 紧缩性财政政策C. 扩张性货币政策D. 紧缩性货币政策15.当一国出现贸易赤字时,意味着:A. 进口额大于出口额B. 出口额大于进口额C. 国民收入减少D. 国内生产总值下降二、多选题(每题3分,共15分)1.下列关于市场结构的描述中,正确的有:A. 完全竞争市场中,生产者数量众多B. 垄断市场中,生产者数量众多C. 寡头市场中,生产者对价格有较大影响力D. 垄断竞争市场中,生产者提供的产品具有差异性2.经济增长的源泉包括:A. 劳动力数量增加B. 资本积累C. 技术进步D. 制度变革3.下列关于失业的说法中,正确的有:A. 摩擦性失业是市场经济中不可避免的B. 结构性失业是由于劳动力供给结构不适应需求结构造成的C. 周期性失业与经济周期无关D. 季节性失业是受季节因素影响而产生的4.宏观经济政策的目标通常包括:A. 充分就业B. 价格稳定C. 经济增长D. 收入平等分配5.下列关于国际贸易的说法中,正确的有:A. 自由贸易可以促进资源的最优配置B. 关税可以保护国内产业免受外国竞争的影响C. 贸易壁垒总是对国内经济有利的D. 贸易逆差意味着一国的出口额小于进口额三、判断题(每题1分,共10分)1.当消费者购买商品时,他获得的边际效用总是大于他支付的货币的边际效用。
西方经济学期末试题一、选择题(每题3分,共15分)1. 在完全竞争市场中,单个生产者对市场价格具有的影响力是:A. 非常大B. 有限C. 绝对控制D. 完全无影响2. 如果一国货币贬值,其他条件不变,那么该国的出口将:A. 增加B. 减少C. 保持不变D. 无法确定3. 根据古典经济学派的观点,长期内货币供给的增加将导致:A. 价格上涨B. 产量增加C. 利率上升D. 失业率下降4. 在IS-LM模型中,IS曲线表示:A. 货币市场均衡B. 产品市场均衡C. 劳动力市场均衡D. 外汇市场均衡5. 宏观经济学中,用于衡量一个国家一年内生产的全部最终产品和劳务市场价值的指标是:A. GDPB. GNPC. NID. PI二、简答题(每题10分,共30分)1. 解释市场失灵的含义,并给出至少两种市场失灵的实例。
2. 描述宏观经济学中的总需求曲线和总供给曲线,并解释它们如何共同决定均衡产出和均衡价格。
3. 分析并说明在开放经济中,汇率变动对一个国家的经济会产生哪些影响。
三、论述题(每题15分,共30分)1. 结合实际,分析货币政策和财政政策对经济的影响及其不同点。
2. 论述古典经济学派和凯恩斯经济学派在宏观经济学上的主要分歧,并讨论这些分歧对当前经济政策的启示。
四、案例分析题(20分)假设一个国家面临持续的经济衰退,失业率居高不下,且存在通货紧缩现象。
该国政府决定采取一系列政策来刺激经济。
请分析:1. 该国政府可能采取哪些措施来刺激经济?2. 这些措施可能带来的长期和短期影响是什么?3. 你认为该国政府应该如何权衡这些影响来制定有效的经济政策?西方经济学期末试题答案及解析选择题解析1.【答案】D【解析】在完全竞争市场中,由于生产者众多,单个生产者的产出量很小,对市场价格没有影响力,所以选D。
2.【答案】A【解析】货币贬值意味着本币对外币的比值下降,这会使本国商品相对于外国商品更便宜,从而增加出口,所以选A。
西方经济学复习题(课程代码392372)一、名词解释。
1、均衡价格2、财政政策3、机会成本4、边际效用递减规律5、生产可能性曲线6、替代效应和收入效应7、国内生产总值8、需求价格弹性10、固定成本二、判断题并说明理由。
1、时间对生产者是稀缺资源,但对消费者不是。
()2、失业率等于失业人口除以人口总数。
()3、企业在市场上购买生产要素所引起的费用是机会成本。
()4、政府增加支出、减少税收,是属于扩张性的货币政策。
()5、在MR=MC的均衡产量上,企业必然获得最大的利润。
()6、工资上涨引起的通货膨胀也称为需求拉动的通货膨胀。
()7、公开市场业务是指商业银行在公开市场上买卖政府债券的活动。
()8、需求规律说明一般商品价格上涨,将引起其需求量下降。
()9、吉芬商品是一种正常品,当价格上升时,人们将增加对它的需求。
()三、计算题。
1、画出照相机的供给曲线和需求曲线。
2、计算价格在80元~100元之间和在100元~120元价格之间的需求价格弹性。
3、计算价格在80~100元之间的供给价格弹性。
4、照相机的均衡价格和均衡数量为多少?(二)1998年美国小麦生产的供给曲线为:Qs=1944+207P。
对美国生产的小麦的需求曲线为:QD =3244—283P。
1、该年小麦的均衡价格是多少?小麦的均衡数量是多少?2、均衡时,小麦的需求价格弹性是多少?3、均衡时,小麦的供给价格弹性是多少?4、假设干旱使小麦的供给减少,预测小麦价格将上升还是下降?(三)已知某一经济社会的如下数据:工资100亿元利息10亿元租金30亿元消费支出90亿元利润30亿元投资支出60亿元出口额60亿元进口额70亿元所得税30亿元政府转移支付5亿元政府用于商品的支出30亿元试求:1、按收入法计算GDP;2、按支出法计算GDP;3、计算政府预算赤字;4、净出口。
四、问答题1、试述治理通货膨胀有哪些方法?2、需求交叉价格弹性是什么?根据需求交叉弹性的大小如何对商品进行分类?3、一切经济社会面临的三大基本问题是什么?市场经济如何解决这三大问题?4、简要分析消费者均衡的条件?5、失业的类型有哪些?6、结合图形分析商品均衡价格的形成过程。
西方经济学期末考试试题及答案西方经济学是一门研究人类经济行为和现象的学科,它旨在解释和理解资源的分配、生产和消费等方面的决策。
在西方经济学中,市场和政府的作用是两个核心概念。
以下是一份西方经济学期末考试试题及答案,供大家参考。
一、选择题1、在一个完全竞争的市场中,以下哪种情况最有可能出现? A. 价格高于边际成本 B. 价格等于边际成本 C. 价格低于边际成本 D. 以上情况都有可能答案:B 解释:在完全竞争市场中,企业是价格的接受者,每个企业的边际成本都等于市场价格。
因此,价格等于边际成本是最有可能出现的情况。
2、如果一个经济体处于萧条时期,那么以下哪种政策最有可能有效地刺激经济? A. 提高利率 B. 降低利率 C. 增加政府支出 D. 减少政府支出答案:C 解释:在萧条时期,经济活动低迷,需求不足。
降低利率可能会进一步削弱经济,而增加政府支出可以刺激需求,从而刺激经济。
减少政府支出则可能会进一步削弱经济。
因此,选项C 最有可能有效刺激经济。
3、在一个垄断竞争的市场中,以下哪种行为最有可能导致企业利润最大化? A. 提高价格 B. 降低价格 C. 提高产品质量 D. 降低产品质量答案:C 解释:在垄断竞争市场中,企业面临的需求曲线向右下方倾斜。
提高产品质量可以树立企业形象,使消费者更愿意购买该企业的产品,从而增加销售量和利润。
降低价格可能会导致企业失去市场份额,降低利润。
降低产品质量则可能会降低消费者的购买意愿,进一步减少销售量和利润。
因此,提高产品质量最有可能导致企业利润最大化。
二、简答题 4. 请简述市场失灵的原因及其影响。
答案:市场失灵的原因主要包括外部性、公共物品、垄断、信息不对称等。
外部性是指某些经济活动对外部环境产生影响,而这种影响无法通过市场机制得到调节。
例如,工厂排放污染物对环境产生负面影响,但工厂不必为此付费。
公共物品是指某些物品可以同时被多个消费者使用,而无需支付额外费用。
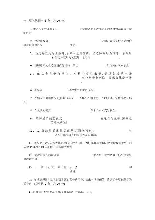
一、填空题(每空1 分,共20 分)1.生产可能性曲线是在________________既定的条件下所能达到的两种物品最大产量的组合.2.供给曲线向_______________________________________倾斜,表示某种商品的价格与供给量之间____________________变动。
3.当边际效用为正数时,总效用是增加的;当边际效用为零时,总效用_____________________;当边际效用为负数时,总效用_____________________.4.短期边际成本是短期内每增加一单位_____________________所增加的成本总量。
5.在完全竞争市场上,对整个行业来说,需求曲线是一条________________________________________,对个别企业来说,需求曲线是一条__________________________________________。
6.利息是___________________这种生产要素的价格.7.在信息不对称情况下,拥有信息少的一方作出不利于另一方的选择,这种情况被称为_________________________________.8.个人收入减去_____________________________等于个人可支配收入。
9.经济增长的前提是___________________________的建立与完善,源泉是____________________的增加,核心是_______________________________.10.IS曲线是描述物品市场达到均衡时,_______________________与_______________________之间存在着反方向变动关系的曲线。
11.如果把1995年作为基期,物价指数为100,200l年作为现期,物价指数为120,则从1995年到200l年期间的通货膨胀率为______________________.12.需求管理是通过调节_________________________来达到一定的政策目标的宏观经济政策工具。
《西方经济学》期末复习题(3)《西方经济学》期末复习题一、单选题1.经济学上所说的稀缺性是指(资源的相对有限性)2.稀缺性问题(存在于所有经济中)3.稀缺性的存在意味着(必须作出选择)4.当资源不足以满足所有人的需求时(必须做出选择)5.当资源有限,欲望无限时,人们必须(做出选择)6.选择具有重要性,基本上是因为(相对于人类社会的无穷欲望而言,生产物品所需要的资源总是不足的)7.生产可能性曲线是指(在资源既定的条件下所能达到的各种最大产量的组合)8.生产可能性曲线上的任何一个组合都表明(没有闲置资源)9.位于生产可能线以内的任何一点表示(资源没有得到充分利用)10.生产可能性曲线内的任何一点都表明(一些资源可能被闲置)11.生产可能性曲线中的任何一点都表明(一些资源闲置,这是低效的生产)12.生产可能性曲线之所以凹向原点,是因为(要增加一种物品的生产就必须减少对另一种物品的生产)13.由政府来回答生产什么、如何生产和为谁生产这三个经济学基本问题的经济制度属于(计划经济)14.作为经济学的一个分支,微观经济学主要研究(家庭和企业的行为)15.作为经济学的一个分支,微观经济学主要研究(单个经济单位的经济行为)16.微观经济学要解决的问题是(资源配置)17.微观经济学的中心理论是(价格理论)18.以下哪项是微观经济学研究的问题(某一品牌彩电降价对全国彩电市场价格的影响)19.以下哪项不是微观经济学的研究对象(整体经济形势,如失业和通货膨胀)20作为经济学的一个分支,宏观经济学主要研究经济的全局,例如失业和通货膨胀宏观经济学要解决的问题是(资源利用)22宏观经济学的核心理论是(国民收入决定理论)23研究单个经济单位的经济行为的经济学称为(微观经济学)24经济学可分为(微观经济学和宏观经济学)25作为经济学的两个组成部分,微观经济学和宏观经济学是(互补的)26经济研究方法中的实证方法(主要研究“什么”的问题)27以下陈述是实证陈述(低利率将刺激投资)28以下陈述是实证陈述(医生比工人赚更多的钱)29经济研究方法(研究“应该是什么”的问题)30在以下陈述中,规范的是(控制通货膨胀比增加就业更重要)31在以下陈述中,规范的是(应降低利率以刺激投资)32以下陈述是规范的(收入分配中存在太多不平等)33由经济学建立的理论(源自一系列假设)34.经济理论或模型是(基于若干假设以及由这些假设推导出来的结论)35.假说就是(未经证明的理论)36.对企业所得税税率提高的部分均衡分析将得出结论(企业部门的投资者受到影响)37部分均衡分析指对以下哪一项的分析(仅考虑一个市场的变化而忽略其他市场)38企业所得税税率的提高将得出一个结论(所有行业的投资回报率都将受到影响)。
西方经济学成教单选题1.“资源是稀缺的”是指(D)A、资源是不可再生的B、资源必须留给下一代C、资源终将被耗费殆尽D、相对于需求而言,资源总是不足的2.一国生产可能性曲线以内一点表示(A)A、通货膨胀B、资源没有被充分利用C、该国技术水平降低D、充分就业3.一个商品价格下降对其互补品最直接的影响是( A )A、互补品的需求曲线向右移动B、互补品的需求曲线向左移动C、互补品的供给曲线向右移动D、互补品的价格上升4.以下哪种情况使厂商销售总收益下降( B )A、价格上升,需求缺乏弹性;B、价格上升,需求富有弹性;C、价格下降,需求富有弹性;D、价格上升,供给富有弹性5.个经济体系必须做出的基本选择是( D )A、生产什么,生产多少B、如何生产C、为谁生产D、以上都包括6.某消费者的收入下降,而他对某商品的需求却增加,该商品为( A)A、低档必需品;B、互替商品;C、互补商品;D、一般商品7.下面哪一种情况将导致需求的减少( A )A、消费者收入的下降B、商品价格下降C、商品成本的下降D、商品成本的上升8.如果某商品富有需求的价格弹性,则该商品价格上升( D )A、会使销售收益增加B、该商品销售收益不变C、会使该商品销售收益下降D、销售收益可能增加也可能下降9.经济学可定义为( C )A、政府对市场制度的干预B、企业取得利润的活动C、研究如何合理地配置稀缺资源于诸多用途D、人们靠收入生活10.以下问题中哪一个不是微观经济学所考察的问题?( B )A、一个厂商的产出水平B、失业率的上升或下降C、联邦货物税的高税率对销售的影响D、某一行业中雇佣工人的数量11.消费者预期某种物品的未来价格要上升,则对该物品当前需求会( B )A、少B、增加C、不变D、上述三种情况都有可能12.所有下列因素除哪一种以外都会使需求曲线移动( B )A. 购买者的收入变化B. 商品价格下降C. 其他有关商品价格下降D. 消费者偏好变化13.如果商品A和商品B是替代的,则A的价格下降将造成( A D )A. A的需求曲线向右移动;B. A的需求曲线向左移动;C. B的需求曲线向右移动;D. B的需求曲线向左移动;14.一个商品价格下降对其互补品最直接的影响是( A )A. 互补品的需求曲线向右移动B. 互补品的需求曲线向左移动C. 互补品的供给曲线向右移动D. 互补品的价格上升15.某消费者的收入下降,而他对某商品的需求却增加,该商品为( A )【与6题重复】A、低档必需品;B、互替商品;C、互补商品;D、一般商品16.在得出某农民的某商品的供给曲线时,下列因素除哪一种外均保持常量?( D )A. 技术水平B. 投入价格C. 自然特点D. 所考虑商品的价格17.微观经济学中短期与长期划分取决于( D )A、时间长短B、可否调整产品价格C、可否调整产量D、可否调整生产规模18.若x和y二产品的交叉弹性是—2.3,则( D )A. x和y是替代品B. x和y 是正常商品C. x和y 是劣质品D. x和y是互补品19.利润最大化厂商的边际收益可以等于价格( C )A、只有在行业是垄断竞争时;B、只有在行业是垄断时;C、只有在行业是完全竞争时;D、当销售量增加伴随总收益增加时20.垄断的主要危害是( B )A、产品质量差B、厂商限制产量以维持高价C、市场太小D、产品品种过少21.寡头垄断厂商的产品是( C )A、同质的B、有差异的C、即可以是同质的,也可以是有差异的;D、以上都不对22.短期内总产量最高点对应于( A )A、边际产量为零的点B、平均成本最低点C、平均可变成本最低点D、平均产量最高点23.下列说法中错误的一种说法是( B )A、只要总产量减少,边际产量一定是负数;B、只要边际产量减少,总产量一定也减少C、随着某种生产要素投入量的增加,边际产量先于平均产量下降D、边际产量曲线一定在平均产量曲线的最高点与之相交24.固定成本是指( B )A、使用生产要素所支付的成本B、即使不生产也要付出的成本C、要增加产量所增加的成本D、使用自有要素的成本25.完全竞争厂商可通过何种方法来获得超额利润(D )A、提高价格B、降低价格C、进行技术创新D、产品的差别化26.在完全竞争市场上,需求曲线与平均成本曲线相切是( B )A.厂商在短期内要得到最大利润的充要条件B.某行业的厂商数目不再变化的条件C.厂商在长期内要得到最大利润的条件D、厂商在长期内亏损最小的条件27.以下最不可能成为垄断者的是( B )A、小镇上唯一的一个医生B、某汽水公司C、某地区的电力公司D、某地区的自来水公司28.垄断厂商利润极大时,( B )A. P=MR=MCB. P>MR=MCC. P>MR=ACD. P>MC=AC29.在短期完全垄断厂商( D )A. 无盈亏B. 取得最大利润C. 发生亏损D. 以上任何一种情况都可能出现30.已知产量为99单位时,总成本等于995元,产量增加到100单位时,平均成本等于10元,由此可知边际成本为( B )A、10元B、5元C、15元D、7.5元31.利润最大化的原则是( B )A、边际成本小于边际收益B、边际成本等于边际收益C、边际成本大于边际收益D、边际成本等于平均成本32.以下最不可能成为垄断者的是( B )【与27题目重复】A、小镇上唯一的一个医生B、某汽水公司C、某地区的电力公司D、某地区的自来水公司33.在完全竞争市场中,厂商短期均衡条件是( C )A、P=ARB、P=MRC、P=MCD、P=AC34.垄断厂商利润极大时,( B )【28题目重复】A、P=MR=MCB、P>MR=MCC、P>MR=ACD、P>MC=AC35.卡特尔出现在哪一种市场( D )A、完全竞争市场B、垄断竞争市场C、完全垄断市场D、寡头垄断市场36.下列各因素中哪一项不是可变成本( C )A、原材料;B、短期贷款的利息;C、高层管理者的薪金;D、可以无偿解雇的雇佣工人的工资37.下列行业中哪一个接近于完全竞争行业( C )A飞机B、卷烟C、稻米D、汽车38.三级差别定价发生在( C )A、完全竞争市场B、垄断竞争市场C、完全垄断市场D、寡头垄断市场39.完全竞争与垄断竞争的主要区别是( A )A、产品异质的程度B、市场当中厂商的数目C、长期中厂商获得的利润D、以上都是40.下面哪一种情况将导致供给的减少( D )A、消费者收入的增加B、技术的改进C、成本的下降D、成本的上升41.卡特尔出现在哪一种市场( D )【35题重复】A、完全竞争市场B、垄断竞争市场C、完全垄断市场D、寡头垄断市场42.下列不属于总需求的是( B )A、政府购买B、税收C、净出口D、投资43.当年没有销售完的产品,在统计GNP时可以看作企业自己购买后形成的( D )A、消费B、最终产品C、出口D、存货投资44.被称为宏观经济学之父的经济学家是( C )A、亚当·斯密B、马歇尔C、凯恩斯D、哈罗德45.GDP统计中所采取的产品流动法与下述方法相一致( B )A.支出法,因为很难对最终产品加以确定B.支出法,因为很难对中间产品加以确定C.收入法,因为很难对最终产品加以确定D、收入法,因为很难对中间产品加以确定46.当消费函数为C=a+bY,a、b>0,这表明,平均消费倾向( A )A. 大于边际消费倾向B. 小于边际消费倾向C. 等于边际消费倾向D. 以上三种情况都有可能47.如果在消费—收入图形上,消费曲线向上移动,这意味着消费者( D )A.由于减少收入而减少储蓄B.由于增加收入而增加了储蓄C.不是由于增加收入,而是其他原因使储蓄增加D、不是由于增加收入,而是其他原因使储蓄减少48.利息率的高低取决于( C )A、对资金需求;B、资金的供给;C、资金的需求与供给的均衡;D、资金的稀缺程度。
《西方经济学》期末复习题集一.填空1.稀缺性就是指资源的___相对___有限性。
2.同一条需求曲线上的移动称为_需求量的变动_,需求曲线的平行移动称为需求的变动。
3.替代效应使价格上升的商品需求量__减少__,收入效应使价格上升的商品需求量_减少_。
4.研究消费者行为的基数效用论认为,效用可以_计量并加总求和_,因此效用的大小可以用基数表示.5.当边际效用为正数时,总效用是增加的;当边际效用为零时,总效用_达到最大_;当边际效用为负数时,总效用_减少_。
6消费者愿意对某种物品所支付的价格与他实际支付的价格的差额称为_消费者剩余。
7.当边际产量为零时,_总产量_达到最大。
8.短期边际成本是短期内每增加一单位_产量(产品)_所增加的成本总量。
9.利息是_资本_这种生产要素的价格。
10.市场失灵指在有些情况下仅仅依靠_价格调节_并不能实现资源配置最优。
11.公共物品是由集体消费的物品,它的特征是消费的_非排他性_和_非竞争性_。
12.如果一件事件未来的可能结果可以用概率表示就是_风险_.13.国民生产总值以_人口_为统计标准,国内生产总值以_地理上的国境_为统计标准。
14.名义国内生产总值与实际国内生产总值之比称为_国内生产总值平减指数_。
15.按当年价格计算的国内生产总值称为_名义国内生产总值_,按不变价格计算的国内生产总值称为_实际国内生产总值_。
16.根据总需求-总供给模型,总供给不变时,总需求增加,均衡的国内生产总值_增加_,物价水平_上升_。
17.中央银行规定的银行所保持的最低准备金与存款的比率称为_法定准备率_。
18.长期中存在的失业称为_自然_失业,短期中存在的失业是_周期性_失业。
19.如果把1995年作为基期,物价指数为100,200l年作为现期,物价指数为120,则从1995年到200l年期间的通货膨胀率为__20%_.20.供给推动的通货膨胀是由于__成本__增加而引起的通货膨胀。
西方经济学期末考试复习题一、单项选择题1. 经济问题是人类社会面临的普遍问题,是()之间相互制约的结果。
A. 生产与投资B. 投资与消费C. 生产与消费D. 消费与分配【正确答案】 C2. 下列关于生产要素的说法正确的是()。
A. 生产要素都是不可再生的B. 生产要素都是可以再生的C. 劳动时间不是生产要素D. 计算机是生产要素【正确答案】 D3. 社会使用既定的生产资源所能生产商品的最大组合被称为生产可能性曲线,它反映了()的特征。
A. 生产商品的组合B. 资源稀缺性C. 社会供给D. 资源的有效利用情况【正确答案】 B4. 资源的稀缺性使得社会不得不做出选择,但选择是有代价的,这种代价由()来衡量。
A. 生产成本B. 经济成本C. 机会成本D. 会计成本【正确答案】 C5. 某大学毕业生目前面临如下选择,读研究生需花费6万元,利用读研的时间去北京工作可得收入10万元,而留在本地工作则能获得收入5万元,则该生选择继续读研究生的机会成本是()。
A. 10万B. 5万C. 6万D. 4万【正确答案】 A6. 经济学的研究对象是()。
A. 社会如何选择,这些选择怎样决定资源的配置B. 资源配置C. 资源的稀缺性D. 生产要素的选择问题【正确答案】 A7. 生产可能性曲线外的一点表示()。
A. 社会资源得到了最充分的利用B. 社会资源还有没被利用的C. 现有的条件下无法实现的生产组合D. 社会资源与生产需求正好吻合【正确答案】 C8. 生产可能性曲线上的点沿曲线向纵轴方向移动,这表明()。
A. 横轴所代表的产品的生产数量增多B. 纵轴所代表的产品的生产数量增多C. 可利用的资源总量增多D. 社会对横轴所代表的产品的需求增多【正确答案】 B9. 下列哪项不是经济学在关注社会总的生产资源是否被充分利用及这一总量是否变动问题时所涉及的内容?()A. 社会稀缺的资源是否得到充分利用B. 社会资源总量的变动C. 货币的稳定性D. 经济的增长【正确答案】 D10. 在中央集权的计划经济制度下,调节生产的标志是()。
国家开放大学电大专科《西方经济学》2023-2024期末试题及答案(试卷号:2143)盗传必究一、单项选择题(从下列每小题的四个选项中, 选出一项正确的, 将其序号填在题后的括号内。
每小题2分, 共30分)1.在完全竞争市场上, 如果某行业的产品价格等于平均成本, 那么( ).A. 原有企业退出该行业B. 新的企业进入该行业C. 既无企业进入该行业也无企业退出该行业D. 既有企业进入该行业也有企业退出该行业2.当劳伦斯曲线和绝对不平均线所夹面积为零时, 基尼系数( )A. 等于零B. 等于一C. 等于无穷大D. 无法确定3.搭便车通常多被看作是公共物品, 是指( )A. 有些人能够免费使用公共交通工具B. 有些人能够以低于正常成本的价格使用公共交通工具C. 无法防止不愿意付费的人消费这些商品D.由于公共物品的供给大于需求, 从而把价格压低, 直到实际上免费供应为止4. 国民生产总值中的最终产品是指( )A. 有形的产品B. 无形的产品C既包括有形的产品, 也包括无形的产品D. 供以后的生产阶段作为投入的产品5.下列哪一种是Mz的一个组成部分, 但不是Mi的一个组成部分( )A. 活期存款B. 储蓄存款C. 信用货币D. 旅行支票6. 经济学上所说的稀缺性是指( )A. 欲望的无限性B. 资源的绝对稀缺性C. 资源的相对有限性D. 欲望的相对有限性..7.如果一种商品的需求的价格弹性为0.5,价格由1元上升到1.04元会导致需求量.. )A. 增加4%B. 增加2%C. 减少4%D. 减少2%8.如果一个企业降低其商品价格后发现总收益增加, 这意味着该种商品的( )A. 需求缺乏弹性B. 需求富有弹性C. 价格弹性小于1D. 收入缺乏弹性9.在研究消费者均衡时, 假设( )A. 消费者的嗜好和商品价格既定B. 消费者的嗜好和收入既定C. 消费者的收入和商品价格既定D. 消费者的嗜好、收入和商品价格既定10. 边际产量曲线与平均产量曲线相交时( )A. 平均产量达到最大B. 边际产量达到最大C. 边际产量为零D. 平均产量最低11. 在总需求一总供给模型中, 总需求增加会引起( )A. 均衡的国内生产总值增加, 价格水平上升B. 均衡的国内生产总值增加, 价格水平不变C均衡的国内生产总值减少, 价格水平上升D. 均衡的国内生产总值不变, 价格水平下降12.在商业银行的准备率达到了法定要求时, 中央银行降低准备率会导致( )A.货币供给量的增加和利率提高B. 货币供给量的减少和利率提高C. 货币供给量的增加和利率降低D. 货币供给量的减少和利率降低13. 由于经济衰退而形成的失业属于( )A. 摩擦性失业B. 结构性失业C. 周期性失业D. 自然失业14.政府支出中的转移支付的增加可以( )A.增加投资B. 减少投资C. 增加消费D. 减少消费15.在开放经济中, 出口的增加将引起( )A.国内生产总值增加, 贸易收支状况改善B. 国内生产总值增加, 贸易收支状况恶化C. 国内生产总值增加, 贸易收支状况不变D. 国内生产总值不变, 贸易收支状况改善二、判断正误题(正确的命题在括号里划“√”, 错误的命题在括号里划“×”。
开放教育专科《西方经济学》练习题及答案单项选择题1.生产可能性曲线是指(B)A.产品生产的各种任意组合B.在资源既定的条件下所能达到的各种最大产量的组合C.实际收入最大情况下所能达到的各种最大产量的组合D.两种生产要素的不同数量的组合可以带来相等的产量2.宏观经济学的核心理论是( A )A.国民收入决定理论B.失业与通货膨胀理论C.经济周期与经济增长理论D.开放经济理论3.下列说法中属于实证表述的是(A)A.低利率会刺激投资B.应该降低利率以刺激投资C.现在的存款利率太低D.税收太高4.一定时点上存在的变量的数值叫做( A )A.存量B.流量C.内发生变量D.外生变量5.需求曲线是表示( C )A.需求量与供给之间关系的曲线B.需求量与货币之间关系的曲线C.需求量与价格之间关系的曲线D.需求量与收入之间关系的曲线6.在其他条件不变的情况下,当咖啡的价格急剧升高时,对茶叶的需求将( C )A.减少B.不变C.增加D.没有影响7.价格下降的替代效应之所以会引起消费者消费较多的商品是因为(B)A.该商品相对其他商品价格上升B.该商品相对其他商品价格下降C.价格下降引起消费者实际收入增加D.现在消费者可花费的钱多了8.对化妆品的需求减少是指(A)A、收入减少引起的减少B、价格上升而引起的减少C、需求量减少而引起的减少D、价格下降而引起的减少9.根据供求定理,需求的变动引起(A)A、均衡价格和均衡数量同方向变动B、均衡价格和均衡数量反方向变动C、均衡价格反方向变动,均衡数量同方向变动D、均衡价格同方向变动,均衡数量反方向变动10.需求的价格弹性的指( B )A.一种商品的需求量变动对另一种商品价格变动的反应程度B.需求量变动对价格变动的反应程度C.价格变动对需求变动的反应程度D.需求量变动对收入变动的反应程度11.如果一种商品的需求的价格弹性为0.5,价格由1元上升到1.04元会导致需求量(D)A.增加4% B.增加2% C.减少4% D.减少2%12.已知X商品的价格为5元,Y商品的价格为2元。
如果消费者从这两种商品的消费中得到最大效用时,商品Y的边际效用为30,那么,此时X商品的边际效用为(D)A.60 B.45 D.150 D.7513.同一条无差异曲线上的不同点表示(B)A.效用水平相同,所消费的两种商品组合比例也相同B.效用水平相同,所消费的两种商品组合比例却不同C.效用水平不同,所消费的两种商品组合比例也不同D.效用水平不同,所消费的两种商品组合比例却相同14.某位消费者把他的所有收入都花在可乐和薯条上。
每杯可乐2元,每袋薯条5元,该消费者的收入是20元,以下哪个可乐和薯条的组合在该消费者的消费可能线上?( B )A.4杯可乐和3袋薯条B.5杯可乐和2袋薯条C.6杯可乐和2袋薯条D.7杯可乐和1袋薯条15.如果商品的价格不变而消费者的收入增加,则消费可能线(A )A.向右上方平行移动B.向左下方平地移动C.不发生变动D.向左下方非平行移动16.一个企业使用50单位的劳动,可以生产出1800单位的产量;使用60单位的劳动,可以生产出2100单位的产量。
生产额外—单位劳动的边际产量是(B)A.3 B.30 C.300 D.3617.边际产量曲线与平均产量曲线相交时(A )A.平均产量达到最大B.边际产量达到最大C.边际产量为0 D.平均产量最低18.下列说法中错误的一种说法是( B )A.只要总产量减少,边际产量一定是负数B.只要边际产量减少,总产量也一定减少C.边际产量曲线一定在平均产量曲线的最高点与之相交D.只要平均产量增加,边际产量就大于平均产量19.如果生产过程中存在规模收益不变,这意味着当企业生产规模扩大时(D )A.产量将保持不变B.产量增加的比率大于生产规模扩大的比率C.产量增加的比率小于生产规模扩大的比率D.产量增加的比率等于生产规模扩大的比率20.等成本线向右上方平行移动表明(B)A.产量提高了B.货币成本增加C.货币成本减少D.生产要素的价格按不同的比例提高了21.经济学分析中所说的长期是指( A )A.全部生产要素均可随产量进行调整的时期B.1年以上C.一种生产要素可随产量进行调整的时期D.10年以上22.某企业生产5件衣服的总成本为1500元,其中厂房和机器折旧为500元,工人工资及原材料费用为1000元,那么平均可变成本为(B)A.300 B.200 C.100 D.500 23.在短期,随着产量的增加,平均固定成本(B)A.先减少后增加B.一直趋于减少C.一直趋于增加D.先增加后减少24.短期平均成本曲线是U形,是因为(D)A.边际效用递减B.内在经济C.规模经济D.边际产量递减规律25.在完全竞争市场上,短期内企业继续生产的条件是(B)A.AC = AR B.AVC<AR或AVC = ARC.AVC>AR或AVC = AR D.MC = MR26.在垄断市场上,边际收益与平均收益的关系是(B)A.边际收益大于平均收益B.边际收益小于平均收益C.边际收益等于平均收益D.边际收益曲线交于平均收益曲线的最低点27.垄断竞争市场上长期均衡的条件是(B )A.MR = MC B.MR = MC,AR = ACC.AR = AC D.MR = AC28.当一个产品有非竞争性的特征时(A)A.提供给多一个人使用的成本为零B.不能排其它人消费该物品C.一人消费某种物品会减少其他人的消费D.只有一个消费者29.下面哪一项物品具有非排他性(C)A.城市公共汽车工B.收费的高速公路C.国防D.艺术博物馆30.便车通常多被看作是公共物品,是指(C )A.有些人能够免费使用公共交通工具B.有些人能够以低于正常成本的价格使用公共交通工具C.无法防止不愿意付费的人消费这些商品D.由于公共物品的供给大于需求,从而氢价格压低,直到实际上免费供应为止31.在下列情形中,应该计入当年国内生产总值的是(A )A.当年生产的拖拉机B.去年生产而在今年销售出去的拖拉机C.某人去年购买而在今年转售给他人的拖拉机D.生产企业今年计划在明年生产的拖拉机32.按支出法,应计入私人国内总投资的项目是( C )A.个人购买的小汽车B.个人购买的冰箱C.个人购买的住房D.个人的住房租金33.经济增长最简单的定义就是(B )A.技术进步B.国内生产总值的增加C.制度与意识的相应调整D.社会福利和个人幸福的进步34.根据哈罗德经济增长模型,当资本—产量比率为4,储蓄率为20%时,经济增长率为(A)A.5% B.80% C.20% D.15%35.根据新剑桥经济增长模型,在利润收入者的储蓄倾向大于工资收入者的储蓄倾向时,利润在国民收入中所占比例越大,则储蓄率(A)A.越高B.越低C.不变D.无法确定36.总需求等于消费、投资、政府支出(B)A.加上进口减去出口B.加上净出口C.减去净出口D.加上出口和进口37.总需求曲线向右下方倾斜是由于( D )A.物价水平上升时,投资会减少B.物价水平上升时,消费会减少C.物价水平上升时,净出口会减少D.以上都是38.下列哪一种效应使物价水平的变动对投资产生反方向的影响(B)A.财产效应B.利率效应C.汇率效应D.乘数效应39.短期总供给曲线向右上方倾斜,该曲线变为一条垂线的条件是( D )A.经济中实现了充分就业B.通货膨胀率为零C.物价水平保持稳定D.总供给受到了资源和其他因素的制约40.产生价格粘性的原因在于(C)A.垄断企业控制着价格B.价格的变动与物品供求的变动同步C.调整价格需求花费成本D.价格的变动与工资的变动不同步41.总需求曲线与短期总供给曲线相交时,如果长期总供给曲线在交点的左边(B)A.均衡的国内生产总值等于充分就业的国内生产总值B.均衡的国内生产总值大于充分就业的国内生产总值C.均衡的国内生产总值小于充分就业的国内生产总值D.经济中实现了充分就业均衡42.根据总需求—总供给模型,当总需求不变时,预期的物价水平上升会引起(C)A.均衡的国内生产总值增加,价格水平上升B.均衡的国内生产总值减少,价格水平不变C.均衡的国内生产总值减少,价格水平上升D.均衡的国内生产总值不变,价格水平下降43.在总需求中,引起经济波动的主要因素是(B)A.消费B.投资C.政府支出D.净出口44.根据简单的凯恩斯主义模型,引起国内生产总值减少的原因是(A)A.消费减少B.储蓄减少C.消费增加D.总供给减少45.在以下四种情况中,乘数最大的是( C )A.边际消费倾向为0.1 B.边际消费倾向为0.4C.边际消费倾向为0.75 D.边际消费倾向为0.246.中央银行提高贴现率会导致(B)A.货币供给量的增加和利率提高B.货币供给量的减少和利率提高C.货币供给量的增加和利率降低D.货币供给量的减少和利率降低47.IS曲线的描述( A)A.物品市场达到均衡时,国内生产总值与利率之间的关系B.货币市场达到均衡时,国内生产总值与利率之间的关系C.货币市场达到均衡时,国内生产总值与价格之间的关系D.物品市场达到均衡时,国内生产总值与价格之间的关系48.在LM曲线不变的情况下,自发总支出减少会引起( D )A.国内生产总值增加,利率上升 B.国内生产总值增加,利率不变C.国内生产总值增加,利率下降 D.国内生产总值减少,利率下降49.周期性失业是指( B)A、经济中由于正常的劳动力流动而引起的失业B、由于总需求不足而引起的短期失业C、由于经济中一些难以克服的原因所引起的失业D、由于经济中一些制度上的原因引起失业50.经济学家认为,利润推动的通货膨胀的根源在于( C )A.工会的垄断 B.市场的完全竞争性C.企业的垄断 D.进口的原材料价格上升51.由于工资提高而引起的通货膨胀是( B)A.需求拉上的通货膨胀 B.供给推动的通货膨胀C.供求混合推动的通货膨胀 D.结构性通货膨胀52.根据对菲利普斯曲线的解释,货币主义得出的政策结论是( C)A.宏观经济政策在短期与长期中均是有用的B.宏观经济政策在短期与长期中均是无用的C.宏观经济政策只在短期中有用,而在长期中无用D.宏观经济政策只在长期中有用,而在短期中无用53.在西方国家,运用货币政策调节经济的是( A )A.中央银行 B.商业银行 C.财政部 D.金融中介机构54.政府支出中的转移支付的增加可以( C )A.增加投资 B.减少投资C.增加消费 D.减少消费55.当经济中存在失业时,所采用的货币政策工具是( A )A.在公开市场上买进有价证券 B.提高贴现率并严格贴现条件C.提高准备率 D.在公开市场上卖出有价证券56.货币主义货币政策的政策工具是( B )A.控制利率 B.控制货币供给量 C.两者并重 D.控制物价水平57.在开放经济中,国内总需求的增加将引起( B)A.国内生产总值增加,贸易收支状况改善B.国内生产总值增加,贸易收支状况恶化C.国内生产总值增加,贸易收支状况不变D.国内生产总值减少,贸易收支状况改善58.在开放经济中,出口的增加将引起(A)A.国内生产总值增加,贸易收支状况改善B.国内生产总值增加,贸易收支状况恶化C.国内生产总值增加,贸易收支状况不变D.国内生产总值不变,贸易收支状况改善59.人民币汇率升值是指( A)A.人民币与美元的比率由1:0.2变为1:0.25B.人民币与美元的比率由1:0.2变为1:0.18C.人民币与美元的比率由5:1变为2:0.4D.人民币与美元的比率由1:0.2变为2:0.4三、判断正误题1.生产可能性曲线凹向原点说明了随着一种物品生产的增加,机会成本在递减。