文件发放控制管理流程
- 格式:doc
- 大小:20.00 KB
- 文档页数:2
文件发放管理制度一、总则为规范文件发放管理,加强文件管理工作,提高文件利用效率,便于文件的查阅和使用,本制度制定。
二、适用范围本制度适用于公司内所有部门的文件发放管理工作。
三、文件发放的原则1、合理合法原则:文件发放必须合理、合法,保障文件的利用权和保密性。
2、服务原则:文件发放要以为员工提供服务为宗旨,为了员工能够顺利完成工作,提高工作效率。
3、审核原则:对于机密、重要文件的发放要进行审核,确保安全可靠。
四、文件管理责任1、公司领导层要对文件管理工作进行全面监督和管理,保障文件管理工作的有效开展。
2、各部门主管应严格把关文件发放,加强对文件的保护和管理,确保文件的安全和有效利用。
3、文件管理员要严格执行文件管理制度,对文件的存档和发放进行认真管理。
五、发放流程1、文件的发放应当经过申请、审核和登记的程序,确保文件的安全和信息准确可靠。
申请人需填写《文件发放申请表》,并附带所需文件的具体内容和用途。
审核人要对文件的申请进行核实,确定文件的使用性质和保密等级,做出相应处理。
之后将申请表交给文件管理员进行发放,文件管理员应进行登记,确定发放的文件内容和领取人。
六、发放管理1、普通文档的发放:一般的文件如通知、公告等,可以直接在办公室内提供打印机和复印机,供员工自行打印和复印使用。
2、机密文件的发放:机密文件的发放必须要求领取人出示相关的证明文件,如工作证、部门证明等,以确保文件的安全使用。
同时还需进行相关记录和备份,防止文件遗失。
3、重要文件的发放:对于重要文件的发放必须经过领导审核,并由文件管理员进行记录和跟踪,以确保文件的安全和可靠。
七、文件的返还和废弃1、普通文件的返还和废弃:员工在使用完文件后,应自行归还到办公室指定的位置,或者将文件放入废纸篓进行处理。
2、机密文件的返还和废弃:使用机密文件后,应立即进行归还,并由文件管理员进行记录。
对于废弃的文件应及时进行销毁。
3、重要文件的返还和废弃:使用完重要文件后,应立即进行归还,并由文件管理员进行记录。
公司文件下发管理制度第一章总则为了规范公司内部文件下发流程,提高文件下发效率,加强公司内部沟通和协调,制定本制度。
第二章文件下发管理的基本原则(一)公开透明原则。
所有文件下发应当公开透明,不得搞特权。
(二)快捷高效原则。
文件下发流程应当简洁高效,避免繁琐程序,减少工作时间和成本。
(三)规范有序原则。
文件下发应当按照规定程序和顺序进行,不得私自行动。
(四)责任追究原则。
对于未按规定程序下发文件的责任人,将进行相应的追责处理。
第三章文件下发管理的主要程序(一)文件拟制。
文件拟制应当经过相关部门审批,并确保文件内容准确、清晰、完整。
(二)文件审批。
文件审批程序应当按照公司规定程序进行,并由相关领导签字确认。
(三)文件备案。
通过审批的文件应当及时备案,并在备案系统中查阅,以便随时查询。
(四)文件下发。
文件下发应当由文件管理员根据相关程序进行,并及时通知相关部门。
第四章文件下发管理的相关责任人(一)文件管理员。
负责文件的存档、下发和管理工作,确保文件下发流程的顺利进行。
(二)审批人员。
负责对文件进行审批,确保文件内容符合公司规定。
(三)部门领导。
负责对文件下发流程的监督和检查,确保文件下发工作的顺利进行。
第五章文件下发管理的监督和检查(一)文件下发工作应当定期进行内部审计和检查,发现问题及时解决。
(二)对于违反文件下发程序的行为,应当及时纠正,并进行相应的处罚。
第六章附则(一)本制度自颁布之日起实施,如有需要修改,应当经过公司领导同意。
(二)文件下发管理制度的具体细则由公司文件管理员制定,并经公司领导批准。
(三)本制度解释权归公司总经理办公室所有。
以上为公司文件下发管理制度的内容,希望全体员工严格遵守,共同维护公司的正常运转和发展。
图纸文件发放管理制度第一章总则第一条为规范和加强文件的管理,提高文件发放的效率和准确性,根据相关法律法规和公司规章制度,制定本文件发放管理制度。
第二条本制度适用于公司内部所有部门和员工在文件发放过程中的管理工作。
第三条文件发放是指将文件按照规定的流程、程序和要求分发给相关部门或人员的行为。
第四条公司文件包括但不限于文件、公文、会议纪要、通知、通告等各类书面文件。
第二章文件管理流程第五条所有文件的发放均应按照下述流程进行:(一)文件拟稿:文件的内容、形式和格式应当结合具体情况认真拟定,并由相关责任人审核。
(二)文件审批:经拟稿人审核后,文件须提交至规定的审批人进行审批。
(三)文件签发:审批通过后,应当及时签发文件,并注明签发日期和签发人员。
(四)文件分发:签发后的文件应当按照设定的流程和程序进行分发,确保文件送达到指定人员。
(五)文件存档:所有发放的文件均需及时归档,便于查阅和管理。
第六条对于机密性较高的文件,应当严格控制发放范围和渠道,确保文件的安全性。
第三章文件发放责任第七条文件发放应明确责任单位和责任人员,确保文件发放的及时性和准确性。
第八条文件拟稿人应当准确填写文件内容和相关信息,确保文件的完整性和准确性。
第九条文件审批人应当审慎审核文件的内容和格式,确保文件符合相关规定。
第十条文件签发人员应当按照规定的程序和要求,签发文件并注明签发日期和签发人员姓名。
第十一条文件分发人员应按照规定的流程和程序,将文件送达到指定的人员,并填写相关记录。
第十二条文件存档人员应当及时将文件归档并建立档案,确保文件的安全性和便于查阅。
第十三条责任人员在文件发放过程中如有违规行为或失职行为,将按公司相关规定进行处理。
第四章文件发放管理第十四条公司应当建立健全文件发放管理制度,确保文件的安全性和准确性。
第十五条公司应当定期对文件发放工作进行检查和评估,发现问题及时纠正。
第十六条公司应当加强文件发放人员的培训和指导工作,提高工作效率和质量。
管理体系文件管理流程及说明一、引言管理体系文件是组织建立和实施管理体系的基础,对于组织的正常运转至关重要。
本文旨在介绍管理体系文件的管理流程以及相关说明,确保文件管理的高效性和可靠性。
二、定义1. 管理体系文件:指组织在运营管理过程中所制定、发布、更新、分发并控制的各类文件,包括政策、程序、指南、手册、规程等。
三、管理体系文件管理流程管理体系文件的管理流程主要包括文件编制、审核、批准、发放、控制和更新。
下面将详细介绍每个阶段的具体步骤。
1. 文件编制文件编制是管理体系文件管理的初始阶段,具体步骤如下:(1)明确编制文件的目的和内容,并进行初步的文档规划。
(2)收集相关信息,包括法规要求、技术标准、管理需求等。
(3)整理和归类信息,确保文件的逻辑性和一致性。
(4)编写文件内容,包括文件的标题、引言、正文以及相关附件。
(5)对编写的文件进行内部审核,确保内容准确、完整且符合组织的要求。
2. 文件审核文件审核是为了确保管理体系文件的质量和有效性,具体步骤如下:(1)组织文件编制人员和相关专家进行审核。
(2)审核内容包括文件的准确性、适用性、合规性等方面。
(3)根据审核结果,提出修改意见和改进建议。
(4)修订文件内容,消除审核中发现的问题和不足。
3. 文件批准文件批准是确认管理体系文件的最终版本和生效时间,具体步骤如下:(1)组织领导层或相关授权人员对文件进行批准。
(2)对批准的文件进行签署,并记录批准日期。
(3)将批准的文件归档,并给予唯一标识,如文件编码或版本号。
4. 文件发放文件发放是将批准的管理体系文件传递给相关人员并确保其有效使用,具体步骤如下:(1)明确文件的发放对象和范围。
(2)将文件以适当的方式提供给相关人员,如印制纸质文件、电子邮件发送等。
(3)记录文件的发放情况,包括发放日期、接收人员等。
5. 文件控制文件控制是为了确保管理体系文件得到正确的使用和保密,具体步骤如下:(1)建立文件控制清单,记录所有管理体系文件的相关信息,如名称、版本、生效日期等。
严格文件发放管理制度第一章总则为了规范文件发放管理行为,提高工作效率,保障机密文件的安全性,特制订本制度。
第二章文件发放申请1. 申请人应当在文件发放前填写《文件发放申请表》,并经本人所在部门负责人签字确认。
2. 申请表应当包括文件名称、发放目的、发放数量、发放对象等信息。
3. 各部门应当设置专人负责收集、审核申请表,并将申请表交由机要部门处理。
4. 机要部门在收到申请表后,应当核实申请单位及申请人身份,并按照规定办理文件发放手续。
第三章文件发放权限1. 文件发放权限分为一般权限和特殊权限两种。
2. 一般权限:由机要部门负责人或指定人员进行发放。
3. 特殊权限:需经过领导或监管部门授权方可进行发放。
第四章文件发放操作流程1. 机要部门接到申请表后,应当按照申请表上的要求,将文件进行整理、复制或打印。
2. 发放人员应当核实发放对象的身份,并在《文件发放登记表》上填写发放记录。
3. 发放人员应当将发放的文件交由申请单位的指定人员签收,并在《文件发放登记表》上填写签收记录。
4. 机要部门应当定期清理《文件发放登记表》,核对文件发放记录。
第五章机密文件发放管理1. 对于涉密文件的发放,应当按照相关规定进行严格管理。
2. 涉密文件的发放需经过严格审核,由机要部门负责人或指定人员进行发放。
3. 发放人员应当对涉密文件的发放对象进行身份核实,并在《涉密文件发放登记表》上填写相关记录。
4. 涉密文件的存储、复制和传递,均应当符合相关规定,严格保密。
第六章文件发放记录管理1. 文件发放记录应当真实、准确、完整地记录每一次文件的发放情况。
2. 机要部门应当对文件发放记录进行统一管理,并定期进行清理和整理。
3. 发放记录应当保存一定期限,便于查阅和核对。
第七章监督检查及处罚1. 机要部门应当定期对文件发放管理制度进行检查,及时发现并纠正存在的问题。
2. 对于违反文件发放管理制度的行为,机要部门应当严格按照相关规定进行处罚。
工程文件发放管理制度一、总则为了规范和加强工程文件的管理,保障工程文件的安全性和完整性,促进工程项目进度和质量的提升,特制定本管理制度。
二、适用范围本管理制度适用于公司内所有工程项目的文件发放管理工作。
三、发放权限1. 文件的发放权限仅限于负责工程项目的相关部门负责人及项目经理。
2. 需要发放文件的人员须提供身份证明和相关授权文件,经审核确认后方可发放。
四、文件发放流程1. 申请:项目相关部门负责人或项目经理向资料管理部门提出文件发放申请。
2. 审核:资料管理部门审核申请人员的权限,确保其有发放文件的资格。
3. 发放:符合条件的申请人员领取文件,同时在文件上填写领取人、领取时间等相关信息。
4. 签收:领取文件的人员需在文件上签字确认,并在登记簿上有所记录,方可离开。
五、文件保管1. 文件发放后,项目相关部门负责人需妥善保管好文件,确保文件安全性和完整性。
2. 文件的使用范围仅限于项目相关部门内部人员,并未经允许不得向外传播。
3. 文件遗失或损坏需及时向资料管理部门报告,并重新办理申请手续。
六、文件归还1. 文件使用完毕后,项目相关部门负责人应当及时将文件归还给资料管理部门。
2. 归还时需经过检查确认文件的完整性,如有遗漏或损坏需进行记录并重新办理申请手续。
七、责任追究1. 未经允许私自发放文件的行为属于严重违规,责任人将受到相应处罚。
2. 私自更改发放文件内容导致不良后果的,责任人应当承担相应法律责任。
3. 未按规定归还文件或遗失文件,造成不良后果的,责任人应当进行赔偿。
八、附则1. 项目相关部门负责人应当认真履行文件管理的职责,做好文件的保管和使用工作。
2. 资料管理部门要加强对文件发放管理的监督和检查,确保管理制度的执行。
3. 本管理制度的解释权归公司资料管理部门所有,如有疑问或建议可随时咨询。
以上为本公司工程文件发放管理制度,希望全体员工认真遵守,确保文件管理的顺利进行,提高工程项目质量和进度,谢谢!。
公司文件发放管理制度范文一、目的和原则为了加强企业内部文件的管理,保证文件的安全、准确和及时发放,特制定本管理制度。
本制度遵循公正客观、重点突出的原则,确保每一份文件都能按照既定流程高效流转。
二、适用范围本制度适用于公司内所有部门及员工,包括但不限于行政文件、财务文件、人事文件以及业务相关的各类文档资料。
三、管理职责1. 综合管理部门负责本制度的制定、修订和监督执行。
2. 各部门负责人负责本部门文件的申请、审核、接收和归档工作。
3. 信息技术部门负责电子文件管理系统的维护和技术支持。
四、文件发放流程1. 文件起草:根据工作需要,相关部门或个人负责起草文件,并填写文件审批表。
2. 文件审批:文件需经过部门负责人审核,重要文件还需上报至高级管理层审批。
3. 文件编号:审批通过的文件由综合管理部门进行编号,确保文件的唯一性和追溯性。
4. 文件复制与分发:根据文件的密级和重要性,选择合适的复制方式,并由专人负责分发至相关部门或人员。
5. 文件签收:接收文件的部门或个人需在文件签收簿上签字确认,保证文件的送达无误。
6. 文件归档:分发完毕后,原件由综合管理部门归档保存,电子版文件同步上传至文件管理系统。
五、文件保密与安全1. 根据文件的密级,对文件的存储、传输和销毁等环节采取相应的保密措施。
2. 对于涉密文件,限定知悉范围,非相关人员不得随意查阅、复制或传播。
3. 定期对文件管理系统进行安全检查,防止数据泄露或丢失。
六、违规处理违反本制度规定的个人或部门,将根据情节轻重,给予相应的警告、罚款或其他纪律处分。
七、附则本制度自发布之日起生效,如有未尽事宜,由综合管理部门负责解释和补充。
结语:。
文件控制程序管理1. 目的对本公司文件的编制、审核、批准、发放、保管、使用、更改、标识、回收和作废等全过程进行控制,确保各相关场所使用的文件均为有效版本。
2. 适用范围本公司所有文件的控制。
3. 职责3.1. 综合部负责质量环境手册、质量环境程序文件,以及其他公司级文件的编制、使用、更改;负责所有文件(包括外来文件)的标识、保管、发放、回收、作废等控制。
3.2. 各部门负责编制、保管、使用、更改相关职责范围内的作业文件、记录和其它管理文件。
3.3. 总经理、管理者代表、主管副总分别负责质量环境手册、质量环境程序文件、及公司的技术文件和其它相关文件的批准。
4. 管理程序4.1. 文件编制:4.1.1. 根据质量环境管理体系规定和各项质量活动的需要,相关责任部门(见附表1)负责组织职责范围内文件的编写工作。
4.1.2. 各部门根据实际工作的需要增编新文件,须填写《文件编制/更改审批表》,经总经理或管理者代表或主管副总批准,方可以组织文件的编写工作。
4.2. 文件审核、批准:4.2.1. 文件(含附件)审核,包括文件格式审核和文件内容审核两部分。
文件格式见ZHHK-ZH/ZD-003《文件格式的有关规定》。
4.2.2. 文件编写完成后,由编写人将文件交综合部,首先进行文件格式审核;待格式审核通过后,由综合部按照附表1的规定报相关审核人审核、或进行会签(会签部门不少于三个)。
4.2.3. 文件审核通过后,报相应的批准人批准。
4.3. 文件发放:4.3.1. 本公司所有文件均通过综合部发放。
4.3.2. 文件发放前,首先由文件批准人确定文件发放范围,综合部负责登记《文件发放、回收记录》。
4.3.3. 文件发放时,须由领取人签字。
4.4. 文件保管:4.4.1. 综合部保存并填写《受控文件清单》。
4.4.2. 各文件使用部门应填写本部门《受控文件清单》,包括管理范围内所有正在使用的有效文件。
4.4.3. 借阅与质量环境管理体系有关的文件,应填写《文件/记录借阅、复制清单》,由综合部批准;综合部应督促借阅人按时归还借阅的文件。
文件控制管理程序文件XXX文件控制管理程序目的:本程序旨在对与质量体系相关的文件进行控制管理,确保使用的文件均为有效版本。
范围:适用于本公司与质量体系相关文件的控制管理,包括电子媒体的文件。
职责:总经理负责质量手册的批准和发布;管理者代表负责除质量方针目标、质量手册以外的批准及发布;各部门主管负责本部门编制和提供的文件的审核;各部门经办人员负责各类文件的编制、收集(包括外来)文件和统计,并指定兼职资料员,负责保管好本部门收到的文件,做好文件清单的记录;行政办公室负责文件的文档登记、保管、借用、更改、回收和销毁(包括外来文件)等管理工作。
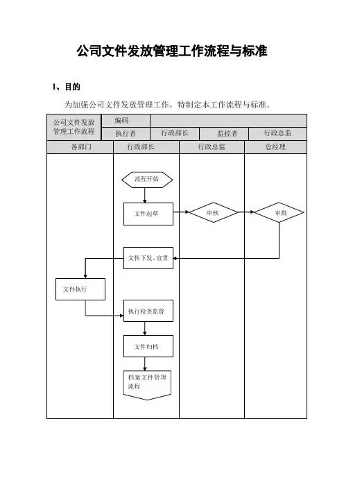
工作程序:1.行政办公室负责制订文件控制管理程序,相关部门程序要求实施;2.文件控制的流程:起草或更改文件→指定授权部门→文件审核→授权部门负责文件批准→文件归档→办公室负责文件发放→使用部门或使用者按规定评审、修订、申请。
文件分类:1.质量手册:是本公司质量体系描述的纲领性文件;2.程序文件:是本公司各过程中,质量的作业技术活动应遵循的途径和方法;3.其他管理性和技术性文件(第三层次文件):如管理性的有规章制度、管理办理、各种管理标准、工作计划、记录和报告的表示等;技术性的有产品图纸、产品标准、工艺文件和标准、检验和检测规范、作业指导书、操作法规等;4.外来文件等:国标、国家和行业的标准、国家和地方的法律法规、适用法规和标准,顾客提供的工程规范等,被本公司收集引用的文件。
文件编写导则:1.本公司的各类文件都必须有标题、编号、拟(编)写人、审核人、批准人的签名方为有效;2.文件必须要有版本、修改码和目录及最新状态清单;3.外来文件被采用必须要经过审核和批准。
作废回收处理是一个重要的环节,需要在部门或办公室内进行。
在此过程中,必须得到部门领导的认可签名,以确保流程的顺畅。
文件控制管理程序的版本为A,共14页。
在5.4.2中规定,质量手册和程序文件由管理者代表组织编写,其中质量手册由管理者代表审核,总经理批准。
二阶三阶文件受控发放流程及要求下载温馨提示:该文档是我店铺精心编制而成,希望大家下载以后,能够帮助大家解决实际的问题。
文档下载后可定制随意修改,请根据实际需要进行相应的调整和使用,谢谢!并且,本店铺为大家提供各种各样类型的实用资料,如教育随笔、日记赏析、句子摘抄、古诗大全、经典美文、话题作文、工作总结、词语解析、文案摘录、其他资料等等,如想了解不同资料格式和写法,敬请关注!Download tips: This document is carefully compiled by theeditor.I hope that after you download them,they can help yousolve practical problems. The document can be customized andmodified after downloading,please adjust and use it according toactual needs, thank you!In addition, our shop provides you with various types ofpractical materials,such as educational essays, diaryappreciation,sentence excerpts,ancient poems,classic articles,topic composition,work summary,word parsing,copy excerpts,other materials and so on,want to know different data formats andwriting methods,please pay attention!二阶三阶文件受控发放的流程与要求详解在企业的日常运营中,文件管理是至关重要的环节,尤其对于技术性强、规范严谨的行业,如制造业、医药业等,二阶三阶文件的受控发放更是确保工作流程规范、信息准确无误的关键。
技术资料发放控制程序
一. 目的:严格控制公司技术文件的发放、使用和回收,控制资料的
正确、有效、使用;保护技术资料的所有权。
二. 适用范围:本公司及技术文件使用本门。
三. 技术文件的内容范围:包括产品、零部件图纸、工艺文件、工装
图纸、检验规程、试验指导书以及外来(顾客)图纸、技术标准等。
四. 职责
1.技术部是技术文件的归口管理部门,负责相应技术文件的编制并控
制文件的收发和更改及外来文件的识别和控制。
2.各文件使用部门负责技术文件的使用和保管。
3.对外职能部门(外协、采购、业务)负责发往外单位技术文件的发
放、回收、更改等管理。
4.所有文件持有部门均不得为个人利益向其他人部门提供本公司技术
文件。
五编制与审批
1.技术文件由技术部负责编制
2.技术文件经编制者编制完成后,须经技术部其他人员审核、校对无
误签字后,由技术部长签字批准(图纸资料必须有设计、绘图、审核校对、批准人签字和版本号),方可发放。
六技术文件的归档、发放。
文件收发管理制度要求一、总则为规范文件的收发流程,提高工作效率,保证文件的安全性和完整性,特制定本管理制度。
二、文件的种类1. 内部文件:指机构内部所发出的文件,如通知、通告、规定等。
2. 外部文件:指机构与外部单位或个人往来发出的文件,如合同、协议、函件等。
三、文件的收发流程1. 发文流程:(1)起草:发文起草人按照文件的格式要求编写文件内容。
(2)审核:经发文起草人审核无误后,提交给主管领导审核。
(3)签发:主管领导审批通过后,签发文件。
(4)分发:签发人将文件发送至指定接收人员。
(5)备份:备份文件存档,备查。
2. 收文流程:(1)接收:接收人员收到来文后,登记归档。
(2)审核:审核文稿真实性、完整性。
(3)签收:签收人员在文稿上签字确认。
(4)办理:按照文中要求进行相应的办理。
(5)回复:在规定时间内,回复对方并备份。
四、文件的保密要求1. 严格限制文件的查阅范围,确保机密文件不外泄。
2. 文件传递时采取加密、密码保护等安全措施。
3. 对机密文件进行定期检查,确保安全性。
五、文件的存档管理1. 对所有收发文件进行分类归档,建立档案管理系统。
2. 保证文件的整理清晰,易于查阅。
3. 按照规定的时限存档,清理过期文件。
六、违规处理1. 对未经批准擅自发文的人员,给予批评教育,纠正错误。
2. 对泄露机密文件或影响工作秩序的人员,进行严肃处理。
七、监督检查1. 部门领导对文件的收发流程进行定期检查,以确保制度的执行。
2. 机构内部设立文件管理部门,负责文件的监督检查及指导工作。
八、附则1. 本制度自颁布之日起正式实施。
2. 有关事宜未尽事宜由管理部门负责解释。
以上为文件收发管理制度,各部门需严格执行,确保文件的安全性和完整性,提高工作效率。
文件发放管理制度流程一、总则为了规范文件的发放管理,提高文件利用效率,保护文件的安全和保密,制定本制度。
二、发放管理范围本制度适用于公司内所有类别的文件,包括纸质文件和电子文件。
三、文件发放方式1. 纸质文件发放:由文件管理员负责纸质文件的管理和发放,收到文件申请后,管理员根据文件权限和审批程序进行审核,然后盖章签字后发放给申请人。
2. 电子文件发放:由系统管理员负责电子文件的管理和发放,申请人向系统管理员提交电子文件申请,系统管理员根据权限设置和审批流程进行审核,然后通过邮件或系统消息的方式发放给申请人。
四、文件发放申请1. 纸质文件申请:申请人填写《文件发放申请表》,并附上相关材料,交给文件管理员进行审批。
2. 电子文件申请:申请人登录系统提交文件申请,在申请表上填写相关信息,等待系统管理员的审批。
五、文件发放审核1. 纸质文件审核:文件管理员对申请人提交的文件申请进行审核,包括核实文件权限、审批流程等,然后签字盖章发放。
2. 电子文件审核:系统管理员对电子文件申请进行审核,包括查看权限设置、审批流程等,然后通过系统进行电子文件发放。
六、文件发放记录1. 纸质文件记录:文件管理员对所有发放的纸质文件进行记录,包括文件名称、发放日期、发放人员等信息,并存档备查。
2. 电子文件记录:系统管理员对所有发放的电子文件进行记录,包括文件名称、发放日期、发放人员等信息,并留存系统数据库中进行备查。
七、文件发放管理制度的执行1. 文件管理员、系统管理员负责制度的执行和管理,确保所有文件的发放遵守规定。
2. 所有员工都要严格按照规定办理文件发放手续,不能私自发放文件或泄露文件内容。
3. 若有违反规定的行为,将视情节轻重进行相应的处理。
八、文件发放管理制度的改进1. 文件管理员和系统管理员不定期对制度的执行情况进行巡查和评估,及时发现问题并进行改进。
2. 根据实际情况及时完善文件管理制度,不断提高文件管理的科学化和规范化水平。
工程部文件发放和回收制度一、文件发放流程:1.1. 文件申请:任何部门需要工程部提供文件时,需向工程部办公室主管提交书面申请,明确文件名称、数量和用途,并由相关部门领导审批签字。
1.2. 文件准备:工程部办公室主管根据申请的文件种类和数量,向文件管理员发出领取文件的指令。
文件管理员将根据需求准备好相应文件,并做好备案记录。
1.3. 文件领取:申请部门的负责人携带领取文件的申请表和部门领导签字确认的审批表,前往工程部办公室领取文件。
文件管理员核对文件种类和数量无误后,交付申请部门负责人,并在文件登记簿上做好登记记录。
1.4. 文件使用:申请部门根据文件的用途进行使用,并做好文件的保管和使用记录。
若文件有损坏或遗失情况发生,需及时向工程部办公室报告并补办手续。
1.5. 文件归还:文件使用完毕后,申请部门需按照规定的时间及时将文件归还工程部。
文件管理员核对文件的完好性和数量无误后,确认收回并在文件登记簿上做好归还记录。
1.6. 文件销毁:工程部定期对已经归还的文件进行清点核对,确认无误后进行文件的销毁。
销毁程序应当符合公司文件处理的相关规定,确保文件安全和保密性。
二、文件回收流程:2.1. 文件检查:工程部办公室主管定期检查文件使用情况,发现文件使用过期或无用时,应当及时通知申请部门进行回收。
2.2. 文件通知:工程部办公室主管向申请部门发出文件回收通知,明确回收的文件种类和数量,并要求在规定时间内将文件送至工程部办公室。
2.3. 文件检收:申请部门按照通知要求将文件送至工程部办公室,文件管理员核对文件种类和数量无误后,确认收回并在文件登记簿上做好相应记录。
2.4. 文件存档:回收的文件应按照公司的文件存档规定进行处理,包括整理、编号和归档等工作。
文件的保密性和安全性需得到重视,确保机密文件不外泄。
2.5. 文件处理:回收的文件经过整理和核对后,如有需要可以重新使用或供其他部门使用。
若文件已经过期或无用,应当及时进行销毁处理,以保证文件管理的整洁和高效。
财务部门文件发放及管理制度一、引言在当今社会,财务管理是企业发展的核心环节,而财务部门文件的管理与发放则是保障财务管理顺利进行的关键。
为了确保财务信息的准确性和安全性,提高财务工作效率,制定一套科学、合理的财务部门文件发放及管理制度势在必行。
本制度旨在规范财务部门文件的发放、传递、归档等环节,确保财务信息的安全、准确和及时。
二、文件发放原则1.权限原则:文件发放应遵循权限原则,即按照公司内部管理制度和岗位职责,明确各部门、各岗位对财务文件的查阅、使用权限。
2.需求原则:文件发放应根据实际工作需求进行,确保相关人员能够及时获取所需财务信息,提高工作效率。
3.安全原则:文件发放过程中,应确保财务信息安全,防止信息泄露、篡改等风险。
4.保密原则:涉及公司核心商业秘密的财务文件,应严格按照公司保密制度进行发放,确保信息安全。
三、文件发放流程1.文件制备:财务部门应根据工作需要,制备相关财务文件,包括报表、凭证、分析报告等。
2.审批流程:文件制备完成后,需经过相关负责人审批,确保文件内容的准确性和合规性。
3.文件发放:审批通过后,财务部门应根据权限原则和需求原则,将文件发放至相关部门和岗位。
4.文件签收:接收部门或岗位应指定专人签收文件,并确保文件安全、完整地传递至相关人员。
5.文件使用:相关人员在使用财务文件过程中,应严格遵守文件使用规定,确保信息准确、安全。
6.文件归档:文件使用完毕后,应及时归档,便于日后查阅。
四、文件管理要求1.分类管理:财务部门应按照文件类型、内容、用途等对文件进行分类管理,便于查找和使用。
2.安全保管:财务部门应采取有效措施,确保文件在存储、传递、使用过程中的安全,防止丢失、损坏、泄露等情况发生。
3.定期检查:财务部门应定期对文件进行清查,确保文件齐全、完好,并对发现的问题及时进行整改。
4.档案管理:财务部门应建立健全档案管理制度,对归档文件进行编号、登记、保管,确保档案的完整性、连续性和可追溯性。
文件发放控制管理流程
一、本程序规定公司或各部门对外发文的控制流程,以确保对外文件的有效控
制。
二、适用范围:适用于公司(或公司下属各部门)对政府主管部门、业务关联单位、顾客发文、内部执行制度的审批和控制工作。
三、职责
1、各部门负责本部门对外发文(或本部门业务范围内的公司对外发文)的
起草和报批工作。
责任人:部门负责人。
2、行政人事部负责对公开文件的审核和控制。
责任人:行政人事总监
3、公司总裁负责公司对外发文的审批,各部门主管领导负责本部门对外发
文的审批。
四、相关定义
1、对外文件:代表本公司、与本公司产品活动相关的文件。
对客户、代理商提供参照标准、要求的文件。
2、旧版文件:即文件修改以前的原稿及复印件。
3、新版文件:经过修改后定稿文件。
4、电子文档:即用光盘、磁盘、电子硬件等记录的。
五、相关流程规定
1、文件规定
各部门文件制作人或负责人按照以下格式制订好所需文件后交行政人事部。
责任人:部门负责人
基本格式如下:公司LOGO,标题用15号字宋体,正文标题用小四号宋体字,内容用5号宋体字。
行政人事部对文件格式、文件内容规范性进行定稿确认,并对文件进行编号。
公司内部发文编号规则:部门名称简拼并大写-XXX。
责任部门:行政人事部
将定稿的文件发至各相关部门。
责任部门:行政人事部
如有未按规定格式制作的文件,行政人事部不予以收发。
2、文件编制
文件内容编写要求
文件名称编制要求
定稿)
修订定稿)
文件内容确定
由发起部门负责人采用会议或邮件形式对文件内容进行讨论及修改;
3、文件审核
各部门负责人负责本部门起草本部门制度文件审核;行政人事部负责审批。
行政人事部负责公司外发文件审核;总裁负责外发文件审批。
4、文件修订
任何执行中制度、文件执行过程中有需变更条款的,需由提出异议部门人员上报修改意见,并在修改意见批准后执行。
5、文件下发与上报
各部门起草制度由各部门负责人审核后上报。
需外发文件由行政专员上报至总裁审批后外发。
修订后新版本制度、文件由行政专员以PDF格式下发至各部门或相关人员。
6、废止文件处理
公司内各部门(含各地分公司)收到正式定稿文件后,将废止文件删除。
行政专员每个季度统计一次废止文件,并通报各部门。
各部门使用废止文件的给予部门负责人,罚款1000元处罚。
六、此流程自1016年1月1日开始执行。
行政人事部
二0一五年十二月二十四日。